Development and Implementation of a Novel Optimization Algorithm for Reliable and Economic Grid-Independent Hybrid Power System
Abstract
1. Introduction
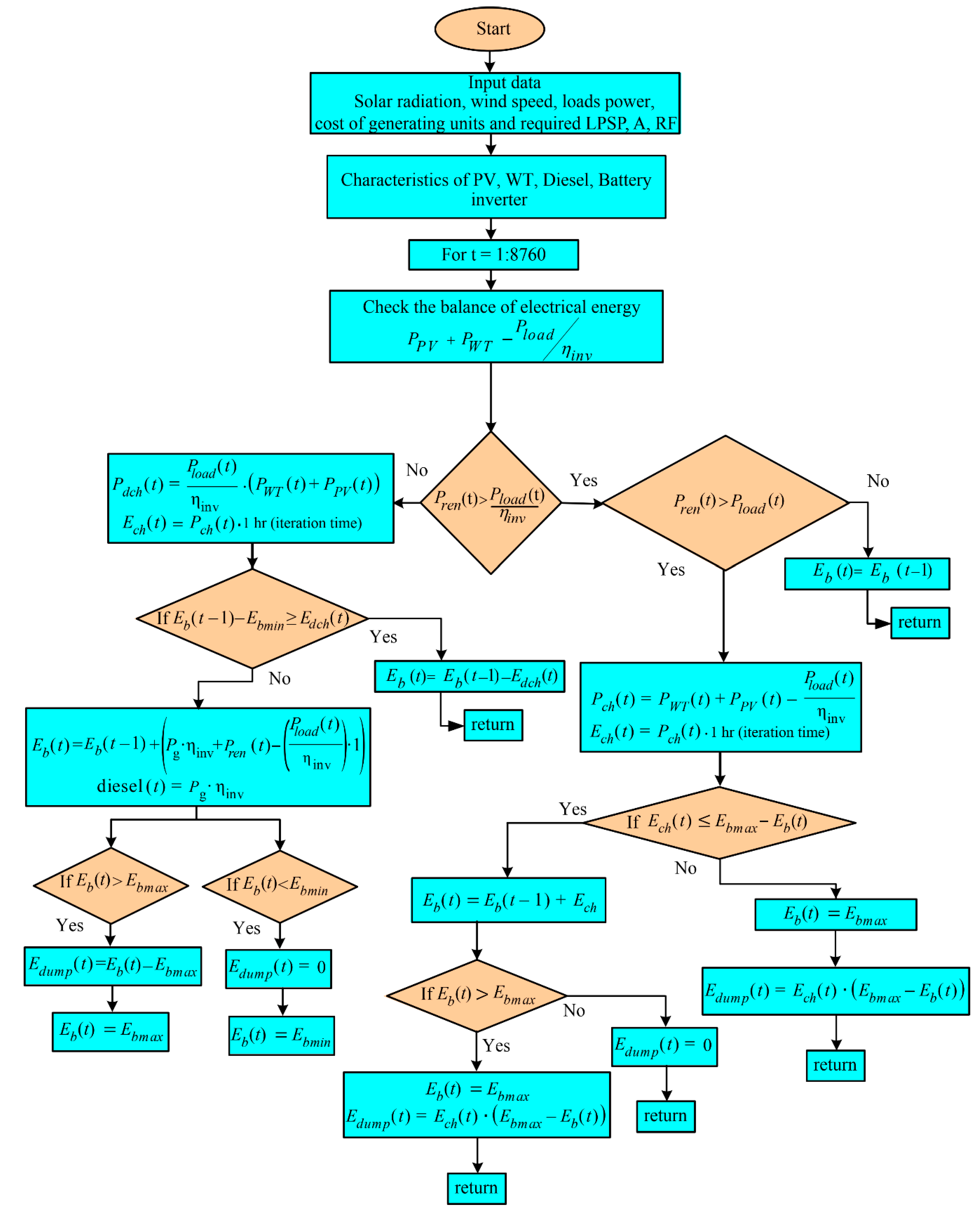
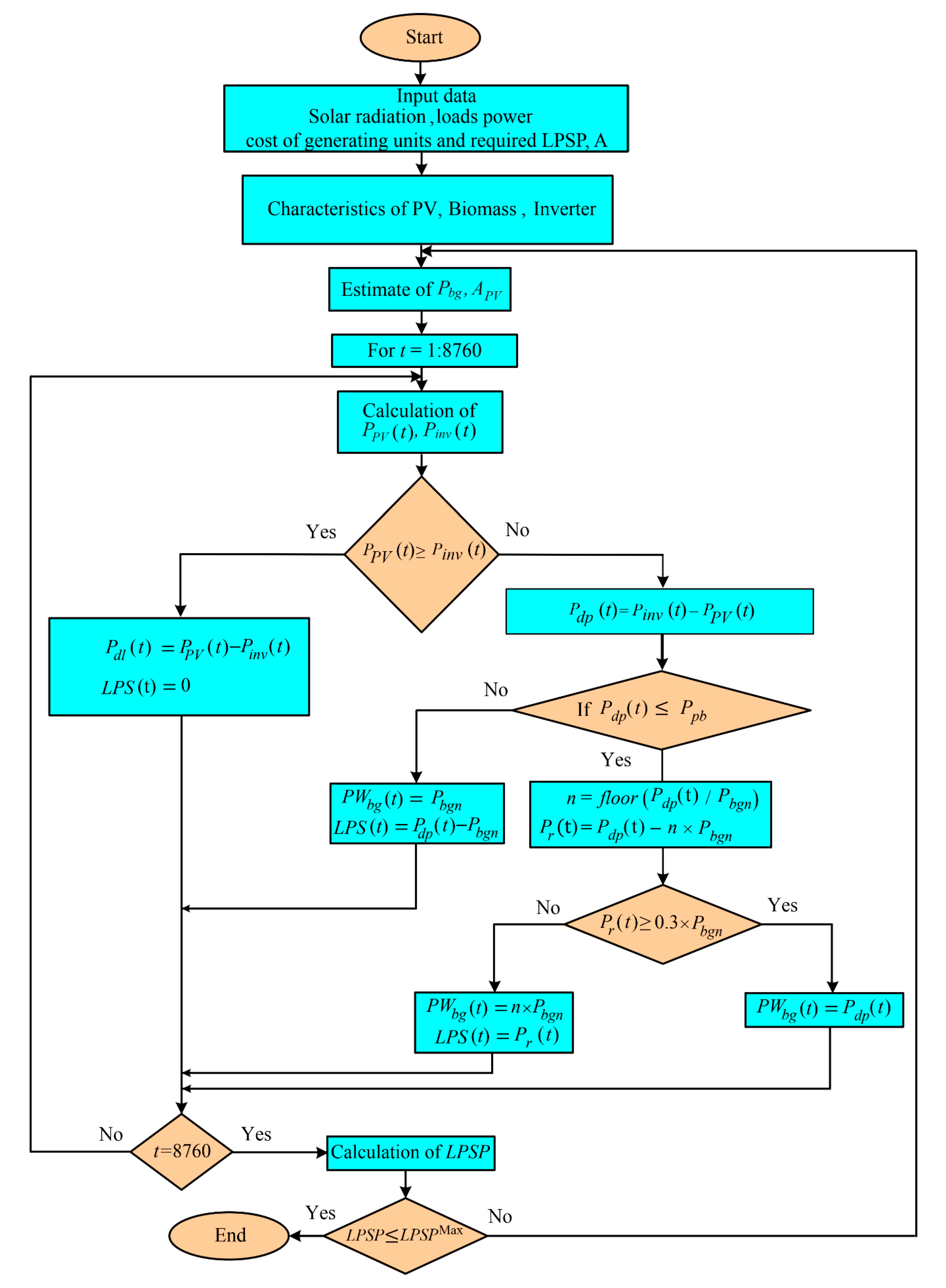
2. Mathematical Description of the Proposed Hybrid System Components
- The PV and WT are used first as a principal power source and served the load needs.
- The battery is used when the PV and WT cannot serve it.
- The diesel system is working when the battery storage system is empty and starts when the need is higher than 30% of its nominal power.
2.1. PV System
2.2. Wind Energy System
2.3. Biomass System
2.4. Diesel System
2.5. BESS System
3. Formulation of the Optimization Problem
3.1. Net Present Cost
3.1.1. PV and WT Costs
3.1.2. Diesel Generator Costs
3.1.3. BESS Costs
3.1.4. Biomass Costs
3.1.5. Inverter Costs
3.2. Levelized Cost of Energy
3.3. Loss of Power Supply Probability
3.4. Renewable Energy Fraction
3.5. Availability Index
3.6. Constraints
4. Algorithms
4.1. Bonobo Optimizer
4.1.1. Bonobo Selection Using Fission–Fusion Strategy
4.1.2. Creation of New Bonobo
4.1.3. Parameter Updating
| Algorithm 1: BO |
| Initialize a set of random search bonobo within the limits . Initialize the BO’s parameters |
| Evaluate the objective function for all bonobos |
| Identify the alpha bonobo |
| While (k < ) |
| Determine the actual size of the temporary sub-group |
| Choose a bonobo using fission-fusion society strategy |
| Create a new bonobo as follows: |
| if Create new bonobo using promiscuous or restrictive mating strategy else Create new bonobo using consortship or extra-group mating strategy end if |
| Calculate the objective function Update alpha bonobo and the BO’s parameters. |
| end while |
| Return the final best solution |
4.2. Improved Quasi-Oppositional BO (QOBO) Algorithm
4.2.1. Three Leaders
4.2.2. Quasi-Oppositional
| Algorithm 2: QOBO |
| Initialize a set of random search bonobo within the limits . Initialize the BO’s parameters |
| Evaluate the objective function for all bonobos |
| Determine the alpha bonobo using three-leader method |
| While (k < ) |
| Determine the actual size of the temporary sub-group |
| Choose a bonobo using fission-fusion society strategy |
| Create a new bonobo as follows: |
| if Create new bonobo using promiscuous or restrictive mating strategy else Create new bonobo using consortship or extra-group mating strategy end if |
| Calculate the objective function for all new bonobos Find quasi-oppositional model for all new bonobos Calculate the objective function for all new bonobos if Else end if Update alpha bonobo using three leader method and the BO’s parameters. |
| end while |
| Return the final best solution |
5. Case Study
6. Results
6.1. Validation of QOBO Algorithm
6.2. Combinations of the Studied System Components
6.3. Sensitivity Analysis
7. Conclusions
Author Contributions
Funding
Acknowledgments
Conflicts of Interest
Nomenclature
| Symbols | |||
| A | Availability index | Efficiency of the battery (%) | |
| Coefficient of consumption curve (a = 0.246 L/kW) | Efficiency of the biomass system (%) | ||
| AD | Daily autonomy of the battery (day) | Efficiency of the inverter (%) | |
| Area covered by PV panels () | Efficiency of the PV system (%) | ||
| Cross-sectional area of the tidal () | Reference efficiency of PV panels (%) | ||
| Swept area by the wind turbine () | |||
| Capital Cost ($) | Output power of the wind turbine (kW) | ||
| Capacity of the Battery (kWh) | Replacement Cost ($) | ||
| Maximum power coefficient (%) | Temperature (°C) | ||
| Calorific value of the organic material (MJ/kg) | Ambient temperature (°C) | ||
| DOD | Depth of Discharge (%) | Total biomass available (t/yr) | |
| Load demand (kWh) | Reference temperature of solar cell (°C) | ||
| Fuel consumption of the diesel generator (L/h) | Wind speed (m/s) | ||
| Fuel Cost for one year ($/Year) | Cut-in wind speed (m/s) | ||
| Solar irradiation (kW/m2) | Cut-out wind speed (m/s) | ||
| Interest rate (%) | Rated wind speed (m/s) | ||
| N | project lifetime (year) | Coefficient of consumption curve (b = 0.08415 L/kW) | |
| Nominal operating cell temperature (°C) | Efficiency MPPT system (%) | ||
| Net Present Cost ($) | Temperature coefficient (0.004 to 0.006 °C) | ||
| Maintenance and Operation ($) | Air density (Kg/m3) | ||
| Rated power of the diesel generator (kW) | Initial cost of the battery system ($/kWh) | ||
| Fuel price ($/L) | Initial cost of biomass system ($/kW) | ||
| Generated power of the biogas plant (kW) | Initial cost of diesel generator ($/kW) | ||
| Biomass power (kW) | Initial cost of PV and WT ($/m2) | ||
| Output power of the PV (kW) | Inflation rate (%) | ||
| Rated power (kW) | Escalation rate (%) | ||
| Power from renewable energy systems | Biomass annual fixed O&M cost ($/kW/year) | ||
| Annual working of biomass (kWh/Year) | Biomass variable O&M cost ($/kW h) | ||
| Acronyms | |||
| AEFA | Artificial Electric Field Algorithm | HSA | Harmony Search Algorithm |
| ACS | Annualized cost of the system | IWO | Invasive Weed optimization Algorithm |
| BESS | Battery Energy Storage System | Levelized Cost of Energy | |
| BO | Bonobo Optimizer Algorithm | LPSP | Loss of Power Supply Probability |
| BOQO | Improved Quasi Oppositional BO Algorithm | MOPSO | Multiple Objective Particle Swarm Optimization |
| COE | Cost of Energy | NPC | Net present cost |
| Capital Recovery Factor | PSO | Particle Swarm Optimization | |
| HOMER | Hybrid Optimization of Multiple Energy Resources | PV | Photovoltaic |
| HRES | Hybrid Renewable Energy Systems | RF | Renewable Fraction |
| HHO | Harris Hawks Optimization | WT | Wind Turbine |
Appendix A. Algorithms
Appendix A.1. Harris Hawks Optimization Algorithm
| Algorithm A1: Pseudo code of HHO |
| Initialize the population size and max iteration () Initialize a set random rabbit location, within the limits . |
| Evaluate the objective function for all rabbits |
| While (k < ) |
| Calculate the fitness of hawks |
| Set in the best location for each hawk do |
| Update the initial energy , energy E and jump strength J; = 2rand () − 1, , J = 2(1 − rand ()) |
| if (|E| ≥ 1) then Exploration phase if (|E| < 1) then Exploitation phase if (r ≥ 0.5 and |E| ≥ 0.5) then Soft besiege else if (r ≥ 0.5 and |E| < 0.5) then Hard besiege else if (r < 0.5 and |E| ≥ 0.5) then Soft besiege with progressive rapid dives else if (r < 0.5 and |E| < 0.5) then Hard besiege with progressive rapid dives Return |
Appendix A.2. Artificial Electric Field Algorithm
| Algorithm A2: Pseudo code of AEFA |
| Initialize a set of random population of N size, within the limits . Initialize the velocity to a random value |
| Evaluate the fitness of whole population |
| Set the iteration to zero Reproduction and Updating |
| While criteria not satisfied do |
| Calculate K (t), best (t) and worst (t) |
| for i = 1: N do Evaluate the fitness values Calculate the total force in each direction Calculate the acceleration (t + 1) = rand () × (t) + (t) (t + 1) = (t) + (t + 1) |
| end for |
| end while |
Appendix A.3. Invasive Weed Optimization Algorithm
- Initialization and Production
- Spatial Dispersal
- Competitive Exclusion
| Algorithm A3: Pseudo code of IWO |
| Initialize a set of random weeds, within the limits . Set the IWO’s parameters |
| Evaluate the objective function for all weeds |
| While ( < ) |
| Calculate the best and worst fitness in the colony |
| Calculate the for each weed in the colony |
| Calculate the number of seeds following the fitness of each weed Add the seeds to their parents in the colony |
| if Sort the new population according to their fitness Eliminate the worst fitness in order to achieve the allowed end if end for |
| Update iteration |
| end while |
| Return the final best solution |
References
- Kharrich, M.; Mohammed, O.H.; Mohammed, Y.S.; Akherraz, M. A Review on Recent Sizing Methodologies for Hybrid Microgrid Systems. Int. J. Energy Convers. 2019, 7, 230–240. [Google Scholar] [CrossRef]
- Babatunde, O.M.; Munda, J.L.; Hamam, Y. A Comprehensive State-of-the-Art Survey on Hybrid Renewable Energy System Operations and Planning. IEEE Access 2020, 8, 75313–75346. [Google Scholar] [CrossRef]
- Khatib, H. IEA world energy outlook 2011—A comment. Energy Policy 2012, 48, 737–743. [Google Scholar] [CrossRef]
- Zhang, W.; Maleki, A.; Rosen, M.A.; Liu, J. Optimization with a simulated annealing algorithm of a hybrid system for renewable energy including battery and hydrogen storage. Energy 2018, 163, 191–207. [Google Scholar] [CrossRef]
- Diab, A.A.Z.; Sultan, H.M.; Mohamed, I.S.; Kuznetsov, O.N.; Do, T.D. Application of different optimization algorithms for optimal sizing of PV/wind/diesel/battery storage stand-alone hybrid microgrid. IEEE Access 2019, 7, 119223–119245. [Google Scholar] [CrossRef]
- Diab, A.A.Z.; Sultan, H.M.; Kuznetsov, O.N. Optimal sizing of hybrid solar/wind/hydroelectric pumped storage energy system in Egypt based on different meta-heuristic techniques. Environ. Sci. Pollut. Res. 2019, 27, 1–23. [Google Scholar] [CrossRef]
- Mohammed, O.; Amirat, Y.; Benbouzid, M.; Feld, G. Optimal Design and Energy Management of a Hybrid Power Generation System Based on Wind/Tidal/Pv Sources: Case Study for the Ouessant French Island. In Smart Energy Grid Design for Island Countries; Springer: Berlin/Heidelberg, Germany, 2017; pp. 381–413. [Google Scholar]
- Lian, J.; Zhang, Y.; Ma, C.; Yang, Y.; Chaima, E. A review on recent sizing methodologies of hybrid renewable energy systems. Energy Convers. Manag. 2019, 199, 112027. [Google Scholar] [CrossRef]
- Yadav, D.K.; Girimaji, S.P.; Bhatti, T.S. Optimal Hybrid Power System Design Using HOMER. In Proceedings of the 2012 IEEE 5th India International Conference on Power Electronics (IICPE), Delhi, India, 6–8 December 2012; pp. 1–6. [Google Scholar]
- Mohammed, O.H. Optimal Hybridisation of a Renewable System to Fulfill Residential Electrical Load: In Mosul, Iraq. In Proceedings of the 2018 Third Scientific Conference of Electrical Engineering (SCEE), Baghdad, Iraq, 9–20 December 2018; IEEE: Piscataway, NJ, USA, 2018; pp. 209–213. [Google Scholar]
- Papaefthymiou, S.V.; Papathanassiou, S.A. Optimum sizing of wind-pumped-storage hybrid power stations in island systems. Renew. Energy 2014, 64, 187–196. [Google Scholar] [CrossRef]
- Hazem Mohammed, O.; Amirat, Y.; Benbouzid, M. Economical evaluation and optimal energy management of a stand-alone hybrid energy system handling in genetic algorithm strategies. Electronics 2018, 7, 233. [Google Scholar] [CrossRef]
- Rezk, H.; Al-Dhaifallah, M.; Hassan, Y.B.; Ziedan, H.A. Optimization and Energy Management of Hybrid Photovoltaic-Diesel-Battery System to Pump and Desalinate Water at Isolated Regions. IEEE Access 2020, 8, 102512–102529. [Google Scholar] [CrossRef]
- Wang, R.; Xiong, J.; He, M.-F.; Gao, L.; Wang, L. Multi-objective optimal design of hybrid renewable energy system under multiple scenarios. Renew. Energy 2020, 151, 226–237. [Google Scholar] [CrossRef]
- Nandi, S.K.; Ghosh, H.R. Prospect of wind–PV-battery hybrid power system as an alternative to grid extension in Bangladesh. Energy 2010, 35, 3040–3047. [Google Scholar] [CrossRef]
- Khan, M.; Iqbal, M. Pre-feasibility study of stand-alone hybrid energy systems for applications in Newfoundland. Renew. Energy 2005, 30, 835–854. [Google Scholar] [CrossRef]
- Sen, R.; Bhattacharyya, S.C. Off-grid electricity generation with renewable energy technologies in India: An application of HOMER. Renew. Energy 2014, 62, 388–398. [Google Scholar] [CrossRef]
- Hemeida, A.; El-Ahmar, M.; El-Sayed, A.; Hasanien, H.M.; Alkhalaf, S.; Esmail, M.; Senjyu, T. Optimum design of hybrid wind/PV energy system for remote area. Ain Shams Eng. J. 2020, 11, 11–23. [Google Scholar] [CrossRef]
- Xu, X.; Hu, W.; Cao, D.; Huang, Q.; Chen, C.; Chen, Z. Optimized sizing of a standalone PV-wind-hydropower station with pumped-storage installation hybrid energy system. Renew. Energy 2020, 147, 1418–1431. [Google Scholar] [CrossRef]
- Barbaro, M.; Castro, R. Design optimisation for a hybrid renewable microgrid: Application to the case of Faial island, Azores archipelago. Renew. Energy 2020, 151, 434–445. [Google Scholar] [CrossRef]
- Alshammari, N.; Asumadu, J. Optimum Unit Sizing of Hybrid Renewable Energy System Utilizing Harmony Search, Jaya and Particle Swarm Optimization Algorithms. Sustain. Cities Soc. 2020, 60, 102255. [Google Scholar] [CrossRef]
- Das, A.K.; Pratihar, D.K. A New Bonobo Optimizer (BO) for Real-Parameter Optimization. In Proceedings of the 2019 IEEE Region 10 Symposium (TENSYMP), Kolkata, India, 7–9 June 2019; IEEE: Piscataway, NJ, USA, 2019; pp. 108–113. [Google Scholar]
- Kharrich, M.; Mohammed, O.H.; Akherraz, M. Assessment of Renewable Energy Sources in Morocco using Economical Feasibility Technique. Int. J. Renew. Energy Res. 2019, 9, 1856–1864. [Google Scholar]
- Kharrich, M.; Mohammed, O.H.; Akherraz, M. Design of Hybrid Microgrid PV/Wind/Diesel/Battery System: Case Study for Rabat and Baghdad. EAI Endorsed Trans. Energy Web 2020, 7. [Google Scholar] [CrossRef]
- Ramli, M.A.M.; Bouchekara, H.R.E.H.; Alghamdi, A.S. Optimal sizing of PV/wind/diesel hybrid microgrid system using multi-objective self-adaptive differential evolution algorithm. Renew. Energy 2018, 121, 400–411. [Google Scholar] [CrossRef]
- Ghiasi, M. Detailed study, multi-objective optimization, and design of an AC-DC smart microgrid with hybrid renewable energy resources. Energy 2019, 169, 496–507. [Google Scholar] [CrossRef]
- Movahediyan, Z.; Askarzadeh, A. Multi-objective optimization framework of a photovoltaic-diesel generator hybrid energy system considering operating reserve. Sustain. Cities Soc. 2018, 41, 1–12. [Google Scholar] [CrossRef]
- Heydari, A.; Askarzadeh, A. Optimization of a biomass-based photovoltaic power plant for an off-grid application subject to loss of power supply probability concept. Appl. Energy 2016, 165, 601–611. [Google Scholar] [CrossRef]
- Sultan, H.M.; Menesy, A.S.; Kamel, S.; Tostado-Véliz, M.; Jurado, F. Parameter Identification of Proton Exchange Membrane Fuel Cell Stacks Using Bonobo Optimizer. In Proceedings of the 2020 IEEE International Conference on Environment and Electrical Engineering and 2020 IEEE Industrial and Commercial Power Systems Europe (EEEIC/I&CPS Europe), Madrid, Spain, 9–12 June 2020; IEEE: Piscataway, NJ, USA, 2020; pp. 1–7. [Google Scholar]
- Tizhoosh, H.R. Opposition-Based Learning: A New Scheme for Machine Intelligence. In Proceedings of the International Conference on Computational Intelligence for Modelling, Control and Automation and International Conference on Intelligent Agents, Web Technologies and Internet Commerce (CIMCA-IAWTIC’06), Vienna, Austria, 28–30 November 2005; IEEE: Piscataway, NJ, USA, 2005; pp. 6957–6961. [Google Scholar]
- Roy, P.K.; Bhui, S. Multi-objective quasi-oppositional teaching learning based optimization for economic emission load dispatch problem. Int. J. Electr. Power Energy Syst. 2013, 53, 937–948. [Google Scholar] [CrossRef]
- Sultana, S.; Roy, P.K. Multi-objective quasi-oppositional teaching learning based optimization for optimal location of distributed generator in radial distribution systems. Int. J. Electr. Power Energy Syst. 2014, 63, 534–545. [Google Scholar] [CrossRef]
- Sharma, S.; Bhattacharjee, S.; Bhattacharya, A. Quasi-Oppositional Swine Influenza Model Based Optimization with Quarantine for optimal allocation of DG in radial distribution network. Int. J. Electr. Power Energy Syst. 2016, 74, 348–373. [Google Scholar] [CrossRef]
- Yu, J.; Kim, C.-H.; Rhee, S.-B. Oppositional Jaya Algorithm With Distance-Adaptive Coefficient in Solving Directional Over Current Relays Coordination Problem. IEEE Access 2019, 7, 150729–150742. [Google Scholar] [CrossRef]
- Abd Elaziz, M.; Mirjalili, S. A hyper-heuristic for improving the initial population of whale optimization algorithm. Knowl. Based Syst. 2019, 172, 42–63. [Google Scholar] [CrossRef]
- Heidari, A.A.; Mirjalili, S.; Faris, H.; Aljarah, I.; Mafarja, M.; Chen, H. Harris hawks optimization: Algorithm and applications. Future Gener. Comput. Syst. 2019, 97, 849–872. [Google Scholar] [CrossRef]
- Yadav, A. AEFA: Artificial electric field algorithm for global optimization. Swarm Evol. Comput. 2019, 48, 93–108. [Google Scholar]
- Mehrabian, A.R.; Lucas, C. A novel numerical optimization algorithm inspired from weed colonization. Ecol. Inform. 2006, 1, 355–366. [Google Scholar] [CrossRef]















| Symbol | Quantity | Conversion |
|---|---|---|
| N | Project lifetime | 20 years |
| Interest rate | 13.25% | |
| Escalation rate | 2% | |
| Inflation rate | 12.27% | |
| PV system | ||
| PV initial cost | 300 $/m2 | |
| Annual O&M cost of PV | $/m2/year | |
| Reference efficiency of the PV | 25% | |
| Efficiency of MPPT | 100% | |
| PV cell reference temperature | 25 °C | |
| Temperature coefficient | 0.005 °C | |
| NOCT | Nominal operating cell temperature | 47 °C |
| PV system lifetime | 20 years | |
| WT system | ||
| Wind initial cost | 125 $/m2 | |
| Annual O&M cost of wind | $/m2/year | |
| Maximum power coefficient | 48% | |
| Cut-in wind speed | 2.6 m/s | |
| Cut-out wind speed | 25 m/s | |
| Rated wind speed | 9.5 m/s | |
| Wind system lifetime | 20 years | |
| Diesel generator | ||
| Diesel initial cost | 250 $/kW | |
| Annual O&M cost of diesel | 0.05 $/h | |
| Replacement cost | 210 $/kW | |
| Fuel price in Egypt | 0.43 $/L | |
| Diesel system lifetime | 7 years | |
| BESS | ||
| Battery initial cost | 100 $/kWh | |
| Annual operation and maintenance cost of battery | $/m2/year | |
| Depth of discharge | 80% | |
| Battery efficiency | 97% | |
| Minimum state of charge | 20% | |
| Maximum state of charge | 80% | |
| Battery system lifetime | 5 years | |
| Inverter | ||
| Inverter initial cost | 400 $/m2 | |
| Annual O&M cost of inverter | 20 $/year | |
| Inverter efficiency | 97% | |
| Hybrid Power System | Algorithm | PV (m2) | Wind (m2) | Diesel (kW) | Battery (kWh) | Biomass (t/year) | Time(s) |
|---|---|---|---|---|---|---|---|
| PV/WT/Diesel/BESS | QOBO | 484.765 | 0 | 1.2142 | 13.4390 | // | 51,507 |
| BO | 248.002 | 998.505 | 0.6480 | 14.8052 | // | 164,242 | |
| HHO | 513.105 | 305.293 | 0.5204 | 14.6552 | // | 30,655 | |
| AEFA | 329.159 | 176.277 | 5.4696 | 18.6552 | // | 10,531 | |
| IWO | 830.791 | 136.557 | 10.296 | 5.8224 | // | 57,938 | |
| PV/Biomass | QOBO | 293.971 | // | // | // | 1020.18 | 32,104 |
| BO | 293.972 | // | // | // | 1020.31 | 122,417 | |
| HHO | 298.860 | // | // | // | 2040.47 | 10,453 | |
| AEFA | 302.980 | // | // | // | 1185.76 | 3855 | |
| IWO | 365.515 | // | // | // | 2739.00 | 36,098 | |
| PV/Diesel/BESS | QOBO | 376.011 | // | 1.3402 | 58.9083 | // | 16,799 |
| BO | 336.253 | // | 2.9170 | 52.1928 | // | 33,009 | |
| HHO | 482.756 | // | 1.7843 | 13.7590 | // | 13,983 | |
| AEFA | 386.692 | // | 1.6713 | 55.7583 | // | 6237 | |
| IWO | 748.387 | // | 4.0111 | 51.4565 | // | 24,630 | |
| WT/Diesel/BESS | QOBO | // | 2726.29 | 91.141 | 72.375 | // | 26,510 |
| BO | // | 2823.34 | 42.637 | 72.371 | // | 66,514 | |
| HHO | // | 2808.76 | 74.565 | 73.230 | // | 135,097 | |
| AEFA | // | 3015.08 | 72.963 | 72.653 | // | 78,697 | |
| IWO | // | 4318.76 | 78.218 | 82.7987 | // | 26,960 |
| Hybrid Power System | Algorithm | NPC ($) | LCOE ($/kWh) | LPSP (%) | Availability (%) | Renewable Energy (%) | Battery Daily Autonomy (day) |
|---|---|---|---|---|---|---|---|
| PV/WT/Diesel/BESS | QOBO | 175,651 | 0.1669 | 0.019 | 98.87 | 98.15 | 0.5826 |
| BO | 209,096 | 0.1986 | 0.050 | 96.99 | 99.75 | 0.6418 | |
| HHO | 201,109 | 0.1910 | 0.025 | 99.23 | 99.88 | 0.6353 | |
| AEFA | 183,284 | 0.1741 | 0.026 | 99.33 | 96.88 | 0.8087 | |
| IWO | 347,523 | 0.3301 | 0.014 | 99.68 | 97.72 | 0.2524 | |
| PV/Biomass | QOBO | 110,807 | 0.1053 | 0.050 | 96.03 | 100 | // |
| BO | 110,808 | 0.1053 | 0.050 | 96.03 | 100 | // | |
| HHO | 114,098 | 0.1084 | 0.046 | 96.94 | 100 | // | |
| AEFA | 113,410 | 0.1077 | 0.040 | 96.93 | 100 | // | |
| IWO | 130,491 | 0.1240 | 0.018 | 98.70 | 100 | // | |
| PV/Diesel/BESS | QOBO | 153,401 | 0.1457 | 0.049 | 98.63 | 97.25 | 2.5536 |
| BO | 167,981 | 0.1596 | 0.050 | 98.72 | 92.88 | 2.2625 | |
| HHO | 183,501 | 0.1743 | 0.017 | 98.94 | 97.27 | 0.5964 | |
| AEFA | 160,774 | 0.1527 | 0.042 | 98.74 | 96.70 | 2.4171 | |
| IWO | 287,730 | 0.2733 | 0.026 | 99.16 | 96.12 | 2.2306 | |
| WT/Diesel/BESS | QOBO | 1,095,270 | 1.0405 | 0.014 | 99.85 | 70.03 | 3.9509 |
| BO | 1,098,685 | 1.0437 | 0.003 | 99.97 | 71.3527 | 1.8483 | |
| HHO | 1,123,579 | 1.0673 | 0.008 | 99.92 | 70.2407 | 3.1745 | |
| AEFA | 1,119,533 | 1.0635 | 0.008 | 99.92 | 73.6967 | 3.1494 | |
| IWO | 1,319,108 | 1.2531 | 0.008 | 99.92 | 81.8292 | 3.3907 |
| Hybrid Power System | Algorithm | PV | Wind | Diesel | Battery | Inverter | Biomass | |||||||||||
|---|---|---|---|---|---|---|---|---|---|---|---|---|---|---|---|---|---|---|
| Costs | Inv | O&M | Rep | Inv | O&M | Rep | Inv | O&M | Rep | Fuel | Inv | Rep | Inv | Rep | Inv | O&M | Fuel | |
| Scenario I | QOBO | 145,429 | 11,558 | 0 | 0 | 0 | 0 | 303 | 1792 | 465 | 17,080 | 1343 | 90 | 28,400 | 158 | // | ||
| BO | 74,400 | 5913 | 0 | 124,813 | 9920 | 0 | 162 | 526 | 248 | 5244 | 1480 | 99 | 28,400 | 158 | // | |||
| HHO | 153,931 | 12,234 | 0 | 38,161 | 3033 | 0 | 130 | 330 | 199 | 3729 | 1465 | 98 | 28,400 | 158 | // | |||
| AEFA | 98,747 | 7848 | 0 | 22,034 | 1751 | 0 | 1367 | 537 | 2097 | 44,542 | 1865 | 125 | 28,400 | 158. | // | |||
| IWO | 249,237 | 19,809 | 0 | 17,069 | 1356 | 0 | 2574 | 470 | 3949 | 80,625 | 582 | 39 | 28,400 | 158 | // | |||
| Scenario II | QOBO | 88,191 | 7009 | 0 | // | // | // | // | // | // | // | // | // | 28,400 | 158 | 1040 | 103 | 4696 |
| BO | 88,191 | 7009 | 0 | // | // | // | // | // | // | // | // | // | 28,400 | 158 | 1040 | 103 | 4696 | |
| HHO | 89,658 | 7126 | 0 | // | // | // | // | // | // | // | // | // | 28,400 | 158 | 2080 | 129 | 5907 | |
| AEFA | 90,894 | 7224 | 0 | // | // | // | // | // | // | // | // | // | 28,400 | 158 | 1208 | 105 | 4820 | |
| IWO | 109,654 | 8715 | 0 | // | // | // | // | // | // | // | // | // | 28,400 | 158 | 2792 | 97 | 4416 | |
| Scenario III | QOBO | 112,803 | 8965 | 0 | // | // | // | 335 | 1869 | 514 | 19,339 | 5890 | 395 | 28,400 | 158 | // | ||
| BO | 100,875 | 8017 | 0 | // | // | // | 729 | 1994 | 1118 | 43,812 | 5219 | 350 | 28,400 | 158 | // | |||
| HHO | 144,826 | 11,510 | 0 | // | // | // | 446 | 1792 | 684 | 25,102 | 1375 | 92 | 28,400 | 158 | // | |||
| AEFA | 116,007 | 9220 | 0 | // | // | // | 417 | 1855 | 641 | 24,008 | 5575 | 374 | 28,400 | 158 | // | |||
| IWO | 224,516 | 17,844 | 0 | // | // | // | 1002 | 1756 | 1538 | 55,745 | 5145 | 345 | 28,400 | 158 | // | |||
| Scenario IV | QOBO | // | // | // | 340,787 | 27,085 | 0 | 18,093 | 921 | 27,759 | 720,800 | 9114 | 612 | 28,400 | 158 | // | ||
| BO | // | // | // | 352,917 | 28,050 | 0 | 18,092 | 912 | 27,757 | 717,633 | 4263 | 286 | 28,400 | 158 | // | |||
| HHO | // | // | // | 351,094 | 27,905 | 0 | 18,641 | 915 | 28,599 | 740,365 | 7323 | 491 | 28,400 | 158 | // | |||
| AEFA | // | // | // | 376,885 | 29,955 | 0 | 18,240 | 887 | 27,985 | 714,885 | 7265 | 488 | 28,400 | 158 | // | |||
| IWO | // | // | // | 539,845 | 42,907 | 0 | 20,699 | 774 | 31,757 | 766,838 | 7821 | 525 | 28,400 | 158 | // | |||
© 2020 by the authors. Licensee MDPI, Basel, Switzerland. This article is an open access article distributed under the terms and conditions of the Creative Commons Attribution (CC BY) license (http://creativecommons.org/licenses/by/4.0/).
Share and Cite
Kharrich, M.; Mohammed, O.H.; Kamel, S.; Selim, A.; Sultan, H.M.; Akherraz, M.; Jurado, F. Development and Implementation of a Novel Optimization Algorithm for Reliable and Economic Grid-Independent Hybrid Power System. Appl. Sci. 2020, 10, 6604. https://doi.org/10.3390/app10186604
Kharrich M, Mohammed OH, Kamel S, Selim A, Sultan HM, Akherraz M, Jurado F. Development and Implementation of a Novel Optimization Algorithm for Reliable and Economic Grid-Independent Hybrid Power System. Applied Sciences. 2020; 10(18):6604. https://doi.org/10.3390/app10186604
Chicago/Turabian StyleKharrich, Mohammed, Omar Hazem Mohammed, Salah Kamel, Ali Selim, Hamdy M. Sultan, Mohammed Akherraz, and Francisco Jurado. 2020. "Development and Implementation of a Novel Optimization Algorithm for Reliable and Economic Grid-Independent Hybrid Power System" Applied Sciences 10, no. 18: 6604. https://doi.org/10.3390/app10186604
APA StyleKharrich, M., Mohammed, O. H., Kamel, S., Selim, A., Sultan, H. M., Akherraz, M., & Jurado, F. (2020). Development and Implementation of a Novel Optimization Algorithm for Reliable and Economic Grid-Independent Hybrid Power System. Applied Sciences, 10(18), 6604. https://doi.org/10.3390/app10186604

