Reframing Student–Institution Distrust in Higher Education: Antecedents, Mechanisms, and Outcomes Across Business Administration and Tourism Programs
Abstract
1. Introduction
2. Theoretical Framework
2.1. Institutional Logics Theory (ILT)
2.2. Perceived Institutional Practices (IP)
2.3. Perceived Institutional Support (IS)
2.4. Cost–Value (ROI) Perceptions
2.5. Student–Institution Distrust (SID)
2.6. Sense of Belonging (SB)
2.7. Discipline as a Moderator
2.8. Academic Engagement (AE)
2.9. Help-Seeking Intentions (HS)
2.10. Integrative Theoretical Framework
2.11. Research Hypotheses
2.11.1. Perceived IP and SID
2.11.2. Perceived IS and SID
2.11.3. Cost–Value (ROI) Perceptions and SID
2.11.4. SID and SB
2.11.5. SID and AE
2.11.6. SID and HS Intentions
2.11.7. SID and SB Is Moderated by Discipline
2.11.8. SID and AE Is Moderated by Discipline
2.11.9. The Effect of SID on HS Intentions
3. Materials and Methods
3.1. Study Measures
3.2. Investigated Sample, Data Collection and Analysis
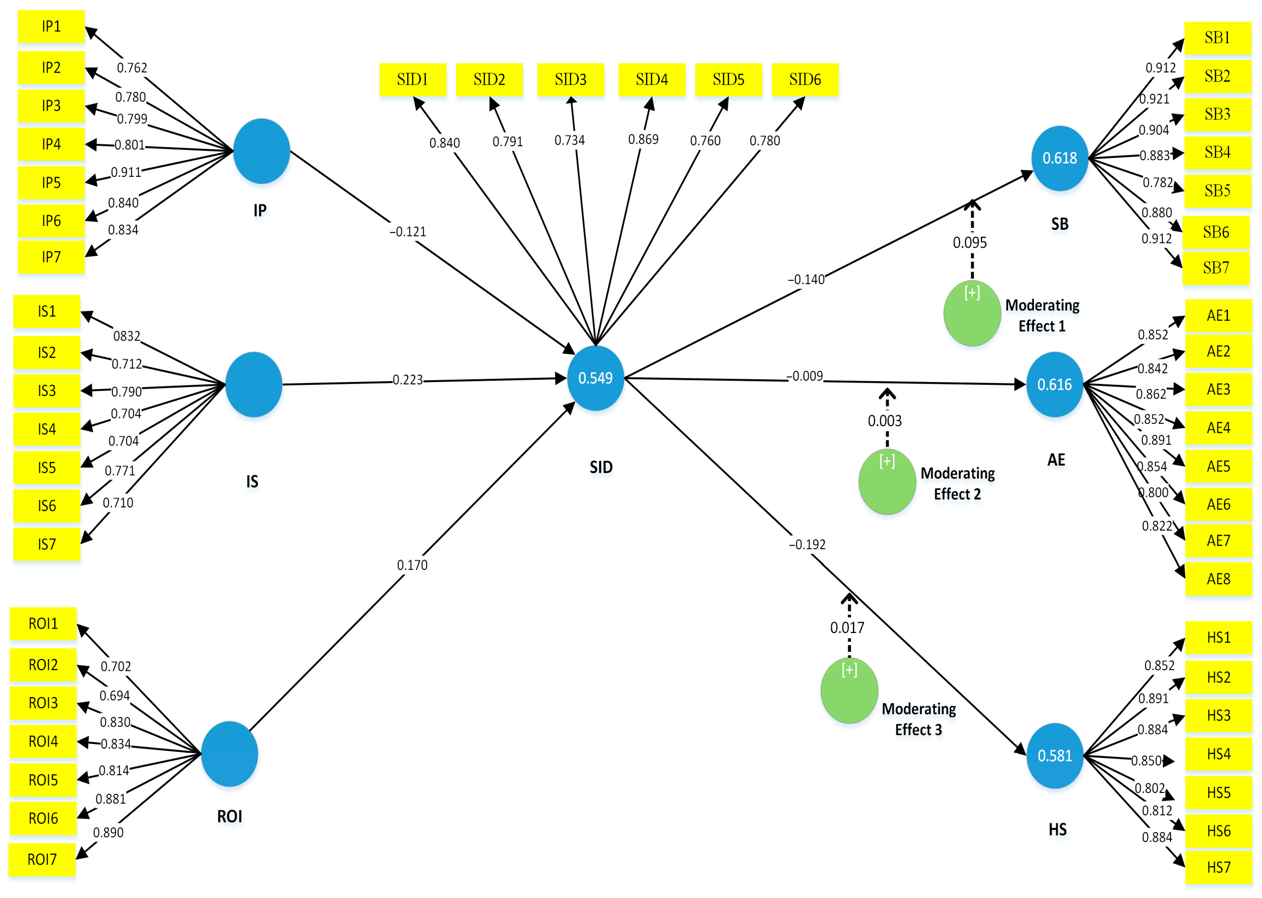
4. Results
4.1. Measurement Model
4.1.1. Measurement Invariance Assessment
4.1.2. Common Method Bias
4.2. Structural Model
4.3. Structural Model Paths
5. Discussion
5.1. Theoretical Contributions
5.2. Practical Contributions
5.3. Limitations and Future Research Directions
6. Conclusions
Author Contributions
Funding
Institutional Review Board Statement
Informed Consent Statement
Data Availability Statement
Conflicts of Interest
Appendix A. Measurement Invariance Assessment Across Disciplines
| Model Type | Chi-Square (χ2) | df | Chi-Square/df | CFI | TLI | RMSEA | SRMR | Delta CFI (ΔCFI) |
| Configural Model | 1854.32 | 1353 | 1.37 | 0.989 | 0.987 | 0.066 | 0.041 | - |
| Metric Model | 1879.85 | 1380 | 1.36 | 0.988 | 0.987 | 0.065 | 0.043 | 0.001 |
| Scalar Model | 1912.47 | 1412 | 1.35 | 0.987 | 0.986 | 0.065 | 0.045 | 0.001 |
References
- Acosta-Gonzaga, E. (2023). The effects of self-esteem and academic engagement on university students’ performance. Behavioral Sciences, 13(4), 348. [Google Scholar] [CrossRef] [PubMed]
- Akmal, A., Foote, J., Podgorodnichenko, N., Greatbanks, R., & Gauld, R. (2022). Understanding resistance in lean implementation in healthcare environments: An institutional logics perspective. Production Planning & Control, 33(4), 356–370. [Google Scholar]
- Aksom, H. (2022). Institutional inertia and practice variation. Journal of Organizational Change Management, 35(3), 463–487. [Google Scholar] [CrossRef]
- Aksom, H., Firsova, S., Bilorus, T., & Olikh, L. (2025). Institutionally eclipsed organizational practices. International Journal of Organizational Analysis, 33, 3624–3645. [Google Scholar] [CrossRef]
- Ali, M., Amir, H., & Ahmed, M. (2024). The role of university switching costs, perceived service quality, perceived university image and student satisfaction in shaping student loyalty. Journal of Marketing for Higher Education, 34(1), 201–222. [Google Scholar] [CrossRef]
- Amado, M., Guzmán, A., & Juarez, F. (2023). Relationship between perceived value, student experience, and university reputation: Structural equation modeling. Humanities and Social Sciences Communications, 10(1), 780. [Google Scholar] [CrossRef]
- Barańska-Szmitko, A., Grech, M., & Szkudlarek-Śmiechowicz, E. (2025). Trust or distrust? Expectations in students’ opinions about academic teachers in the context of socio-economic background and media coverage. In Trust, Media and the Economy (pp. 129–144). Routledge. [Google Scholar]
- Barker, L. T., Meguerdichian, M., Walker, K., Janssens, S., Szabo, R. A., Lopez, C., Henricksen, J. W., & Symon, B. (2025). Value-based simulation in healthcare: A new model for metrics reporting. Advances in Simulation, 10(1), 41. [Google Scholar] [CrossRef]
- Batacan, J. M., & McGregor, S. (2025). Training evaluation: A case study of measuring impact and ROI. No. INL/CON-25-83360-Rev001. Idaho National Laboratory (INL).
- Bayanbayeva, A. (2026). The impact of the ‘publish or perish’culture on research practices and academic life in Kazakhstan: Challenges and consequences in the age of global university rankings. Higher Education Research & Development, 45(1), 1–15. [Google Scholar]
- Bies, R. J., Tripp, T. M., Kramer, R. M., & Tyler, T. R. (1996). Beyond distrust. In Trust in Organizations (pp. 246–260). Sage. [Google Scholar]
- Bilimoria, D., Perry, S. R., Liang, X., Stoller, E. P., Higgins, P., & Taylor, C. (2006). How do female and male faculty members construct job satisfaction? The roles of perceived institutional leadership and mentoring and their mediating processes. The Journal of Technology Transfer, 31(3), 355–365. [Google Scholar] [CrossRef]
- Bitektine, A., & Haack, P. (2015). The “macro” and the “micro” of legitimacy: Toward a multilevel theory of the legitimacy process. Academy of Management Review, 40(1), 49–75. [Google Scholar] [CrossRef]
- Bitektine, A., & Song, F. (2023). On the role of institutional logics in legitimacy evaluations: The effects of pricing and CSR signals on organizational legitimacy. Journal of Management, 49(3), 1070–1105. [Google Scholar] [CrossRef]
- Brown, E. T. (2022). Predictive factors of help seeking for mental health support among latinx male college students [Doctoral dissertation, The University of Arizona]. [Google Scholar]
- Cai, Y., & Mountford, N. (2022). Institutional logics analysis in higher education research. Studies in Higher Education, 47(8), 1627–1651. [Google Scholar] [CrossRef]
- Calcatin, S., Sinval, J., Lucas Neto, L., Marôco, J., Gonçalves Ferreira, A., & Oliveira, P. (2022). Burnout and dropout intention in medical students: The protective role of academic engagement. BMC Medical Education, 22(1), 83. [Google Scholar] [CrossRef] [PubMed]
- Calderone, S. M., & Fosnacht, K. J. (2023). Student trust in higher education institutions: How the pandemic influenced undergraduate trust. American Behavioral Scientist, 67(13), 1611–1631. [Google Scholar] [CrossRef]
- Chen, C., Bian, F., & Zhu, Y. (2023). The relationship between social support and academic engagement among university students: The chain mediating effects of life satisfaction and academic motivation. BMC Public Health, 23(1), 2368. [Google Scholar] [CrossRef]
- Dagani, J., Buizza, C., Ferrari, C., & Ghilardi, A. (2023). The role of psychological distress, stigma and coping strategies on help-seeking intentions in a sample of Italian college students. BMC Psychology, 11(1), 177. [Google Scholar] [CrossRef] [PubMed]
- Dağaşaner, S., & Karaatmaca, A. G. (2025). The role of online banking service clues in enhancing individual and corporate customers’ satisfaction: The mediating role of customer experience as a corporate social responsibility. Sustainability, 17(8), 3457. [Google Scholar] [CrossRef]
- Delmas, M., & Toffel, M. W. (2004). Stakeholders and environmental management practices: An institutional framework. Business strategy and the Environment, 13(4), 209–222. [Google Scholar] [CrossRef]
- Derakhshan, A., & Yin, H. (2025). Do positive emotions prompt students to be more active? Unraveling the role of hope, pride, and enjoyment in predicting Chinese and Iranian EFL students’ academic engagement. Journal of Multilingual and Multicultural Development, 46(9), 3099–3117. [Google Scholar] [CrossRef]
- Dong, M., Fu, Y., Li, C., Tian, M., Yu, F. R., & Cheng, N. (2025). Task offloading and resource allocation in vehicular cooperative perception with integrated sensing, communication, and computation. IEEE Transactions on Intelligent Transportation Systems, 26, 8481–8496. [Google Scholar] [CrossRef]
- Dudka, A., Moratal, N., & Bauwens, T. (2023). A typology of community-based energy citizenship: An analysis of the ownership structure and institutional logics of 164 energy communities in France. Energy Policy, 178, 113588. [Google Scholar] [CrossRef]
- Duncombe, D. C. (2018). A multi-institutional study of the perceived barriers and facilitators to implementing evidence-based practice. Journal of Clinical Nursing, 27(5–6), 1216–1226. [Google Scholar] [CrossRef] [PubMed]
- Firman, A. B. P. D. A., Janah, N., & Siswanto, D. H. (2025). School strategies in instilling student discipline to improving education quality. Curricula: Journal of Curriculum Development, 4(1), 303–314. [Google Scholar]
- Fitriani, E. (2024). The impact of student attachment on university reputation: An analysis of perceived quality and perceived value. International Journal of Marketing and Digital Creative, 2(2), 33. [Google Scholar] [CrossRef]
- Fu, S., Yang, J., & Su, L. (2023). Antecedents and intervention mechanisms of institutional distrust of P2P accommodations during COVID-19 in China. International Journal of Contemporary Hospitality Management, 35(4), 1511–1538. [Google Scholar] [CrossRef]
- Galleli, B., & Amaral, L. (2026). Bridging institutional theory and social and environmental efforts in management: A review and research agenda. Journal of Management, 52(1), 42–93. [Google Scholar] [CrossRef]
- Guo, Y., Li, J., & Cliff, D. (2025). The influence of the spillover punishment mechanism under P-MA theory on the balance of perceived value in the intelligent construction of coal mines. Applied Sciences, 15(12), 6394. [Google Scholar] [CrossRef]
- Hagerty, B. M., Lynch-Sauer, J., Patusky, K. L., Bouwsema, M., & Collier, P. (1992). Sense of belonging: A vital mental health concept. Archives of Psychiatric Nursing, 6(3), 172–177. [Google Scholar] [CrossRef]
- Hagerty, B. M., & Patusky, K. (1995). Developing a measure of sense of belonging. Nursing Research, 44(1), 9–13. [Google Scholar] [CrossRef] [PubMed]
- Hair, J. F., Hult, G. T. M., Ringle, C. M., Sarstedt, M., Danks, N. P., & Ray, S. (2021). An introduction to structural equation modeling. In J. F. Hair, G. T. M. Hult, C. M. Ringle, M. Sarstedt, N. P. Danks, & S. Ray (Eds.), Partial least squares structural equation modeling (PLS-SEM) using R (pp. 1–29). Springer. [Google Scholar] [CrossRef]
- Hamzah, H., Wahab, S. N., Othman, N., & Ferguson, G. (2025). Greening the hospitality industry: Examining institutional influences and perceived benefits of EMS in Malaysian SME hotels. Journal of Hospitality and Tourism Insights, 8(1), 161–182. [Google Scholar] [CrossRef]
- Hariyasasti, Y. (2025). The effect of work environment, discipline and motivation on the performance of elementary school teachers in gunungwungkal district. UJoST-Universal Journal of Science and Technology, 4(1), 1–6. [Google Scholar]
- Henseler, J., Ringle, C. M., & Sarstedt, M. (2015). A new criterion for assessing discriminant validity in variance-based structural equation modeling. Journal of the Academy of Marketing Science, 43(1), 115–135. [Google Scholar] [CrossRef]
- Hosain, M. S., & Mustafi, M. A. A. (2025). Linking green supply chain management practices with perceived environmental performance: A mediated moderation model. Corporate Social Responsibility and Environmental Management, 32(2), 1879–1900. [Google Scholar] [CrossRef]
- Hu, K., Wu, P., Pu, F., Xiao, W., Zhang, Y., Yue, X., Li, B., & Liu, Z. (2025). Video-mmmu: Evaluating knowledge acquisition from multi-discipline professional videos. arXiv, arXiv:2501.13826. [Google Scholar]
- Jeilani, A., & Abubakar, S. (2025). Perceived institutional support and its effects on student perceptions of AI learning in higher education: The role of mediating perceived learning outcomes and moderating technology self-efficacy. Frontiers in Education, 10, 1548900. [Google Scholar] [CrossRef]
- Jenkins, L. Q. (2024). Let the circle be broken: Examining the relationship between posttraumatic slave syndrome, trauma symptoms of discrimination and african americans’ attitudes and intentions towards seeking professional help: A correlational analysis [Doctoral dissertation, University of Louisiana at Monroe]. [Google Scholar]
- Jeong, E. (2025). Overcoming institutional distrust and relational fragmentation. International Journal of Christianity & Education, 29(2), 101–103. [Google Scholar] [CrossRef]
- Jones, C. S., & Sweeney, L. (2025). The Student engagement enigma–The psychosocial and academic trust alienation theory: A new theoretical lens to investigate Higher Education student phenomena. Student Engagement in Higher Education Journal, 6(1), 79–110. [Google Scholar]
- Jones, J., & Murray, A. (2026). Contending with perceived legitimacy tensions: Impact investing in pluralistic institutional environments. Journal of Management Studies, 63(1), 232–269. [Google Scholar] [CrossRef]
- Kau, L. J., Tseng, C. K., & Lee, M. X. (2025). Perception-based H. 264/AVC video coding for resource-constrained and low-bit-rate applications. Sensors, 25(14), 4259. [Google Scholar] [CrossRef]
- Kimengsi, J. N., Buchenrieder, G., Pretzsch, J., Balgah, R. A., Mallick, B., Haller, T., & Gebara, M. F. (2025). Institutional jelling in socio-ecological systems: Towards a novel theoretical construct? Land Use Policy, 157, 107681. [Google Scholar] [CrossRef]
- Korseberg, L., & Elken, M. (2025). Waiting for the revolution: How higher education institutions initially responded to ChatGPT. Higher Education, 89(4), 953–968. [Google Scholar] [CrossRef]
- Latusek, D., & Cook, K. S. (2025). Trust and distrust in institutions. In Handbook on trust in public governance (pp. 40–59). Edward Elgar Publishing. [Google Scholar]
- Lee, C. H., Wahid, N. A., & Goh, Y. N. (2013). Perceived drivers of green practices adoption: A conceptual framework. Journal of Applied Business Research (JABR), 29(2), 351–360. [Google Scholar] [CrossRef]
- Lessa, C., & Coelho, A. (2024). Building trust in higher education institutions: Using congruence to overcome scepticism and increase credibility, reputation, and student employability through CSR. Corporate Reputation Review, 27(1), 18–32. [Google Scholar] [CrossRef]
- Lewicka, D. (2022). Building and rebuilding trust in higher education institutions (HEIs). Student’s perspective. Journal of Organizational Change Management, 35(6), 887–915. [Google Scholar] [CrossRef]
- Lewicki, R. J., McAllister, D. J., & Bies, R. J. (1998). Trust and distrust: New relationships and realities. Academy of Management Review, 23(3), 438–458. [Google Scholar] [CrossRef]
- Lin, R. J., & Sheu, C. (2012). Why do firms adopt/implement green practices?–an institutional theory perspective. Procedia-Social and Behavioral Sciences, 57, 533–540. [Google Scholar] [CrossRef]
- Liu, Y., Huang, H., & Chen, J. (2025). Building trust in a matrix of distrust: Chinese international students’ experiences in the UK. Journal of China-ASEAN Studies, 5(2), 20–36. [Google Scholar]
- Ma, Q., & Wang, F. (2022). The role of students’ spiritual intelligence in enhancing their academic engagement: A theoretical review. Frontiers in Psychology, 13, 857842. [Google Scholar] [CrossRef]
- Ma, X. (2003). Sense of belonging to school: Can schools make a difference? The Journal of Educational Research, 96(6), 340–349. [Google Scholar] [CrossRef]
- Maginot, S. (2024). Predictors of help seeking behavior in racial and ethnic minority physicians: Stigma, burnout, and attitudes [Doctoral dissertation, Alliant International University]. [Google Scholar]
- Matheka, H. M., Jansen, E. P., Suhre, C. J., & Hofman, A. W. (2025). The influence of supervisors and peers on PhD students’ sense of belonging and their success at Kenyan universities. Studies in Graduate and Postdoctoral Education, 16(1), 25–39. [Google Scholar] [CrossRef]
- Meng, Q., & Zhang, Q. (2023). The influence of academic self-efficacy on university students’ academic performance: The mediating effect of academic engagement. Sustainability, 15(7), 5767. [Google Scholar] [CrossRef]
- Nazari, A., Garmaroudi, G., Foroushani, A. R., & Hosseinnia, M. (2023). The effect of web-based educational interventions on mental health literacy, stigma and help-seeking intentions/attitudes in young people: Systematic review and meta-analysis. BMC Psychiatry, 23(1), 647. [Google Scholar] [CrossRef]
- Nguyen, H., Conway, M. L., Murphy, D., Brady, A., & Hennessy, E. (2025). Predictors of help-seeking intention among young people: A Common-Sense Model based study. Children and Youth Services Review, 178, 108549. [Google Scholar] [CrossRef]
- Pan, Z., Wang, Y., & Derakhshan, A. (2023). Unpacking Chinese EFL students’ academic engagement and psychological well-being: The roles of language teachers’ affective scaffolding. Journal of Psycholinguistic Research, 52(5), 1799–1819. [Google Scholar] [CrossRef] [PubMed]
- Podsakoff, P. M., MacKenzie, S. B., Lee, J. Y., & Podsakoff, N. P. (2003). Common method biases in behavioral research: A critical review of the literature and recommended remedies. Journal of Applied Psychology, 88(5), 879. [Google Scholar] [CrossRef] [PubMed]
- Risi, D., Vigneau, L., Bohn, S., & Wickert, C. (2023). Institutional theory-based research on corporate social responsibility: Bringing values back in. International Journal of Management Reviews, 25(1), 3–23. [Google Scholar] [CrossRef]
- Rodriguez Brindis, M. A. (2025). Quantifying perceived value: A methodological proposal for strategic and practical price setting. Journal of Revenue and Pricing Management, 24(3), 222–231. [Google Scholar] [CrossRef]
- Sarstedt, M., Hair, J. F., Pick, M., Liengaard, B. D., Radomir, L., & Ringle, C. M. (2022). Progress in partial least squares structural equation modeling use in marketing research in the last decade. Psychology & Marketing, 39(5), 1035–1064. [Google Scholar] [CrossRef]
- Silver, E. M., Balas, K., Ellinas, E. H., Jacobs, J. W., Booth, G. S., Dandar, V. M., & Silver, J. K. (2025). Sense of belonging and intent to leave among medical school faculty. JAMA Network Open, 8(4), e257728. [Google Scholar] [CrossRef] [PubMed]
- Sinha, P., & Akoorie, M. E. (2010). Sustainable environmental practices in the New Zealand wine industry: An analysis of perceived institutional pressures and the role of exports. Journal of Asia-Pacific Business, 11(1), 50–74. [Google Scholar] [CrossRef]
- Slowiak, J. M., Osborne, R. R., Thomas, J., & Haasan, A. (2024). Burnout, help seeking, and perceptions of psychological safety and stigma among national collegiate athletic association coaches. International Sport Coaching Journal, 12(2), 204–216. [Google Scholar] [CrossRef]
- Smith, M. K., Beaulieu, K., Kuszajewski, M., LeMaster, T., Nawathe, P., Schocken, D. M., Young, J., & Jaeger, J. (2025). Perceived return on investment of accreditation by accredited programs. Simulation in Healthcare, 20(2), 81–87. [Google Scholar] [CrossRef]
- Snijders, I., Wijnia, L., Kuiper, R. M., Rikers, R. M., & Loyens, S. M. (2022). Relationship quality in higher education and the interplay with student engagement and loyalty. British Journal of Educational Psychology, 92(2), 425–446. [Google Scholar] [CrossRef]
- Thomas, K., Ross, L., & Ruzek, E. (2025). Teacher discrimination and student engagement in the context of classroom quality: The mediating effect of relational trust. Journal of Educational Psychology, 117(3), 434–444. [Google Scholar] [CrossRef]
- Urrila, L., Siiriäinen, A., Mäkelä, L., & Kangas, H. (2025). Sense of belonging in hybrid work settings. Journal of Vocational Behavior, 157, 104096. [Google Scholar] [CrossRef]
- Wang, Y., & Kruk, M. (2024). Modeling the interaction between teacher credibility, teacher confirmation, and english major students’ academic engagement: A sequential mixed-methods approach. Studies in Second Language Learning and Teaching, 14(2), 235–265. [Google Scholar] [CrossRef]
- Wang, Y., & Xue, L. (2024). Using AI-driven chatbots to foster Chinese EFL students’ academic engagement: An intervention study. Computers in Human Behavior, 159, 108353. [Google Scholar] [CrossRef]
- Wilson, M., Ghosh, S., & Jason, K. (2025). Understanding sense of belonging of faculty and staff in higher education. Equality, Diversity and Inclusion: An International Journal, 45(1), 146–161. [Google Scholar] [CrossRef]
- Yue, X., Zheng, T., Ni, Y., Wang, Y., Zhang, K., Tong, S., Sun, Y., Yu, B., Zhang, G., Sun, H., Su, Y., Chen, W., & Neubig, G. (2025). Mmmu-pro: A more robust multi-discipline multimodal understanding benchmark. In Proceedings of the 63rd Annual Meeting of the Association for Computational Linguistics (Volume 1: Long Papers) (pp. 15134–15186). Association for Computational Linguistics. [Google Scholar]
- Zhao, R., Amanvermez, Y., Pei, J., Castro-Ramirez, F., Rapsey, C., Garcia, C., Ebert, D. D., Haro, J. M., Fodor, L. A., David, O. A., Rankin, O., Chua, S. N., Martínez, V., Bruffaerts, R., Kessler, R. C., & Cuijpers, P. (2025). Research review: Help-seeking intentions, behaviors, and barriers in college students—A systematic review and meta-analysis. Journal of Child Psychology and Psychiatry, 66, 1593–1605. [Google Scholar] [CrossRef] [PubMed]
- Zhao, Y., Zhang, H., Xie, L., Hu, T., Gan, G., Long, Y., Hu, Z., Chen, W., Li, C., Xu, Z., Wang, C., Shangguan, Z., Liang, Z., Liu, Y., Zhao, C., & Cohan, A. (2025). Mmvu: Measuring expert-level multi-discipline video understanding. In Proceedings of the Computer Vision and Pattern Recognition Conference (pp. 8475–8489). CVF. [Google Scholar]




| Category | Frequency | Percent | |
|---|---|---|---|
| Age | ≥20 years | 220 | 37 |
| 21–25 years | 290 | 48 | |
| ≥26 years | 90 | 15 | |
| Gender | Female | 170 | 28 |
| Male | 430 | 72 | |
| Academic year | Year 1 | 95 | 16 |
| Year 2 | 117 | 20 | |
| Year 3 | 143 | 24 | |
| Year 4 | 245 | 41 | |
| Discipline | Business | 300 | 50 |
| Tourism | 300 | 50 | |
| Missing | 0 | 0.0 | |
| Total | 600 | 100 |
| Items | Loadings | A | CR | AVE | VIF | |
|---|---|---|---|---|---|---|
| SID | I believe the institution’s policies are designed with students’ best interests in mind | 0.84 | 0.916 | 0.952 | 0.621 | 2.10 |
| I often suspect that the institution hides its true intentions from students | 0.79 | |||||
| I worry that the university’s actions may harm students rather than help them | 0.73 | |||||
| I feel that institutional decisions are unfair to students. | 0.87 | |||||
| I doubt the transparency of administrative procedures at my institution. | 0.76 | |||||
| I feel the institution treats students inconsistently and unpredictably. | 0.78 | |||||
| IP | The university implements clear and fair rules that guide academic activities. | 0.76 | 0.868 | 0.965 | 0.609 | 2.11 |
| Institutional decision-making procedures are transparent and understandable. | 0.78 | |||||
| Monitoring systems at the university promote accountability without unnecessary intrusion. | 0.80 | |||||
| Surveillance technologies are used in a way that supports academic integrity while respecting student privacy. | 0.80 | |||||
| The institution applies assessment procedures consistently across programs. | 0.91 | |||||
| University policies are applied fairly to all students. | 0.84 | |||||
| Procedures for handling student issues are clear and accessible. | 0.83 | |||||
| IS | My university values my academic contributions. | 0.83 | 0.798 | 0.958 | 0.606 | 2.14 |
| The institution shows genuine concern for my well-being. | 0.71 | |||||
| I feel supported by my university in my academic pursuits. | 0.79 | |||||
| University staff are willing to help students with their academic difficulties. | 0.70 | |||||
| Institutional policies demonstrate care for students’ success. | 0.70 | |||||
| I receive adequate resources and support from the university | 0.77 | |||||
| The university provides clear and transparent communication about support services. | 0.71 | |||||
| ROI | I believe the cost of my education is justified by the benefits I receive. | 0.70 | 0.778 | 0.959 | 0.552 | 1.13 |
| My educational experience offers good value for the money I invest. | 0.69 | |||||
| I expect my degree to improve my job prospects significantly. | 0.83 | |||||
| I trust that my institution prioritizes educational quality over revenue generation. | 0.80 | |||||
| The time and effort I spend studying are worthwhile given the future opportunities my education will afford me. | 0.81 | |||||
| I feel confident that my investment in this institution will lead to financial and professional returns. | 0.88 | |||||
| The cost of tuition and fees aligns with the support and resources provided by the university. | 0.89 | |||||
| SB | I feel accepted as a valued member of my academic community. | 0.91 | 0.901 | 0.987 | 0.828 | 2.94 |
| I feel emotionally attached to my university | 0.92 | |||||
| I feel that my contributions are recognized and respected within my program. | 0.90 | |||||
| I feel included and comfortable participating in activities at my institution. | 0.88 | |||||
| I feel like I fit in well with other students in my field of study. | 0.78 | |||||
| I am proud to be a student at this university. | 0.88 | |||||
| I feel marginalized or excluded from the university community. | 0.91 | |||||
| AE | I actively participate in class discussions and activities. | 0.85 | 0.891 | 0.982 | 0.723 | 2.71 |
| I complete all my assignments on time and with effort. | 0.84 | |||||
| I invest effort to overcome academic difficulties and challenges. | 0.86 | |||||
| I try to connect new learning content with what I already know. | 0.85 | |||||
| I feel excited and interested while attending my classes. | 0.89 | |||||
| I strive to understand complex concepts instead of just memorizing them. | 0.85 | |||||
| I set personal goals to improve my academic performance. | 0.80 | |||||
| I enjoy learning and engaging with subjects relevant to my program. | 0.82 | |||||
| HS | I intend to seek help from my university faculty when I face academic difficulties. | 0.85 | 0.951 | 0.985 | 0.763 | 2.10 |
| I feel comfortable approaching academic advisors for personal or academic support. | 0.89 | |||||
| I believe that institutional help centers provide reliable and confidential resources for students in need. | 0.88 | |||||
| If I encounter problems related to my studies, I plan to reach out to university support services. | 0.85 | |||||
| I trust that requesting help from university staff will lead to positive assistance without judgment. | 0.80 | |||||
| I am likely to use counseling or student support services if I experience personal challenges. | 0.81 | |||||
| I avoid seeking help at my institution because I fear negative consequences or unfair treatment | 0.88 |
| SID | IP | IS | ROI | SB | AE | HS |
|---|---|---|---|---|---|---|
| 1.000 | ||||||
| 0.493 | 1.000 | |||||
| 0.789 | 0.475 | 1.000 | ||||
| 0.564 | 0.646 | 0.528 | 1.000 | |||
| 0.772 | 0.714 | 0.785 | 0.665 | 1.000 | ||
| 0.770 | 0.570 | 0.678 | 0.711 | 0.575 | 1.000 | |
| 0.472 | 0.772 | 0.665 | 0.752 | 0.674 | 0.552 | 1.000 |
| H | Path Direction | β | p-Value | t-Value | F2 | R2 | Q2 | Decision |
|---|---|---|---|---|---|---|---|---|
| H1 | IP -> SID | −0.121 | 0.000 | 6.93 | 0.130 | 0.549 | 0.58 | Accept |
| H2 | IS -> SID | 0.223 | 0.001 | 4.89 | 0.127 | 0.549 | 0.49 | Accept |
| H3 | ROI -> SID | 0.170 | 0.001 | 5.60 | 0.119 | 0.549 | 0.56 | Accept |
| H4 | SID -> SB | −0.140 | 0.000 | 9.32 | 0.018 | 0.618 | 0.59 | Accept |
| H5 | SID -> AE | −0.009 | 0.004 | 8.48 | 0.019 | 0.616 | 0.54 | Accept |
| H6 | SID -> HS | −0.192 | 0.001 | 7.94 | 0.120 | 0.581 | 0.52 | Accept |
| Moderation 95% Confidence Interval | ||||||||
| H7a | Discipline × SID -> SB | −0.009 | −0.07 | Accept | ||||
| Low Discipline | 0.095 | 0.000 | 3.88 | |||||
| High Discipline | 0.150 | 0.000 | 2.87 | |||||
| H7b | Discipline × SID -> AE | −0.003 | −0.02 | Accept | ||||
| Low Discipline | 0.003 | 0.004 | 2.84 | |||||
| High Discipline | 0.160 | 0.000 | 2.29 | |||||
| H7c | Discipline × SID -> HS | −0.004 | −0.01 | Accept | ||||
| Low Discipline | 0.017 | 0.009 | 4.51 | |||||
| High Discipline | 0.112 | 0.000 | 3.11 | |||||
Disclaimer/Publisher’s Note: The statements, opinions and data contained in all publications are solely those of the individual author(s) and contributor(s) and not of MDPI and/or the editor(s). MDPI and/or the editor(s) disclaim responsibility for any injury to people or property resulting from any ideas, methods, instructions or products referred to in the content. |
© 2026 by the authors. Licensee MDPI, Basel, Switzerland. This article is an open access article distributed under the terms and conditions of the Creative Commons Attribution (CC BY) license.
Share and Cite
Zaki, K.; Salama, W. Reframing Student–Institution Distrust in Higher Education: Antecedents, Mechanisms, and Outcomes Across Business Administration and Tourism Programs. Adm. Sci. 2026, 16, 177. https://doi.org/10.3390/admsci16040177
Zaki K, Salama W. Reframing Student–Institution Distrust in Higher Education: Antecedents, Mechanisms, and Outcomes Across Business Administration and Tourism Programs. Administrative Sciences. 2026; 16(4):177. https://doi.org/10.3390/admsci16040177
Chicago/Turabian StyleZaki, Karam, and Wagih Salama. 2026. "Reframing Student–Institution Distrust in Higher Education: Antecedents, Mechanisms, and Outcomes Across Business Administration and Tourism Programs" Administrative Sciences 16, no. 4: 177. https://doi.org/10.3390/admsci16040177
APA StyleZaki, K., & Salama, W. (2026). Reframing Student–Institution Distrust in Higher Education: Antecedents, Mechanisms, and Outcomes Across Business Administration and Tourism Programs. Administrative Sciences, 16(4), 177. https://doi.org/10.3390/admsci16040177
