Does a Feedforward Orientation Provide Competitive Advantages Under Disruptive Conditions? A Review of Control Literature with an Illustrative Case
Abstract
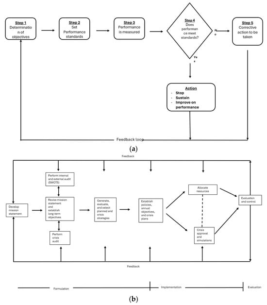
:1. Introduction
- They use process inputs to reduce the effect of disturbances and improve set point tracking.
- Feedforward control is based on an open-loop assumption. The measurement of the disturbance and response triggers are independent of the control process. Thus, it is better equipped to deal with novel wicked problems in industries that are being disrupted and with competition that is arising from unexpected sources (Camillus, 2016, p. 8)
- The introduction of feedforward control does not affect the stability of the basic control system.
- The effect of the disturbance is identified and measured earlier in the process. This introduces an element of early detection that is critical for dealing with wicked problems.
2. Literature Review
- The underlying temporal orientation of the process (viz., a focus on future versus past events).
- When the corrective action is initiated (i.e., ex-ante versus ex-post).
- The information based upon which corrective action is undertaken (i.e., anticipatory versus historical information).
- The goal-orientation of the control process (i.e., adaptiveness versus stability).
- Triggers for the process (i.e., unexpected external events or changes in assumptions versus deviations from expected outcomes or the ending of predetermined time periods).
- Criteria for assessing the efficacy of the control process (i.e., enhancing effectiveness versus enhancing efficiency).
- The assumptions underlying cause-and-effect relationships (viz., adaptable and flexible versus fixed).
- Tightness of linkages between plans and budgets (i.e., loose versus tightly integrated).
- The dominant theme of the control process (viz., uncertainty reduction versus performance appraisal).
2.1. Strategic Control and the Imperative Need for a Feedforward Orientation
2.2. Feedforward Orientation Linkages to Strategic Management Theory
A Real-Life Example: The Case of Zara2
- (a)
- Future orientation: Zara’s designers (they employed nearly 300 in-house designers) instinctively intuited customer desires, spotted fashion trends in advance, provided advanced feedback, and supplied new ideas to members of their production and merchandising teams early in the merchandising cycle. They accomplished this through their designers physically attending fashion shows in known centers of couture such as Milan, Paris, and New York. Zara designers did not wait until the planning (or operational) cycle was completed to obtain and act on feedback. Instead, they tracked signals early to sense the directions that the market was moving towards in terms of fashion and tastes (Ansoff, 1980). This is an attribute representing a feedforward orientation (as shown in Table 1). However, beyond merely sensing these trends early, Zara’s designers also concurrently sketched designs and sourced fabrics based on their observations. On average, Zara annually created over 50,000 unique designs that were experimented with (Varma, 2017). These designers also worked with Zara store managers, sales managers, and design and commercial teams (many of whom were co-located in a sprawling hangar-like space near the company HQ in La Coruna in northwest Spain) to facilitate early introduction of these fashion items, especially during the peak selling seasons (Roll, 2021). Therefore, the designers were acting in advance of concrete outcomes such as the availability of actual sales data. Instead, they pulled customers as co-creators for their designs (Varma, 2017). This represented a feedforward orientation, since it was primarily occurring in the inbound logistics segment of the value chain. In addition, store managers also continuously tracked sales data, identified bestselling items, kept track of pieces returned by customers, and shared this information with the design teams (Roll, 2021). These activities represented a feedforward type of strategic implementation control, as described by Schreyogg and Steinmann (1987). This is because advance action was being undertaken even as the process was occurring. Moreover, consumption information and the progress of product life cycles were also being continuously tracked on an ongoing basis, further exemplifying their anticipatory orientation towards taking advance action.
- (b)
- Ex-ante actioning: Ex-ante actioning entails undertaking action long before the process has been completed and the output is available for measurement and for checking on outcome deviations. Zara spotted fashion trends early, acted on them without delay, and quickly reproduced items in small quantities at relatively low cost. It used its superior design and manufacturing skills to bring these fashions to market in as little as two to three weeks (Roll, 2021). On average, several dozen design prototypes were being regularly experimented with on an ongoing basis. This advance action compared favorably with the more than the six-month average time-lags taken for the same process by their other rivals (viz., H&M, Uniqlo, Forever 21) in fast-fashion. This was also partly made possible because these other competitors typically outsourced their production to globally dispersed suppliers in geographically distant places like China, India, and other locations, unlike Zara, who produced most items in-house in factories located close to their HQ in northwest Spain (Roll, 2021).
- (c)
- Using anticipatory information: Zara’s designers and store managers observed the fashion preferences of their targeted customer segment (younger, fashion-conscious, relatively affluent urban women) in their stores and spotted trends early. Through observing them, these designers intuited the desires and tastes of their target customers. In addition, their designers also attended trade shows, scanned publications, trawled the web, and visited college campuses and other locations frequented by their target customer segment. Zara designers also kept track of ongoing sales data to more quickly transmit the information necessary for reordering quantities (Varma, 2017). They also employed technology that focused on big-data analysis templates to identify trends (Varma, 2017). This technology enabled them to undertake data mining of the daily sales updates. Along with actual consumption information, the duration/stages of product life cycles were also tracked in advance.
- (d)
- Adaptiveness: Zara’s creative teams worked constantly on current and prospective products to create variations in styles, fabrics, and product mixes. There was constant innovation undertaken regarding chosen styles, fabrics, and fashion offerings. For example, during the pandemic-induced lockdown, when the buying habits and preferences of their customers changed drastically, Zara switched their product line to include pajamas and tracksuit bottoms that were then preferred by their quarantined, home-based customers (Harbott, 2021). Zara also employed learning-by-doing techniques through constantly experimenting with and improving on design prototypes, thereby exhibiting strategic foresight in the process.
- (e)
- Actions triggered by changes in external events and/or changes in assumptions: Zara’s business model, based on ‘fast fashion’, was severely disrupted during COVID-19 when all of Europe went into a lock-down mode as mandated by the EU’s response to the worldwide health pandemic emergency. This unanticipated external environmental shock severely disrupted Zara’s operations. Their factories, the majority of which were located around their headquarters in northwestern Spain, were closed to comply with regulatory edicts issued by the EU. In addition, many of their stores, spread across the globe on every continent, were also shut down because of the pandemic and the regulatory edicts issued by different country governments in response to the pandemic. Compounding these operational exigencies, their core customers, who were younger, more affluent women who visited Zara stores, on average, about 17 times a year (viz., 1.5 times every month) in anticipation of being able to snag the latest fashion merchandise, were also forced to quarantine at home. The combination of these factors resulted in a 44% decline in sales for Zara in the first quarter of 2020 (Roll, 2021). This was an immense blow for this company that had experienced steady sales growth ever since its founding. As was in their nature, Zara responded quickly. They cut inventory by 10% to cope with the lower demand (Harbott, 2021). They were also able to quickly reduce manufacturing capacity due to their manufacturing agility and flexibility (Harbott, 2021). They were also able to cut operating expenses by 21% in the calendar period ending June 2020 (Harbott, 2021). This occurred primarily during the period of the pandemic. Taking advantage of their short lead times, Zara quickly adjusted their clothing line by offering more comfortable items such as pajamas, tracksuit bottoms, etc. These were the items that were then preferred by their home-based customers over the extended lockdown period. The company also undertook other unprecedented steps to cope with the worldwide disruption of its operations. In March 2020, Zara ramped up web discounts, a significant departure from its earlier practice of not discounting merchandise. They also deviated from their traditional policy of always holding online and in-store prices at par (Harbott, 2021). Zara also quickly optimized their physical store network by closing as many as 1200 (mostly older, smaller) stores around the world (Roll, 2021). Their physical retail outlet strategy also underwent a shift towards concentrating on fewer, larger stores in prime locations (Roll, 2021). Their stores were also increasingly required to act as their distribution hubs for online sales. During the pandemic, their fledgling online business, which had already been in existence but dormant (since about a decade earlier) because it had not been emphasized, enabled them to respond quickly. Both in Europe and across most of the world, regulators permitted e-commerce to continue operating even when brick-and-mortar stores were temporarily closed. Therefore, the COVID-19 crisis accelerated Zara’s digital shift, with online sales growing 75% over nine months, ending in October 2020, compared with the same period in the previous year (Harbott, 2021). More recently, Zara has expanded into a GenZ-focused low-priced brand called ‘Lefties’ to counter the competitive threats posed by the offerings of newer third generation rivals like Shein (Reuters, 2024).
- (f)
- Enhancing effectiveness: Ideas for new designs bubbled up from the designers, store managers, and sales managers who were Zara’s advanced sensors of fashion trends. Once the design ideas crystallized, production was immediately undertaken in their manufacturing facilities located near their headquarters in northwestern Spain. Manufacturing of these experimental design concepts was limited to small quantities (Roll, 2021). This small-batch manufacturing method minimized risks for the firm by reducing the need for discounting of unsold items. Undergirding this capability were the process characteristics of Zara’s factories, which could manufacture items in small batches and could also operate on short lead-times. This enabled Zara to manufacture and supply items quickly based on emergent demand. Very low expenditure on advertising combined with high inventory turnover allowed them to keep their costs low. They were then able to pass on the cost savings to customers, thus consolidating their strategic value proposition of being able to supply unique fast fashion merchandise at affordable pocket/street prices. All these organizational process qualities were distributed across Zara’s different organizational functions and geographic locations. These processes contributed towards enhancing Zara’s effectiveness in fulfilling their mission and goals.
- (g)
- Flexible and evolutionary cause-and-effect assumptions: Zara designers coordinated with upstream production teams as well as with downstream merchandising. Zara experimented with several dozen design prototypes concurrently on a regular basis (Roll, 2021). Their designers created over 50,000 design prototypes annually, on average. Of these several design prototypes, only a fraction (less than half) eventually went into production. As previously discussed, Zara also incorporated learning-by-doing techniques in experimenting with and improving on experimental design prototypes. Co-located adjacent to their headquarters were several full-fledged photo studios, where finalized designs were styled and shot in-house. In doing so, they were attempting to exercise strategic foresight. Their operating structure was very flat (non-hierarchical) and nimble, thus eliminating unnecessary delays in decision-making (Varma, 2017).
- (h)
- Looser linkages between plans and budgets: Zara’s embedded quick response (QR) processes facilitated coordination between the design, production, and merchandising functions. This reduced cycle times, enabled faster speeds to market, and improved their flexibility. Their QR processes spanned functional, organizational, and geographic boundaries. Their learning-by-doing orientation increased flexibility and speed to market. Overall, their feedforward orientation across different organizational functions was predicated on a looser integration of planning targets with budgets. This is typically not the case in primarily feedback control approaches.
- (i)
- Uncertainty reduction: Zara identified the fashion desires of its core group of customers and spotted trends very early (Roll, 2021; Varma, 2017). They then used their superior design and manufacturing capabilities which were co-linked to bring these styles to market quickly, in as little as three weeks. This short cycle time compared very favorably with those of their ‘fast fashion’ competitors, who took as much as 6 months. This was primarily because their competitors outsourced and offshored their supply chains to geographically distant locations. Consequently, Zara’s shortened cycle times helped them to reduce uncertainty over whether the tastes and preferences of their target customers could change unexpectedly. The small batch production that they relied on reduced the risks to the company in case their prognostications were wrong. The small batch production runs enabled them to dispense with the need for large batch production, in order to exploit economies of scale (Roll, 2021). In addition to being able to process smaller orders, this advantage also enabled Zara to reorder more frequently with updated fashion items.
2.3. Zara’s Capitalizing on Their Feedforward Orientation to Develop Dynamic Capabilities
3. Conclusions
3.1. Implications
3.2. Directions for Future Research
Funding
Institutional Review Board Statement
Informed Consent Statement
Data Availability Statement
Conflicts of Interest
| 1 | We have discussed some of these alternative models of control later in the paper (inserted on p. 8 of this manuscript). |
| 2 | All of the information on Zara was obtained from publicly available sources in the media (as well as available sources in academia), the company’s website, and reports and documents that the company has filed periodically with regulatory authorities in Europe and elsewhere. |
| 3 | Ours is an attempt to apply theory from the domain of control to a real-life company (viz., Zara). In adopting this approach, we were informed and guided by prior authors who have used and written on the case method (Christensen & Carlile, 2009; Eisenhardt, 1989; Mintzberg, 1979). In our study, we also relied on a single organization (viz., Zara) and conducted inductive research while exercising ‘creative leaps’ (Mintzberg, 1979, p. 584) in drawing some of our inferences. We have not attempted to prove (or disprove) any theories. Instead, we have merely suggested how some of our ideas on feedforward controls might be adopted and applied in other real-life organizations that might potentially face wicked problems in times of societal disruption. |
References
- Adegbile, A., Sarpong, D., & Meissner, D. (2017). Strategic Foresight for Innovation Management: A Review and Research Agenda. International Journal of Innovation and Technology Management, 14(4), 1750019. [Google Scholar] [CrossRef]
- Ansoff, H. I. (1975). Managing Strategic Surprise by Response to Weak Signals. California Management Review, XVIII(2), 21–33. [Google Scholar] [CrossRef]
- Ansoff, H. I. (1980). Strategic Issue Management. Strategic Management Journal, 1, 131–148. [Google Scholar] [CrossRef]
- Argyris, C. (1976). Single-Loop and Double-Loop Models in Research on Decision Making. Administrative Science Quarterly, 21(3), 363–375. [Google Scholar] [CrossRef]
- Argyris, C. (1977). Double Loop Learning in Organizations. Harvard Business Review, 55(5), 115–125. [Google Scholar]
- Bogart, D. H. (1980). Feeback, Feedforward and Feed Within: Strategic Information in Systems. Behavioral Science, 25, 237–249. [Google Scholar] [CrossRef]
- Bower, J. L. (2017). Managing Resource Allocation: Personal Reflections from a Managerial Perspective. Journal of Management, 43(8), 2421–2429. [Google Scholar] [CrossRef]
- Bungay, S., & Goold, M. (1991). Creating a Strategic Control System. Long Range Planning, 24(3), 32–39. [Google Scholar] [CrossRef]
- Burgelman, R. A. (1983). A Model of the Interaction of Strategic Behavior, Corporate Context, and the Concept of Strategy. Academy of Management Review, 8(1), 61–70. [Google Scholar] [CrossRef]
- Camillus, J. C. (2016). Wicked Strategies: How Companies Conquer Complexity and Confound Competitors. University of Toronto Press. [Google Scholar]
- Camillus, J. C., Ramanadhan, S., & Ganapathy, K. (2021). Strategy in the times of Pandemics, Climate change and the Kurzweil Singularity. Journal of Strategy and Management, 14(3), 300–314. [Google Scholar] [CrossRef]
- Camillus, J. C., & Veliyath, R. (1984, August 12–15). Organizational control: A conceptual typology. Annual Academy of Management Meetings, Boston, MA, USA. [Google Scholar]
- Cantley, M. F. (1981). Scale, Protectionism and European Integration: The Structural Dynamics of Strategic Control in a Turbulent Field. European Journal of Operations Research, 7, 148–160. [Google Scholar] [CrossRef]
- Chakravarthy, B., & Lorange, P. (1991). Adapting Strategic Planning to the Changing Needs of a Business. Journal of Organizational Change Management, 4(2), 6–18. [Google Scholar] [CrossRef]
- Christensen, C. M., & Carlile, P. R. (2009). Case Research: Using the Case Method to build and teach Management Theory. Academy of Management Learning and Education, 8(2), 240–251. [Google Scholar] [CrossRef]
- Dowsett, S. (2018). Zara looks to technology to keep up with faster fashion. Reuters Online. Available online: https://www.reuters.com/article/markets/stocks/zara-looks-to-technology-to-keep-up-with-faster-fashion-idUSKBN1JB0HP/ (accessed on 15 June 2018).
- Doz, Y. L., & Prahalad, C. K. (1981). Headquarters Control and Strategic Control in MNCs. Sloan Management Review, 23(1), 15–29. [Google Scholar]
- Doz, Y. L., & Prahalad, C. K. (1984). Patterns of Strategic Control within Multinational Corporations. Journal of International Business Studies, 15, 55–72. [Google Scholar] [CrossRef]
- Eisenhardt, K. (1989). Building theories from Case Study research. Academy of Management Review, 14(4), 532–550. [Google Scholar] [CrossRef]
- Eisenhardt, K., & Martin, J. A. (2000). Dynamic Capabilities: What are They? Strategic Management Journal, 21, 1105–1121. [Google Scholar] [CrossRef]
- Faanes, A., & Skogestad, S. (2004). Feedforward Control in the presence of Uncertainty. European Journal of Control, 10(1), 30–46. [Google Scholar] [CrossRef]
- Glassey-Previdoli, D., Metz, J.-C., & Fragnieri, E. (2018, March 7–9). An “à la Ansoff Weak Signal” Feedforward Control for Pharmaceutical Distribution. Proceedings of the 7th ICITM, Oxford, UK. [Google Scholar] [CrossRef]
- Goold, M., & Quinn, J. J. (1990). The paradox of Strategic Controls. Strategic Management Journal, 11, 43–57. [Google Scholar] [CrossRef]
- Grafton, J., Lillis, A. M., & Widener, S. K. (2010). The Role of Performance Measurement and Evaluation in building Organizational Capabilities and Performance. Accounting, Organizations and Society, 35, 689–706. [Google Scholar] [CrossRef]
- Grant, R. M. (1991). The Resource-Based Theory of Competitive Advantage: Implications for Strategy Formulation. California Management Review, 33, 114–135. [Google Scholar] [CrossRef]
- Harbott, A. (2021, March 9). How Zara adapted Fast-Fashion to Covid. Management Today. [Google Scholar]
- Helfat, C. E., & Peteraf, M. E. (2015). Managerial Cognitive Capabilities and the Microfoundations of Dynamic Capabilities. Strategic Management Journal, 36, 831–850. [Google Scholar] [CrossRef]
- Horovitz, J. H. (1979). Strategic Control: A New Task for Top Management. Long Range Planning, 12, 2–7. [Google Scholar] [CrossRef]
- Iden, J., Methlie, L. B., & Christensen, G. E. (2017). The Nature of Strategic Foresight Research: A Systematic Literature Review. Technological Forecasting & Social Change, 116, 87–97. [Google Scholar]
- Inditex. (2023). Annual report. Available online: https://static.inditex.com/annual_report_2023/en/Inditex_Group_Annual_Accounts_2023.pdf (accessed on 25 December 2023).
- Ishikawa, A., & Smith, C. H. (1972). A Feedforward Control System for Organizational Planning and Control. ABACUS, 8(2), 163–180. [Google Scholar] [CrossRef]
- Kim, Y. H., Sting, F. J., & Loch, C. H. (2014). Top-down, Bottom-up, or Both? Toward an Integrative Perspective on Operations Strategy Formation. Journal of Operations Management, 32, 462–474. [Google Scholar] [CrossRef]
- Koontz, H., & Bradspies, R. W. (1972). Managing through Feedforward Control: A Future Directed View. Business Horizons, 6, 25–36. [Google Scholar] [CrossRef]
- Lorange, P. (1984). Strategic Control: Some Issues in Making It Operationally More Useful. In R. Lamb (Ed.), Competitive strategic management (pp. 247–270). Prentice Hall. [Google Scholar]
- Lorange, P., & Murphy, D. (2007). Considerations in Implementing Strategic Control. The Journal of Business Strategy, 27–35. [Google Scholar]
- McCreight, M. C., Rabin, B. A., Glasgow, R. A., Ayele, C. A., Leonard, C. A., Gilmartin, H. M., Frank, J. W., Hess, P. L., Burke, R. E., & Battaglia, C. T. (2019). Using the practical, robust implementation and sustainability model (prism) to qualitatively assess multilevel contextual factors to help plan, implement, evaluate, and disseminate health services programs (pp. 1002–1011). Oxford University Press Publication. [Google Scholar]
- McKinsey. (2024). The state of fashion 2024: Riding out the storm. McKinsey. [Google Scholar]
- Merchant, K. A. (1982). The Control Function of Management. Sloan Management Review, 23(4), 43–55. [Google Scholar] [PubMed]
- Mintzberg, H. (1979). An Emerging Strategy of “Direct” Research. Administrative Science Quarterly, 24(2), 582–589. [Google Scholar] [CrossRef]
- Moores, K., & Mula, J. (2000). The Salience of Market, Bureaucratic, and Clan Controls in the Management of Family Firm Transitions: Some Tentative Australian Evidence. Family Business Review, XIII(2), 91–106. [Google Scholar] [CrossRef]
- Morgan, M. M. (1992). Feedforward Control for Competitive Advantage: The Japanese Approach. Journal of General Management, 17(4), 41–51. [Google Scholar] [CrossRef]
- Oliver, P. E. (1993). Formal Models of Collective Action. American Review of Sociology, 19, 271–300. [Google Scholar] [CrossRef]
- Otley, D., & Berry, A. (1980). Control, Organizations and Accounting. Accounting, Organizations and Society, 5(2), 231–244. [Google Scholar] [CrossRef]
- Otley, D., Broadbent, J., & Berry, A. (1995). Research in Management Control: An Overview of its Development. British Journal of Management, 6, S31–S44. [Google Scholar] [CrossRef]
- Ouchi, W. G. (1979). A Conceptual Framework for the Design of Organizational Control Systems. Management Science, 25(9), 833–848. [Google Scholar] [CrossRef]
- Ouchi, W. G. (1980). Markets, Bureaucracies, & Clans. Administrative Science Quarterly, 25, 129–141. [Google Scholar]
- Paliokaite, A., Pacesa, N., & Sarpong, D. (2014). Conceptualizing Strategic Foresight: An Integrated Framework. Strategic Change, 23(3–4), 161–169. [Google Scholar] [CrossRef]
- Preble, J. F. (1997). Integrating The Crisis Management Perspective Into The Strategic Management Process. Journal of Management Studies, 34(5), 769–791. [Google Scholar] [CrossRef]
- Rabin, B. A., Cakici1, J., Golden, C. A., Estabrooks, P. A., Glasgow, R. E., & Gaglio, B. (2022). A Citation Analysis and Scoping Systematic Review of the Operationalization of the Practical, Robust Implementation and Sustainability Model (PRISM). Implementation Science, 17, 62. [Google Scholar] [CrossRef]
- Raman, M. (1997). Strategic Control for Fast Moving Markets: Updating the Strategy and Monitoring Performance. Long Range Planning, 30(1), 64–73. [Google Scholar]
- Reid, H., & Pons, C. (2024). After China, Zara expands live shopping experiment to Europe and US. Reuters (Online). Available online: https://www.reuters.com/business/retail-consumer/after-china-zara-expands-live-shopping-experiment-europe-us-2024-06-03/ (accessed on 3 June 2024).
- Reuters. (2024). Zara owner Inditex expands bargain brand to counter Shein. Economic Times Retail.Com. Available online: https://retail.economictimes.indiatimes.com/news/apparel-fashion/apparel/zara-owner-inditex-expands-bargain-brand-to-counter-shein/107915168 (accessed on 22 February 2024).
- Roll, M. (2021). The secret of Zara’s success: A culture of customer co-creation. Business and Brand Leadership. Available online: https://martinroll.com/resources/articles/strategy/the-secret-of-zaras-success-a-culture-of-customer-co-creation/ (accessed on 22 February 2024).
- Roush, C. H., & Ball, B. C. (1980). Controlling the Implementation of Strategy. Managerial Planning, 29(4), 3–12. [Google Scholar]
- Ruefli, T., & Sarrazin, J. (1981). Strategic Control of Corporate Development under Ambiguous Circumstances. Management Science, 27(10), 1158–1170. [Google Scholar] [CrossRef]
- Ryclair, B. (2021, January 16). How Inditex is refashioning its business model. The Economist. [Google Scholar]
- Schreyogg, G., & Steinmann, H. (1987). Strategic Control: A New Perspective. Academy of Management Review, 12(1), 91–103. [Google Scholar] [CrossRef]
- Simons, R. (1990). The Role of Management Control Systems in creating Competitive Advantage: New Perspectives. Accounting, Organizations and Society, 15(1/2), 127–143. [Google Scholar] [CrossRef]
- Simons, R. (1994). How New Top Managers use Control Systems as Levers of Strategic Control. Strategic Management Journal, 15, 169–189. [Google Scholar] [CrossRef]
- Simons, R. (1995). Levers of control: How managers use innovative control systems to drive strategic renewal. Harvard Business School Press. [Google Scholar]
- Teece, D., Pisano, G., & Shuen, A. (1997). Dynamic Capabilities & Strategic Management. Strategic Management Journal, 18(7), 509–533. [Google Scholar]
- Varma, A. (2017, May 25). Zara’s Secret to Success lies in Big Data and an Agile Supply Chain. The Straits Times. [Google Scholar]
- Veliyath, R. (1992). Strategic Planning: Balancing Short-Run Performance and Longer-Term Prospects. Long Range Planning, 25(3), 86–97. [Google Scholar] [CrossRef]
- Winter, S. G. (2003). Understanding Dynamic Capabilities. Strategic Management Journal, 24, 991–995. [Google Scholar] [CrossRef]


| Characteristic Dimension | Feedforward Control | Feedback Control |
|---|---|---|
| Future | Past |
| Ex-ante (before outcomes) | Ex-post (after outcomes) |
| Anticipatory information | Historical information |
| Adaptiveness | Stability |
| Unexpected external events; changes in assumptions | Deviations from expected outcomes; end of pre-determined control period |
| Enhancing effectiveness | Enhancing efficiency |
| Adaptable and evolutionary | Fixed |
| Looser | Tightly integrated |
| Uncertainty reduction | Performance appraisal |
Disclaimer/Publisher’s Note: The statements, opinions and data contained in all publications are solely those of the individual author(s) and contributor(s) and not of MDPI and/or the editor(s). MDPI and/or the editor(s) disclaim responsibility for any injury to people or property resulting from any ideas, methods, instructions or products referred to in the content. |
© 2024 by the author. Licensee MDPI, Basel, Switzerland. This article is an open access article distributed under the terms and conditions of the Creative Commons Attribution (CC BY) license (https://creativecommons.org/licenses/by/4.0/).
Share and Cite
Veliyath, R. Does a Feedforward Orientation Provide Competitive Advantages Under Disruptive Conditions? A Review of Control Literature with an Illustrative Case. Adm. Sci. 2025, 15, 13. https://doi.org/10.3390/admsci15010013
Veliyath R. Does a Feedforward Orientation Provide Competitive Advantages Under Disruptive Conditions? A Review of Control Literature with an Illustrative Case. Administrative Sciences. 2025; 15(1):13. https://doi.org/10.3390/admsci15010013
Chicago/Turabian StyleVeliyath, Rajaram. 2025. "Does a Feedforward Orientation Provide Competitive Advantages Under Disruptive Conditions? A Review of Control Literature with an Illustrative Case" Administrative Sciences 15, no. 1: 13. https://doi.org/10.3390/admsci15010013
APA StyleVeliyath, R. (2025). Does a Feedforward Orientation Provide Competitive Advantages Under Disruptive Conditions? A Review of Control Literature with an Illustrative Case. Administrative Sciences, 15(1), 13. https://doi.org/10.3390/admsci15010013

