Next Article in Journal
Impact of Entrepreneurial Inspiration, Awareness, and Skills on University Students’ Entrepreneurial Intentions: The Mediating Role of Entrepreneurial Education
Next Article in Special Issue
Beyond the Bottom Line: The Role of Personal Characteristics in Healthcare Entrepreneurship
Previous Article in Journal
Does a Feedforward Orientation Provide Competitive Advantages Under Disruptive Conditions? A Review of Control Literature with an Illustrative Case
Previous Article in Special Issue
Unpacking the Entrepreneurship Education Conundrum: Lecturer Competency, Curriculum, and Pedagogy
 
 
Font Type:
Arial Georgia Verdana
Font Size:
Aa Aa Aa
Line Spacing:
Column Width:
Background:
Article

Towards Inclusive Entrepreneurship: Addressing Constraining and Contributing Factors for Women Entrepreneurs in South Africa

by
Patrick Ebong Ebewo
1,*,
Cecile Schultz
2 and
Mphoreng Magdeline Mmako
3
1
Centre for Entrepreneurship Development, Tshwane University of Technology, Pretoria 0183, South Africa
2
Department of People Management and Development, Tshwane University of Technology, Pretoria 0183, South Africa
3
Department of People Management and Development, Tshwane University of Technology, Polokwane 0699, South Africa
*
Author to whom correspondence should be addressed.
Adm. Sci. 2025, 15(1), 14; https://doi.org/10.3390/admsci15010014
Submission received: 22 November 2024 / Revised: 27 December 2024 / Accepted: 31 December 2024 / Published: 2 January 2025
(This article belongs to the Special Issue Entrepreneurship for Economic Growth)

Abstract

:
Women entrepreneurs are increasingly recognised as pivotal contributors to economic growth, poverty alleviation, and employment generation, particularly in developing economies like South Africa. This study explores the contributing and constraining factors that shape the future of women’s entrepreneurship in South Africa through the lens of Institutional Theory. Using a qualitative methodology, in-depth interviews were conducted with nine (9) women entrepreneurs affiliated with a Centre for Entrepreneurship Development. The findings highlight key enabling factors, such as mentorship, education, supportive policies, collaboration, and government intervention programmes, which equip women entrepreneurs with the skills, networks, and resources needed to thrive. However, significant barriers persist, including financial exclusion, societal norms, ineffective policies, and psychological constraints such as low entrepreneurial self-efficacy. The study concludes that aligning institutional support across the regulatory, normative, and cultural-cognitive dimensions is essential for fostering an inclusive entrepreneurial ecosystem. Recommendations include simplifying access to funding, expanding mentorship opportunities, and addressing systemic cultural and policy barriers to create a more equitable and supportive environment for women entrepreneurs.

1. Introduction

Entrepreneurship is a vital driver of economic growth, fostering job creation, innovation, and poverty alleviation (Ranganai Matenda & Sibanda, 2023). Globally, women entrepreneurs significantly contribute to GDP growth and societal well-being, with women-owned businesses accounting for 36% of enterprises worldwide in 2021 (Raman et al., 2022; Ahmetaj et al., 2023; Hill et al., 2022). Countries such as the United States and India have implemented targeted policies to support female entrepreneurs, resulting in increased participation and economic contributions (Sajjad et al., 2020).
In South Africa, where the unemployment rate reached 32.9% in 2023, female entrepreneurship is both an economic imperative and a means of addressing socio-economic inequalities (Statistics South Africa, 2023; Ndlovu & Ebewo, 2023). Women entrepreneurs have the potential to drive gender equity and broader development goals. Research shows that women are more likely to reinvest business profits into education, health, and community development, amplifying social returns (Meyer, 2019). However, systemic challenges, including gender-based income gaps, limited access to finance, overregulation, and societal stereotypes, continue to hinder their growth and impact (Mlotshwa & Murimbika, 2022; Ramadani et al., 2015). Low entrepreneurial self-efficacy, defined as an individual’s belief in their ability to successfully perform entrepreneurial tasks, remains a significant barrier for women entrepreneurs in South Africa. Research highlights that enhancing self-efficacy through targeted interventions, such as entrepreneurial coaching, can empower women to overcome psychological and systemic challenges (Molema et al., 2024). These barriers are exacerbated by socio-economic disparities, an unequal education system, and bureaucratic inefficiencies in South Africa (Bowmaker-Falconer & Herrington, 2020). Addressing these issues is crucial to realising the potential of female entrepreneurship to foster inclusive economic participation and reduce inequality. Promising advancements, such as government grants, public–private partnerships, and entrepreneurial education initiatives like the E3 programme, aim to bridge skills gaps, reduce inequities, and support women-led businesses in South Africa (Chinomona & Maziriri, 2015; Irene, 2017; Swartz et al., 2022). Nevertheless, the specific experiences of South African women entrepreneurs remain under-researched, necessitating a deeper exploration of the barriers and enablers shaping their entrepreneurial journeys.
This study contributes to this discourse by applying Institutional Theory to examine the systemic factors that enable or constrain women entrepreneurs in South Africa, focusing on their role in addressing unemployment and poverty. Institutional Theory provides a valuable framework for understanding how systemic factors shape women’s entrepreneurial experiences. By categorising the institutional environment into regulatory, normative, and cultural-cognitive pillars, the theory explains how formal rules, societal expectations, and internalised beliefs interact to influence entrepreneurial behaviour (Scott, 1995). In the context of South Africa, where entrenched inequalities and systemic barriers persist, this framework is particularly relevant for analysing the unique challenges faced by women entrepreneurs. Applying Institutional Theory allows this study to identify actionable interventions for aligning institutional support across these dimensions, ultimately fostering inclusive entrepreneurship.
South Africa’s unique socio-economic environment—characterised by entrenched inequalities, high unemployment rates, and cultural norms—creates distinctive challenges for women entrepreneurs. By framing these challenges within the regulatory, normative, and cultural-cognitive dimensions of Institutional Theory, this study provides a nuanced understanding of how institutional environments influence entrepreneurial experiences. Beyond identifying barriers, this research offers actionable recommendations to strengthen enabling factors and address constraints at policy, societal, and individual levels. The findings emphasise the interplay between institutional interventions, such as government funding schemes and mentorship programmes, and cultural factors, such as societal norms and internalised self-efficacy. This dual focus on theoretical insights and practical implications positions the study as a meaningful contribution to the literature on women’s entrepreneurship in developing economies.

2. Literature Review

Women entrepreneurs in South Africa are central to the country’s socio-economic development, contributing to job creation, innovation, and community resilience. Women-led businesses are uniquely positioned to address these challenges in a nation grappling with high unemployment rates—32.9% as of 2023 (Statistics South Africa, 2023). They often operate in underserved sectors, such as informal trade and community services, creating opportunities in areas where traditional employment avenues are scarce.
Furthermore, women-owned businesses constitute more than a third of formal businesses in the global economy (Chinomona & Maziriri, 2015). This is supported by those who have asserted that women-owned and -led business ventures are strong catalysts for economic growth at a global level (Molema et al., 2024). Li et al. (2019) also recognise that women’s entrepreneurship is central to the country’s poverty alleviation. Investing in entrepreneurship of this type may have an important ripple effect on development, as women entrepreneurs typically invest more money in the health, education, and general well-being of their families and communities (Meyer, 2019). Women’s entrepreneurship contributes to a greater degree to job creation and provides solutions to business, management, and organisational problems in society and the exploitation of business opportunities (Ijatuyi et al., 2017).
Focusing on the critical imported products and top tier suppliers, transparent communication with customers, external stakeholders, employees, and along the supply chain, careful planning as well as respect for the unpredictability of events will help see businesses into the future (Prestige Credit Group, 2020). Glocalisation and local content manufacturing strategies ensure that economic activity is increased within the country’s borders, in addition to virtual teams and reviewing business compliance to include informal industry, which is not taxed (except for VAT). The government should focus on developing local value chains and manufacturing, thereby improving self-reliance and foreign exchange savings (Mutono, 2020). To create new gender-responsive trade and government policies, government grants should favour start-ups involving women, increase investor community contribution and responsibility, and place more women in decision-making processes. Most women entrepreneurs have inferior education, making it difficult to know funding sources and how to access them through sound business plans to help alleviate unemployment and poverty (Mlotshwa & Murimbika, 2022).
Despite their contributions, South African women entrepreneurs encounter significant systemic barriers. Financial exclusion remains a critical issue, with women disproportionately denied access to funding due to a lack of collateral and perceived risk. Societal norms further compound these challenges, reinforcing traditional gender roles that restrict women’s participation in high-growth sectors. Moreover, though they are evolving, policy frameworks often fail to address women entrepreneurs’ unique needs, such as maternity leave provisions and flexible work arrangements. Women’s entrepreneurship occurs amid constraints such as gender-based discrimination, societal and cultural biases, high data costs, an unequal education system not delivering skills for the digital economy, and over-regulation of small businesses with unnecessary bureaucratic burdens (GEM, 2019; Khan et al., 2021; Agrawal et al., 2023). Gender-based income gaps; work–life balance; and hurdles in obtaining debt, equity capital, and credit access are unique challenges facing female entrepreneurs (Ramadani et al., 2015; Okeke-Uzodike, 2019). Most women still struggle with restrictions on mobility, inferior status, culture, and tradition (Li et al., 2019, p. 1). Women’s safety, the gender bias of industries, and stereotypical perceptions of women’s roles hinder their entrepreneurial progress (Zainuddin et al., 2017). Additionally, financial factors like inflation, access to finance, business planning, and non-financial challenges such as limited skills, training, networks, and technology access hinder entrepreneurial success (Rankumise, 2017).
Entrepreneurs are the country’s future as they are the primary producers and drivers of new business ventures (Myres et al., 2017). Entrepreneurs raise national income, are vital in structural change or industrialisation, and promote capital formation (Ijatuyi et al., 2017). Moreover, entrepreneurship is critical for alleviating poverty, especially in developing and growing economies (Sutter et al., 2019). It contributes significantly to generating employment opportunities, easing the country’s high levels of unemployment and poverty (Littlewood & Holt, 2018). It also contributes to the developing-and-medium-scale enterprises, which drive economic growth and development (Ikebuaku & Dinbabo, 2018). Through these effects, entrepreneurship is central to providing women entrepreneurs with employment opportunities (Islam et al., 2018). In addition, entrepreneurship provides financial development and personal development (Potishuk & Kratzer, 2017).
Vital elements to consider in entrepreneurial success include motives in venturing into business, innovative skills, education, and networking ability (Mwirebua & Evans, 2017). Business and management competencies include business tasks such as finance, budgeting, business operations, and business planning (Zizile & Tendai, 2018). Sousa (2018) proposes that the key entrepreneurial skills are innovation, creativity, the capacity to diversify the business area, the capability to identify and exploit new business opportunities, the capability to create and develop national and international networks, and the ability and willingness to undertake risks. Oggero et al. (2020) believe that digital skills in entrepreneurship and financial skills are essential.
While significant research has explored the global dynamics of women’s entrepreneurship, studies focusing on the South African context remain limited. The existing literature often overlooks the intersection of cultural, economic, and policy factors unique to the region. This study addresses this gap by providing a nuanced understanding of the constraints and enablers shaping South African women’s entrepreneurial journeys. This study is motivated by the urgent need to address the systemic barriers that inhibit women entrepreneurs in South Africa from reaching their full potential. This research seeks to provide actionable insights for policymakers, educators, and stakeholders by examining constraining and contributing factors. In doing so, it contributes to the broader discourse on entrepreneurship as a catalyst for inclusive economic growth, aligning with the objectives of this special issue.
This study adopts Institutional Theory as its guiding framework to better understand the enabling and constraining factors shaping women entrepreneurs’ experiences. Before delving into its components, this section outlines the conceptual framework for categorising these factors.

2.1. Conceptual Framework

This study applies Institutional Theory (Scott, 1995) as a guiding framework to systematically examine the challenges and opportunities faced by women entrepreneurs. The theory categorises the institutional environment into three interconnected pillars—regulatory, normative, and cultural-cognitive—which collectively shape entrepreneurial behaviour. This framework provides a structured lens for analysing enablers and barriers within South Africa’s unique socio-economic context.

2.2. Regulatory Pillar

The regulatory pillar captures formal systems that influence entrepreneurship, such as policies, laws, and government programmes. In South Africa, enabling factors include government initiatives and SME-focused policies to empower women entrepreneurs (Chinomona & Maziriri, 2015). However, bureaucratic inefficiencies, corruption, and complex processes often undermine access to these benefits, creating significant barriers (Mlotshwa & Murimbika, 2022; Ndlovu & Ebewo, 2023).

2.3. Normative Pillar

The normative pillar addresses societal expectations, cultural norms, and behavioural standards. Mentorship programmes, collaborative networks, and peer support emerge as key enablers, providing guidance and resources to women entrepreneurs (Ramadani et al., 2015; Chinomona & Maziriri, 2015). Conversely, patriarchal norms and restrictive gender roles hinder women’s participation, particularly in leadership and high-growth sectors (Risi et al., 2023).

2.4. Cultural-Cognitive Pillar

The cultural-cognitive pillar focuses on internalised beliefs and perceptions, such as self-efficacy and resilience. Training initiatives, including leadership coaching and entrepreneurial education, have been shown to enhance women’s confidence and abilities (Molema et al., 2024). Nonetheless, internal barriers like self-doubt, low entrepreneurial self-efficacy, and internalised stereotypes often limit women’s potential (Meyer, 2019; Irene et al., 2023).
Institutional Theory offers a robust framework for examining the challenges and opportunities women entrepreneurs face in South Africa’s socio-economic environment. By categorising the institutional landscape into regulatory, normative, and cultural-cognitive dimensions, it systematically analyses barriers such as bureaucratic inefficiencies, gender biases, low self-efficacy, and enablers like mentorship, government support, and training programmes. This framework aligns closely with the research problem by highlighting how systemic factors simultaneously constrain and enable women entrepreneurs to address unemployment and poverty. The following section explores these dimensions through the lens of Institutional Theory.
Building on the foundational work of Scott (1995), Institutional Theory provides a valuable lens for understanding women’s entrepreneurship within South Africa’s socio-economic and cultural context. It examines how institutional environments—comprising regulatory frameworks, societal norms, and cultural beliefs—shape behaviour, decisions, and opportunities (Lammers et al., 2014; Risi et al., 2023). By positing that institutions exert enabling and constraining influences, the theory offers a structured approach to analysing the systemic factors affecting women entrepreneurs.
Women entrepreneurs operate within institutional environments that significantly influence their opportunities and challenges (Khan et al., 2021). In South Africa, these environments include formal structures such as policies, financial institutions, entrepreneurial support programmes, and informal norms shaped by cultural and societal expectations. Institutional Theory underscores how these factors can either constrain women’s entrepreneurial efforts—through financial exclusion, restrictive policies, and entrenched gender norms—or contribute to their success by providing access to resources, mentorship, and supportive networks (Al-Qahtani et al., 2022) Moreover, the institutional context is particularly evident in how women navigate cultural constraints and social norms, preferring to work within existing institutional frameworks rather than disrupting them (Simba et al., 2023). For instance, systemic barriers such as limited access to finance and gender-biased regulations reflect the regulatory pillar of Institutional Theory, which highlights the role of formal rules and policies in shaping entrepreneurial outcomes. Similarly, cultural norms that perpetuate patriarchal values and traditional gender roles illustrate the normative pillar, which refers to the unwritten societal expectations that guide behaviour. Lastly, cognitive barriers, such as internalised gender stereotypes, relate to the cultural-cognitive pillar, which explores how shared beliefs influence entrepreneurial aspirations and self-perceptions.
This study employs Institutional Theory to explore the contributing and constraining factors affecting women entrepreneurs in South Africa. By examining the lived experiences of women entrepreneurs, the research identifies how institutional barriers, such as financial exclusion and societal biases, hinder entrepreneurial efforts (Chávez-Rivera et al., 2024). At the same time, the study investigates enabling factors, such as policy interventions, mentorship programmes, and community support, that can foster entrepreneurial growth and innovation. The theoretical framework also guides the investigation of demographic differences among women entrepreneurs, offering insight into how age, education, and socio-economic background variations interact with institutional factors to shape entrepreneurial experiences. For example, younger entrepreneurs may face greater normative barriers due to societal expectations, while more experienced entrepreneurs may better navigate regulatory challenges through accumulated social capital (Zhakupov et al., 2023). By applying Institutional Theory, this study contributes to the growing body of research on women’s entrepreneurship by illuminating how institutional contexts in South Africa shape the opportunities and constraints faced by women entrepreneurs. The findings provide actionable insights for policymakers, educators, and stakeholders, emphasising the need to address systemic barriers while leveraging enabling factors to support women entrepreneurs in alleviating unemployment and poverty.

3. Research Problem and Objectives

It is unclear what the future of women’s entrepreneurship to alleviate unemployment and poverty entails (Schultz et al., 2024). While women entrepreneurs play a vital role in addressing these socio-economic challenges, they face significant systemic barriers that hinder their ability to succeed. Financial exclusion remains a critical issue, with women disproportionately denied access to funding due to a lack of collateral and perceived risk (Bowmaker-Falconer & Meyer, 2022). Societal norms further compound these challenges, reinforcing traditional gender roles that restrict women’s participation in high-growth sectors. Moreover, while they are evolving, policy frameworks often fail to address women entrepreneurs’ unique needs, such as maternity leave provisions and flexible work arrangements. At the same time, there are contributing factors that support women entrepreneurs in overcoming these barriers, including mentorship programs, community-driven initiatives, and access to entrepreneurial education. However, the specific factors that contribute to or constrain the future of women’s entrepreneurship remain unclear, particularly in their role as alleviators of unemployment and poverty. Additionally, the influence of demographic differences on these factors is poorly understood.
This leads to the overall research gap of this study, which seeks to investigate the future of women’s entrepreneurship to alleviate unemployment and poverty by identifying the contributing and constraining factors shaping their success.
The following research objectives have been formulated:
  • To identify the contributing factors that may assist future women entrepreneurs in alleviating unemployment and poverty in South Africa.
  • To identify the constraining factors that may inhibit future women entrepreneurs from alleviating unemployment and poverty in South Africa.
Based on the stated objectives, below are the research questions:
  • What are the key contributing factors that enable women entrepreneurs to alleviate unemployment and poverty in South Africa?
  • What are the major constraining factors that hinder women entrepreneurs from addressing unemployment and poverty in South Africa?
To achieve these objectives, this study employs a qualitative methodology, drawing on in-depth interviews and thematic analysis to capture the lived experiences of South African women entrepreneurs.

4. Research Methodology

This study employed a qualitative research approach to explore the lived experiences of women entrepreneurs in South Africa. Qualitative research is particularly well-suited for investigating complex social phenomena, as it prioritises depth of understanding over breadth of generalisation (Creswell & Creswell, 2023). To gain insight into participants’ experiences, an interpretive, hermeneutic, and phenomenological design was adopted. This design created a space for participants to narrate their entrepreneurial journeys while allowing the researcher to probe deeper into the nuances of these experiences (Smith, 2016).
A purposive, non-probability sampling technique was utilised to identify participants, allowing the selection of individuals with relevant knowledge and experience (Saunders et al., 2019). The sample included nine women entrepreneurs actively engaged with a Centre for Entrepreneurship Development at a tertiary institution in South Africa. Inclusion criteria required participants to
  • Be women entrepreneurs with at least one year of experience operating a small or medium business.
  • Be actively involved in entrepreneurial activities supported by the Centre for Entrepreneurship Development.
The sample size was guided by data saturation, ensuring data collection ceased when no new themes or insights emerged (Nowell et al., 2017; Sebele-Mpofu, 2020). While the small sample size is acknowledged as a limitation, it aligns with qualitative research principles. In phenomenological studies, saturation is typically achieved with six to 18 participants in homogenous groups (Creswell & Poth, 2016). As the participants shared common characteristics and contexts, the sample was sufficient to provide rich insights into their entrepreneurial experiences.
Data were collected through semi-structured interviews, which allowed participants to reflect on their experiences while enabling the researcher to probe for further detail. The interview protocol was designed to balance flexibility and structure, ensuring participants could share freely while maintaining alignment with the study’s conceptual framework. Questions were grounded in Institutional Theory, which focuses on regulatory, normative, and cultural-cognitive dimensions, and aligned with the study’s objectives to explore enabling and constraining factors (Scott, 1995; Lammers et al., 2014). To ensure relevance, interview questions were informed by a review of the literature addressing barriers such as financial exclusion, societal norms, and bureaucratic inefficiencies, as well as enablers like mentorship, education, and institutional support (Chinomona & Maziriri, 2015; Mlotshwa & Murimbika, 2022; Bowmaker-Falconer & Meyer, 2022). The interview guide was refined through consultations with entrepreneurship experts and pilot-tested with two participants, whose feedback informed final adjustments.
Interviews were guided by thematic axes that aligned with Institutional Theory and the research objectives. These axes included the following:
This thematic structure allowed for a focused yet flexible dialogue, ensuring participants’ narratives were captured in detail. Interviews were conversational, fostering a comfortable environment for participants to reflect on their entrepreneurial journeys and share nuanced insights. Ethical clearance was obtained from the Tshwane University of Technology’s institutional ethics committee. Informed consent was secured from all participants, ensuring they understood the purpose of the research, their voluntary participation, and their right to withdraw at any stage without repercussions. The thematic categories in the findings were developed using (Braun & Clarke, 2006) six-phase framework for thematic analysis using Atlasti version 24. This process involved familiarisation with the data, coding recurring patterns, and grouping these codes into broader themes aligned with the study’s conceptual framework, Institutional Theory. Themes such as “bureaucratic inefficiencies”, “mentorship networks”, and “self-efficacy challenges” emerged from the data and were refined through peer debriefing and expert consultation. This ensured the categories accurately reflected participants’ experiences and the interplay of enabling and constraining factors.

5. Findings

This section presents the key findings from the study, categorised into contributing factors and constraining factors that shape the entrepreneurial experiences of women in South Africa. Table 1 provides a profile of the respondents from which the findings are drawn and are organised around the themes identified through the thematic analysis.
Figure 1 (below) visually encapsulates the complex interplay between the contributing and constraining factors shaping the future of women entrepreneurs in South Africa. Green arrows represent enabling factors such as mentorship, government support, and education, which provide women entrepreneurs with the tools and resources to overcome challenges. Conversely, red arrows highlight systemic barriers, including financial exclusion, societal norms, and regulatory inefficiencies, which are significant constraints. The central node, “Future of SA Women Entrepreneurs”, underscores how these factors converge to influence the entrepreneurial ecosystem. The interconnected nature of the diagram reflects the nuanced relationships between these themes, showing, for example, how a lack of access to finance exacerbates low entrepreneurial self-efficacy (ESE), or how collaboration partially mitigates challenges linked to societal norms. This visual summary reinforces the study’s key findings and highlights areas where targeted interventions can strengthen enablers and reduce constraints, paving the way for a more inclusive and supportive entrepreneurial environment.
  • Contributing Factors Enabling Women Entrepreneurs
This section highlights the factors that support women entrepreneurs in overcoming challenges and achieving business success, including mentorship, access to networks, personal resilience, and community support.
The diagram (Figure 2 below) highlights the contributing factors that enable the growth and success of women entrepreneurs in South Africa, represented by green arrows leading to the central node, “Future of SA Women Entrepreneurs”. These factors are organised into key themes, including mentorship, education, government support, collaboration, and skills training, all of which contribute to empowering women and fostering a more inclusive entrepreneurial ecosystem.
A recurring theme in the diagram is the role of collaboration, which is associated with fostering partnerships, creating opportunities, and providing support networks for women entrepreneurs. Similarly, education and skills training emerge as critical enablers, equipping women with the technical and soft skills required to thrive in competitive business environments. Participants also noted the importance of policies supporting growth, which include targeted government programmes, legislation for women-owned SMEs, and access to mentorship opportunities. The interconnected nodes reflect how these factors reinforce one another. For instance, skills training and education directly influence women’s ability to become proactive in seizing entrepreneurial opportunities, while government intervention programmes strengthen collaborative efforts and support structures. Moreover, including poverty alleviation and job creation underscores the broader societal benefits of supporting women entrepreneurs. Overall, the diagram captures the multifaceted nature of enabling factors, emphasising that a holistic approach—combining skills development, policy support, and collaboration—is essential to fostering the future success of South African women entrepreneurs. Below is an exploration of the themes and insights from the women entrepreneurs.

5.1. Access to Mentorship

Mentorship emerged as a critical factor for women entrepreneurs, providing guidance, encouragement, and access to expertise. Participants consistently emphasised the value of having a mentor to navigate challenges and make informed decisions.
  • “The mentorship I received at the Centre for Entrepreneurship was invaluable. It gave me the confidence to structure my business properly and pitch to investors”. (Participant 3)
  • “Having a mentor allowed me to see my blind spots and think strategically about expanding my business”. (Participant 5)
  • “When I felt stuck, my mentor offered practical advice and kept me motivated. It’s like having someone walk the journey with you”. (Participant 9)
Mentorship developed participants’ entrepreneurial skills and fostered a sense of empowerment, enabling them to tackle complex challenges confidently.

5.2. Education and Skills Training

Access to education and skills development programmes, particularly in business management, financial literacy, and marketing, was identified as a significant contributor to entrepreneurial success. Training opportunities helped participants acquire the competencies to run and grow their businesses effectively.
  • “The workshops on financial management were a game-changer for me. I finally understood how to budget and plan for growth”. (Participant 7)
  • “Before I took part in the training, I didn’t even know how to set prices for my services. Now, I feel more confident in my business decisions”. (Participant 3)
  • “Skills training taught me how to use social media to market my business. It’s helped me reach more customers than ever before”. (Participant 8)
These programmes improved participants’ technical skills and enhanced their ability to identify and seize opportunities in competitive markets.

5.3. Supportive Policies and Legislation

Government policies and legislation supporting women entrepreneurs, such as funding schemes and SME-focused programmes, were recognised as vital enabling factors. Participants noted that when accessible, these policies played a transformative role in helping them establish and expand their businesses.
  • “The government grant I received was the reason I could start my business. Without it, I wouldn’t have had the capital to purchase equipment”. (Participant 6)
  • “Legislation supporting women-owned businesses is great, but more women need to know how to access these opportunities”. (Participant 8)
  • “The policies are there, and they’re helpful, but there needs to be less red tape so that more women can benefit from them”. (Participant 2)
While supportive policies were beneficial, participants often highlighted the need for improved accessibility and reduced bureaucratic hurdles.

5.4. Collaboration and Networks

Collaboration and networking were highlighted as key drivers of success. They provide opportunities to share resources, exchange ideas, and create partnerships. Participants valued the sense of community fostered through collaboration.
  • “I’ve learned so much from other women entrepreneurs. We share advice and encourage each other, which makes a big difference”. (Participant 1)
  • “Collaborating with other entrepreneurs has opened doors to opportunities I wouldn’t have found on my own”. (Participant 5)
  • “Networking with people in my field has helped me find customers and suppliers more easily”. (Participant 4)

5.5. Government Intervention Programmes

Targeted government intervention programmes, including skills workshops, grants, and access to mentorship, were frequently cited as crucial enablers, particularly in bridging the gap between opportunity and access to resources.
  • “The intervention programmes at the Centre gave me access to training and mentors. They were critical to my business’s early success”. (Participant 3)
  • “Programmes focused on women entrepreneurs are essential. They help level the playing field in what is still a male-dominated space”. (Participant 8)
  • “Government intervention programmes helped me connect with people who could fund and support my business ideas”. (Participant 7)
Such programmes were instrumental in addressing systemic gaps and empowering women to build sustainable businesses.
Overall, the findings demonstrate that factors such as mentorship, education, supportive policies, collaboration, and government intervention programmes play a central role in enabling the success of women entrepreneurs in South Africa. These factors provide the skills, resources, and networks necessary for overcoming challenges and achieving growth. However, the study also highlights areas for improvement, particularly in making supportive policies and programmes more accessible to a wider audience. The collective impact of these enablers reinforces the need for a holistic approach to fostering an entrepreneurial ecosystem that empowers women.

5.6. Constraining Factors Hindering Women Entrepreneurs

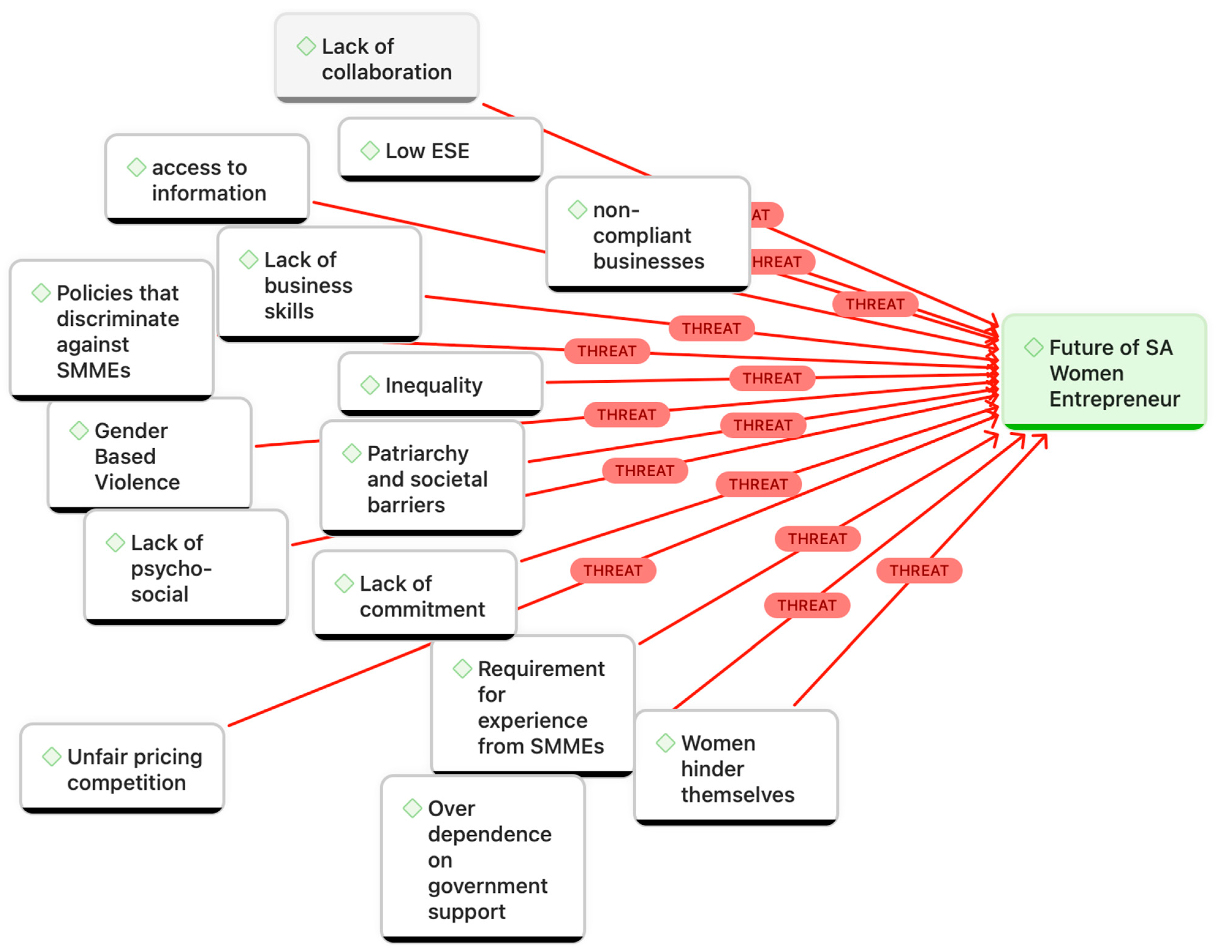
This section explores the key constraining factors that limit the growth and success of women entrepreneurs in South Africa, as identified in the network diagram. The diagram highlights several systemic, institutional, and individual barriers, represented by the red arrows leading to the central node, “Future of SA Women Entrepreneurs”, which symbolises the collective potential and challenges women entrepreneurs face in shaping the future of South Africa’s economy. These constraints include a lack of resources, societal norms, policy inefficiencies, and internal limitations. Direct participant quotes support the findings.
The constraining factors diagram (Figure 3, below) visually represents the systemic, cultural, and individual barriers that hinder the success of women entrepreneurs in South Africa. These factors, depicted with red arrows pointing toward the central node, “Future of SA Women Entrepreneurs”, illustrate the diverse threats impacting their entrepreneurial potential. Key constraints include financial exclusion, societal and cultural barriers, and ineffective policies, which create significant external challenges. Internal barriers, such as low entrepreneurial self-efficacy (ESE) and lack of business skills, further exacerbate these challenges, often limiting women’s ability to navigate systemic obstacles. The interconnected nature of the diagram underscores the need for a multi-faceted approach to address these threats, emphasising the urgency of tackling external systemic barriers and internal psychological constraints to create a supportive environment for women entrepreneurs.

5.7. Lack of Access to Finance and Resources

Participants consistently identified financial exclusion and limited access to information as significant challenges. The inability to secure funding due to discriminatory lending practices and insufficient resources created barriers to starting or expanding businesses.
  • “Banks don’t trust women to run businesses. I was denied funding even though my financials were strong”. (Participant 2)
  • “There is very little information about funding opportunities. If you don’t know where to look, you miss out”. (Participant 7)
  • “The process of applying for loans or grants is overly complicated and discourages people like me from trying”. (Participant 6)
The lack of financial and informational resources prevented many participants from accessing growth opportunities.

5.8. Societal and Cultural Barriers

Deeply entrenched societal norms and cultural expectations created obstacles for women entrepreneurs. These barriers, tied to patriarchy and gender bias, restricted women’s participation in business and leadership roles.
  • “In our society, it’s still believed that women should focus on the home, not running businesses”. (Participant 8)
  • “People assume I can’t handle complex projects just because I’m a woman”. (Participant 6)
  • “Patriarchy is a huge problem. You constantly have to prove yourself in ways men don’t have to”. (Participant 5)
Some participants also mentioned the impact of gender-based violence on their ability to operate freely and confidently.

5.9. Ineffective Policies and Bureaucratic Challenges

While policies supporting SMEs exist, participants frequently cited bureaucratic inefficiencies, discriminatory practices, and the unintended consequences of poorly implemented regulations as major constraints.
  • “There are policies in place, but accessing them is difficult because of endless red tape”. (Participant 1)
  • “SME programmes require experience I don’t have, which makes them inaccessible for women trying to start from scratch”. (Participant 3)
  • “Corruption and nepotism are major problems. It’s about who you know, not what you know”. (Participant 4)
Policies that should support growth often fall short of their intended purpose due to poor execution or institutional barriers.

5.10. Internal Barriers and Psychological Constraints

Participants noted how personal challenges, such as low entrepreneurial self-efficacy (ESE) and lack of business skills, contributed to their struggles. However, their determination to overcome these challenges is truly inspiring.
  • “Sometimes, I doubt my abilities, especially when I face constant rejection or setbacks”. (Participant 7)
  • “I don’t have the advanced skills needed to scale my business. It’s a constant learning curve”. (Participant 5)
  • “Women sometimes hold themselves back by not taking enough risks or seeking help when needed”. (Participant 9)
External barriers often compound these internal constraints, making it harder for women to thrive in competitive markets.

5.11. Competition and Inequality

Participants highlighted unfair practices, such as non-compliant businesses and gendered inequality in pricing or opportunities, as additional hurdles to their progress.
  • “Competing with non-compliant businesses makes it harder to stay afloat. They can cut corners and underprice us”. (Participant 6)
  • “There’s a lack of fairness in how contracts and opportunities are distributed, especially when it comes to women entrepreneurs”. (Participant 4)
  • “The inequality is systemic. Women have to work twice as hard to get half as much recognition”. (Participant 9)
Such competitive disadvantages further restricted women’s businesses’ ability to sustain or grow.
These findings reveal that women entrepreneurs in South Africa face a complex web of constraints that hinder their success. These include financial exclusion, cultural biases, ineffective policies, psychological challenges, and unfair competition. As depicted in the network diagram, these barriers collectively threaten the future of women entrepreneurs by creating a hostile environment where external and internal constraints reinforce one another. Addressing these challenges will require systemic reforms, targeted policies, and support programmes that empower women to overcome these obstacles and realise their entrepreneurial potential.

6. Discussion and Recommendations

Based on these findings, several recommendations can be made to strengthen enabling factors and address women entrepreneurs’ systemic and individual constraints. First, simplifying the processes for accessing financial support, such as government grants and funding schemes, is essential to reducing barriers. Alternative funding mechanisms, such as microfinance tailored to women without collateral, should be developed to bridge the gap for those excluded from traditional financing. Expanding mentorship and networking opportunities is equally critical. National mentorship programmes can pair women entrepreneurs with experienced business leaders, while industry-specific networking events can facilitate collaboration and knowledge-sharing.
Education and skills training must be expanded to include specialised programmes in areas such as advanced financial management, digital marketing, and e-commerce. Additionally, integrating entrepreneurship education into school curricula can nurture entrepreneurial aspirations from an early age. Addressing societal and cultural barriers requires public awareness campaigns to challenge gender stereotypes and promote the value of women entrepreneurs. Simultaneously, strengthening protections against gender-based violence can ensure that women feel safe conducting business activities in all environments.
Policy reform is another critical area. Streamlining policies, reducing bureaucratic inefficiencies, and creating a centralised platform for accessing information about government programmes can improve the reach and impact of regulatory support. Finally, fostering resilience and self-efficacy among women entrepreneurs is essential. Leadership coaching, peer support groups, and training in confidence-building can help women overcome internal constraints and thrive in competitive markets (Molema et al., 2024). The study demonstrates that women entrepreneurs succeed when institutional support is aligned across the regulatory, normative, and cultural-cognitive dimensions. By addressing systemic barriers and strengthening enabling factors, policymakers and stakeholders can create an equitable and empowering entrepreneurial ecosystem that fosters the success of women entrepreneurs in South Africa.
The findings of this study highlight the dynamic interplay among the contributing and constraining factors shaping the entrepreneurial experiences of women in South Africa. These insights, grounded in Institutional Theory, demonstrate how formal structures, informal societal norms, and shared beliefs influence opportunities and challenges. The contributing factors—mentorship, education, supportive policies, collaboration, and government intervention programmes—reflect the enabling role of institutions operating through the regulatory, normative, and cultural-cognitive pillars. However, these enablers are counterbalanced by significant constraints, including financial exclusion, societal norms, policy inefficiencies, and psychological barriers, which collectively hinder the progress of women entrepreneurs.
The regulatory pillar highlights how formal rules, policies, and support mechanisms, such as government funding programmes, can both enable and constrain entrepreneurial efforts. While supportive policies aim to create equitable opportunities for women entrepreneurs, bureaucratic inefficiencies and corruption often hinder their accessibility, creating significant barriers (Scott, 1995; Lammers et al., 2014). These policies, which include SME-focused legislation and funding schemes, play a dual role: they empower women entrepreneurs by addressing systemic inequalities but simultaneously present challenges in their implementation. For example, Participant 6 stated, “The government grant I received was the reason I could start my business. Without it, I wouldn’t have had the capital to purchase equipment”. This demonstrates the critical enabling role of regulatory support when effectively implemented.
However, the potential of these frameworks is often undermined by inefficiencies and corruption, as highlighted by Participant 4, who remarked, “Corruption and nepotism are major problems. It’s about who you know, not what you know”. These issues create significant obstacles for women entrepreneurs, who may lack the connections necessary to navigate complex systems. Strengthening the accessibility and efficiency of regulatory support is therefore essential for enhancing its impact and fostering a more inclusive and supportive entrepreneurial ecosystem. Addressing these challenges requires a concerted effort to simplify bureaucratic processes, reduce corruption, and ensure transparency in the allocation of resources.
The normative pillar reflects the influence of societal expectations and gender norms, which play a significant role in shaping women’s entrepreneurial journeys. The persistence of patriarchal norms and gender biases continues to limit women’s participation in high-growth sectors and leadership roles. Institutional Theory suggests that these societal attitudes and behavioural norms need to evolve to create an environment that better supports women entrepreneurs (Risi et al., 2023). Addressing these challenges requires targeted initiatives such as public awareness campaigns, mentorship programmes, and community-driven interventions to challenge harmful stereotypes and reduce stigma.
At the same time, the normative pillar also highlights the importance of mentorship, collaboration, and networks as enablers of entrepreneurial growth. These elements provide women entrepreneurs with essential access to resources, advice, and emotional support. As Participant 8 stated, “Talking to other women entrepreneurs helped me see how others managed similar challenges. We lift each other”. Despite the strength of these networks, societal norms often constrain women’s ability to fully leverage such opportunities. Participant 8 remarked, “In our society, it’s still believed that women should focus on the home, not running businesses”. These reflections underscore the dual role of societal norms in both fostering collaboration and perpetuating structural barriers.
Efforts to address cultural biases and discriminatory practices must focus on promoting inclusive norms and fostering gender equity in entrepreneurial spaces. This can be achieved through sustained mentorship initiatives and community-driven advocacy to create an environment that encourages women entrepreneurs to access opportunities and achieve their potential.
The cultural-cognitive pillar, which shapes shared beliefs and values, highlights the role of education and skills training in empowering women entrepreneurs. Training programmes equip women with the confidence and capabilities needed to challenge societal norms and navigate complex business environments. For instance, Participant 7 stated, “The workshops on financial management were a game-changer for me. I finally understood how to budget and plan for growth”. Such programmes not only enhance technical skills but also help women develop the resilience required to succeed in a competitive entrepreneurial landscape.
Despite these benefits, internal constraints such as low entrepreneurial self-efficacy (ESE) and self-limiting behaviours often hinder women from fully leveraging available resources. For women entrepreneurs in South Africa, low confidence, compounded by limited access to networks and support systems, creates significant barriers to success. These findings suggest that targeted interventions are necessary to build individual confidence and improve societal perceptions of women entrepreneurs’ abilities.
Programmes focused on leadership development, mentorship, and peer support networks are essential to addressing these challenges. Such initiatives can provide women entrepreneurs with the tools to overcome internalised stereotypes and self-doubt, fostering greater resilience and enabling them to fully utilise available resources and opportunities.
Based on these findings, several recommendations can strengthen enabling factors and address systemic and individual constraints women entrepreneurs face. Simplifying access to financial support, such as government grants and funding schemes, is crucial to reducing barriers, while microfinance tailored to women without collateral can address financial exclusion. Expanding mentorship and networking opportunities through national mentorship programmes and industry-specific events can facilitate knowledge-sharing and collaboration. Education and skills development should include advanced financial management, digital marketing, and e-commerce training, introducing entrepreneurship into school curricula to inspire early interest. Addressing societal and cultural barriers requires public awareness campaigns to challenge stereotypes and improve safety for women in business environments. Leadership coaching, peer support groups, and confidence-building initiatives can help women overcome self-limiting beliefs and build resilience. Policy reform must also streamline processes, reduce inefficiencies, and provide centralised access to government programme information.
The findings provide actionable insights aligned with the study’s objectives by addressing the regulatory, normative, and cultural-cognitive barriers while enhancing enabling factors. Specifically, the insights identify contributing factors—such as institutional support, mentorship, and public awareness initiatives—that can assist women entrepreneurs in alleviating unemployment and poverty. Simultaneously, they highlight key constraints—such as bureaucratic inefficiencies, societal norms, and internalised biases—that must be addressed to fully empower women entrepreneurs. Implementing these recommendations can create a fairer and more inclusive entrepreneurial environment, unlocking the potential of women entrepreneurs to contribute to economic growth and poverty alleviation.
This study acknowledges its limitations, particularly the small sample size of nine participants, which, while sufficient to achieve data saturation in qualitative, phenomenological research, limits the generalisability of findings. The focus on women entrepreneurs affiliated with a specific Centre for Entrepreneurship Development further narrows the contextual applicability of the results. Future research could expand the sample size and include participants from diverse industries and geographic regions to validate and build on these findings. Despite these limitations, the study makes significant theoretical and practical contributions. Applying Institutional Theory extends the understanding of how systemic factors—across regulatory, normative, and cultural-cognitive dimensions—shape the entrepreneurial experiences of women in South Africa. Practically, the study provides actionable insights for policymakers and stakeholders, offering targeted recommendations to reduce systemic barriers, enhance institutional support, and foster inclusive entrepreneurship. These contributions align with the broader goals of poverty alleviation, gender equity, and economic development in South Africa.

7. Conclusions

This study provides a comprehensive analysis of the factors influencing the success and challenges faced by women entrepreneurs in South Africa. Through the lens of Institutional Theory, it argues how formal structures, societal norms, and shared beliefs collectively shape the entrepreneurial landscape. Contributing factors such as mentorship, education, supportive policies, collaboration, and government intervention programmes demonstrate the critical role of institutions in enabling entrepreneurial growth. However, significant systemic constraints often undermine these enablers, including financial exclusion, societal and cultural barriers, bureaucratic inefficiencies, and internal psychological challenges. The findings highlight the dynamic interplay between enabling and constraining factors, revealing opportunities for institutional support and gaps in accessibility and inclusivity. While mentorship and training empower women to overcome barriers and seize opportunities, systemic challenges such as discriminatory lending practices and patriarchal norms continue to hinder progress. These findings emphasise the need for a holistic and integrated approach to fostering an entrepreneurial ecosystem that aligns regulatory, normative, and cultural-cognitive support. In conclusion, the study demonstrates that strengthening institutional pillars is key to creating an equitable environment where women entrepreneurs can thrive. By addressing accessibility gaps, reducing systemic barriers, and challenging societal norms, stakeholders can unlock the full potential of women entrepreneurs as drivers of economic growth and social transformation. Future research should explore the long-term impacts of targeted interventions and the unique experiences of women entrepreneurs in different sectors and geographic regions to inform more tailored and sustainable support strategies.

Author Contributions

Conceptualization, P.E.E., C.S. and M.M.M.; methodology, P.E.E.; software, P.E.E.; validation, P.E.E., C.S. and M.M.M.; formal analysis, P.E.E. investigation, M.M.M.; resources, C.S.; data curation, P.E.E., C.S. and M.M.M.; writing—original draft preparation, P.E.E.; writing—review and editing, C.S. and M.M.M.; visualization, P.E.E.; supervision, C.S.; project administration, P.E.E.; funding acquisition, C.S. All authors have read and agreed to the published version of the manuscript.

Funding

This research received no funding, and The APC was funded by Tshwane University of Technology.

Institutional Review Board Statement

The study was conducted in accordance with the Declaration of Helsinki, and approved by the Tshwane University of Technology Faculty of Management Sciences Research Ethics Committee [FCRE-ECO] (Ref #: FCRE2021/FR/06/012-MS and 25 June 2021).

Informed Consent Statement

Informed consent was obtained from all subjects involved in the study.

Data Availability Statement

The original contributions presented in this study are included in the article. Further inquiries can be directed to the corresponding author.

Conflicts of Interest

The authors declare no conflicts of interest.

References

  1. Agrawal, R., Bakhshi, P., Chandani, A., Birau, R., & Mendon, S. (2023). Challenges faced by women entrepreneurs in South Asian countries using interpretive structural modeling. Cogent Business & Management, 10(2), 2244755. [Google Scholar]
  2. Ahmetaj, B., Kruja, A. D., & Hysa, E. (2023). Women entrepreneurship: Challenges and perspectives of an emerging economy. Administrative Sciences, 13(4), 111. [Google Scholar] [CrossRef]
  3. Al-Qahtani, M., Fekih Zguir, M., Al-Fagih, L., & Koç, M. (2022). Women entrepreneurship for sustainability: Investigations on status, challenges, drivers, and potentials in Qatar. Sustainability, 14(7), 4091. [Google Scholar] [CrossRef]
  4. Bowmaker-Falconer, A., & Herrington, M. (2020). Igniting startups for economic growth and social change. Global entrepreneurship monitor South Africa 2019/2020 report. University of Stellenbosch Business School. [Google Scholar]
  5. Bowmaker-Falconer, A., & Meyer, N. (2022). Fostering entrepreneurial ecosystem vitality: Global entrepreneurship monitor South Africa 2021/2022. Stellenbosch University. [Google Scholar]
  6. Braun, V., & Clarke, V. (2006). Using thematic analysis in psychology. Qualitative Research in Psychology, 3(2), 77–101. [Google Scholar] [CrossRef]
  7. Chávez-Rivera, M. E., Ruíz-Jiménez, J. M., & Fuentes-Fuentes, M. D. M. (2024). The effects of context and characteristics of women entrepreneurs on innovation performance. BRQ Business Research Quarterly, 27(1), 73–90. [Google Scholar] [CrossRef]
  8. Chinomona, E., & Maziriri, E. T. (2015). Women in action: Challenges facing women entrepreneurs in the Gauteng Province of South Africa. The International Business & Economics Research Journal (Online), 14(6), 835. [Google Scholar]
  9. Creswell, J. W., & Creswell, J. D. (2023). Research design: Qualitative, quantitative, and mixed methods approaches. SAGE. [Google Scholar]
  10. Creswell, J. W., & Poth, C. N. (2016). Qualitative inquiry and research design: Choosing among five approaches. Sage publications. [Google Scholar]
  11. GEM. (2019). Available online: https://www.gemconsortium.org/report (accessed on 7 October 2020).
  12. Hill, S., Ionescu-Somers, A., Coduras, A., Guerrero, M., Roomi, M. A., Bosma, N., & Shay, J. (2022, February 10–11). Global entrepreneurship monitor 2021/2022 global report: Opportunity amid disruption [Conference session]. Expo 2020 Dubai, Dubai Exhibition Center, Dubai, United Arab Emirates. [Google Scholar]
  13. Ijatuyi, E. J., Modirwa, S., Oladele, O. I., & Mabe, K. (2017). Effect of award, incentives and competition on entrepreneurial development among female farmers in North-West Province, South Africa: A review. International Journal of Entrepreneurship, 21(2), 1–18. [Google Scholar]
  14. Ikebuaku, K., & Dinbabo, M. (2018). Beyond entrepreneurship education: Business incubation and entrepreneurial capabilities. Journal of Entrepreneurship in Emerging Economies, 10(1), 154–174. [Google Scholar] [CrossRef]
  15. Irene, B. (2017). Women entrepreneurship in South Africa: Understanding the role of competencies in business success. The Southern African Journal of Entrepreneurship and Small Business Management, 9(1), 1–9. [Google Scholar] [CrossRef]
  16. Irene, B., Lockye, J., Felix-Faure, C., Nziku, D., Onoshakpor, C., & Okrah, J. (2023, June 28–30). A multination study on women entrepreneurs response to COVID-19 in crisis in the global south: A feminist perspective [Conference session]. 6th Gender, Work and Organization Conference 2023 (GWO2023): Marginalised Gender Identities: How Can Intellectual Activism Transform Work and Organization, Stellenbosch, South Africa. [Google Scholar]
  17. Islam, M. M., Bokhari, A. A. H., & Abalala, T. S. (2018). Perceptions to start up business as a career choice among Saudi female higher education students. Societies, 8(2), 31. [Google Scholar] [CrossRef]
  18. Khan, R. U., Salamzadeh, Y., Shah, S. Z. A., & Hussain, M. (2021). Factors affecting women entrepreneurs’ success: A study of small-and medium-sized enterprises in the emerging market of Pakistan. Journal of Innovation and Entrepreneurship, 10, 11. [Google Scholar] [CrossRef] [PubMed]
  19. Lammers, J. C., Garcia, M. A., Putnam, L. L., & Mumby, D. K. (2014). Institutional theory. In The new handbook of organizational communication: Advances in theory, research, and methods (pp. 195–216). SAGE. [Google Scholar]
  20. Li, C., Ahmed, N., & Qalati, S. A. (2019). Impact of gender-specific causes on women entrepreneurship: An opportunity structure for entrepreneurial women in rural areas. Journal of Entrepreneurship & Organization Management, 8(1), 270. [Google Scholar]
  21. Littlewood, D., & Holt, D. (2018). Social entrepreneurship in South Africa: Exploring the influence of environment. Business & Society, 57(3), 525–561. [Google Scholar]
  22. Meyer, N. (2019). South African female entrepreneurs’ business styles and their influence on various entrepreneurial factors. In Forum scientiae oeconomia (Vol. 7, pp. 25–35). Wydawnictwo Naukowe Akademii WSB. [Google Scholar]
  23. Mlotshwa, S. H., & Murimbika, M. (2022). A Phenomenological Study on Entrepreneurial Identity of Female Entrepreneurs in South Africa. Journal of Management and Entrepreneurship Research, 3(2), 134–147. [Google Scholar] [CrossRef]
  24. Molema, L., Hlatshwayo, E., & Ebewo, P. (2024). Entrepreneurial Coaching for the Development of Entrepreneurial Self-Efficacy in Women Entrepreneurs. IJEBD (International Journal of Entrepreneurship and Business Development), 7(2), 238–245. [Google Scholar] [CrossRef]
  25. Mutono, A. (2020). Africa portal: COVID-19: How to save the African entrepreneur. Available online: https://africaportal.org/feature/covid-19-how-save-african-entrepreneur/ (accessed on 7 October 2020).
  26. Mwirebua, G. K., & Evans, K. (2017). Fostering Women Entreprenuership as A Solution to Poverty Reduction in Developing Economies: A Case Study of Ongata Rongai Town. International Journal of Business Management and Economic Research, 2017, 872–883. [Google Scholar]
  27. Myres, K., Mamabolo, M. A., & Kele, T. (2017). Entrepreneurship management skills requirements in an emerging economy: A South African outlook. The Southern African Journal of Entrepreneurship and Small Business Management, 9(1), 1–10. [Google Scholar]
  28. Ndlovu, E., & Ebewo, P. (2023). Empowering Women in Gauteng’s Construction Industry: Unveiling Perceived Benefits and Relevance of an Entrepreneurial Development Programme. AFEBI Management and Business Review, 8(2), 76–84. [Google Scholar]
  29. Nowell, L. S., Norris, J. M., White, D. E., & Moules, N. J. (2017). Thematic analysis. International Journal of Qualitative Methods, 16(1), 160940691773384. [Google Scholar] [CrossRef]
  30. Oggero, N., Rossi, M. C., & Ughetto, E. (2020). Entrepreneurial spirits in women and men. The role of financial literacy and digital skills. Small Business Economics, 55, 313–327. [Google Scholar] [CrossRef]
  31. Okeke-Uzodike, O. U. E. (2019). Sustainable women’s entrepreneurship: A view from two BRICS nations. Journal of International Women’s Studies, 20(2), 340–358. [Google Scholar]
  32. Potishuk, V., & Kratzer, J. (2017). Factors affecting entrepreneurial intentions and entrepreneurial attitudes in higher education. Journal of Entrepreneurship Education, 20(1), 25–44. [Google Scholar]
  33. Prestige Credit Group. (2020). The impact of trade-disrupting COVID-19 on South African business. Available online: https://prestigecredit.co.za/2020/03/27/the-impact-of-trade-disrupting-covid-19-on-south-african-business/ (accessed on 7 October 2020).
  34. Ramadani, V., Hisrich, R. D., & Gërguri-Rashiti, S. (2015). Female entrepreneurs in transition economies: Insights from Albania, Macedonia and Kosovo. World Review of Entrepreneurship, Management and Sustainable Development, 11(4), 391–413. [Google Scholar] [CrossRef]
  35. Raman, R., Subramaniam, N., Nair, V. K., Shivdas, A., Achuthan, K., & Nedungadi, P. (2022). Women entrepreneurship and sustainable development: Bibliometric analysis and emerging research trends. Sustainability, 14(15), 9160. [Google Scholar] [CrossRef]
  36. Ranganai Matenda, F., & Sibanda, M. (2023). The influence of entrepreneurship on economic growth in BRICS economies. Economic Research-Ekonomska Istraživanja, 36(3), 2275582. [Google Scholar] [CrossRef]
  37. Rankumise, E. M. (2017, June 15–16). Realities and challenges of running SMME’s in Mpumalanga, South Africa and Chuzhou, China [Conference session]. The 1st International Conference on Entrepreneurship Development (ICED) 2017, Colombo, Sri Lanka. [Google Scholar]
  38. Risi, D., Vigneau, L., Bohn, S., & Wickert, C. (2023). Institutional theory-based research on corporate social responsibility: Bringing values back in. International Journal of Management Reviews, 25(1), 3–23. [Google Scholar] [CrossRef]
  39. Sajjad, M., Kaleem, N., Chani, M. I., & Ahmed, M. (2020). Worldwide role of women entrepreneurs in economic development. Asia Pacific Journal of Innovation and Entrepreneurship, 14(2), 151–160. [Google Scholar] [CrossRef]
  40. Saunders, M., Lewis, P., & Thornhill, A. (2019). Research methods for business students. Pearson. [Google Scholar]
  41. Schultz, C., Ebewo, P., & Mmako, M. M. (2024). The perceived future of female entrepreneurs in South Africa. International Journal of Research in Business and Social Science (2147–4478), 13(4), 410–422. [Google Scholar] [CrossRef]
  42. Scott, W. R. (1995). Introduction: Institutional theory and organizations. The Institutional Construction of Organizations, 1, 11–23. [Google Scholar]
  43. Sebele-Mpofu, F. Y. (2020). Saturation controversy in qualitative research: Complexities and underlying assumptions. A literature review. Cogent Social Sciences, 6(1), 1838706. [Google Scholar] [CrossRef]
  44. Simba, A., Ogundana, O. M., Braune, E., & Dana, L. P. (2023). Community financing in entrepreneurship: A focus on women entrepreneurs in the developing world. Journal of Business Research, 163, 113962. [Google Scholar] [CrossRef]
  45. Smith, J. (2016). Experiencing phenomenology: An introduction. Routledge. [Google Scholar]
  46. Sousa, M. J. (2018). Entrepreneurship skills development in higher education courses for teams leaders. Administrative Sciences, 8(2), 18. [Google Scholar] [CrossRef]
  47. Statistics South Africa. (2023). Available online: https://www.statssa.gov.za/ (accessed on 7 October 2020).
  48. Sutter, C., Bruton, G. D., & Chen, J. (2019). Entrepreneurship as a solution to extreme poverty: A review and future research directions. Journal of Business Venturing, 34(1), 197–214. [Google Scholar] [CrossRef]
  49. Swartz, E. M., Scheepers, C. B., & Toefy, T. (2022). Women entrepreneurs’ opportunity identification of digital platform start-ups: Emerging evidence from South Africa. International Journal of Gender and Entrepreneurship, 14(3), 352–374. [Google Scholar] [CrossRef]
  50. Zainuddin, A., Ahmad, J., Puteh, F., Chandran, S. D., Hassim, A. A., & Ismail, T. N. T. (2017). The 21st Century Challenges Among Women Entrepreneurs: Revisiting the Literature. Advanced Science Letters, 23(8), 7845–7848. [Google Scholar] [CrossRef]
  51. Zhakupov, Y. K., Berzhanova, A. M., Mukhanova, G. K., Baimbetova, A. B., & Mamutova, K. K. (2023). The impact of entrepreneurship on the socio-economic development of regions. Business Strategy & Development, 6(1), 13–19. [Google Scholar]
  52. Zizile, T., & Tendai, C. (2018). The importance of entrepreneurial competencies on the performance of women entrepreneurs in South Africa. Journal of Applied Business Research, 34(2), 223–236. [Google Scholar] [CrossRef]
Figure 1. Constraining and contributing factors. Source: Researchers’ Atlasti analysis.
Figure 1. Constraining and contributing factors. Source: Researchers’ Atlasti analysis.
Admsci 15 00014 g001
Figure 2. Contributing factors. Source: Researchers’ Atlasti analysis.
Figure 2. Contributing factors. Source: Researchers’ Atlasti analysis.
Admsci 15 00014 g002
Figure 3. Constraining factors. Source: Researchers’ Atlasti analysis.
Figure 3. Constraining factors. Source: Researchers’ Atlasti analysis.
Admsci 15 00014 g003
Table 1. Profile of respondents.
Table 1. Profile of respondents.
Participant NumberAgeHighest Education LevelNumber of Years of Business ExperienceIndustry
150Masters5Laboratory chemicals
250Degree13Business consultancy/training and development
332BTech2Broilers
439Masters11Business consultancy
539National Diploma3Agro-processing
629National Diploma2Livestock production
754Masters5Property, training, and development
838Degree5Agriculture
962Matric13Agriculture
Disclaimer/Publisher’s Note: The statements, opinions and data contained in all publications are solely those of the individual author(s) and contributor(s) and not of MDPI and/or the editor(s). MDPI and/or the editor(s) disclaim responsibility for any injury to people or property resulting from any ideas, methods, instructions or products referred to in the content.

Share and Cite

MDPI and ACS Style

Ebewo, P.E.; Schultz, C.; Mmako, M.M. Towards Inclusive Entrepreneurship: Addressing Constraining and Contributing Factors for Women Entrepreneurs in South Africa. Adm. Sci. 2025, 15, 14. https://doi.org/10.3390/admsci15010014

AMA Style

Ebewo PE, Schultz C, Mmako MM. Towards Inclusive Entrepreneurship: Addressing Constraining and Contributing Factors for Women Entrepreneurs in South Africa. Administrative Sciences. 2025; 15(1):14. https://doi.org/10.3390/admsci15010014

Chicago/Turabian Style

Ebewo, Patrick Ebong, Cecile Schultz, and Mphoreng Magdeline Mmako. 2025. "Towards Inclusive Entrepreneurship: Addressing Constraining and Contributing Factors for Women Entrepreneurs in South Africa" Administrative Sciences 15, no. 1: 14. https://doi.org/10.3390/admsci15010014

APA Style

Ebewo, P. E., Schultz, C., & Mmako, M. M. (2025). Towards Inclusive Entrepreneurship: Addressing Constraining and Contributing Factors for Women Entrepreneurs in South Africa. Administrative Sciences, 15(1), 14. https://doi.org/10.3390/admsci15010014

Note that from the first issue of 2016, this journal uses article numbers instead of page numbers. See further details here.

Article Metrics

Back to TopTop