Next Article in Journal
Technical Evaluation of the Influence of Inlet Flow Rate and Bed Height on a Packed Column Containing Residual Biomass During Computer-Aided Industrial Scale-Up
Previous Article in Journal
Evaluating the Social Value of a Marine Plastics Upcycling Project in Japan
 
 
Font Type:
Arial Georgia Verdana
Font Size:
Aa Aa Aa
Line Spacing:
Column Width:
Background:
Article

Comparative Life Cycle Assessment of Aquafaba: Applications in the Food and Cosmetic Sectors and Comparison with Conventional Alternatives

1
Department of Industrial Chemistry “Toso Montanari”, University of Bologna, Via Gobetti, 85, 40129 Bologna, Italy
2
Interdepartmental Centre of Industrial Research “Renewable Resources, Environment, Sea and Energy”, University of Bologna, Via Dario Campana, 71, 47922 Rimini, Italy
*
Author to whom correspondence should be addressed.
Environments 2026, 13(1), 30; https://doi.org/10.3390/environments13010030 (registering DOI)
Submission received: 28 November 2025 / Revised: 21 December 2025 / Accepted: 22 December 2025 / Published: 1 January 2026
(This article belongs to the Special Issue Life Cycle Assessment for Circular Waste and Wastewater Treatment)

Abstract

Aquafaba, the cooking liquid of legumes, has recently shifted from being a discarded waste stream to a valuable functional ingredient due to its emulsifying and foaming properties. This study addresses two sustainability challenges: reducing the environmental impacts associated with animal-based ingredients in the food sector and decreasing the reliance on petrochemical-derived ingredients in cosmetic formulations. A life cycle assessment approach was applied using two functional units to represent different applications: 100 g of powdered aquafaba for cosmetic use and 100 g of liquid aquafaba with stabilizing additives for food use. Three allocation scenarios were evaluated to reflect different production contexts: baseline, zero burden and economic allocation based on co-product value. The results show that powdered aquafaba used in cosmetics has higher environmental impacts than conventional petrochemical emulsifiers, mainly due to the energy demand of the spray-drying process. In contrast, liquid aquafaba used in food applications exhibits significantly lower environmental impacts than egg-based alternatives. Overall, the environmental performance of aquafaba strongly depends on processing intensity and allocation assumptions.

1. Introduction

Aquafaba (AF), a term derived from the Latin “aqua” (water) and “faba” (bean), refers to the cooking liquid of legumes, particularly chickpeas [1]. This viscous liquid, long considered a mere waste product of the food industry, has recently garnered significant interest due to its surprising functional properties, making it a versatile and promising ingredient in various applications. Aquafaba has become a staple in plant-based cuisine [2], thanks to its ability to mimic the foaming, emulsifying, binding, and thickening properties of eggs. This versatility has opened the door to its use in a wide range of products, including meringues, mousses, mayonnaise, ice creams, and baked goods, offering an innovative solution for formulating vegan and allergen-free products [1]. Beyond its use in the food sector, aquafaba is also emerging as an ingredient of interest in the cosmetic sector, where its emulsifying and texturizing properties can be leveraged to create more natural and sustainable formulations.
In the food sector, animal protein production, particularly eggs, is associated with a significant carbon footprint, high water and land consumption, and animal welfare concerns [3,4]. Adopting plant-based diets and seeking substitutes for animal proteins have therefore become priorities to reduce the environmental impact of the food system [1,2,4].
Similarly, in the cosmetic sector, there is a growing demand for “greener” products, formulated with natural, organic, and sustainable ingredients [3,5,6]. The traditional cosmetic industry heavily uses petrochemical-derived ingredients, such as polypropylene glycols (PPGs) [7,8], which pose problems in terms of fossil resources depletion and potential environmental impacts connected to them. In this context, the valorisation of agro-food industry byproducts, such as aquafaba, represents a strategic opportunity to promote a circular economy, reducing waste and creating value from otherwise discarded resources. The use of aquafaba as a functional ingredient aligns perfectly with the growing demand for sustainable products, offering a low-environmental-impact solution for both the food and cosmetic industries.
Scientific interest in aquafaba has been steadily increasing, although research remains relatively limited. The publication trend shows a gradual rise from 2018, with a marked acceleration from 2023 onwards, as illustrated in Figure 1. As of November 2025, 137 scientific articles indexed in the Scopus database include the term “aquafaba” in the title, abstract, or keywords; however, none of these studies address the environmental impacts associated with aquafaba production and utilization. This growing body of literature mainly focuses on aquafaba’s functional properties for egg substitution in food applications, including emulsification capacity, foam stability, and binding behavior in different food matrices [9,10,11,12]. In parallel, comprehensive reviews have recently been published to systematize knowledge on aquafaba composition, production methods, and application potential [13].
In the cosmetic sector, aquafaba is attracting interest because of its natural origin and multifunctional behavior as an emulsifier and texturizer [9]. Some cosmetic brands have already incorporated aquafaba into commercial formulations, recognizing its ability to thicken emulsions and improve texture, as well as to protect and strengthen fine hair [10,11]. This trend reflects a broader movement toward the valorization of food byproducts and agro-industrial residues in cosmetic formulations to enhance sustainability [12].
From a production perspective, aquafaba is obtained as the aqueous phase remaining after cooking legumes, most commonly chickpeas, although it can also be produced from other legumes such as beans or lentils [13]. Aquafaba may originate from domestic or industrial cooking processes, as well as from the canning liquid of processed legumes. During soaking and cooking, proteins, carbohydrates (including oligosaccharides and soluble fibers), and saponins migrate from the legumes into the water, conferring the characteristic functional properties of aquafaba [2]. For cosmetic and industrial applications, liquid aquafaba is often converted into powder through drying processes, typically spray drying, which enables improved shelf life and handling but introduces additional energy requirements [2,4,13,14,15,16]. More detailed information on the specific production process considered in this study is provided in the Life Cycle Inventory section.
Microbiological safety, product stability, and skin allergenicity assessments are outside the scope of the present study, which focuses on the environmental performance of aquafaba valorization. Aquafaba-derived ingredients are already used, albeit still to a limited extent, in cosmetic formulations as an emerging ingredient.
Aquafaba is composed primarily of water (92–95%), with a minor dry fraction (5–8%) consisting of a complex mixture of low-molecular-weight proteins (0.95–1.5% w/v), carbohydrates, soluble and insoluble fibers, and saponins [1,14,16]. Saponins, in particular, are known for their surfactant and foaming properties and play a key role in aquafaba’s emulsifying behavior [14]. The interaction among these compounds enables aquafaba to form stable foams and emulsions, making it an effective egg white substitute in food formulations and a promising natural emulsifier for cosmetic applications [1,2,4]. However, aquafaba composition and functional performance can vary depending on legume variety and processing conditions, such as soaking time, cooking temperature, and legume-to-water ratio, which may also influence its environmental performance.
Despite the growing body of literature addressing aquafaba’s composition, functional properties, and application potential [2,4,14,15], the environmental implications of aquafaba production and valorization have not yet been systematically assessed. To the best of the authors’ knowledge, no life cycle assessment study has evaluated the environmental impacts associated with aquafaba as a standalone ingredient in different forms or compared its performance with conventional ingredients used in the food and cosmetic sectors.
Previous LCA studies have included aquafaba as an ingredient in the assessment of a final food product, mayonnaise. However, aquafaba is not modelled as a standalone process, and its production chain, processing steps, and allocation issues are not explicitly addressed [17].
This study addresses this knowledge gap by providing the first comprehensive life cycle assessment of aquafaba production, considering both powdered and liquid forms, multiple allocation scenarios, and comparisons with sector-specific conventional alternatives.

2. Materials and Methods

2.1. LCA Methodology and Scenarios

Life Cycle Assessment (LCA) is the methodology employed in this study to evaluate the environmental impacts of aquafaba production [18]. LCA is a standardized analytical framework that quantifies the potential environmental effects of a product or process throughout its entire life cycle, from raw material extraction to end-of-life disposal. The methodology consists of four main phases: goal and scope definition, life cycle inventory (LCI), life cycle impact assessment (LCIA), and interpretation. The LCI involves the compilation and quantification of inputs (energy, raw materials) and outputs (emissions, waste) for all processes within the system boundaries. The LCIA translates these inventory data into potential environmental impacts using characterization factors for different impact categories, such as climate change. The functional unit (FU) serves as the reference basis for all calculations and comparisons, ensuring that environmental impacts are normalized to a consistent quantitative measure.

2.1.1. Objective and Scope

To the best of our knowledge, no LCA study has been applied to the aquafaba sector. This study represents the first comprehensive LCA of aquafaba production, serving as a preliminary environmental assessment to establish a baseline for future standardized analyses. The objective is to evaluate the potential environmental impacts associated with producing aquafaba in two distinct forms for different sectoral applications: powdered aquafaba (AFp) for cosmetic and industrial uses, and liquid aquafaba with stabilizing additives (AFL) for food applications.
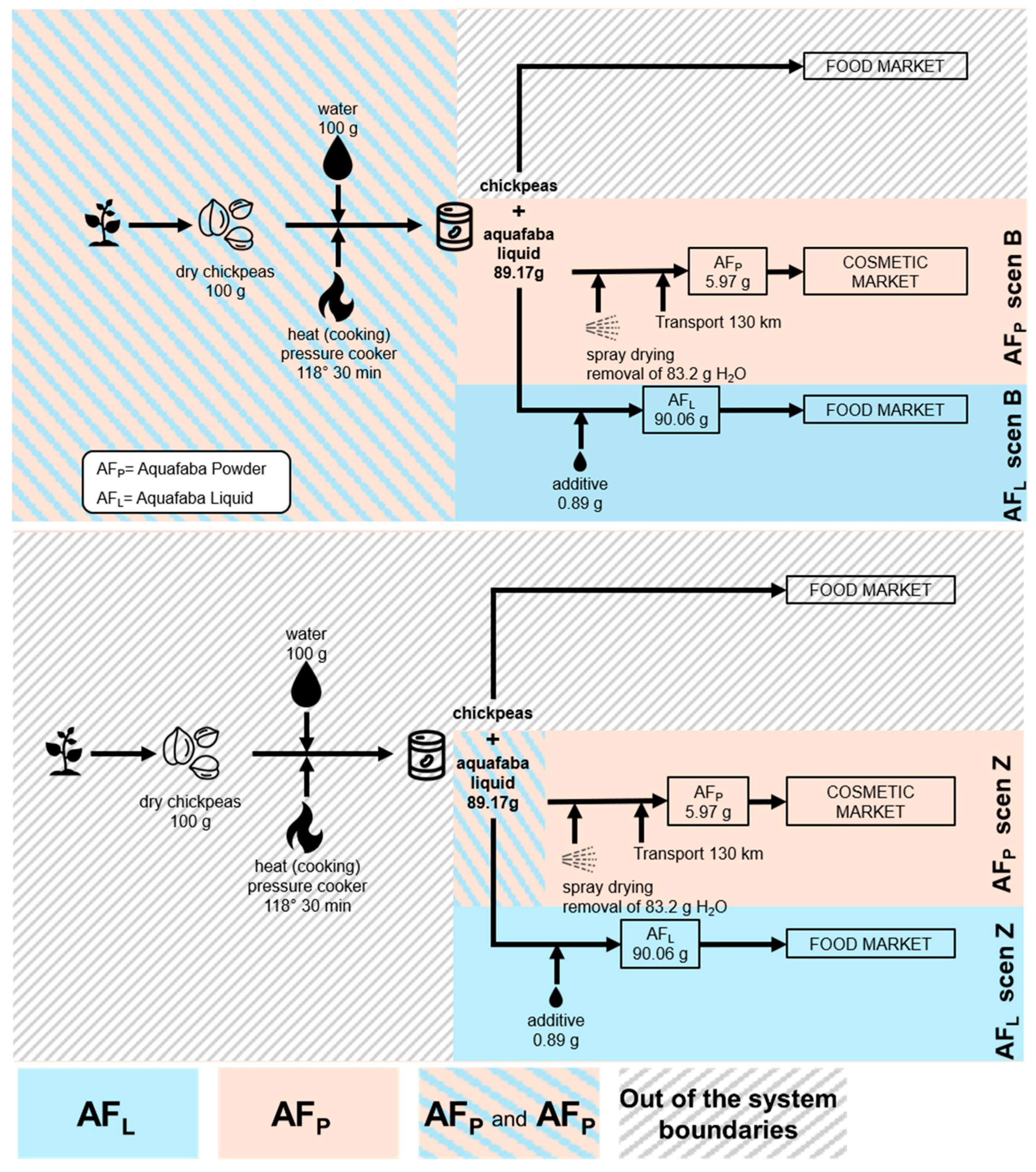
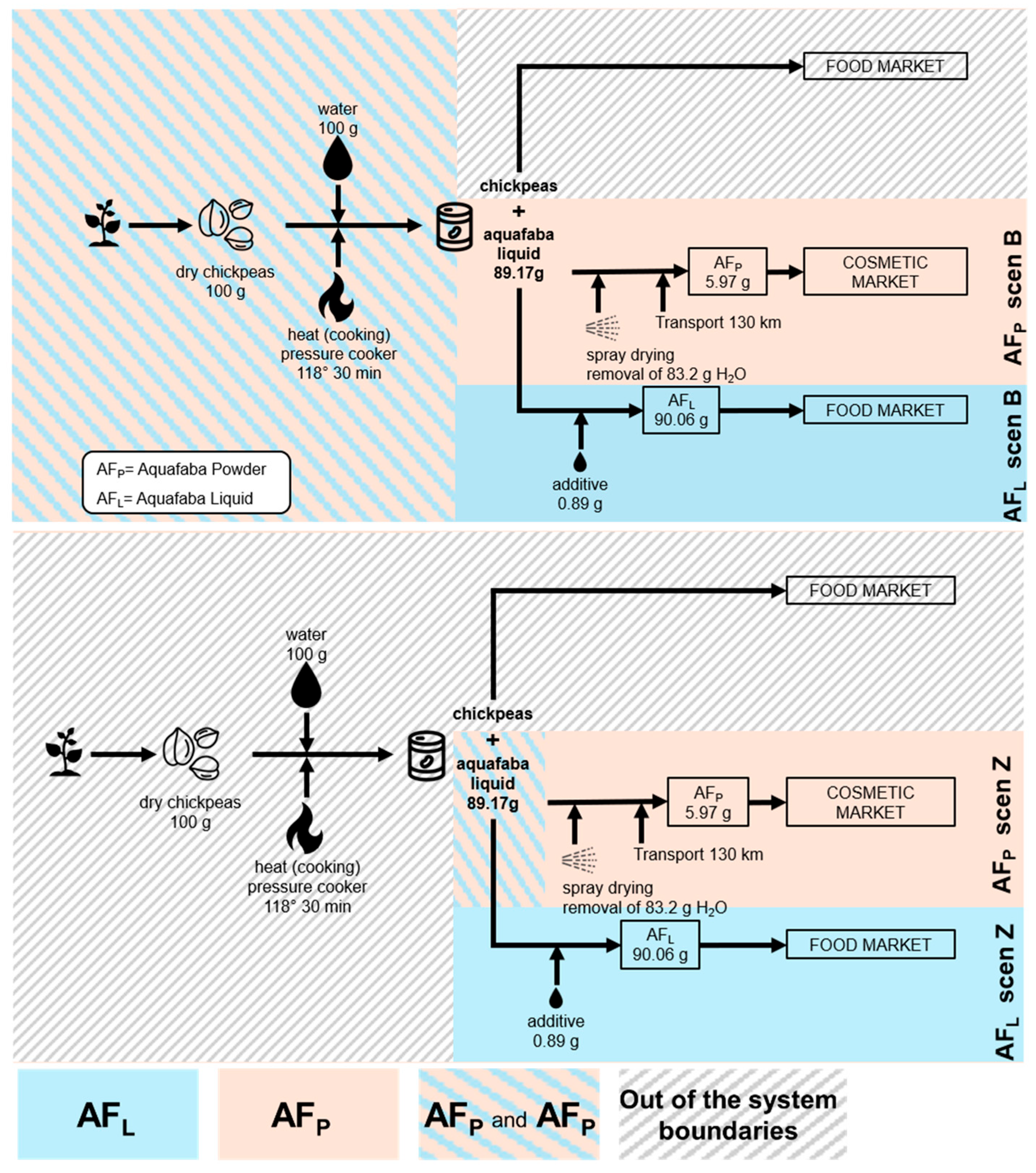
Two functional units were defined to reflect the different applications: 100 g of powdered aquafaba (AFP) and 100 g of liquid aquafaba with 1% guar gum by weight (AFL). The system boundaries follow a cradle-to-gate approach, encompassing all processes from chickpea cultivation to the production of ready-to-use aquafaba forms, as shown in Figure 2. The study stopped at the gate, without including downstream stages, since no specific use scenario (i.e., specific type of cosmetic) and end-of-life stage were considered.
For AFP, this includes chickpea cultivation, cooking to obtain liquid aquafaba, spray drying processes, and transport. For AFL, the system included chickpea cultivation, cooking, and additive incorporation, while excluding the energy-intensive spray drying step. The environmental performance of each aquafaba form was then compared against sector-specific conventional alternatives: AFP versus PPG in cosmetic applications, and AFL versus chicken eggs in food applications. Distribution, usage, and end-of-life phases were excluded due to the wide range of potential applications and the preliminary nature of this assessment.
A functional unit of 100 g was selected for both powdered and liquid aquafaba. This quantity reflects a realistic scale for individual culinary or cosmetic applications, such as the substitution of one egg in food formulations, and allows a manageable comparison with sector-specific conventional alternatives. The selected scale also facilitates the interpretation and communication of environmental impacts at a product-relevant level.

2.1.2. Scenarios Analyzed

To provide a comprehensive and robust evaluation, three distinct production scenarios were considered for aquafaba, reflecting different approaches to byproduct allocation and energy sourcing. These scenarios, described below, are crucial for understanding how different production contexts and allocation methods can significantly influence the environmental footprint of powdered aquafaba.
  • scen B—Baseline Scenario (Full Allocation): This scenario represents the most conservative approach to environmental impact assessment. In this scenario, powdered aquafaba is treated as the primary product of interest and therefore bears the full environmental burden associated with the entire production chain. This includes all impacts from chickpea cultivation, the cooking process to extract liquid aquafaba (i.e., energy consumption for heating, water usage), and the spray drying process to produce the powdered form (i.e., electricity consumption, equipment operation). This scenario assumes that the cooked chickpeas, which are co-produced during the aquafaba extraction process, have no economic value or alternative use, making aquafaba responsible for 100% of the environmental impacts. While this approach may overestimate the environmental burden of the aquafaba, it provides a conservative upper bound for impact assessment and is useful for worst-case scenario planning.
  • scen Z—Zero Burden Scenario (Waste Valorization): This scenario represents the most optimistic approach and reflects the original concept of aquafaba as a waste valorization opportunity. In this scenario, liquid aquafaba is considered a byproduct or waste stream from existing chickpea processing operations (such as canned chickpea production, industrial chickpea cooking for food manufacturing, or restaurant/food service operations). Since this liquid would otherwise be discarded as waste, requiring disposal costs and potentially causing environmental problems, it is assigned zero environmental burden from the upstream processes (chickpea cultivation and cooking) [19]. The environmental impact assessment focuses exclusively on the downstream processing required to convert the “free” liquid aquafaba into powdered form, primarily the spray drying operation. This scenario represents the ideal case for circular economy principles, where waste streams are converted into valuable products without additional resource extraction (within the same facility or not). It demonstrates the maximum environmental benefit that can be achieved when aquafaba is truly utilized as a waste valorization strategy.
  • scen E—Economic Allocation Scenario: This scenario adopts a more realistic approach by recognizing that aquafaba production typically occurs alongside the production of other valuable co-products, particularly cooked chickpeas or chickpea flour. In this allocation method, the environmental impacts from chickpea cultivation and cooking are distributed between aquafaba and its co-products in proportion to their respective economic values in the market. For example, if liquid aquafaba accounts for 15% of the total economic value generated from the combined products (aquafaba + cooked chickpeas), then it would be allocated 15% of the shared environmental burden from the upstream processes. This approach reflects the economic reality of integrated production systems where multiple products contribute to the overall revenue stream. The economic allocation method is particularly relevant for industrial-scale production, where both aquafaba and chickpea are marketed as separate commodities. This scenario typically results in a significant reduction in environmental impacts attributed to aquafaba compared to the baseline scenario. It is important to note that this allocation is based on an analysis of the Italian market conducted in May 2025. As market prices for these commodities are subject to fluctuation, this economic allocation should not be viewed as a definitive measure but rather as a relevant snapshot. The values provide a useful baseline but require periodic updates to accurately reflect changing market conditions.
In addition to the different allocation scenarios, both aquafaba powder (AFP) and liquid aquafaba (AFL) are considered in this study. Two distinct models were developed because these product forms are utilized in distinct sectors and involve different production steps. The aquafaba produced under these scenarios serves as the basis for comparative LCA studies against conventional alternatives:
  • For cosmetic applications: Powdered aquafaba is compared against PPG, a widely used synthetic emulsifier. The environmental data for PPG is sourced from the Environmental Footprint database [20], specifically the process “Polypropylene glycol {GLO}|Technology mix|Production mix, at plant|LCI result”.
  • For food applications: Liquid aquafaba with stabilizing additives is compared against whole eggs, considering their emulsifying and binding properties. To follow a conservative approach, the comparison includes guar gum addition (1% by weight) to the liquid aquafaba, although some applications have demonstrated successful egg substitution using liquid aquafaba without any additives.

2.2. Life Cycle Inventories

To perform the LCA in SimaPro 10.2, processes from ecoinvent (version 3.10) [21], AGRIBALYSE® (version 3.2) [22], and the Environmental Footprint (EF) database [20] are used.
In the case of the ecoinvent database, the Cut-off system model was selected. This system model selection was based on methodological consistency with the AGRIBALYSE® database [22], which provides the agricultural background data for chickpea production. The Cut-off approach treats recyclable materials and waste streams by “cutting off” their environmental burdens at the beginning of treatment processes, making them available burden-free for secondary applications [21]. This approach is particularly well-suited for the zero-burden scenario employed in this study, where aquafaba is conceptualized as a waste valorization opportunity from existing chickpea processing operations.
Due to the unavailability of primary data from the industrial supplier, the LCI for aquafaba powder production was compiled using secondary data from scientific literature. The energy inputs utilize the Italian energy mix from the International Energy Agency (IEA) [23].
The production scenario (Table 1) is based on the experimental work of He et al. [16], with results consistent with their subsequent study [24]. The process starts with 100 g of dry chickpeas and 100 g of distilled water, cooked in a pressure cooker at 115–118 °C for 30 min. The average yield of liquid aquafaba was 89.17 g, ranging from 70.90 g to 107.44 g per 100 g of chickpeas. Assuming an average moisture content of 93% (ranging from 92% to 94%), drying this liquid yields 5.97 g of powder [16].
The aquafaba composition and processing parameters used in this study are validated by independent research from Mustafa et al. [4] who characterized commercial canned chickpea aquafaba. Their analysis revealed a composition of 94% water, 1.5% protein, 0.5% ash, and approximately 4% carbohydrates, with no detectable fat content. This composition corresponds to a moisture content of 94%, which is remarkably consistent with the 93% average moisture content used in our calculations based on He et al. [16].
An important consideration for the LCI is the distinction between dry and fresh chickpea mass. According to the ecoinvent database properties for chickpeas, fresh chickpeas contain 21.1% dry mass and 78.9% moisture. This means that the 100 g of “dry chickpeas” specified in the He et al. [16] methodology actually corresponds to approximately 473 g of fresh chickpeas. This correction was applied for having accurate environmental impact allocation, as the ecoinvent process “chickpea {GLO}|market for chickpea“ refers to fresh chickpeas as traded commercially.
The energy consumption for cooking was estimated based on a professional electric cooker (SIGMA EC60 6.45 kW maximum power, 45 L capacity) [25]. The calculation considers the temperature difference between ambient conditions (25 °C) and cooking temperature (118 °C) compared to the maximum achievable temperature (190 °C). The energy consumption was then linearly scaled from the full 48 L capacity to the experimental volume of 0.2 L.
T   r a t i o = t t   m a x = 118 25   ° C 190 25   ° C = 0.56
E n e r g y   48   L = 6450   W × 0.56 × 0.5   h = 1817.7   W h
E n e r g y   0.2   L   = 1817.7   W h × ( 0.2   L / 48   L ) = 7.50   W h
The environmental impacts associated with spray drying were determined using a process-based approach rather than generic energy calculations. This methodology employs the AGIBALYSE [24] process “Spray drying, green coffee (WFLDB 3.1) {GLO}|U” as a reference system, which provides a comprehensive representation of industrial spray drying operations, including energy consumption, equipment utilization, and auxiliary material requirements. The scaling methodology is based on the fundamental principle that spray drying energy requirements are primarily determined by the quantity of water that must be evaporated from the feed material. In fact, the primary energy consumption in the spray drying process includes the steam required for air heating and the electricity consumed by intake and exhaust fans during the drying operation [26]. This can also be noted from network representation of impact on climate change of the process (Figure 3), where it is shown that 64.5% of the impact is linked to the heat. Figure 3 shows the network analysis generated through the SimaPro software for the spray-drying process only, highlighting the relative contribution of energy and auxiliary inputs to the climate change impact category.
The reference coffee process transforms 2.22 kg of wet coffee into 1.00 kg of dried product, requiring the removal of 1.22 kg of water. In the aquafaba production scenario, 89.17 g of liquid aquafaba (representing the average yield from 100 g of dry chickpeas as determined by He et al. [16]) is processed to yield 5.97 g of powder (AFP), necessitating the evaporation of 83.2 g of water. The process scaling factor is calculated as the ratio of water removal requirements between the aquafaba and coffee systems. This approach yields a scaling factor of 0.0682 (calculated as 0.0832 ÷ 1.22 kg).
Transportation impacts are selectively included based on the anticipated application scenarios for each aquafaba form. For powdered aquafaba (AFP), transportation is included in the system boundaries, as this product is primarily intended for cosmetic and industrial applications requiring transport to specialized manufacturing facilities located at different sites. For liquid aquafaba (AFL), transportation is excluded from the assessment, assuming utilization within the food sector at the same production facility where chickpeas are processed. The transport calculation assumes a default distance of 130 km and considers a lorry EURO4, as recommended by PEF document [20], for transporting 89.17 g of liquid aquafaba, resulting in 11.58 kgkm.
For the zero-burden scenario, which considers aquafaba as a waste valorization opportunity, the inventory includes only the downstream processing impacts.
The inventories presented in Table 2 and Table 3 have been modelled for aquafaba powder production, which is primarily utilized as a substitute in the cosmetic sector.
In the food sector, aquafaba can also be used directly in liquid form (AFL), eliminating the need for spray drying. Mustafa et al. [4] indicates that liquid aquafaba has been successfully employed in some applications without any additives, while other studies have demonstrated the need for stabilizing agents to achieve optimal functional performance [1]. To conduct a conservative analysis that accounts for potential additive requirements, guar gum has been included in the liquid aquafaba inventory (Table 4). Based on typical formulations reported by Xu et al. [1], a concentration of 1% guar gum by weight of liquid aquafaba represents a conservative estimate for applications requiring enhanced emulsion stability, such as mayonnaise production. The additive was selected among various natural gums, such as xanthan gum, tragacanth gum, and Arabic gum, because guar gum is available in the AGRIBALYSE® database.
This is the inventory for the complete AFL process; for the zero-burden AFL scenario, as with AFP scen Z, the cooking phase is not considered.
An economic allocation approach was implemented to address the multi-functional nature of the aquafaba production process. This allocation method distributes environmental impacts proportionally to the economic value of co-products, in accordance with LCA methodology standards [18]. The rationale for economic allocation stems from the production process characteristics, where chickpea processing yields both aquafaba powder and chickpea flour as valuable outputs.
Currently, chickpea flour represents the primary market product for most producers, while aquafaba remains a niche product. However, as the focus of this study is on aquafaba, the chickpea flour production process was excluded from the system boundaries. The economic allocation recognizes that the market value of products justifies the existence of the production facility.
A comprehensive market survey was conducted to determine the economic allocation factor and it’s shown in Table 5 and Table 6. The analysis included multiple commercial brands for both products, and it is referred to May 2025.
Based on these market values, environmental impacts from chickpea cultivation and cooking are allocated proportionally between the two products. The significantly higher market value of aquafaba powder (approximately 18 times that of chickpea flour) reflects its specialized applications and limited commercial availability. The observed price ranges (€3.00–11.99/kg for chickpea flour and €60.75–176.30/kg for aquafaba powder) demonstrate significant market variability.
From 1 kg of dry chickpeas, the process yields approximately 1 kg of chickpea flour and 59.7 g of aquafaba powder. Despite the significant difference in mass output, the revenue analysis reveals a more balanced economic contribution: chickpea flour generates 7.23 € per kg of dry chickpeas, while aquafaba powder contributes 7.86 € (59.7 g × 131.68 €/kg).
The economic allocation factor for aquafaba powder is therefore:
A l l o c a t i o n   F a c t o r = A F   r e v e n u e s   T o t a l   r e v e n u e s =   7.86 7.86 + 7.23 = 0.521
This result indicates that aquafaba, representing only 6% of the total mass output, accounts for approximately 52% of the economic value generated from dry chickpea processing. This allocation factor is applied to all upstream inputs (chickpeas, water, and cooking energy), while the spray drying process remains fully allocated to aquafaba as it provides no benefit to the flour co-product.
In the economic allocation scenario, the impacts related to chickpeas and their cooking are distributed between the two co-products according to the calculated allocation percentage (52.1%), while the impacts of spray drying (for AFP) or additive production (for AFL) are considered in their entirety and allocated exclusively to aquafaba.

2.3. Inventories for Comparative LCA

2.3.1. Functional Unit Definition

The functional properties of aquafaba are highly dependent on composition variables such as chickpea variety, chickpea-to-water ratio, cooking parameters, and processing conditions. It proves complex for this preliminary study to also consider quantitative parameters of aquafaba’s emulsifying power in the FU.
Literature evidence supports the viability of mass-based substitution under specific conditions. Mustafa et al. [4] demonstrated successful 1:1 volume substitution of egg whites with commercial aquafaba in sponge cake applications, achieving comparable physical and foaming characteristics without additional stabilizers. The consistency between laboratory-produced aquafaba [16] and commercial canned aquafaba [4] is a solid foundation for LCA standardization.
However, Xu et al. [1] highlighted that certain applications, particularly long-term emulsion stability in products like mayonnaise, may require hydrocolloid stabilizers such as guar gum to achieve functional equivalence with conventional ingredients. This variability in additive requirements necessitates careful consideration in comparative assessments.

2.3.2. Cosmetic Sector: AFP vs. PPG

Functional Unit: 100 g of aquafaba powder vs. 100 g of PPG powder.
For cosmetic and industrial applications, aquafaba powder is compared against PPG, a petroleum-derived synthetic emulsifier. Both substances function as emulsifying and texturizing agents in various formulations. The mass-based comparison provides a transparent assessment contrasting a plant-based, upcycled ingredient with a conventional synthetic alternative.
The aquafaba powder inventory follows the baseline scenario described above, including all upstream processes from chickpea cultivation through spray drying. The PPG inventory was simulated through an EF [20] process for propylene glycol production from petrochemical feedstocks.

2.3.3. Food Sector: AFL vs. Eggs

Functional Unit: 100 g of liquid whole egg vs. 100 g of liquid aquafaba with stabilizing additives.
For food applications, liquid aquafaba is compared against whole eggs, considering their binding, foaming, and emulsifying properties. To ensure a conservative assessment that accounts for potential additive requirements, the aquafaba inventory includes 1% guar gum by weight, based on the range of concentrations (0.5–1%) reported by [1] for achieving stable emulsions.

2.4. Impact Assessment Method

This study employs the EF 3.1 impact assessment method, as recommended by the European Commission for life cycle impact assessment of products and organizations [20]. The EF method was selected for its comprehensive coverage of environmental impacts, scientific robustness, and alignment with European policy frameworks for environmental assessment. This method evaluates 16 impact categories including climate change, resource depletion, eutrophication, acidification, and human health effects, providing a holistic view of environmental performance [20,27,28]. The EF method is particularly suitable for food and agricultural products as it incorporates updated characterization factors and addresses key environmental concerns relevant to the agri-food sector, ensuring consistency with databases such as AGRIBALYSE® that utilize the same methodological framework [27].
The results are presented using both the EF single score and, with a particular focus, climate change indicator, and presenting the complete range of impact categories to provide comprehensive environmental insights. The single score aggregates all 16 impact categories into a dimensionless unit through European Commission-established normalization and weighting factors, facilitating straightforward comparison between scenarios and products [29]. Climate change is highlighted due to its policy relevance and high data quality (i.e., high robustness of the characterization factor), serving as a key indicator for environmental performance comparison.

2.5. Uncertainty Analysis

To assess the robustness of the LCA results and quantify the variability associated with input parameters within the software (i.e., input and output material and energy flows), an uncertainty analysis was conducted using the Monte Carlo simulation method. Monte Carlo simulation is the most widely used uncertainty propagation method in LCA, based on the repetition of model calculations using values sampled from defined probability distributions for each input parameter [30]. This approach provides the most practical and accurate method of calculating overall uncertainty due to error propagation [31]. In this study, 10,000 iterations were performed to evaluate uncertainty propagation through the life cycle inventory phase and how this reflects on the impact assessment results, accounting for uncertainties from both data quality (evaluated through the pedigree matrix approach [32]) and inherent system variability.
The pedigree matrix approach (Table 7) was applied to evaluate the quality of inventory data and assign uncertainty scores across five criteria: Reliability, Completeness, Temporal Correlation, Geographical Correlation, and Technological Correlation. Each indicator is scored from 1 (highest quality) to 5 (lowest quality) according to standardized criteria. The scores are used by SimaPro to calculate uncertainty distributions for Monte Carlo simulation [33].

3. Results and Discussion—LCIA Life Cycle Impact Assessment

Below, the main results of the study are discussed. First, the results of the contribution analysis are presented to identify which material or stage represents the hotspot, together with the uncertainty assessment performed using the Monte Carlo method (Section 3.1). Then, the results obtained from the different allocation scenarios are presented (Section 3.2), followed by the analysis of AF use as a substitute for PPG (Section 3.3) and eggs (Section 3.4).

3.1. Results Aquafaba: Contribution and Uncertainty Analyses

The contribution analysis of the full allocation scenario provides essential insights into the environmental hotspots associated with aquafaba powder production. This analysis examines the relative contribution of each process step to the overall environmental impact across the different impact categories considered in the EF methodology.
The results for aquafaba powder baseline scenario (AFP scen B) (Figure 4, Table A1) reveal a clear dominance of chickpea cultivation in determining the environmental profile.
Figure 4 reports the results for all 16 impact categories included in the EF method, as the aim of this study is to provide a comprehensive assessment of the environmental sustainability of aquafaba valorization, rather than focusing on a single impact category such as climate change. This multi-impact approach allows the identification of potential burden shifting between environmental compartments and supports a more holistic evaluation of the most sustainable option for the environment as a whole.
Chickpea production represents the dominant environmental impact across virtually all impact categories evaluated using the EF method, with this dominance reflected in the single score aggregation, where chickpeas account for approximately 92% of the total environmental burden. The only exceptions to this pattern are observed in the ionizing radiation and ozone depletion categories. The environmental impacts associated with chickpea cultivation are primarily driven by two key agricultural practices: composting operations and irrigation systems required for plant growth. The second most significant contributor to environmental impacts is the spray drying process, accounting for approximately 7% of the total single score impact. This downstream processing step represents the energy-intensive conversion of liquid aquafaba into powder form, involving thermal energy for water evaporation and mechanical energy for atomization and particle formation.
The identification of spray drying as a significant environmental hotspot aligns with literature on drying-intensive processes, such as the life cycle assessment of spray-dried soluble coffee, where the drying stage substantially contributes to the overall footprint [34].
The liquid aquafaba scenario (AFL) was also analyzed, which eliminates the spray drying step but includes the addition of stabilizing additives. In this configuration, chickpea cultivation impacts exceed 99% of the total environmental burden. The absence of energy-intensive spray drying reduces the overall environmental footprint, while the minimal contribution from guar gum production (1% by weight) represents a negligible addition to the total impact profile.
While the full allocation scenario provides a comprehensive view of the complete production process, it does not represent the realistic environmental burden of aquafaba in practical applications. This conservative approach assigns the entire environmental cost of chickpea cultivation to aquafaba production, effectively treating chickpeas as having no alternative value or use.
The uncertainty analysis (Table 8) revealed substantial variability across impact categories. Most impact categories exhibit relatively low to moderate uncertainty (CV < 30%), including Climate change (14.4%), Particulate matter (13.7%), Eutrophication, terrestrial (13.7%), and Resource use, fossils (14.3%), indicating robust and reliable results for these environmental dimensions. However, certain categories present exceptionally high uncertainty levels: Human toxicity, Ecotoxicity, and Land use.
Since inventory data are mainly derived from primary information and established databases (ecoinvent), reflecting generally high quality, the elevated uncertainty values can be primarily attributed to intrinsic uncertainty in toxicity evaluation within the LCIA method employed. Although this study uses the Environmental Footprint (EF) method, similar patterns of high uncertainty in toxicity-related categories have been consistently observed across different LCIA methods, suggesting analogous behaviour stemming from fundamental methodological challenges in toxicity assessment [35]. The cause–effect models for toxicity depend on numerous factors, including chemical-physical characteristics of substances, mobility and transport between environmental compartments, persistence, exposure models, interactions with sensitive targets, and target response. This complexity inherently involves estimated values and model assumptions, each contributing additional uncertainty layers [35].
As the first comprehensive LCA study of aquafaba production, serving as a preliminary environmental assessment, several additional uncertainty sources merit consideration. A conservative approach was deliberately adopted in key modelling decisions: liquid aquafaba formulation (AFL) includes 1% guar gum by weight based on literature ranges (0.5–1%), although some applications function without additives [1,4]. This ensures the assessment accounts for potential additive requirements in demanding applications, though it may overestimate impacts for simpler formulations.
Aquafaba yield data exhibit considerable natural variability. He et al. [16] reported an average liquid aquafaba yield of 89.17 g per 100 g chickpeas, ranging from 70.90 to 107.44 g (±20% from mean). With average moisture content of 93% (range 92–94%), drying yields approximately 5.97 g powder. This substantial variability reflects differences in chickpea variety, soaking and cooking parameters, and chickpea-to-water ratios. The use of average values in inventory, while methodologically sound for preliminary assessment, introduces uncertainty propagating through the entire impact calculation, particularly for powdered aquafaba, where yield directly affects upstream burden allocation.

3.2. Allocation Scenarios

The economic allocation scenario offers a more realistic assessment by recognizing the co-production nature of the process. When applying the calculated allocation factor of 52%, the environmental impacts attributed to aquafaba are effectively halved, reflecting the shared economic value between aquafaba powder and chickpea flour. This approach acknowledges that chickpea cultivation serves multiple purposes and that environmental burdens should be distributed proportionally to economic benefits.
The allocation methodology significantly influences the environmental performance of both aquafaba forms, demonstrating that the methodological approach adopted has a substantial impact on LCA results. For aquafaba powder (AFP), the economic allocation scenario reduces climate change impacts by 37% compared to the baseline (from 13.96 to 8.77 kg CO2eq), while the zero-burden scenario achieves a 74% reduction (to 3.58 kg CO2eq), as shown in Figure 5.
For liquid aquafaba (AFL) (Figure 6), the reductions are even more pronounced: economic allocation decreases impacts by 49% (from 0.696 to 0.352 kg CO2eq), and the zero-burden scenario delivers an exceptional 99.9% reduction. In fact, for the AFL zero burden scenario, environmental impacts are limited exclusively to additive production, as all aquafaba-related impacts are allocated to chickpeas since aquafaba is considered a valorized waste stream.
These results demonstrate that allocation methodology choice has a profound effect on the perceived environmental performance of aquafaba, with the zero-burden approach reflecting the reality that aquafaba utilizes an otherwise discarded waste stream from chickpea processing.
The single score results follow a similar pattern, confirming the substantial influence of allocation methodology on overall environmental performance. For aquafaba powder (AFP) (Figure 7), the economic allocation reduces the single score impact by 46% (from 3.96 to 2.12 mPt), while the zero-burden scenario achieves a remarkable 93% reduction (to 0.29 mPt). The liquid aquafaba (AFL) (Figure 8) demonstrates that the economic allocation decreases the single score by 50% (from 0.245 to 0.123 mPt), and the zero-burden scenario delivers an exceptional 99.6% reduction (to 0.001 mPt).
The choice of allocation method has been shown to significantly influence life cycle assessment results in systems with co-products and waste streams, which can alter how environmental burdens are attributed and interpreted [36].

3.3. Comparison with PPG

The comparison between aquafaba powder and PPG (Figure 9, Table A2) was conducted using the zero-burden scenario; this approach reflects the practical reality that aquafaba is inherently produced as a byproduct of existing chickpea processing operations, where the cooking liquid would otherwise be discarded as waste. The zero burden scenario, therefore, isolates the actual additional environmental costs associated with aquafaba production, enabling a more equitable comparison with PPG, which represents a purpose-produced synthetic alternative.
The comparison between aquafaba powder (AFP scen Z) and PPG reveals that, despite the zero-burden allocation approach, aquafaba powder still exhibits higher environmental impacts across most impact categories. This outcome is primarily attributed to the energy-intensive spray drying process, which remains allocated entirely to aquafaba production even in the zero-burden scenario. PPG demonstrates lower impacts in most categories, particularly in climate change, eutrophication, and resource depletion indicators, reflecting the efficiency of established petrochemical production processes at an industrial scale. However, aquafaba powder shows a lower environmental performance in human toxicity (non-cancer) and resource use (minerals and metals). Moreover, the performance is competitive in specific categories such as ecotoxicity (freshwater), human toxicity (cancer), and photochemical ozone formation, suggesting potential environmental trade-offs between the bio-based and synthetic alternatives.
The results highlight that while aquafaba represents a promising waste valorisation opportunity, the current processing requirements for powder production limit its environmental advantages compared to conventional synthetic emulsifiers like PPG. It is important to note that this assessment employed a comprehensive modelling approach that integrated data from multiple scales and sources to overcome the current absence of industrial scale aquafaba production data.
For AFP scen Z, the climate change impact analysis reveals that 99% of environmental impacts originate from the spray drying process, as shown in Table A3, with heat generation accounting for 65% and electricity consumption representing 31% of the total burden. Transportation contributes only 0.5% to the overall climate change impact, highlighting the dominance of the energy-intensive drying process in determining the environmental profile of powdered aquafaba even under zero burden allocation.

3.4. Comparison with Eggs

The mass-based comparison between liquid aquafaba and chicken eggs reveals contrasting environmental profiles depending on the allocation methodology employed, as shown in Figure 10 and Table A4. AFL scenario E shows higher environmental impacts than chicken eggs across most impact categories. This occurs because the economic allocation assigns approximately half of the chickpea cultivation and cooking impacts to aquafaba. However, when aquafaba is considered as a valorised waste stream in scenario Z, where the only environmental impact derives from additive production, it demonstrates substantially lower impacts than chicken eggs across virtually all categories. The zero-burden scenario reflects the reality that aquafaba utilizes an otherwise discarded byproduct, resulting in near-zero environmental burdens and highlighting the significant environmental advantages that can be achieved when aquafaba is treated as waste valorisation rather than a co-product requiring dedicated resource allocation.
A previous life cycle assessment investigated the environmental impacts of vegan mayonnaise, in which aquafaba, derived from chickpea cooking water, was used as a substitute for egg yolk [17]. In that product-level comparative LCA, aquafaba was treated as a waste stream generated during chickpea cooking; all environmental burdens of chickpea cultivation and cooking were fully allocated to the cooked chickpeas, leaving aquafaba as a burden-free input at the point of generation. As a result, only the downstream processing of aquafaba (electricity consumption for further processing, packaging, and transport) contributed to the environmental impacts of the vegan mayonnaise.
Despite this zero-burden allocation approach, the aquafaba-based mayonnaise exhibited higher environmental impacts in 8 out of 16 impact categories, largely driven by electricity consumption associated with aquafaba processing. This finding is consistent with the results of the present study, which identify energy-intensive processing, particularly spray drying, as a dominant environmental hotspot even when aquafaba is treated as a valorised waste stream.
However, the study by Saget et al. [17] treats aquafaba as a background input and does not explicitly model the full aquafaba production chain or explore alternative allocation scenarios. In contrast, the present work provides a process-based life cycle assessment of aquafaba production and valorisation, explicitly analysing multiple allocation approaches (full allocation, economic allocation, and zero burden). This allows a systematic evaluation of how allocation choices influence environmental outcomes and provides mechanistic insight into the environmental drivers underlying product-level results reported in previous studies.

4. Conclusions

This study represents the first pilot LCA of aquafaba production, addressing an innovative and emerging ingredient that is only now beginning to receive scientific attention. As aquafaba is positioned as an alternative to animal-derived ingredients in food applications and fossil-based emulsifiers in cosmetic formulations, understanding its environmental impacts becomes crucial for informed decision-making. While aquafaba may be chosen for vegan diets regardless of environmental considerations, quantifying its ecological footprint provides essential information for sustainable product development and policy decisions.
The results demonstrate that allocation methodology plays a pivotal role in determining the perceived environmental performance of aquafaba. Comprehensive process analysis revealed the primary sources of environmental impacts, enabling the development of more realistic scenarios that better reflect actual production conditions. The zero burden approach, treating aquafaba as waste valorization, provides the most representative assessment of its environmental benefits compared to conventional alternatives.
The most significant finding is that aquafaba utilization is particularly recommended when maintained in liquid form, as this eliminates the energy-intensive water removal process associated with spray drying. Liquid aquafaba (AFL) demonstrates substantially lower environmental impacts, particularly in the zero-burden scenario where impacts are limited to minimal additive requirements. Conversely, powdered aquafaba (AFP), while offering advantages in terms of stability and transportability, carries a significant environmental burden due to the energy-intensive drying process.
This first assessment establishes a foundation for future research and highlights the importance of considering both product form and allocation methodology in environmental assessments of emerging bio-based ingredients.

Author Contributions

Conceptualization, G.B., E.R. and D.C.; methodology, E.R., G.B. and D.C.; software, E.R. and G.B.; validation, D.C. and F.P.; resources, D.C. and F.P.; data curation, E.R. and G.B.; writing—original draft preparation, E.R.; writing—review and editing, D.C. and F.P.; visualization, E.R.; supervision, D.C. and F.P.; project administration, D.C.; funding acquisition, F.P. All authors have read and agreed to the published version of the manuscript.

Funding

This research received no external funding.

Data Availability Statement

The original contributions presented in this study are included in the article. Further inquiries can be directed to the corresponding author.

Conflicts of Interest

The authors declare no conflicts of interest.

Abbreviations

The following abbreviations are used in this manuscript:
AFLLiquid Aquafaba
AFPPowdered Aquafaba
EFEnvironmental Footprint
FUFunctional Unit
LCALife Cycle Assessment
LCILife Cycle Inventory
LCIALife Cycle Impact Assessment
PPGPolypropylene glycol

Appendix A

Table A1. Contribution analysis of AFP scen B with EF 3.1 method. Damage Assessment.
Table A1. Contribution analysis of AFP scen B with EF 3.1 method. Damage Assessment.
Damage CategoryUnitTotalChickpea {GLO}|Market for Chickpea|APOS, UWater, Deionised {Europe Without Switzerland}|Market for Water, Deionised|APOS, U_Electricity, Medium Voltage {IT}|Market for|APOS, U_IEA 2022Spray Drying, Green Coffee (WFLDB 3.1)/GLO UTransport, Freight, Lorry > 32 Metric Ton, EURO4 {RER}|Market for Transport, Freight, Lorry > 32 Metric Ton, EURO4|APOS, U
Acidificationmol H+ eq3.10 × 10−12.97 × 10−14.82 × 10−62.12 × 10−41.23 × 10−28.26 × 10−5
Climate changekg CO2 eq1.40 × 1011.03 × 1014.57 × 10−45.42 × 10−23.562.07 × 10−2
Ecotoxicity, freshwaterCTUe2.83 × 1022.79 × 1025.73 × 10−21.62 × 10−13.136.71 × 10−2
Particulate matterdisease inc.2.25 × 10−62.09 × 10−63.81 × 10−111.11 × 10−91.56 × 10−72.10 × 10−9
Eutrophication, marinekg N eq1.38 × 10−11.36 × 10−13.89 × 10−74.05 × 10−52.63 × 10−33.09 × 10−5
Eutrophication, freshwaterkg P eq3.73 × 10−32.38 × 10−31.80 × 10−71.16 × 10−51.33 × 10−31.41 × 10−6
Eutrophication, terrestrialmol N eq1.341.313.82 × 10−63.99 × 10−43.17 × 10−23.37 × 10−4
Human toxicity, cancerCTUh7.67 × 10−87.61 × 10−82.93× 10−121.07 × 10−103.61 × 10−101.19 × 10−10
Human toxicity, non-cancerCTUh7.14 × 10−67.14 × 10−66.69× 10−123.25 × 10−104.50 × 10−101.93 × 10−10
Ionising radiationkBq U−235 eq8.92 × 10−11.55 × 10−15.61 × 10−58.74 × 10−37.28 × 10−13.69 × 10−4
Land usePt8.43 × 1028.36 × 1022.16 × 10−34.40 × 10−16.533.04 × 10−1
Ozone depletionkg CFC11 eq1.01 × 10−74.38 × 10−81.63 × 10−101.18 × 10−105.72 × 10−86.27× 10−12
Photochemical ozone formationkg NMVOC eq7.27 × 10−26.72 × 10−21.49 × 10−61.55 × 10−45.31 × 10−31.30 × 10−4
Resource use, fossilsMJ1.32 × 1026.70 × 1015.89 × 10−38.14 × 10−16.36 × 1012.99 × 10−1
Resource use, minerals and metalskg Sb eq4.59 × 10−54.48 × 10−55.99 × 10−91.58 × 10−78.05 × 10−75.31 × 10−8
Water usem3 depriv.9.61 × 1019.41 × 1014.98 × 10−24.47 × 10−21.931.51 × 10−3
Table A2. Comparison of AFP scen Z vs. PPG. Method: EF 3.1. Method: EF 3.1. Damage Assessment. FU = 100 g.
Table A2. Comparison of AFP scen Z vs. PPG. Method: EF 3.1. Method: EF 3.1. Damage Assessment. FU = 100 g.
Damage CategoryUnitAquafaba Powder (Zero Burden)Polypropylene Glycol {GLO}|Technology Mix|Production Mix, at Plant|LCI Result
Acidificationmol H+ eq1.24 × 10−21.78 × 10−3
Climate changekg CO2 eq3.582.58 × 10−1
Ecotoxicity, freshwaterCTUe3.202.39
Particulate matterdisease inc.1.58 × 10−72.87 × 10−8
Eutrophication, marinekg N eq2.66 × 10−32.89 × 10−4
Eutrophication, freshwaterkg P eq1.33 × 10−32.67 × 10−5
Eutrophication, terrestrialmol N eq3.20 × 10−23.43 × 10−3
Human toxicity, cancerCTUh4.80 × 10−102.50 × 10−10
Human toxicity, non-cancerCTUh6.43 × 10−103.57 × 10−9
Ionising radiationkBq U−235 eq7.28 × 10−11.27 × 10−2
Land usePt6.841.51
Ozone depletionkg CFC11 eq5.72 × 10−84.86 × 10−8
Photochemical ozone formationkg NMVOC eq5.44 × 10−38.13 × 10−4
Resource use, fossilsMJ6.38 × 1014.71
Resource use, minerals and metalskg Sb eq8.58 × 10−72.05 × 10−6
Water usem3 depriv.1.932.02 × 10−3
Table A3. Contribution Analysis of AFP scen Z. Method: EF 3.1. Damage Assessment. FU = 100 g.
Table A3. Contribution Analysis of AFP scen Z. Method: EF 3.1. Damage Assessment. FU = 100 g.
Damage CategoryUnitTotalTransport, Freight, Lorry > 32 Metric Ton, EURO4 {RER}|Spray Drying, GLO U
Acidificationmol H+ eq1.22 × 10−25.29 × 10−51.22 × 10−2
Climate changekg CO2 eq3.571.55 × 10−23.55
Ecotoxicity, freshwaterCTUe3.117.86 × 10−33.11
Particulate matterdisease inc.1.56 × 10−71.30 × 10−91.55 × 10−7
Eutrophication, marinekg N eq2.64 × 10−32.24 × 10−52.61 × 10−3
Eutrophication, freshwaterkg P eq1.33 × 10−31.17 × 10−71.33 × 10−3
Eutrophication, terrestrialmol N eq3.16 × 10−22.45 × 10−43.13 × 10−2
Human toxicity, cancerCTUh3.51 × 10−101.53 × 10−123.50 × 10−10
Human toxicity, non-cancerCTUh5.69 × 10−101.28 × 10−104.41 × 10−10
Ionising radiationkBq U−235 eq7.27 × 10−17.78 × 10−57.27 × 10−1
Land usePt6.166.41 × 10−46.16
Ozone depletionkg CFC11 eq5.71 × 10−83.34 × 10−135.71 × 10−8
Photochemical ozone formationkg NMVOC eq5.35 × 10−38.65 × 10−55.27 × 10−3
Resource use, fossilsMJ6.36 × 1012.03 × 10−16.34 × 101
Resource use, minerals and metalskg Sb eq2.71 × 10−75.56 × 10−102.70 × 10−7
Water usem3 depriv.1.931.17 × 10−41.93
Table A4. Comparison of AFL scen Z vs. AFL scen E vs. egg. Method: EF 3.1. Damage Assessment. FU = 100 g.
Table A4. Comparison of AFL scen Z vs. AFL scen E vs. egg. Method: EF 3.1. Damage Assessment. FU = 100 g.
Damage CategoryUnitAquafaba Liquid (Zero Burden)Aquafaba Liquid (Economic Allocation)Chicken Egg, Raw, Without Shell, at Plant {FR} U
Acidificationmol H+ eq1.06 × 10−41.15 × 10−22.46
Climate changekg CO2 eq8.48 × 10−34.05 × 10−11.36 × 102
Ecotoxicity, freshwaterCTUe8.08 × 10−21.08 × 1015.26 × 103
Particulate matterdisease inc.8.26 × 10−108.09 × 10−81.72 × 10−5
Eutrophication, marinekg N eq6.11 × 10−55.25 × 10−31.08
Eutrophication, freshwaterkg P eq5.08 × 10−69.67 × 10−53.86 × 10−2
Eutrophication, terrestrialmol N eq3.77 × 10−45.06 × 10−21.08 × 101
Human toxicity, cancerCTUh8.22 × 10−122.92 × 10−91.84 × 10−7
Human toxicity, non-cancerCTUh2.94 × 10−102.74 × 10−72.15 × 10−6
Ionising radiationkBq U−235 eq1.99 × 10−46.43 × 10−31.65 × 101
Land usePt3.013.50 × 1011.36 × 104
Ozone depletionkg CFC11 eq4.65 × 10−111.73 × 10−92.60 × 10−6
Photochemical ozone formationkg NMVOC eq3.07 × 10−52.61 × 10−35.21 × 10−1
Resource use, fossilsMJ6.01 × 10−22.651.09 × 103
Resource use, minerals and metalskg Sb eq1.86 × 10−81.74 × 10−65.17 × 10−4
Water usem3 depriv.3.33 × 10−23.646.42 × 101

References

  1. Xu, R.; Shafique, B.; Farid, M.S.; Jabeen, S.; Hussain, M.I.; Akhtar, S.; Łopusiewicz, Ł. Leguminous Aquafaba and Natural Gums as Egg Replacers and Emulsifiers in Plant-Based Mayonnaises: A Review of Their Functional Properties and Quality Attributes. Food Bioprocess Technol. 2025, 18, 5867–5890. [Google Scholar] [CrossRef]
  2. Buhl, T.F.; Christensen, C.H.; Hammershøj, M. Aquafaba as an egg white substitute in food foams and emulsions: Protein composition and functional behavior. Food Hydrocoll. 2019, 96, 354–364. [Google Scholar] [CrossRef]
  3. Ghasempour, A.; Ahmadi, E. Assessment of environment impacts of egg production chain using life cycle assessment. J. Environ. Manag. 2016, 183, 980–987. [Google Scholar] [CrossRef]
  4. Mustafa, R.; He, Y.; Shim, Y.Y.; Reaney, M.J.T. Aquafaba, wastewater from chickpea canning, functions as an egg replacer in sponge cake. Int. J. Food Sci. Technol. 2018, 53, 2247–2255. [Google Scholar] [CrossRef]
  5. Gamage, D.G.N.D.; Dharmadasa, R.M.; Abeysinghe, D.C.; Wijesekara, R.G.S.; Prathapasinghe, G.A.; Someya, T. Global Perspective of Plant-Based Cosmetic Industry and Possible Contribution of Sri Lanka to the Development of Herbal Cosmetics. Evid.-Based Complement. Altern. Med. 2022, 2022, 9940548. [Google Scholar] [CrossRef]
  6. Tang, Y.; Wang, X. Applications of Plant-Based Materials in Cosmetics. In Cosmetic Industry—Trends, Products and Quality Control; IntechOpen: London, UK, 2025. [Google Scholar] [CrossRef]
  7. Shi, M.; Jiang, Q.; Lu, D.; Zheng, X.; Duan, X.; Xu, X.; Liu, Y.; Xue, H.; Yin, L. Quantitative analysis of polypropylene glycol polymers by liquid chromatography tandem mass spectrometry based on collision induced dissociation technique. J. Chromatogr. A 2022, 1676, 463214. [Google Scholar] [CrossRef] [PubMed]
  8. West, R.; Banton, M.; Hu, J.; Klapacz, J. The distribution, fate, and effects of propylene glycol substances in the environment. Rev. Environ. Contam. Toxicol. 2014, 232, 107–138. [Google Scholar] [CrossRef]
  9. Campos-Vega, R.; Oomah, B.D.; Vergara-Castañeda, H.A. Food Wastes and By-Products; John Wiley & Sons: Hoboken, NJ, USA, 2020. [Google Scholar] [CrossRef]
  10. Lush Retail Ltd. Available online: https://www.lush.com/au/en/i/aquafaba (accessed on 29 September 2025).
  11. SOCRI s.r.l. Lessonia Ingredients. 2025. Available online: https://socri.it/docs/Lessonia%20Socri%20brochure%20ingredients.pdf (accessed on 29 September 2025).
  12. Tassoni, A.; Tedeschi, T.; Zurlini, C.; Cigognini, I.M.; Petrusan, J.-I.; Óscar, R.; Neri, S.; Celli, A.; Sisti, L.; Cinelli, P.; et al. State-of-the-art production chains for peas, beans and chickpeas—Valorization of agro-industrial residues and applications of derived extracts. Molecules 2020, 25, 1383. [Google Scholar] [CrossRef]
  13. HANOĞLU, A.; Karaoğlu, M.M. Aquafaba, A recent plant-based additive: Development of techno-functionality, powderization and recent advances in production, utilization and functionality. Innov. Food Sci. Emerg. Technol. 2025, 105, 104170. [Google Scholar] [CrossRef]
  14. He, Y.; Meda, V.; Reaney, M.J.; Mustafa, R. Aquafaba, a new plant-based rheological additive for food applications. Trends Food Sci. Technol. 2021, 111, 27–42. [Google Scholar] [CrossRef]
  15. Shim, Y.Y.; Mustafa, R.; Shen, J.; Ratanapariyanuch, K.; Reaney, M.J.T. Composition and properties of aquafaba: Water recovered from commercially canned chickpeas. J. Vis. Exp. 2018, 2018, e56305. [Google Scholar] [CrossRef]
  16. He, Y.; Shim, Y.Y.; Mustafa, R.; Meda, V.; Reaney, M.J. Chickpea cultivar selection to produce aquafaba with superior emulsion properties. Foods 2019, 8, 685. [Google Scholar] [CrossRef]
  17. Saget, S.; Costa, M.; Styles, D.; Williams, M. Does Circular Reuse of Chickpea Cooking Water to Produce Vegan Mayonnaise Reduce Environmental Impact Compared with Egg Mayonnaise? Sustainability 2021, 13, 4726. [Google Scholar] [CrossRef]
  18. ISO 14040:2006; Environmental Management—Life Cycle Assessment—Principles and Framework. ISO (International Organization for Standardization): Geneva, Switzerland, 2006.
  19. Ekvall, T.; Assefa, G.; Björklund, A.; Eriksson, O.; Finnveden, G. What life-cycle assessment does and does not do in assessments of waste management. Waste Manag. 2007, 27, 989–996. [Google Scholar] [CrossRef]
  20. European Commission. European Platform on LCA|EPLCA, Environmental Footprint Reference Packages. Available online: https://eplca.jrc.ec.europa.eu/LCDN/developerEF.xhtml (accessed on 1 November 2025).
  21. Wernet, G.; Bauer, C.; Steubing, B.; Reinhard, J.; Moreno-Ruiz, E.; Weidema, B. The ecoinvent database version 3 (part I): Overview and methodology. Int. J. Life Cycle Assess. 2016, 21, 1218–1230. [Google Scholar] [CrossRef]
  22. Colomb, V.; Amar, S.A.; Mens, C.B.; Gac, A.; Gaillard, G.; Koch, P.; Mousset, J.; Salou, T.; Tailleur, A.; van der Werf, H.M. AGRIBALYSE, the French LCI Database for agricultural products: High quality data for producers and environmental labelling. OCL 2015, 22, D104. [Google Scholar] [CrossRef]
  23. IEA. IEA—International Energy Agency. Available online: https://www.iea.org/ (accessed on 1 November 2025).
  24. He, Y.; Purdy, S.K.; Tse, T.J.; Tar’an, B.; Meda, V.; Reaney, M.J.T.; Mustafa, R. Standardization of aquafaba production and application in vegan mayonnaise analogs. Foods 2021, 10, 1978. [Google Scholar] [CrossRef]
  25. SIGMA srl. Electric Cooker. Available online: https://www.sigmasrl.com/it/prodotti/industria/cuocitore-industriale-elettrico (accessed on 29 September 2025).
  26. Zhang, Z.; Zhang, J.; Tian, W.; Zheng, H.; Cao, X.; Li, Y.; Song, Y.; Zeng, Q. Life cycle assessment of milk powder spray drying system in China. Energy Sources Part A Recover. Util. Environ. Eff. 2025, 47, 2006832. [Google Scholar] [CrossRef]
  27. Mordaschew, V.; Tackenberg, S. The Product Environmental Footprint—A Critical Review. Procedia Comput. Sci. 2024, 232, 493–503. [Google Scholar] [CrossRef]
  28. JRC. Environmental Footprint Initiative—Agricultural Working Group Milestone 6; European Union: Brussels, Belgium, 2025. [Google Scholar] [CrossRef]
  29. Pedersen, E.; Remmen, A. Challenges with product environmental footprint: A systematic review. Int. J. Life Cycle Assess. 2022, 27, 342–352. [Google Scholar] [CrossRef]
  30. Rosenbaum, R.K.; Georgiadis, S.; Fantke, P. Uncertainty Management and Sensitivity Analysis. In Life Cycle Assessment; Springer International Publishing: Cham, Switzerland, 2018; pp. 271–321. [Google Scholar] [CrossRef]
  31. Raynolds, M.; Checkel, M.D.; Fraser, R.A. Application of Monte Carlo Analysis to Life Cycle Assessment. SAE Trans. 1999, 108, 1–9. Available online: http://www.jstor.org/stable/44650581 (accessed on 1 November 2025).
  32. Weidema, B.P.; Wesnæs, M.S. Data quality management for life cycle inventories-an example of using data quality indicators. J. Clean Prod. 1996, 4, 167–174. [Google Scholar] [CrossRef]
  33. Goedkoop, M.; Oele, M.; Leijting, J.; Ponsioen, T.; Meijer, E. Introduction to LCA with SimaPro; ImaPro: Amersfoort, The Netherlands, 2016. [Google Scholar]
  34. Humbert, S.; Loerincik, Y.; Rossi, V.; Margni, M.; Jolliet, O. Life cycle assessment of spray dried soluble coffee and comparison with alternatives (drip filter and capsule espresso). J. Clean Prod. 2009, 17, 1351–1358. [Google Scholar] [CrossRef]
  35. Rossi, E.; Arfelli, F.; Barani, L.; Cespi, D.; Ciacci, L.; Passarini, F. Improving the waste management system in an Italian footwear district applying MFA and LCA. Sci. Total Environ. 2024, 955, 177289. [Google Scholar] [CrossRef]
  36. Sandin, G.; Røyne, F.; Berlin, J.; Peters, G.M.; Svanström, M. Allocation in LCAs of biorefinery products: Implications for results and decision-making. J. Clean Prod. 2015, 93, 213–221. [Google Scholar] [CrossRef]
Figure 1. Evolution of scientific publications with “aquafaba” in the title by year (2018–2025). Data from Scopus database (November 2025). Total number of documents: 106.
Figure 1. Evolution of scientific publications with “aquafaba” in the title by year (2018–2025). Data from Scopus database (November 2025). Total number of documents: 106.
Environments 13 00030 g001
Figure 2. Flow chart and system boundaries of analysed scenarios.
Figure 2. Flow chart and system boundaries of analysed scenarios.
Environments 13 00030 g002
Figure 3. Network analysis of Climate Change impact of Spray drying, green coffee (WFLDB 3.1) {GLO}|U. Method: EF 3.1.
Figure 3. Network analysis of Climate Change impact of Spray drying, green coffee (WFLDB 3.1) {GLO}|U. Method: EF 3.1.
Environments 13 00030 g003
Figure 4. Contribution analysis of AFP scen B with EF 3.1 method.
Figure 4. Contribution analysis of AFP scen B with EF 3.1 method.
Environments 13 00030 g004
Figure 5. Comparison of AFP scen B, E and Z. Method: EF 3.1—Damage assessment: Climate change. FU = 100 g AFP.
Figure 5. Comparison of AFP scen B, E and Z. Method: EF 3.1—Damage assessment: Climate change. FU = 100 g AFP.
Environments 13 00030 g005
Figure 6. Comparison of AFL scen B, E and Z. Method: EF 3.1—Damage assessment: Climate change. FU = 100 g AFL.
Figure 6. Comparison of AFL scen B, E and Z. Method: EF 3.1—Damage assessment: Climate change. FU = 100 g AFL.
Environments 13 00030 g006
Figure 7. Comparison of AFP scen B, E and Z. Method: EF 3.1—Single Score. FU = 100 g AFP.
Figure 7. Comparison of AFP scen B, E and Z. Method: EF 3.1—Single Score. FU = 100 g AFP.
Environments 13 00030 g007
Figure 8. Comparison of AFL scen B, E and Z. Method: EF 3.1—Single Score. FU = 100 g AFL.
Figure 8. Comparison of AFL scen B, E and Z. Method: EF 3.1—Single Score. FU = 100 g AFL.
Environments 13 00030 g008
Figure 9. Comparison of AFP scen Z vs. PPG. Method: EF 3.1.
Figure 9. Comparison of AFP scen Z vs. PPG. Method: EF 3.1.
Environments 13 00030 g009
Figure 10. Comparison of AFL scen Z vs. AFL scen E vs. egg. Method: EF 3.1.
Figure 10. Comparison of AFL scen Z vs. AFL scen E vs. egg. Method: EF 3.1.
Environments 13 00030 g010
Table 1. Main AF production process conditions, from He et al. [16].
Table 1. Main AF production process conditions, from He et al. [16].
Process StepParameterValueSource
Chickpeas CookingDry Chickpeas100.00 gHe et al. [16]
Water100.00 gHe et al. [16]
Temperature115–118 °CHe et al. [16]
Time30 minHe et al. [16]
Liquid Aquafaba Yield89.17 gAverage value from He et al. [16]
Spray DryAF Moisture content93%Average value from He et al. [16]
Water Removed83.2 gCalculated
Powder Yield5.97 gCalculated
Table 2. Life Cycle Inventory for Aquafaba Powder Production Baseline scenario (AFP scen B).
Table 2. Life Cycle Inventory for Aquafaba Powder Production Baseline scenario (AFP scen B).
Process StepInputQuantityUnitecoinvent Process
CookingChickpeas473.00gChickpea {GLO}|market for chickpea
Deionised Water100.00gWater, deionised {Europe without Switzerland}|market for water, deionised
Electricity (Cooker)7.50WhElectricity, medium voltage {IT}
TransportLiquid Aquafaba Transport11.58kgkmtransport, freight, lorry > 32 metric ton, EURO4 {RER}
DryingSpray Dryer68.20gSpray drying, green coffee (WFLDB 3.1) {GLO}|U
Final OutputAquafaba Powder5.97g
Table 3. Life Cycle Inventory for Aquafaba Powder Production Zero Burden Scenario (AFP scen Z).
Table 3. Life Cycle Inventory for Aquafaba Powder Production Zero Burden Scenario (AFP scen Z).
ProcessInputQuantityUnitecoinvent Process
TransportLiquid Aquafaba Transport0.0116tkmtransport, freight, lorry > 32 metric ton, EURO4 {RER}
DryingSpray Dryer68.20gSpray drying, green coffee (WFLDB 3.1) {GLO}|U
Final OutputAquafaba Powder5.97g
Table 4. Life Cycle Inventory for Aquafaba Liquid Production (AFL scen B).
Table 4. Life Cycle Inventory for Aquafaba Liquid Production (AFL scen B).
Process StepInputQuantityUnitecoinvent Process
CookingChickpeas473.00gChickpea {GLO}|market for chickpea
Deionised Water100.00gWater, deionised {Europe without Switzerland}|market for water, deionised
Electricity (Cooker)7.50WhElectricity, medium voltage {IT}
TransportLiquid Aquafaba Transport0.0116tkmtransport, freight, lorry > 32 metric ton, EURO4 {RER}
AdditiveGuar Gum0.89gguar gum {GLO}
Final OutputAquafaba Liquid90.06g
Table 5. Market Prices for Chickpea Flour.
Table 6. Market Prices for Aquafaba Powder.
Table 6. Market Prices for Aquafaba Powder.
Product/BrandPrice (€/kg)Web Page
OGGS60.75https://www.loveoggs.com/ (accessed on 1 May 2025)
Bongiovanni176.30https://www.molinobongiovanni.com/prodotto/fabia-acquafaba-in-polvere/ (accessed on 1 May 2025)
Dary Natury158.00https://bioshi24.it/it/products/aquafaba-bio-liofilizzata-30-g-dary-natury-90261 (accessed on 1 May 2025)
Average Price131.68
Table 7. uncertainty pedigree matrix applied to AF processes.
Table 7. uncertainty pedigree matrix applied to AF processes.
ParameterSource/DatabaseGeographyReliabilityCompletenessTemporal CorrelationGeographical CorrelationTechnological CorrelationJustification
Chickpeaecoinvent 3.10GLO33333Global market data (GLO) from ecoinvent database, not specific to Italian cultivation. Moderate uncertainty across all indicators due to lack of regional specificity.
Water, deionisedecoinvent 3.10Europe without Switzerland22222European data with good representativeness for Italy. Low to moderate uncertainty.
Electricity, medium voltageecoinvent 3.10 and modified based on IEA 2022 Italian mixIT11211Italy-specific electricity mix data, representing the most accurate geographical match for the study. Excellent reliability and completeness. Slight temporal uncertainty if the energy mix has evolved since the database reference year.
Transport, freight, lorry > 32 metric ton, EURO4ecoinvent 3.10RER22324European (RER) transport data with good representativeness for Italian logistics. Data from verified sources with complete emission inventories. Moderate temporal correlation as data may be several years old. Technological correlation is low because EURO4 is an outdated emission standard; current European fleet increasingly uses EURO 5 and EURO 6 standards with lower emissions. This represents a conservative assumption potentially overestimating transport impacts based on PEF methodology.
Spray drying, green coffee (WFLDB 3.1)WFLDB 3.1 (AGRIBALYSE)GLO43434Significant proxy used: spray drying data for green coffee is applied to aquafaba powder production due to absence of aquafaba-specific industrial data. This introduces substantial uncertainty. Reliability is low as the data is not verified for the specific application. Technological correlations are low because coffee drying may differ compared to aquafaba.
Guar gumecoinvent 3.10GLO33333Global market data from ecoinvent database, similar to chickpea data. Represents average global production conditions for guar gum extraction and processing. The conservative assumption of 1% guar gum addition (based on literature range 0.5–1%) introduces additional uncertainty, as some aquafaba applications may not require stabilizers.
Table 8. Uncertainty Analysis with Monte Carlo Simulation (10’000 runs).
Table 8. Uncertainty Analysis with Monte Carlo Simulation (10’000 runs).
Damage CategoryUnitCV
Climate changekg CO2 eq13.10%
Acidificationmol H+ eq13.50%
Particulate matterdisease inc.13.70%
Eutrophication, terrestrialmol N eq13.70%
Photochemical ozone formationkg NMVOC eq14.20%
Resource use, fossilsMJ14.30%
Eutrophication, marinekg N eq15.30%
Ozone depletionkg CFC11 eq18.80%
Eutrophication, freshwaterkg P eq19.90%
Resource use, minerals and metalskg Sb eq23.60%
Ionising radiationkBq U−235 eq28.70%
Water usem3 depriv.70.40%
Land usePt195%
Ecotoxicity, freshwaterCTUe1350%
Human toxicity, cancerCTUh17,000%
Human toxicity, non-cancerCTUh17,200%
Disclaimer/Publisher’s Note: The statements, opinions and data contained in all publications are solely those of the individual author(s) and contributor(s) and not of MDPI and/or the editor(s). MDPI and/or the editor(s) disclaim responsibility for any injury to people or property resulting from any ideas, methods, instructions or products referred to in the content.

Share and Cite

MDPI and ACS Style

Rossi, E.; Bassi, G.; Cespi, D.; Passarini, F. Comparative Life Cycle Assessment of Aquafaba: Applications in the Food and Cosmetic Sectors and Comparison with Conventional Alternatives. Environments 2026, 13, 30. https://doi.org/10.3390/environments13010030

AMA Style

Rossi E, Bassi G, Cespi D, Passarini F. Comparative Life Cycle Assessment of Aquafaba: Applications in the Food and Cosmetic Sectors and Comparison with Conventional Alternatives. Environments. 2026; 13(1):30. https://doi.org/10.3390/environments13010030

Chicago/Turabian Style

Rossi, Eleonora, Giada Bassi, Daniele Cespi, and Fabrizio Passarini. 2026. "Comparative Life Cycle Assessment of Aquafaba: Applications in the Food and Cosmetic Sectors and Comparison with Conventional Alternatives" Environments 13, no. 1: 30. https://doi.org/10.3390/environments13010030

APA Style

Rossi, E., Bassi, G., Cespi, D., & Passarini, F. (2026). Comparative Life Cycle Assessment of Aquafaba: Applications in the Food and Cosmetic Sectors and Comparison with Conventional Alternatives. Environments, 13(1), 30. https://doi.org/10.3390/environments13010030

Note that from the first issue of 2016, this journal uses article numbers instead of page numbers. See further details here.

Article Metrics

Article metric data becomes available approximately 24 hours after publication online.
Back to TopTop