Sandwich Composite Panels with Thermal and Acoustic Insulation Properties for Sustainable Buildings
Abstract
1. Introduction
2. Methodology
2.1. Materials
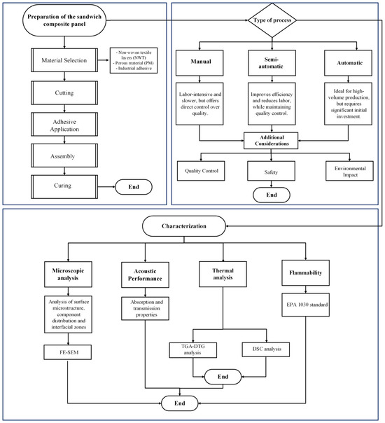
2.2. Preparation of the Sandwich-Type Composite Panel
2.2.1. Manual Process
2.2.2. Semi-Automatic Process
2.2.3. Automatic Process
2.3. Characterization
3. Results and Discussion
3.1. Designs of Manufacturing Process
3.2. Economic Viability
3.3. Acoustic Performance
3.4. Microscopic Analyses (FE-SEM)
3.5. Inflammability
3.6. Thermal Analysis
3.7. Differential Scanning Calorimetry (DSC) Analysis
4. Conclusions
Supplementary Materials
Author Contributions
Funding
Data Availability Statement
Conflicts of Interest
References
- Okimiji, O.P.; Okafor, A.T.; Fasona, M.I.; Atoro, T.; Aborisade, M.A.; Simon, J.N. Proliferation of noise pollution: Implication on health and community perception in coastal slums. Appl. Acoust. 2023, 214, 109713. [Google Scholar] [CrossRef]
- Razavi-Termeh, S.V.; Sadeghi-Niaraki, A.; Yao, X.A.; Naqvi, R.A.; Choi, S.M. Assessment of noise pollution-prone areas using an explainable geospatial artificial intelligence approach. J. Environ. Manag. 2024, 370, 122361. [Google Scholar] [CrossRef]
- Ma, J.; Zhang, J.; Zhang, Y.; Wang, Z. Causal effects of noise and air pollution on multiple diseases highlight the dual role of inflammatory factors in ambient exposures. Sci. Total Environ. 2024, 951, 175743. [Google Scholar] [CrossRef] [PubMed]
- TechNavio. Acoustic Insulation Market Analysis APAC, Europe, North America, South America, Middle East and Africa—US, China, UK, Canada, Germany—Size and Forecast 2024–2028. Available online: https://www.technavio.com/report/acoustic-insulation-market-industry-analysis (accessed on 12 January 2025).
- Lawanwadeekul, S.; Jun-On, N.; Kongthavorn, P.; Sangkas, T.; Daothong, S. Chemical-free thermal-acoustic panels from agricultural waste for sustainable building materials. Clean. Mater. 2014, 12, 100245. [Google Scholar] [CrossRef]
- Asdrubali, F.; D’Alessandro, F.; Schiavoni, S. A review of unconventional sustainable building insulation materials. Sustain. Mater. Technol. 2015, 4, 1–17. [Google Scholar] [CrossRef]
- Cazan, C.; Cosnita, M. Sustainable composites with synergistic combinations of construction and demolition waste: Behavior of rubber, HDPE, PS, and brick after short-term water immersion. J. Clean. Prod. 2024, 471, 143342. [Google Scholar] [CrossRef]
- Aly, N.M.; Seddeq, H.S.; Elnagar, K.; Hamouda, T. Acoustic and thermal performance of sustainable fiber reinforced thermoplastic composite panels for insulation in buildings. J. Build. Eng. 2021, 40, 102747. [Google Scholar] [CrossRef]
- Khosro, S.K.; Soltani, P.; SheikhMozafari, M.J.; Piégay, C.; Amininasab, S.; Faridan, M.; Taban, E.; Esmaeelpour, M.R.M. Acoustical, thermal, and mechanical performance of Typha Latifolia fiber panels: Experimental evaluation and modeling for sustainable building applications. J. Build. Eng. 2025, 99, 111579. [Google Scholar] [CrossRef]
- Cavagnoli, S.; Fabiani, C.; de Albuquerque Landi, F.F.; Pisello, A.L. Advancing sustainable construction through comprehensive analysis of thermal, acoustic, and environmental properties in prefabricated panels with recycled PET materials. Energy Build. 2024, 312, 114218. [Google Scholar] [CrossRef]
- Sharma, S.; Sudhakara, P.; Singh, J.; Singh, S.; Singh, G. Emerging progressive developments in the fibrous composites for acoustic applications. J. Manuf. Process. 2023, 102, 443–477. [Google Scholar] [CrossRef]
- Bousshine, S.; Ouakarrouch, M.; Bybi, A.; Laaroussi, N.; Garoum, M.; Tilioua, A. Acoustical and thermal characterization of sustainable materials derived from vegetable, agricultural, and animal fibers. Appl. Acoust. 2022, 187, 108520. [Google Scholar] [CrossRef]
- Abobakr, H.; Ait-Dahi, M.; Bensalah, M.O.; Bouhfid, R.; el kacem Qaiss, A.; Raji, M. A novel ultra-light bio-based fiberboard from mexican feather grass for thermal and acoustic insulation in green building construction applications. Constr. Build. Mater. 2024, 451, 138833. [Google Scholar] [CrossRef]
- Ouakarrouch, M.; Bousshine, S.; Bybi, A.; Laaroussi, N.; Garoum, M. Acoustic and thermal performances assessment of sustainable insulation panels made from cardboard waste and natural fibers. Appl. Acoust. 2022, 199, 109007. [Google Scholar] [CrossRef]
- Valente, M.; Sambucci, M.; Sibai, A.; Iannone, A. Novel cement-based sandwich composites engineered with ground waste tire rubber: Design, production, and preliminary results. Mater. Today Sustain. 2022, 20, 100247. [Google Scholar] [CrossRef]
- Singh, P.; Sheikh, J.; Behera, B.K. Metal-faced sandwich composite panels: A review. Thin-Walled Struct. 2024, 195, 111376. [Google Scholar] [CrossRef]
- Proença, M.; Sousa, A.N.E.; Garrido, M.; Correia, J.R. Acoustic performance of composite sandwich panels for building floors: Experimental tests and numerical-analytical simulation. J. Build. Eng. 2020, 32, 101751. [Google Scholar] [CrossRef]
- ISO 10534-2:2023; Acoustics—Determination of Acoustic Properties in Impedance Tubes Part 2: Two-Microphone Technique for Normal Sound Absorption Coefficient and Normal Surface Impedance. International Organization for Standardization (ISO): New York, NY, USA, 2023.
- United States Environmental Protection Agency (EPA). SW-846 Test Method 1030: Ignitability of Solids, part of Test Methods for Evaluating Solid Waste, Physical/Chemical Methods; EPA Publication: Cincinnati, OH, USA, 2014. [Google Scholar]
- Nayak, T.; Nayak, D.; Mohanty, S.; Palai, A.K. Strontium titanate and its flexible polymer composite film: Enhanced biological, mechanical, and photocatalytic performance. Ceram Int. 2024, 50, 47345–47358. [Google Scholar] [CrossRef]
- Proença, M.; Garrido, M.; Correia, J.R.; Sena-Cruz, J. Experimental study on the fire resistance of all-composite and hybrid web-core sandwich panels for building floors. Compos. Struct. 2024, 337, 118071. [Google Scholar] [CrossRef]
- Proença, M.; Garrido, M.; Correia, J.R.; Gomes, M.G. Fire resistance behaviour of GFRP-polyurethane composite sandwich panels for building floors. Compos. B Eng. 2021, 224, 109171. [Google Scholar] [CrossRef]
- Duarte, A.P.C.; Mazzuca, P.; de Carvalho, J.M.L.; Tiago, C.; Firmo, J.P.; Correia, J.R. Determination of the temperature-dependent thermophysical properties of polymeric foams using numerical inverse analysis. Constr. Build. Mater. 2023, 394, 131980. [Google Scholar] [CrossRef]
- De, B.; Bera, M.; Bhattacharjee, D.; Ray, B.C.; Mukherjee, S. A comprehensive review on fiber-reinforced polymer composites: Raw materials to applications, recycling, and waste management. Prog. Mater. Sci. 2024, 146, 101326. [Google Scholar] [CrossRef]
- Alshahrani, H.; Prakash, V.R.A. Mechanical, thermal, viscoelastic and hydrophobicity behavior of complex grape stalk lignin and bamboo fiber reinforced polyester composite. Int. J. Biol. Macromol. 2022, 223, 851–859. [Google Scholar] [CrossRef] [PubMed]












| Material | Technical Specifications | |
|---|---|---|
| NWT | Weight | 600 g/m2 |
| Composition | ||
| Polyester fiber | 55% | |
| Acrylic polymer | 31.7% | |
| Polypropylene mesh | 13.3% | |
| PM | Density | 27.1–32 kg/m3 |
| Tensile strength | 83 kPa | |
| Tear resistance | 0.220 N/cm | |
| Elongation at break | 90% | |
| Material | Polyurethane (PU) | |
| MPC | Weight | 340 g/m2 |
| Temperature resistance | −30 °C a 70 °C | |
| Material base | Polyester (PES) | |
| Coating | Polyvinyl chloride (PVC) | |
| Material | Price (USD/m2) |
|---|---|
| Sandwich composite panel (This work) | 31.28 |
| Black Teater (Fiberglass) | 117.92 |
| Aerocor (Fiberglass) | 99.47 |
| Phono Floor (Fiberglass) | 110.73 |
| Polyurethane Spray | 64.20 |
Disclaimer/Publisher’s Note: The statements, opinions and data contained in all publications are solely those of the individual author(s) and contributor(s) and not of MDPI and/or the editor(s). MDPI and/or the editor(s) disclaim responsibility for any injury to people or property resulting from any ideas, methods, instructions or products referred to in the content. |
© 2025 by the authors. Licensee MDPI, Basel, Switzerland. This article is an open access article distributed under the terms and conditions of the Creative Commons Attribution (CC BY) license (https://creativecommons.org/licenses/by/4.0/).
Share and Cite
Rivera, M.D.; Escobar, N.J.; Arrieta, A.; Merlano, A.S.; Calabokis, O.P. Sandwich Composite Panels with Thermal and Acoustic Insulation Properties for Sustainable Buildings. Environments 2025, 12, 95. https://doi.org/10.3390/environments12030095
Rivera MD, Escobar NJ, Arrieta A, Merlano AS, Calabokis OP. Sandwich Composite Panels with Thermal and Acoustic Insulation Properties for Sustainable Buildings. Environments. 2025; 12(3):95. https://doi.org/10.3390/environments12030095
Chicago/Turabian StyleRivera, Maria D., Nelson J. Escobar, Alvaro Arrieta, Aura S. Merlano, and Oriana Palma Calabokis. 2025. "Sandwich Composite Panels with Thermal and Acoustic Insulation Properties for Sustainable Buildings" Environments 12, no. 3: 95. https://doi.org/10.3390/environments12030095
APA StyleRivera, M. D., Escobar, N. J., Arrieta, A., Merlano, A. S., & Calabokis, O. P. (2025). Sandwich Composite Panels with Thermal and Acoustic Insulation Properties for Sustainable Buildings. Environments, 12(3), 95. https://doi.org/10.3390/environments12030095

