Raining Plastics: Quantification of Atmospheric Deposition of Plastic and Anthropogenic Particles into an Estuary of National Significance with the Assistance of Citizen Scientists
Abstract
1. Introduction
2. Materials and Methods
2.1. Study Site
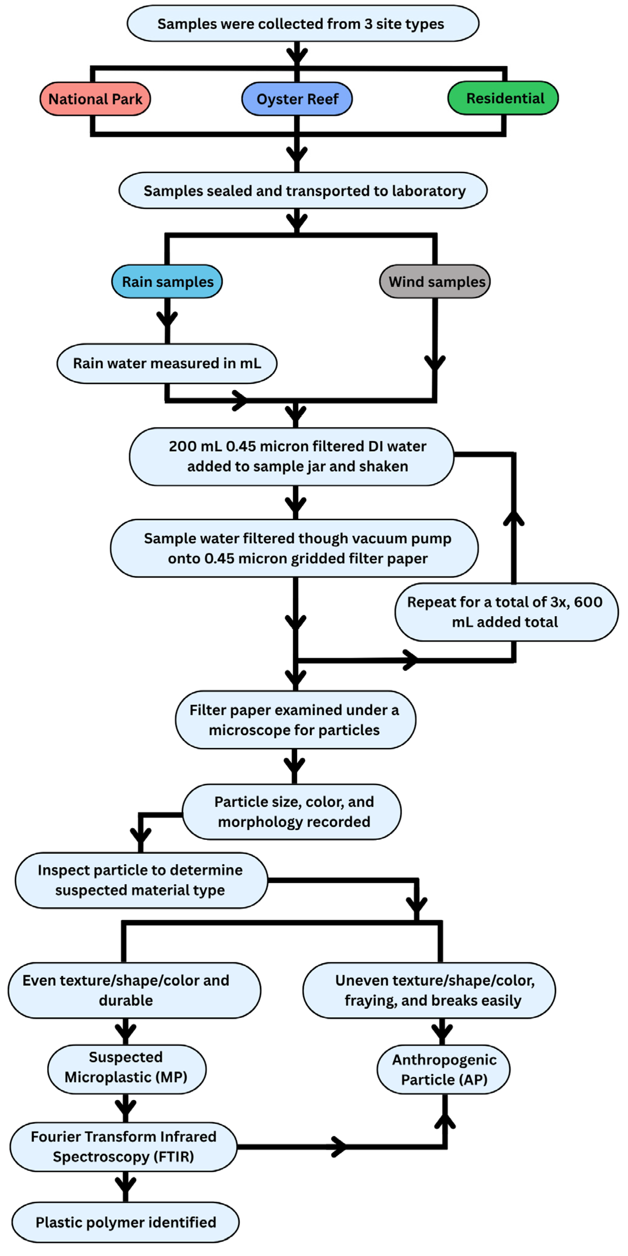
2.2. Sample Collection
2.3. Laboratory Processing
2.3.1. Minimizing Contamination
2.3.2. Processing “Wind” Versus “Rain” Samples
2.4. Fourier-Transform Infrared Spectroscopy Methods
2.5. Data Analysis
2.5.1. AD Density Comparisons
2.5.2. AD Particle Type Comparisons
2.5.3. AD Particle Size Comparisons
2.5.4. AD Particle Color Diversity and Abundance Comparisons
3. Results
3.1. Data Summary
3.2. Fourier-Transform Infrared Spectroscopy Results
3.3. AD Densities: Modeling and Comparisons Among Treatments
3.4. AD Particle Types: Modeling and Comparisons Among Treatments
3.5. AD Particle Dimensions: Modeling and Comparisons Among Treatments
3.6. AD Particle Colors: Modeling and Comparisons Among Treatments
4. Discussion
5. Conclusions
Author Contributions
Funding
Data Availability Statement
Acknowledgments
Conflicts of Interest
References
- Gould, R. Rethinking the Future of Plastic. 2022. Available online: https://www.iso.org/news/ref2792-1.html. (accessed on 27 September 2025).
- Lau, W.W.Y.; Shiran, Y.; Bailey, R.M.; Cook, E.; Stuchtey, M.R.; Koskella, J.; Velis, C.A.; Godfrey, L.; Boucher, J.; Murphy, M.B.; et al. Evaluating scenarios toward zero plastic pollution. Science 2020, 369, 1455–1461. [Google Scholar] [CrossRef] [PubMed]
- Wright, S.; Thompson, R.; Galloway, T. The physical impacts of microplastics on marine organisms: A review. Environ. Pollut. 2013, 178, 483–484. [Google Scholar] [CrossRef] [PubMed]
- Ajith, N.; Arumugam, S.; Parthasarathy, S.; Manupoori, S.; Janakiraman, S. Global distribution of microplastics and it impact on marine environment—A review. Environ. Sci. Pollut. Res. 2020, 27, 25970–25986. [Google Scholar] [CrossRef]
- DeSa, L.C.; Oliveira, M.; Ribeiro, F.; Rocha, T.L.; Bishop, K. Studies of the effects of microplastics on aquatic organisms: What do we know and where should we focus our efforts in the future? Sci. Total Environ. 2018, 645, 1029–1039. [Google Scholar] [CrossRef]
- Boucher, J.; Friot, D. Primary Microplastics in the Oceans: A Global Evaluation of Sources; IUCN: Gland, Switzerland, 2017; Available online: https://portals.iucn.org/library/sites/library/files/documents/2017-002-En.pdf (accessed on 28 September 2025).
- Jambeck, J.R.; Geyer, R.; Wilcox, C.; Siegler, T.R.; Andrady, A.; Narayan, R.; Law, K.L. Plastic waste inputs from land into the ocean. Science 2015, 347, 768–771. [Google Scholar] [CrossRef]
- Derraik, J.G.B. The pollution of the marine environment by plastic debris: A review. Mar. Pollut. Bull. 2002, 44, 842–852. [Google Scholar] [CrossRef]
- Dris, R.; Gasperi, J.; Saad, M.; Mirande, C.; Tassin, B. Synthetic fibers in atmospheric fallout: A source of microplastics in the environment? Mar. Pollut. Bull. 2016, 104, 290–293. [Google Scholar] [CrossRef]
- Allen, S.; Allen, D.; Phoenix, V.; Le Roux, G.; Durántez Jiménez, P.; Simonneau, A.; Binet, S.; Galop, D. Atmospheric transport and deposition of microplastics in a remote mountain catchment. Nat. Geosci. 2019, 12, 339–344. [Google Scholar] [CrossRef]
- Zhang, Y.; Kang, S.; Allen, S.; Allen, D.; Gao, T.; Sillanpää, M. Atmospheric microplastics: A review on current status and perspectives. Earth Sci. Rev. 2020, 203, 103118. [Google Scholar] [CrossRef]
- Yuan, Z.; Pei, C.; Li, H.; Lin, L.; Liu, S.; Hou, R.; Liao, R.; Xu, X. Atmospheric microplastics at a southern China metropolis: Occurrence, deposition flux, exposure risk and washout effect of rainfall. Sci. Total Environ. 2023, 869, 161839. [Google Scholar] [CrossRef]
- Welsh, B.; Aherne, J.; Paterson, A.M.; Yao, H.; McConnell, C. Atmospheric deposition of anthropogenic particles and microplastics in south-central Ontario, Canada. Sci. Total Environ. 2022, 835, 155426. [Google Scholar] [CrossRef]
- Zhu, J.; Xu, A.; Shi, M.; Su, Y.; Liu, W.; Zhang, Y.; She, Z.; Xing, X.; Qi, S. Atmospheric deposition is an important pathway for inputting microplastics: Insight into the spatiotemporal distribution and deposition flux in a mega city. Environ. Pollut. 2024, 341, 123012. [Google Scholar] [CrossRef]
- Hitchcock, J.N. Storm events as key moments of microplastic contamination in aquatic ecosystems. Sci. Total Environ. 2020, 734, 139436. [Google Scholar] [CrossRef]
- Liu, Y.; Nie, Z.; Meng, Y.; Liu, G.; Chen, Y.; Chai, G. Influence of meteorological conditions on atmospheric microplastic transport and deposition. Environ. Res. 2025, 65, 120460. [Google Scholar] [CrossRef]
- Brahney, J.; Hallerud, M.; Heim, E.; Hahnenberger, M.; Sukumaran, S. Plastic rain in protected areas of the United States. Science 2020, 368, 1257–1260. [Google Scholar] [CrossRef]
- Szewc, K.; Graca, B.; Dolega, A. Atmospheric deposition of microplastics in the coastal zone: Characteristics and relationship with meteorological factors. Sci. Total Environ. 2021, 761, 143272. [Google Scholar] [CrossRef]
- Wright, S.L.; Gouin, T.; Koelmans, A.A.; Scheuermann, L. Development of screen criteria for microplastic particles in air and atmospheric deposition: Critical review and applicability towards assessing human exposure. Microplastic Nanoplastics 2021, 1, 6. [Google Scholar] [CrossRef]
- Wright, S.L.; Kelly, F.J. Plastic and human health: A micro issue? Environ. Sci. Technol. 2017, 51, 6634–6647. [Google Scholar] [CrossRef]
- Cox, K.D.; Covernton, G.A.; Davies, H.L.; Dower, J.F.; Juanes, F.; Dudas, S.E. Human consumption of microplastics. Environ. Sci. Technol. 2019, 53, 7068–7074. [Google Scholar] [CrossRef]
- Nor, N.H.M.; Kooi, M.; Diepens, N.J.; Koelmans, A.A. Lifetime accumulation of microplastic in children and adults. Environ. Sci. Technol. 2021, 55, 5084–5096. [Google Scholar] [CrossRef]
- Li, P.; Liu, J. Micro(nano)plastics in the human body: Sources, occurrences, fates, and health risks. Environ. Sci. Technol. 2024, 58, 3065–3078. [Google Scholar] [CrossRef]
- Schwabl, P.; Koppel, S.; Konigshofer, P.; Bucsics, T.; Trauner, M.; Reiberger, T.; Leibmann, B. Detection of various microplastics in human stool. Ann. Intern. Med. 2019, 171, 453–457. [Google Scholar] [CrossRef]
- Jia, Q.; Duan, Y.; Han, X.; Sun, X.; Munyaneza, J.; Ma, J.; Xiu, G. Atmospheric deposition of microplastics in the megalopolis (Shanghai) during rainy season: Characteristics, influence factors, and source. Sci. Total Environ. 2022, 847, 157609. [Google Scholar] [CrossRef]
- Illuminati, S.; Notarstefano, V.; Tinari, C.; Fanelli, M.; Girolametti, F.; Ajdini, B.; Scarchilli, C.; Ciardini, V.; Iaccarino, A.; Giorgini, E.; et al. Microplastics in bulk atmospheric deposition along the coastal region of Victoria Land, Antarctica. Sci. Total Environ. 2024, 949, 175221. [Google Scholar] [CrossRef]
- Nihart, A.J.; Garcia, M.A.; El Hayek, E.; Liu, R.; Olewine, M.; Kingston, J.D.; Castillo, E.F.; Gullapalli, R.R.; Howard, T.; Bleske, B.; et al. Bioaccumulation of microplastics in decedent human brains. Nat. Med. 2025, 31, 1114–1119. [Google Scholar] [CrossRef]
- Cai, L.; Wang, J.; Peng, J.; Tan, Z.; Zhan, Z.; Tan, X.; Chen, Q. Characteristic of microplastics in the atmospheric fallout from Dongguan city, China: Preliminary research and first evidence. Environ. Sci. Pollut. Res. 2017, 24, 24928–24935. [Google Scholar] [CrossRef]
- Knobloch, E.; Ruffell, H.; Aves, A.; Pantos, O.; Gaw, S.; Revell, L.E. Comparison of deposition sampling methods to collect airborne microplastics in Christchurch, New Zealand. Water Air Soil Pollut. 2021, 232, 133. [Google Scholar] [CrossRef]
- Walters, L.; Craig, C.; Dark, E.; Wayles, J.; Encomio, V.; Coldren, G.; Sailor-Tynes, T.; Fox, D.; Zhai, L. Quantifying spatial and temporal trends of microplastic pollution in surface water and in the eastern oyster Crassostrea virginica for a dynamic Florida estuary. Environments 2022, 9, 131. [Google Scholar] [CrossRef]
- Bosker, T.; Behrens, P.; Vijver, M.G. Determining global distribution of microplastics by combining citizen science and in-depth case studies. Integr. Environ. Assess. Manag. 2017, 13, 536–541. [Google Scholar] [CrossRef]
- Kolok, A.; Schoenfuss, H.; Propper, C.; Vail, T. Empowering citizen scientists: The strength of many in monitoring biologically active environmental contaminants. BioScience 2011, 61, 626–630. [Google Scholar] [CrossRef]
- Muenich, R.; Peel, S.; Bowling, L.; Haas, M.; Turco, R.; Frankenberger, J.; Chaubey, I. The Wabash sampling blitz: A study on the effectiveness of citizen science. Citiz. Sci. Theory Pract. 2016, 1, 1–15. [Google Scholar] [CrossRef]
- Hawthorne, T.L.; Toohy, K.R.; Yang, B.; Graham, L.; Lorenzo, E.M.; Torres, H.; McDonald, M.; Rivera, F.; Bouck, K.; Walters, L.J. Mapping emotional attachment as a measure of sense of place to identify coastal restoration priority areas. Appl. Geogr. 2022, 138, 102608. [Google Scholar] [CrossRef]
- IRLNEP One Lagoon Website. Available online: https://onelagoon.org/ (accessed on 27 September 2025).
- Lascody, R. The Onset of the Wet and Dry Seasons in East Central Florida—A Subtropical Wet-Dry Climate? 2002. Available online: https://www.weather.gov/media/mlb/climate/wetdryseason.pdf (accessed on 11 September 2025).
- NOAA AOML Website. Available online: https://www.aoml.noaa.gov/ (accessed on 27 September 2025).
- USGS Website. Available online: https://waterdata.usgs.gov/ (accessed on 27 September 2025).
- Smith, N.P. Tidal and nontidal flushing of Florida’s Indian River Lagoon. Estuaries 1993, 16, 739–746. [Google Scholar] [CrossRef]
- Busch, S.J.; Craig, C.A.; Wayles, J.; Sailor-Tynes, T.; Dark, E.; Sweat, L.H.; Fox, D.W.; Zhai, L.; Walters, L.J. Contribution of stormwater outfalls to microplastic pollution in a subtropical estuary using data collected with the assistance of citizen scientists. Environments 2023, 10, 181. [Google Scholar] [CrossRef]
- Phlips, E.; Badylak, S.; Lasi, M.; Chamberlain, R.; Green, W.; Hall, L.; Hart, J.; Lockwood, J.; Miller, J.; Morriz, L.; et al. From red tides to green and brown tides: Bloom dynamics in a restricted subtropical lagoon under shifting climatic conditions. Estuaries Coasts 2015, 38, 886–904. [Google Scholar] [CrossRef]
- LaPointe, B.E.; Herren, L.E.; Debortoli, D.; Vogel, M.A. Evidence of sewage-driven eutrophication and harmful algal blooms in Florida’s Indian River Lagoon. Harmful Algae 2015, 43, 82–102. [Google Scholar] [CrossRef]
- Smith, N.P. Transport pathways through southern Indian River Lagoon. Fla. Sci. 2016, 79, 39–50. [Google Scholar]
- Walters, L.J.; Sacks, P.; Campbell, D. Boating impacts and boat-wake resilient restoration of the eastern oyster Crassostrea virginica in Mosquito Lagoon, Florida, USA. Fla. Sci. 2021, 84, 173–199. [Google Scholar]
- Waite, H.R.; Donnelly, M.J.; Walters, L.J. Quantity and types of microplastics in the organic tissues of the eastern oyster Crassostrea virginica and the Atlantic mud crab Panopeus herbstii from a Florida estuary. Mar. Pollut. Bull. 2018, 129, 179–185. [Google Scholar] [CrossRef]
- Walters, L.J.; Busch, S.J.; Vermeulen, S.; Craig, C.A. Entanglement and ingestion of microfibers by the pea crab Zaops ostrreum, an endosymbiont of the eastern oyster Crassostrea virginica. Mar. Pollut. Bull. 2024, 201, 116251. [Google Scholar] [CrossRef]
- Carlin, J.; Donnelly, M.; Walters, L. Microplastic accumulation in the gastrointestinal tracts in birds of prey in central Florida, USA. Environ. Pollut. 2021, 264, 114633. [Google Scholar] [CrossRef]
- Craig, C.; Fox, D.; Zhai, L.; Walters, L. In-situ microplastic egestion efficiency of the eastern oyster Crassostrea virginica. Mar. Pollut. Bull. 2022, 178, 113653. [Google Scholar] [CrossRef]
- Posit Team. RStudio: Integrated Development Environment for R. Posit Software, PBC, Boston, MA. Available online: http://www.posit.co/ (accessed on 17 July 2025).
- Bartoń, K. MuMIn: Multi-Model Inference. R Package Version 1.48.11. 2025. Available online: https://CRAN.R-project.org/package=MuMIn (accessed on 26 September 2025).
- Brooks, M.E.; Kristensen, K.; Benthem, K.J.; Magnusson, A.; Berg, C.W.; Nielsen, A.; Skaug, H.J.; Mächler, M.; Bolker, B.M. GlmmTMB balances speed and flexibility among packages for zero-inflated generalized linear mixed modeling. R J. 2017, 9, 378. [Google Scholar] [CrossRef]
- Lenth, R. Emmeans: Estimated Marginal Means, Aka Least-Squares Means. R Package Version 1.11.2-80003. 2025. Available online: https://rvlenth.github.io/emmeans/ (accessed on 4 September 2025).
- Lüdecke, D.; Ben-Shachar, M.S.; Patil, I.; Waggoner, P.; Makowski, D. Performance: An R package for assessment, comparison and testing of statistical models. J. Open Source Softw. 2021, 6, 3139. [Google Scholar] [CrossRef]
- Bates, D.; Mächler, M.; Bolker, B.; Walker, S. Fitting linear mixed-effects models using lme4. J. Stat. Softw. 2015, 67, 1–48. [Google Scholar] [CrossRef]
- Oksanen, J.; Simpson, G.; Blanchet, F.; Kindt, R.; Legendre, P.; Minchin, P.; O’Hara, R.; Solymos, P.; Stevens, M.; Szoecs, E.; et al. Vegan: Community Ecology Package. R Package Version 2.6-8. 2024. Available online: https://CRAN.R-project.org/package=vegan (accessed on 20 October 2025).
- Sun, J.; Peng, Z.; Zhu, Z.-R.; Weng, F.; Dai, X.; Ni, B.-J. The atmospheric microplastics deposition contributes to microplastic pollution in urban waters. Water Res. 2022, 225, 119116. [Google Scholar] [CrossRef]
- Fendall, L.S.; Sewell, M.A. Contributing to marine pollution by washing your face: Microplastics in facial cleansers. Mar. Pollut. Bull. 2009, 58, 1225–1228. [Google Scholar] [CrossRef] [PubMed]
- Do, T.; Park, Y.; Lim, B.; Kim, S.; Chae, M.-Y.; Chun, C.-H. Effect of the first-flush phenomenon on the quantification of microplastics in rainwater. Mar. Pollut. Bull. 2023, 187, 114559. [Google Scholar] [CrossRef]
- Chen, G.; Feng, Q.; Wang, J. Mini-review of microplastics in the atmosphere and their risks to humans. Sci. Total Environ. 2020, 703, 135504. [Google Scholar] [CrossRef]
- Lee, J.H.; Bang, K.W.; Ketchum, L.H., Jr.; Choe, J.S.; Yu, M.J. First flush analysis of urban storm runoff. Sci. Total Environ. 2002, 293, 163–175. [Google Scholar] [CrossRef]
- Thompson, R.C.; Moore, C.J.; vom Saal, F.S.; Swan, S.H. Plastics, the environment and human health: Concurrent consensus and future trends. Philos. Trans. R. Soc. B Biol. Sci. 2009, B364, 2153–2166. [Google Scholar] [CrossRef]
- Bennett, G.R. Rubber bands in a puffin’s stomach. Br. Birds 1960, 53, 22. [Google Scholar]
- Carpenter, E.J.; Smith, K.L. Plastic on the Sargasso Sea surface. Science 1972, 175, 1240–1241. [Google Scholar] [CrossRef]
- Colton, J.B.; Knapp, F.D.; Burns, B.R. Plastic particles in surface waters of the northwestern Atlantic. Science 1974, 185, 491–497. [Google Scholar] [CrossRef]
- Venrick, E.L.; Bakman, T.W.; Bartram, W.C.; Platt, C.J.; Thornhill, M.S.; Yates, R.E. Man-made objects on the surface of the central North Pacific Ocean. Nature 1973, 241, 271. [Google Scholar] [CrossRef]
- Dixon, T.R.; Dixon, T.J. Marine litter surveillance. Mar. Pollut. Bull. 1983, 12, 289–295. [Google Scholar] [CrossRef]
- Gregory, M.R.; Kirk, R.M.; Mabin, M.C.G. Pelagic tar, oil, plastics and other litter in surface waters of the New Zealand sector of the Southern Ocean, and on Ross Dependency shores. N. Z. Antarct. Rec. 1984, 6, 12–28. [Google Scholar]
- Winston, J.E. Drift plastic—An expanding niche for a marine invertebrate? Mar. Pollut. Bull. 1982, 13, 348–351. [Google Scholar] [CrossRef]
- Plastic Today Website. Available online: https://plasticstoday.com/ (accessed on 27 September 2025).
- Advancing Physics Website. Available online: https://www.aps.org/ (accessed on 27 September 2025).
- Dokl, M.; Copot, A.; Krajnc, D.; Van Fan, Y.; Vujanovic, A.; Aviso, K.B.; Tan, R.R.; Kravanja, Z.; Cucek, L. Global projections of plastic use, end-of-life fate and potential changes in consumption, reduction, recycling and replacement with bioplastics. Sustain. Prod. Consum. 2024, 51, 498–518. [Google Scholar] [CrossRef]
- National Park Service Stats Website. Available online: https://irma.nps.gov/stats/ (accessed on 27 September 2025).
- World Population Review Website. Available online: https://worldpopulationreview.com/ (accessed on 27 September 2025).
- Daytona Regional Chamber of Commerce Website. Available online: https://DaytonaChamber.com/ (accessed on 28 September 2025).
- Wright, S.L.; Ulke, J.; Font, A.; Chan, K.L.A.; Kelly, F.J. Atmospheric deposition in an urban environment and an evaluation of transport. Environ. Int. 2020, 136, 105411. [Google Scholar] [CrossRef]
- Klein, M.; Fischer, E.K. Microplastic abundance in atmospheric deposition within the metropolitan area of Hamburg, Germany. Sci. Total Environ. 2019, 685, 96–103. [Google Scholar] [CrossRef] [PubMed]
- Galimany, E.; Lunt, J.; Freeman, C.J.; Reed, S.; Segura-Garcia, I.; Paul, V.J. Feeding behavior of eastern oysters Crassostrea virginica and hard clams Mercenaria mercenaria in shallow estuaries. Mar. Ecol. Prog. Ser. 2017, 567, 125–137. [Google Scholar] [CrossRef]
- Powell, E.; Hofmann, E.; Klinck, J.; Ray, S. Modeling Oyster populations: I. A commentary on filtration rate: Is faster always better? J. Shellfish Res. 1992, 11, 387–398. [Google Scholar]
- Chubarenko, I.; Bagaev, A.; Zobkov, M.; Esiukova, E. On some physical and dynamical properties of microplastic particles in marine environment. Mar. Pollut. Bull. 2016, 108, 105–112. [Google Scholar] [CrossRef]
- Allen, S.; Allen, D.; Moss, K.; Le Roux, G.; Phoenix, V.R.; Sonke, J.E. Examination of the ocean as a source for atmospheric microplastics. PLoS ONE 2020, 15, e0232746. [Google Scholar] [CrossRef]
- WindFinder Website. Available online: https://www.windfinder.com/windstatistics/new_smyrna_beach (accessed on 19 October 2025).
- Ryan, R.G.; Marais, E.A.; Balhatchet, C.J.; Eastham, S.D. Impact of rocket launch and space debris air pollutant emissions on stratospheric ozone and global climate. Earth’s Future 2022, 10, e2021EF002612. [Google Scholar] [CrossRef]
- Rocketlaunch.org Website. Available online: https://rocketlaunch.org/ (accessed on 20 October 2025).






| Match Material | n (Percentage) |
|---|---|
| Polyethylene terephthalate (PET) | 49 (22.3%) |
| Polypropylene (PP) | 44 (20.0%) |
| Polytetrafluoroethylene (PTFE) | 39 (17.7%) |
| Nylon | 25 (11.4%) |
| Polyester | 17 (7.6%) |
| Polyethylene-co-methacrylic Acid (PEMA) | 13 (5.9%) |
| Polystyrene | 11 (5.0%) |
| Polyethylene | 9 (4.0%) |
| Aerosol (shipping box coating) | 3 (1.4%) |
| Polyacrylamide | 2 (0.9%) |
| Polyvinyl Chloride (PVC) | 2 (0.9%) |
| Degraded, unidentified plastic | 2 (0.9%) |
| Acrilain 36 (acrylic fiber) | 1 (0.5%) |
| Acrylonitrile Butadiene Styrene (ABS) | 1 (0.5%) |
| Poly N-Acetylglucosamine (PNAG) | 1 (0.5%) |
| Polyurethane (Pu) | 1 (0.5%) |
| TOTAL | 220 (100%) |
| Particles by Site Type | ||||||
| Sample Site | Microplastic Particle | n | Proportion | Anthropogenic Particle | n | Proportion |
| CANA | ||||||
| Fiber | 2403 | 0.86 | Fiber | 3931 | 0.97 | |
| Film | 177 | 0.06 | Film | 14 | <0.01 | |
| Foam | 6 | <0.01 | ||||
| Fragment | 195 | 0.07 | Fragment | 107 | 0.03 | |
| Pellet | 2 | <0.01 | ||||
| Oyster Reef | ||||||
| Bead | 1 | <0.01 | ||||
| Fiber | 611 | 0.73 | Fiber | 1357 | 0.99 | |
| Film | 41 | 0.05 | Film | 1 | <0.01 | |
| Foam | 7 | 0.01 | ||||
| Fragment | 181 | 0.22 | Fragment | 16 | 0.01 | |
| Pellet | 1 | <0.01 | ||||
| Residential | ||||||
| Bead | 6 | <0.01 | ||||
| Fiber | 2055 | 0.64 | Fiber | 5634 | 0.95 | |
| Film | 548 | 0.17 | Film | 32 | 0.01 | |
| Foam | 18 | 0.01 | ||||
| Fragment | 600 | 0.19 | Fragment | 277 | 0.05 | |
| Pellet | 1 | <0.01 | Pellet | 6 | <0.01 | |
| Particles by Sample Type | ||||||
| Sample Type | Microplastic Particle | n | Proportion | Anthropogenic Particle | n | Proportion |
| Rain | ||||||
| Bead | 2 | <0.01 | Bead | 5 | <0.01 | |
| Fiber | 2028 | 0.73 | Fiber | 3446 | 0.96 | |
| Film | 369 | 0.13 | Film | 7 | <0.01 | |
| Foam | 19 | 0.01 | ||||
| Fragment | 350 | 0.13 | Fragment | 140 | 0.04 | |
| Pellet | 1 | <0.01 | Pellet | 5 | <0.01 | |
| Wind | ||||||
| Bead | 5 | <0.01 | ||||
| Fiber | 3041 | 0.75 | Fiber | 7476 | 0.96 | |
| Film | 397 | 0.10 | Film | 40 | 0.01 | |
| Foam | 12 | <0.01 | ||||
| Fragment | 626 | 0.15 | Fragment | 260 | 0.03 | |
| Pellet | 3 | <0.01 | Pellet | 1 | <0.01 | |
Disclaimer/Publisher’s Note: The statements, opinions and data contained in all publications are solely those of the individual author(s) and contributor(s) and not of MDPI and/or the editor(s). MDPI and/or the editor(s) disclaim responsibility for any injury to people or property resulting from any ideas, methods, instructions or products referred to in the content. |
© 2025 by the authors. Licensee MDPI, Basel, Switzerland. This article is an open access article distributed under the terms and conditions of the Creative Commons Attribution (CC BY) license (https://creativecommons.org/licenses/by/4.0/).
Share and Cite
Walters, L.J.; Serrate, M.; Blanchard, T.; Sacks, P.; Joshua, F.; Zhai, L. Raining Plastics: Quantification of Atmospheric Deposition of Plastic and Anthropogenic Particles into an Estuary of National Significance with the Assistance of Citizen Scientists. Environments 2025, 12, 424. https://doi.org/10.3390/environments12110424
Walters LJ, Serrate M, Blanchard T, Sacks P, Joshua F, Zhai L. Raining Plastics: Quantification of Atmospheric Deposition of Plastic and Anthropogenic Particles into an Estuary of National Significance with the Assistance of Citizen Scientists. Environments. 2025; 12(11):424. https://doi.org/10.3390/environments12110424
Chicago/Turabian StyleWalters, Linda J., Madison Serrate, Tara Blanchard, Paul Sacks, Fnu Joshua, and Lei Zhai. 2025. "Raining Plastics: Quantification of Atmospheric Deposition of Plastic and Anthropogenic Particles into an Estuary of National Significance with the Assistance of Citizen Scientists" Environments 12, no. 11: 424. https://doi.org/10.3390/environments12110424
APA StyleWalters, L. J., Serrate, M., Blanchard, T., Sacks, P., Joshua, F., & Zhai, L. (2025). Raining Plastics: Quantification of Atmospheric Deposition of Plastic and Anthropogenic Particles into an Estuary of National Significance with the Assistance of Citizen Scientists. Environments, 12(11), 424. https://doi.org/10.3390/environments12110424

