Next Article in Journal
Determination of Ozone Concentration Levels in Urban Environments Using a Laser Spectroscopy System
Previous Article in Journal
Composted Sewage Sludge as a Substrate for Commercial Seedlings of Peltophorum dubium (Spreng.) Taub.
 
 
Font Type:
Arial Georgia Verdana
Font Size:
Aa Aa Aa
Line Spacing:
Column Width:
Background:
Systematic Review

Interdisciplinary Perspectives on Green Infrastructure: A Systematic Exploration of Definitions and Their Origins

Myers-Lawson School of Construction, Virginia Tech, Blacksburg, VA 24061, USA
*
Author to whom correspondence should be addressed.
Environments 2024, 11(1), 8; https://doi.org/10.3390/environments11010008
Submission received: 1 November 2023 / Revised: 21 December 2023 / Accepted: 23 December 2023 / Published: 2 January 2024

Abstract

Green Infrastructure (GI) is rooted in ecology and cuts across multiple disciplines, including landscape architecture, environmental sciences, planning, policy, and engineering. Likewise, the definition of this concept also cuts across disciplines, which creates ambiguity around what GI is and what makes up GI in practice—for example, mistaking bioswales for regular tree planters or green space within communities in which they are installed. We undertook a systematic literature review of 38 peer-reviewed articles for this study using the Preferred Reporting Items for Systematic Reviews and Meta-Analysis (PRISMA) method to identify and synthesize the different disciplinary definitions of GI in the literature. This study also presents the types of GI systems mentioned in the peer-reviewed articles while identifying other benefits apart from the primary benefit of GI installation, which is stormwater management. The analysis revealed three clusters of GI definitions: (I) Interconnected natural areas and other open spaces, (II) Strategically planned natural and semi-natural areas, and (III) Decentralized systems and techniques. However, we got rid of the third cluster during the analysis because GI is known to be a decentralized system, and the definition region could not be tracked. These clusters represent a spectrum, one of which employs the structure of natural systems already in place to support human goals (bio-inclusivity). The other includes living systems as components within engineered solutions to achieve objectives (bio-integration). This review points to the need for an encompassing definition that cuts across disciplines with a consensus on the adoption and concise categorization of GI types and the multiple benefits they provide to humans and ecosystems. A consensus definition helps clear misconceptions and improve the understanding of GI, potentially improving receptivity towards these solutions within communities from a community member perspective.

1. Introduction

The concept of green infrastructure (GI) is often conveyed in terms of its functionality and benefits afforded to humans, and this has been one of the factors that influence the adoption of GI in practice. Over time, GI functions have been mainly focused on hydrology [1]. However, there has been a shift from this focus to other functions, such as environmental, ecological, and economic functions [2]. At the same time, benefits centered on ecosystem services, such as providing and promoting healthy environments and physical and psychological health benefits to humans [3], are increasingly identified in the literature.
GI is part of a new paradigm in community infrastructure development that addresses challenges faced by communities and the natural environment with decentralized solutions for stormwater management, in contrast to conventional gray infrastructure solutions. Currently, in the literature, more than 40% of the published articles related to GI do not offer a specific or distinctive definition of GI as a concept [4]. The absence of a consistent definition has contributed to the ambiguity that surrounds the concept of GI, as it creates avenues for researchers and practitioners to emphasize the aspects they consider most pertinent within the dynamic and adaptable framework of the concept that suits their purpose or belief to be significant [4]. This can be beneficial in some circumstances, but it can also lead to a misalignment of efforts in interdisciplinary problem-solving.
This ambiguity in definitions across disciplines persists to include the functions and benefits of GI in the literature and practice, further emphasizing the dislocation between definitions [5]. Also, as pointed out [6], the different definitions of GI potentially allow it to be adapted to the specific needs of localities where they are installed. It can ultimately confuse the term, including the functions and benefits provided. The definition ambiguity is also significant because of the overlapping of terminologies, which has created a lack of clarity when attempting to catalog the concept of GI [7].
The various definitions of GI can be attributed in part to the fact that the concept cuts across multiple disciplines. Variation can also be tied to the country of study where the authors of articles reside or the location where the research centered around GI is conducted. For example, the United States Environmental Protection Agency (USEPA) and the European Commission (EC), which are government agencies in North America and Europe, respectively, have varying and different ways in which they define GI (Table 1).
Another source of ambiguity of the GI concept is the range of synonyms for practices similar to or a subset of GI. Nature-based solutions and practices known by different terminology in different countries or continents were found by Fletcher et al. (2015) [8] to include, for example, Low-Impact Development (LID) or Source Control (SC) in North America, New Zealand, and Germany; Best Management Practices (BMP) in the United States and Sweden; Water Sensitive Urban Design (WSUD), Stormwater Quality Improvement Devices (SQIDs), and Integrated Urban Water Management (IUWM) in Australia; Sustainable Urban Drainage System (SUDS) in the United Kingdom; Stormwater Control Measures (SCMs) in the United States; Alternative Techniques (AT) in French-speaking countries; and Lokal Afledning af Regnvand (LAR) in Denmark. GI overlaps all these constructs to some degree or another as a set of practices using nature-based solutions to manage stormwater runoff within urban areas.
Few studies have investigated GI definitions, types, and benefits in the literature [9]. Stormwater management plans from 122 cities in the United States were reviewed to identify distinct definitions of GI, and it was found that some cities still need to define the concept. When city plans did have definitions of GI, the focus of these definitions was typically on hydrology, with stormwater management being the primary focus. The study also found that when types of GI are discussed in these city plans, parks and large urban spaces are typically left out and not mentioned as part of the GI concept, although broader definitions of GI frequently include these systems. Other studies that have also examined green infrastructure definitions include a technical report by the European Environment Agency 2011 titled “Green Infrastructure and Territorial Cohesion”, which explores the concept of GI with examples of GI initiatives on the ground and further analyses of the integration of GI into policy sectors. Furthermore, a textbook titled “Green Infrastructure Planning: Reintegrating Landscape in Urban Planning” [10] introduces green infrastructure to planners, landscape architects, engineers, and other stakeholders keen on understanding how landscapes can deliver more sustainable urban planning. However, both of these references had different definitions of GI but did not identify the differences, commonalities, or origins of the definitions stated, as we did in this study.
One earlier effort took the approach of defining GI from the standpoint of adopters to assist in diffusing this innovation throughout cities. This study [11] critiqued existing typologies, leading to a workshop where participants were charged with developing new GI typologies. The ultimate aim of the workshop was to help urban cities identify the current stage they are in concerning adopting GI and help identify the following steps to take with the mainstreaming of GI within their cities. The outcome of the workshop includes deriving connections of urban GI typologies, identifying factors that influence the mainstreaming of GI during planning, developing the city’s GI development trajectory, and applying these outcomes as case studies to evaluate New York City (NYC), San Antonio, and Auckland.
Given the various definitions, terminologies, and meanings of GI that exist, it is unsurprising that researchers, policymakers, and the general public may hold different ideas about what GI is and how it manifests in the built environment, how to identify GI systems, why it essential to have these systems around, and the benefits they provide [12]. Yet, these and other stakeholders are involved at various points in the lifecycle of GI systems in their successful implementation and function. How can we achieve alignment among terms to provide a common understanding to support the use of GI to solve the complex urban problems we now face?
To help reduce ambiguity about GI, our first step was to clarify the confusion surrounding alternative stormwater management terms. Alternative stormwater drainage systems stem from the need to implement more sustainable solutions than traditional drainage systems that increase impervious surface areas within a community, leaving such communities grappling with stormwater management issues that often lead to flooding when not managed properly. To better understand the terms in the literature regarding alternative stormwater management systems, we started with the terms identified [8], including Low-Impact Development (LID), Best Management Practices (BMP), Water-Sensitive Urban Design (WSUD), Integrated Urban Water Management (IUWM), Sustainable Urban Drainage System (SUDS), Stormwater Control Measures (SCMs), Alternative Techniques (AT), Source Control (SC), and Stormwater Quality Improvement Devices (SQIDs).
We evaluated the definitions of these alternative stormwater drainage systems to better understand how these concepts were defined in the literature, where we found the following definitions of terms. The low-impact development approach involves designing natural systems to manage stormwater [13,14]. Integrated urban water management principles involve considering various parts of the water cycle, either natural or constructed, which account for surface and groundwater, acknowledging them as integrated systems [15]. Sustainable urban drainage systems use techniques and technologies to drain stormwater sustainably compared to traditional techniques [16]. Stormwater control measures involve using structural systems like bioretention systems and nonstructural systems like downspout disconnection as control measures to drain stormwater [17]. Alternative techniques involve urban areas transitioning away from traditional stormwater disposal to natural solutions [18]). Source control mitigates the impact of stormwater runoff on receiving water bodies by controlling flow, evapotranspiration, and infiltrating close to the source, which helps minimize hydrology and water quality [19]. Water-sensitive urban design consists of planning and designing urban areas to minimize the hydrological impacts of urban development on the surrounding environment and improve urban aesthetics [20,21]. Best management practices involve techniques and practices that involve using structural systems built to include vegetation to remove and prevent pollution in stormwater runoff (EPA). Standard across all of these definitions is using nature-based solutions that strategically mimic the natural environment to manage stormwater, particularly in urban areas, to reduce impervious surfaces and their effect on the environment.
In practice and research, GI keeps evolving in both definition and focus. For example, a study [22] looked into the metaphors used in urban ecosystems, which include Ecosystem services (ES), Nature-based solutions (NBS), and Urban Forests (UF). Ecosystem services involve the conditioning and processing of natural ecosystems and the species that make them up and are used to sustain and fulfill human life [23]. Nature-based solutions include using nature to enhance and address societal challenges [24], particularly for protecting and managing natural and semi-natural ecosystems by incorporating green and blue infrastructure in urban areas while applying ecosystem-based principles [25]. Urban Forests use trees in cities strategically located within human-made ecosystems, with human-centered decision-making for their types, amount, and distribution [26].
Presenting still further terms, ref. [27] highlighted different worldwide concepts closely related to or encompassing the concept of GI, otherwise known as Green Stormwater Infrastructure (GSI), Blue–Green Infrastructure (BGI), and other concepts identified in their study. Green stormwater infrastructure mimics natural hydrology by infiltrating and treating stormwater runoff at its source [8]. Blue–Green Infrastructure involves the use of an interconnected network of natural and designed landscape components, which includes water bodies and green and open spaces providing multiple functions such as (i) water storage for irrigation and industry use, (ii) flood control, and (iii) wetland areas for wildlife habitats or water purification, among many others [28].
Researchers and stakeholders often interchange these terminologies with GI in the published literature and professional practice, further intermixing what GI and alternative drainage systems mean. An important distinction is a need to reference that GI systems use a more sustainable and environmentally friendly approach as alternative stormwater drainage systems, in contrast to more conventional approaches for stormwater management.
Also, it is worth noting that to effectively increase the understanding of the public and researchers who work across disciplines within the GI domain and continue adoption while taking advantage of all the documented benefits of GI that have been reported in the literature, we need to deal with language issues surrounding the definition of GI. A common definition of the concept that cuts across all disciplines is needed to achieve this goal.
This study aims to reduce this confusion by conducting a multidisciplinary systematic literature review (SLR) that identifies commonalities and differences across the disciplines involved in the domain while cataloging the different GI definitions across the literature from multiple disciplines. The objectives of this systematic literature review (SLR) are as follows:
  • To search published literature for the definition, types, and other benefits of GI
  • To review differences and similarities in definitions across disciplines that constitute a gap in the existing understanding
  • To suggest a definition of GI based on synthesizing existing perspectives that could fill identified gaps.
Clarifying the definition of GI is essential in aiding the general public’s better understanding of the concept while making identifying these systems more straightforward for the public when they interact with GI and the benefits these systems provide within their communities.
In achieving these objectives, this study will help practitioners, municipalities, researchers, and the general public clear up misconceptions surrounding GI, afford the easy identification of GI, and highlight the potential benefits of GI beyond stormwater management.
The novelty of this study lies in the comprehensive examination of the interdisciplinary definitions of GI, synthesizing these diverse perspectives and tracing their origins. This contrasts with previous studies reviewing GI definitions—for example, [6], which examined definitions of GI and conceptualized them into three broad categories: greenspace planning, urban ecology, and water/stormwater management, and [9], which reviewed plans from 122 US cities to identify plans that address and define GI.
This study contributes to a more profound understanding of the evolving concept of GI by providing a consolidated and informed overview of GI definitions. This synthesis fills the critical knowledge gap and offers resources for researchers, policymakers, practitioners, and the general public seeking a holistic perspective on the development of GI.
The systematic literature review of studies that met the inclusion criteria of this study was completed between January and May 2022.

2. Methods

For this paper, we carried out a systematic literature review methodology approach that follows the steps of the Preferred Reporting Items for Systematic Reviews and Meta-Analyses (PRISMA) guidelines [29] to understand and collate relevant studies on how GI has been defined, the types of GI, and the benefits they afford to the environment and humans. According to Transparent Reporting of Systematic Reviews and Meta-analyses [30], PRISMA is an evidence-based minimum set for reporting systematic reviews and meta-analyses. PRISMA aims to help authors improve the reporting of systematic reviews and meta-analyses [29]. Some examples of published articles with this systematic review reporting system are [12,31,32,33,34,35,36].
The systematic review approach was chosen for this paper because the process allows researchers to search for academic journal articles from a broad range of databases, therefore achieving the goal of including multiple disciplines as part of the analysis.
The research questions that we defined and that need to be answered going into the process of carrying out this systematic literature review are as follows:
  • What definitions of GI exist in the literature?
  • What factors influence variation among the definitions of GI?
  • What are the types of GI mentioned in the literature?
  • What other benefits apart from stormwater management does GI generate?
We began our initial literature search in the following four databases: Web of Science Core Collection from Clarivate Analysis, Scopus, Environmental Sciences by ProQuest, and Engineering Village. During the analysis of published articles from each database, the results from the Engineering Village database mirrored those of the articles selected from Scopus, which resulted in excluding the Engineering Village database from the list of databases for the systematic literature review. The final source databases used were Web of Science Core Collection from Clarivate Analysis, Scopus, and Environmental Science by ProQuest. The first part of the search string used in the databases was developed by adopting the synonyms of urban stormwater management known in different developed countries, as identified and defined in [8], while the second part of the search string was developed using the synonyms of the primary function of GI, which is stormwater management. The synonyms of nature-based solutions and stormwater management were grouped using Boolean operators. These synonyms are used to identify nature-based solutions in different countries; therefore, including them in the search string helps to ensure that articles published in other countries are not omitted from the search results. Also, to ensure that such articles are easily identifiable, we decided to string synonyms together to develop our search terms. The search string used to identify articles for inclusion in this study was:
(“Green infrastructure” OR “Low-impact development” OR “Nature-based solutions” OR “Best management practice” OR “Water sensitive urban design” OR “Integrated urban water management” OR “Sustainable urban drainage systems” OR “Stormwater control measures” OR “Alternative techniques” OR “Source control” OR “Stormwater quality improvement devices”) AND (“Stormwater control” OR “Surface water runoff” OR “Rainwater management” OR “Runoff control” OR “Rainfall management” OR “Surface water treatment” OR “Flood mitigation”).
These search terms were used for published papers in the Web of Science Core Collection from the Clarivate Analysis and Scopus databases, limiting the search to the Title, Abstract, and Keywords (Title-Abs-Key). Search terms were used for published papers in Environmental Sciences by ProQuest, limiting the search to only peer-reviewed and environmental abstract contents. The number of results generated from the combined databases was 1966, with no restriction on the publication year, and papers published from 1994 to 2022 were identified on both Web of Science and Environmental Sciences by ProQuest, while Scopus had papers published from 1977 to 2022. Duplicates were removed from the total result, and we then proceeded to screen both the abstract and full text of the articles to see how relevant they were to answering the research question posed. During the analysis phase of this study, we excluded 20 published articles with no reference to or mention of GI within their abstracts or keywords. Also, two published articles not written in English but in Mandarin were excluded from this study. For an article to be included for review during the article selection phase, it must do all of the following:
  • State a definition of GI (for example, articles that discuss GI and take a step further to state a definition explicitly).
  • State types of GI (for example, articles that list examples of types of GI after giving a definition).
  • State other benefits of GI in addition to stormwater management (for example, articles that discuss other types of benefits provided).
Any article that did not meet all three criteria was excluded from the study. The final set included 38 papers for review, which met our inclusion criteria during the data extraction and synthesis screening process.

3. Analysis

The review for this study started in November 2021 and was updated in January 2022.
Our initial keyword search yielded hundreds of articles that were further screened using the criteria mentioned above, as follows:
  • Web of Science Core Collection from Clarivate Analytics: 537 articles
  • Environmental Sciences by ProQuest: 581 articles
  • Scopus: 848 articles
The PRISMA flowchart in Figure 1 illustrates the search process and results after the review.
We analyzed 38 papers, and the following information was extracted during the analysis:
  • Publication year
  • Location of study
  • Author-specified keywords used
  • Country of publication
  • Academic journal name
  • Author’s department by discipline
  • The definition of GI provided in the article
  • Differences in the definition
  • Types of GI listed or identified in the article
  • The benefits of GI listed or identified in the article.
During the analysis stage of the article processing, we excluded four additional articles that were initially included during the full-text analysis of this study because of their lack of an explicit definition of GI. The exclusion of these articles has been accounted for within the 185 articles excluded from the study. These articles were initially included because the authors discussed the concepts of nature-based solutions, and the definitions of nature-based solutions followed that of GI [37,38,39,40]. However, they failed to meet the other inclusion criteria of this study. The exclusion of these articles resulted in a total article count of 38.
Articles meeting all criteria for inclusion in this study had publication dates ranging from 2013 to 2021.
Figure 2 shows the distribution of eligible articles by year, which shows a steady upward trend of studies investigating GI, with 2021 having the highest number of studies. This growth trend suggests that the awareness of GI is increasing and on a steady rise.
We found the following relevant journal article counts that met the initial inclusion criteria from the search results that were used for this study:
  • Web of Science Core Collection from Clarivate Analytics: 537 articles found, 23 articles after screening.
  • Environmental Sciences by ProQuest: 581 articles found, 22 articles after screening.
  • Scopus: 848 articles found, 22 articles after screening.
The distribution of journal articles across the selected databases for this study is illustrated in Figure 3.
The geographic distribution of included articles (Figure 4) shows that articles meeting all screening criteria for this study predominantly originate from the United States: 42% of all included articles were either published in or are about studies conducted within the United States. This can be attributed to the fact that the concept of GI originated in the United States [41] and is mainly used in the country for stormwater management. Also, the United Kingdom accounted for 8%, China accounted for 8%, Italy accounted for 8%, and Spain, Slovakia, Romania, and Korea accounted for 5%. Countries like Australia, Canada, Indonesia, Turkey, and Egypt accounted for 3% of the relevant articles, given this analysis by countries. This finding aligns with [42], showing that developed countries are at the forefront of incorporating nature-based solutions like GI within their communities for different purposes. In contrast, developing countries in Africa, the Caribbean, and Latin America are comparatively slower in implementing GI within their environment, which invariably means that developing countries are still heavily dependent on the use of gray infrastructure to manage their stormwater if they manage it at all. Moreover, the use of gray infrastructure makes these countries susceptible to the dangers and hazards peculiar to gray infrastructure, such as flooding [43].
It is worth noting that the articles included in this study do not necessarily represent countries that are leaders in ensuring a healthy environment using GI worldwide. Examples of other countries that use GI to achieve a healthy environment include Singapore, South Korea, and Japan in Asia and Sweden, Switzerland, and Norway in Europe. We believe this is because GI is known or classified using other terms peculiar to each country. We acknowledge that data points from these countries are not represented in this study because of the alternative stormwater management terms used to build the search string for this study.
Given that studies related to GI are not limited to one discipline but cut across various disciplines, we also analyzed the journals in which our relevant articles were published for this study. The distribution of journals from the analysis is shown in Table 2.
We also tracked the first author‘s department or agency for 37 of the 38 articles included in this study to validate the multidisciplinary perspectives in which GI is studied and defined. One article did not report author affiliations and could not be included. As shown in Table 2, the departments and agencies represented within the articles are diverse and cross multiple disciplines. Also, there are authors whose published articles were selected for this study but did not work for or within conventional universities or have a departmental affiliation. These authors work for government agencies such as the United States Environmental Protection Agency or private consulting companies such as Pudar Mitigation or Exp International Services.
We manually identified and complied author-supplied keywords from the 38 articles to present a data visualization technique known as a word cloud using the text found in the keywords within the abstracts of the articles. The essence of a word cloud compilation is to ascertain the frequency of words used and present them, given the size and prominence of the highest number of the repeated word(s) in a dataset, using a keyword harvest. The result of the word cloud compilation and analysis is shown in Figure 5. Words with the highest frequencies included green, infrastructure, stormwater, urban, management, ecosystem, resilience, flood, and climate. GI having the highest frequency of words in the word cloud from articles screened for this study could be attributed to the fact that it was one of the terms used as an inclusion criterion of the articles included in the study.

4. Results

The following section details the results of the systematic literature search of GI definitions, factors influencing definition variation, types, and benefits found during this study’s data collection and analysis. We analyzed 38 articles that met the inclusion criteria for this study, and the results are presented in the following sections.

4.1. What Is GI?

Given the multidisciplinary nature of GI system design and implementation, practitioners from many different fields are involved in the life cycle of a typical project, posing communication challenges given both the definitional ambiguity of GI and the ambiguity of nature-based concepts for stormwater management in general. These challenges become even more significant when desiring to engage the general public and non-academics in various ways. While avoiding disciplinary jargon is one way to improve engagement with the public, ambiguity and misalignment in understanding across disciplines must first be addressed before public engagement and outreach can be successful.
Each of the 38 articles was reviewed to identify the definition of GI stated, and those definitions were extracted for further assessment, synthesis, and grouping. The next step was identifying keywords within the definitions to determine commonalities and differences across the definitions extracted from articles included in the study. After analyzing definitions from the 38 articles included in this study, three distinct groupings emerged due to this process, as shown in Table 3, with differences in focus described through synthesizing common keywords and concepts using synonyms. For example, articles whose definitions mentioned natural landscapes were classified together. Likewise, the phrase “network of green spaces” was considered conceptually similar to networks of natural areas and combined into the exact phrase. The outcome of this process was three groupings of articles aligned with distinct synthesized definitions, as shown in Table 3.

4.2. Key Themes within GI

Our analysis revealed the commonalities between the definitions obtained from the articles in this study, so we decided to explore the themes and discuss them further. The themes we found are the following:
(I)
An Interconnected Network of Natural Areas and Other Open Spaces (Bio-inclusivity)
Our understanding and definition of interconnected natural areas and other open spaces, which we also termed “Bio-inclusivity” for this study, considered spaces that comprise certain elements that existed in nature pre-urbanization with the ability to harvest and infiltrate rainwater or stormwater runoff before that area’s land development or urbanization. It can be argued that natural areas and other open spaces can perform their functions effectively without manmade disturbance, which is urbanization. Examples of elements in green spaces are trees, natural ground area/cover, and rivers. These spaces also contribute to the natural environment by sustaining the ecosystem.
(II)
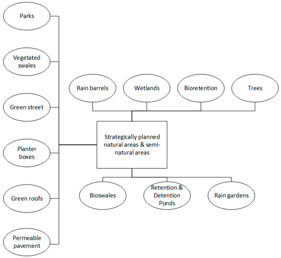
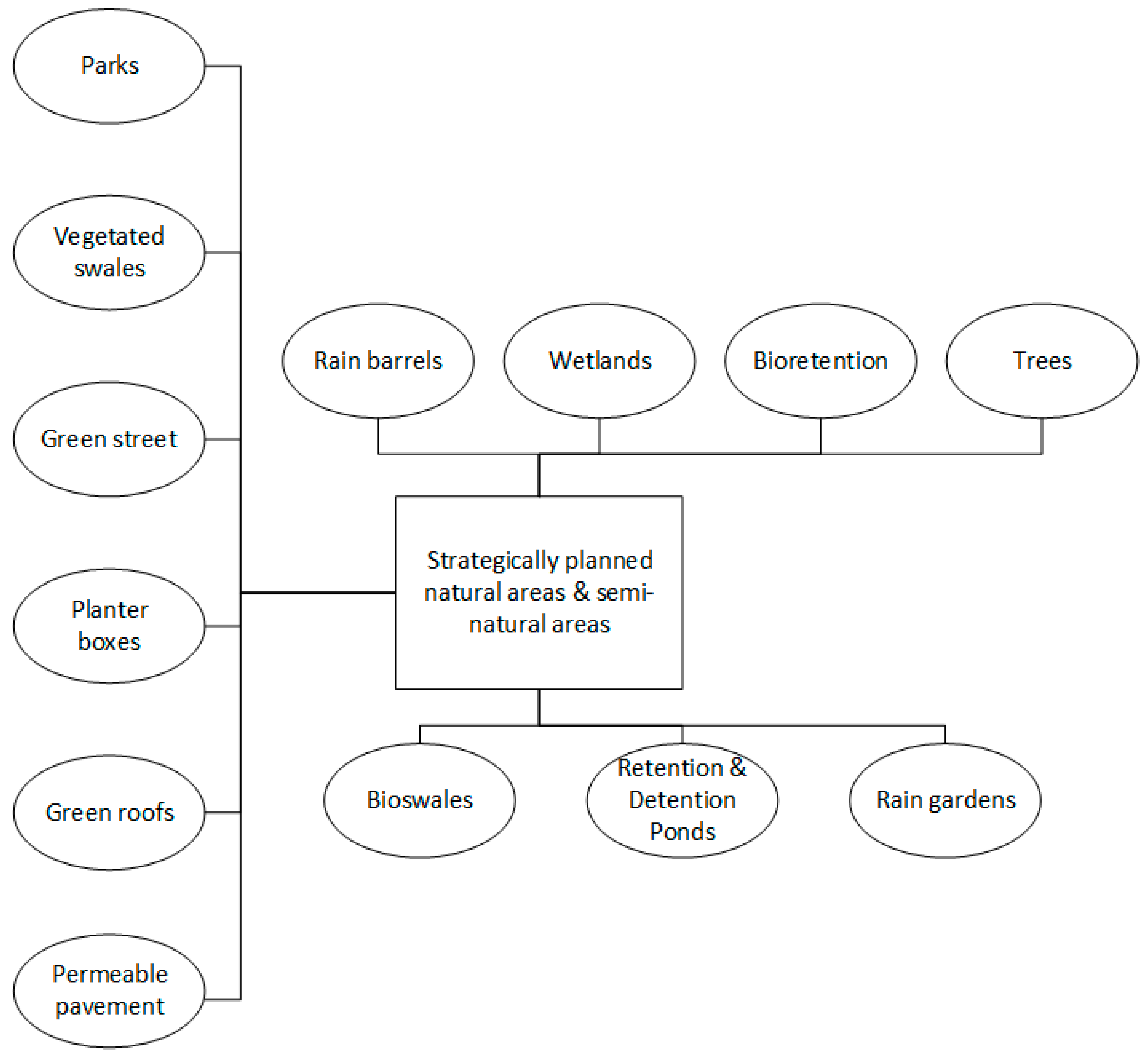
Strategically Planned Network of Natural and Semi-natural Areas (Bio-integration)
In our understanding and definition of strategically planned natural and semi-natural areas for this study, which we also termed “bio-integration”, we considered these spaces as mimicking or restoring the natural environment within urbanized areas. These areas are built and engineered explicitly with an intention to meet specific purposes like stormwater management, restoring the natural ecosystems in a populated area, fighting climate change, and mitigating its effects on the ecosystem, human lives, and properties. These systems contribute to the natural environment by sustaining ecosystems and managing stormwater runoff from impervious surfaces.
(III)
Decentralized Systems (Techniques)
In our understanding and definition of decentralized systems, which we also termed “techniques” for this study, we considered a network of systems installed in an urban area to serve as a centralized substitute for stormwater capture, storage, or treatment, reducing the pressure on combined stormwater systems that flow into a centralized system like treatment plants during rainfall events. All GI systems installed can be classified as decentralized systems. A specific GI system with quality capabilities treats and removes pollutants from stormwater runoff onsite before releasing them into the environment.
Given the list of terms that are subsets, synonymous, or examples of GI identified in this study, we further analyzed their definitions. We mapped them on the three main themes of GI definitions that we identified. Table 4 shows the mapping and the category within the themes these terms fall under, given how they are defined in the literature, as stated in Section 1 of this study.
The following terms, LID, BMP, WSUD, IUWM, SCM, NBS, UF, GSI, and BGI, were all mapped under “Strategically planned network of natural and semi-natural areas” (Bio-integration), while the terms SUDS, AT, SC, SQIDs, and LID were also mapped under “Decentralized systems” (Techniques). UF is the only term mapped under “An interconnected network of natural areas and other open spaces (Bio-inclusivity).

4.3. GI Definition Origin

Table 5 shows the origination of the GI definitions. Given that GI systems are decentralized systems, and the origin of this theme could not be tracked, we decided to exclude the definition of the decentralized system concept from our definition tracing for these systems.
During our analysis of definitions included in this study, we tracked the origin of definitions cited in the literature included in this study. After a careful analysis of the definitions we ended up with for this study, we could not help but notice the clear distinction between countries’ or continents’ adoption of GI definitions or, in some cases, definitions that authors tend to use in their publications. The green spaces definition of GI in [80] is defined as “an interconnected network of natural areas and other open spaces that converses natural ecosystem values and functions, sustains clean air and water, and provides a wide array of benefits to people and wildlife”, which has its roots in landscape architecture. It was cited more in published articles by authors who are from the United States or who had their study area within the country. The European Commission defines GI (European Union, Ecosystem Services and Green Infrastructure 2013) as “a strategically planned network of natural and semi-natural areas with other environmental features designed and managed to deliver a wide range of ecosystem services such as water purification, air quality, space for recreation and climate mitigation and adaptation”, which is more prominent and used by authors in the continent, including the United Kingdom. Also, it is worth acknowledging that some publications from the United Kingdom define GI as a network of natural green spaces rooted in landscape architecture. Given that the focus and perception of GI within communities and decision-makers are beginning to change and transition away from the understanding of these systems as just stormwater management technologies, and there is now a growing need and understanding of these systems to be more multifunctional within communities, the definition by the European Union fits this purpose better.

4.4. Definition Differences

After categorizing GI definitions into themes during our analysis, we went a step further to map the definitions to the countries and regions with which the first authors of the articles were affiliated, as stated in their articles. Table 6 shows the countries and regions where GI definitions can be mapped and the differences in definitions across countries.
Our analysis of definition differences further shows that certain countries in particular regions have the same definitions they align within their publications. For example, countries like Spain, Slovakia, Romania, Italy, and the United Kingdom in Europe and Egypt all aligned their definitions with the GI definition of the EU, stating GI as a strategically planned network of natural and semi-natural areas. In contrast, countries like China, Korea, and Indonesia in Asia all aligned their definitions between GI being an interconnected network of natural areas and other open spaces and a strategically planned network of natural and semi-natural areas. Turkey’s definition of GI aligns with a strategically planned network of natural and semi-natural areas and decentralized systems. Meanwhile, in countries in North America, like the United States and Canada, the definition of GI maps across all three themes, aligning with the strategically planned network of natural and semi-natural areas.
We further hypothesize why authors in affiliated countries aligned with the GI definitions identified in their publications using our knowledge of how each definition falls within the themes identified.
  • Oceania
The GI definition in the Oceania region mapped within decentralized systems and techniques. This mapping can be explained as the water-centric focus of the region, given the need to manage urban stormwater [8].
  • North America
GI definitions in North America, mapped across the three key themes identified from GI definitions, particularly in the United States, show the concept’s versatility given the way this region has developed, given its land mass versus its population and its consequent distinct development into high-density urban areas and lower-density rural and suburban areas. The greatest focus in the United States on developing GI has been in urban areas due to the high economic cost of managing stormwater using land-intense approaches that are far more affordable in suburban or rural areas.
The approach to GI in the United States has been water-centric [81], giving stormwater management the primary focus and motivation for GI implementation. Also, given that many older cities in the country have combined sewer systems [82]. Combined sewer systems quickly become overwhelmed when there is an event of high rainfall because urban stormwater runoff and sewage from buildings flow into them, creating an overflow that potentially introduces large amounts of contaminants into general water bodies [83].
GI as a concept in the United States is not new but has evolved over decades, particularly in urban and regional planning [84]. The concept can be traced to the early works of Fredrick Law Olmsted, which championed the Greenway movement in cities such as New York, Boston, Washington DC, and Chicago, advocating for the preservation of natural areas throughout the country and promoting landscape connectivity while increasing access and multi-functionality [85,86].
Given the increase in urbanization within particular cities in the United States, GI has been adopted to combat the effects of urbanization and changing weather and climate patterns, promoting urban sustainability [87,88], and as a means to restore ecosystems while improving the quality of life within urban areas [89].
  • United Kingdom
The predominant GI definition in the UK focuses on the strategically planned network of natural and semi-natural areas. This mapping can be explained as the focus for GI within the country as a more holistic approach to landscape planning by the stakeholders [90]. The UK government prioritized and championed increasing and expanding the environmental sustainability agenda [81].
  • Europe
The GI definition from countries in Europe included in this study was also mapped to the strategically planned network of natural and semi-natural areas. This mapping can be explained as the focus for GI within the region, a strategy for supporting ecosystem service maintenance, connecting protected areas, and promoting multifunctional landscapes [91] to help mitigate the effect of declining natural ecosystems.
  • Asia
The GI definition of countries within this region was mapped between an interconnected network of natural areas, open spaces, and strategically planned networks of natural and semi-natural areas. This mapping can be explained as the effect of urbanization in the region, particularly within countries like China and South Korea. The investment in GI in China reflects the shift in the multifunctional landscape approach to be more inclusive and incorporated into the fabric of the fast-growing urban development of the country [81].
  • Africa
The GI definition within this region is mapped within strategically planned networks of natural and semi-natural areas. This mapping can be explained as the need for the region to build more sustainable cities given that they face the most challenges when it comes to climate change effects, and there is a need for mitigation and adaptation [92].

4.5. GI Policy and Funding

We also explored the different GI implementation policies and funding opportunities. We found that of all the regions identified in this study, only the UK, EU, and US have existing policies focused on delivering and implementing GI on a national scale.
According to a report published by the British Landscape Institute titled “Green Infrastructure, An Integrated Approach to Land Use 2013 Position Statement.” The policies discussed and identified under key mechanisms for delivering green infrastructure on the ground, which considered policies in the context of the EU as a whole and also nationally within the countries that make up the UK, such as England, Scotland, Wales, and Northern Ireland, include:
I.
European Landscape Convention (2000): This policy promotes the planning, management, and protection of landscapes across Europe [93].
II.
National Planning Policy Framework (2012): This policy is local to England and promotes GI by requiring local plans to incorporate policies addressing strategic priorities with a specific reference to the landscape [93].
III.
Natural Environment White Paper (2011): This policy outlines the government’s vision for the natural environment in England over the next 50 years [93].
IV.
Localism Act (2011): This policy supports GI and makes it a local spatial plan for local planning decisions in England while abolishing regional strategies [93].
V.
Scottish Planning Policy (2010): One of the focuses of this policy is the connectivity of the habitat and the support of sustainable water resources and waste management in Scotland [93].
VI.
National Planning Framework 2 (2009): This policy identifies the Central Scotland Green Network as a national development, with GI recognized as a form of strategic importance in planning [93].
VII.
Planning Policy Wales (Edition 5, 2012): This policy does not refer to GI specifically. However, the policy principles underpin GI in several policy areas in Wales [93].
VIII.
Regional Development Strategy: Building a Better Future (2010): This policy is a spatial strategy of the Northern Ireland Executive and provides an overarching strategic planning framework to facilitate and guide the public and private sectors in implementing GI [93].
We found that all the policies highlight GI as a means of landscape planning for managing and protecting the natural environment and ecosystems. The importance of funding by the government in collaboration with local organizations for GI to deliver multiple benefits was also discussed and emphasized by sourcing for revenues for funding through generating income for GI by franchising, licensing and entry fees, endowments, community trusts, commercial investment, and local authority funding. Other sources of revenue discussed include renewable energy, food production, agriculture grazing, silage, and cost savings from reducing flood risks.
In the EU, a report by the European Commission titled “Report From The Commission To The European Parliament, The Council, The European Economic and Social Committee and The Committee of the Regions 2019” reviews the progress on implementing the EU green infrastructure strategy. The report identified nine (9) policy focus areas for the Union, which include:
I.
EU Water Policy: This involves using Natural Water Retention Measures (NWRM) to slow the stormwater flow, increasing its infiltration while reducing pollution through natural processes [94].
II.
EU Policy on Maritime Affairs and Fisheries: This policy referred to GI as a tool that contributes to the sustainable development of coastal areas, which involves the contribution of GI to preserve, protect, and improve the environment, making it resilient to the impacts of climate change [94].
III.
Common Agricultural Policy (CAP): Although GI is not referenced in this policy, the two pillars included in the policy, which provide a set of instruments for addressing the sustainable management of natural resources and climate action, can contribute to GI,45 given their design and implementation [94].
IV.
EU Regional Policy: This policy promotes mainstreaming GI under the European Regional Development Fund (ERDF) and Cohesion Fund for 2014–2020, providing sustainable development, including environmental protection requirements and biodiversity [94].
V.
EU Macro-Regional Strategies: This policy promotes the design and implementation of GI by bringing stakeholders together on GI projects between EU and non-EU countries [94].
VI.
EU Urban Policy: This policy promotes GI under the Urban Agenda for the EU on the sustainable use of land and nature-based solutions development partnership, launched in 2017 [94].
VII.
EU Health Policy: This policy promotes GI by demonstrating the positive link between GI and human health [94].
VIII.
EU Transport Policy: This policy promotes the use of GI to enhance biodiversity along the Trans-European Transport Network (TEN-T) to benefit nature by providing a safe passage for wild fauna to help the economy and increasing societal acceptance of new transportation infrastructure [94].
IX.
EU Research and Innovation Policy: This policy focuses on GI-relevant project funding by the Seventh Framework Program (FP7) and Horizon 2020, which provides investment opportunities through research, innovation, and demonstration projects on implementing GI [94].
However, the United States lacks a national policy strategy like that of the UK and the EU for delivering and implementing GI in cities, towns, and municipalities within the country. Given the context and location of implementation, there appears to be a more individualistic approach to delivering GI. The EPA is an independent agency of the United States Government tasked with handling environmental protection matters. The EPA has policy guides to assist municipalities in growing green infrastructure throughout the built environment. The policy guides include, as found on their website:
I.
Land-Use and Green Infrastructure Scorecard: This guide gives municipalities a thorough review of local plans, policies, and municipal practices, highlighting opportunities to protect water resources better.
II.
Municipal Handbook: This handbook helps by providing local governments with resources for growing green infrastructure in their communities. This municipal handbook also includes links to funding options, retrofit policies, green streets, rainwater harvesting policies, and incentive mechanisms.
III.
More Policy Guides and Tools: This house links to a series of publications by the EPA that have examined the relationship between smart growth and water resources protection.
The EPA also handles the funding for delivering GI through the EPA Clean Water State Revolving Fund (CWSRF), a partnership program between the federal and state governments that provides communities with a permanent, independent source of low-cost financing for a wide range of water quality projects involving GI.

4.6. Types of GI

To answer our second research question, we analyzed the full text of articles that met the selection criteria of this study and included them in the study to identify the types of GI, i.e., examples of GI mentioned in each article. The kinds of GI we identified from our analysis and the total number of articles they appeared in include: Rain gardens (29), Green roofs (28), Permeable pavement (20), Trees (17), Rain barrels (12), Wetlands (12), Bioretention (12), Bioswales (11), Retention and Detention Ponds (11), Parks (9), Vegetated swales (8), Green streets (5), and Planter boxes (2), as shown in Figure 6.
To better put the types of GI found in the literature into context and easily identify them when seen in real time, particularly for the general public, we decided to build on our technical knowledge of these systems. We identified the typical locations in which they would be installed. Table 7 explains the specific location of these systems either when installed in the natural environment or part of the built environment.
Planter boxes are typically installed on private properties to soak up the rain collected by the roof gutter and channeled to the planter boxes through downspouts [95]. Planter boxes are commonly used for gardening purposes by property owners or community gardens to grow vegetables or plants, which reduces the stormwater runoff that goes into the environment. Green streets are arrays of planted trees and other vegetated plants installed alongside roads on the street to capture stormwater runoff from an impervious surface (asphalt roads and concrete surfaces, as well as from rooftop surfaces from properties) within the specific street [96]. Infiltration systems that are structured and constructed to include plants such as vegetated swales, bioswales, and bioretention systems are systems typically installed on public land and usual roadsides, and in some cases, they are also installed on private properties with a partnership with local municipalities and built with media, plants, and rock formations to slow down, treat, and allow stormwater to infiltrate quickly into the ground [97]. Parks are large open green spaces for recreation within a community [98]. Retention and detention ponds are manmade ponds within a community for stormwater capture, either to slow down the flow of stormwater runoff or to capture it for some time before being released into the environment [99]. Wetlands are nature-based or manmade and are flooded with water to provide varying ecosystem services and manage stormwater runoff [100]. Rain barrels are typically installed on private properties to soak up the rain collected by the roof gutter and channeled to the rain barrel through the aid of downspouts to harvest rainfall for recycling purposes [101]. Trees are typically planted within streets, on roadsides, or around properties to infiltrate stormwater and, most importantly, to provide a cooling effect to the site in which they are planted, reducing urban thermal heat effects within a densely populated or urbanized area [102]. Permeable pavements are typically installed in impervious areas like parking lots for stormwater infiltration and could typically be vegetated or non-vegetated-based [103]. Given the property owner’s interest, green roofs are usually installed primarily on public and private properties [101]. Roofs are known to be one of the largest sources of stormwater runoff, particularly within urban areas [104]. Installing green roofs helps reduce the runoff that runs into the environment. Rain gardens are typically installed within private properties and a community to infiltrate stormwater runoff [95].
During our analysis of the GI types from the study’s included articles, we decided to map the GI type to the GI definitions found in the selected literature. Figure 7 shows the mapping of GI types to the fundamental themes of GI.
The GI typologies in this study are the systems identified from the articles included, which can be strategically planned, constructed, and maintained within a community and private or public property.

4.7. Benefits of GI

Although other benefits of GI have been identified in the literature, the primary benefits of GI most often mentioned are managing stormwater from the standpoint of capturing stormwater runoff, flood mitigation by soaking the first flush, a low impact of rainfall, or water quality improvement by treating and removing pollutants on site [105]. Also, another benefit to highlight is the capacity for managing stormwater from a quantity standpoint, which is achieved by capturing and storing stormwater in large volumes and gradually releasing stored stormwater runoff [106]. However, focusing only on the stormwater benefits of GI omits the many other reasons they might be attractive to designers or public members who would advocate for their implementation. Therefore, we were interested in inventorying the types of benefits reported in the literature associated with GI implementation.
To answer our third research question, we analyzed the full text of the 38 articles included in this study to compile the benefits of GI to the environment and humans who interact with these systems. We intentionally included benefits mentioned and known to be the single primary functions that GI systems are known for and have proven to provide: stormwater management, stormwater capture, and stormwater treatment, mentioned and acknowledged within the articles included in this study. We also explicitly captured other benefits or co-benefits of GI identified in these articles. Figure 8 shows the benefits of GI inventoried from the articles during the analysis, ordered by the number of articles in which each benefit was mentioned.
Our analysis of the articles revealed a wide range of benefits besides stormwater management (i.e., benefits other than water quality or quantity function) that GI provides. These benefits should be discussed and included in studies more broadly to promote the implementation and installation of GI with the goal of multifunctionality from stakeholders’, municipalities’, and communities’ perspectives. Air quality improvement means managing pollution sources and reducing environmental emissions by absorbing carbon dioxide through carbon sequestration. Promoting clean air was the most commonly mentioned among all the articles [107], offering specific ecosystem support through providing services that benefit both human and nonhuman species [108]. An improved quality of life is essentially the end goal of humans who spend more time in nature by exercising or just enjoying nature [109], which may be afforded by including more natural systems within the urban built environment [110]. GI can provide climate change mitigation and adaptation by helping combat extreme weather conditions, making the planet more habitable for humans and nonhumans [111]. Reduced urban heat islands by cooling the environment [112] are another benefit noted in multiple studies, as is urban aesthetics through increasing green spaces or areas around properties, making them more pleasing to the eyes [107]. The recreational use of GI has people spending more time outdoors engaging in physical activities [70], and energy savings reduce buildings’ energy consumption with GI components [3].
However, during the analysis, we noted the relatively little mention of benefits such as the creation of jobs both at the construction and maintenance phases of GI. This may be an under-appreciated feature of these installations, many of which are relatively new and may not yet have required extensive maintenance and rehabilitation. GI projects can create employment opportunities for people within the installation community [107]. They may also be used to remedy deficiencies in environmental justice to facilitate the inclusion of a diverse public into decision-making processes, to involve under-represented communities, and to provide educational opportunities that allow community members to learn about the benefits of these systems, how they work, and the process that goes into the planning and installation of GI [70].
Based on the technical knowledge of these systems, we decided to match the identified benefits in the literature with the GI types that provide them. Table 8 shows a mapping of the types of GI with some of the benefits provided when installed on properties or within communities. This mapping is not necessarily exhaustive, but it can serve as a starting point for identifying synergistic relationships between GI and human systems, as described next.
Air quality improvement is made possible by tree planting, which increases oxygen in the environment [113]. Also, many trees and other green plantings can be found within a park, making air quality improvements possible within such spaces. Pollinating and native plants included as components of GI, such as wetlands, bioswales, bioretention, infiltration systems, planter boxes, and rain gardens, provide pollination for insects like butterflies, bees, and a host of other insects [114]. These systems attract birds to such systems, which serves as a way of providing and supporting ecosystem services within the community. The quality of life of residents within a community can be improved by incorporating green spaces like parks and other green spaces that encourage and motivate community members to exercise and spend more time outdoors by going for a run or going for a walk in nature, which helps with stress management [115]. All identified GI systems found in the articles included in this study were noted to contribute to climate change mitigation and adaptation. They help correct and reduce the effects of climate change caused by human activity, such as urbanization and other activities within the location or installation area [116]. The urban heat island effect is reduced by tree planting and park areas, which provide covers or shade within the community and cooling effects and help reduce the heat produced from asphalt and concrete surfaces [117].
GI systems like trees, parks, green roofs, rain gardens, planter boxes, and permeable pavements provide greenery effects that are aesthetically pleasing to the eyes and offer aesthetics to urban areas [107] while meeting the other stormwater requirements, thereby providing multiple ecosystem benefits and potential recreational use opportunities within urban areas. Energy-saving benefits are achieved in buildings that have green roofs or are shaded by landscape trees because these elements reduce the heat absorbed from direct sunlight compared to traditional rooftops [118]. The cooling effectiveness provided by green roof installation, which is felt within a building, makes the building spend less on energy consumption—for example, the energy cost of cooling during summer. Installing GI systems within communities not only serves stormwater or climate purposes. GI systems also create employment opportunities for community members with expertise in constructing or maintaining these systems. They also offer opportunities for municipalities to train and employ technical personnel to maintain them. The maintenance of GI systems shapes their functionality and success in achieving the purpose for which they are installed [119]. Environmental justice benefits are achieved when community members, their voices, and perspectives, regardless of race, gender, or social class, are considered during the community’s decision-making process and the implementation and installation of GI [120] (Hoover et al., 2021). The structure of GI systems creates an avenue for educational opportunities for community members [57]. It allows community members to learn about the system’s functions, why it was installed, and the various components that make up the system. This opportunity also creates a learning opportunity for them to know more about climate change, why it is vital to mitigate it, and their role in helping reduce climate change and caring for the environment from a knowledge perspective that helps save the environment [121].

5. Discussion

There is a need to transition away from the current practice of a top-to-bottom single implementation style of GI by stakeholders and municipal officials, who are the sole decision-makers when GIs are installed within communities [122]. Community members are often not carried along in the decision-making process, which has an adverse effect on achieving community buy-in and the successful sustenance of the systems [123,124]. For instance, these systems are introduced into communities without seeking their direct input, leading to a lack of better understanding, knowledge, and carefree attitudes towards these systems in some cases.
GI is a concept that cuts across multiple disciplines [125]. Typically, different disciplines speak different languages, which has led to the concept having different definitions and the understanding of this concept to be discipline-specific and grounded. However, this has become a problem because the different discipline definitions confuse the understanding of what these systems mean, their functions, and what benefits they offer humans and the environment.
During our analysis, we found that GI definitions can be distinctly categorized into two categories, which are (I) Networks of natural green spaces (Bio-inclusivity) and (II) Strategically planned networks of natural or semi-natural areas (Bio-integration). We argue that the second concept of GI, which defines GI as a strategically planned network of natural and semi-natural spaces (Bio-integration), fits the purpose of GI, given that GI systems are mostly installed with the intention and involvement of engineered processes with the inclusion of nature to meet specific goals or purposes set out by stakeholders during urban planning, either to mitigate the effects of climate change or to manage stormwater runoff problems caused by impervious surfaces to reduce the effects of flooding in urban areas. GI goes beyond natural areas and other open spaces that existed and thrived before urbanization, such as forests, trees, and parks. Although these spaces also contribute to supporting ecosystems and managing stormwater runoff, it has to be discussed that GI involves the careful consideration and building of either structural or nonstructural systems to manage stormwater, treating or supporting the ecosystem.
Some spaces and areas with natural trees, natural wetlands, and some natural parks classified as GI exist in nature without needing manmade input to set up or perform their functions. Other types of GI systems do not exist in nature pre-urban development but do exist post-urban development, like green roofs, constructed wetlands, rain gardens, bioswales, vegetated swales, green streets, and other types of GI systems identified and categorized under the strategically planned theme in the study, which are strategically planned, designed, and installed within strategic spaces for strategic purposes. This is why we argue that the definition of GI that originated from the European Union Commission should be adopted across disciplines, as this definition better fits the purpose of GI installation. Also, the benefits of GI should be highlighted and extensively discussed in research articles, as the knowledge of these benefits will aid community members in caring more for these systems and championing the advocacy and implementation of these systems within their environment.
To help better understand GI, we urge researchers and stakeholders to define the GI system distinctively, either in a publication or when implementing GI within communities. Alongside the definition of GI, we encourage researchers and stakeholders to discuss and educate communities on the various benefits, highlighting other benefits that GI systems provide besides water. We can benefit both humans and the environment by promoting adoption within communities.
However, we believe that one of the critical contributions of this study lies in its ability to clear up misconceptions and enhance the comprehension of concepts related to GI in research and practical domains. Furthermore, we intend to advocate for a more cohesive and universally applicable definition that transcends disciplinary boundaries within the GI domain. Nonetheless, it is worth noting that this study has potential limitations. First, in reviewing articles included in this study, our results are limited in depth, as the review and analysis focused primarily on the content of articles with definitions of GI, types of GI, and the benefits they contribute to humans and the environment. Given this, we acknowledge that some potential articles were screened out during our content analysis of articles selected and included in the study. Second, our article search was confined to three specific databases, as discussed in the Section 3 of this study. These databases were accessed via the university library, and ready and available articles were prioritized during the selection. Given this, we must acknowledge that specific databases are likely to index specific articles given the language in which they are written, the journals in which they are published, and, lastly, the geographic location of the authors and publication.

6. Conclusions

The misconception about the definition of GI has been ongoing for years in practice and in the literature. There is a need for the definition to be cleared up, mainly by researchers who work on climate-related issues and, most importantly, researchers who study GI. A better understanding of this concept will aid the adoption of these systems, public knowledge, and the understanding of the concept while promoting an avenue for community members to get involved with implementing and installing these systems within their communities. Hence, researchers across disciplines need to speak and adopt one consistent language regarding the GI definition, what is and what is not GI, and the benefits of installing and interacting with GI systems, which breaks the discipline communication barrier with a more significant benefit for public knowledge. We advocate for a more detailed and encompassing definition of GI that can be used across all disciplines that enter into the GI research area, and it should be ensured that this definition is straightforward and can be understood by the public. Also, we believe that we are doing the general public a disservice when topics related to climate change, environmental justice, and concepts like GI are not discussed clearly and concisely for better understanding.
Given our analysis of the definition of GI and the findings of this study, we strongly recommend the EU definition of GI, which aligns with bio-integration (“A strategically planned network of natural and semi-natural areas with other environmental features, designed and managed to deliver a wide range of ecosystem services, while also enhancing biodiversity”). We believe this definition better captures the proper range and breadth of GI and its implementation in practice.
We recommend that stakeholders actively involved and engaged in delivering and implementing GI within communities take a structuralist approach during the planning and installation of GI systems instead of the functionalist approach, which is the primary focus in practice. This study has further shown that GI systems have multifunctionality benefits beyond managing stormwater, as highlighted in our results. When GI is intentionally installed as a system, not a scattered invention, its benefits to the environment and humans are more significant.
We recommend that researchers champion the cause of education regarding GI, as intellectual work tends to reach many audiences both within and outside academia. Researchers should highlight that green infrastructure has gone beyond stormwater management and has the potential and ability to provide other benefits when installed, which exceed its primary functions to encourage the adoption of these systems during real estate or community planning and development.

Author Contributions

Conceptualization, T.A.; methodology, T.A.; software, T.A.; validation, T.A.; formal analysis, T.A.; investigation, T.A.; resources, T.A.; data curation, T.A.; writing-original draft preparation, T.A.; writing—review and editing, T.A. and A.P.; visualization, T.A.; supervision, A.P.; project administration, T.A. and A.P. All authors have read and agreed to the published version of the manuscript.

Funding

This research received no external funding.

Data Availability Statement

No new data were created or analyzed in this study. Data sharing is not applicable to this study. However, all sources referenced in this review are appropriately cited, and readers are encouraged to consult the cited references for access to the original data.

Conflicts of Interest

The authors declare no conflict of interest.

Abbreviation

GIGreen infrastructure
USEPAUnited States Environmental Protection Agency
EPAEnvironmental Protection Agency
ECEuropean Commission
LIDLow-Impact Development
BMPBest Management Practices
WSUDWater-Sensitive Urban Design
IUWMIntegrated Urban Water Management
SUDSSustainable Urban Drainage Systems
SCMsStormwater Control Measures
ATAlternative Techniques
SCSource Control
SQIDsStormwater Quality Improvement Devices
LARLokal Aflending af Regnvand
NYCNew York City
ESEcosystem Services
NBSNature-based Solutions
UFUrban Forest
GSIGreen Stormwater Infrastructure
SGIStormwater Green Infrastructure
BGIBlue–Green Infrastructure
SLRSystematic Literature Review
PRISMAPreferred Reporting Items for Systematic Reviews and Meta-Analyses
Title-Abs-KeyTitle, Abstract, and Keywords
TEN-TTrans-European Transport Network

References

  1. Schifman, L.A.; Herrmann, D.L.; Shuster, W.D.; Ossola, A.; Garmestani, A.; Hopton, M.E. Situating Green Infrastructure in Context: A Framework for Adaptive Socio-Hydrology in Cities. Water Resour. Res. 2017, 53, 10139–10154. [Google Scholar] [CrossRef] [PubMed]
  2. Hoang, L.; Fenner, R.a.A. System interactions of stormwater management using sustainable urban drainage systems and green infrastructure. Urban Water J. 2016, 13, 739–758. [Google Scholar] [CrossRef]
  3. Tzoulas, K.; Korpela, K.; Venn, S.; Yli-Pelkonen, V.; Kaźmierczak, A.; Niemela, J.; James, P. Promoting ecosystem and human health in urban areas using Green Infrastructure: A literature review. Landsc. Urban Plan. 2007, 81, 167–178. [Google Scholar] [CrossRef]
  4. Huang, L.; Lim, T.C.; Misra, S. Interdisciplinary Inquiry and Spatial Green Stormwater Infrastructure Research. Sustainability 2022, 14, 1198. [Google Scholar] [CrossRef]
  5. Jerome, G.; Mell, I.; Shaw, D. Re-defining the characteristics of environmental volunteering: Creating a typology of community-scale green infrastructure. Environ. Res. 2017, 158, 399–408. [Google Scholar] [CrossRef] [PubMed]
  6. Matsler, A.M.; Meerow, S.; Mell, I.C.; Pavao-Zuckerman, M.A. A ‘green’ chameleon: Exploring the many disciplinary definitions, goals, and forms of “green infrastructure”. Landsc. Urban Plan. 2021, 214, 104145. [Google Scholar] [CrossRef]
  7. Bartesaghi Koc, C.; Osmond, P.; Peters, A. Towards a comprehensive green infrastructure typology: A systematic review of approaches, methods and typologies. Urban Ecosyst. 2017, 20, 15–35. [Google Scholar] [CrossRef]
  8. Fletcher, T.D.; Shuster, W.; Hunt, W.F.; Ashley, R.; Butler, D.; Arthur, S.; Trowsdale, S.; Barraud, S.; Semadeni-Davies, A.; Bertrand-Krajewski, J.L.; et al. SUDS, LID, BMPs, WSUD and more—The evolution and application of terminology surrounding urban drainage. Urban Water J. 2015, 12, 525–542. [Google Scholar] [CrossRef]
  9. Grabowski, Z.J.; McPhearson, T.; Matsler, A.M.; Groffman, P.; Pickett, S.T. What is green infrastructure? A study of definitions in US city planning. Front. Ecol. Environ. 2022, 20, 152–160. [Google Scholar] [CrossRef]
  10. Mell, I. Green Infrastructure Planning: Reintegrating Landscape in Urban Planning; Lund Humphries: London, UK, 2019. [Google Scholar]
  11. Young, R.; Zanders, J.; Lieberknecht, K.; Fassman-Beck, E. A comprehensive typology for mainstreaming urban green infrastructure. J. Hydrol. 2014, 519, 2571–2583. [Google Scholar] [CrossRef]
  12. Parker, J.; Zingoni de Baro, M.E. Green Infrastructure in the Urban Environment: A Systematic Quantitative Review. Sustainability 2019, 11, 3182. [Google Scholar] [CrossRef]
  13. Ian, L.; American Museum of Natural History. Design with Nature, 1st ed.; American Museum of Natural History, Natural History Press: New York, NY, USA, 1969; pp. 55–66. [Google Scholar]
  14. Barlow, D.; Burrill, G.; Nolfi, J.R. A Research Report on Developing a Community Level Natural Resource Inventory System; Center for Studies in Food Self-Sufficiency, Vermont Institute of Community Involvement: Madison, WI, USA, 1977; pp. 1–45. [Google Scholar]
  15. Biswas, A.K. Integrated water management: Some international dimensions. J. Hydrol. 1981, 51, 369–379. [Google Scholar] [CrossRef]
  16. Butler, D.; Parkinson, J. Towards Sustainable Urban Drainage. Water Sci. Technol. 1997, 35, 53–63. [Google Scholar] [CrossRef]
  17. National Research Council. Urban Stormwater Management in the United States; The National Academies Press: Washington, DC, USA, 2009. [Google Scholar]
  18. Service Technique De, L.U. Control of Rainwater, Some Solutions for Improving the Living Environment (La), 1982; Technical Service of Urban Planning: Paris, France, 1982; p. 61. [Google Scholar]
  19. Rivard, G.; Raimbault, G.; Barraud, S.; Freni, G.; Ellis, B.; Zaizen, M.; Quigley, M.; Strecker, E. Stormwater source control as a strategy for sustainable development: State of the practice and perceived trends. In Proceedings of the Atti del 10th ICUD (International Conference on Urban Drainage), Copenhagen, Denmark, 21–26 August 2005; International Water Association: London, UK, 2005. [Google Scholar]
  20. Lloyd, S.D. Water Sensitive Urban Design. In Proceedings of the Australian Context: Synthesis of a Conference, Melbourne, Australia, 30–31 August 2000; CRC For Catchment Hydrology: Melbourne, Australia, 2001; pp. 1–21. [Google Scholar]
  21. Lloyd, S.D.; Wong, T.H.F.; Chesterfield, C.J. Water Sensitive Urban Design: A Stormwater Management Perspective; Industry Report 02/10 September 2002; Cooperative Research Centre for Catchment Hydrology: Melbourne, Australia, 2002; pp. 1–38. [Google Scholar]
  22. Escobedo, F.J.; Giannico, V.; Jim, C.Y.; Sanesi, G.; Lafortezza, R. Urban forests, ecosystem services, green infrastructure and nature-based solutions: Nexus or evolving metaphors? Urban For. Urban Green. 2019, 37, 3–12. [Google Scholar] [CrossRef]
  23. Daily, G.C. Introduction: What are ecosystem services. In Nature’s Services: Societal Dependence on Natural Ecosystems; Island Press: Washington, DC, USA, 1997; Chapter 1. [Google Scholar]
  24. Cohen-Shacham, E.; Walters, G.; Janzen, C.; Maginnis, S. Nature-Based Solutions to Address Global Societal Challenges; International Union for Conservation of Nature: Gland, Switzerland, 2016. [Google Scholar]
  25. Seddon, N.; Chausson, A.; Berry, P.; Girardin, C.A.J.; Smith, A.; Turner, B. Understanding the value and limits of nature-based solutions to climate change and other global challenges. Philos. Trans. R. Soc. Lond. B Biol. Sci. 2020, 375, 20190120. [Google Scholar] [CrossRef] [PubMed]
  26. Dobbs, C.; Escobedo, F.J.; Zipperer, W.C. A framework for developing urban forest ecosystem services and goods indicators. Landsc. Urban Plan. 2011, 99, 196–206. [Google Scholar] [CrossRef]
  27. Taguchi, V.J.; Weiss, P.T.; Gulliver, J.S.; Klein, M.R.; Hozalski, R.M.; Baker, L.A.; Finlay, J.C.; Keeler, B.L.; Nieber, J.L. It Is Not Easy Being Green: Recognizing Unintended Consequences of Green Stormwater Infrastructure. Water 2020, 12, 522. [Google Scholar] [CrossRef]
  28. Ghofrani, Z.; Sposito, V.; Faggian, R. A comprehensive review of blue-green infrastructure concepts. Int. J. Environ. Sustain. 2017, 6, 15–36. [Google Scholar] [CrossRef]
  29. Moher, D.; Liberati, A.; Tetzlaff, J.; Altman, D.G.; PRISMA Group. Preferred Reporting Items for Systematic Reviews and Meta-Analyses: The PRISMA Statement. Ann. Intern. Med. 2009, 151, 264–269. [Google Scholar] [CrossRef]
  30. PRISMA. Transparent Reporting of Systematic Reviews and Meta-Analyses; University of Oxford Ottawa: Ottawa, ON, Canada, 2015. [Google Scholar]
  31. Simpson, G.D.; Parker, J. Data on peer-reviewed papers about green infrastructure, urban nature, and city liveability. Data 2018, 3, 51. [Google Scholar] [CrossRef]
  32. Parker, J.; Simpson, G.D. Public green infrastructure contributes to city livability: A systematic quantitative review. Land 2018, 7, 161. [Google Scholar] [CrossRef]
  33. Hanna, E.; Comín, F.A. Urban green infrastructure and sustainable development: A review. Sustainability 2021, 13, 11498. [Google Scholar] [CrossRef]
  34. Almaaitah, T.; Appleby, M.; Rosenblat, H.; Drake, J.; Joksimovic, D. The potential of Blue-Green infrastructure as a climate change adaptation strategy: A systematic literature review. Blue-Green Syst. 2021, 3, 223–248. [Google Scholar] [CrossRef]
  35. Korkou, M.; Tarigan, A.K.; Hanslin, H.M. The multifunctionality concept in urban green infrastructure planning: A systematic literature review. Urban For. Urban Green. 2023, 85, 127975. [Google Scholar] [CrossRef]
  36. Yin, S.; Kasraian, D.; van Wesemael, P. Children and urban green infrastructure in the digital age: A systematic literature review. Int. J. Environ. Res. Public Health 2022, 19, 5906. [Google Scholar] [CrossRef]
  37. Senes, G.; Ferrario, P.S.; Cirone, G.; Fumagalli, N.; Frattini, P.; Sacchi, G.; Vale, G. Nature-Based Solutions for Storm Water Management-Creation of a Green Infrastructure Suitability Map as a Tool for Land-Use Planning at the Municipal Level in the Province of Monza-Brianza (Italy). Sustainability 2021, 13, 6124. [Google Scholar] [CrossRef]
  38. Lo, W.; Huang, C.-T.; Wu, M.-H.; Doong, D.-J.; Tseng, L.-H.; Chen, C.-H.; Chen, Y.-J. Evaluation of Flood Mitigation Effectiveness of Nature-Based Solutions Potential Cases with an Assessment Model for Flood Mitigation. Water 2021, 13, 3451. [Google Scholar] [CrossRef]
  39. Vojinovic, Z.; Alves, A.; Gomez, J.P.; Weesakul, S.; Keerakamolchai, W.; Meesuk, V.; Sanchez, A. Effectiveness of small- and large-scale Nature-Based Solutions for flood mitigation: The case of Ayutthaya, Thailand. Sci. Total Environ. 2021, 789, 147725. [Google Scholar] [CrossRef]
  40. Majidi, A.N.; Vojinovic, Z.; Alves, A.; Weesakul, S.; Sanchez, A.; Boogaard, F.; Kluck, J. Planning Nature-Based Solutions for Urban Flood Reduction and Thermal Comfort Enhancement. Sustainability 2019, 11, 6361. [Google Scholar] [CrossRef]
  41. Benedict, M.A.; McMahon, E.T. Green infrastructure: Smart conservation for the 21st century. Renew. Resour. J. 2002, 20, 12–17. [Google Scholar]
  42. De Macedo, L.S.V.; Picavet, M.E.B.; de Oliveira, J.A.P.; Shih, W.-Y. Urban green and blue infrastructure: A critical analysis of research on developing countries. J. Clean. Prod. 2021, 313, 127898. [Google Scholar] [CrossRef]
  43. Alves, A.; Sanchez, A.; Vojinovic, Z.; Seyoum, S.; Babel, M.; Brdjanovic, D. Evolutionary and Holistic Assessment of Green-Grey Infrastructure for CSO Reduction. Water 2016, 8, 402. [Google Scholar] [CrossRef]
  44. Bae, J.; Sohn, W.; Newman, G.; Gu, D.; Woodruff, S.; Van Zandt, S.; Ndubisi, F.; Wilkins, C.; Lee, J.; Tran, T. A longitudinal analysis of green infrastructure conditions in Coastal Texan cities. Urban For. Urban Green. 2021, 65, 127315. [Google Scholar] [CrossRef]
  45. Berland, A.; Shiflett, S.A.; Shuster, W.D.; Garmestani, A.S.; Goddard, H.C.; Herrmann, D.L.; Hopton, M.E. The role of trees in urban stormwater management. Landsc. Urban Plan. 2017, 162, 167–177. [Google Scholar] [CrossRef] [PubMed]
  46. Ekka, S.A.; Rujner, H.; Leonhardt, G.; Blecken, G.T.; Viklander, M.; Hunt, W.F. Next generation swale design for stormwater runoff treatment: A comprehensive approach. J. Environ. Manag. 2021, 279, 111756. [Google Scholar] [CrossRef] [PubMed]
  47. Beauchamp, P.; Adamowski, J. An Integrated Framework for the Development of Green Infrastructure: A Literature Review. Eur. J. Sustain. Dev. 2013, 2, 1. [Google Scholar] [CrossRef]
  48. Reynolds, H.L.; Brandt, L.; Fischer, B.C.; Hardiman, B.S.; Moxley, D.J.; Sandweiss, E.; Speer, J.H.; Fei, S. Implications of climate change for managing urban green infrastructure: An Indiana, US case study. Clim. Chang. 2020, 163, 1967–1984. [Google Scholar] [CrossRef]
  49. Lee, H.K. A panel data analysis of a spatial measurement of green infrastructure and its potential effectiveness on peak streamflow. Environ. Dev. Sustain. 2020, 22, 469–500. [Google Scholar] [CrossRef]
  50. Xu, H.; Chen, L.; Zhao, B.; Zhang, Q.; Cai, Y. Green stormwater infrastructure eco-planning and development on the regional scale: A case study of Shanghai Lingang New City, East China. Front. Earth Sci. 2016, 10, 366. [Google Scholar] [CrossRef]
  51. Mell, I.; Whitten, M. Access to Nature in a Post Covid-19 World: Opportunities for Green Infrastructure Financing, Distribution and Equitability in Urban Planning. Int. J. Environ. Res. Public Health 2021, 18, 1527. [Google Scholar] [CrossRef]
  52. Shuster, W.D.; Garmestani, A.S. Adaptive exchange of capitals in urban water resources management: An approach to sustainability? Clean Technol. Environ. Policy 2015, 17, 1393. [Google Scholar] [CrossRef]
  53. Bănică, A.; Istrate, M.; Muntele, I. Towards green resilient cities in eastern european union countries. J. Urban Reg. Anal. 2020, 12, 53–73. [Google Scholar] [CrossRef]
  54. Duan, J.; Wang, Y.; Chen, F.; Xia, B.; de Groot, R. Perception of Urban Environmental Risks and the Effects of Urban Green Infrastructures (UGIs) on Human Well-being in Four Public Green Spaces of Guangzhou, China. Environ. Manag. 2018, 62, 500–517. [Google Scholar] [CrossRef] [PubMed]
  55. Langemeyer, J.; Wedgwood, D.; McPhearson, T.; Baró, F.; Madsen, A.L.; Barton, D.N. Creating urban green infrastructure where it is needed—A spatial ecosystem service-based decision analysis of green roofs in Barcelona. Sci. Total Environ. 2020, 707, 135487. [Google Scholar] [CrossRef] [PubMed]
  56. Bica, I.; Tucan, L. Using green infrastructure and urban planning in flood mitigation. In Proceedings of the International Multidisciplinary Scientific GeoConference Surveying Geology and Mining Ecology Management, SGEM 2018, Albena, Bulgaria, 2–8 July 2018. [Google Scholar]
  57. Kim, J. Exploring green infrastructure benefits at house and neighborhood scale: Case study of Illinois, USA. Landsc. Ecol. Eng. 2018, 14, 165–174. [Google Scholar] [CrossRef]
  58. Belčáková, I.; Świąder, M.; Bartyna-Zielińska, M. The Green Infrastructure in Cities as A Tool for Climate Change Adaptation and Mitigation: Slovakian and Polish Experiences. Atmosphere 2019, 10, 552. [Google Scholar] [CrossRef]
  59. Abellán García, A.I.; Cruz Pérez, N.; Santamarta, J.C. Sustainable urban drainage systems in spain: Analysis of the research on SUDS based on climatology. Sustainability 2021, 13, 7258. [Google Scholar] [CrossRef]
  60. Traver, R.G.; Ebrahimian, A. Dynamic design of green stormwater infrastructure. Front. Environ. Sci. Eng. 2017, 11, 15. [Google Scholar] [CrossRef]
  61. Li, C.; Peng, C.; Chiang, P.C.; Cai, Y.; Wang, X.; Yang, Z. Mechanisms and applications of green infrastructure practices for stormwater control: A review. J. Hydrol. 2019, 568, 626–637. [Google Scholar] [CrossRef]
  62. Omitaomu, O.A.; Kotikot, S.M.; Parish, E.S. Planning green infrastructure placement based on projected precipitation data. J. Environ. Manag. 2021, 279, 111718. [Google Scholar] [CrossRef]
  63. Nugroho, D.A.; Soemabrata, J.; Simarmata, H.A.; Marthanty, D.R. Development of green infrastructure in urban catchment area (Case study: Tanjung Barat sub-district, South Jakarta). Int. J. Geomate 2019, 17, 121–126. [Google Scholar] [CrossRef]
  64. Steis Thorsby, J.; Miller, C.J.; Treemore-Spears, L. The role of green stormwater infrastructure in flood mitigation (Detroit, MI USA)–case study. Urban Water J. 2020, 17, 838–846. [Google Scholar] [CrossRef]
  65. Green, D.; O’Donnell, E.; Johnson, M.; Slater, L.; Thorne, C.; Zheng, S.; Stirling, R.; Chan, F.K.S.; Li, L.; Boothroyd, R.J. Green infrastructure: The future of urban flood risk management? Wiley Interdiscip. Rev. Water 2021, 8, e1560. [Google Scholar] [CrossRef]
  66. Pudar, R.; Plavsic, J.; Todorovic, A. Evaluation of Green and Grey Flood Mitigation Measures in Rural Watersheds. Appl. Sci. 2020, 10, 6913. [Google Scholar] [CrossRef]
  67. Hoover, F.A.; Price, J.I.; Hopton, M.E. Examining the effects of green infrastructure on residential sales prices in Omaha, Nebraska. Urban For. Urban Green. 2020, 54, 126778. [Google Scholar] [CrossRef] [PubMed]
  68. Ertan, S.; Çelik, R.N. The assessment of urbanization effect and sustainable drainage solutions on flood hazard by gis. Sustainability 2021, 13, 2293. [Google Scholar] [CrossRef]
  69. Keeley, M.; Koburger, A.; Dolowitz, D.P.; Medearis, D.; Nickel, D.; Shuster, W. Perspectives on the Use of Green Infrastructure for Stormwater Management in Cleveland and Milwaukee. Environ. Manag. 2013, 51, 1093. [Google Scholar] [CrossRef] [PubMed]
  70. Staddon, C.; Ward, S.; De Vito, L.; Zuniga-Teran, A.; Gerlak, A.K.; Schoeman, Y.; Hart, A.; Booth, G. Contributions of green infrastructure to enhancing urban resilience. Environ. Syst. Decis. 2018, 38, 330–338. [Google Scholar] [CrossRef]
  71. Sperac, M.; Obradovic, D. Parameters of interest for the design of green infrastructure. J. Urban Environ. Eng. 2019, 13, 92–101. [Google Scholar] [CrossRef]
  72. Hoover, F.-A.; Hopton, M.E. Developing a framework for stormwater management: Leveraging ancillary benefits from urban greenspace. Urban Ecosyst. 2019, 22, 1139–1148. [Google Scholar] [CrossRef]
  73. Semeraro, T.; Aretano, R.; Barca, A.; Pomes, A.; Cecilia Del, G.; Gatto, E.; Lenucci, M.; Buccolieri, R.; Rohinton, E.; Gao, Z.; et al. A Conceptual Framework to Design Green Infrastructure: Ecosystem Services as an Opportunity for Creating Shared Value in Ground Photovoltaic Systems. Land 2020, 9, 238. [Google Scholar] [CrossRef]
  74. Christman, Z.; Christman, Z.; Meenar, M.; Mandarano, L.; Hearing, K. Prioritizing Suitable Locations for Green Stormwater Infrastructure Based on Social Factors in Philadelphia. Land 2018, 7, 145. [Google Scholar] [CrossRef]
  75. Meerow, S.; Helmrich, A.M.; Andrade, R.; Larson, K.L. How do heat and flood risk drive residential green infrastructure implementation in Phoenix, Arizona? Urban Ecosyst. 2021, 24, 989–1000. [Google Scholar] [CrossRef]
  76. Maragno, D.; Gaglio, M.; Robbi, M.; Appiotti, F.; Fano, E.A.; Gissi, E. Fine-scale analysis of urban flooding reduction from green infrastructure: An ecosystem services approach for the management of water flows. Ecol. Model. 2018, 386, 1–10. [Google Scholar] [CrossRef]
  77. Shehata, S.M. The impact of green infrastructure rainwater harvesting on sustainable urbanism: Case study in Alexandria, Egypt. WIT Trans. Ecol. Environ. 2018, 217, 797–805. [Google Scholar] [CrossRef]
  78. Chan, A.Y.; Chan, A.Y.; Ji-Young, S.; Michelle Lee, B. Displacement of Racially and Ethnically Minoritized Groups after the Installation of Stormwater Control Measures (i.e., Green Infrastructure): A Case Study of Washington, DC. Int. J. Environ. Res. Public Health 2021, 18, 10054. [Google Scholar] [CrossRef]
  79. Baptiste, A.K.; Foley, C.; Smardon, R. Understanding urban neighborhood differences in willingness to implement green infrastructure measures: A case study of Syracuse, NY. Landsc. Urban Plan. 2015, 136, 1–12. [Google Scholar] [CrossRef]
  80. Benedict, M.A.; McMahon, E.T. Green Infrastructure: Linking Landscapes and Communities; Island Press: Washington, DC, USA, 2012. [Google Scholar]
  81. Mell, I. Global Green Infrastructure: Lessons for Successful Policy-Making, Investment and Management; Taylor & Francis: Abingdon, UK, 2016. [Google Scholar]
  82. Delleur, J.W. The evolution of urban hydrology: Past, present, and future. J. Hydraul. Eng. 2003, 129, 563–573. [Google Scholar] [CrossRef]
  83. McLellan, S.L.; Hollis, E.J.; Depas, M.M.; Van Dyke, M.; Harris, J.; Scopel, C.O. Distribution and fate of Escherichia coli in Lake Michigan following contamination with urban stormwater and combined sewer overflows. J. Great Lakes Res. 2007, 33, 566–580. [Google Scholar] [CrossRef]
  84. Eisenman, T.S. Frederick Law Olmsted, Green Infrastructure, and the Evolving City. J. Plan. Hist. 2013, 12, 287–311. [Google Scholar] [CrossRef]
  85. Fabos, J.G. Greenway planning in the United States: Its origins and recent case studies. Landsc. Urban Plan. 2004, 68, 321–342. [Google Scholar] [CrossRef]
  86. Ahern, J. Greenways as a planning strategy. Landsc. Urban Plan. 1995, 33, 131–155. [Google Scholar] [CrossRef]
  87. Van Oijstaeijen, W.; Van Passel, S.; Cools, J. Urban green infrastructure: A review on valuation toolkits from an urban planning perspective. J. Environ. Manag. 2020, 267, 110603. [Google Scholar] [CrossRef] [PubMed]
  88. Mell, I.C. Can green infrastructure promote urban sustainability? Proc. Inst. Civ. Eng.-Eng. Sustain. 2009, 162, 23–34. [Google Scholar] [CrossRef]
  89. Vargas-Hernández, J.G.; Zdunek-Wielgołaska, J. Urban green infrastructure as a tool for controlling the resilience of urban sprawl. Environ. Dev. Sustain. 2021, 23, 1335–1354. [Google Scholar] [CrossRef]
  90. Mell, I.C. Green Infrastructure: Concepts, Perceptions and Its Use in Spatial Planning; University of Newcastle Upon Tyne: Newcastle Upon Tyne, UK, 2010. [Google Scholar]
  91. Hermoso, V.; Morán-Ordóñez, A.; Lanzas, M.; Brotons, L. Designing a network of green infrastructure for the EU. Landsc. Urban Plan. 2020, 196, 103732. [Google Scholar] [CrossRef]
  92. Smit, W.; Parnell, S. Urban sustainability and human health: An African perspective. Curr. Opin. Environ. Sustain. 2012, 4, 443–450. [Google Scholar] [CrossRef]
  93. Illman, S. Green Infrastructure: An integrated approach to land use. In Landscape Institute Position Statement; Bull, G., Ed.; Landscape Institute: London, UK, 2013; pp. 12–13. [Google Scholar]
  94. European Commission. Report from the commission to the European parliament, the council, the european economic and social committee and the committee of the regions. In Review of Progress on Implementation of the EU Green Infrastructure Strategy; European Commission: Brussels, Beligium, 2019; pp. 3–7. [Google Scholar]
  95. Shakya, M. Planter Boxes and Rain Gardens for Urban Stormwater Management: Performance of Extended Field Application; Southern Illinois University at Edwardsville: Edwardsville, IL, USA, 2017. [Google Scholar]
  96. Abelt, K.; McLafferty, S. Green streets: Urban green and birth outcomes. Int. J. Environ. Res. Public Health 2017, 14, 771. [Google Scholar] [CrossRef]
  97. Cho, K.W.; Song, K.G.; Cho, J.W.; Kim, T.G.; Ahn, K.H. Removal of nitrogen by a layered soil infiltration system during intermittent storm events. Chemosphere 2009, 76, 690–696. [Google Scholar] [CrossRef]
  98. Votsis, A. Planning for green infrastructure: The spatial effects of parks, forests, and fields on Helsinki’s apartment prices. Ecol. Econ. 2017, 132, 279–289. [Google Scholar] [CrossRef]
  99. Liao, K.-H.; Deng, S.; Tan, P.Y. Blue-green infrastructure: New frontier for sustainable urban stormwater management. In Greening Cities: Forms and Functions; Springer: Berlin/Heidelberg, Germany, 2017; pp. 203–226. [Google Scholar]
  100. Weber, T.; Sloan, A.; Wolf, J. Maryland’s Green Infrastructure Assessment: Development of a comprehensive approach to land conservation. Landsc. Urban Plan. 2006, 77, 94–110. [Google Scholar] [CrossRef]
  101. Barnhill, K.; Smardon, R. Gaining ground: Green infrastructure attitudes and perceptions from stakeholders in Syracuse, New York. Environ. Pract. 2012, 14, 6–16. [Google Scholar] [CrossRef]
  102. Fernandes, C.O.; da Silva, I.M.; Teixeira, C.P.; Costa, L. Between tree lovers and tree haters. Drivers of public perception regarding street trees and its implications on the urban green infrastructure planning. Urban For. Urban Green. 2019, 37, 97–108. [Google Scholar] [CrossRef]
  103. Wise, S. Green infrastructure rising. Planning 2008, 74, 14–19. [Google Scholar]
  104. VanWoert, N.D.; Rowe, D.B.; Andresen, J.A.; Rugh, C.L.; Fernandez, R.T.; Xiao, L. Green roof stormwater retention: Effects of roof surface, slope, and media depth. J. Environ. Qual. 2005, 34, 1036–1044. [Google Scholar] [CrossRef] [PubMed]
  105. Sharma, R.; Malaviya, P. Management of stormwater pollution using green infrastructure: The role of rain gardens. Wiley Interdiscip. Rev. Water 2021, 8, e1507. [Google Scholar] [CrossRef]
  106. Jarden, K.M.; Jefferson, A.J.; Grieser, J.M. Assessing the effects of catchment-scale urban green infrastructure retrofits on hydrograph characteristics. Hydrol. Process. 2016, 30, 1536–1550. [Google Scholar] [CrossRef]
  107. Dunn, A.D. Siting green infrastructure: Legal and policy solutions to alleviate urban poverty and promote healthy communities. BC Envtl. Aff. L. Rev. 2010, 37, 41. [Google Scholar]
  108. Coutts, C.; Hahn, M. Green infrastructure, ecosystem services, and human health. Int. J. Environ. Res. Public Health 2015, 12, 9768–9798. [Google Scholar] [CrossRef]
  109. Maas, J.; Verheij, R.A.; Groenewegen, P.P.; De Vries, S.; Spreeuwenberg, P. Green space, urbanity, and health: How strong is the relation? J. Epidemiol. Community Health 2006, 60, 587–592. [Google Scholar] [CrossRef]
  110. Nazir, N.N.M.; Othman, N.; Nawawi, A.H. Green infrastructure and its roles in enhancing quality of life. Procedia Soc. Behav. Sci. 2014, 153, 384–394. [Google Scholar] [CrossRef]
  111. Foster, J.; Lowe, A.; Winkelman, S. The value of green infrastructure for urban climate adaptation. Cent. Clean Air Policy 2011, 750, 1–52. [Google Scholar]
  112. Kong, L.; Lau, K.K.-L.; Yuan, C.; Chen, Y.; Xu, Y.; Ren, C.; Ng, E. Regulation of outdoor thermal comfort by trees in Hong Kong. Sustain. Cities Soc. 2017, 31, 12–25. [Google Scholar] [CrossRef]
  113. Pugh, T.A.; MacKenzie, A.R.; Whyatt, J.D.; Hewitt, C.N. Effectiveness of green infrastructure for improvement of air quality in urban street canyons. Environ. Sci. Technol. 2012, 46, 7692–7699. [Google Scholar] [CrossRef] [PubMed]
  114. Borysiak, J.; Mizgajski, A.; Speak, A. Floral biodiversity of allotment gardens and its contribution to urban green infrastructure. Urban Ecosyst. 2017, 20, 323–335. [Google Scholar] [CrossRef]
  115. Gillis, K.; Gatersleben, B. A review of psychological literature on the health and wellbeing benefits of biophilic design. Buildings 2015, 5, 948–963. [Google Scholar] [CrossRef]
  116. Gill, S.E.; Handley, J.F.; Ennos, A.R.; Pauleit, S. Adapting cities for climate change: The role of the green infrastructure. Built Environ. 2007, 33, 115–133. [Google Scholar] [CrossRef]
  117. Balany, F.; Ng, A.W.; Muttil, N.; Muthukumaran, S.; Wong, M.S. Green infrastructure as an urban heat island mitigation strategy—A review. Water 2020, 12, 3577. [Google Scholar] [CrossRef]
  118. Wang, Y.; Bakker, F.; De Groot, R.; Wörtche, H. Effect of ecosystem services provided by urban green infrastructure on indoor environment: A literature review. Build. Environ. 2014, 77, 88–100. [Google Scholar] [CrossRef]
  119. Grabowski, Z.J.; McPhearson, T.; Pickett, S.T. Transforming US urban green infrastructure planning to address equity. Landsc. Urban Plan. 2023, 229, 104591. [Google Scholar] [CrossRef]
  120. Hoover, F.-A.; Meerow, S.; Grabowski, Z.J.; McPhearson, T. Environmental justice implications of siting criteria in urban green infrastructure planning. J. Environ. Policy Plan. 2021, 23, 665–682. [Google Scholar] [CrossRef]
  121. Meixner, T.; Berkowitz, A.R.; Downey, A.E.; Pillich, J.; LeVea, R.; Smith, B.K.; Chandler, M.; Gupta, N.; Rullman, S.; Woodroof, A. Rapid Assessment and Long-Term Monitoring of Green Stormwater Infrastructure with Citizen Scientists. Sustainability 2021, 13, 12520. [Google Scholar] [CrossRef]
  122. Bissonnette, J.-F.; Dupras, J.; Messier, C.; Lechowicz, M.; Dagenais, D.; Paquette, A.; Jaeger, J.A.; Gonzalez, A. Moving forward in implementing green infrastructures: Stakeholder perceptions of opportunities and obstacles in a major North American metropolitan area. Cities 2018, 81, 61–70. [Google Scholar] [CrossRef]
  123. Meerow, S. The politics of multifunctional green infrastructure planning in New York City. Cities 2020, 100, 102621. [Google Scholar] [CrossRef]
  124. Lovell, S.T.; Taylor, J.R. Supplying urban ecosystem services through multifunctional green infrastructure in the United States. Landsc. Ecol. 2013, 28, 1447–1463. [Google Scholar] [CrossRef]
  125. Garmendia, E.; Apostolopoulou, E.; Adams, W.M.; Bormpoudakis, D. Biodiversity and green infrastructure in Europe: Boundary object or ecological trap? Land Use Policy 2016, 56, 315–319. [Google Scholar] [CrossRef]
Figure 1. Systematic literature review flowchart using PRISMA.
Figure 1. Systematic literature review flowchart using PRISMA.
Environments 11 00008 g001
Figure 2. Distribution of relevant articles by year.
Figure 2. Distribution of relevant articles by year.
Environments 11 00008 g002
Figure 3. Number Counts of Articles and Screened Articles across Databases.
Figure 3. Number Counts of Articles and Screened Articles across Databases.
Environments 11 00008 g003
Figure 4. Geographical Location of Relevant Studies.
Figure 4. Geographical Location of Relevant Studies.
Environments 11 00008 g004
Figure 5. Author-supplied Keyword Word Cloud.
Figure 5. Author-supplied Keyword Word Cloud.
Environments 11 00008 g005
Figure 6. Types of GI identified in the literature.
Figure 6. Types of GI identified in the literature.
Environments 11 00008 g006
Figure 7. Definition themes in relation to types.
Figure 7. Definition themes in relation to types.
Environments 11 00008 g007
Figure 8. Benefits of GI.
Figure 8. Benefits of GI.
Environments 11 00008 g008
Table 1. EPA and EC GI definitions of Green Infrastructure on their websites.
Table 1. EPA and EC GI definitions of Green Infrastructure on their websites.
United States Environmental Protection Agency (USEPA)European Commission (EC)
“In 2019, Congress enacted the Water Infrastructure Improvement Act, which defines green infrastructure as the range of measures that use plant or soil systems, permeable pavement or other permeable surfaces, stormwater harvest and reuse, or landscaping to store, infiltrate, or evapotranspirate stormwater and reduce flows to sewer systems or to surface waters.”“Green infrastructure has been defined as ‘A strategically planned network of natural and semi-natural areas with other environmental features, designed and managed to deliver a wide range of ecosystem services, while also enhancing biodiversity.’”
Table 2. Mapping the Author’s Department and Journal Published as indicated with x.
Table 2. Mapping the Author’s Department and Journal Published as indicated with x.
Authors Department/JournalsUrban Water JournalFrontiers of Environmental Science & EngineeringEnvironmental Research and Public HealthSustainabilityHydrologyUrban Forestry & Urban GreeningLandscape and Urban PlanningUrban and Regional AnalysisEnvironmental ManagementGeomateWIREs WaterClimatic ChangeEnvironment Systems and DecisionsUrban and Environmental EngineeringEnvironment, Development and SustainabilitySustainable Development and PlanningLandscape and Ecological EngineeringAtmosphereFrontiers for Earth ScienceLandUrban EcosystemUrban Forestry & Urban GreeningClean Technologies and Environmental PolicyScience of Total EnvironmentEcological ModellingHydrology and Water ResourcesApplied SciencesSustainable Development
Resource Management & GeographyX
Civil and Environmental EngineeringXX
Chemical and Environmental Engineering X
Planning & Environmental Management X
Forestry and Natural Environment Engineering X
Agricultural and Environmental Sciences X
Geographical Information Technology X
School of Environment X
Landscape Architecture and Urban Planning X
Environmental Studies X
Geography XXX
Biological and Agricultural Engineering X
Environmental Science and Engineering X
Computational Sciences and Engineering Division, Oak Ridge National Laboratory X
Urban Development Studies X
School of Engineering X
Biology X
Geography and Environmental Management X
Civil Engineering and Architecture X
Architectural Engineering XX
Department not reported X
Ecological Awareness and Sustainable Development X
Ecological and Environment Sciences X
Biological and Environmental Sciences and Technologies X
Georgraphy, Planning and Sustainability X
Geographical Sciences and Urban Planning X
U.S Environmental Protection Agency, Office of Research and Development, National Risk Management Research Laboratory, Water Systems Division X
U.S Environmental Protection Agency, Office of Research and Development, Center for Environmental Solutions and Emergency Response, Water Infrastructure Division X
National Risk Management Research Laboratory, Office of Research and Development, U. S. Environmental Protection Agency, Sustainable Environments Branch X
Institute of Environmental Sciences and Technology X
Life Sciences and Biotechnology X
Civil Engineering X
Pudar Mitigation Consulting Inc X
EXP Services inc X
Table 3. Synthesized Definitions of GI from the Literature.
Table 3. Synthesized Definitions of GI from the Literature.
DefinitionsArticles
“[A]n interconnected network of natural areas and other open spaces that conserves natural ecosystem values and functions sustains clean air and water, and provides a wide array of benefits to people and wildlife.”[8,44,45,46,47,48,49,50,51,52,53,54,55,56,57,58]
“[A] strategically planned network of natural and semi-natural areas with other environmental features designed and managed to deliver a wide range of ecosystem services such as water purification, air quality, space for recreation and climate mitigation and adaptation.”[37,45,53,56,58,59,60,61,62,63,64,65,66,67,68,69,70,71,72,73,74,75,76,77,78]
“Decentralized systems used to manage/treat stormwater runoff at its source.”[8,68,79]
Table 4. Mapping of Terms that are Subsets of GI as indicated with x.
Table 4. Mapping of Terms that are Subsets of GI as indicated with x.
Terms Substitutable with GIAn Interconnected Network of Natural Areas and Other Open Spaces (Bio-Inclusivity)Strategically Planned Network of Natural and Semi-Natural Areas (Bio-Integration)Decentralized Systems (Technique)
Low-impact Development (LID) xx
Best Management Practices (BMP) x
Water-Sensitive Urban Design (WSUD) x
Integrated Urban Water Management (IUWM) x
Sustainable Urban Drainage System (SUDS) x
Stormwater Control Measures (SCM) x
Alternative Techniques (AT) x
Source Control (SC) x
Stormwater Quality Improvement Devices (SQIDS) x
Nature-Based Solution (NBS) x
Urban Forest (UF)xx
Green Stormwater Infrastructure (GSI) x
Blue–Green Infrastructure (BGI) x
Table 5. Definition Origin.
Table 5. Definition Origin.
DefinitionsOrigination
“An interconnected network of natural areas and other open spaces that converses natural ecosystem values and functions sustains clean air and water and provides a wide array of benefits to people and wildlife.”[80]
“A strategically planned network of natural and semi-natural areas with other environmental features designed and managed to deliver a wide range of ecosystem services such as water purification, air quality, space for recreation and climate mitigation and adaptation.”The European Commission
(European Union, Ecosystem Services and Green Infrastructure 2013)
Table 6. Mapping of Definition Differences by Regions and Countries as indicated with x.
Table 6. Mapping of Definition Differences by Regions and Countries as indicated with x.
RegionCountriesInterconnected Network of Natural Areas (Bio-Inclusivity)A Strategically Planned Network of Natural and Semi-Natural Areas (Bio-Integration)Decentralized Systems (Techniques)
Oceania
Australia x
North America
USxxx
Canadax
Europe
Spain x
Slovakia x
Romaniaxx
Italy x
UK x
Asia
Chinaxx
Koreaxx
Indonesia x
Europe and Asia
Turkey xx
Africa
Egypt x
Table 7. GI installation location.
Table 7. GI installation location.
GI TypesInstallation Location
Planter BoxesThe downspout from a roof gutter
Green StreetsRoads
Vegetated SwalesRoads, parking lots, or properties (public or private)
ParksCommunities
Retention and Detention PondsParking lots and communities
BioswalesRoads, communities, or properties (public or private)
BioretentionRoads, communities, or properties (public or private)
WetlandsCommunities
Rain BarrelsThe downspout from a roof gutter
TreesRoads, communities, or properties (public or private)
Permeable PavementParking lots
Green RoofsProperties (public or private)
Rain GardenRoads, communities, parking lots, and properties (public or private)
Table 8. Mapping GI benefits and types as indicated with x.
Table 8. Mapping GI benefits and types as indicated with x.
GI Benefits/GI TypesPlanter Boxes Green StreetsVegetated SwalesParksRetention and Detention PondsBioswalesBioretentionWetlandsRain BarrelsTreesPermeable PavementGreen RoofsRain Gardens
Air Quality Managementxxxx xxx x xx
Support Ecosystemxxxxxxxx x x
Improve Quality of Lifexxxxxxxxxxxxx
Climate Change Mitigation and Adaptationxxxxxxxxxxxxx
Reduce Urban Island Heat xx xx x xx
Urban Aestheticsxxxxxxxx xxxx
Energy Saving x
Recreational Use x
Creation of Jobsxxxxxxxxxxxxx
Environmental Justicexxxxxxxxxxxxx
Educational Opportunitiesxxxxxxxxxxxxx
Disclaimer/Publisher’s Note: The statements, opinions and data contained in all publications are solely those of the individual author(s) and contributor(s) and not of MDPI and/or the editor(s). MDPI and/or the editor(s) disclaim responsibility for any injury to people or property resulting from any ideas, methods, instructions or products referred to in the content.

Share and Cite

MDPI and ACS Style

Adesoji, T.; Pearce, A. Interdisciplinary Perspectives on Green Infrastructure: A Systematic Exploration of Definitions and Their Origins. Environments 2024, 11, 8. https://doi.org/10.3390/environments11010008

AMA Style

Adesoji T, Pearce A. Interdisciplinary Perspectives on Green Infrastructure: A Systematic Exploration of Definitions and Their Origins. Environments. 2024; 11(1):8. https://doi.org/10.3390/environments11010008

Chicago/Turabian Style

Adesoji, Tolulope, and Annie Pearce. 2024. "Interdisciplinary Perspectives on Green Infrastructure: A Systematic Exploration of Definitions and Their Origins" Environments 11, no. 1: 8. https://doi.org/10.3390/environments11010008

APA Style

Adesoji, T., & Pearce, A. (2024). Interdisciplinary Perspectives on Green Infrastructure: A Systematic Exploration of Definitions and Their Origins. Environments, 11(1), 8. https://doi.org/10.3390/environments11010008

Note that from the first issue of 2016, this journal uses article numbers instead of page numbers. See further details here.

Article Metrics

Back to TopTop