The Impact of Parental Media Attitudes and Mediation Behaviors on Young Children’s Problematic Media Use in China: An Actor–Partner Interdependence Mediation Model Analysis
Abstract
1. Introduction
1.1. Theoretical Framework
1.2. Parenting Behaviors and Children’s Media Use
1.3. The Role of Parental Attitudes Toward Media Use
1.4. The Current Study
2. Materials and Methods
2.1. Participants
2.2. Measures
2.2.1. Parents’ Attitude Toward Screen Use
2.2.2. Parental Mediation Behaviors
2.2.3. Problematic Media Use
2.2.4. Covariates
2.3. Analysis Strategy
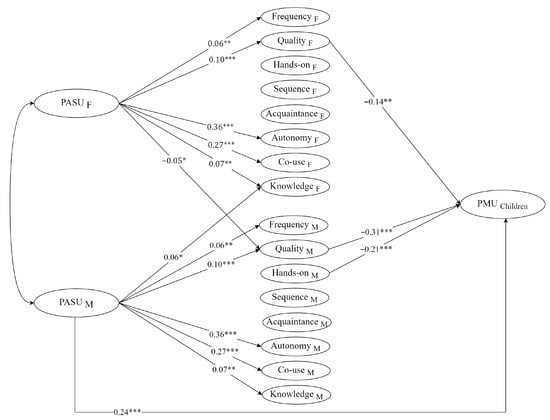
3. Results
3.1. Primary Analyses
3.2. Mediation Role of PMB in PASU and PMU
4. Discussion
4.1. Actor and Partner Effects in Parental Attitudes and Behaviors
4.2. The Role of Media-Related Parenting Behaviors in Children’s Problematic Media Use
4.3. Maternal Positive Attitudes and Child Problematic Media Use
4.4. Limitations and Future Research Directions
5. Conclusions
Author Contributions
Funding
Institutional Review Board Statement
Informed Consent Statement
Data Availability Statement
Acknowledgments
Conflicts of Interest
Appendix A
| Variable | Models | χ2 (df) | CFI | TLI | RMSEA | SRMR | Δχ2 (Δdf) | ΔCFI | ΔRMSEA |
|---|---|---|---|---|---|---|---|---|---|
| PASU | Configural | 180.85 (10) | 0.98 | 0.95 | 0.10 | 0.02 | – | – | – |
| Metric | 184.14 (14) | 0.98 | 0.96 | 0.08 | 0.03 | 3.29 (4) | 0.00 | −0.02 | |
| Scalar | 194.90 (18) | 0.97 | 0.97 | 0.07 | 0.03 | 10.76 (4) * | 0.01 | −0.01 | |
| Mean | 220.95 (19) | 0.97 | 0.97 | 0.08 | 0.04 | 26.05 (1) *** | 0.00 | 0.01 | |
| PMB | Configural | 1456.19 (284) | 0.97 | 0.96 | 0.05 | 0.04 | – | – | – |
| Metric | 1472.63 (296) | 0.97 | 0.96 | 0.05 | 0.04 | 16.44 (12) | 0.00 | 0.00 | |
| Scalar | 1527.10 (308) | 0.97 | 0.96 | 0.05 | 0.04 | 54.46 (12) *** | 0.00 | 0.00 | |
| Mean | 1633.66 (315) | 0.96 | 0.96 | 0.05 | 0.05 | 106.56 (7) *** | 0.01 | 0.00 |
| Models | Constraints | χ2 (df) | CFI | TLI | RMSEA | SRMR | Δχ2 (Δdf) | ΔCFI | ΔRMSEA |
|---|---|---|---|---|---|---|---|---|---|
| Baseline | - | 3030.00 (1150) | 0.96 | 0.95 | 0.03 | 0.03 | - | - | - |
| Distinguishability | φ1 = φ2 ψ11–18 = ψ21–28 a11–18 = a21–28 p11–18 = p21–28 | 3059.40 (1167) | 0.96 | 0.95 | 0.03 | 0.03 | 29.40 (17) * | 0.00 | 0.00 |
| Fixed Actor-Effect | a11 = a21 | 3030.69 (1151) | 0.96 | 0.95 | 0.03 | 0.03 | 0.69 (1) | 0.00 | 0.00 |
| a12 = a22 | 3030.23 (1151) | 0.96 | 0.95 | 0.03 | 0.03 | 0.24 (1) | 0.00 | 0.00 | |
| a13 = a23 | 3030.45 (1151) | 0.96 | 0.95 | 0.03 | 0.03 | 0.45 (1) | 0.00 | 0.00 | |
| a14 = a24 | 3030.04 (1151) | 0.96 | 0.95 | 0.03 | 0.03 | 0.04 (1) | 0.00 | 0.00 | |
| a15 = a25 | 3030.80 (1151) | 0.96 | 0.95 | 0.03 | 0.03 | 0.81 (1) | 0.00 | 0.00 | |
| a16 = a26 | 3030.07 (1151) | 0.96 | 0.95 | 0.03 | 0.03 | 0.08 (1) | 0.00 | 0.00 | |
| a17 = a27 | 3031.51 (1151) | 0.96 | 0.95 | 0.03 | 0.03 | 1.51 (1) | 0.00 | 0.00 | |
| a18 = a28 | 3030.40 (1151) | 0.96 | 0.95 | 0.03 | 0.03 | 0.41 (1) | 0.00 | 0.00 | |
| Fixed Partner-Effect | p11 = p21 | 3031.60 (1151) | 0.96 | 0.95 | 0.03 | 0.03 | 1.61 (1) | 0.00 | 0.00 |
| p12 = p22 | 3039.16 (1151) | 0.96 | 0.95 | 0.03 | 0.03 | 9.17 (1) ** | 0.00 | 0.00 | |
| p13 = p23 | 3037.84 (1151) | 0.96 | 0.95 | 0.03 | 0.03 | 7.85 (1) ** | 0.00 | 0.00 | |
| p14 = p24 | 3030.80 (1151) | 0.96 | 0.95 | 0.03 | 0.03 | 0.80 (1) | 0.00 | 0.00 | |
| p15 = p25 | 3030.00 (1151) | 0.96 | 0.95 | 0.03 | 0.03 | 0.00 (1) | 0.00 | 0.00 | |
| p16 = p26 | 3030.47 (1151) | 0.96 | 0.95 | 0.03 | 0.03 | 0.48 (1) | 0.00 | 0.00 | |
| p17 = p27 | 3030.09 (1151) | 0.96 | 0.95 | 0.03 | 0.03 | 0.09 (1) | 0.00 | 0.00 | |
| p18 = p28 | 3037.44 (1151) | 0.96 | 0.95 | 0.03 | 0.03 | 7.44 (1) ** | 0.00 | 0.00 | |
| Fixed Actor–Partner | Adopted | 3041.58 (1163) | 0.96 | 0.95 | 0.03 | 0.03 | 11.58 (13) | 0.00 | 0.00 |
| Type | Predictor | Outcome | b | SE | p |
|---|---|---|---|---|---|
| Father to Father | PASU Father | Frequency Father | 0.06 *** | 0.02 | 0.003 |
| Quality Father | 0.10 *** | 0.02 | <0.001 | ||
| Hands-on Father | −0.03 | 0.02 | 0.101 | ||
| Sequence Father | 0.00 | 0.03 | 0.924 | ||
| Acquaintance Father | 0.03 | 0.03 | 0.330 | ||
| Autonomy Father | 0.36 *** | 0.03 | <0.001 | ||
| Co-use Father | 0.27 *** | 0.02 | <0.001 | ||
| Knowledge Father | 0.07 *** | 0.02 | 0.001 | ||
| Father to Mother | PASU Father | Frequency Mother | −0.03 | 0.02 | 0.210 |
| Quality Mother | −0.05 * | 0.02 | 0.028 | ||
| Hands-on Mother | −0.02 | 0.02 | 0.345 | ||
| Sequence Mother | −0.05 | 0.03 | 0.083 | ||
| Acquaintance Mother | −0.02 | 0.03 | 0.432 | ||
| Autonomy Mother | −0.02 | 0.03 | 0.439 | ||
| Co-use Mother | 0.03 | 0.02 | 0.190 | ||
| Knowledge Mother | −0.03 | 0.03 | 0.277 | ||
| Mother to Father | PASU Mother | Frequency Father | −0.03 | 0.02 | 0.210 |
| Quality Father | 0.04 | 0.02 | 0.087 | ||
| Hands-on Father | 0.04 | 0.02 | 0.079 | ||
| Sequence Father | −0.05 | 0.03 | 0.083 | ||
| Acquaintance Father | −0.02 | 0.03 | 0.432 | ||
| Autonomy Father | −0.02 | 0.03 | 0.439 | ||
| Co-use Father | 0.03 | 0.02 | 0.190 | ||
| Knowledge Father | 0.06 * | 0.03 | 0.022 | ||
| Mother to Mother | PASU Mother | Frequency Mother | 0.06 *** | 0.02 | 0.003 |
| Quality Mother | 0.10 *** | 0.02 | <0.001 | ||
| Hands-on Mother | −0.03 | 0.02 | 0.101 | ||
| Sequence Mother | 0.00 | 0.03 | 0.924 | ||
| Acquaintance Mother | 0.03 | 0.03 | 0.330 | ||
| Autonomy Mother | 0.36 *** | 0.03 | <0.001 | ||
| Co-use Mother | 0.27 *** | 0.02 | <0.001 | ||
| Knowledge Mother | 0.07 *** | 0.02 | 0.001 | ||
| Covariates | Child age | Frequency Father | 0.01 | 0.02 | 0.685 |
| Quality Father | 0.04 * | 0.02 | 0.022 | ||
| Hands-on Father | −0.02 | 0.02 | 0.291 | ||
| Sequence Father | −0.01 | 0.03 | 0.810 | ||
| Acquaintance Father | −0.03 | 0.03 | 0.256 | ||
| Autonomy Father | 0.07 * | 0.03 | 0.018 | ||
| Co-use Father | 0.00 | 0.02 | 0.892 | ||
| Knowledge Father | −0.03 | 0.02 | 0.164 | ||
| Frequency Mother | 0.01 | 0.02 | 0.540 | ||
| Quality Mother | 0.02 | 0.02 | 0.165 | ||
| Hands-on Mother | −0.02 | 0.02 | 0.311 | ||
| Sequence Mother | 0.01 | 0.03 | 0.621 | ||
| Acquaintance Mother | −0.05 | 0.03 | 0.085 | ||
| Autonomy Mother | 0.06 | 0.03 | 0.070 | ||
| Co-use Mother | −0.04 | 0.02 | 0.107 | ||
| Knowledge Mother | −0.05 * | 0.02 | 0.011 | ||
| Child gender | Frequency Father | −0.05 | 0.03 | 0.114 | |
| Quality Father | −0.02 | 0.03 | 0.461 | ||
| Hands-on Father | −0.02 | 0.03 | 0.443 | ||
| Sequence Father | 0.00 | 0.05 | 0.987 | ||
| Acquaintance Father | 0.01 | 0.04 | 0.890 | ||
| Autonomy Father | −0.04 | 0.05 | 0.408 | ||
| Co-use Father | 0.02 | 0.03 | 0.489 | ||
| Knowledge Father | −0.03 | 0.03 | 0.289 | ||
| Frequency Mother | 0.01 | 0.03 | 0.784 | ||
| Quality Mother | 0.00 | 0.03 | 0.901 | ||
| Hands-on Mother | 0.00 | 0.03 | 0.952 | ||
| Sequence Mother | −0.10 * | 0.05 | 0.029 | ||
| Acquaintance Mother | −0.04 | 0.05 | 0.345 | ||
| Autonomy Mother | −0.01 | 0.05 | 0.853 | ||
| Co-use Mother | −0.06 | 0.04 | 0.071 | ||
| Knowledge Mother | −0.08 * | 0.03 | 0.010 | ||
| Num. of Children | Frequency Father | −0.10 *** | 0.03 | 0.001 | |
| Quality Father | −0.07 * | 0.02 | 0.007 | ||
| Hands-on Father | −0.07 *** | 0.02 | 0.003 | ||
| Sequence Father | 0.03 | 0.04 | 0.517 | ||
| Acquaintance Father | −0.02 | 0.04 | 0.539 | ||
| Autonomy Father | 0.03 | 0.04 | 0.517 | ||
| Co-use Father | −0.10 *** | 0.03 | 0.003 | ||
| Knowledge Father | −0.10 *** | 0.03 | 0.001 | ||
| Frequency Mother | −0.11 *** | 0.03 | <0.001 | ||
| Quality Mother | −0.03 | 0.03 | 0.184 | ||
| Hands-on Mother | −0.06 * | 0.02 | 0.011 | ||
| Sequence Mother | 0.12 *** | 0.04 | 0.003 | ||
| Acquaintance Mother | 0.08 | 0.04 | 0.068 | ||
| Autonomy Mother | 0.01 | 0.05 | 0.805 | ||
| Co-use Mother | −0.05 | 0.03 | 0.099 | ||
| Knowledge Mother | −0.05 | 0.03 | 0.056 | ||
| SES | Frequency Father | 0.01 | 0.02 | 0.422 | |
| Quality Father | 0.01 | 0.01 | 0.492 | ||
| Hands-on Father | 0.01 | 0.01 | 0.442 | ||
| Sequence Father | −0.04 | 0.02 | 0.085 | ||
| Acquaintance Father | −0.10 *** | 0.02 | <0.001 | ||
| Autonomy Father | −0.06 * | 0.02 | 0.014 | ||
| Co-use Father | −0.01 | 0.02 | 0.616 | ||
| Knowledge Father | 0.02 | 0.01 | 0.124 | ||
| Frequency Mother | 0.09 *** | 0.02 | <0.001 | ||
| Quality Mother | 0.07 *** | 0.01 | <0.001 | ||
| Hands-on Mother | 0.06 *** | 0.01 | <0.001 | ||
| Sequence Mother | 0.00 | 0.02 | 0.822 | ||
| Acquaintance Mother | −0.06 ** | 0.02 | 0.005 | ||
| Autonomy Mother | −0.04 | 0.03 | 0.174 | ||
| Co-use Mother | 0.01 | 0.02 | 0.496 | ||
| Knowledge Mother | 0.08 *** | 0.01 | <0.001 |
| Models | χ2 (df) | CFI | TLI | RMSEA | SRMR | Δχ2 | ΔCFI | ΔRMSEA |
|---|---|---|---|---|---|---|---|---|
| Freely estimate | 4668.17 (1654) | 0.94 | 0.93 | 0.03 | 0.03 | - | - | - |
| Frequency | 4668.26 (1655) | 0.94 | 0.93 | 0.03 | 0.03 | 0.09 (1) | 0.00 | 0.00 |
| Quality | 4673.09 (1655) | 0.94 | 0.93 | 0.03 | 0.03 | 4.92 (1) * | 0.00 | 0.00 |
| Hands-on | 4672.11 (1655) | 0.94 | 0.93 | 0.03 | 0.03 | 3.94 (1) * | 0.00 | 0.00 |
| Sequence | 4668.23 (1655) | 0.94 | 0.93 | 0.03 | 0.03 | 0.06 (1) | 0.00 | 0.00 |
| Acquaintance | 4668.70 (1655) | 0.94 | 0.93 | 0.03 | 0.03 | 0.53 (1) | 0.00 | 0.00 |
| Autonomy | 4668.18 (1655) | 0.94 | 0.93 | 0.03 | 0.03 | 0.01 (1) | 0.00 | 0.00 |
| Co-use | 4668.18 (1655) | 0.94 | 0.93 | 0.03 | 0.03 | 0.00 (1) | 0.00 | 0.00 |
| Knowledge | 4668.60 (1655) | 0.94 | 0.93 | 0.03 | 0.03 | 0.43 (1) | 0.00 | 0.00 |
| Direct effects | 4685.72 (1655) | 0.94 | 0.93 | 0.03 | 0.03 | 17.55 (1) *** | 0.00 | 0.00 |
| Adopted | 4670.23 (1660) | 0.94 | 0.93 | 0.03 | 0.03 | 2.06 (6) | 0.00 | 0.00 |
| Path Type | Predictor | Outcome | b | SE | p |
|---|---|---|---|---|---|
| Father to Father | PASU Father | Frequency Father | 0.06 ** | 0.02 | 0.003 |
| Quality Father | 0.10 *** | 0.02 | <0.001 | ||
| Hands-on Father | −0.03 | 0.02 | 0.101 | ||
| Sequence Father | 0.00 | 0.03 | 0.940 | ||
| Acquaintance Father | 0.03 | 0.03 | 0.343 | ||
| Autonomy Father | 0.36 *** | 0.03 | <0.001 | ||
| Co-use Father | 0.27 *** | 0.02 | <0.001 | ||
| Knowledge Father | 0.07 ** | 0.02 | 0.001 | ||
| Father to Mother | PASU Father | Frequency Mother | −0.03 | 0.02 | 0.206 |
| Quality Mother | −0.05 * | 0.02 | 0.028 | ||
| Hands-on Mother | −0.02 | 0.02 | 0.345 | ||
| Sequence Mother | −0.05 | 0.03 | 0.085 | ||
| Acquaintance Mother | −0.02 | 0.03 | 0.441 | ||
| Autonomy Mother | −0.02 | 0.03 | 0.442 | ||
| Co-use Mother | 0.03 | 0.02 | 0.187 | ||
| Knowledge Mother | −0.03 | 0.03 | 0.276 | ||
| Mother to Father | PASU Mother | Frequency Father | −0.03 | 0.02 | 0.206 |
| Quality Father | 0.04 | 0.02 | 0.088 | ||
| Hands-on Father | 0.04 | 0.02 | 0.080 | ||
| Sequence Father | −0.05 | 0.03 | 0.085 | ||
| Acquaintance Father | −0.02 | 0.03 | 0.441 | ||
| Autonomy Father | −0.02 | 0.03 | 0.442 | ||
| Co-use Father | 0.03 | 0.02 | 0.187 | ||
| Knowledge Father | 0.06 * | 0.03 | 0.020 | ||
| Mother to Mother | PASU Mother | Frequency Mother | 0.06 ** | 0.02 | 0.003 |
| Quality Mother | 0.10 *** | 0.02 | <0.001 | ||
| Hands-on Mother | −0.03 | 0.02 | 0.101 | ||
| Sequence Mother | 0.00 | 0.03 | 0.940 | ||
| Acquaintance Mother | 0.03 | 0.03 | 0.343 | ||
| Autonomy Mother | 0.36 *** | 0.03 | <0.001 | ||
| Co-use Mother | 0.27 *** | 0.02 | <0.001 | ||
| Knowledge Mother | 0.07 ** | 0.02 | 0.001 | ||
| Parents to Child | Frequency Father | PMU | 0.04 | 0.04 | 0.212 |
| Frequency Mother | PMU | 0.04 | 0.04 | 0.212 | |
| Quality Father | PMU | −0.14 ** | 0.04 | 0.001 | |
| Quality Mother | PMU | −0.31 *** | 0.04 | <0.001 | |
| Hands-on Father | PMU | −0.02 | 0.04 | 0.723 | |
| Hands-on Mother | PMU | −0.21 *** | 0.05 | <0.001 | |
| Sequence Father | PMU | 0.01 | 0.02 | 0.723 | |
| Sequence Mother | PMU | 0.01 | 0.02 | 0.723 | |
| Acquaintance Father | PMU | 0.01 | 0.01 | 0.620 | |
| Acquaintance Mother | PMU | 0.01 | 0.01 | 0.620 | |
| Autonomy Father | PMU | 0.04 | 0.03 | 0.088 | |
| Autonomy Mother | PMU | 0.04 | 0.03 | 0.088 | |
| Co-use Father | PMU | 0.01 | 0.06 | 0.858 | |
| Co-use Mother | PMU | 0.01 | 0.06 | 0.858 | |
| Knowledge Father | PMU | −0.06 | 0.04 | 0.087 | |
| Knowledge Mother | PMU | −0.06 | 0.04 | 0.087 | |
| Direct effects | PASU Father | PMU | 0.01 | 0.03 | 0.836 |
| PASU Mother | PMU | 0.24 *** | 0.03 | <0.001 | |
| Child age | PMU | 0.03 | 0.02 | 0.120 | |
| Frequency Father | 0.01 | 0.02 | 0.685 | ||
| Quality Father | 0.04 * | 0.02 | 0.022 | ||
| Hands-on Father | −0.02 | 0.02 | 0.292 | ||
| Sequence Father | −0.01 | 0.03 | 0.809 | ||
| Acquaintance Father | −0.03 | 0.03 | 0.256 | ||
| Autonomy Father | 0.07 * | 0.03 | 0.019 | ||
| Co-use Father | 0.00 | 0.02 | 0.889 | ||
| Knowledge Father | −0.03 | 0.02 | 0.164 | ||
| Frequency Mother | 0.01 | 0.02 | 0.540 | ||
| Quality Mother | 0.02 | 0.02 | 0.163 | ||
| Hands-on Mother | −0.02 | 0.02 | 0.310 | ||
| Sequence Mother | 0.01 | 0.03 | 0.622 | ||
| Acquaintance Mother | −0.05 | 0.03 | 0.085 | ||
| Autonomy Mother | 0.06 | 0.03 | 0.075 | ||
| Co-use Mother | −0.04 | 0.02 | 0.107 | ||
| Knowledge Mother | −0.05 * | 0.02 | 0.011 | ||
| Child gender | PMU | −0.06 | 0.03 | 0.099 | |
| Frequency Father | −0.05 | 0.03 | 0.114 | ||
| Quality Father | −0.02 | 0.03 | 0.461 | ||
| Hands-on Father | −0.02 | 0.03 | 0.443 | ||
| Sequence Father | 0.00 | 0.05 | 0.987 | ||
| Acquaintance Father | 0.01 | 0.04 | 0.890 | ||
| Autonomy Father | −0.04 | 0.05 | 0.415 | ||
| Co-use Father | 0.02 | 0.03 | 0.490 | ||
| Knowledge Father | −0.03 | 0.03 | 0.288 | ||
| Frequency Mother | 0.01 | 0.03 | 0.784 | ||
| Quality Mother | 0.00 | 0.03 | 0.904 | ||
| Hands-on Mother | 0.00 | 0.03 | 0.952 | ||
| Sequence Mother | −0.10 * | 0.05 | 0.029 | ||
| Acquaintance Mother | −0.04 | 0.05 | 0.345 | ||
| Autonomy Mother | −0.01 | 0.05 | 0.863 | ||
| Co-use Mother | −0.06 | 0.04 | 0.071 | ||
| Knowledge Mother | −0.08 * | 0.03 | 0.010 | ||
| Num. of Children | PMU | 0.00 | 0.03 | 0.951 | |
| Frequency Father | −0.10 ** | 0.03 | 0.001 | ||
| Quality Father | −0.07 ** | 0.02 | 0.007 | ||
| Hands-on Father | −0.07 ** | 0.02 | 0.003 | ||
| Sequence Father | 0.03 | 0.04 | 0.518 | ||
| Acquaintance Father | −0.02 | 0.04 | 0.539 | ||
| Autonomy Father | 0.03 | 0.04 | 0.529 | ||
| Co-use Father | −0.10 ** | 0.03 | 0.003 | ||
| Knowledge Father | −0.10 ** | 0.03 | 0.001 | ||
| Frequency Mother | −0.11 *** | 0.03 | <0.001 | ||
| Quality Mother | −0.03 | 0.03 | 0.182 | ||
| Hands-on Mother | −0.06 * | 0.02 | 0.011 | ||
| Sequence Mother | 0.12 ** | 0.04 | 0.004 | ||
| Acquaintance Mother | 0.08 | 0.04 | 0.068 | ||
| Autonomy Mother | 0.01 | 0.05 | 0.825 | ||
| Co-use Mother | −0.05 | 0.03 | 0.099 | ||
| Knowledge Mother | −0.05 | 0.03 | 0.056 | ||
| SES | PMU | 0.01 | 0.02 | 0.368 | |
| Frequency Father | 0.01 | 0.02 | 0.422 | ||
| Quality Father | 0.01 | 0.01 | 0.492 | ||
| Hands-on Father | 0.01 | 0.01 | 0.442 | ||
| Sequence Father | −0.04 | 0.02 | 0.086 | ||
| Acquaintance Father | −0.10 *** | 0.02 | <0.001 | ||
| Autonomy Father | −0.06 * | 0.02 | 0.013 | ||
| Co-use Father | −0.01 | 0.02 | 0.615 | ||
| Knowledge Father | 0.02 | 0.01 | 0.124 | ||
| Frequency Mother | 0.09 *** | 0.02 | <0.001 | ||
| Quality Mother | 0.07 *** | 0.01 | <0.001 | ||
| Hands-on Mother | 0.06 *** | 0.01 | <0.001 | ||
| Sequence Mother | 0.00 | 0.02 | 0.822 | ||
| Acquaintance Mother | −0.06 ** | 0.02 | 0.005 | ||
| Autonomy Mother | −0.04 | 0.03 | 0.166 | ||
| Co-use Mother | 0.01 | 0.02 | 0.497 | ||
| Knowledge Mother | 0.08 *** | 0.01 | <0.001 |
References
- Abidin, R., Flens, J. R., & Austin, W. G. (2006). The parenting stress index. Lawrence Erlbaum Associates Publishers. Available online: https://psycnet.apa.org/record/2006-03622-011 (accessed on 20 May 2020).
- Ajzen, I. (1991). The theory of planned behavior. Organizational Behavior and Human Decision Processes, 50(2), 179–211. [Google Scholar] [CrossRef]
- Avvisati, F., & Wuyts, C. (2024). The measurement of socio-economic status in PISA. OECD Education Working Papers, No. 321. OECD Publishing. [Google Scholar] [CrossRef]
- Barrett, P. (2007). Structural equation modelling: Adjudging model fit. Personality and Individual Differences, 42(5), 815–824. [Google Scholar] [CrossRef]
- Bergmann, C., Dimitrova, N., Alaslani, K., Almohammadi, A., Alroqi, H., Aussems, S., Barokova, M., Davies, C., Gonzalez-Gomez, N., Gibson, S. P., Havron, N., Horowitz-Kraus, T., Kanero, J., Kartushina, N., Keller, C., Mayor, J., Mundry, R., Shinskey, J., & Mani, N. (2022). Young children’s screen time during the first COVID-19 lockdown in 12 countries. Scientific Reports, 12(1), 2015. [Google Scholar] [CrossRef] [PubMed]
- Bornstein, M. H. (2013). Cultural approaches to parenting. Psychology Press. Available online: https://api.taylorfrancis.com/content/books/mono/download?identifierName=doi&identifierValue=10.4324/9780203772676&type=googlepdf (accessed on 20 May 2020).
- Bowen, M. (1993). Family therapy in clinical practice. Jason Aronson. [Google Scholar]
- Chan, S. M., Bowes, J., & Wyver, S. (2009). Chinese parenting in Hong Kong: Links among goals, beliefs and styles. Early Child Development and Care, 179(7), 849–862. [Google Scholar] [CrossRef]
- Chang, F.-C., Chiu, C.-H., Chen, P.-H., Chiang, J.-T., Miao, N.-F., Chuang, H.-Y., & Liu, S. (2019). Children’s use of mobile devices, smartphone addiction and parental mediation in Taiwan. Computers in Human Behavior, 93, 25–32. [Google Scholar] [CrossRef]
- Chao, R. K. (1994). Beyond parental control and authoritarian parenting style: Understanding Chinese parenting through the cultural notion of training. Child Development, 65(4), 1111. [Google Scholar] [CrossRef]
- Chen, F., Liu, G., & Mair, C. A. (2011). Intergenerational ties in context: Grandparents caring for grandchildren in China. Social Forces, 90(2), 571–594. [Google Scholar] [CrossRef]
- Chen, F. F. (2007). Sensitivity of goodness of fit indexes to lack of measurement invariance. Structural Equation Modeling: A Multidisciplinary Journal, 14(3), 464–504. [Google Scholar] [CrossRef]
- Choy, Y. N., Lau, E. Y. H., & Wu, D. (2024). Digital parenting and its impact on early childhood development: A scoping review. Education and Information Technologies, 29(15), 22147–22187. [Google Scholar] [CrossRef]
- Cingel, D. P., & Krcmar, M. (2013). Predicting media use in very young children: The role of demographics and parent attitudes. Communication Studies, 64(4), 374–394. [Google Scholar] [CrossRef]
- Clark, L. S. (2011). Parental mediation theory for the digital age. Communication Theory, 21(4), 323–343. [Google Scholar] [CrossRef]
- Cohen, A., Bendelow, A., Smith, T., Cicchetti, C., Davis, M. M., & Heffernan, M. (2023). Parental attitudes on social media monitoring for youth: Cross-sectional survey study. JMIR Pediatrics and Parenting, 6, e46365. [Google Scholar] [CrossRef] [PubMed]
- Collier, K. M., Coyne, S. M., Rasmussen, E. E., Hawkins, A. J., Padilla-Walker, L. M., Erickson, S. E., & Memmott-Elison, M. K. (2016). Does parental mediation of media influence child outcomes? A meta-analysis on media time, aggression, substance use, and sexual behavior. Developmental Psychology, 52(5), 798–812. [Google Scholar] [CrossRef]
- Cook, W. L., & Kenny, D. A. (2005). The actor–partner interdependence model: A model of bidirectional effects in developmental studies. International Journal of Behavioral Development, 29(2), 101–109. [Google Scholar] [CrossRef]
- Cox, M. J., & Paley, B. (2003). Understanding families as systems. Current Directions in Psychological Science, 12(5), 193–196. [Google Scholar] [CrossRef]
- Çaylan, N., Yalçın, S. S., Nergiz, M. E., Yıldız, D., Oflu, A., Tezol, Ö., Çiçek, Ş., & Foto-Özdemir, D. (2021). Associations between parenting styles and excessive screen usage in preschool children. Turkish Archives of Pediatrics, 56(3), 261. [Google Scholar] [CrossRef]
- Daminger, A. (2019). The cognitive dimension of household labor. American Sociological Review, 84(4), 609–633. [Google Scholar] [CrossRef]
- Dedkova, L., & Mýlek, V. (2023). Parental mediation of online interactions and its relation to adolescents’ contacts with new people online: The role of risk perception. Information, Communication & Society, 26(16), 3179–3196. [Google Scholar] [CrossRef]
- Domoff, S. E., Borgen, A. L., & Radesky, J. S. (2020). Interactional theory of childhood problematic media use. Human Behavior and Emerging Technologies, 2(4), 343–353. [Google Scholar] [CrossRef]
- Domoff, S. E., Harrison, K., Gearhardt, A. N., Gentile, D. A., Lumeng, J. C., & Miller, A. L. (2019). Development and validation of the problematic media use measure: A parent report measure of screen media “addiction” in children. Psychology of Popular Media Culture, 8(1), 2–11. [Google Scholar] [CrossRef]
- Fagan, J., & Barnett, M. (2003). The relationship between maternal gatekeeping, paternal competence, mothers’ attitudes about the father role, and father involvement. Journal of Family Issues, 24(8), 1020–1043. [Google Scholar] [CrossRef]
- Feinberg, M. E. (2003). The internal structure and ecological context of coparenting: A framework for research and intervention. Parenting, 3(2), 95–131. [Google Scholar] [CrossRef]
- Festinger, L. (1957). Social comparison theory. Selective Exposure Theory, 16(401), 3. [Google Scholar]
- Fishbein, M., & Ajzen, I. (2011). Predicting and changing behavior: The reasoned action approach. Psychology Press. [Google Scholar]
- Fitzpatrick, C., Harvey, E., Cristini, E., Laurent, A., Lemelin, J.-P., & Garon-Carrier, G. (2022). Is the association between early childhood screen media use and effortful control bidirectional? A prospective study during the COVID-19 pandemic. Frontiers in Psychology, 13, 918834. [Google Scholar] [CrossRef]
- Gawronski, B., & Strack, F. (Eds.). (2012). Cognitive consistency: A fundamental principle in social cognition (pp. xiii, 494). The Guilford Press. [Google Scholar]
- Gentile, D. A., Bailey, K., Bavelier, D., Brockmyer, J. F., Cash, H., Coyne, S. M., Doan, A., Grant, D. S., Green, C. S., Griffiths, M., Markle, T., Petry, N. M., Prot, S., Rae, C. D., Rehbein, F., Rich, M., Sullivan, D., Woolley, E., & Young, K. (2017). Internet gaming disorder in children and adolescents. Pediatrics, 140(Suppl. S2), S81–S85. [Google Scholar] [CrossRef]
- Hargittai, E., & Shafer, S. (2006). Differences in actual and perceived online skills: The role of gender. Social Science Quarterly, 87(2), 432–448. [Google Scholar] [CrossRef]
- Hayduk, L., Cummings, G., Boadu, K., Pazderka-Robinson, H., & Boulianne, S. (2007). Testing! Testing! One, two, three—Testing the theory in structural equation models! Personality and Individual Differences, 42(5), 841–850. [Google Scholar] [CrossRef]
- Hua, J., Xie, J., Baker, C., & Du, W. (2022). National prevalence of excessive screen exposure among chinese preschoolers. JAMA Network Open, 5(7), e2224244. [Google Scholar] [CrossRef]
- Kenny, D. A., Kashy, D. A., & Cook, W. L. (2020). Dyadic data analysis. Guilford Publications. [Google Scholar]
- Kenny, D. A., & Ledermann, T. (2010). Detecting, measuring, and testing dyadic patterns in the actor–partner interdependence model. Journal of Family Psychology, 24(3), 359–366. [Google Scholar] [CrossRef] [PubMed]
- Kim, H., & Kim, J.-S. (2022). Extending the actor-partner interdependence model to accommodate multivariate dyadic data using latent variables. Psychological Methods, 29(5), 890–918. [Google Scholar] [CrossRef]
- Kline, R. B. (2016). Principles and practice of structural equation modeling. The Guilford Press. [Google Scholar]
- Lamb, M. E. (2010). The role of the father in child development (5th ed.). John Wiley & Sons. [Google Scholar]
- Lauricella, A. R., Wartella, E., & Rideout, V. J. (2015). Young children’s screen time: The complex role of parent and child factors. Journal of Applied Developmental Psychology, 36, 11–17. [Google Scholar] [CrossRef]
- Lee, E. J., & Kim, H. S. (2018). Gender differences in smartphone addiction behaviors associated with parent-child bonding, parent-child communication, and parental mediation among Korean elementary school students. Journal of Addictions Nursing, 29(4), 244–254. [Google Scholar] [CrossRef] [PubMed]
- Lee, H. E., Kim, J. Y., & Kim, C. (2022). The influence of parent media use, parent attitude on media, and parenting style on children’s media use. Children, 9(1), 37. [Google Scholar] [CrossRef]
- Lim, S. S., & Wang, Y. (2024). Digital parenting burdens in China: Online homework, parent chats and punch-in culture. Emerald Publishing. Available online: https://library.oapen.org/handle/20.500.12657/90843 (accessed on 20 May 2020).
- Liu, J., Wu, L., Sun, X., Bai, X., & Duan, C. (2023). Active parental mediation and adolescent problematic internet use: The mediating role of parent–child relationships and hiding online behavior. Behavioral Sciences, 13(8), 679. [Google Scholar] [CrossRef]
- Livingstone, S., & Helsper, E. J. (2008). Parental mediation of children’s internet use. Journal of Broadcasting & Electronic Media, 52(4), 581–599. [Google Scholar] [CrossRef]
- Lou, J., Wang, M., Xie, X., Wang, F., Zhou, X., Lu, J., & Zhu, H. (2024). The association between family socio-demographic factors, parental mediation and adolescents’ digital literacy: A cross-sectional study. BMC Public Health, 24(1), 2932. [Google Scholar] [CrossRef] [PubMed]
- Marciano, L., Petrocchi, S., & Camerini, A.-L. (2022). Parental knowledge of children’s screen time: The role of parent-child relationship and communication. Communication Research, 49(6), 792–815. [Google Scholar] [CrossRef]
- McDaniel, B. T., & Radesky, J. S. (2018). Technoference: Parent distraction with technology and associations with child behavior problems. Child Development, 89(1), 100–109. [Google Scholar] [CrossRef]
- Minuchin, P. (1985). Families and individual development: Provocations from the field of family therapy. Child Development, 56(2), 289. [Google Scholar] [CrossRef]
- Mitchell, K. J., Finkelhor, D., & Wolak, J. (2003). The exposure of youth to unwanted sexual material on the Internet: A national survey of risk, impact, and prevention. Youth & Society, 34(3), 330–358. [Google Scholar] [CrossRef]
- Muthén, L., & Muthén, B. (2018). Mplus user’s guide (8th ed.). Muthén and Muthén. [Google Scholar]
- Nathanson, A. I. (2001). Parent and child perspectives on the presence and meaning of parental television mediation. Journal of Broadcasting & Electronic Media, 45(2), 201–220. [Google Scholar] [CrossRef]
- Nikken, P. (2017). Implications of low or high media use among parents for young children’s media use. Cyberpsychology: Journal of Psychosocial Research on Cyberspace, 11(3), 1. [Google Scholar] [CrossRef]
- Nikken, P., & Jansz, J. (2006). Parental mediation of children’s videogame playing: A comparison of the reports by parents and children. Learning, Media and Technology, 31(2), 181–202. [Google Scholar] [CrossRef]
- Nikken, P., & Jansz, J. (2014). Developing scales to measure parental mediation of young children’s internet use. Learning, Media and Technology, 39(2), 250–266. [Google Scholar] [CrossRef]
- Nikken, P., & Schols, M. (2015). How and why parents guide the media use of young children. Journal of Child and Family Studies, 24(11), 3423–3435. [Google Scholar] [CrossRef] [PubMed]
- Nomaguchi, K., Brown, S., & Leyman, T. M. (2017). Fathers’ participation in parenting and maternal parenting stress: Variation by relationship status. Journal of Family Issues, 38(8), 1132–1156. [Google Scholar] [CrossRef] [PubMed]
- OECD. (2024). PISA 2022 technical report. OECD Publishing. [Google Scholar] [CrossRef]
- Paavonen, E. J., Roine, M., Pennonen, M., & Lahikainen, A. R. (2009). Do parental co-viewing and discussions mitigate TV-induced fears in young children? Child: Care, Health and Development, 35(6), 773–780. [Google Scholar] [CrossRef] [PubMed]
- Peng, Q., Wan, X., Zhang, L., & Wang, X. (2024). Media-related parenting and children’s media use among Chinese young children during the post-pandemic age: A large-scale representative study. Early Child Development and Care, 194(13–14), 1344–1365. [Google Scholar] [CrossRef]
- Pila, S., Lauricella, A. R., Piper, A. M., & Wartella, E. (2021). The power of parent attitudes: Examination of parent attitudes toward traditional and emerging technology. Human Behavior and Emerging Technologies, 3(4), 540–551. [Google Scholar] [CrossRef]
- Radesky, J. S., Kistin, C. J., Zuckerman, B., Nitzberg, K., Gross, J., Kaplan-Sanoff, M., Augustyn, M., & Silverstein, M. (2014). Patterns of mobile device use by caregivers and children during meals in fast food restaurants. Pediatrics, 133(4), e843–e849. [Google Scholar] [CrossRef]
- Rasmussen, E. C., White, S. R., King, A. J., Holiday, S., & Densley, R. L. (2016). Predicting parental mediation behaviors: The direct and indirect influence of parents’ critical thinking about media and attitudes about parent-child interactions. Journal of Media Literacy Education, 8(2), 1–21. [Google Scholar] [CrossRef]
- Rusu, P. P., Candel, O.-S., Bogdan, I., Ilciuc, C., Ursu, A., & Podina, I. R. (2025). Parental stress and well-being: A meta-analysis. Clinical Child and Family Psychology Review, 28(2), 255–274. [Google Scholar] [CrossRef]
- Sakaluk, J. K., Fisher, A. N., & Kilshaw, R. E. (2021). Dyadic measurement invariance and its importance for replicability in romantic relationship science. Personal Relationships, 28(1), 190–226. [Google Scholar] [CrossRef]
- Shawcroft, J., Blake, H., Gonzalez, A., & Coyne, S. M. (2023). Structures for screens: Longitudinal associations between parental media rules and problematic media use in early childhood. Technology, Mind, and Behavior, 3(2). [Google Scholar] [CrossRef] [PubMed]
- Shawcroft, J., Coyne, S. M., Linder, L., Clifford, B. N., & McDaniel, B. T. (2024). Attachment security and problematic media use in infancy: A longitudinal study in the United States. Infancy, 29(2), 137–154. [Google Scholar] [CrossRef]
- Stevens, J. H. (1988). Shared knowledge about infants among fathers and mothers. The Journal of Genetic Psychology, 149(4), 515–525. [Google Scholar] [CrossRef]
- Su, B., Yu, C., Zhang, W., Su, Q., Zhu, J., & Jiang, Y. (2018). Father-child longitudinal relationship: Parental monitoring and internet gaming disorder in chinese adolescents. Frontiers in Psychology, 9, 95. [Google Scholar] [CrossRef]
- Swit, C. S., Coyne, S. M., Shawcroft, J., Gath, M., Barr, R., Holmgren, H. G., & Stockdale, L. (2023). Problematic media use in early childhood: The role of parent-child relationships and parental wellbeing in families in New Zealand and the United States. Journal of Children and Media, 17(4), 443–466. [Google Scholar] [CrossRef] [PubMed]
- Symons, K., Ponnet, K., Walrave, M., & Heirman, W. (2017). A qualitative study into parental mediation of adolescents’ internet use. Computers in Human Behavior, 73, 423–432. [Google Scholar] [CrossRef]
- Tofighi, D., & MacKinnon, D. P. (2011). RMediation: An R package for mediation analysis confidence intervals. Behavior Research Methods, 43(3), 692–700. [Google Scholar] [CrossRef]
- Trumello, C., Ballarotto, G., Ricciardi, P., Paciello, M., Marino, V., Morelli, M., Tambelli, R., & Babore, A. (2023). Mothers and fathers of pre-school children: A study on parenting stress and child’s emotional-behavioral difficulties. Current Psychology, 42(29), 25367–25378. [Google Scholar] [CrossRef]
- Valkenburg, P. M., Krcmar, M., Peeters, A. L., & Marseille, N. M. (1999). Developing a scale to assess three styles of television mediation: “Instructive mediation,” “restrictive mediation,” and “social coviewing”. Journal of Broadcasting & Electronic Media, 43(1), 52–66. [Google Scholar] [CrossRef]
- Valkenburg, P. M., Piotrowski, J. T., Hermanns, J., & de Leeuw, R. (2013). Developing and validating the perceived parental media mediation scale: A self-determination perspective. Human Communication Research, 39(4), 445–469. [Google Scholar] [CrossRef]
- Vandewater, E. A., Park, S.-E., Huang, X., & Wartella, E. A. (2005). “No–You can’t watch that”: Parental rules and young children’s media use. American Behavioral Scientist, 48(5), 608–623. [Google Scholar] [CrossRef]
- Vossen, H. G. M., van den Eijnden, R. J. J. M., Visser, I., & Koning, I. M. (2024). Parenting and problematic social media use: A systematic review. Current Addiction Reports, 11(3), 511–527. [Google Scholar] [CrossRef]
- Wang, X., Wu, Y., Yao, C., Wu, X., Ruan, Y., & Ye, S. (2022). Correlates of preschoolers’ screen time in China: Parental factors. BMC Pediatrics, 22(1), 417. [Google Scholar] [CrossRef] [PubMed]
- Zhou, N., Liang, Y., Cao, H., Song, K., Chen, Y., Hao, R., & Zhang, J. (2022). Chinese adolescents’ problematic cellphone use: Exploring the implications of configuration profiles of cellphone-specific parenting behaviors. Computers in Human Behavior, 137, 107408. [Google Scholar] [CrossRef]


| M (SD) % | ||
|---|---|---|
| Children’s age (years) | 5.15 (0.809) | |
| Children’s gender | ||
| Boy | 985 (54.7%) | |
| Girl | 817 (45.3%) | |
| Number of children | 1.70 (0.566) | |
| Family annual income (RMB) | ||
| Below 30,000 | 97 (5.4%) | |
| 30,000–50,000 | 86 (4.8%) | |
| 50,001–100,000 | 269 (14.9%) | |
| 100,001–200,000 | 488 (27.1%) | |
| 200,001–300,000 | 317 (17.6%) | |
| Above 300,001 | 545 (30.2%) | |
| Occupation | Mother | Father |
| Unemployed a | 368 (20.4%) | 88 (4.9%) |
| Non-technical or semi-technical worker | 47 (2.6%) | 36 (2.0%) |
| Technical worker or semi-professional | 236 (13.1%) | 289 (16.0%) |
| Professional or officer | 880 (48.8%) | 829 (46.0%) |
| Medium level professional or administrator | 224 (12.4%) | 426 (23.6%) |
| High-level professional or administrator | 47 (2.6%) | 134 (7.4%) |
| Educational background | ||
| Junior high school or below | 100 (5.5%) | 89 (4.9%) |
| Senior high school | 216 (12.0%) | 231 (12.8%) |
| Associate college degree | 445 (24.7%) | 394 (21.9%) |
| Bachelor’s degree | 910 (50.5%) | 914 (50.7%) |
| Master’s degree or above | 131 (7.3%) | 174 (9.7%) |
| Variable | 1 | 2 | 3 | 4 | 5 | 6 | 7 | 8 | 9 | 10 | 11 | 12 | 13 | 14 | 15 | 16 | 17 | 18 | 19 |
|---|---|---|---|---|---|---|---|---|---|---|---|---|---|---|---|---|---|---|---|
| 1. PASU_Father | - | ||||||||||||||||||
| 2. PASU_Mother | 0.28 *** | - | |||||||||||||||||
| 3. Frequency_Father | 0.07 ** | 0.03 | - | ||||||||||||||||
| 4. Quality_Father | 0.13 *** | 0.08 *** | 0.54 *** | - | |||||||||||||||
| 5. HandsOn_Father | −0.02 | 0.05 * | 0.40 *** | 0.31 *** | - | ||||||||||||||
| 6. Sequence_Father | −0.01 | −0.02 | 0.26 *** | 0.30 *** | 0.22 *** | - | |||||||||||||
| 7. Acquaintance_Father | 0.03 | 0.01 | 0.23 *** | 0.26 *** | 0.20 *** | 0.47 *** | - | ||||||||||||
| 8. Autonomy_Father | 0.17 *** | 0.03 | 0.08 ** | 0.11 *** | −0.08 *** | 0.13 *** | 0.17 *** | - | |||||||||||
| 9. CoUse_Father | 0.24 *** | 0.12 *** | 0.23 *** | 0.24 *** | 0.13 *** | 0.16 *** | 0.20 *** | 0.42 *** | - | ||||||||||
| 10. Knowledge_Father | 0.10 *** | 0.09 *** | 0.40 *** | 0.36 *** | 0.42 *** | 0.18 *** | 0.17 *** | 0.05 * | 0.32 *** | - | |||||||||
| 11. Frequency_Mother | −0.02 | 0.03 | 0.17 *** | 0.12 *** | 0.15 *** | 0.06 ** | 0.08 *** | −0.05 * | 0.06 ** | 0.12 *** | - | ||||||||
| 12. Quality_Mother | −0.02 | 0.07 ** | 0.14 *** | 0.18 *** | 0.12 *** | 0.07 ** | 0.05 * | −0.03 | 0.05 * | 0.14 *** | 0.57 *** | - | |||||||
| 13. HandsOn_Mother | −0.03 | −0.02 | 0.14 *** | 0.08 *** | 0.21 *** | 0.07 ** | 0.06 ** | −0.04 | 0.02 | 0.15 *** | 0.48 *** | 0.36 *** | - | ||||||
| 14. Sequence_Mother | −0.05 * | −0.01 | 0.06 * | 0.09 *** | 0.09 *** | 0.22 *** | 0.09 *** | 0.01 | 0.03 | 0.06 ** | 0.22 *** | 0.30 *** | 0.23 *** | - | |||||
| 15. Acquaintance_Mother | −0.02 | 0.00 | 0.06 ** | 0.07 ** | 0.11 *** | 0.12 *** | 0.26 *** | 0.02 | 0.04 | 0.05 * | 0.17 *** | 0.22 *** | 0.22 *** | 0.41 *** | - | ||||
| 16. Autonomy_Mother | 0.06 * | 0.18 *** | −0.01 | 0.03 | −0.01 | 0.02 | 0.01 | 0.17 *** | 0.14 *** | −0.01 | 0.02 | 0.09 *** | −0.07 ** | 0.15 *** | 0.16 *** | - | |||
| 17. CoUse_Mother | 0.09 *** | 0.20 *** | 0.04 | 0.07 ** | 0.02 | 0.02 | 0.03 | 0.11 *** | 0.23 *** | 0.07 ** | 0.17 *** | 0.21 *** | 0.08 *** | 0.15 *** | 0.16 *** | 0.41 *** | - | ||
| 18. Knowledge_Mother | −0.01 | 0.04 | 0.13 *** | 0.08 ** | 0.12 *** | 0.06 * | 0.04 | −0.01 | 0.08 ** | 0.14 *** | 0.46 *** | 0.34 *** | 0.46 *** | 0.22 *** | 0.20 *** | 0.04 | 0.28 *** | - | |
| 19. PMU_Child | 0.07 ** | 0.16 *** | −0.08 *** | −0.12 *** | −0.09 *** | −0.03 | −0.01 | 0.08 ** | 0.03 | −0.09 *** | −0.19 *** | −0.28 *** | −0.23 *** | −0.10 *** | −0.09 *** | 0.09 *** | 0.00 | −0.19 *** | - |
| M | 2.80 | 2.69 | 3.92 | 3.65 | 4.31 | 3.30 | 3.19 | 2.69 | 3.37 | 4.08 | 4.11 | 3.80 | 4.41 | 3.45 | 3.29 | 2.69 | 3.40 | 4.27 | 1.93 |
| SD | 0.66 | 0.66 | 0.67 | 0.69 | 0.61 | 1.01 | 1.08 | 1.06 | 0.88 | 0.65 | 0.68 | 0.70 | 0.59 | 1.00 | 1.12 | 1.12 | 0.91 | 0.65 | 0.67 |
| Specific Indirect Pathways | From Father’s PASU | From Mother’s PASU | |||||
|---|---|---|---|---|---|---|---|
| Estimate | SE | 95% CI | Estimate | SE | 95% CI | ||
| Via Father’s | Frequency | 0.00 | 0.00 | [−0.00, 0.01] | −0.00 | 0.00 | [−0.01, 0.00] |
| Quality | −0.01 | 0.01 | [−0.03, −0.01] | −0.01 | 0.00 | [−0.01, 0.00] | |
| Hands-on | 0.00 | 0.00 | [−0.00, 0.00] | 0.00 | 0.00 | [−0.01, 0.00] | |
| Sequence | 0.00 | 0.00 | [−0.00, 0.00] | 0.00 | 0.00 | [−0.00, 0.00] | |
| Acquaintance | 0.00 | 0.00 | [−0.00, 0.00] | 0.00 | 0.00 | [−0.00, 0.00] | |
| Autonomy | 0.02 | 0.01 | [−0.00, 0.04] | −0.00 | 0.00 | [−0.01, 0.00] | |
| Co-use | 0.00 | 0.02 | [−0.03, 0.04] | 0.00 | 0.00 | [−0.00, 0.01] | |
| Knowledge | −0.00 | 0.00 | [−0.01, 0.00] | −0.00 | 0.00 | [−0.01, 0.00] | |
| Via Mother’s | Frequency | −0.00 | 0.00 | [−0.01, 0.00] | 0.00 | 0.00 | [−0.00, 0.01] |
| Quality | 0.02 | 0.01 | [0.00, 0.03] | −0.03 | 0.01 | [−0.05, −0.02] | |
| Hands-on | 0.00 | 0.01 | [−0.01, 0.01] | 0.01 | 0.00 | [−0.00, 0.01] | |
| Sequence | 0.00 | 0.00 | [−0.00, 0.00] | 0.00 | 0.00 | [−0.00, 0.00] | |
| Acquaintance | 0.00 | 0.00 | [−0.00, 0.00] | 0.00 | 0.00 | [−0.00, 0.00] | |
| Autonomy | −0.00 | 0.00 | [−0.01, 0.00] | 0.02 | 0.01 | [−0.00, 0.04] | |
| Co-use | 0.00 | 0.00 | [−0.00, 0.01] | 0.00 | 0.02 | [−0.03, 0.04] | |
| Knowledge | 0.00 | 0.00 | [−0.00, 0.01] | −0.00 | 0.00 | [−0.01, 0.00] | |
Disclaimer/Publisher’s Note: The statements, opinions and data contained in all publications are solely those of the individual author(s) and contributor(s) and not of MDPI and/or the editor(s). MDPI and/or the editor(s) disclaim responsibility for any injury to people or property resulting from any ideas, methods, instructions or products referred to in the content. |
© 2025 by the authors. Licensee MDPI, Basel, Switzerland. This article is an open access article distributed under the terms and conditions of the Creative Commons Attribution (CC BY) license (https://creativecommons.org/licenses/by/4.0/).
Share and Cite
Lin, C.; Cui, Y.; Wang, X.; Su, X.; Zhang, L.; Peng, Q. The Impact of Parental Media Attitudes and Mediation Behaviors on Young Children’s Problematic Media Use in China: An Actor–Partner Interdependence Mediation Model Analysis. Behav. Sci. 2025, 15, 1141. https://doi.org/10.3390/bs15081141
Lin C, Cui Y, Wang X, Su X, Zhang L, Peng Q. The Impact of Parental Media Attitudes and Mediation Behaviors on Young Children’s Problematic Media Use in China: An Actor–Partner Interdependence Mediation Model Analysis. Behavioral Sciences. 2025; 15(8):1141. https://doi.org/10.3390/bs15081141
Chicago/Turabian StyleLin, Chaopai, Ying Cui, Xiaohui Wang, Xiaoqi Su, Limin Zhang, and Qian Peng. 2025. "The Impact of Parental Media Attitudes and Mediation Behaviors on Young Children’s Problematic Media Use in China: An Actor–Partner Interdependence Mediation Model Analysis" Behavioral Sciences 15, no. 8: 1141. https://doi.org/10.3390/bs15081141
APA StyleLin, C., Cui, Y., Wang, X., Su, X., Zhang, L., & Peng, Q. (2025). The Impact of Parental Media Attitudes and Mediation Behaviors on Young Children’s Problematic Media Use in China: An Actor–Partner Interdependence Mediation Model Analysis. Behavioral Sciences, 15(8), 1141. https://doi.org/10.3390/bs15081141

