The Role of Artificial Intelligence in Personalizing Social Media Marketing Strategies for Enhanced Customer Experience
Abstract
1. Introduction
2. Literature Review
2.1. AI in Marketing
2.2. Social Media Personalization
2.3. Integration of AI in Marketing
2.4. Challenges and Opportunities
3. Theoretical Background
3.1. Uses and Gratification Theory
3.2. Uses and Gratification Theory in Consumer Behavior
3.3. UGT and Algorithmic Contexts
3.4. UGT Justification for Study Variables
3.5. UGT Gratification Mapping
4. Development of Hypotheses and Conceptual Model
4.1. AI Components in Customer Awareness
4.2. AI Components on Customer Purchase Intention
4.3. AI Components on Customer Social Media Platform Selection
4.4. AI Components on Customer Information Seeking
4.5. Customer’s Awareness of Customer Experience
4.6. Customer Purchase Intention on Customer Experience
4.7. Customer Social Media Platform Choice on Customer Experience
4.8. Customer Information Seeking on Customer Experience
4.9. Conceptual Model
5. Research Methodology
5.1. Research Design
5.2. Sample Procedure, Data Collection, and Data Analysis Strategy
5.3. Data Analysis
6. Results
6.1. Descriptive Statistics of Questionnaire
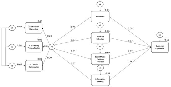
6.2. Hypotheses Testing
7. Discussion
- Components of AI and Customer Awareness
- AI Components and Customer Purchase Intention
- AI Components and Customer Social Media Platform Selection
- AI Components and Customer Information Seeking.
- Customer Awareness and Customer Experience.
- Customer Purchase Intention and Customer Experience
- Customer Social Media Platform Choice and Customer Experience.
- Customer Information Seeking and Customer Experience.
8. Conclusions, Implications, and Limitations
Author Contributions
Funding
Institutional Review Board Statement
Informed Consent Statement
Data Availability Statement
Conflicts of Interest
References
- Aaker, D. A. (1992). The value of brand equity. Journal of Business Strategy, 13(4), 27–32. [Google Scholar] [CrossRef]
- Aghdaie, S. F. A., Kazemi, A., & Mahdavinia, S. H. (2021). The influence of psychological factors on customers information search behaviour. International Journal of Productivity and Quality Management, 33(3), 420–434. [Google Scholar] [CrossRef]
- Ahmad, M. F. (2018). The impact of big data processing framework for artificial intelligence within corporate marketing communication. International Journal of Engineering & Technology, 7(4), 384–388. [Google Scholar]
- Analyticsinsight. (2021). 80% of companies will adopt intelligent automation by 2025. Available online: https://www.analyticsinsight.net/intelligent-automation/80-of-companies-will-adopt-intelligent-automation-by-2025 (accessed on 19 January 2025).
- Arachchi, H. D. M., & Samarasinghe, G. D. (2024). Impact of embedded AI mobile smart speech recognition on consumer attitudes towards AI and purchase intention across Generations X and Y. European Journal of Management Studies, 29(1), 3–29. [Google Scholar] [CrossRef]
- Babashahi, L., Barbosa, C. E., Lima, Y., Lyra, A., Salazar, H., Argôlo, M., & Souza, J. M. D. (2024). AI in the workplace: A systematic review of skill transformation in the industry. Administrative Sciences, 14(6), 127. [Google Scholar] [CrossRef]
- Bernarto, I., Berlianto, M. P., Meilani, Y. F. C. P., Masman, R. R., & Suryawan, I. N. (2020). The influence of brand awareness, brand image, and brand trust on brand loyalty. Jurnal Manajemen, 24(3), 412–426. [Google Scholar]
- Black, W., & Babin, B. J. (2019). Multivariate data analysis: Its approach, evolution, and impact. In The great facilitator: Reflections on the contributions of Joseph F. Hair, Jr. to marketing and business research (pp. 121–130). Springer. [Google Scholar]
- Brill, T. M., Munoz, L., & Miller, R. J. (2022). Siri, Alexa, and other digital assistants: A study of customer satisfaction with artificial intelligence applications. In The role of smart technologies in decision making (pp. 35–70). Routledge. [Google Scholar]
- Chavez, L., Ruiz, C., Curras, R., & Hernandez, B. (2020). The role of travel motivations and social media use in consumer interactive behaviour: A uses and gratifications perspective. Sustainability, 12(21), 8789. [Google Scholar] [CrossRef]
- Collins, C., Dennehy, D., Conboy, K., & Mikalef, P. (2021). Artificial intelligence in information systems research: A systematic literature review and research agenda. International Journal of Information Management, 60(1), 102383. [Google Scholar] [CrossRef]
- Deryl, M. D., Verma, S., & Srivastava, V. (2023). How does AI drive branding? Towards an integrated theoretical framework for AI-driven branding. International Journal of Information Management Data Insights, 3(2), 100205. [Google Scholar] [CrossRef]
- Dhavaleshwar, S. B. (2024). Innovative marketing in the digital age: The power of AI, personalization, and social media. Educational Administration: Theory and Practice, 30(1), 3677–3684. [Google Scholar] [CrossRef]
- Dias, P., & Duarte, A. (2022). TikTok practices among teenagers in Portugal: A uses & gratifications approach. Journalism and Media, 3(4), 615–632. [Google Scholar]
- Ebrahimi, P., Hamza, K. A., Gorgenyi-Hegyes, E., Zarea, H., & Fekete-Farkas, M. (2021). Consumer knowledge sharing behavior and consumer purchase behavior: Evidence from E-commerce and online retail in Hungary. Sustainability, 13(18), 10375. [Google Scholar] [CrossRef]
- Fayyaz, Z., Ebrahimian, M., Nawara, D., Ibrahim, A., & Kashef, R. (2020). Recommendation systems: Algorithms, challenges, metrics, and business opportunities. Applied Sciences, 10(21), 7748. [Google Scholar] [CrossRef]
- Gerea, C., Gonzalez-Lopez, F., & Herskovic, V. (2021). Omnichannel customer experience and management: An integrative review and research agenda. Sustainability, 13(5), 2824. [Google Scholar] [CrossRef]
- Homburg, C., Jozić, D., & Kuehnl, C. (2017). Customer experience management: Toward implementing an evolving marketing concept. Journal of the Academy of Marketing Science, 45(3), 377–401. [Google Scholar] [CrossRef]
- IBM. (2023). Our next-generation enterprise studio for AI builders. Available online: https://www.ibm.com/products/watsonx-ai (accessed on 13 December 2024).
- Jebb, A. T., Ng, V., & Tay, L. (2021). A review of key Likert scale development advances: 1995–2019. Frontiers in Psychology, 12(1), 637547. [Google Scholar] [CrossRef] [PubMed]
- Katz, E., & Foulkes, D. (1962). On the use of the mass media as “escape”: Clarification of a concept. Public Opinion Quarterly, 26(3), 377–388. [Google Scholar] [CrossRef]
- Kim, Y. J., & Kim, H. S. (2022). The impact of hotel customer experience on customer satisfaction through online reviews. Sustainability, 14(2), 848. [Google Scholar] [CrossRef]
- Kitsios, F., & Kamariotou, M. (2021). Artificial intelligence and business strategy towards digital transformation: A research agenda. Sustainability, 13(4), 2025. [Google Scholar] [CrossRef]
- Kumar, A., Bapat, G., Kumar, A., Hota, S. L., Abishek, G. D., & Vaz, S. (2024). Unlocking brand excellence: Harnessing AI tools for enhanced customer engagement and innovation. Engineering Proceedings, 59(1), 204. [Google Scholar]
- Liu, R., Gupta, S., & Patel, P. (2023). The application of the principles of responsible AI on social media marketing for digital health. Information Systems Frontiers, 25(6), 2275–2299. [Google Scholar] [CrossRef] [PubMed]
- Mari, A. (2020). Artificial Intelligence-based Voice Assistants as Social Media Platform: Anticipated Effect on Brands during Shopping. Journal of Creative Industries and Cultural Studies: JOCIS, 6(1), 56–71. [Google Scholar] [CrossRef]
- Matosas-López, L., & Romero-Ania, A. (2021). How to improve customer engagement in social networks: A study of Spanish brands in the automotive industry. Journal of Theoretical and Applied Electronic Commerce Research, 16(7), 3269–3281. [Google Scholar] [CrossRef]
- Mckinsey. (2023). The state of AI in 2023: Generative AI’s breakout year. Available online: https://www.mckinsey.com/capabilities/quantumblack/our-insights/the-state-of-ai-in-2023-generative-ais-breakout-year#/ (accessed on 23 January 2025).
- Morrison, D. G. (1979). Purchase intentions and purchase behavior. Journal of Marketing, 43(2), 65–74. [Google Scholar] [CrossRef]
- Na, M., Rong, L., Ali, M. H., Alam, S. S., Masukujjaman, M., & Ali, K. A. M. (2023). The mediating role of brand trust and brand love between brand experience and loyalty: A study on smartphones in China. Behavioral Sciences, 13(6), 502. [Google Scholar] [CrossRef]
- Palmer, A. (2010). Customer experience management: A critical review of an emerging idea. Journal of Services Marketing, 24(3), 196–208. [Google Scholar] [CrossRef]
- Rafieian, O., & Yoganarasimhan, H. (2023). AI and personalization. Artificial Intelligence in Marketing, 1(1), 77–102. [Google Scholar]
- Saurwein, F., & Spencer-Smith, C. (2021). Automated trouble: The role of algorithmic selection in harms on social media platforms. Media and Communication, 9(4), 222–233. [Google Scholar] [CrossRef]
- Sekaran, U. (2016). Research methods for business: A skill building approach. John Wiley & Sons. [Google Scholar]
- Spears, N., & Singh, S. N. (2004). Measuring attitude toward the brand and purchase intentions. Journal of Current Issues & Research in Advertising, 26(2), 53–66. [Google Scholar]
- Statista.com. (2024). Ways in which marketers used artificial intelligence (AI) worldwide in 2021 and 2022. Available online: https://www.statista.com/statistics/1365066/ai-usage-marketing/ (accessed on 19 October 2024).
- Sürücü, L., & Maslakci, A. (2020). Validity and reliability in quantitative research. Business & Management Studies: An International Journal, 8(3), 2694–2726. [Google Scholar]
- Tulcanaza-Prieto, A. B., Cortez-Ordoñez, A., & Lee, C. W. (2023). Influence of customer perception factors on AI-enabled customer experience in the ecuadorian banking environment. Sustainability, 15(16), 12441. [Google Scholar] [CrossRef]
- Wang, R. (2021). A study on the impact of perceived value of art based on artificial intelligence on consumers’ purchase intention. Journal of The Korea Society of Computer and Information, 26(1), 275–281. [Google Scholar]
- Wibowo, A., Chen, S. C., Wiangin, U., Ma, Y., & Ruangkanjanases, A. (2020). Customer behavior as an outcome of social media marketing: The role of social media marketing activity and customer experience. Sustainability, 13(1), 189. [Google Scholar] [CrossRef]
- Yang, Q., & Lee, Y. C. (2022). What drives the digital customer experience and customer loyalty in mobile short-form video shopping? Evidence from douyin (TikTok). Sustainability, 14(17), 10890. [Google Scholar] [CrossRef]
- Yin, J., & Qiu, X. (2021). AI technology and online purchase intention: Structural equation model based on perceived value. Sustainability, 13(10), 5671. [Google Scholar] [CrossRef]
- Yoo, S. R., Lee, S. W., & Jeon, H. M. (2020). The role of customer experience, food healthiness, and value for revisit intention in GROCERANT. Sustainability, 12(6), 2359. [Google Scholar] [CrossRef]
- Ziakis, C., & Vlachopoulou, M. (2023). Artificial intelligence in digital marketing: Insights from a comprehensive review. Information, 14(12), 664. [Google Scholar] [CrossRef]


| Gratification Type | AI Component(s) | Hypotheses | Rationale |
|---|---|---|---|
| Informational | Personalization, Content Optimization | H1, H4 | Users demand timely and accurate products along with brand information to fulfill their requirements. Personalization techniques customize communication messages, and content optimization ensures that all material remains suitable for recipients. |
| Social | Influencer Marketing | H2, H3 | Users want bonding experiences and a sense of community, which is represented by this factor. The use of influencer marketing depends on social connections to affect both purchase preferences (H2) and the selection of online platforms (H3). |
| Hedonic | Influencer Marketing, Content Optimization | Potentially H2 or H3 | Captures the user’s pursuit of enjoyment and entertainment. Malfunctioning AI-driven influencer advertising, in combination with dynamically generated content, creates pleasurable experiences that lead customers to greater interactions and opt for specific choices. |
| Variable | # of Statements |
|---|---|
| AI Influencer Marketing | 5 |
| Marketing Personalization | 4 |
| AI Content Optimization | 5 |
| Awareness | 3 |
| Purchase Intention | 5 |
| Media Platform Selection | 3 |
| Information Seeking | 4 |
| Customer Experience | 4 |
| Total | 33 |
| F | % | |
|---|---|---|
| Gender | ||
| Male | 552 | 61.8 |
| Female | 341 | 38.2 |
| Age | ||
| 18–25 years | 69 | 7.7 |
| 26–35 years | 444 | 49.8 |
| 36–45 years | 234 | 26.2 |
| above 45 years | 146 | 16.3 |
| Qualification | ||
| High school or less | 47 | 5.3 |
| Diploma | 94 | 10.5 |
| Bachelor | 380 | 42.6 |
| Master | 235 | 26.3 |
| PhD | 137 | 15.3 |
| Items | Μ | σ | FL | KMO Test | AVE | (CR) | α | |
|---|---|---|---|---|---|---|---|---|
| IM1 | Influencers driven by AI raise my awareness regarding products and companies. | 3.476 | 1.071 | 0.899 | 0.858 | 0.743 | 0.935 | 0.913 |
| IM2 | I depend on the product advice provided by influencers driven by AI. | 3.244 | 1.023 | 0.864 | ||||
| IM3 | Content produced by AI-driven influencers strikes a chord with me. | 3.289 | 1.113 | 0.838 | ||||
| IM4 | AI influencers deliver useful details on the products I require. | 3.286 | 1.089 | 0.892 | ||||
| IM5 | AI influencers motivate me to interact with brands via social platforms. | 3.447 | 0.994 | 0.816 | ||||
| AI Influencer Marketing (IM) | 3.348 | 0.912 | ||||||
| MP1 | Advertisements tailored by AI are very aligned with what I like. | 3.550 | 1.011 | 0.790 | 0.631 | 0.677 | 0.893 | 0.838 |
| MP2 | I develop a stronger bond with brands that apply AI for personalized content. | 3.568 | 0.996 | 0.845 | ||||
| MP3 | Using AI personalization simplifies the process of uncovering the items I am looking for. | 3.570 | 1.176 | 0.809 | ||||
| MP4 | The use of AI boosts my experiences while shopping on social media. | 3.563 | 1.156 | 0.845 | ||||
| Marketing Personalization (MP) | 3.563 | 0.892 | ||||||
| CO 1 | AI-driven content engages users better than conventional content. | 3.623 | 1.082 | 0.867 | 0.771 | 0.728 | 0.930 | 0.902 |
| CO 2 | I choose companies that apply AI for better content personalization. | 3.564 | 1.063 | 0.883 | ||||
| CO 3 | I receive the most appropriate content from AI at the correct moment. | 3.592 | 1.001 | 0.811 | ||||
| CO 4 | AI shares material that matches my choices on social platforms. | 3.484 | 1.136 | 0.789 | ||||
| CO 5 | The content that AI enhances is thrilling for me to browse. | 3.763 | 0.888 | 0.911 | ||||
| AI Content Optimization (CO) | 3.608 | 0.879 | ||||||
| A1 | AI marketing has raised my knowledge of various brands. | 3.980 | 0.889 | 0.898 | 0.74 | 0.797 | 0.922 | 0.872 |
| A2 | I recognize the items I truly need owing to AI-generated advertisements. | 3.843 | 0.851 | 0.882 | ||||
| A3 | I find out about fresh products and services daily thanks to AI marketing. | 3.746 | 0.910 | 0.898 | ||||
| Awareness (A) | 3.856 | 0.789 | ||||||
| PI 1 | I tend to purchase items endorsed by AI technology. | 3.470 | 0.910 | 0.824 | 0.771 | 0.727 | 0.93 | 0.903 |
| PI 2 | Advertisements powered by AI persuade me to buy items. | 3.581 | 0.923 | 0.859 | ||||
| PI 3 | My confidence in deciding what to purchase rises when AI guides me. | 3.719 | 0.835 | 0.939 | ||||
| PI 4 | AI revealed items to me that I ultimately decided to purchase. | 3.583 | 0.916 | 0.835 | ||||
| PI 5 | I consistently respond to advertisements from AI. | 3.372 | 0.956 | 0.800 | ||||
| Purchase Intention (PI) | 3.546 | 0.772 | ||||||
| MPS 1 | I choose social media platforms that utilize AI to deliver important content. | 3.648 | 0.864 | 0.912 | 0.742 | 0.69 | 0.916 | 0.742 |
| MPS 2 | Content created by AI shapes how I select my social media platforms. | 3.713 | 0.859 | 0.908 | ||||
| MPS 3 | I frequently engage with brands on platforms operating with effective AI. | 3.471 | 0.901 | 0.834 | ||||
| Media Platform Selection (MPS) | AI revealed items to me that I ultimately decided to purchase. | 3.611 | 0.775 | |||||
| IS 1 | I have better access to the information I want about products thanks to AI tools. | 3.872 | 0.888 | 0.859 | 0.771 | 0.930 | 0.902 | |
| IS 2 | I depend on chatbots and recommendation tools for product details. | 3.497 | 0.929 | 0.843 | ||||
| IS 3 | With AI, I can discover more accurate and meaningful information about products. | 3.918 | 0.833 | 0.760 | ||||
| IS 4 | AI systems enhance the way we access data across social media platforms. | 3.882 | 0.867 | 0.875 | ||||
| Information Seeking (IS) | 3.793 | 0.735 | ||||||
| CE 1 | My overall interaction with brands is improved by AI. | 3.666 | 0.911 | 0.862 | 0.79 | 0.902 | 0.79 | |
| CE 2 | Thanks to AI personalization features, my encounters with brands have become better. | 3.610 | 0.928 | 0.881 | ||||
| CE 3 | AI improves my engagement with brands and makes it easy for me. | 3.787 | 0.773 | 0.858 | ||||
| CE 4 | I experience increased happiness with firms that utilize AI to enrich my experience. | 3.709 | 0.686 | 0.738 | ||||
| Customer Experience (CE) | 3.693 | 0.693 |
| AI Influencer Marketing | Marketing Personalization | AI Content Optimization | Awareness | Purchase Intention | Media Platform Selection | Information Seeking | Customer Experience | |
|---|---|---|---|---|---|---|---|---|
| AI Influencer Marketing | 0.862 | |||||||
| Marketing Personalization | 0.517 ** | 0.823 | ||||||
| AI Content Optimization | 0.585 ** | 0.485 ** | 0.853 | |||||
| Awareness | 0.193 ** | 0.209 ** | 0.219 ** | 0.893 | ||||
| Purchase Intention | 0.189 ** | 0.223 ** | 0.270 ** | 0.671 ** | 0.853 | |||
| Media Platform Selection | 0.198 ** | 0.268 ** | 0.210 ** | 0.653 ** | 0.702 ** | 0.885 | ||
| Information Seeking | 0.133 ** | 0.272 ** | 0.243 ** | 0.346 ** | 0.496 ** | 0.453 ** | 0.83 | |
| Customer Experience | 0.153 ** | 0.257 ** | 0.246 ** | 0.399 ** | 0.504 ** | 0.471 ** | 0.783 ** | 0.837 |
| Standardized Direct Effect | SE | CR | p | Result | |||
|---|---|---|---|---|---|---|---|
| Awareness | <--- | AI components | 0.782 | 0.277 | 8.413 | *** | Supported |
| Purchase Intention | <--- | AI components | 0.869 | 0.297 | 8.600 | *** | Supported |
| Media Platform Selection | <--- | AI components | 0.83 | 0.290 | 8.412 | *** | Supported |
| Information Seeking | <--- | AI components | 0.572 | 0.188 | 8.214 | *** | Supported |
| Customer Experience | <--- | Information Seeking | 0.675 | 0.024 | 26.592 | *** | Supported |
| Customer Experience | <--- | Media Platform Selection | 0.058 | 0.028 | 2.074 | 0.038 | Supported |
| Customer Experience | <--- | Purchase Intention | 0.06 | 0.029 | 2.023 | 0.043 | Supported |
| Customer Experience | <--- | Awareness | 0.067 | 0.027 | 2.520 | 0.012 | Supported |
Disclaimer/Publisher’s Note: The statements, opinions and data contained in all publications are solely those of the individual author(s) and contributor(s) and not of MDPI and/or the editor(s). MDPI and/or the editor(s) disclaim responsibility for any injury to people or property resulting from any ideas, methods, instructions or products referred to in the content. |
© 2025 by the authors. Licensee MDPI, Basel, Switzerland. This article is an open access article distributed under the terms and conditions of the Creative Commons Attribution (CC BY) license (https://creativecommons.org/licenses/by/4.0/).
Share and Cite
Beyari, H.; Hashem, T. The Role of Artificial Intelligence in Personalizing Social Media Marketing Strategies for Enhanced Customer Experience. Behav. Sci. 2025, 15, 700. https://doi.org/10.3390/bs15050700
Beyari H, Hashem T. The Role of Artificial Intelligence in Personalizing Social Media Marketing Strategies for Enhanced Customer Experience. Behavioral Sciences. 2025; 15(5):700. https://doi.org/10.3390/bs15050700
Chicago/Turabian StyleBeyari, Hasan, and Tareq Hashem. 2025. "The Role of Artificial Intelligence in Personalizing Social Media Marketing Strategies for Enhanced Customer Experience" Behavioral Sciences 15, no. 5: 700. https://doi.org/10.3390/bs15050700
APA StyleBeyari, H., & Hashem, T. (2025). The Role of Artificial Intelligence in Personalizing Social Media Marketing Strategies for Enhanced Customer Experience. Behavioral Sciences, 15(5), 700. https://doi.org/10.3390/bs15050700

