Development and Implementation of a Novel Approach to Scaling the Meeting Centre Intervention for People Living with Dementia and Their Unpaid Carers, Using an Adapted Version of the Template for Intervention Description and Replication (TIDieR) Checklist
Abstract
1. Introduction
1.1. The Scaling Challenge for Psychosocial Interventions in Dementia
1.2. Increasing the Impact of Meeting Centres Through Scaling-Out
1.3. The Case for Intervention Description When Reporting Complex Social Interventions
1.4. Research Question and Aims
2. Methods
2.1. Data Collection
2.2. Data Analysis
2.3. Ethical Considerations
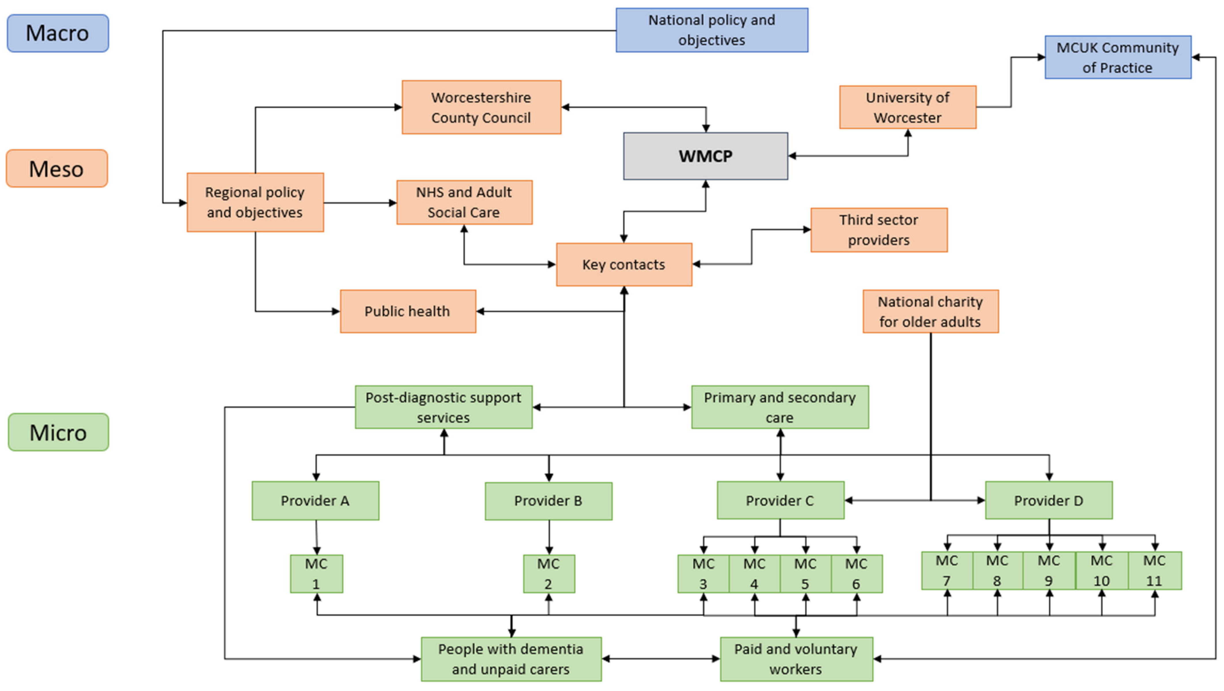
3. Results
3.1. How Was the WMCP Developed
3.1.1. Why: Rationale, Theory, and/or Objectives of the Programme
3.1.2. The ‘Strategy’ to Scale-Out the Provision of the Meeting Centres
3.2. How Was the WMCP Implemented
3.2.1. What and Why Materials and Procedures Were Implemented
3.2.2. How Many, When, and Where Did Interventions Take Place During WMCP Implementation
3.2.3. Tailoring and Modification of Meeting Centres and WMCP During Implementation
“… you have [Leader] organized those meetings, you have got professionals together. I think that will make a huge difference down the line. I think referrals will start coming through more rapidly”(Chief Executive Officer of an organization providing MCs)
“My role came from the … low numbers of people attending. Originally, the idea was that the EO would … get in touch with people in that kind of diagnosis pathway … and literally accompany people to the Meeting Centre for that first time… But the reality of how my role has panned out is quite different because I do not think it was particularly well conceived. It was based on experiences from MCs in other parts of the country where you had … one person who was … part of the local dementia care pathway who was able to support people coming to one Meeting Centre. Whereas … there are different organizations running the Meeting Centres … that community engagement needs to happen across the 10 Meeting Centres. One person doing 10 Meeting Centres in half a week. It is not feasible.”(Community Engagement Officer)
“We are running this workshop next week … to try and support them to reflect on how well they are meeting the Essential Features… And actually, some of these people have never even met each other. And that is almost one of the most important bits of the workshop, is them talking to each other and sharing practice, sharing ideas, sharing what works for them and what does not work.”(Community Engagement Officer)
3.3. How Well Was the Programme Implemented
3.3.1. Development and Distribution of Resources
“… the feedback from that initial work … was that it just wasn’t working … whether there was a cost prohibitive element… But it was an area of concern that myself and public health colleagues had in terms of the relocation of that center to a different part of Worcester.”(Local Government representative)
“I have seen it happen elsewhere where the bigger charities can soak up…the money because they have got the infrastructure…And if you want a quick win, that is often a good way to go. But if you actually want to make change…Then you need to make sure that no one party dominates…in an ideal world, we would have had ten different types of organizations delivering…Meeting Centres.”
3.3.2. Meeting Centre Training and Spreading Learning/Lessons from WMCP
3.3.3. Monitoring and Evaluating the Programme to Create Feedback Loops to Reinforce/Modify WMCP
“COVID is the overriding factor here, in that the referral routes that used to be open are now closed…GP practices have been shut…and health professionals have been concentrating on vaccines…we know it has had a huge impact on people being diagnosed, even getting into the system in the first place, and also for people getting information about the services out there.”(Provider C, Chief Executive Officer)
“It is not as simple as assuming that you just need one thing…We have multiplied the number of Meeting Centres, but actually, there is some of those other sorts of strategic level stuff [that has] not been upscaled.”(Community Engagement Officer)
3.3.4. The Key Role of Intermediaries and Infrastructure When Scaling-Out Meeting Centres
“…the really good thing … was the university taking very seriously the referral issue…that ended up being a kind of pincer movement with the university pushing that. Where, in one sense, the weight of the university can go and talk to that point in the NHS, at a slightly more senior level.”(Provider B, Senior Manager)
“… the main benefits have been through the wider network. We have probably learned more from the Scottish and the Welsh [Meeting] Centres. The online meeting … where people from different Meetings Centres across the country share knowledge … one of our trustees always goes… And she always comes back with ‘this is really interesting, we should try this’… So those have been hugely valuable.”(Provider B, Senior Management)
4. Discussion
4.1. The Feasibility of the Adapted TIDieR Checklist to Report the Development of the Implementation of Scaling Interventions
4.2. Develop a Scaling Strategy Based on Optimal Scale
4.3. Work from the ‘Bottom-Up’ and Understand Equity of Impact
4.4. How Findings Build on Existing Evidence on MC Implementation
5. Strengths and Limitations
6. Conclusions
Supplementary Materials
Author Contributions
Funding
Institutional Review Board Statement
Informed Consent Statement
Data Availability Statement
Acknowledgments
Conflicts of Interest
Abbreviations
| MC | Meeting Centre |
| WMCP | Worcestershire Meeting Centres Programme |
| PDS | Post-diagnostic support |
| EFs | Essential Features of a Meeting Centre |
| EO | Community Engagement Officer |
Appendix A
Brief Commentary on the Interview Methods and Samples
| Participant Group | Role | Sample | Female (Male) |
| Meeting Centre | People with dementia | 5 | 4 (1) |
| Unpaid carer | 6 | 3 (3) | |
| Volunteer | 7 | 6 (1) | |
| Staff | 4 | 4 (0) | |
| Senior Management | 4 | 3 (1) | |
| WMCP project team | Leader | 1 | 1 (0) |
| Funder | 1 | 1 (0) | |
| Independent chair | 1 | 1 (0) | |
| Community Engagement Officer | 1 | 1 (0) | |
| Health and care professional | Dementia lead ICB | 2 | 2 (0) |
| Older adult service manager | 1 | 1 (0) | |
| Clinical psychologist | 1 | 1 (0) | |
| Total | 34 | 28 (6) | |
| Note. Specific role types are not included to support the anonymity of data. | |||
References
- Alghamdi, A. H., & Li, L. (2013). Adapting design-based research as a research methodology in educational settings. International Journal of Education and Research, 1(10), 1–12. [Google Scholar]
- Alvarez, G., Cerritelli, F., & Urrutia, G. (2016). Using the template for intervention description and replication (TIDieR) as a tool for improving the design and reporting of manual therapy interventions. Manual Therapy, 24, 85–89. [Google Scholar] [CrossRef]
- Alzheimer’s Society & Peter Sowerby Foundation. (2020). From diagnosis to end of life: The lived experiences of dementia care and support. Alzheimer’s Society & Peter Sowerby Foundation. [Google Scholar]
- Alzheimer’s Society & Peter Sowerby Foundation. (2022). Left to Cope Alone: The unmet support needs after a dementia diagnosis. Alzheimer’s Society & Peter Sowerby Foundation. [Google Scholar]
- Atkinson, P., & Coffey, A. (1997). Part III texts. Qualitative Research: Theory, Method and Practice, 45. [Google Scholar]
- Avery, K. N. L., Williamson, P. R., Gamble, C., Francischetto, E. O. C., Metcalfe, C., Davidson, P., Williams, H., Blazeby, J. M., Blencowe, N., Bugge, C., Campbell, M., Collinson, M., Cooper, C., Darbyshire, J., Dimairo, M., Doré, C., Eldridge, S., Farrin, A., Foster, N., … Treweek, S. (2017). Informing efficient randomized controlled trials: Exploration of challenges in developing progression criteria for internal pilot studies. BMJ Open, 7(2), e013537. [Google Scholar] [CrossRef]
- Bauer, M. S., Damschroder, L., Hagedorn, H., Smith, J., & Kilbourne, A. M. (2015). An introduction to implementation science for the non-specialist. BMC Psychology, 3, 32. [Google Scholar] [CrossRef]
- Baxter, S., Johnson, M., Chambers, D., Sutton, A., Goyder, E., & Booth, A. (2018). The effects of integrated care: A systematic review of UK and international evidence. BMC Health Services Research, 18(1), 350. [Google Scholar] [CrossRef]
- Bennett, S., Laver, K., MacAndrew, M., Beattie, E., Clemson, L., Runge, C., & Richardson, L. (2021). Implementation of evidence-based, non-pharmacological interventions addressing behavior and psychological symptoms of dementia: A systematic review focused on implementation strategies. International Psychogeriatrics, 33(9), 947–975. [Google Scholar] [CrossRef]
- Bird, M. L., Mortenson, W. B., & Eng, J. J. (2020). Evaluation and facilitation of intervention fidelity in community exercise programs through an adaptation of the TIDier framework. BMC Health Services Research, 20(1), 68. [Google Scholar] [CrossRef]
- Birt, L., Scott, S., Cavers, D., Campbell, C., & Walter, F. (2016). Member checking: A tool to enhance trustworthiness or merely a nod to validation? Qualitative Health Research, 26(13), 1802–1811. [Google Scholar] [CrossRef]
- Bottery, S., Idriss, O., & Rocks, S. (2021). Why the market matters in adult social care (and what we can do about it). Available online: https://www.kingsfund.org.uk/blog/2021/02/why-market-matters-adult-social-care (accessed on 22 January 2025).
- Bowen, G. A. (2009). Document analysis as a qualitative research method. Qualitative Research Journal, 9(2), 27–40. [Google Scholar] [CrossRef]
- Braun, V., & Clarke, V. (2006). Using thematic analysis in psychology. Qualitative Research in Psychology, 3(2), 77–101. [Google Scholar] [CrossRef]
- Brooker, D., Dröes, R. M., & Evans, S. (2017a). Framing outcomes of post-diagnostic psychosocial interventions in dementia: The Adaptation-Coping Model and adjusting to change. Working with Older People, 21(1), 13–21. [Google Scholar] [CrossRef]
- Brooker, D., Evans, S., Evans, S., Bray, J., Saibene, F. L., Scorolli, C., Szcześniak, D., d’Arma, A., Urbańska, K. M., Atkinson, T., Farina, E., Rymaszewska, J., Chattat, R., Henderson, C., Rehill, A., Hendriks, I., Meiland, F., & Dröes, R. M. (2018). Evaluation of the implementation of the Meeting Centres Support Program in Italy, Poland, and the UK; exploration of the effects on people with dementia. International Journal of Geriatric Psychiatry, 33(7), 883–892. [Google Scholar] [CrossRef]
- Brooker, D., Evans, S., Evans, S., Watts, M., & Dröes, R.-M. (2017b). Meeting Centres Support Programme UK: Guidebook for setting up and running a successful Meeting Centre. Available online: http://www.jpnd.eu (accessed on 22 January 2025).
- Bullock, H., & Lavis, J. N. (2019). Understanding the supports needed for policy implementation: A comparative analysis of the placement of intermediaries across three mental health systems. Health Research Policy and Systems, 17(1), 82. [Google Scholar] [CrossRef] [PubMed]
- Carter, N., Bryant-Lukosius, D., Dicenso, A., Blythe, J., & Neville, A. J. (2014). The use of triangulation in qualitative research. Oncology Nursing Forum, 41(5), 545–547. [Google Scholar] [CrossRef] [PubMed]
- Chalmers, I., & Glasziou, P. (2009). Avoidable waste in the production and reporting of research evidence. Lancet, 374(9683), 86–89. [Google Scholar] [CrossRef]
- Conn, D. K. (2022). Scaling up innovative interventions for family caregivers: Evaluation of the Reitman Centre CARERS program for supporting dementia family caregivers: A pre–post intervention study. International Psychogeriatrics, 34(9), 771–773. [Google Scholar] [CrossRef] [PubMed]
- Cooley, L., & Linn, J. F. (2014). Taking innovations to scale: Methods, applications, and lessons. Results for Development Institute. [Google Scholar]
- Corôa, R. D. C., Gogovor, A., Ben Charif, A., Ben Hassine, A., Zomahoun, H. T. V., Mclean, R. K. D., Milat, A., Plourde, K. V., Rheault, N., Wolfenden, L., & Légaré, F. (2023). Evidence on scaling in health and social care: An umbrella review. Milbank Quarterly, 101(3), 881–921. [Google Scholar] [CrossRef]
- Cotterill, S., Knowles, S., Martindale, A.-M., Elvey, R., Howard, S., Coupe, N., Wilson, P., & Spence, M. (2018). Getting messier with TIDieR: Embracing context and complexity in intervention reporting. BMC Medical Research Methodology, 18, 12. [Google Scholar] [CrossRef]
- Crane, M., Bauman, A., Lloyd, B., McGill, B., Rissel, C., & Grunseit, A. (2019). Applying pragmatic approaches to complex program evaluation: A case study of implementation of the New South Wales Get Healthy at Work program. Health Promotion Journal of Australia, 30(3), 422–432. [Google Scholar] [CrossRef]
- Creswell, J. W., & Clark, V. L. P. (2017). Designing & conducting mixed methods research + the mixed methods reader (Vol. 1, Issue 2, pp. 24–27). SAGE Publications. [Google Scholar]
- DEEP. (2020). The DEEP-ethics gold standards for dementia research (pp. 1–36). DEEP. [Google Scholar]
- Department of Health. (2016). Prime minister’s challenge on dementia 2020 implementation plan. Available online: www.nationalarchives.gov.uk/doc/open-government-licence/ (accessed on 22 January 2025).
- Department of Health and Social Care. (2023). Accelerating reform in adult social care in England: Priorities for innovation and scaling. Department of Health and Social Care. [Google Scholar]
- De Silva, M. J., Breuer, E., Lee, L., Asher, L., Chowdhary, N., Lund, C., & Patel, V. (2014). Theory of change: A theory-driven approach to enhance the Medical Research Council’s framework for complex interventions. Trials, 15, 267. [Google Scholar] [CrossRef] [PubMed]
- Dijkers, M. P. (2021). Overview of reviews using the template for intervention description and replication (TIDieR) as a measure of trial intervention reporting quality. Archives of Physical Medicine and Rehabilitation, 102(8), 1623–1632. [Google Scholar] [CrossRef]
- Douet, L., Milne, R., Anstee, S., Habens, F., Young, A., & Wright, D. (2014). The completeness of intervention descriptions in published National Institute of Health Research HTA-funded trials: A cross-sectional study. BMJ Open, 4(1), e003713. [Google Scholar] [CrossRef] [PubMed]
- EQUATOR Network. (2023). Reporting guidelines|EQUATOR network. Available online: https://www.equator-network.org/reporting-guidelines/ (accessed on 22 January 2025).
- Evans, S., Bray, J., Brooker, D., & Stephens, N. (2022). The essential features of meeting centres: Development of the UK criteria for community support for people affected by dementia. Working with Older People. ahead-of-print. [Google Scholar] [CrossRef]
- Evans, S., Evans, S., Brooker, D., Henderson, C., Szcześniak, D., Atkinson, T., Bray, J., Amritpal, R., Saibene, F. L., d’Arma, A., Scorolli, C., Chattat, R., Farina, E., Urbańska, K., Rymaszewska, J., Meiland, F., & Dröes, R.-M. (2018). The impact of the implementation of the dutch combined Meeting Centres Support Programme for family caregivers of people with dementia in Italy, Poland and UK. Aging & Mental Health, 24(2), 280–290. [Google Scholar] [CrossRef]
- Fife, S. T., & Gossner, J. D. (2024). Deductive qualitative analysis: Evaluating, expanding, and refining theory. International Journal of Qualitative Methods, 23, 1–12. [Google Scholar] [CrossRef]
- Fitzpatrick, J. J., & McCarthy, G. (2016). Nursing concept analysis: Applications to research and practice. Springer Publishing Company. [Google Scholar]
- Foot, J., & Hopkins, T. (2010). A glass half-full: How an asset approach can improve community health and well-being. Improvement and Development Agency. Available online: https://www.local.gov.uk/sites/default/files/documents/glass-half-full-how-asset-3db.pdf (accessed on 22 January 2025).
- Glasby, J., Farquharson, C., Needham, C., & Hamblin, K. (2025). Adult social care reform cannot afford to wait. BMJ, 388, r63. [Google Scholar] [CrossRef]
- Gogovor, A., Zomahoun, H. T. V., Ben Charif, A., McLean, R. K. D., Moher, D., Milat, A., Wolfenden, L., Prévost, K., Aubin, E., Rochon, P., Ekanmian, G., Sawadogo, J., Rheault, N., & Légaré, F. (2020). Essential items for reporting of scaling studies of health interventions (SUCCEED): Protocol for a systematic review and Delphi process. Systematic Reviews, 9(1), 11. [Google Scholar] [CrossRef]
- Gould, E., Hughes, S., Shuman, S., Lyda-McDonald, B., Maslow, K., & Wiener, J. M. (2017). Translating evidence-based dementia interventions to the community. Innovation in Aging, 1(1), 156. [Google Scholar] [CrossRef][Green Version]
- Health and Care Act. (2022). Available online: https://www.legislation.gov.uk/ukpga/2022/31/contents (accessed on 22 January 2025).
- Herdman, M., Gudex, C., Lloyd, A., Janssen, M., Kind, P., Parkin, D., Bonsel, G., & Badia, X. (2011). Development and preliminary testing of the new five-level version of EQ-5D (EQ-5D-5L). Quality of Life Research, 20(10), 1727–1736. [Google Scholar] [CrossRef]
- Hewitt, P. (2023). The Hewitt Review: An independent review of integrated care systems. Available online: https://assets.publishing.service.gov.uk/media/642b07d87de82b00123134fa/the-hewitt-review.pdf (accessed on 22 January 2025).
- Hoffmann, T. C., Erueti, C., & Glasziou, P. P. (2013). Poor description of non-pharmacological interventions: Analysis of consecutive sample of randomized trials. BMJ, 347, f3755. [Google Scholar] [CrossRef]
- Hoffmann, T. C., Glasziou, P. P., Boutron, I., Milne, R., Perera, R., Moher, D., Altman, D. G., Barbour, V., Macdonald, H., Johnston, M., Lamb, S. E., Dixon-Woods, M., McCulloch, P., Wyatt, J. C., Chan, A.-W., & Michie, S. (2014). Better reporting of interventions: Template for intervention description and replication (TIDieR) checklist and guide. BMJ, 348, g1687. [Google Scholar] [CrossRef] [PubMed]
- Hoffmann, T. C., & Walker, M. F. (2015). ‘TIDieR-ing up’ the reporting of Interventions in stroke research: The importance of knowing what is in the ‘black box’. International Journal of Stroke, 10(5), 657–658. [Google Scholar] [CrossRef]
- Housley, W., & Smith, R. J. (2011). Mundane reason, membership categorization practices and the everyday ontology of space and place in interview talk. Qualitative Research, 11(6), 698–715. [Google Scholar] [CrossRef]
- Hughes, M. E., Waite, L. J., Hawkley, L. C., & Cacioppo, J. T. (2004). A short scale for measuring loneliness in large surveys: Results from two population-based studies. Research on Aging, 26(6), 655. [Google Scholar] [CrossRef]
- Human Rights Council. (2019). Visit to the United Kingdom of Great Britain and Northern Ireland: Report of the special rapporteur on extreme poverty and human rights. Human Rights Council. [Google Scholar]
- Hussein, T., & Plummer, M. (2017). Selling social change. Available online: www.ssir.org (accessed on 22 January 2025).
- Knapp, M., Bauer, A., Wittenberg, R., Comas-Herrera, A., Cyhlarova, E., Hu, B., Jagger, C., Kingston, A., Patel, A., Spector, A., Wessel, A., & Wong, G. (2022). What are the current and projected future cost and health-related quality of life implications of scaling up cognitive stimulation therapy? International Journal of Geriatric Psychiatry, 37(1), 1–10. [Google Scholar] [CrossRef] [PubMed]
- Kohl, R., & Linn, J. F. (2021). Scaling Principles and Lessons: A guide for action to achieve sustainable development impact at scale. Scaling Up Community of Practice. Available online: https://www.scalingcommunityofpractice.com/wp-content/uploads/2022/03/Scaling-Principles-and-Lessons_v3.pdf (accessed on 22 January 2025).
- Kothari, A., Graham, I. D., Dougherty, M., de Carvalho Corôa, R., Mochcovitch, D. G., Cassidy, C., Etherington, A., Ingabire, M. G., Gittings, L., Gogovor, A., & Légaré, F. (2024). Advancing scaling science in health and social care: A scoping review and appraisal of scaling frameworks. BMC Health Services Research, 24(1), 1488. [Google Scholar] [CrossRef]
- Local Trust. (2019). Left behind? Understanding communities on the edge. Local Trust. Available online: https://localtrust.org.uk/wp-content/uploads/2019/08/local_trust_ocsi_left_behind_research_august_2019.pdf (accessed on 22 January 2025).
- Lourida, I., Abbott, R. A., Rogers, M., Lang, I. A., Stein, K., Kent, B., & Coon, J. T. (2017). Dissemination and implementation research in dementia care: A systematic scoping review and evidence map. BMC Geriatrics, 17, 147. [Google Scholar] [CrossRef]
- Luijnenburg, O., Manthorpe, J., & Samsi, K. (2022). Skills at the heart of care: A scoping review of evidence on skills gaps in the social care workforce. NIHR Policy Research Unit in Health and Social Care Workforce, The Policy Institute, King’s College London. [Google Scholar] [CrossRef]
- Luurila, K., Kangasniemi, M., Hult, M., & Häggman-Laitila, A. (2023). Nurses’ substance use disorder in disciplinary procedures: A retrospective document analysis. Journal of Clinical Nursing, 32(11–12), 2663–2671. [Google Scholar] [CrossRef]
- Mahesh, S., Bharatan, I., & Miller, R. (2024). Strengths-based practice in adult social care: Understanding implementation. NIHR Open Research, 4, 19. [Google Scholar] [CrossRef]
- Mangiaracina, F., Chattat, R., Farina, E., Saibene, F. L., Gamberini, G., Brooker, D., Evans, S. C., Evans, S. B., Szcześniak, D., Urbanska, K., Rymaszewska, J., Hendriks, I., Dröes, R. M., & Meiland, F. J. M. (2017). Not re-inventing the wheel: The adaptive implementation of the Meeting Centres Support Programme in four European countries. Aging & Mental Health, 21(1), 40–48. [Google Scholar] [CrossRef]
- McLean, R., & Gargani, J. (2019). Scaling impact; innovation for the public good (Issue 1, pp. 1–256). Routledge. [Google Scholar]
- Meiland, F. J. M., Dröes, R. M., De Lange, J., & Vernooij-Dassen, M. J. F. J. (2004). Development of a theoretical model for tracing facilitators and barriers in adaptive implementation of innovative practices in dementia care. Archives of Gerontology and Geriatrics, 38, 279–290. [Google Scholar] [CrossRef]
- Meiland, F. J. M., Dröes, R. M., De Lange, J., & Vernooij-Dassen, M. J. F. J. (2005). Facilitators and barriers in the implementation of the Meeting Centres model for people with dementia and their carers. Health Policy, 71(2), 243–253. [Google Scholar] [CrossRef]
- Mental Capacity Act. (2005). Available online: https://www.legislation.gov.uk/ukpga/2005/9/contents (accessed on 22 January 2025).
- Milat, A. J., Bauman, A., & Redman, S. (2015). Narrative review of models and success factors for scaling up public health interventions. In Implementation Science (Vol. 10, Issue 1, p. 113). BioMed Central Ltd. [Google Scholar] [CrossRef]
- Milat, A. J., King, L., Bauman, A. E., & Redman, S. (2013). The concept of scalability: Increasing the scale and potential adoption of health promotion interventions into policy and practice. Health Promotion International, 28(3), 285–298. [Google Scholar] [CrossRef] [PubMed]
- Moore, G. F., Evans, R. E., Hawkins, J., Littlecott, H., Melendez-Torres, G. J., Bonell, C., & Murphy, S. (2019). From complex social interventions to interventions in complex social systems: Future directions and unresolved questions for intervention development and evaluation. Evaluation, 25(1), 23–45. [Google Scholar] [CrossRef] [PubMed]
- Moore, M.-L., Riddell, D., & Vocisano, D. (2015). Scaling out, scaling up, scaling deep: Strategies of non-profits in advancing systemic social innovation. Journal of Corporate Citizenship, 2015(58), 67–84. [Google Scholar] [CrossRef]
- Morton, T., Evans, S. B., Swift, R., Bray, J., Frost, F., Russell, C., Brooker, D., Wong, G., & Hullah, N. (2024a). Reaching people and managing membership in community-based dementia support groups: The Get Real with Meeting Centres realist evaluation part 1. Aging & Mental Health, 28(12), 1695–1703. [Google Scholar] [CrossRef]
- Morton, T., Evans, S. B., Swift, R., Bray, J., Frost, F., Russell, C., Brooker, D., Wong, G., & Hullah, N. (2024b). Strategic and operational issues in sustaining community-based dementia support groups: The Get Real with Meeting Centres realist evaluation part 2. Aging & Mental Health, 28(12), 1704–1712. [Google Scholar] [CrossRef]
- Morton, T., Wong, G., Atkinson, T., & Brooker, D. (2021). Sustaining community-based interventions for people affected by dementia long term: The SCI-Dem realist review. BMJ Open, 11, 47789. [Google Scholar] [CrossRef]
- Muldoon-Smith, K., & Greenhalgh, P. (2015). Passing the buck without the bucks: Some reflections on fiscal decentralisation and the business rate retention scheme in England. Local Economy, 30(6), 609–626. [Google Scholar] [CrossRef]
- Needham, C., & Hall, P. (2023). Social care in the UK’s four nations: Between two paradigms. Policy Press. Available online: https://policy.bristoluniversitypress.co.uk/care-in-the-uks-four-nations (accessed on 22 January 2025).
- NHS England. (n.d.). NHS England Core20PLUS5 (adults)—An approach to reducing healthcare inequalities. Available online: https://www.england.nhs.uk/about/equality/equality-hub/national-healthcare-inequalities-improvement-programme/core20plus5/ (accessed on 2 November 2024).
- NHS England. (2023). NHS long term workforce plan. NHS England. Available online: https://www.england.nhs.uk/long-read/nhs-long-term-workforce-plan-2/ (accessed on 22 January 2025).
- Nilsen, P. (2020). Making sense of implementation theories, models, and frameworks. In Implementation Science 3.0 (pp. 53–79). Springer International Publishing. [Google Scholar]
- O’Connor, C., & Joffe, H. (2020). Intercoder reliability in qualitative research: Debates and practical guidelines. International Journal of Qualitative Methods, 19, 1609406919899220. [Google Scholar] [CrossRef]
- Ogunlayi, F., & Britton, P. (2017). Achieving a ‘top-down’ change agenda by driving and supporting a collaborative ‘bottom-up’ process: Case study of a large-scale enhanced recovery programme. BMJ Open Quality, 6(2), e000008. [Google Scholar] [CrossRef]
- Onwuegbuzie, A. J., & Hitchcock, J. H. (2017). A meta-framework for conducting mixed methods impact evaluations: Implications for altering practice and the teaching of evaluation. Studies in Educational Evaluation, 53, 55–68. [Google Scholar] [CrossRef]
- Orgeta, V., Leung, P., Yates, L., Kang, S., Hoare, Z., Henderson, C., Whitaker, C., Burns, A., Knapp, M., Leroi, I., Moniz-Cook, E. D., Pearson, S., Simpson, S., Spector, A., Roberts, S., Russell, I. T., De Waal, H., Woods, R. T., & Orrell, M. (2015). Individual cognitive stimulation therapy for dementia: A clinical effectiveness and cost-effectiveness pragmatic, multicentre, randomized controlled trial scientific summary individual cognitive stimulation therapy for dementia scientific summary background. Health Technology Assessment, 19(64), 1–108. [Google Scholar] [CrossRef]
- Paina, L., & Peters, D. H. (2012). Understanding pathways for scaling up health services through the lens of complex adaptive systems key messages. Health Policy and Planning, 27, 365–373. [Google Scholar] [CrossRef]
- Pant, I., Patro, L., Sedlander, E., Chandrana, S., & Rimal, R. (2022). Monitor to innovate with feedback loops: Process evaluation protocol for an anemia prevention intervention. Gates Open Research, 6(13). [Google Scholar] [CrossRef]
- Patton, M. (2002). Qualitative research & evaluation methods: Integrating theory and practice. Sage. Available online: https://uk.sagepub.com/en-gb/eur/qualitative-research-evaluation-methods/book232962 (accessed on 22 January 2025).
- Peters, D. H., Tran, N. T., & Adam, T. (2013). Implementation research in health: A practical guide. World Health Organization. [Google Scholar]
- Phillipson, L., & Hammond, A. (2018). More than Talking: A Scoping Review of Innovative Approaches to Qualitative Research Involving People With Dementia. International Journal of Qualitative Methods, 17, 160940691878278. [Google Scholar] [CrossRef]
- Pluhar, E. I., Kamody, R. C., Sanchez, J., Thurston, I. B., & Thomaseo Burton, E. (2018). Description of an intervention to treat binge-eating behaviors among adolescents: Applying the template for intervention descriptions and replication. International Journal of Eating Disorders, 51(10), 1128–1133. [Google Scholar] [CrossRef] [PubMed]
- Power, J., Gilmore, B., Vallières, F., Toomey, E., Mannan, H., & McAuliffe, E. (2019). Adapting health interventions for local fit when scaling-up: A realist review protocol. BMJ Open, 9(1), 22084. [Google Scholar] [CrossRef]
- Proctor, E. K., Bunger, A. C., Lengnick-Hall, R., Gerke, D. R., Martin, J. K., Phillips, R. J., & Swanson, J. C. (2023). Ten years of implementation outcomes research: A scoping review. Implementation Science, 18(1), 31. [Google Scholar] [CrossRef] [PubMed]
- Proctor, E. K., Powell, B. J., & McMillen, J. C. (2013). Implementation strategies: Recommendations for specifying and reporting. Implementation Science, 8(1). [Google Scholar] [CrossRef]
- Proctor, E. K., Silmere, H., Raghavan, R., Hovmand, P., Aarons, G., Bunger, A., Griffey, R., & Hensley, M. (2011). Outcomes for implementation research: Conceptual distinctions, measurement challenges, and research agenda. Adm Policy Ment Health, 38, 65–76. [Google Scholar] [CrossRef]
- Rees, J., Burton, A., Walters, K., & Cooper, C. (2023). Exploring the provision and support of care for long-term conditions in dementia: A qualitative study combining interviews and document analysis. Dementia, 22(4), 820–837. [Google Scholar] [CrossRef]
- Rogers, E. (2010). Diffusion of innovations (Issue 3, pp. 1–236). Simon and Schuster. Available online: https://teddykw2.wordpress.com/wp-content/uploads/2012/07/everett-m-rogers-diffusion-of-innovations.pdf (accessed on 22 January 2025).
- Rosas, S., & Knight, E. (2019). Evaluating a complex health promotion intervention: Case application of three systems methods. Critical Public Health, 29(3), 337–352. [Google Scholar] [CrossRef]
- Scottish Government. (2023). Dementia in Scotland: Everyone’s story. Scottish Government. [Google Scholar]
- Shuman, S. B., Lepore, M., Wiener, J. M., & Gould, E. (2017). Translation, dissemination, implementation, and scaling up of effective care, services, and supportive approaches for persons with dementia and their caregivers background paper. Available online: https://aspe.hhs.gov/national-alzheimers-project-act (accessed on 22 January 2025).
- Skills for Care. (2024). A workforce strategy for adult social care in England. Skills for Care. [Google Scholar]
- Skivington, K., Matthews, L., Simpson, S. A., Craig, P., Baird, J., Blazeby, J. M., Boyd, K. A., Craig, N., French, D. P., McIntosh, E., Petticrew, M., Rycroft-Malone, J., White, M., & Moore, L. (2021). A new framework for developing and evaluating complex interventions: Update of Medical Research Council guidance. BMJ, 374, n2061. [Google Scholar] [CrossRef]
- Stephens, N., Evans, S., Evans, C., & Brooker, D. (2023). Study protocol for a pragmatic evaluation of the Worcestershire Meeting Centre Programme for people affected by dementia. SocArXiv. Center for Open Science. [Google Scholar] [CrossRef]
- Stewart-Brown, S., Tennant, A., Tennant, R., Platt, S., Parkinson, J., & Weich, S. (2009). Internal construct validity of the Warwick-Edinburgh Mental Wellbeing Scale (WEMWBS): A Rasch analysis using data from the Scottish Health Education Population Survey. Health and Quality of Life Outcomes, 7, 15. [Google Scholar] [CrossRef] [PubMed]
- Super, N. (2022). Scaling comprehensive dementia care. Alzheimer’s & Dementia, 18, e063942. [Google Scholar] [CrossRef]
- Sutton, R., & Rao, H. (2014). Scaling up excellence: Getting to more without settling for less. Crown Business. [Google Scholar]
- Tawodzera, O., & Glasby, J. (2025). Who decides ‘what works’, and how does it get implemented? Insights from the UK’s new centre for implementing evidence in adult social care. International Journal of Care and Caring, 9(1), 40–59. [Google Scholar] [CrossRef]
- Terry, G., & Hayfield, N. (2021). Essentials of thematic analysis. American Psychological Association. [Google Scholar]
- Think Local Act Personal. (2021). Ladder of Co-production|TLAP|social care. Available online: https://www.thinklocalactpersonal.org.uk/Latest/Co-production-The-ladder-of-co-production/ (accessed on 22 January 2025).
- University of Worcester. (2020). Essential features of a Meeting Centre booklet. Available online: https://www.worc.ac.uk/documents/Essential-Features-of-a-Meeting-Centre-booklet-May22.pdf (accessed on 22 January 2025).
- University of Worcester. (2023). Training for Meeting Centre staff and volunteers—University of Worcester. Available online: https://www.worcester.ac.uk/about/academic-schools/school-of-health-and-wellbeing/health-and-wellbeing-research/association-for-dementia-studies/ads-research/training-for-meeting-centre-staff-and-volunteers.aspx (accessed on 22 January 2025).
- Van Mierlo, L. D., Chattat, R., Evans, S., Brooker, D., Saibene, F. L., Gamberini, G., Farina, E., Scorolli, C., Szcześniak, D., Urbańska, K. M., Rymaszewska, J., Dröes, R. M., & Meiland, F. J. M. (2018). Facilitators and barriers to adaptive implementation of the Meeting Centers Support Program (MCSP) in three European countries; The process evaluation within the MEETINGDEM study. International Psychogeriatrics, 30(4), 527–537. [Google Scholar] [CrossRef]
- Watson, J., Green, M. A., Giebel, C., Darlington-Pollock, F., & Akpan, A. (2023a). Social and spatial inequalities in healthcare use among people living with dementia in England (2002–2016). Aging & Mental Health, 27(8), 1476–1487. [Google Scholar] [CrossRef]
- Watson, J., Wilcockson, J., Houston, A., van Wyk, A., Keyes, S., Murphy, D., Hare, P., Wiersma, E., & Clarke, C. (2023b). “I feel more part of the world”: Participatory action research to develop post-diagnostic dementia support. Dementia, 22(7), 1420–1439. [Google Scholar] [CrossRef]
- Weber, C., Kroeger, A., & Lambrich, K. (2012). Scaling social enterprises—A theoretically grounded framework. Academy of Management Proceedings, 2012(1), 15804. [Google Scholar] [CrossRef]
- WHO. (2009). Practical guidance for scaling up health service innovations. World Health Organisation. [Google Scholar]
- Willis, C. D., Riley, B. L., Stockton, L., Abramowicz, A., Zummach, D., Wong, G., Robinson, K. L., & Best, A. (2016). Scaling up complex interventions: Insights from a realist synthesis. Health Research Policy and Systems, 14(1), 88. [Google Scholar] [CrossRef]
- Willis, K., Small, R., & Brown, S. (2012). Using documents to investigate links between implementation and sustainability in a complex community intervention: The PRISM study. Social Science & Medicine, 75(7), 1222–1229. [Google Scholar] [CrossRef]
- Woodward, E. N., Singh, R. S., Ndebele-Ngwenya, P., Melgar Castillo, A., Dickson, K. S., & Kirchner, J. E. (2021). A more practical guide to incorporating health equity domains in implementation determinant frameworks. Implementation Science Communications, 2(1), 61. [Google Scholar] [CrossRef]
- Worcestershire County Council. (2022). WORCESTERSHIRE JSNA: Joint strategic needs assessment 2022. Worcestershire County Council. [Google Scholar]
- World Health Organization & Expand Net. (2011). Beginning with the end in mind: Planning pilot projects and other programmatic research for successful scaling up. Available online: https://apps.who.int/iris/handle/10665/44708 (accessed on 22 January 2025).
- Zamboni, K., Schellenberg, J., Hanson, C., Betran, A. P., & Dumont, A. (2019). Assessing scalability of an intervention: Why, how and who? Policy and Planning, 34(7), 544–552. [Google Scholar] [CrossRef]
- Zhu, E. M., Buljac-Samardžić, M., Ahaus, K., Sevdalis, N., & Huijsman, R. (2023). Implementation and dissemination of home- and community-based interventions for informal caregivers of people living with dementia: A systematic scoping review. Implementation Science, 18(1). [Google Scholar] [CrossRef] [PubMed]



| Reporting Item | Description |
|---|---|
| Brief name * | Name and/or phrase that describes the intervention in straightforward terms. |
| Why */**/*** | Any rationale, theory, or objectives of the programme, including key components, stage of intervention, and scalability. |
| Scaling strategy *** | The scaling strategy, including the specific use of scaling principles and/or implementation theory. |
| What * | What implementation materials and resources were used? |
| Who provided * | Key organisations and individuals and their technical name (e.g., Leader, Funder, Provider), expertise, and role in the programme. |
| How * | Implementation (in-person, remote) and format of programme modalities (individual, group-based). |
| Where * | Places and contexts where the intervention occurred. |
| When and how much * | Frequency and period the intervention(s) was delivered. |
| Tailoring * | Planned/unplanned personalisation and adaptation of the programme. |
| Modifications ** | Unplanned changes made to the programme during implementation and any enabling factors. |
| How well */**/*** | How well was the scaling strategy implemented? |
| Was programme fidelity assessed, and what were the results? | |
| What was the impact of modifications on scaling outcomes? |
| Component | Sub-Components | Description |
|---|---|---|
| Develop and distribute resources | Promotion, publicity, and marketing | Spread awareness so that stakeholders adopt the programme |
| An Assessment Panel was established to review and allocate funding awards | Reach consensus on application decisions | |
| Award funding to organisations to implement Meeting Centre(s) | ||
| Review funding awards annually | ||
| Meeting Centre fidelity, implementation, and evaluation | Guidebook on the Essential Features of a Meeting Centre | |
| Guidebook on Setting up and Running a Meeting Centre | ||
| Data collection booklets and ‘how to’ guidance | ||
| Technical support from the Leader to address emerging issues | ||
| Report on monitoring and evaluation | Monitoring, evaluating, and reporting objectives set by Funder | 6-month report completed by Leader against ‘milestones and targets’ |
| Final programme evaluation of impact completed by Leader using routine data collected by MCs | ||
| Assessment Panel meetings held periodically to monitor progress | ||
| Monitoring, evaluating, and reporting objectives set by the Leader | Providers’ adherence to the Essential Features of a Meeting Centre is assessed and reported annually by the Leader and Providers | |
| Meeting Centre funding forecasts and overall financial viability are assessed and reported annually by Providers | ||
| Routine data, including attendance, satisfaction, and wellbeing data, are collected and reported by Providers | ||
| Training and spreading learning | MCUK training course for staff and volunteers | Online short course focused on ‘Adjusting to Change’ theory and person-centred dementia care |
| Collecting and sharing information with stakeholders (feedback loops) | Identify emerging issues and evidence to stimulate the progress of the programme | |
| Respond to emerging information to advance the aims of the programme | ||
| MCUK Community of Learning and Practice [CoLP] | Opportunities to share and learn from current practice nationally | |
| Engage providers in adopting the principles and practices of MCs |
| What | Why | How |
|---|---|---|
| Targeted support for people living with Young-Onset Dementia | This population was not utilising the programme | Provider set up a Meeting Centre for people with Young-Onset Dementia Branding and publicity specifying support for people with Young-Onset Dementia (under 65 years) Increased focus on physical adjustment, including leisure and sports activities |
| Free membership | The membership cost is a barrier to uptake, and the cost-of-living crisis meant people had less purchasing power | Individual members subsidised by Providers for approximately 10 months |
| Number of days open per week | Low uptake and inflated venue costs meant it was financially unviable to increase weekly provision | In year three of the programme, one Meeting Centre opened 3 days per week, most opened 2 days, and some opened 1 day |
| Providing lunch for people with dementia | MCs opened during COVID-19 restrictions, and lunch could not be provided | MCs asked people with dementia to bring their lunch; this has continued after restrictions lifted |
| Having a stable staff team | Because there was a ‘monopoly power’ where ‘economies of scale’ were a focus (consolidate effort to reduce cost) | An MC Manager worked across several sites with no/limited support, as opposed to a manager at each with staff and volunteer support |
| Focus on unpaid carers as well as people living with dementia | Some providers were unaware of MCs’ dyadic focus and/or had reduced staff/volunteer capacity to engage unpaid carers meaningfully (e.g., facilitate peer support group) | Staff and volunteers encouraged unpaid carers to leave the Meeting Centre for care breaks Limited opportunities for unpaid carers to participate in relevant activities Most unpaid carers preferred not to attend |
| Types of activities/support offered | Person-centred practice means tailoring support to the interests, abilities, and circumstances of individuals | Offering a programme of activities that reflects individual Meeting Centre membership Offering ad hoc support to unpaid carers to address specific needs |
Disclaimer/Publisher’s Note: The statements, opinions and data contained in all publications are solely those of the individual author(s) and contributor(s) and not of MDPI and/or the editor(s). MDPI and/or the editor(s) disclaim responsibility for any injury to people or property resulting from any ideas, methods, instructions or products referred to in the content. |
© 2025 by the authors. Licensee MDPI, Basel, Switzerland. This article is an open access article distributed under the terms and conditions of the Creative Commons Attribution (CC BY) license (https://creativecommons.org/licenses/by/4.0/).
Share and Cite
Stephens, N.; Evans, S.; Russell, C.; Brooker, D. Development and Implementation of a Novel Approach to Scaling the Meeting Centre Intervention for People Living with Dementia and Their Unpaid Carers, Using an Adapted Version of the Template for Intervention Description and Replication (TIDieR) Checklist. Behav. Sci. 2025, 15, 670. https://doi.org/10.3390/bs15050670
Stephens N, Evans S, Russell C, Brooker D. Development and Implementation of a Novel Approach to Scaling the Meeting Centre Intervention for People Living with Dementia and Their Unpaid Carers, Using an Adapted Version of the Template for Intervention Description and Replication (TIDieR) Checklist. Behavioral Sciences. 2025; 15(5):670. https://doi.org/10.3390/bs15050670
Chicago/Turabian StyleStephens, Nathan, Shirley Evans, Christopher Russell, and Dawn Brooker. 2025. "Development and Implementation of a Novel Approach to Scaling the Meeting Centre Intervention for People Living with Dementia and Their Unpaid Carers, Using an Adapted Version of the Template for Intervention Description and Replication (TIDieR) Checklist" Behavioral Sciences 15, no. 5: 670. https://doi.org/10.3390/bs15050670
APA StyleStephens, N., Evans, S., Russell, C., & Brooker, D. (2025). Development and Implementation of a Novel Approach to Scaling the Meeting Centre Intervention for People Living with Dementia and Their Unpaid Carers, Using an Adapted Version of the Template for Intervention Description and Replication (TIDieR) Checklist. Behavioral Sciences, 15(5), 670. https://doi.org/10.3390/bs15050670

