Assessing the Effect of Artificial Intelligence Anxiety on Turnover Intention: The Mediating Role of Quiet Quitting in Turkish Small and Medium Enterprises
Abstract
1. Introduction
- Are AI anxiety, quiet quitting behavior, and turnover intention considered organizationally common behaviors among employees in SMEs?
- Are the employees within the organizational structure aware of the concepts in question?
- Does AI anxiety have an impact on quiet quitting behavior and turnover intention?
- What is the interaction between quiet quitting behavior and turnover intention?
- Which theories explain the interaction and mediation relationship between variables?
2. Conceptual Framework
2.1. AI Anxiety
- Reasons arising from unemployment and economic insecurity: The potential of AI to reshape the labor market can trigger employees’ fear of losing their jobs. In particular, the prediction that routine and low-skilled jobs will be replaced by AI-based systems with the increase in automation causes uncertainty and stress among employees (Stănescu & Romașcanu, 2024). This situation has the risk of increasing not merely the economic security of individuals but also social inequalities.
- Reasons arising from ethical problems and concerns: AI’s capacity to make autonomous decisions causes ethical dilemmas. For example, algorithmic bias, issues of discrimination and accountability undermine individuals’ trust in AI significantly (Y.-M. Wang et al., 2024). Furthermore, the lack of ethical rules increases concern about the uncontrolled progress of technology.
- Reasons arising from privacy concerns: The fact that AI is based on big data analytics and requires some personal information causes individuals to experience various concerns about the privacy of their personal data. The fear of privacy violation results in high anxiety, especially in sensitive data areas such as social media, health, and finance, and therefore can make the adoption of AI-based systems difficult (Y.-Y. Wang & Wang, 2022).
- Concern about loss of control over technology: The continuous development of AI brings about fears that the control of technology over people will increase and that these technologies may even cause harm to human interests. This situation is likely to cause individuals to develop resistance by feeding concerns about dystopian scenarios as well as causing individuals to worry about technological advances (Li & Huang, 2020).
2.2. Turnover Intention
2.3. Quiet Quitting
3. The Relationship Between Concepts
3.1. The Relationship Between AI Anxiety and Turnover Intention
3.2. The Relationship Between AI Anxiety and Quiet Quitting
3.3. The Relationship Between Quiet Quitting and Turnover Intention
3.4. The Mediating Role of Quiet Quitting in the Relationship Between AI Anxiety and Turnover Intention
4. Method
5. Findings
6. Discussion
7. Conclusions
8. Managerial/Practical Implications
9. Theoretical Implications
10. Limitations and Directions for Future Research
Author Contributions
Funding
Institutional Review Board Statement
Informed Consent Statement
Data Availability Statement
Conflicts of Interest
References
- Adivar, B., Atan, T., Sevil Oflaç, B., & Örten, T. (2010). Improving social welfare chain using optimal planning model. Supply Chain Management: An International Journal, 15(4), 290–305. [Google Scholar] [CrossRef]
- Aljaž, T. (2024). Leveraging ChatGPT for enhanced logical analysis in the theory of constraints thinking process. Organizacija, 57(2), 202–214. [Google Scholar] [CrossRef]
- Alzoubi, M. M., Al-Mugheed, K., Oweidat, I., Alrahbeni, T., Alnaeem, M. M., Alabdullah, A. A. S., Abdelaliem, S. M. F., & Hendy, A. (2024). Moderating role of relationships between workloads, job burnout, turnover intention, and healthcare quality among nurses. BMC Psychology, 12(1), 495. [Google Scholar] [CrossRef] [PubMed]
- Atobishi, T., & Nosratabadi, S. (2023). Drivers and constraints of employee satisfaction with remote work: An empirical analysis. Organizacija, 56(2), 93–105. [Google Scholar] [CrossRef]
- Avcı, N. (2023). Örgütsel sinizm, örgütsel sessizlik, işte sözde var olma ve sessiz istifa arasindaki ilişkiler: Istanbul maltepe belediyesi örneği. Süleyman Demirel Üniversitesi Vizyoner Dergisi, 14(39), 39. [Google Scholar] [CrossRef]
- Baabdullah, A. M., Alalwan, A. A., Slade, E. L., Raman, R., & Khatatneh, K. F. (2021). SMEs and artificial intelligence (AI): Antecedents and consequences of AI-based B2B practices. Industrial Marketing Management, 98, 255–270. [Google Scholar] [CrossRef]
- Bae, S., Jung, T., Cho, J., & Kwon, O. (2024). Effects of meta-human characteristics on user acceptance: From the perspective of uncanny valley theory. Behaviour and Information Technology, 1–18, in press. [Google Scholar] [CrossRef]
- Bankins, S., Ocampo, A. C., Marrone, M., Restubog, S. L. D., & Woo, S. E. (2024). A multilevel review of artificial intelligence in organizations: Implications for organizational behavior research and practice. Journal of Organizational Behavior, 45(2), 159–182. [Google Scholar] [CrossRef]
- Brayne, S. (2020). Predict and surveil: Data, discretion, and the future of policing. Oxford University Press. [Google Scholar]
- Byrne, B. M. (2016). Structural equation modeling with AMOS: Basic concepts, applications, and programming (3rd ed.). Routledge. [Google Scholar] [CrossRef]
- Cao, G., Duan, Y., Edwards, J. S., & Dwivedi, Y. K. (2021). Understanding managers’ attitudes and behavioral intentions towards using artificial intelligence for organizational decision-making. Technovation, 106, 102312. [Google Scholar] [CrossRef]
- Chen, C., Hu, W., & Wei, X. (2024). From anxiety to action: Exploring the impact of artificial intelligence anxiety and artificial intelligence self-efficacy on motivated learning of undergraduate students. Interactive Learning Environments, 1–16. [Google Scholar] [CrossRef]
- Chen, S., & Chen, H. (2010). Cohen’s f statistic. In Encyclopedia of research design (pp. 186–187). SAGE Publications, Inc. [Google Scholar] [CrossRef]
- Cho, Y. J., & Lewis, G. B. (2012). Turnover intention and turnover behavior: Implications for retaining federal employees. Review of Public Personnel Administration, 32(1), 4–23. [Google Scholar] [CrossRef]
- Cochran, W. G. (1977). Sampling techniques. Wiley. [Google Scholar]
- Efron, B. (1979). Bootstrap methods: Another look at the Jackknife. The Annals of Statistics, 7(1), 1–26. [Google Scholar] [CrossRef]
- Fattah, J., Yesiltas, M., & Atan, T. (2022). The impact of knowledge sharing and participative decision-making on employee turnover intention: The mediating role of perceived organizational support. Sage Open, 12(4), 21582440221130294. [Google Scholar] [CrossRef]
- Ford, V. F., & Burley, D. L. (2012, May 31–June 2). Once you click “done”: Investigating the relationship between disengagement, exhaustion and turnover intentions among university IT professionals. 50th Annual Conference on Computers and People Research (pp. 61–68), Milwaukee, WI, USA. [Google Scholar] [CrossRef]
- Formica, S., & Sfodera, F. (2022). The great resignation and quiet quitting paradigm shifts: An overview of current situation and future research directions. Journal of Hospitality Marketing and Management, 31(8), 899–907. [Google Scholar] [CrossRef]
- Fornell, C., & Larcker, D. F. (1981). Evaluating structural equation models with unobservable variables and measurement error. Journal of Marketing Research, 18(1), 39–50. [Google Scholar] [CrossRef]
- Galanis, P., Moisoglou, I., Malliarou, M., Papathanasiou, I. V., Katsiroumpa, A., Vraka, I., Siskou, O., Konstantakopoulou, O., & Kaitelidou, D. (2024a). Quiet quitting among nurses increases their turnover intention: Evidence from Greece in the post-COVID-19 era. Healthcare, 12(1), 79. [Google Scholar] [CrossRef]
- Galanis, P., Moisoglou, I., Papathanasiou, I. V., Malliarou, M., Katsiroumpa, A., Vraka, I., Siskou, O., Konstantakopoulou, O., & Kaitelidou, D. (2024b). Association between organizational support and turnover intention in nurses: A systematic review and meta-analysis. Healthcare, 12(3), 291. [Google Scholar] [CrossRef]
- Gigol, T. (2023). Quiet quitting, job burnout and turnover intention. In W. Mierzejewska, & P. Dziurski (Eds.), International business from east to west: Global risks and opportunities (pp. 18–25). SGH Publishing House. [Google Scholar]
- Hair, J. F., Black, C. W., Babin, B. J., & Anderson, R. E. (2014a). Multivariate data analysis (7th ed.). Pearson Education Limited. [Google Scholar]
- Hair, J. F., Matthews, L. M., Matthews, R. L., & Sarstedt, M. (2017). PLS-SEM or CB-SEM: Updated guidelines on which method to use. International Journal of Multivariate Data Analysis, 1(2), 107–123. [Google Scholar] [CrossRef]
- Hair, J. F., Sarstedt, M., Hopkins, L., & G. Kuppelwieser, V. (2014b). Partial least squares structural equation modeling (PLS-SEM): An emerging tool in business research. European Business Review, 26(2), 106–121. [Google Scholar] [CrossRef]
- Hamouche, S., Koritos, C., & Papastathopoulos, A. (2023). Quiet quitting: Relationship with other concepts and implications for tourism and hospitality. International Journal of Contemporary Hospitality Management, 35(12), 4297–4312. [Google Scholar] [CrossRef]
- Henseler, J., Ringle, C. M., & Sarstedt, M. (2015). A new criterion for assessing discriminant validity in variance-based structural equation modeling. Journal of the Academy of Marketing Science, 43(1), 115–135. [Google Scholar] [CrossRef]
- Iskur. (2023). İşgücü piyasasi araştirmasi kirikkale ili 2023 yili sonuç raporu (p. 59). Türkiye İş Kurumu. Available online: https://media.iskur.gov.tr/88126/kirikkkale.pdf (accessed on 15 February 2025).
- Jarrahi, M. H. (2018). Artificial intelligence and the future of work: Human-AI symbiosis in organizational decision making. Business Horizons, 61(4), 577–586. [Google Scholar] [CrossRef]
- Jereb, E., & Urh, M. (2024). The use of artificial intelligence among students in higher education. Organizacija, 57(4), 333–345. [Google Scholar] [CrossRef]
- Joo, B.-K., Hahn, H.-J., & Peterson, S. L. (2015). Turnover intention: The effects of core self-evaluations, proactive personality, perceived organizational support, developmental feedback, and job complexity. Human Resource Development International, 18(2), 116–130. [Google Scholar] [CrossRef]
- Karrani, M. A., Bani-Melhem, S., & Mohd-Shamsudin, F. (2024). Employee quiet quitting behaviours: Conceptualization, measure development, and validation. The Service Industries Journal, 44(3–4), 218–236. [Google Scholar] [CrossRef]
- Kasemsap, K. (2017). Mastering employee turnover intention in the modern workforce. In Handbook of research on organizational culture and diversity in the modern workforce (pp. 382–401). IGI Global Scientific Publishing. [Google Scholar] [CrossRef]
- Kaya, F., Aydin, F., Schepman, A., Rodway, P., Yetişensoy, O., & Demir Kaya, M. (2024). The roles of personality traits, AI anxiety, and demographic factors in attitudes toward artificial intelligence. International Journal of Human–Computer Interaction, 40(2), 497–514. [Google Scholar] [CrossRef]
- Kim, K. T., & Sohn, Y. W. (2024). The impact of quiet quitting on turnover intentions in the era of digital transformation: The mediating roles of job satisfaction and affective commitment, and the moderating role of psychological safety. Systems, 12(11), 460. [Google Scholar] [CrossRef]
- Kirschenbaum, A., & Weisberg, J. (2002). Employee’s turnover intentions and job destination choices. Journal of Organizational Behavior, 23(1), 109–125. [Google Scholar] [CrossRef]
- Klotz, A. C., & Bolino, M. C. (2022, September 15). When quiet quitting is worse than the real thing. Harvard Business Review. Available online: https://hbr.org/2022/09/when-quiet-quitting-is-worse-than-the-real-thing (accessed on 14 February 2025).
- Koray, Ö. (2020). Cumhuriyet dönemi sanayi kentinin biyografisi: Kırıkkale. Coğrafya Dergisi, 40, 119–134. [Google Scholar] [CrossRef]
- KOSGEB. (2024). KOSGEB [küçük ve orta ölçekli işletmeleri geliştirme ve destekleme idaresi başkanliği]. Available online: http://www.kosgeb.gov.tr/site/tr/genel/destekler/3/destekler (accessed on 15 February 2025).
- Krausz, M., Koslowsky, M., & Eiser, A. (1998). Distal and proximal influences on turnover intentions and satisfaction: Support for a withdrawal progression theory. Journal of Vocational Behavior, 52(1), 59–71. [Google Scholar] [CrossRef]
- Kshetri, N. (2024). Economics of artificial intelligence governance. Computer, 57(4), 113–118. [Google Scholar] [CrossRef]
- Leigh, A. (2024). Using artificial intelligence for economic research: An agricultural odyssey. Australian Journal of Agricultural and Resource Economics, 68(3), 521–529. [Google Scholar] [CrossRef]
- Lestari, N. S., Zainal, V. R., Chan, S., & Nawangsari, L. C. (2024). Impact of career development, job insecurity, and tech awareness on the quiet quitting of hospitality employees in Indonesia. Problems and Perspectives in Management, 22(3), 427–439. [Google Scholar] [CrossRef]
- Li, J., & Huang, J.-S. (2020). Dimensions of artificial intelligence anxiety based on the integrated fear acquisition theory. Technology in Society, 63, 101410. [Google Scholar] [CrossRef]
- Likert, R. (1932). A technique for the measurement of attitudes. Archives of Psychology, 22(140), 55. [Google Scholar]
- Lin, C.-P., Tsai, Y.-H., & Mahatma, F. (2017). Understanding turnover intention in cross-country business management. Personnel Review, 46(8), 1717–1737. [Google Scholar] [CrossRef]
- Ma, S., & Jia, N. (2024). Measuring raven’s progressive matrices combining eye-tracking technology and machine learning (ML) models. Journal of Intelligence, 12(11), 116. [Google Scholar] [CrossRef]
- MacDorman, K. F., & Chattopadhyay, D. (2016). Reducing consistency in human realism increases the uncanny valley effect; increasing category uncertainty does not. Cognition, 146, 190–205. [Google Scholar] [CrossRef]
- Maraş, G., Albayrak Günday, E., & Sürme, Y. (2024). Examining the anxiety and preparedness levels of nurses and nurse candidates for artificial intelligence health technologies. Journal of Clinical Nursing, early view. [Google Scholar] [CrossRef]
- Meijer, A., Lorenz, L., & Wessels, M. (2021). Algorithmization of bureaucratic organizations: Using a practice lens to study how context shapes predictive policing systems. Public Administration Review, 81(5), 837–846. [Google Scholar] [CrossRef]
- Mishra, N., Ramanathan, M., Tulsulkar, G., & Thalmann, N. M. (2022). Uncanny valley for interactive social agents: An experimental study. Virtual Reality and Intelligent Hardware, 4(5), 393–405. [Google Scholar] [CrossRef]
- Mobley, W. H., Horner, S. O., & Hollingsworth, A. T. (1978). An evaluation of precursors of hospital employee turnover. Journal of Applied Psychology, 63(4), 408–414. [Google Scholar] [CrossRef] [PubMed]
- Moore, R. K. (2012). A Bayesian explanation of the ‘Uncanny Valley’ effect and related psychological phenomena. Scientific Reports, 2(1), 864. [Google Scholar] [CrossRef] [PubMed]
- Mori, M. (1970). Bukimi no tani [the uncanny valley]. Energy, 7, 33. [Google Scholar]
- Moynihan, D. P., & Landuyt, N. (2008). Explaining turnover intention in state government: Examining the roles of gender, life cycle, and loyalty. Review of Public Personnel Administration, 28(2), 120–143. [Google Scholar] [CrossRef]
- Obeng, H. A., & Atan, T. (2024). Understanding turnover intentions: The interplay of organizational politics, employee resilience, and person-job fit in Ghana’s healthcare sector. Sustainability, 16(22), 9980. [Google Scholar] [CrossRef]
- Obeng, H. A., Tessema, D. H., Nuhu, J. A., Atan, T., & Tucker, J. J. (2024). Enhancing job performance: Exploring the impact of employee loyalty and training on quality human resources practices. Uluslararası Anadolu Sosyal Bilimler Dergisi, 8(1), 244–266. [Google Scholar] [CrossRef]
- O’brien, R. M. (2007). A caution regarding rules of thumb for variance inflation factors. Quality and Quantity, 41(5), 673–690. [Google Scholar] [CrossRef]
- OECD. (2019). Artificial intelligence in society. OECD Publishing. [Google Scholar] [CrossRef]
- Oldemeyer, L., Jede, A., & Teuteberg, F. (2024). Investigation of artificial intelligence in SMEs: A systematic review of the state of the art and the main implementation challenges. Management Review Quarterly, 1–43. [Google Scholar] [CrossRef]
- Örücü, E., & Özafşarlıoğlu, S. (2013). Örgütsel adaletin çalişanlarin işten ayrilma niyetine etkisi: Güney afrika cumhuriyetinde bir uygulama. Mustafa Kemal Üniversitesi Sosyal Bilimler Enstitüsü Dergisi, 10(23), 335–358. [Google Scholar]
- Paesano, A. (2021). Artificial intelligence and creative activities inside organizational behavior. International Journal of Organizational Analysis, 31(5), 1694–1723. [Google Scholar] [CrossRef]
- Pevec, N. (2023). Koncept prepoznavanja dejavnikov tihe odpovedi v organizacijah: Integrativni pregled literature. Challenges of the Future, 8(2), 2. [Google Scholar] [CrossRef]
- Rhee, T., & Jin, X. (2021). The effect of job anxiety of replacement by artificial intelligence on organizational members’ job satisfaction in the 4th industrial revolution era: The moderating effect of job uncertainty. Journal of Digital Convergence, 19(7), 1–9. [Google Scholar] [CrossRef]
- Rouf, M. A., & Akhtaruddin, M. (2018). Factors affecting the voluntary disclosure: A study by using smart PLS-SEM approach. International Journal of Law and Management, 60(6), 1498–1508. [Google Scholar] [CrossRef]
- Sanguinetti, P., & Palomo, B. (2024). An alien in the newsroom: AI anxiety in European and American newspapers. Social Sciences, 13(11), 608. [Google Scholar] [CrossRef]
- Sarstedt, M., & Ringle, C. M. (2010). Treating unobserved heterogeneity in PLS path modeling: A comparison of FIMIX-PLS with different data analysis strategies. Journal of Applied Statistics, 37(8), 1299–1318. [Google Scholar] [CrossRef]
- Sasaki, K., Ihaya, K., & Yamada, Y. (2017). Avoidance of novelty contributes to the uncanny valley. Frontiers in Psychology, 8, 1792. [Google Scholar] [CrossRef] [PubMed]
- Scanlan, J. N., & Still, M. (2019). Relationships between burnout, turnover intention, job satisfaction, job demands and job resources for mental health personnel in an Australian mental health service. BMC Health Services Research, 19(1), 62. [Google Scholar] [CrossRef] [PubMed]
- Scheyett, A. (2023). Quiet quitting. Social Work, 68(1), 5–7. [Google Scholar] [CrossRef] [PubMed]
- Shoufu, Y., Dan, M., Zuiyi, S., Lin, W., & Li, D. (2023). The impact of artificial intelligence industry agglomeration on economic complexity. Economic Research-Ekonomska Istraživanja, 36(1), 1420–1448. [Google Scholar] [CrossRef]
- Sousa, V. D., Zauszniewski, J. A., & Musil, C. M. (2004). How to determine whether a convenience sample represents the population 1. Applied Nursing Research, 17(2), 130–133. [Google Scholar] [CrossRef] [PubMed]
- Stănescu, D. F., & Romașcanu, M. C. (2024). The influence of AI Anxiety and neuroticism in attitudes toward artificial intelligence. European Journal of Sustainable Development, 13(4), 191. [Google Scholar] [CrossRef]
- Takase, M. (2010). A concept analysis of turnover intention: Implications for nursing management. Collegian, 17(1), 3–12. [Google Scholar] [CrossRef]
- Teng, R., Zhou, S., Zheng, W., & Ma, C. (2023). Artificial intelligence (AI) awareness and work withdrawal: Evaluating chained mediation through negative work-related rumination and emotional exhaustion. International Journal of Contemporary Hospitality Management, 36(7), 2311–2326. [Google Scholar] [CrossRef]
- Terzi, R. (2020). An adaptation of artificial intelligence anxiety scale into Turkish: Reliability and validity study. International Online Journal of Education and Teaching, 7(4), 1501–1515. [Google Scholar]
- Topcuoglu, E., Kobanoglu, M. S., Kaygın, E., Karafakıoglu, E., Erdogan, S. U., Torun, B. T., & Oktaysoy, O. (2023). The improving role of digital leadership in the impact of social loafing on job performance. International Journal of Organizational Leadership, 12(1), 22–40. [Google Scholar] [CrossRef]
- Turkstat. (2023). Küçük ve orta büyüklükteki girişim istatistikleri 2022 [small and medium enterprise statistics 2022]. Available online: https://data.tuik.gov.tr/Bulten/ (accessed on 12 February 2025).
- Vinchon, F., Gironnay, V., & Lubart, T. (2024). GenAI creativity in narrative tasks: Exploring new forms of creativity. Journal of Intelligence, 12(12), 125. [Google Scholar] [CrossRef] [PubMed]
- Vogl, T. M., Seidelin, C., Ganesh, B., & Bright, J. (2020). Smart technology and the emergence of algorithmic bureaucracy: Artificial intelligence in UK local authorities. Public Administration Review, 80(6), 946–961. [Google Scholar] [CrossRef]
- Wang, Y.-M., Wei, C.-L., Lin, H.-H., Wang, S.-C., & Wang, Y.-S. (2024). What drives students’ AI learning behavior: A perspective of AI anxiety. Interactive Learning Environments, 32(6), 2584–2600. [Google Scholar] [CrossRef]
- Wang, Y.-Y., & Wang, Y.-S. (2022). Development and validation of an artificial intelligence anxiety scale: An initial application in predicting motivated learning behavior. Interactive Learning Environments, 30(4), 619–634. [Google Scholar] [CrossRef]
- Wei, R., & Pardo, C. (2022). Artificial intelligence and SMEs: How can B2B SMEs leverage AI platforms to integrate AI technologies? Industrial Marketing Management, 107, 466–483. [Google Scholar] [CrossRef]
- Xueyun, Z., Al Mamun, A., Masukujjaman, M., Rahman, M. K., Gao, J., & Yang, Q. (2023). Modelling the significance of organizational conditions on quiet quitting intention among Gen Z workforce in an emerging economy. Scientific Reports, 13(1), 15438. [Google Scholar] [CrossRef] [PubMed]


| Items | n | % | |
|---|---|---|---|
| Gender | Female | 246 | 53.8 |
| Male | 211 | 46.2 | |
| Age | Between 18 and 24 Years of Age | 136 | 29.8 |
| Between 25 and 29 Years of Age | 106 | 23.2 | |
| Between 30 and 34 Years of Age | 70 | 15.3 | |
| Between 35 and 39 Years of Age | 59 | 12.9 | |
| 40 Years and Above | 86 | 18.8 | |
| Marital Status | Married | 210 | 46.0 |
| Single | 247 | 54.0 | |
| Level of Education | Elementary | 43 | 9.4 |
| High School | 153 | 33.5 | |
| Undergraduate | 115 | 25.2 | |
| Bachelor | 113 | 24.7 | |
| Master | 25 | 5.5 | |
| Doctorate | 8 | 1.8 | |
| Years of Experience in the Organization | Between 1 and 5 Years | 228 | 49.9 |
| Between 6 and 10 Years | 93 | 20.4 | |
| Between 11 and 15 Years | 56 | 12.3 | |
| Between 16 and 20 Years | 40 | 8.8 | |
| 21 Years and Above | 40 | 8.8 | |
| Administrative Position in the Organization | Yes | 127 | 27.8 |
| No | 330 | 72.2 | |
| Variable | Factor Loadings | Mean | Standard Deviation | Kurtosis | Skewness | VIF |
|---|---|---|---|---|---|---|
| Quiet Quitting Cronbach’s Alpha = 0.901, rho_A = 0.906, CR = 0.917, AVE = 0.503 | ||||||
| QQ1 | 0.715 | 3.013 | 1.326 | −1.242 | −0.058 | 1.841 |
| QQ2 | 0.698 | 2.753 | 1.312 | −1.169 | 0.283 | 1.745 |
| QQ3 | 0.627 | 2.961 | 1.299 | −1.172 | 0.037 | 1.584 |
| QQ4 | 0.644 | 2.814 | 1.249 | −1.067 | 0.214 | 1.658 |
| QQ5 | 0.787 | 2.893 | 1.291 | −1.186 | 0.096 | 2.156 |
| QQ6 | 0.762 | 2.694 | 1.327 | −1.109 | 0.339 | 2.025 |
| QQ7 | 0.757 | 3.070 | 1.359 | −1.305 | 0.009 | 2.074 |
| QQ8 | 0.701 | 3.204 | 1.313 | −1.137 | −0.287 | 1.791 |
| QQ9 | 0.675 | 3.260 | 1.315 | −1.044 | −0.356 | 1.814 |
| QQ11 | 0.689 | 3.376 | 1.311 | −0.981 | −0.445 | 1.789 |
| QQ12 | 0.729 | 2.989 | 1.270 | −1.130 | −0.082 | 1.800 |
| Turnover Intention Cronbach’s Alpha = 0.869, rho_A = 0.873, CR = 0.920, AVE = 0.793 | ||||||
| TI1 | 0.887 | 2.705 | 1.267 | −1.027 | 0.297 | 2.178 |
| TI2 | 0.870 | 2.571 | 1.238 | −0.873 | 0.462 | 2.203 |
| TI3 | 0.914 | 2.525 | 1.236 | −0.935 | 0.368 | 2.709 |
| AI Anxiety Cronbach’s Alpha = 0.961, rho_A = 0.962, CR = 0.965, AVE = 0.605 | ||||||
| AIA3 | 0.708 | 2.567 | 1.209 | −0.863 | 0.394 | 2.999 |
| AIA4 | 0.685 | 2.578 | 1.190 | −0.821 | 0.393 | 3.118 |
| AIA5 | 0.682 | 2.575 | 1.190 | −0.813 | 0.374 | 2.854 |
| AIA6 | 0.697 | 2.516 | 1.187 | −0.738 | 0.461 | 2.966 |
| AIA8 | 0.745 | 2.827 | 1.282 | −1.092 | 0.195 | 2.240 |
| AIA9 | 0.822 | 3.013 | 1.239 | −1.008 | −0.080 | 3.333 |
| AIA10 | 0.795 | 3.092 | 1.293 | −1.085 | −0.099 | 3.053 |
| AIA11 | 0.810 | 3.079 | 1.287 | −1.053 | −0.055 | 3.325 |
| AIA12 | 0.815 | 3.090 | 1.297 | −1.079 | −0.131 | 3.588 |
| AIA13 | 0.792 | 2.921 | 1.289 | −1.072 | 0.092 | 2.634 |
| AIA14 | 0.804 | 3.083 | 1.297 | −1.088 | −0.083 | 3.137 |
| AIA15 | 0.757 | 3.265 | 1.355 | −1.148 | −0.266 | 2.734 |
| AIA16 | 0.836 | 3.055 | 1.276 | −1.056 | −0.052 | 3.481 |
| AIA17 | 0.813 | 3.094 | 1.306 | −1.120 | −0.098 | 3.221 |
| AIA18 | 0.824 | 3.020 | 1.310 | −1.145 | 0.005 | 3.652 |
| AIA19 | 0.788 | 2.996 | 1.308 | −1.132 | 0.038 | 3.192 |
| AIA20 | 0.792 | 2.989 | 1.290 | −1.098 | 0.100 | 3.030 |
| AIA21 | 0.809 | 2.939 | 1.288 | −1.097 | 0.078 | 3.392 |
| Fornell-Larcker Criterion | Heterotrait-Monotrait Ratio (HTMT) | ||||||
|---|---|---|---|---|---|---|---|
| 1 | 2 | 3 | 1 | 2 | 3 | ||
| 0.709 | |||||||
| AIA | 0.485 | 0.778 | AIA | 0.519 | |||
| TI | 0.696 | 0.390 | 0.890 | TI | 0.774 | 0.419 | |
| Paths | Estimate | Standard Deviation | t Values | p | Hypothesis |
|---|---|---|---|---|---|
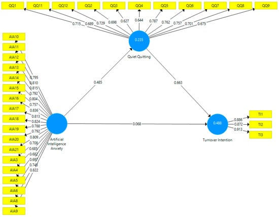
| AIA → TI | 0.068 | 0.047 | 1.444 | 0.149 | H1 Reject |
| AIA → QQ | 0.485 | 0.048 | 9.999 | 0.000 | H2 Accept |
| QQ → TI | 0.663 | 0.038 | 17.426 | 0.000 | H3 Accept |
| AIA → QQ → TI (Indirect Effect) | 0.322 | 0.039 | 8.170 | 0.000 | H4 Accept |
| AIA → TI (Total Effect) | 0.390 | 0.045 | 8.669 | 0.000 | |
| R2 = (QQ = 0.235; TI = 0.488) | |||||
| Q2 = (QQ = 0.117; TI = 0.381) | |||||
Disclaimer/Publisher’s Note: The statements, opinions and data contained in all publications are solely those of the individual author(s) and contributor(s) and not of MDPI and/or the editor(s). MDPI and/or the editor(s) disclaim responsibility for any injury to people or property resulting from any ideas, methods, instructions or products referred to in the content. |
© 2025 by the authors. Licensee MDPI, Basel, Switzerland. This article is an open access article distributed under the terms and conditions of the Creative Commons Attribution (CC BY) license (https://creativecommons.org/licenses/by/4.0/).
Share and Cite
Uygungil-Erdogan, S.; Şahin, Y.; Sökmen-Alaca, A.İ.; Oktaysoy, O.; Altıntaş, M.; Topçuoğlu, V. Assessing the Effect of Artificial Intelligence Anxiety on Turnover Intention: The Mediating Role of Quiet Quitting in Turkish Small and Medium Enterprises. Behav. Sci. 2025, 15, 249. https://doi.org/10.3390/bs15030249
Uygungil-Erdogan S, Şahin Y, Sökmen-Alaca Aİ, Oktaysoy O, Altıntaş M, Topçuoğlu V. Assessing the Effect of Artificial Intelligence Anxiety on Turnover Intention: The Mediating Role of Quiet Quitting in Turkish Small and Medium Enterprises. Behavioral Sciences. 2025; 15(3):249. https://doi.org/10.3390/bs15030249
Chicago/Turabian StyleUygungil-Erdogan, Selen, Yaşar Şahin, Aşkın İnci Sökmen-Alaca, Onur Oktaysoy, Mustafa Altıntaş, and Vurgun Topçuoğlu. 2025. "Assessing the Effect of Artificial Intelligence Anxiety on Turnover Intention: The Mediating Role of Quiet Quitting in Turkish Small and Medium Enterprises" Behavioral Sciences 15, no. 3: 249. https://doi.org/10.3390/bs15030249
APA StyleUygungil-Erdogan, S., Şahin, Y., Sökmen-Alaca, A. İ., Oktaysoy, O., Altıntaş, M., & Topçuoğlu, V. (2025). Assessing the Effect of Artificial Intelligence Anxiety on Turnover Intention: The Mediating Role of Quiet Quitting in Turkish Small and Medium Enterprises. Behavioral Sciences, 15(3), 249. https://doi.org/10.3390/bs15030249

