Building a Positive Work Environment: The Role of Psychological Empowerment in Engagement and Intention to Leave
Abstract
1. Introduction
2. Hypothesis Development
2.1. Psychological Empowerment and Employee Engagement
2.2. Psychological Empowerment and Turnover Intention
2.3. Employee Engagement and Intention to Leave
2.4. Employee Engagement as the Mediator
3. Methods
3.1. Research Design
3.2. Questionnaire Development
3.3. Sampling and Measures
3.4. Data Analysis Method
4. Results
4.1. Common Method Bias
4.2. Reliability Analysis
4.3. Descriptive Statistical Analysis
4.4. Confirmatory Factor Analysis
4.5. Correlation Analysis
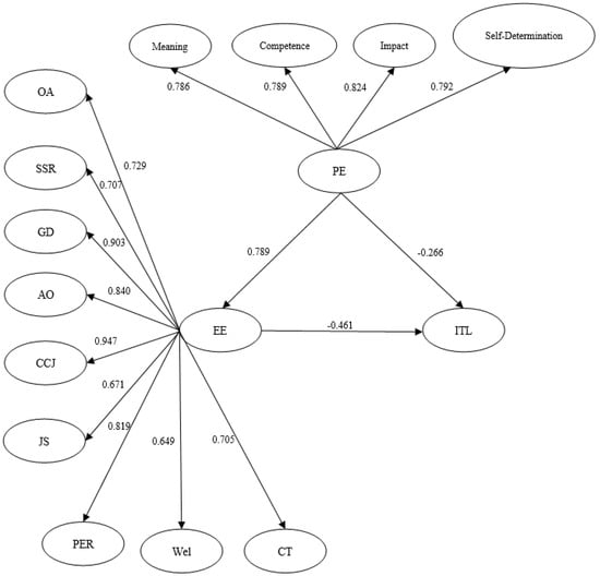
4.6. Hypothesis Testing
5. Discussion
5.1. Theoretical Implications
5.2. Practical Implications
5.3. Limitations and Future Research Directions
6. Conclusions
Author Contributions
Funding
Institutional Review Board Statement
Informed Consent Statement
Data Availability Statement
Conflicts of Interest
References
- Akingbola, K., & van den Berg, H. A. (2016). Antecedents, consequences, and context of employee engagement in nonprofit organizations. Review of Public Personnel Administration, 39(1), 46–74. [Google Scholar] [CrossRef]
- Akosile, A. L., & Ekemen, M. A. (2022). The impact of core self-evaluations on job satisfaction and turnover intention among higher education academic staff: Mediating roles of intrinsic and extrinsic motivation. Behavioral Sciences, 12(7), 236. [Google Scholar] [CrossRef] [PubMed]
- Avey, J. B., Reichard, R. J., Luthans, F., & Mhatre, K. H. (2011). Meta-analysis of the impact of positive psychological capital on employee attitudes, behaviors, and performance. Human Resource Development Quarterly, 22(2), 127–152. [Google Scholar] [CrossRef]
- Baumgartner, H., Weijters, B., & Pieters, R. (2021). The biasing effect of common method variance: Some clarifications. Journal of the Academy of Marketing Science, 49(2), 221–243. [Google Scholar] [CrossRef]
- Bentler, P. M., & Bonett, D. G. (1980). Significance tests and goodness of fit in the analysis of covariance structures. Psychological Bulletin, 88(3), 588–606. [Google Scholar] [CrossRef]
- Brislin, R. W. (1970). Back-translation for cross-cultural research. Journal of Cross-Cultural Psychology, 1(3), 185–216. [Google Scholar] [CrossRef]
- Cho, S., Johanson, M. M., & Guchait, P. (2008). Employees intent to leave: A comparison of determinants of intent to leave versus intent to stay. International Journal of Hospitality Management, 28(3), 374–381. [Google Scholar] [CrossRef]
- Cohen, J. (1988). Statistical power analysis for the behavioral sciences (2nd ed.). Lawrence Erlbaum Associates. [Google Scholar]
- Colarelli, S. M. (1984). Methods of communication and mediating processes in realistic job previews. Journal of Applied Psychology, 69(4), 633–642. [Google Scholar] [CrossRef]
- Crook, T. R., Todd, S. Y., Combs, J. G., Woehr, D. J., & Ketchen, D. J. (2011). Does human capital matter? A meta-analysis of the relationship between human capital and firm performance. Journal of Applied Psychology, 96(3), 443–456. [Google Scholar] [CrossRef]
- Deci, E. L., Olafsen, A. H., & Ryan, R. M. (2017). Self-determination theory in work organizations: The state of a science. Annual Review of Organizational Psychology and Organizational Behavior, 4(1), 19–43. [Google Scholar] [CrossRef]
- Dennerlein, T., & Kirkman, B. L. (2023). The forgotten side of empowering others: How lower social structural empowerment attenuates the effects of empowering leadership on employee psychological empowerment and performance. Journal of Applied Psychology, 108(11), 1856–1872. [Google Scholar] [CrossRef]
- D’Innocenzo, L., Luciano, M. M., Mathieu, J. E., Maynard, M. T., & Chen, G. (2015). Empowered to perform: A multilevel investigation of the influence of empowerment on performance in hospital units. Academy of Management Journal, 59(4), 1290–1307. [Google Scholar] [CrossRef]
- Dysvik, A., & Kuvaas, B. (2010). Exploring the relative and combined influence of mastery-approach goals and work intrinsic motivation on employee turnover intention. Personnel Review, 39(5), 622–638. [Google Scholar] [CrossRef]
- Gagné, M., Sénécal, C., & Koestner, R. (1997). Proximal job characteristics, feelings of empowerment, and intrinsic motivation: A multidimensional model. Journal of Applied Social Psychology, 27(14), 1222–1240. [Google Scholar] [CrossRef]
- García-Juan, B., Escrig-Tena, A. B., & Roca-Puig, V. (2018). Psychological empowerment: Antecedents from goal orientation and consequences in public sector employees. Review of Public Personnel Administration, 40(2), 297–326. [Google Scholar] [CrossRef]
- George, D., & Mallery, P. (2023). IBM SPSS statistics 29 step by step: A simple guide and reference (18th ed.). Routledge. [Google Scholar]
- Hair, J. F., Black, W. C., Babin, B. J., & Anderson, R. E. (2018). Multivariate data analysis (8th ed.). Cengage Learning. [Google Scholar]
- Hassard, J., Wong, I. L. K., & Wang, W. (2022). Workplace empowerment, psychological empowerment and work-related wellbeing in southeast Asian employees: A cross-sectional survey. Health Promotion International, 37(4), daac107. [Google Scholar] [CrossRef] [PubMed]
- Hellman, C. M. (1997). Job satisfaction and intent to leave. The Journal of Social Psychology, 137(6), 677–689. [Google Scholar] [CrossRef]
- Kahn, W. A. (1990). Psychological conditions of personal engagement and disengagement at work. Academy of Management Journal, 33(4), 692–724. [Google Scholar] [CrossRef]
- Kim, J. (2015). What increases public employees’ turnover intention? Public Personnel Management, 44(4), 496–519. [Google Scholar] [CrossRef]
- Kim, J. (2018). The contrary effects of intrinsic and extrinsic motivations on burnout and turnover intention in the public sector. International Journal of Manpower, 39(3), 486–502. [Google Scholar] [CrossRef]
- Kline, R. B. (2016). Principles and practice of structural equation modeling (4th ed.). Guilford Press. [Google Scholar]
- Kumar, P., & Padhi, N. (2021). Development and validation of multi-factor employee engagement measuring instrument: A formative measurement model. Personnel Review, 51(9), 2261–2284. [Google Scholar] [CrossRef]
- Labatmedienė, L., Endriulaitienė, A., & Gustainienė, L. (2007). Individual correlates of organizational commitment and intention to leave the organization. Baltic Journal of Management, 2(2), 196–212. [Google Scholar] [CrossRef]
- Li, Y., Wei, F., Ren, S., & Di, Y. (2015). Locus of control, psychological empowerment and intrinsic motivation relation to performance. Journal of Managerial Psychology, 30(4), 422–438. [Google Scholar] [CrossRef]
- Marín-García, J. A., & Bonavía, T. (2021). Empowerment and employee well-being: A mediation analysis study. International Journal of Environmental Research and Public Health, 18(11), 5822. [Google Scholar] [CrossRef] [PubMed]
- Martela, F., & Riekki, T. J. J. (2018). Autonomy, competence, relatedness, and beneficence: A multicultural comparison of the four pathways to meaningful work. Frontiers in Psychology, 9, 1157. [Google Scholar] [CrossRef] [PubMed]
- May, D. R., Gilson, R. L., & Harter, L. M. (2004). The psychological conditions of meaningfulness, safety and availability and the engagement of the human spirit at work. Journal of Occupational and Organizational Psychology, 77(1), 11–37. [Google Scholar] [CrossRef]
- Menon, S. T. (2001). Employee empowerment: An integrative psychological approach. Applied Psychology, 50(1), 153–180. [Google Scholar] [CrossRef]
- Mone, M. A. (1994). Relationships between self-concepts, aspirations, emotional responses, and intent to leave a downsizing organization. Human Resource Management, 33(2), 281–298. [Google Scholar] [CrossRef]
- Neuber, L., Englitz, C., Schulte, N., Forthmann, B., & Holling, H. (2021). How work engagement relates to performance and absenteeism: A meta-analysis. European Journal of Work and Organizational Psychology, 31(2), 292–317. [Google Scholar] [CrossRef]
- Olckers, C., & Du Plessis, Y. (2012). The role of psychological ownership in retaining talent: A systematic literature review. SA Journal of Human Resource Management, 10(2), 1–18. [Google Scholar] [CrossRef]
- Olckers, C., & Du Plessis, Y. (2015). Psychological ownership as a requisite for talent retention: The voice of highly skilled employees. European Journal of International Management, 9(1), 52–73. [Google Scholar] [CrossRef]
- Patro, C. S. (2014). A study on the impact of employee retention policies on organisation productivity in private sector. International Journal of Asian Business and Information Management, 5(3), 48–63. [Google Scholar] [CrossRef]
- Pieterse, A. N., van Knippenberg, D., Schippers, M. C., & Stam, D. (2009). Transformational and transactional leadership and innovative behavior: The moderating role of psychological empowerment. Journal of Organizational Behavior, 31(4), 609–623. [Google Scholar] [CrossRef]
- Preacher, K. J., & Hayes, A. F. (2008). Asymptotic and resampling strategies for assessing and comparing indirect effects in multiple mediator models. Behavior Research Methods, 40(3), 879–891. [Google Scholar] [CrossRef] [PubMed]
- Saira, S., Mansoor, S., & Ali, M. (2021). Transformational leadership and employee outcomes: The mediating role of psychological empowerment. Leadership & Organization Development Journal, 42(1), 130–143. [Google Scholar]
- Saks, A. M. (2006). Antecedents and consequences of employee engagement. Journal of Managerial Psychology, 21(7), 600–619. [Google Scholar] [CrossRef]
- Sandhya, S., & Sulphey, M. M. (2020). Influence of empowerment, psychological contract and employee engagement on voluntary turnover intentions. International Journal of Productivity and Performance Management, 70(2), 325–349. [Google Scholar]
- Schaufeli, W. B., Salanova, M., González-Romá, V., & Bakker, A. B. (2002). The measurement of engagement and burnout: A two sample confirmatory factor analytic approach. Journal of Happiness Studies, 3(1), 71–92. [Google Scholar] [CrossRef]
- Seibert, S. E., Wang, G., & Courtright, S. H. (2011). Antecedents and consequences of psychological and team empowerment in organizations: A meta-analytic review. Journal of Applied Psychology, 96(5), 981–1003. [Google Scholar] [CrossRef] [PubMed]
- Spector, P. E. (1986). Perceived control by employees: A meta-analysis of studies concerning autonomy and participation at work. Human Relations, 39(11), 1005–1016. [Google Scholar] [CrossRef]
- Spreitzer, G. M. (1995). Psychological empowerment in the workplace: Dimensions, measurement, and validation. Academy of Management Journal, 38(5), 1442–1465. [Google Scholar] [CrossRef]
- Spreitzer, G. M., Kizilos, M. A., & Nason, S. W. (1997). A dimensional analysis of the relationship between psychological empowerment and effectiveness satisfaction, and strain. Journal of Management, 23(5), 679–704. [Google Scholar]
- Steil, A. V., de Cuffa, D., Iwaya, G. H., & dos Santos Pacheco, R. C. (2020). Perceived learning opportunities, behavioral intentions and employee retention in technology organizations. Journal of Workplace Learning, 32(2), 147–164. [Google Scholar] [CrossRef]
- Tett, R. P., & Meyer, J. P. (1993). Job satisfaction, organizational commitment, turnover intention, and turnover: Path analyses based on meta-analytic findings. Personnel Psychology, 46(2), 259–293. [Google Scholar] [CrossRef]
- Tsai, W. C. (2001). Determinants and consequences of employee displayed positive emotions. Journal of Management, 27(4), 497–512. [Google Scholar] [CrossRef]
- Verquer, M. L., Beehr, T. A., & Wagner, S. H. (2003). A meta-analysis of relations between person-organization fit and work attitudes. Journal of Vocational Behavior, 63(3), 473–489. [Google Scholar] [CrossRef]
- Walden, J., Jung, E. H., & Westerman, C. Y. K. (2017). Employee communication, job engagement, and organizational commitment: A study of members of the Millennial Generation. Journal of Public Relations Research, 29(2), 73–89. [Google Scholar] [CrossRef]
- Weiss, H. M., & Beal, D. J. (2005). Reflections on affective events theory. Research on Emotion in Organizations, 1(1), 1–21. [Google Scholar]
- Weiss, H. M., & Cropanzano, R. (1996). Affective events theory: A theoretical discussion of the structure, causes and consequences of affective experiences at work. Research in Organizational Behavior, 18, 1–74. [Google Scholar]
- Xanthopoulou, D., Bakker, A. B., Demerouti, E., & Schaufeli, W. B. (2009). Reciprocal relationships between job resources, personal resources, and work engagement. Journal of Vocational Behavior, 74(3), 235–244. [Google Scholar] [CrossRef]
- Zhang, X., & Bartol, K. M. (2010). Linking empowering leadership and employee creativity: The influence of psychological empowerment, intrinsic motivation, and creative process engagement. Academy of Management Journal, 53(1), 107–128. [Google Scholar] [CrossRef]


| Factor | No. of Items | Cronbach’s Alpha | |
|---|---|---|---|
| Psychological Empowerment (PE) | Meaning | 3 | 0.914 |
| Competence | 3 | 0.800 | |
| Impact | 3 | 0.783 | |
| Self-Determination | 3 | 0.879 | |
| Employee Engagement (EE) | OA | 5 | 0.862 |
| SSR | 4 | 0.935 | |
| GD | 4 | 0.863 | |
| AO | 4 | 0.883 | |
| CCJ | 4 | 0.864 | |
| JS | 3 | 0.844 | |
| PER | 7 | 0.910 | |
| Wel | 5 | 0.912 | |
| CT | 4 | 0.896 | |
| Intention to Leave (ITL) | ITL | 3 | 0.779 |
| Characteristics | n | % |
|---|---|---|
| Gender | ||
| Male | 1777 | 35.52 |
| Female | 3226 | 64.48 |
| Age (years old) | ||
| <30 | 553 | 11.06 |
| 31–40 | 1454 | 29.07 |
| 41–50 | 1672 | 33.43 |
| 51–60 | 1249 | 24.97 |
| >61 | 74 | 1.48 |
| Years of Service | ||
| <1 | 270 | 5.40 |
| 1–2 | 340 | 6.80 |
| 3–5 | 761 | 15.23 |
| 6–10 | 786 | 15.73 |
| 11–15 | 792 | 15.85 |
| 16–20 | 600 | 12.00 |
| 21–25 | 561 | 11.22 |
| 26–30 | 571 | 11.42 |
| >31 | 317 | 6.34 |
| Track | ||
| Academic Track | 1801 | 36.00 |
| Operations Track | 3202 | 64.00 |
| Contrust | Variable | Standardized Factor Loading |
|---|---|---|
| Psychological Empowerment (PE) | Meaning | 0.791 |
| Competence | 0.880 | |
| Impact | 0.773 | |
| Self-Determination | 0.771 | |
| Employee Engagement (EE) | OA | 0.715 |
| SSR | 0.726 | |
| GD | 0.915 | |
| AO | 0.832 | |
| CCJ | 0.947 | |
| JS | 0.641 | |
| PER | 0.831 | |
| Wel | 0.640 | |
| CT | 0.699 |
| PE | EE | ITS | |
|---|---|---|---|
| Psychological Empowerment (PE) | |||
| Employee Engagement (EE) | 0.789 | ||
| Intention to Leave (ITL) | −0.630 | −0.671 |
| Hypotheses | Estimate | SE | CR | p-Value | R-Squared | Conclusion | |
|---|---|---|---|---|---|---|---|
| H1 | PE ⇨ EE | 0.672 | 0.02 | 32.853 | <0.001 | 0.622 | Significant |
| H2 | PE ⇨ ITL | −0.378 | 0.038 | −10.071 | <0.001 | 0.477 | Significant |
| H3 | EE ⇨ ITL | −0.768 | 0.048 | −15.877 | <0.001 | Significant | |
| Hypotheses | Direct Effect | Indirect Effect | p-Value | Conclusion | |
|---|---|---|---|---|---|
| H4 | PE ⇨ EE ⇨ ITL | −0.378 (p-value < 0.001) | −0.516 | <0.001 | Partial Mediation |
Disclaimer/Publisher’s Note: The statements, opinions and data contained in all publications are solely those of the individual author(s) and contributor(s) and not of MDPI and/or the editor(s). MDPI and/or the editor(s) disclaim responsibility for any injury to people or property resulting from any ideas, methods, instructions or products referred to in the content. |
© 2025 by the authors. Licensee MDPI, Basel, Switzerland. This article is an open access article distributed under the terms and conditions of the Creative Commons Attribution (CC BY) license (https://creativecommons.org/licenses/by/4.0/).
Share and Cite
Chompukum, P.; Vanichbuncha, T. Building a Positive Work Environment: The Role of Psychological Empowerment in Engagement and Intention to Leave. Behav. Sci. 2025, 15, 131. https://doi.org/10.3390/bs15020131
Chompukum P, Vanichbuncha T. Building a Positive Work Environment: The Role of Psychological Empowerment in Engagement and Intention to Leave. Behavioral Sciences. 2025; 15(2):131. https://doi.org/10.3390/bs15020131
Chicago/Turabian StyleChompukum, Pachsiry, and Tita Vanichbuncha. 2025. "Building a Positive Work Environment: The Role of Psychological Empowerment in Engagement and Intention to Leave" Behavioral Sciences 15, no. 2: 131. https://doi.org/10.3390/bs15020131
APA StyleChompukum, P., & Vanichbuncha, T. (2025). Building a Positive Work Environment: The Role of Psychological Empowerment in Engagement and Intention to Leave. Behavioral Sciences, 15(2), 131. https://doi.org/10.3390/bs15020131

