The Behavioral Intention to Use Virtual Reality in Schools: A Technology Acceptance Model
Abstract
1. Introduction
2. Literature Review and Hypotheses Development
2.1. Quality Factors Related to the VR Technology (Information Quality, System Quality, and Service Quality)
2.2. Task–Technology Fit
2.3. Perceived Ease of Use
2.4. Perceived Usefulness
2.5. Usage Satisfaction
2.6. Continuous Usage Intention
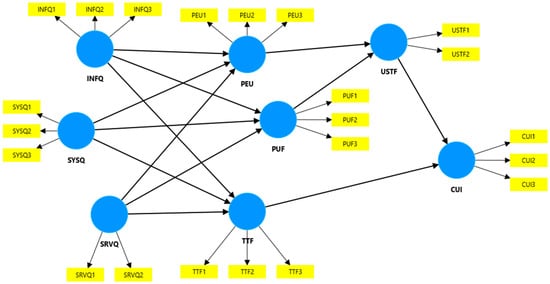
3. Research Methodology
4. Results
5. Discussion
6. Conclusions
Author Contributions
Funding
Institutional Review Board Statement
Informed Consent Statement
Data Availability Statement
Conflicts of Interest
References
- Gaidhani, S.; Arora, L.; Sharma, B.K. Understanding the attitude of Generation Z towards workplace. Int. J. Manag. Technol. Eng. 2019, 9, 2804–2812. [Google Scholar]
- Singh, A.P.; Dangmei, J. Understanding the generation Z: The future workforce. South-Asian J. Multidiscip. Stud. 2016, 3, 1–5. [Google Scholar]
- Cho, B.H.; Ku, J.; Jang, D.P.; Kim, S.; Lee, Y.H.; Kim, I.Y.; Lee, J.H.; Kim, S.I. The effect of virtual reality cognitive training for attention enhancement. CyberPsychology Behav. 2002, 5, 129–137. [Google Scholar] [CrossRef] [PubMed]
- Cathrine, T. Effectiveness of Virtual Reality Therapy on Attention Span and Concentration among Secondary School Children in Pallavan Matriculation Higher Secondary School, Kanchipuram. Korean J. Physiol. Pharmacol. 2023, 27, 244–249. [Google Scholar]
- Graeske, C.; Sjöberg, S.A. VR-Technology in Teaching: Opportunities and Challenges. Int. Educ. Stud. 2021, 14, 76–83. [Google Scholar] [CrossRef]
- Wang, C.; Tang, Y.; Kassem, M.A.; Li, H.; Hua, B. Application of VR technology in civil engineering education. Comput. Appl. Eng. Educ. 2022, 30, 335–348. [Google Scholar] [CrossRef]
- Fitria, T.N. Augmented reality (AR) and virtual reality (VR) technology in education: Media of teaching and learning: A review. Int. J. Comput. Inf. Syst. (IJCIS) 2023, 4, 14–25. [Google Scholar]
- Davis, F.D. A Technology Acceptance Model for Empirically Testing New End-User Information Systems: Theory and Results. Ph.D. Thesis, Massachusetts Institute of Technology, Cambridge, MA, USA, 1985. [Google Scholar]
- Chocarro, R.; Cortiñas, M.; Marcos-Matás, G. Teachers’ attitudes towards chatbots in education: A technology acceptance model approach considering the effect of social language, bot proactiveness, and users’ characteristics. Educ. Stud. 2023, 49, 295–313. [Google Scholar] [CrossRef]
- Sukendro, S.; Habibi, A.; Khaeruddin, K.; Indrayana, B.; Syahruddin, S.; Makadada, F.A.; Hakim, H. Using an extended Technology Acceptance Model to understand students’ use of e-learning during COVID-19: Indonesian sport science education context. Heliyon 2020, 6, e05410. [Google Scholar] [CrossRef]
- Han, J.H.; Sa, H.J. Acceptance of and satisfaction with online educational classes through the technology acceptance model (TAM): The COVID-19 situation in Korea. Asia Pac. Educ. Rev. 2022, 23, 403–415. [Google Scholar] [CrossRef]
- Fussell, S.G.; Truong, D. Using virtual reality for dynamic learning: An extended technology acceptance model. Virtual Real. 2022, 26, 249–267. [Google Scholar] [CrossRef] [PubMed]
- Vanduhe, V.Z.; Nat, M.; Hasan, H.F. Continuance intentions to use gamification for training in higher education: Integrating the technology acceptance model (TAM), social motivation, and task technology fit (TTF). IEEE Access 2020, 8, 21473–21484. [Google Scholar] [CrossRef]
- Du, W.; Liang, R.; Liu, D. Factors Influencing School Teachers’ Continuous Usage Intention of Using VR Technology for Classroom Teaching. Sage Open 2022, 12, 21582440221114325. [Google Scholar] [CrossRef]
- Martono, S.; Nurkhin, A.; Mukhibad, H.; Anisykurlillah, I.; Wolor, C.W. Understanding the employee’s intention to use information system: Technology acceptance model and information system success model approach. J. Asian Financ. Econ. Bus. 2020, 7, 1007–1013. [Google Scholar] [CrossRef]
- Kuo, R.Z.; Lee, G.G. KMS adoption: The effects of information quality. Manag. Decis. 2009, 47, 1633–1651. [Google Scholar] [CrossRef]
- Tao, D. Understanding intention to use electronic information resources: A theoretical extension of the technology acceptance model (TAM). AMIA Annu. Symp. Proc. 2008, 2008, 717–721. [Google Scholar]
- Colvin, C.A.; Goh, A. Validation of the technology acceptance model for police. J. Crim. Justice 2004, 33, 89–95. [Google Scholar] [CrossRef]
- Lin, H.C. Nurses’ satisfaction with using nursing information systems from technology acceptance model and information systems success model perspectives: A reductionist approach. CIN: Comput. Inform. Nurs. 2017, 35, 91–99. [Google Scholar] [CrossRef]
- Lederer, A.L.; Maupin, D.J.; Sena, M.P.; Zhuang, Y. The technology acceptance model and the World Wide Web. Decis. Support Syst. 2000, 29, 269–282. [Google Scholar] [CrossRef]
- Goodhue, D.L.; Thompson, R.L. Task-Technology Fit and Individual Performance. MIS Q. 1995, 19, 213–236. [Google Scholar] [CrossRef]
- Rahi, S.; Khan, M.M.; Alghizzawi, M. Extension of technology continuance theory (TCT) with task technology fit (TTF) in the context of Internet banking user continuance intention. Int. J. Qual. Reliab. Manag. 2021, 38, 986–1004. [Google Scholar] [CrossRef]
- Kurniawati, D.T.; Aryati, A.S. Task technology fit and corporate entrepreneurship in Islamic banking: Post-merger perspective. Int. J. Res. Bus. Soc. Sci. 2023, 12, 38–47. [Google Scholar] [CrossRef]
- You, J.J.; Jong, D.; Wiangin, U. Consumers’ purchase intention of organic food via social media: The perspectives of task-technology fit and post-acceptance model. Front. Psychol. 2020, 11, 579274. [Google Scholar] [CrossRef]
- Chang, C.J.; Yang, S.C.; Wolzok, E. Examining the use of fitness apps in sports centers in Taiwan: Incorporating task–technology fit into a technology readiness acceptance model. Manag. Sport Leis. 2023, 28, 283–301. [Google Scholar] [CrossRef]
- Kamdjoug, J.R.K.; Tchana, P.B.T.; Wamba, S.F.; Teutio, A.O.N. Task-Technology Fit and ICT Use in Remote Work Practice During the COVID-19 Pandemic. J. Glob. Inf. Manag. (JGIM) 2023, 31, 1–24. [Google Scholar] [CrossRef]
- Masrom, S.; Rahman, R.A.; Baharun, N.; Rohani, S.R.S.; Abd Rahman, A.S. Machine learning with task-technology fit theory factors for predicting students’ adoption in video-based learning. Bull. Electr. Eng. Inform. 2023, 12, 1666–1673. [Google Scholar] [CrossRef]
- Albeedan, M.; Kolivand, H.; Hammady, R. Evaluating the Use of Mixed Reality in CSI Training through the Integration of the Task-Technology Fit and Technology Acceptance Model. IEEE Access 2023, 11, 114732–114752. [Google Scholar] [CrossRef]
- Jardina, J.R.; Chaparro, B.S.; Abdinnour, S. Extending the Task-Technology Fit (TTF) model to e-textbook usage by students and instructors. Int. J. Inf. Commun. Technol. Educ. (IJICTE) 2021, 17, 120–137. [Google Scholar] [CrossRef]
- Al-Emran, M. Evaluating the use of smartwatches for learning purposes through the integration of the technology acceptance model and task-technology fit. Int. J. Hum. Comput. Interact. 2021, 37, 1874–1882. [Google Scholar] [CrossRef]
- Alyoussef, I.Y. E-Learning acceptance: The role of task–technology fit as sustainability in higher education. Sustainability 2021, 13, 6450. [Google Scholar] [CrossRef]
- Howard, M.C.; Gutworth, M.B.; Jacobs, R.R. A meta-analysis of virtual reality training programs. Comput. Hum. Behav. 2021, 121, 106808. [Google Scholar] [CrossRef]
- Fagan, M.; Kilmon, C.; Pandey, V. Exploring the adoption of a virtual reality simulation: The role of perceived ease of use, perceived usefulness and personal innovativeness. Campus-Wide Inf. Syst. 2012, 29, 117–127. [Google Scholar] [CrossRef]
- Loumos, G.; Kargas, A.; Varoutas, D. Augmented and virtual reality technologies in cultural sector: Exploring their usefulness and the perceived ease of use. J. Media Crit. 2018, 4, 307–322. [Google Scholar]
- Anifa, N.; Sanaji, S. Augmented reality users: The effect of perceived ease of use, perceived usefulness, and customer experience on repurchase intention. J. Bus. Manag. Rev. 2022, 3, 252–274. [Google Scholar] [CrossRef]
- Lee, U.K. Tourism using virtual reality: Media richness and information system successes. Sustainability 2022, 14, 3975. [Google Scholar] [CrossRef]
- Parveen, S.; Abbas, F.; Rana, A.M.K. What determines the perceived ease of the use of an online learning system. PalArch’s J. Archaeol. Egypt/Egyptol. 2022, 19, 1679–1696. [Google Scholar]
- Alqahtani, M.A.; Alamri, M.M.; Sayaf, A.M.; Al-Rahmi, W.M. Investigating students’ perceptions of online learning use as a digital tool for educational sustainability during the COVID-19 pandemic. Front. Psychol. 2022, 13, 886272. [Google Scholar] [CrossRef] [PubMed]
- Binowo, K.; Setiawan, A.N.; Tallisha, R.P.; Azzahra, S.; Sutanto, Y.E.; Hidayanto, A.N.; Rahmatullah, B. Analysis of Factors Affecting User Inclination to use Virtual Education Exhibitions in the Post Pandemic Covid-19 Era: Case Study in Indonesia. Electron. J. E-Learn. 2023, 22, 12–28. [Google Scholar] [CrossRef]
- Sagnier, C.; Loup-Escande, E.; Lourdeaux, D.; Thouvenin, I.; Valléry, G. User acceptance of virtual reality: An extended technology acceptance model. Int. J. Hum. -Comput. Interact. 2020, 36, 993–1007. [Google Scholar] [CrossRef]
- Raja, M.; Lakshmi Priya, G.G. Factors Affecting the Intention to Use Virtual Reality in Education. Psychol. Educ. 2020, 57, 2014–2022. [Google Scholar]
- Huang, H.M.; Liaw, S.S. An analysis of learners’ intentions toward virtual reality learning based on constructivist and technology acceptance approaches. Int. Rev. Res. Open Distrib. Learn. 2018, 19. [Google Scholar] [CrossRef]
- Ferdinand, J.; Soller, S.; Hahn, J.-U.; Parong, J.; Göllner, R. Enhancing the Effectiveness of Virtual Reality in Science Education Through an Experimental Intervention Involving Students’ Perceived Usefulness of Virtual Reality. Technol. Mind Behav. 2023, 4. [Google Scholar] [CrossRef]
- Wong, E.Y.C.; Hui, R.T.Y.; Kong, H. Perceived usefulness of, engagement with, and effectiveness of virtual reality environments in learning industrial operations: The moderating role of openness to experience. Virtual Real. 2023, 27, 2149–2165. [Google Scholar] [CrossRef]
- Jo, H.; Park, D.H. Affordance, usefulness, enjoyment, and aesthetics in sustaining virtual reality engagement. Sci. Rep. 2023, 13, 15097. [Google Scholar] [CrossRef]
- Sultan, L.; Abuznadah, W.; Al-Jifree, H.; Khan, M.A.; Alsaywid, B.; Ashour, F. An experimental study on usefulness of virtual reality 360 in undergraduate medical education. Adv. Med. Educ. Pract. 2019, 10, 907–916. [Google Scholar] [CrossRef] [PubMed]
- Osmani, F. Analysis of students satisfaction with virtual education in Medical Science University during the pandemic outbreak of COVID-19. Int. J. Assess. Tools Educ. 2021, 8, 1–8. [Google Scholar] [CrossRef]
- Raja, M.; Lakshmi Priya, G.G. An Analysis of Virtual Reality Usage through a Descriptive Research Analysis on School Students’ Experiences: A Study from India. Int. J. Early Child. Spec. Educ. 2021, 13, 990–1005. [Google Scholar] [CrossRef]
- Gim, G.; Bae, H.; Kang, S. Metaverse learning: The relationship among quality of VR-based education, self-determination, and learner satisfaction. In Proceedings of the 2022 IEEE/ACIS 7th International Conference on Big Data, Cloud Computing, and Data Science (BCD), Danang, Vietnam, 4–6 August 2022; pp. 279–284. [Google Scholar] [CrossRef]
- Fink, M.C.; Eisenlauer, V.; Ertl, B. What variables are connected with system usability and satisfaction? Results from an educational virtual reality field trip. Comput. Educ. X Real. 2023, 3, 100043. [Google Scholar] [CrossRef]
- Shim, H.; Lee, H. The effect of design education using virtual reality-based coding on student competence and educational satisfaction. Educ. Inf. Technol. 2022, 27, 4577–4597. [Google Scholar] [CrossRef]
- Du, W.; Liang, R.Y. Teachers’ Continued VR Technology Usage Intention: An Application of the UTAUT2 Model. SAGE Open 2024, 14, 21582440231220112. [Google Scholar] [CrossRef]
- Salloum, S.; Al Marzouqi, A.; Alderbashi, K.Y.; Shwedeh, F.; Aburayya, A.; Al Saidat, M.R.; Al-Maroof, R.S. Sustainability Model for the Continuous Intention to Use Metaverse Technology in Higher Education: A Case Study from Oman. Sustainability 2023, 15, 5257. [Google Scholar] [CrossRef]
- Zhang, M.-H.; Su, C.-Y.; Li, Y.; Li, Y.-Y. Factors affecting Chinese university students’ intention to continue using virtual and remote labs. Australas. J. Educ. Technol. 2020, 36, 169–185. [Google Scholar] [CrossRef]
- Shen, C.W.; Ho, J.T.; Ly, P.T.M.; Kuo, T.C. Behavioural intentions of using virtual reality in learning: Perspectives of acceptance of information technology and learning style. Virtual Real. 2019, 23, 313–324. [Google Scholar] [CrossRef]
- Gupta, K.P.; Bhaskar, P. Teachers’ intention to adopt virtual reality technology in management education. Int. J. Learn. Change 2023, 15, 28–50. [Google Scholar] [CrossRef]
- Chen, X.; Xu, X.; Wu, Y.J.; Pok, W.F. Learners’ continuous use intention of blended learning: TAM-SET model. Sustainability 2022, 14, 16428. [Google Scholar] [CrossRef]
- Ringle, C.M.; Wende, S.; Becker, J.-M. SmartPLS 4. Available online: https://www.smartpls.com (accessed on 11 April 2024).
- Hair, J.F., Jr.; Hult, G.T.M.; Ringle, C.M.; Sarstedt, M. A Primer on Partial Least Squares Structural Equation Modeling (PLS-SEM), 3rd ed.; Sage: Thousand Oaks, CA, USA, 2021. [Google Scholar]
- Wu, B.; Chen, X. Continuance intention to use MOOCs: Integrating the technology acceptance model (TAM) and task technology fit (TTF) model. Comput. Hum. Behav. 2017, 67, 221–232. [Google Scholar] [CrossRef]
- Shah, H.J.; Attiq, S. Impact of technology quality, perceived ease of use and perceived usefulness in the formation of consumer’s satisfaction in the context of e-learning. Abasyn J. Soc. Sci 2016, 9, 124–140. [Google Scholar]
- Rebenitsch, L.; Owen, C. Estimating cybersickness from virtual reality applications. Virtual Real. 2021, 25, 165–174. [Google Scholar] [CrossRef]
- Ramaseri Chandra, A.N.; El Jamiy, F.; Reza, H. A systematic survey on cybersickness in virtual environments. Computers 2022, 11, 51. [Google Scholar] [CrossRef]


| Constructs | Items | Codes |
|---|---|---|
| Information quality of VR technology (INFQ) | The navigation through the menu of the VR headset was easy and smooth. | INFQ1 |
| The VR environment was very close to the reality. | INFQ2 | |
| There were no crashes during the use of VR technology. | INFQ3 | |
| System quality of VR technology (SYSQ) | The VR system ensures a high level of interactivity in education. | SYSQ1 |
| The VR system optimizes the teaching and learning process. | SYSQ2 | |
| The VR system offers an immersive teaching and learning experience. | SYSQ3 | |
| Service quality of VR technology (SRVQ) | There is access to knowledge related to VR use in education. | SRVQ1 |
| There is access to VR training for a better use of the system. | SRVQ2 | |
| Perceived ease of use for VR technology (PEU) | It was easy for me to use the VR technology. | PEU1 |
| Integrating VR technology into the educational process can be done easily. | PEU2 | |
| Organizing an educational setting using VR technology is easy. | PEU3 | |
| Perceived usefulness of the VR technology in education (PUF) | VR technology stimulates the interest of students in learning. | PUF1 |
| VR technology is useful in understanding more abstract notions. | PUF2 | |
| VR technology helps with the improvement of educational efficiency. | PUF3 | |
| Task–technology fit for VR use in education (TTF) | VR technology ensures a wide use of opportunities in education. | TTF1 |
| VR technology ensures the possibility of creating a teaching environment using simulation. | TTF2 | |
| VR technology offers the possibility to better understand abstract concepts. | TTF3 | |
| Usage satisfaction with the VR technology (USTF) | I am satisfied with the overall experience of using VR technology. | USTF1 |
| I am satisfied with the efficiency of using VR for teaching and learning. | USTF2 | |
| Continuous usage intention regarding VR technology in education (CUI) | I am interested in continuing to use VR for educational purposes. | CUI1 |
| I intend to recommend VR technology to others. | CUI2 | |
| I am interested in using VR technology as a standalone tool in education. | CUI3 |
| Items | Outer Loadings | VIF |
|---|---|---|
| CUI1 | 0.925 | 3.241 |
| CUI2 | 0.939 | 3.773 |
| CUI3 | 0.922 | 3.217 |
| INFQ1 | 0.897 | 2.613 |
| INFQ2 | 0.896 | 2.389 |
| INFQ3 | 0.923 | 3.000 |
| PEU1 | 0.858 | 1.990 |
| PEU2 | 0.933 | 3.710 |
| PEU3 | 0.924 | 3.489 |
| PUF1 | 0.935 | 3.655 |
| PUF2 | 0.939 | 4.006 |
| PUF3 | 0.939 | 3.824 |
| SRVQ1 | 0.925 | 1.994 |
| SRVQ2 | 0.922 | 1.994 |
| SYSQ1 | 0.935 | 3.601 |
| SYSQ2 | 0.925 | 3.298 |
| SYSQ3 | 0.909 | 2.762 |
| TTF1 | 0.920 | 3.039 |
| TTF2 | 0.936 | 3.672 |
| TTF3 | 0.923 | 3.242 |
| USTF1 | 0.944 | 2.612 |
| USTF2 | 0.946 | 2.612 |
| Cronbach’s Alpha | Composite Reliability (rho_a) | Composite Reliability (rho_c) | AVE | |
|---|---|---|---|---|
| CUI | 0.920 | 0.921 | 0.950 | 0.863 |
| INFQ | 0.890 | 0.892 | 0.932 | 0.820 |
| PEU | 0.889 | 0.893 | 0.932 | 0.820 |
| PUF | 0.932 | 0.932 | 0.956 | 0.879 |
| SRVQ | 0.828 | 0.828 | 0.921 | 0.853 |
| SYSQ | 0.913 | 0.913 | 0.945 | 0.852 |
| TTF | 0.917 | 0.918 | 0.948 | 0.858 |
| USTF | 0.880 | 0.880 | 0.943 | 0.893 |
| CUI | INFQ | PEU | PUF | SRVQ | SYSQ | TTF | USTF | |
|---|---|---|---|---|---|---|---|---|
| CUI | 0.929 | |||||||
| INFQ | 0.780 | 0.905 | ||||||
| PEU | 0.776 | 0.795 | 0.905 | |||||
| PUF | 0.729 | 0.806 | 0.711 | 0.938 | ||||
| SRVQ | 0.698 | 0.804 | 0.732 | 0.716 | 0.924 | |||
| SYSQ | 0.800 | 0.832 | 0.739 | 0.845 | 0.775 | 0.923 | ||
| TTF | 0.833 | 0.757 | 0.713 | 0.829 | 0.692 | 0.840 | 0.926 | |
| USTF | 0.880 | 0.752 | 0.742 | 0.691 | 0.656 | 0.725 | 0.778 | 0.945 |
| T Statistics | p Values | Confidence Interval Bias-Corrected | Hypotheses Testing | |
|---|---|---|---|---|
| INFQ -> PEU | 3.828 | 0.000 | (0.232, 0.722) | H1 partially validated (only INFQ influences PEU) |
| SRVQ -> PEU | 1.809 | 0.070 | (−0.010, 0.438) | |
| SYSQ -> PEU | 1.401 | 0.161 | (−0.098, 0.415) | |
| INFQ -> PUF | 2.831 | 0.005 | (0.115, 0.548) | H2 partially validated (only INFQ and SYSQ influence PUF) |
| SRVQ -> PUF | 0.221 | 0.825 | (−0.193, 0.247) | |
| SYSQ -> PUF | 4.443 | 0.000 | (0.302, 0.792) | |
| INFQ -> TTF | 1.638 | 0.101 | (−0.022, 0.392) | H3 partially validated (only SYSQ influences TTF) |
| SRVQ -> TTF | 0.361 | 0.718 | (−0.149, 0.230) | |
| SYSQ -> TTF | 7.297 | 0.000 | (0.481, 0.844) | |
| PEU -> USTF | 5.974 | 0.000 | (0.328, 0.658) | H4 validated |
| PUF -> USTF | 3.510 | 0.000 | (0.156, 0.522) | H5 validated |
| TTF -> CUI | 4.065 | 0.000 | (0.205, 0.571) | H6 validated |
| USTF -> CUI | 6.132 | 0.000 | (0.383, 0.764) | H7 validated |
Disclaimer/Publisher’s Note: The statements, opinions and data contained in all publications are solely those of the individual author(s) and contributor(s) and not of MDPI and/or the editor(s). MDPI and/or the editor(s) disclaim responsibility for any injury to people or property resulting from any ideas, methods, instructions or products referred to in the content. |
© 2024 by the authors. Licensee MDPI, Basel, Switzerland. This article is an open access article distributed under the terms and conditions of the Creative Commons Attribution (CC BY) license (https://creativecommons.org/licenses/by/4.0/).
Share and Cite
Puiu, S.; Udriștioiu, M.T. The Behavioral Intention to Use Virtual Reality in Schools: A Technology Acceptance Model. Behav. Sci. 2024, 14, 615. https://doi.org/10.3390/bs14070615
Puiu S, Udriștioiu MT. The Behavioral Intention to Use Virtual Reality in Schools: A Technology Acceptance Model. Behavioral Sciences. 2024; 14(7):615. https://doi.org/10.3390/bs14070615
Chicago/Turabian StylePuiu, Silvia, and Mihaela Tinca Udriștioiu. 2024. "The Behavioral Intention to Use Virtual Reality in Schools: A Technology Acceptance Model" Behavioral Sciences 14, no. 7: 615. https://doi.org/10.3390/bs14070615
APA StylePuiu, S., & Udriștioiu, M. T. (2024). The Behavioral Intention to Use Virtual Reality in Schools: A Technology Acceptance Model. Behavioral Sciences, 14(7), 615. https://doi.org/10.3390/bs14070615

