An Interactive WebGIS Integrating Environmental Susceptibility Mapping in a Self-Burning Waste Pile Using a Multi-Criteria Decision Analysis Approach
Abstract
1. Introduction
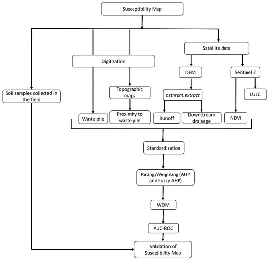
2. Materials and Methods
2.1. Study Area
2.2. Coal Mine Inventory Map
2.2.1. Satellite Data
2.2.2. Streams and Drainage
2.3. Parameters Description
2.3.1. Waste Pile Delimitation
2.3.2. Proximity to Waste Pile
2.3.3. Downstream Drainage
2.3.4. Waste Pile Runoff Areas
2.3.5. Influence of Vegetation
2.4. Susceptibility Analysis
2.4.1. Analytical Hierarchy Process (AHP)
2.4.2. Fuzzy Logic AHP
2.4.3. Weighted Overlay Method (WOM)
2.5. Model Evaluation and Validation
3. WebGIS Development
4. Results and Discussion
5. Conclusions
Author Contributions
Funding
Institutional Review Board Statement
Informed Consent Statement
Data Availability Statement
Acknowledgments
Conflicts of Interest
References
- Bhuiyan, M.A.H.; Parvez, L.; Islam, M.A.; Dampare, S.B.; Suzuki, S. Heavy metal pollution of coal mine-affected agricultural soils in the northern part of Bangladesh. J. Hazard. Mater. 2010, 173, 384–392. [Google Scholar] [CrossRef]
 - Ribeiro, J.; Ferreira da Silva, E.; Flores, D. Burning of coal waste piles from Douro Coalfield (Portugal): Petrological, geochemical and mineralogical characterization. Int. J. Coal Geol. 2010, 81, 359–372. [Google Scholar] [CrossRef]
 - Ribeiro, J.; Ferreira da Silva, E.; Li, Z.; Ward, C.; Flores, D. Petrographic, mineralogical and geochemical characterization of the Serrinha coal waste pile (Douro Coalfield, Portugal) and the potential environmental impacts on soil, sediments and surface waters. Int. J. Coal Geol. 2010, 83, 456–466. [Google Scholar] [CrossRef]
 - Yenilmez, F.; Kuter, N.; Emil, M.K.; Aksoy, A. Evaluation of pollution levels at an abandoned coal mine site in Turkey with the aid of GIS. Int. J. Coal Geol. 2011, 86, 12–19. [Google Scholar] [CrossRef]
 - Marove, C.A.; Sotozono, R.; Tangviroon, P.; Tabelin, C.B.; Igarashi, T. Assessment of soil, sediment and water contaminations around open-pit coal mines in Moatize, Tete province, Mozambique. Environ. Adv. 2022, 8, 100215. [Google Scholar] [CrossRef]
 - Antunes, I.M.H.R.; Albuquerque, M.T.D.; Sanches, F.A.N. Spatial risk assessment related to abandoned mining activities: An environmental management tool. Environ. Earth Sci. 2014, 72, 2631–2641. [Google Scholar] [CrossRef]
 - Martínez-López, S.; Martínez-Sánchez, M.J.; Pérez-Sirvent, C. Do Old Mining Areas Represent an Environmental Problem and Health Risk? A Critical Discussion through a Particular Case. Minerals 2021, 11, 594. [Google Scholar] [CrossRef]
 - Quispe-Jofré, A.; Philimon, P.P.; Alfaro-Lira, S. Socio-environmental conflict over abandoned mining waste in Copaquilla, Chile. Environ. Sci. Pollut. Res. 2021, 28, 68773–68791. [Google Scholar] [CrossRef]
 - Tozsin, G.; Arol, A.I.; Duzgun, S.; Soydan, H.; Torun, A. Effects of abandoned coal mine on the water quality. Int. J. Coal Prep. Util. 2022. [Google Scholar] [CrossRef]
 - Salgado-Almeida, B.; Falquez-Torres, D.A.; Romero-Crespo, P.L.; Valverde-Armas, P.E.; Guzmán-Martínez, F.; Jiménez-Oyola, S. Risk Assessment of Mining Environmental Liabilities for Their Categorization and Prioritization in Gold-Mining Areas of Ecuador. Sustainability 2022, 14, 6089. [Google Scholar] [CrossRef]
 - Marrugo-Madrid, S.; Salas-Moreno, M.; Gutiérrez-Mosquera, H.; Salazar-Camacho, C.; Marrugo-Negrete, J.; Díez, S. Assessment of dissolved mercury by diffusive gradients in thin films devices in abandoned ponds impacted by small scale gold mining. Environ. Res. 2022, 208, 112633. [Google Scholar] [CrossRef]
 - Alamanos, A.; Papaioannou, G. A GIS Multi-Criteria Analysis Tool for a Low-Cost, Preliminary Evaluation of Wetland Effectiveness for Nutrient Buffering at Watershed Scale: The Case Study of Grand River, Ontario, Canada. Water 2020, 12, 3134. [Google Scholar] [CrossRef]
 - Qiaoxiu, W.; Hong, W.; Zuoqiu, Q. An application of nonlinear fuzzy analytic hierarchy process in safety evaluation of coal mine. Saf. Sci. 2016, 86, 78–87. [Google Scholar]
 - Choi, J.-K.; Kim, K.-D.; Lee, S.; Won, J.-S. Application of a fuzzy operator to susceptibility estimations of coal mine subsidence in Taebaek City, Korea. Environ. Earth Sci. 2009, 59, 1009–1022. [Google Scholar] [CrossRef]
 - Rehman, S.; Sahana, M.; Dutta, S.; Sajjad, H.; Song, X.; Imdad, K.; Dou, J. Assessing subsidence susceptibility to coal mining using frequency ratio, statistical index and Mamdani fuzzy models: Evidence from Raniganj coalfield, India. Environ. Earth Sci. 2020, 79, 380. [Google Scholar] [CrossRef]
 - Dai, G.; Xue, X.; Xu, K.; Dong, L.; Niu, C. A GIS-based method of risk assessment on no. 11 coal-floor water inrush from Ordovician limestone in Hancheng mining area, China. Arab. J. Geosci. 2018, 11, 714. [Google Scholar] [CrossRef]
 - Sahin, F.; Kara, M.K.; Koc, A.; Sahin, G. Multi-criteria decision-making using GIS-AHP for air pollution problem in Igdir Province/Turkey. Environ. Sci. Pollut. Res. 2020, 27, 36215–36230. [Google Scholar] [CrossRef]
 - Milevski, I.; Dragićević, S. Landslides Susceptibility Zonation of the Territory of North Macedonia Using Analytical Hierarchy Process Approach. Contrib. Sect. Nat. Math. Biotech. Sci. 2019, 40, 115–126. [Google Scholar] [CrossRef]
 - Ribeiro, J.; Viveiros, D.; Ferreira, J.; Lopez-Gil, A.; Dominguez-Lopez, A.; Martins, H.; Perez-Herrera, R.; Lopez-Aldaba, A.; Duarte, L.; Pinto, A.; et al. ECOAL Project—Delivering Solutions for Integrated Monitoring of Coal-Related Fires Supported on Optical Fiber Sensing Technology. Appl. Sci. 2017, 7, 956. [Google Scholar] [CrossRef]
 - Teodoro, A.; Santos, P.; Marques, J.E.; Ribeiro, J.; Mansilha, C.; Melo, A.; Duarte, L.; de Almeida, C.R.; Flores, D. An integrated multi-approach to environmental monitoring of a self-burning coal waste pile: The são pedro da cova mine (porto, portugal) study case. Environments 2021, 8, 48. [Google Scholar] [CrossRef]
 - Duarte, L.; Teodoro, A.C.; Gonçalves, J.A.; Ribeiro, J.; Flores, D.; Lopez-Gil, A.; Dominguez-Lopez, A.; Angulo-Vinuesa, X.; Martin-Lopez, S.; Gonzalez-Herraez, M. Distributed Temperature Measurement in a Self-Burning Coal Waste Pile through a GIS Open Source Desktop Application. ISPRS Int. J. Geo-Inf. 2017, 6, 87. [Google Scholar] [CrossRef]
 - Ribeiro, J.; Flores, D.; Ward, C.R.; Silva, F.O. Identification of nanominerals and nanoparticles in burning coal waste piles from Portugal. Sci. Total Environ. 2010, 408, 6032–6041. [Google Scholar] [CrossRef]
 - Ribeiro, J.; Silva, T.; Graciano Mendonca Filho, F.; Flores, D. Polycyclic aromatic hydrocarbons (PAHs) in burning and non-burning coal waste piles. J. Hazard. Mater. 2012, 199–200, 105–110. [Google Scholar] [CrossRef]
 - Ribeiro, J.; Taffarel, S.R.; Sampaio, C.H.; Flores, D.; Silva, L.F. Mineral speciation and fate of some hazardous contaminants in coal waste pile from anthracite mining in Portugal. Int. J. Coal Geol. 2013, 109–110, 15–23. [Google Scholar] [CrossRef]
 - Ribeiro, J.; Sant’Ovaia, H.; Gomes, C.; Ward, C.; Flores, D. Mineralogy and Magnetic Parameters of Materials Resulting from the Mining and Consumption of Coal from the Douro Coalfield, Northwest Portugal in Coal and Peat Fires: A Global Perspective. In Coal and Peat Fires: A Global Perspective; Elsevier: Amsterdam, The Netherlands, 2015; Volume 3, pp. 493–508. [Google Scholar]
 - Ribeiro, J.; Viveiros, D.; Ferreira, J.; Suárez-Ruiz, I.; Santos, J.L.; Baptista, J.M.; Flores, D. Volatile organic compounds emitted from self-burning coal waste piles in Spain and Portugal: Environment and human health concerns. In Progress in Medical Geology; Ibaraki, M., Mori, H., Eds.; Cambridge Scholars Publishing: Newcastle Upon Tyne, UK, 2017; pp. 229–247. [Google Scholar]
 - Ribeiro, J.; Flores, D. Occurrence, leaching, and mobility of major and trace elements in a coal mining waste dump: The case of Douro Coalfield, Portugal. Energy Geosci. 2021, 2, 121–128. [Google Scholar] [CrossRef]
 - Lemos de Sousa, M.J.; Wagner, R.H. General description of the terrestrial carboniferous basins in Portugal and history of investigations. In The Carboniferous of Portugal. Memórias dos Serviços Geológicos de Portugal; Lemos de Sousa, M.J., Oliveira, J.T., Eds.; 1983; Volume 29, pp. 117–126. [Google Scholar]
 - Wagner, R.H.; Lemos de Sousa, M.J. The Carboniferous megafloras of Portugal—A revision of identifications and discussion of stratigraphic ages. In The Carboniferous of Portugal; Lemos de Sousa, M.J., Oliveira, J.T., Eds.; Direção Geral de Geologia e Minas Memórias dos Serviços Geológicos de Portugal: Lisboa, Portugal, 1983; Volume 29, pp. 127–152. [Google Scholar]
 - Correia, P.; Šimůnek, Z.; Artur, S.A.; Flores, D. A new Late Pennsylvanian floral assemblage from the Douro Basin, Portugal. Geol. J. 2018, 53, 2507–2531. [Google Scholar] [CrossRef]
 - Correia, P.; Šimůnek, Z.; Pšenička, J.; Sá, A.A.; Domingos, R.; Carneiro, A.; Flores, D. New paleobotanical data on the Portuguese Pennsylvanian (Douro Carboniferous Basin, NW Portugal). Comun. Geol. 2014, 101, 409–414. [Google Scholar]
 - Pinto de Jesus, A. Carboniferous Intermontane Basins of Portugal. In The Geology of Iberia: A Geodynamic Approach, 1st ed.; Oliveira, J., Quesada, C., Eds.; Springer: Cham, Switzerland, 2019; Volume 2, pp. 402–408. [Google Scholar]
 - Liu, B.; Tian, K.; He, Y.; Hu, W.; Huang, B.; Zhang, X.; Zhao, L.; Teng, Y. Dominant roles of torrential floods and atmospheric deposition revealed by quantitative source apportionment of potentially toxic elements in agricultural soils around a historical mercury mine, Southwest China. Ecotoxicol. Environ. Saf. 2022, 242, 113854. [Google Scholar] [CrossRef]
 - Stovern, M.; Betterton, E.A.; Sáez, A.E.; Villar, O.I.F.; Rine, K.P.; Russell, M.R.; King, M. Modeling the emission, transport and deposition of contaminated dust from a mine tailing site. Rev. Environ. Health 2014, 29, 91–94. [Google Scholar] [CrossRef]
 - Lin, Y.; Hoover, J.; Beene, D.; Erdei, E.; Liu, Z. Environmental risk mapping of potential abandoned uranium mine contamination on the Navajo Nation, USA, using a GIS-based multi-criteria decision analysis approach. Environ. Sci. Pollut. Res. 2020, 27, 30542–30557. [Google Scholar] [CrossRef]
 - Kumar, S.; Singha, S.; Singh, R.; Venkatesh, A.S.; Gogoi, U. A knowledge-driven multi-criteria decision making- Analytical Hierarchy Process based geospatial modeling for the delineation of fluoride contamination zones in groundwater, Jamui district, Indo-Gangetic alluvial plains, India. Groundw. Sustain. Dev. 2022, 18, 100795. [Google Scholar] [CrossRef]
 - US Geological Survey. Available online: https://earthexplorer.usgs.gov/ (accessed on 5 June 2022).
 - European Space Agency (ESA) Sentinel-2. Available online: https://sentinel.esa.int/web/sentinel/missions/sentinel-2 (accessed on 5 June 2022).
 - Arvidson, T.; Barsi, J.; Jhabvala, M.; Reuter, D. Landsat and Thermal Infrared Imaging. In Thermal Infrared Remote Sensing; Kuenzer, C., Dech, S., Eds.; Springer: Dordrecht, the Netherlands, 2013; Volume 17, pp. 177–196. ISBN 978-94-007-6638-9. [Google Scholar]
 - ESRI ArcGIS Pro. Available online: https://www.esri-portugal.pt/pt-pt/arcgis/produtos/arcgis-pro/overview (accessed on 6 June 2022).
 - Espinha Marques, J.; Martins, V.; Santos, P.; Ribeiro, J.; Mansilha, C.; Melo, A.; Rocha, J.R.; Flores, D. Changes Induced by Self-Burning in Technosols from a Coal Mine Waste Pile: A Hydropedological Approach. Geosciences 2021, 11, 195. [Google Scholar] [CrossRef]
 - Punia, A. Role of temperature, wind, and precipitation in heavy metal contamination at copper mines: A review. Environ. Sci. Pollut. Res. 2021, 28, 4056–4072. [Google Scholar] [CrossRef]
 - Mansilha, C.; Melo, A.; Flores, D.; Ribeiro, J.; Rocha, J.R.; Martins, V.; Santos, P.; Espinha Marques, J. Irrigation with Coal Mining Effluents: Sustainability and Water Quality Considerations (São Pedro da Cova, North Portugal). Water 2021, 13, 2157. [Google Scholar] [CrossRef]
 - Tomiyama, S.; Igarashi, T. The potential threat of mine drainage to groundwater resources. Curr. Opin. Environ. Sci. Health 2022, 27, 100347. [Google Scholar] [CrossRef]
 - Angelovičová, L.; Fazekašová, D. Contamination of the soil and water environment by heavy metals in the former mining area of Rudňany (Slovakia). Soil Water Res. 2014, 9, 18–24. [Google Scholar] [CrossRef]
 - Equeenuddin , S.M.; Tripathy, S.; Sahoo, P.K.; Panigrahi, M.P. Hydrogeochemical characteristics of acid mine drainage and water pollution at Makum Coalfield, India. J. Geochem. Explor. 2010, 105, 75–82. [Google Scholar] [CrossRef]
 - Rouse, J.W.; Haas, R.H.; Schell, J.A.; Deering, D.W. Monitoring vegetation systems in the Great Plains with ERTS. In 3rd ERTS Symposium; NASA: Washington, DC, USA, 1974; pp. 309–317. [Google Scholar]
 - Duarte, L.; Teodoro, A.C.; Gonçalves, H. Deriving phenological metrics from NDVI through an open source tool developed in QGIS. In Earth Resources and Environmental Remote Sensing/GIS Applications V, Proceedings of the SPIE REMOTE SENSING, Amsterdam, The Netherlands, 22–25 September 2014; SPIE: Bellingham, WA, USA, 2014; Volume 9245, p. 924511. [Google Scholar] [CrossRef]
 - Hmimina, G.; Dufrêne, E.; Pontailler, J.Y.; Delpierre, N.; Aubinet, M.; Caquet, B.; de Grandcourt, A.; Burban, B.; Flechard, C.; Granier, A.; et al. Evaluation of the potential of MODIS satellite data to predict vegetation phenology in different biomes: An investigation using ground-based NDVI measurements. Remote Sens. Environ. 2013, 132, 145–158. [Google Scholar] [CrossRef]
 - Saaty, R.W. The analytic hierarchy process—What it is and how it is used. Math. Model. 1987, 9, 161–176. [Google Scholar] [CrossRef]
 - Fernandes, P.R.M.; Lima, H.M.d. A Framework for Ranking the Environmental Risk of Abandoned Mines in the State of Minas Gerais/Brazil. Sustainability 2021, 13, 13874. [Google Scholar] [CrossRef]
 - Senouci, R.; Taibi, N.-E.; Teodoro, A.C.; Duarte, L.; Mansour, H.; Yahia Meddah, R. GIS-Based Expert Knowledge for Landslide Susceptibility Mapping (LSM): Case of Mostaganem Coast District, West of Algeria. Sustainability 2021, 13, 630. [Google Scholar] [CrossRef]
 - Snedecor, G.W.; Cochran, W.G. Statistical Methods, 6th ed.; The Iowa State University Press: Ames, IA, USA, 1968. [Google Scholar]
 - Nola, I.T.S.; Bacellar, L.A.P. Multi-criteria analysis for mapping susceptibility to iron formation caves development in the Gandarela mountain range (MG), southeast Brazil. Int. J. Speleol. 2021, 50, 173–187. [Google Scholar] [CrossRef]
 - Lu, D.; Weng, Q. A survey of image classification methods and techniques for improving classification performance. Int. J. Remote Sens. 2007, 28, 823–870. [Google Scholar] [CrossRef]
 - Zadeh, L.A. Fuzzy Sets. Inf. Control 1965, 8, 338–353. [Google Scholar] [CrossRef]
 - Fawcett, T. An introduction to ROC analysis. Pattern Recognit. Lett. 2006, 27, 861–874. [Google Scholar] [CrossRef]
 - Hákanson, L. The quantitative impact of pH, bioproduction and Hg-contamination on the Hg-content in fish (pike). Environ. Pollut. Ser. B Chem. Phys. 1980, 1, 285–304. [Google Scholar] [CrossRef]
 - Carranza, E.J.M.; Hale, M.; Faassen, C. Selection of coherent deposit-type locations and their application in data-driven mineral prospectivity mapping. Ore Geol. Rev. 2008, 33, 536–558. [Google Scholar] [CrossRef]
 - Esri The Image Classification Wizard. Available online: https://pro.arcgis.com/en/pro-app/latest/help/analysis/image-analyst/the-image-classification-wizard.htm (accessed on 5 June 2022).
 - Siqi, J.; Yuhong, W. Effects of land use and land cover pattern on urban temperature variations: A case study in Hong Kong. Urban Clim. 2020, 34, 100693. [Google Scholar] [CrossRef]
 - Nedd, R.; Light, K.; Owens, M.; James, N.; Johnson, E.; Anandhi, A. A Synthesis of Land Use/Land Cover Studies: Definitions, Classification Systems, Meta-Studies, Challenges and Knowledge Gaps on a Global Landscape. Land 2021, 10, 994. [Google Scholar] [CrossRef]
 - Li, C.; Zhao, J.; Thinh, N.X.; Yang, W.; Li, Z. Analysis of the spatiotemporally varying effects of urban spatial patterns on land surface temperatures. J. Environ. Eng. Landsc. Manag. 2018, 26, 216–231. [Google Scholar] [CrossRef]
 - Tang, J.; Di, L.; Xiao, J.; Lu, D.; Zhou, Y. Impacts of land use and socioeconomic patterns on urban heat island. Int. J. Remote Sens. 2017, 38, 3445–3465. [Google Scholar] [CrossRef]
 - Ravanelli, R.; Nascetti, A.; Cirigliano, R.V.; Di Rico, C.; Leuzzi, G.; Monti, P.; Crespi, M. Monitoring the impact of land cover change on surface urban heat island through Google Earth Engine: Proposal of a global methodology, first applications and problems. Remote Sens. 2018, 10, 1488. [Google Scholar] [CrossRef]
 - Costa, H.; Benevides, P.; Moreira, F.D.; Moraes, D.; Caetano, M. Spatially Stratified and Multi-Stage Approach for National Land Cover Mapping Based on Sentinel-2 Data and Expert Knowledge. Remote Sens. 2022, 14, 1865. [Google Scholar] [CrossRef]
 - PostGIS. Available online: https://postgis.net/ (accessed on 5 June 2022).
 











| Data | Coordinate System | Spatial Resolution (m) | Source | 
|---|---|---|---|
| NDVI/LULC | UTM WGS84 Zone 29N (EPSG:32629) | 10 | Generated from Sentinel-2A satellite image (USGS website [37]) | 
| Stream and drainages | ETRS89-LAEA projection (EPSG:3035) | 25 | Generated from DEM (Copernicus Land Monitoring Service [38]) | 
| File Name | L1C_T29TNF_A023944_20211006T112114 | 
|---|---|
| Date Acquired | 6 October 2021 | 
| Land Cloud Cover | 0% | 
| Data Type | UINT16 | 
| Product Map Projection | UTM | 
| DATUM | WGS84 Zone 29 N | 
| Bands | Central Wavelength (nm) | Bandwidth (nm) | Spatial Resolution (m) | 
|---|---|---|---|
| B2 (Blue) | 492.1 | 66 | 10 | 
| B3 (Green) | 559.0 | 36 | |
| B4 (Red) | 664.9 | 31 | |
| B8 (Near Infrared (NIR)) | 832.9 | 106 | 
| Intensity of Importance on an Absolute Scale | Definition | Explanation | 
|---|---|---|
| 1 | Equal importance | Two activities contribute equality to the objective | 
| 3 | Moderate importance of one over another | Experience and judgment strongly favor one activity over another | 
| 5 | Essential or strong importance | |
| 7 | Very strong importance | An activity is strongly favored, and its dominance demonstrated in practice | 
| 9 | Extreme importance | The evidence favoring one activity over another is of the highest possible order of affirmation | 
| 2, 4, 6, 8 | Intermediate values between the two adjacent judgements | When compromise is needed | 
| Reciprocals | If activity has one of the above numbers assigned to it when compared with activity j, then j has the reciprocal value when compared with i | |
| Rationals | Ratios arising from the scale | If consistency were to be forced by obtaining n numerical values to span the matrix | 
| n | 2 | 3 | 4 | 5 | 6 | 7 | 8 | 9 | 10 | 
|---|---|---|---|---|---|---|---|---|---|
| RI | 0 | 0.58 | 0.9 | 1.12 | 1.24 | 1.32 | 1.41 | 1.45 | 1.51 | 
| Waste Pile | Runoff | Downstream Drainage | Distance to Waste Pile | NDVI | |
|---|---|---|---|---|---|
| Waste pile | 1 | 3 | 5 | 7 | 8 | 
| Runoff | 1/3 | 1 | 2 | 5 | 8 | 
| Downstream drainage | 1/5 | 1/2 | 1 | 3 | 8 | 
| Distance to waste pile | 1/7 | 1/5 | 1/3 | 1 | 5 | 
| NDVI | 1/8 | 1/8 | 1/8 | 1/5 | 1 | 
Publisher’s Note: MDPI stays neutral with regard to jurisdictional claims in published maps and institutional affiliations.  | 
© 2022 by the authors. Licensee MDPI, Basel, Switzerland. This article is an open access article distributed under the terms and conditions of the Creative Commons Attribution (CC BY) license (https://creativecommons.org/licenses/by/4.0/).
Share and Cite
Duarte, L.; Teodoro, A.C.; Santos, P.; Rodrigues de Almeida, C.; Cardoso-Fernandes, J.; Flores, D. An Interactive WebGIS Integrating Environmental Susceptibility Mapping in a Self-Burning Waste Pile Using a Multi-Criteria Decision Analysis Approach. Geosciences 2022, 12, 352. https://doi.org/10.3390/geosciences12100352
Duarte L, Teodoro AC, Santos P, Rodrigues de Almeida C, Cardoso-Fernandes J, Flores D. An Interactive WebGIS Integrating Environmental Susceptibility Mapping in a Self-Burning Waste Pile Using a Multi-Criteria Decision Analysis Approach. Geosciences. 2022; 12(10):352. https://doi.org/10.3390/geosciences12100352
Chicago/Turabian StyleDuarte, Lia, Ana Cláudia Teodoro, Patrícia Santos, Cátia Rodrigues de Almeida, Joana Cardoso-Fernandes, and Deolinda Flores. 2022. "An Interactive WebGIS Integrating Environmental Susceptibility Mapping in a Self-Burning Waste Pile Using a Multi-Criteria Decision Analysis Approach" Geosciences 12, no. 10: 352. https://doi.org/10.3390/geosciences12100352
APA StyleDuarte, L., Teodoro, A. C., Santos, P., Rodrigues de Almeida, C., Cardoso-Fernandes, J., & Flores, D. (2022). An Interactive WebGIS Integrating Environmental Susceptibility Mapping in a Self-Burning Waste Pile Using a Multi-Criteria Decision Analysis Approach. Geosciences, 12(10), 352. https://doi.org/10.3390/geosciences12100352
        
