A New Set of Tools for the Generation of InSAR Visibility Maps over Wide Areas
Abstract
1. Introduction
2. Input Data and Test Area
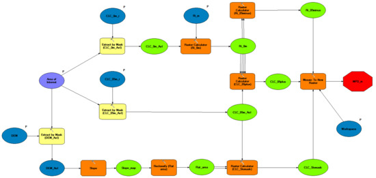
3. Methodology
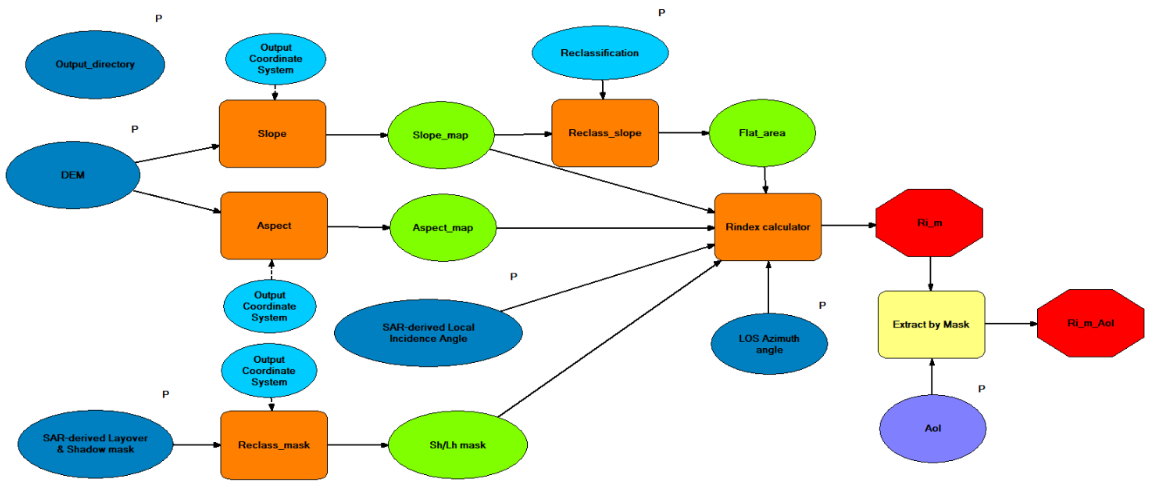
3.1. Rindex Map (Ri_m)
- SAR Simulation—the module generated a simulated SAR image using the Copernicus 30m DEM and the orbit state vectors (both downloaded by the tool automatically). The module allows the generation of the Shadow/Layover (Sh/Lh) mask which is generated by means of a 2-pass algorithm [34] and which was added to the metadata of the original SAR image as a new band;
- Range Doppler Terrain-Correction—this module translated the SAR coordinates into a geographic coordinate system compensating for geometrical distortions and derives a geometrical representation of the image as close as possible to the reality. The module was implemented through the Range Doppler orthorectification method [35] for geocoding radar images from single 2D raster radar geometry. The DEM and the local incidence angle map were created as new bands in the final product. The coordinate system was set to WGS 84 GCS (Geographical Coordinate System) and the pixel spacing was 8.98 × 10–5° (corresponding to ~10 m).
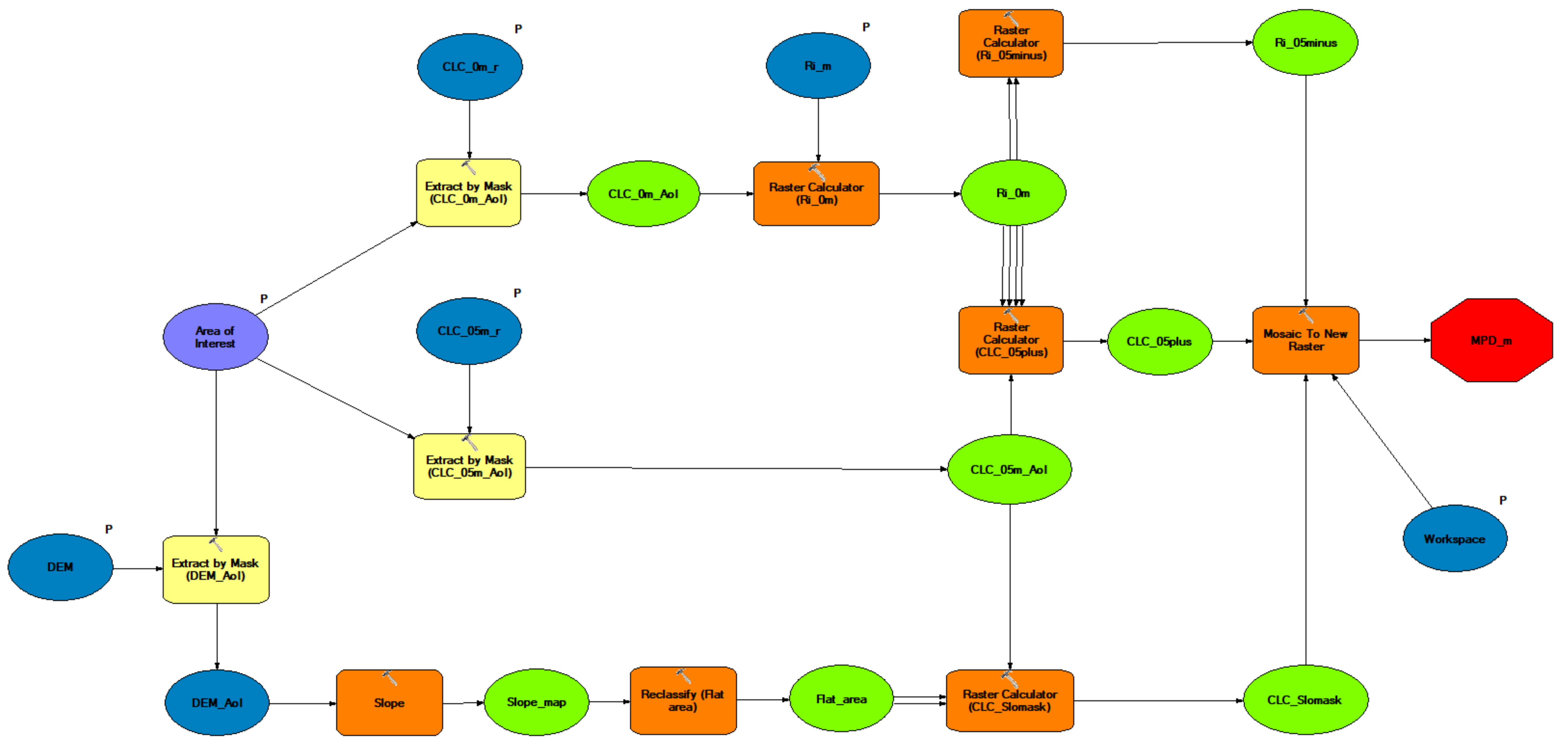
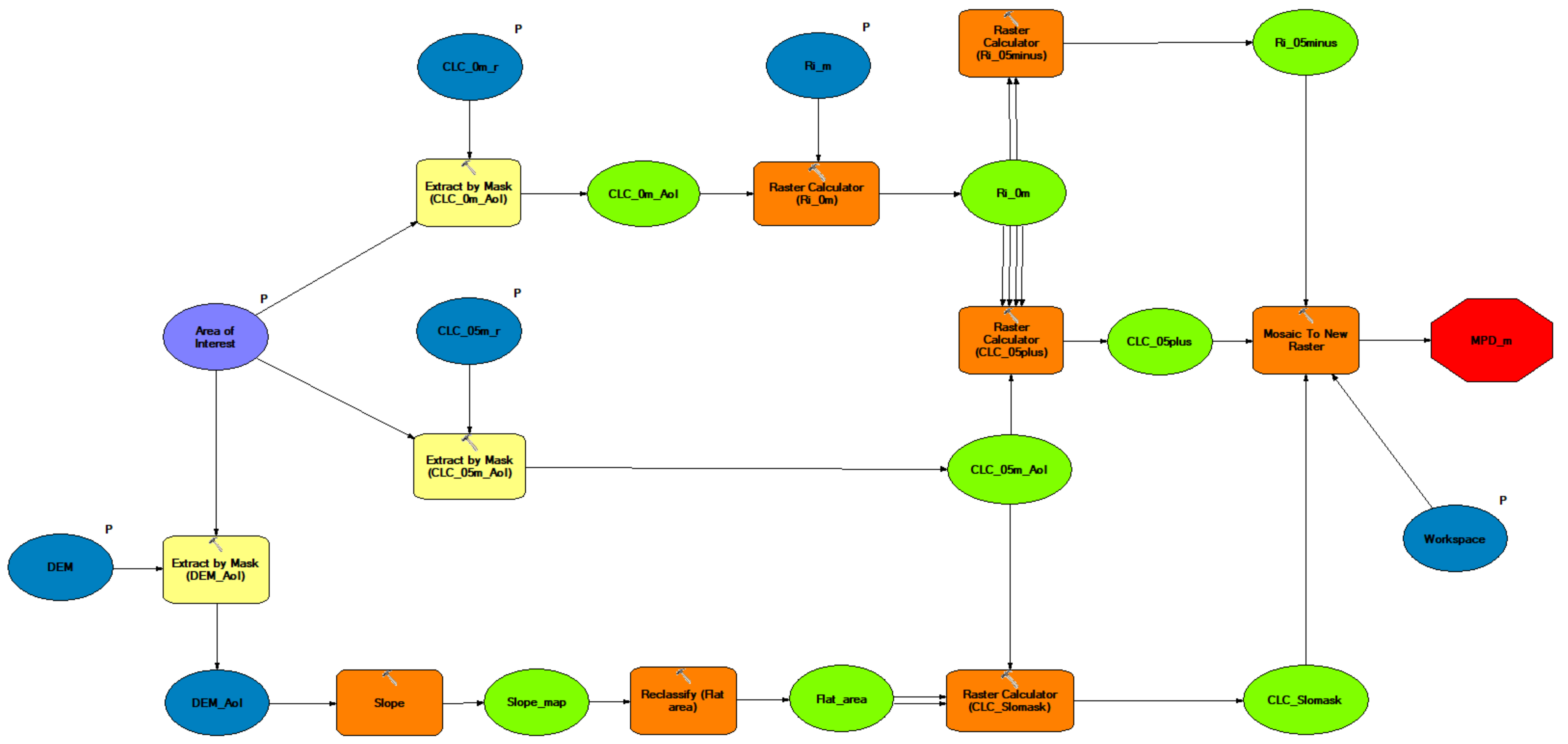
3.2. Probability of MP Detection Map (MPD_m)
- DEM—it is possible to use a DEM covering the AoI or bigger;
- The area of interest in shapefile format (optional);
- The raster of the classified CLC according to the 0mask (CLC_0m_r) and the 05mask (CLC_05m_r), Table 2;
- The the Ri_m derived as product of Equation (1).
- A mask for pixels with Ri_m values lower than 0.5 (Ri_05minus), where the topography has an impact greater than landcover and hampers the retrieval of MP;
- A mask for pixels with Ri_m values higher than 0.5, where the land cover has an impact higher than the topography (CLC_05plus). This mask is combined with the reclassified CLC map containing not null values (Table 2, 05 mask column);
- A mask for the flat areas removed from the Ri_m, added back to the system to consider the effect of land cover (CLC_Slomask). The mask is combined with the reclassified CLC map containing not null values (Table 2, 05 mask column). In this case the landcover is the only contributing factor.
4. Results
- The operator could be interested only on the Ri_m map and, not necessary, to the probability of MP detection map. For example, for investigators carrying out classical differential interferometric analysis;
- The required processor characteristics can be significantly larger so drastically increasing the processing time and the possibility that the process can crush or get stuck.
Comparison with Existing Interferometric Dataset
5. Discussion
- The straightforward reproducibility and tuning of the tools. The methodology is based on three main workflows whose components are implemented with opensource datasets and an open-source software (SNAP), in the case of Shadow/Layover and local incidence maps, or a standard GIS software. This allows a wide variety of potential users to reproduce elsewhere the approach proposed and even change or tune the processors. There is no limitation regarding the type of input SAR images; although SNAP was developed for the Sentinel constellations, it is able to read and analyze the most common SAR image formats coming from different SAR sensors (e.g., Cosmo-SkyMed and TerraSAR-X);
- The Shadow/Layover maps used to mask the areas where strong geometrical effects prevent the MP detection are directly generated in SNAP without the need for specific scripts or simulations. This saves time and computing resources;
- The automatization of the different processes allows for a reduction of the computing time; as shown in the Section 4, the entire workflow can be run by using a laptop with medium-high performances. In terms of disk space, every processed frame occupies ~10 Gb including inputs (Sh/Lh and local incidence maps, DEM, CLC), intermediate products (the Ri_m) and final outputs (MPD_m). These characteristics make the set of tools well suited for wide area processing with multiple frames;
- The calculation of the topographic influence on MP detection does not take into account a single value for the incidence angle as proposed in previous works [26,27] which assumed the incidence angle at the center of the SAR scene as representative of the entire frame. This work instead considers the different incidence angle values for each pixel. This increases the quality of the results, especially when compared over the entire image frame where the use of a single (averaged) value would lead to potential over- or underestimation of the real topographic effect in far and near range. It is worth mentioning that results obtained in neighboring tracks may vary because of the different viewing geometry in overlapping areas. In this work, the adjacent frames were processed separately, and a mosaicking operation was not performed to retain the original value for the pixels in overlap areas. Resampling methods could be considered by the users.
6. Conclusions
Supplementary Materials
Author Contributions
Funding
Institutional Review Board Statement
Informed Consent Statement
Data Availability Statement
Conflicts of Interest
References
- Crosetto, M.; Monserrat, O.; Cuevas-González, M.; Devanthéry, N.; Crippa, B. Persistent scatterer interferometry: A review. ISPRS J. Photogramm. Remote Sens. 2016, 115, 78–89. [Google Scholar] [CrossRef]
- Pepe, A.; Calò, F. A review of interferometric synthetic aperture RADAR (InSAR) multi-track approaches for the retrieval of Earth’s surface displacements. Appl. Sci. 2017, 7, 1264. [Google Scholar] [CrossRef]
- Solari, L.; Del Soldato, M.; Raspini, F.; Barra, A.; Bianchini, S.; Confuorto, P.; Casagli, N.; Crosetto, M. Review of satellite interferometry for landslide detection in Italy. Remote Sens. 2020, 12, 1351. [Google Scholar] [CrossRef]
- Del Soldato, M.; Tomas, R.; Pont, J.; Herrera, G.; Garcia Lopez-Davalillos, J.C.; Mora, O. A multi-sensor approach for monitoring a road bridge in the Valencia harbor (SE Spain) by SAR Interferometry (InSAR). Rendiconti Online Soc. Geol. Ital. 2016, 41, 235–238. [Google Scholar] [CrossRef]
- Novellino, A.; Cigna, F.; Sowter, A.; Ramondini, M.; Calcaterra, D. Exploitation of the Intermittent SBAS (ISBAS) algorithm with COSMO-SkyMed data for landslide inventory mapping in north-western Sicily, Italy. Geomorphology 2017, 280, 153–166. [Google Scholar] [CrossRef]
- Del Soldato, M.; Riquelme, A.; Bianchini, S.; Tomàs, R.; Di Martire, D.; De Vita, P.; Moretti, S.; Calcaterra, D. Multisource data integration to investigate one century of evolution for the Agnone landslide (Molise, southern Italy). Landslides 2018, 15, 2113–2128. [Google Scholar] [CrossRef]
- Zhang, Y.; Meng, X.; Dijkstra, T.; Jordan, C.; Chen, G.; Zeng, R.; Novellino, A. Forecasting the magnitude of potential landslides based on InSAR techniques. Remote Sens. Environ. 2020, 241, 111738. [Google Scholar] [CrossRef]
- Torres, R.; Snoeij, P.; Geudtner, D.; Bibby, D.; Davidson, M.; Attema, E.; Potin, P.; Rommen, B.; Floury, N.; Brown, M. GMES Sentinel-1 mission. Remote Sens. Environ. 2012, 120, 9–24. [Google Scholar] [CrossRef]
- Geudtner, D.; Torres, R.; Snoeij, P.; Davidson, M.; Rommen, B. Sentinel-1 System capabilities and applications. In Proceedings of the IEEE’s International Geoscience and Remote Sensing Symposium (IGARSS), Quebec City, QC, Canada, 13–18 July 2014; pp. 1457–1460. [Google Scholar]
- Showstack, R. Sentinel satellites initiate new era in earth observation. Eos Trans. Am. Geophys. Union 2014, 95, 239–240. [Google Scholar] [CrossRef]
- Yagüe-Martínez, N.; Prats-Iraola, P.; Gonzalez, F.R.; Brcic, R.; Shau, R.; Geudtner, D.; Eineder, M.; Bamler, R. Interferometric processing of Sentinel-1 TOPS data. IEEE Trans. Geosci. Remote Sens. 2016, 54, 2220–2234. [Google Scholar] [CrossRef]
- Kalia, A.; Frei, M.; Lege, T. A Copernicus downstream-service for the nationwide monitoring of surface displacements in Germany. Remote Sens. Environ. 2017, 202, 234–249. [Google Scholar] [CrossRef]
- Dehls, J.F.; Larsen, Y.; Marinkovic, P.; Lauknes, T.R.; Stødle, D.; Moldestad, D.A. INSAR. No: A National Insar Deformation Mapping/Monitoring Service in Norway—From Concept to Operations. In Proceedings of the IGARSS 2019—2019 IEEE International Geoscience and Remote Sensing Symposium, Yokohama, Japan, 28 July–2 August 2019; pp. 5461–5464. [Google Scholar]
- Lanari, R.; Bonano, M.; Casu, F.; Luca, C.D.; Manunta, M.; Manzo, M.; Onorato, G.; Zinno, I. Automatic generation of sentinel-1 continental scale DInSAR deformation time series through an extended P-SBAS processing pipeline in a cloud computing environment. Remote Sens. 2020, 12, 2961. [Google Scholar] [CrossRef]
- Bischoff, C.A.; Ferretti, A.; Novali, F.; Uttini, A.; Giannico, C.; Meloni, F. Nationwide deformation monitoring with SqueeSAR® using Sentinel-1 data. In Proceedings of the International Association of Hydrological Sciences, Delft, The Netherlands, 17–21 May 2021; pp. 31–37. [Google Scholar]
- Papoutsis, I.; Kontoes, C.; Alatza, S.; Apostolakis, A.; Loupasakis, C. InSAR Greece with Parallelized Persistent Scatterer Interferometry: A National Ground Motion Service for Big Copernicus Sentinel-1 Data. Remote Sens. 2020, 12, 3207. [Google Scholar] [CrossRef]
- Emil, M.K.; Sultan, M.; Alakhras, K.; Sataer, G.; Gozi, S.; Al-Marri, M.; Gebremichael, E. Countrywide Monitoring of Ground Deformation Using InSAR Time Series: A Case Study from Qatar. Remote Sens. 2021, 13, 702. [Google Scholar] [CrossRef]
- Morishita, Y. Nationwide urban ground deformation monitoring in Japan using Sentinel-1 LiCSAR products and LiCSBAS. Prog. Earth Planet. Sci. 2021, 8, 6. [Google Scholar] [CrossRef]
- Raspini, F.; Bianchini, S.; Ciampalini, A.; Del Soldato, M.; Solari, L.; Novali, F.; Del Conte, S.; Rucci, A.; Ferretti, A.; Casagli, N. Continuous, semi-automatic monitoring of ground deformation using Sentinel-1 satellites. Sci. Rep. 2018, 8, 7253. [Google Scholar] [CrossRef]
- Del Soldato, M.; Solari, L.; Raspini, F.; Bianchini, S.; Ciampalini, A.; Montalti, R.; Ferretti, A.; Pellegrineschi, V.; Casagli, N. Monitoring ground instabilities using SAR satellite data: A practical approach. ISPRS Int. J. Geo-Inf. 2019, 8, 307. [Google Scholar] [CrossRef]
- Raspini, F.; Bianchini, S.; Ciampalini, A.; Del Soldato, M.; Montalti, R.; Solari, L.; Tofani, V.; Casagli, N. Persistent Scatterers continuous streaming for landslide monitoring and mapping: The case of the Tuscany region (Italy). Landslides 2019, 16, 2033–2044. [Google Scholar] [CrossRef]
- Bakon, M.; Czikhardt, R.; Papco, J.; Barlak, J.; Rovnak, M.; Adamisin, P.; Perissin, D. remotIO: A Sentinel-1 Multi-Temporal InSAR Infrastructure Monitoring Service with Automatic Updates and Data Mining Capabilities. Remote Sens. 2020, 12, 1892. [Google Scholar] [CrossRef]
- Crosetto, M.; Solari, L.; Mróz, M.; Balasis-Levinsen, J.; Casagli, N.; Frei, M.; Oyen, A.; Moldestad, D.A.; Bateson, L.; Guerrieri, L. The evolution of wide-area dinsar: From regional and national services to the European ground motion service. Remote Sens. 2020, 12, 2043. [Google Scholar] [CrossRef]
- European Ground Motion Service. Available online: https://land.copernicus.eu/pan-european/european-ground-motion-service (accessed on 27 January 2021).
- Novellino, A.; Cigna, F.; Brahmi, M.; Sowter, A.; Bateson, L.; Marsh, S. Assessing the Feasibility of a National InSAR Ground Deformation Map of Great Britain with Sentinel-1. Geosciences 2017, 7, 19. [Google Scholar] [CrossRef]
- Plank, S.; Singer, J.; Minet, C.; Thuro, K. Pre-survey suitability evaluation of the differential synthetic aperture radar interferometry method for landslide monitoring. Int. J. Remote Sens. 2012, 33, 6623–6637. [Google Scholar] [CrossRef]
- Notti, D.; Herrera, G.; Bianchini, S.; Meisina, C.; García-Davalillo, J.C.; Zucca, F. A methodology for improving landslide PSI data analysis. Int. J. Remote Sens. 2014, 35, 2186–2214. [Google Scholar] [CrossRef]
- Science Toolbox Exploitation Platform. Available online: https://step.esa.int/main/toolboxes/snap/ (accessed on 25 January 2021).
- Copernicus Open Access Hub. Available online: https://scihub.copernicus.eu/dhus/#/home (accessed on 22 January 2021).
- Copernicus DEM. Available online: https://spacedata.copernicus.eu/documents/20126/0/GEO1988-CopernicusDEM-SPE-002_ProductHandbook_I1.00.pdf (accessed on 25 January 2021).
- CLC 2018—Copernicus Land Monitoring Service. Available online: https://land.copernicus.eu/pan-european/corine-land-cover/clc2018 (accessed on 28 January 2021).
- Trigila, A.; Frattini, P.; Casagli, N.; Catani, F.; Crosta, G.; Esposito, C.; Iadanza, C.; Lagomarsino, D.; Mugnozza, G.S.; Segoni, S. Landslide susceptibility mapping at national scale: The Italian case study. In Landslide Science and Practice; Springer: Berlin/Heidelberg, Germany, 2013; pp. 287–295. [Google Scholar]
- Trigila, A.; Iadanza, C.; Guerrieri, L. The IFFI Project (Italian Landslide Inventory): Methodology and Results; ISPRA: Rome, Italy, 2007; pp. 15–18. [Google Scholar]
- Schreier, G. SAR Geocoding: Data and Systems; Wichmann: Karlsruhe, Germany, 1993. [Google Scholar]
- Small, D.; Schubert, A. Guide to ASAR Geocoding; ESA-ESRIN Technical Note RSL-ASAR-GC-AD; University of Zurich: Zurich, Switzerland, 2008; Volume 1, p. 36. [Google Scholar]
- Kropatsch, W.G.; Strobl, D. The generation of SAR layover and shadow maps from digital elevation models. IEEE Trans. Geosci. Remote Sens. 1990, 28, 98–107. [Google Scholar] [CrossRef]
- Osmanoğlu, B.; Sunar, F.; Wdowinski, S.; Cabral-Cano, E. Time series analysis of InSAR data: Methods and trends. ISPRS J. Photogramm. Remote Sens. 2016, 115, 90–102. [Google Scholar] [CrossRef]
- Solari, L.; Del Soldato, M.; Montalti, R.; Bianchini, S.; Raspini, F.; Thuegaz, P.; Bertolo, D.; Tofani, V.; Casagli, N. A Sentinel-1 based hot-spot analysis: Landslide mapping in north-western Italy. Int. J. Remote Sens. 2019, 40, 7898–7921. [Google Scholar] [CrossRef]









| Ri ≤ 0 | Shadow/Layover/Flat Area |
| 0 < Ri < 0.25 | High impact of terrain geometry |
| 0.25 < Ri < 0.5 | Medium impact of terrain geometry |
| 0.5 < Ri < 1 | Low impact of terrain geometry |
| CLC Code | CLC Class Description | Value | CLC Code | CLC Class Description | Value |
|---|---|---|---|---|---|
| 0mask | 05mask | ||||
| 131 | Mineral extraction sites | 0 | 111 | Continuous urban fabric | 1 |
| 133 | Construction sites | 0 | 112 | Discontinuous urban fabric | 1 |
| 213 | Rice fields | 0 | 121 | Industrial or commercial units | 1 |
| 222 | Fruit trees and berry plantations | 0 | 122 | Road and rail networks and associated land | 0.75 |
| 223 | Olive groves | 0 | 123 | Port areas | 1 |
| 311 | Broad-leaved forest | 0 | 124 | Airports | 1 |
| 312 | Coniferous forest | 0 | 132 | Dump sites | 0.5 |
| 313 | Mixed forest | 0 | 141 | Green urban areas | 0.5 |
| 335 | Glaciers and perpetual snow | 0 | 142 | Sport and leisure facilities | 0.75 |
| 411 | Inland marshes | 0 | 211 | Non-irrigated arable land | 0.5 |
| 412 | Peat bogs | 0 | 212 | Permanently irrigated land | 0.5 |
| 421 | Salt marshes | 0 | 221 | Vineyards | 0.5 |
| 422 | Salines | 0 | 241 | Annual crops associated with permanent crops | 0.5 |
| 423 | Intertidal flats | 0 | 242 | Complex cultivation patterns | 0.5 |
| 511 | Water courses | 0 | 243 | Land principally occupied by agriculture, with areas of natural vegetation | 0.5 |
| 512 | Water bodies | 0 | 244 | Agro-forestry areas | 0.5 |
| 521 | Coastal lagoons | 0 | 321 | Natural grasslands | 0.5 |
| 522 | Estuaries | 0 | 322 | Moors and heathland | 0.5 |
| 523 | Sea and ocean | 0 | 323 | Sclerophyllous vegetation | 0.5 |
| 324 | Transitional woodland-shrub | 0.5 | |||
| 331 | Beaches, dunes, sands | 0.75 | |||
| 332 | Bare rocks | 1 | |||
| 333 | Sparsely vegetated areas | 0.75 | |||
| 334 | Burnt areas | 0.75 | |||
| MPD ≤ 0 | Very Low Probability of MP Detection |
| 0 < MPD < 0.25 | Low probability of MP detection |
| 0.25 < MPD < 0.5 | Medium probability of MP detection |
| 0.5 < MPD < 0.75 | High probability of MP detection |
| 0.75 < MPD < 1 | Very high probability of MP detection |
Publisher’s Note: MDPI stays neutral with regard to jurisdictional claims in published maps and institutional affiliations. |
© 2021 by the authors. Licensee MDPI, Basel, Switzerland. This article is an open access article distributed under the terms and conditions of the Creative Commons Attribution (CC BY) license (https://creativecommons.org/licenses/by/4.0/).
Share and Cite
Del Soldato, M.; Solari, L.; Novellino, A.; Monserrat, O.; Raspini, F. A New Set of Tools for the Generation of InSAR Visibility Maps over Wide Areas. Geosciences 2021, 11, 229. https://doi.org/10.3390/geosciences11060229
Del Soldato M, Solari L, Novellino A, Monserrat O, Raspini F. A New Set of Tools for the Generation of InSAR Visibility Maps over Wide Areas. Geosciences. 2021; 11(6):229. https://doi.org/10.3390/geosciences11060229
Chicago/Turabian StyleDel Soldato, Matteo, Lorenzo Solari, Alessandro Novellino, Oriol Monserrat, and Federico Raspini. 2021. "A New Set of Tools for the Generation of InSAR Visibility Maps over Wide Areas" Geosciences 11, no. 6: 229. https://doi.org/10.3390/geosciences11060229
APA StyleDel Soldato, M., Solari, L., Novellino, A., Monserrat, O., & Raspini, F. (2021). A New Set of Tools for the Generation of InSAR Visibility Maps over Wide Areas. Geosciences, 11(6), 229. https://doi.org/10.3390/geosciences11060229

