Dietary Sea Buckthorn Pomace Induces Beige Adipocyte Formation in Inguinal White Adipose Tissue in Lambs
Simple Summary
Abstract
1. Introduction
2. Materials and Methods
2.1. Care and Use of Animals
2.2. Hematoxylin and Eosin Staining and Adipocyte Diameter Analysis
2.3. Real-Time Quantitative PCR (qRT-PCR) Analysis
2.4. Mitochondrial DNA Copy Number Determination
2.5. Western Blotting Analysis
2.6. Statistical Analysis
3. Results
3.1. Dietary SBP Supplementation Affects Browning of iWAT
3.2. Effect of Dietary SBP Supplementation on Mitochondrial Numbers
3.3. Dietary SBP Supplementation Affects Beige Adipogenic Transcription Factors Abundance
3.4. Dietary SBP Supplementation Enhanced Insulin Sensitivity in iWAT
3.5. Effect of Dietary SBP Supplementation on p38 MAPK and AMPK Activity
4. Discussion
5. Conclusions
Author Contributions
Funding
Conflicts of Interest
References
- Suryakumar, G.; Gupta, A. Medicinal and therapeutic potential of sea buckthorn (Hippophae rhamnoides L.). J. Ethnopharmacol. 2011, 138, 268–278. [Google Scholar] [CrossRef]
- Olas, B. The beneficial health aspects of sea buckthorn (Elaeagnus rhamnoides (L.) A. Nelson) oil. J. Ethnopharmacol. 2018, 213, 183–190. [Google Scholar] [CrossRef]
- Perino-Issartier, S.; Abert-Vian, M.; Chemat, F. Solvent free microwave-assisted extraction of antioxidants from sea buckthorn (Hippophae rhamnoides) food by-products. Food Bioproc. Tech. 2011, 4, 1020–1028. [Google Scholar] [CrossRef]
- Kaushal, M.; Sharma, P. Nutritional and antimicrobial property of seabuckthorn (Hippophae sp.) seed oil. Sci. Ind. Res. 2011, 70, 1033–1036. [Google Scholar]
- Nuernberg, K.; Nuernberg, G.; Priepke, A.; Dannenberger, D. Sea buckthorn pomace supplementation in the finishing diets of pigs—Are there effects on meat quality and muscle fatty acids? Arch. Anim. Breed. 2015, 58, 107–113. [Google Scholar] [CrossRef]
- Ma, J.; Chang, W.; Liu, G.; Zhang, S.; Zheng, A.; Li, Y.; Xie, Q.; Liu, Z.; Cai, H. Effects of flavones of sea buckthorn fruits on growth performance, carcass quality, fat deposition and lipometabolism for broilers. Poult. Sci. 2015, 94, 2641–2649. [Google Scholar] [CrossRef]
- Momani Shaker, M.; Al-Beitawi, N.A.; Bláha, J.; Mahmoud, Z. The effect of sea buckthorn (Hippophae rhamnoides L.) fruit residues on performance and egg quality of laying hens. J. Appl. Anim. Res. 2017, 9, 1–5. [Google Scholar] [CrossRef]
- Alexander, G.; Williams, D. Shivering and non-shivering thermogenesis during summit metabolism in young lambs. J. Physiol. 1968, 198, 251–276. [Google Scholar] [CrossRef]
- Kajimura, S.; Spiegelman, B.M.; Seale, P. Brown and beige fat: Physiological roles beyond heat generation. Cell Metab. 2015, 22, 546–559. [Google Scholar] [CrossRef]
- Wu, J.; Boström, P.; Sparks, L.M.; Ye, L.; Choi, J.H.; Giang, A.-H.; Khandekar, M.; Virtanen, K.A.; Nuutila, P.; Schaart, G. Beige adipocytes are a distinct type of thermogenic fat cell in mouse and human. Cell 2012, 150, 366–376. [Google Scholar] [CrossRef]
- Ikeda, K.; Maretich, P.; Kajimura, S. The common and distinct features of brown and beige adipocytes. Trends Endocrinol. Metab. 2018, 29, 191–200. [Google Scholar] [CrossRef]
- Bai, S.; Tang, C.; Tian, J.; Yan, H.; Xu, X.; Fan, H. Extraction and antioxidant activity of total flavonoids from sea buckthorn pomace. Food Sci. 2015, 10, 59–64. [Google Scholar]
- Zhao, J.; Liu, X.; Li, K.; Liu, W.; Ren, Y.; Zhang, J. Different dietary energy intake affects skeletal muscle development through an Akt-dependent pathway in dorper × small thin-tailed crossbred ewe lambs. Domest. Anim. Endocrinol. 2016, 57, 63–70. [Google Scholar] [CrossRef]
- Kumarasamy, S.; Gopalakrishnan, K.; Abdul-Majeed, S.; Partow-Navid, R.; Farms, P.; Joe, B. Construction of two novel reciprocal conplastic rat strains and characterization of cardiac mitochondria. Am. J. Physiol. Heart Circ. Physiol. 2012, 304, H22–H32. [Google Scholar] [CrossRef]
- Zhang, R.; Qin, X.; Zhang, T.; Li, Q.; Zhang, J.; Zhao, J. Astragalus polysaccharide improves insulin sensitivity via AMPK activation in 3T3-L1 adipocytes. Molecules 2018, 23, 2711. [Google Scholar] [CrossRef]
- Kang, H.W.; Lee, S.G.; Otieno, D.; Ha, K. Flavonoids, potential bioactive compounds, and non-shivering thermogenesis. Nutrients 2018, 10, 1168. [Google Scholar] [CrossRef]
- Jiang, F.; Guan, H.; Liu, D.; Wu, X.; Fan, M.; Han, J. Flavonoids from sea buckthorn inhibit the lipopolysaccharide-induced inflammatory response in raw264. 7 macrophages through the mapk and nf-κb pathways. Food Funct. 2017, 8, 1313–1322. [Google Scholar] [CrossRef]
- Park, A.; Kim, W.K.; Bae, K.-H. Distinction of white, beige and brown adipocytes derived from mesenchymal stem cells. World J. Stem Cells 2014, 6, 33–42. [Google Scholar] [CrossRef]
- Choi, H.; Kim, C.-S.; Yu, R. Quercetin upregulates uncoupling protein 1 in white/brown adipose tissues through sympathetic stimulation. J. Obes. Metab. Syndr. 2018, 27, 102–109. [Google Scholar] [CrossRef]
- Austin, S.; St-Pierre, J. Pgc1α and mitochondrial metabolism-emerging concepts and relevance in ageing and neurodegenerative disorders. J. Cell Sci. 2012, 125, 4963–4971. [Google Scholar] [CrossRef]
- Davis, J.M.; Murphy, E.A.; Carmichael, M.D.; Davis, B. Quercetin increases brain and muscle mitochondrial biogenesis and exercise tolerance. Am. J. Physiol. Regul. Integr. Comp. Physiol. 2009, 296, R1071–R1077. [Google Scholar] [CrossRef]
- Puigserver, P.; Wu, Z.; Park, C.W.; Graves, R.; Wright, M.; Spiegelman, B.M. A cold-inducible coactivator of nuclear receptors linked to adaptive thermogenesis. Cell 1998, 92, 829–839. [Google Scholar] [CrossRef]
- Wu, Z.; Puigserver, P.; Andersson, U.; Zhang, C.; Adelmant, G.; Mootha, V.; Troy, A.; Cinti, S.; Lowell, B.; Scarpulla, R.C. Mechanisms controlling mitochondrial biogenesis and respiration through the thermogenic coactivator pgc-1. Cell 1999, 98, 115–124. [Google Scholar] [CrossRef]
- Kajimura, S.; Seale, P.; Kubota, K.; Lunsford, E.; Frangioni, J.V.; Gygi, S.P.; Spiegelman, B.M. Initiation of myoblast to brown fat switch by a PRDM16-C/EBP-beta transcriptional complex. Nature 2009, 460, 1154–1158. [Google Scholar] [CrossRef]
- Fukunaka, A.; Fukada, T.; Bhin, J.; Suzuki, L.; Tsuzuki, T.; Takamine, Y.; Bin, B.-H.; Yoshihara, T.; Ichinoseki-Sekine, N.; Naito, H. Zinc transporter zip13 suppresses beige adipocyte biogenesis and energy expenditure by regulating C/EBP -β expression. PLoS Genet. 2017, 13, e1006950. [Google Scholar] [CrossRef]
- Zhang, Y.; Xie, C.; Wang, H.; Foss, R.M.; Clare, M.; George, E.V.; Li, S.; Katz, A.; Cheng, H.; Ding, Y. Irisin exerts dual effects on browning and adipogenesis of human white adipocytes. Am. J. Physiol. Endocrinol. Metab. 2016, 311, E530–E541. [Google Scholar] [CrossRef] [PubMed]
- Liu, P.; Zou, D.; Yi, L.; Chen, M.; Gao, Y.; Zhou, R.; Zhang, Q.; Zhou, Y.; Zhu, J.; Chen, K. Quercetin ameliorates hypobaric hypoxia-induced memory impairment through mitochondrial and neuron function adaptation via the PGC-1α pathway. Restor. Neurol. Neurosci. 2015, 33, 143–157. [Google Scholar]
- Harms, M.; Seale, P. Brown and beige fat: Development, function and therapeutic potential. Nat. Med. 2013, 19, 1252–1263. [Google Scholar] [CrossRef]
- Watson, R.T.; Pessin, J.E. Bridging the gap between insulin signaling and Glut4 translocation. Trends Biochem. Sci. 2006, 31, 215–222. [Google Scholar] [CrossRef]
- Gao, S.; Guo, Q.; Qin, C.; Shang, R.; Zhang, Z. Sea buckthorn fruit oil extract alleviates insulin resistance through the PI3K/AKT signaling pathway in type 2 diabetes mellitus cells and rats. J. Agric. Food Chem. 2017, 65, 1328–1336. [Google Scholar] [CrossRef]
- Zhang, S.; Cao, H.; Li, Y.; Jing, Y.; Liu, S.; Ye, C.; Wang, H.; Yu, S.; Peng, C.; Hui, L. Metabolic benefits of inhibition of p38α in white adipose tissue in obesity. PLoS Biol. 2018, 16, e2004225. [Google Scholar] [CrossRef]
- Yan, M.; Audet-Walsh, É.; Manteghi, S.; Dufour, C.R.; Walker, B.; Baba, M.; St-Pierre, J.; Giguère, V.; Pause, A. Chronic AMPK activation via loss of flcn induces functional beige adipose tissue through PGC-1α/ERRα. Genes Dev. 2016, 30, 1034–1046. [Google Scholar] [CrossRef]
- Ahn, J.; Lee, H.; Kim, S.; Park, J.; Ha, T. The anti-obesity effect of quercetin is mediated by the AMPK and mapk signaling pathways. Biochem. Biophys. Res. Commun. 2008, 373, 545–549. [Google Scholar] [CrossRef]
- Cantó, C.; Auwerx, J. PGC-1alpha, sirt1 and AMPK, an energy sensing network that controls energy expenditure. Curr. Opin. Lipidol. 2009, 20, 98–105. [Google Scholar] [CrossRef]
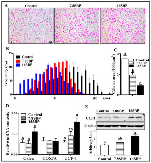
) and 16% SBP diet (■). (A) H&E staining of iWAT, scar bar stands for 100 μm. (B) Adipocyte size distribution. (C) Average cellular cross-sectional areas. (D) mRNA expression of Cidea, COX7A and UCP1. (E) UCP1 protein content analyzed by western blotting. (Mean ± SEM; n = 10; different letters mean significant difference).
) and 16% SBP diet (■). (A) H&E staining of iWAT, scar bar stands for 100 μm. (B) Adipocyte size distribution. (C) Average cellular cross-sectional areas. (D) mRNA expression of Cidea, COX7A and UCP1. (E) UCP1 protein content analyzed by western blotting. (Mean ± SEM; n = 10; different letters mean significant difference).




| Dietary Ingredient | Control | 7.8SBP | 16SBP |
|---|---|---|---|
| Corn, % | 28.90 | 24.20 | 23.00 |
| Soybean meal, %, 44% crude protein | 13.40 | 12.30 | 12.30 |
| Wheat bran, % | 3.00 | 3.00 | 3.00 |
| Wheat shorts, % | 5.00 | 5.00 | 5.00 |
| Oil cake of flax seed, % | 4.70 | 4.70 | 4.70 |
| Mineral/vitamin premix, % | 4.00 | 4.00 | 4.00 |
| SBP, % | 0 | 7.80 | 16.00 |
| Naked oats straw, % | 25.00 | 27.00 | 20.00 |
| Potato rattan, % | 15.00 | 11.00 | 11.00 |
| Limestone, % | 0.50 | 0.50 | 0.50 |
| Sodium Chloride, % | 0.50 | 0.50 | 0.50 |
| Total | 100.00 | 100.00 | 100.00 |
| Nutritional level | |||
| Gross Energy (MJ/kg) | 17.70 | 17.70 | 17.50 |
| Crude protein, (%) | 13.20 | 13.20 | 13.20 |
| Ether extract, EE, (%) | 1.09 | 2.29 | 2.60 |
| Neutral detergent fiber, NDF, (%) | 44.10 | 41.90 | 40.50 |
| Acid detergent fiber, ADF, (%) | 28.40 | 28 | 26.80 |
| Calcium, (%) | 0.81 | 0.75 | 0.81 |
| Phosphorus, (%) | 0.64 | 0.63 | 0.58 |
| Flavonoids, (%) | 0.41 | 0.69 | 1.02 |
| Name | Sequence (5’–3’) | Accession Number |
|---|---|---|
| UCP1 | TTGCTTCTCTCAGGATCGGC GTGGGTTGCCCAATGAACAC | NM_001280694.1 |
| PRDM16 | GCCTGTTTCTCTTCTGTCCCC GCCAACAGGACGGTGTTATTT | XM_012187950.2 |
| Cidea | TGCATCCTCCAAGCGTTTCT CCTCCTGTTCAGTCCACACC | XM_012103597. |
| COX7A1 | CGGTGCAACAGACAACATCC GTCCCGCAGACTTCTTGGTT | XM_012120571.2 |
| PGC-1α | TGTCGGATGCTTGCTTGAGT TACGGTTGTAACGCAGGACCT | XM_015106709.1 |
| TFAM | AAGGCGCTGCAGGGAAG CGCAAAACTAAAGGGGGAGC | XM_015104510.1 |
| NRF-1 | AGCCGCTCTGAGTGGATCT AACATGCTGTGCTCGGTGTA | AY368269 |
| D-Loop | GCATAGGACTAGGGCTTAGCTT GGAGATTGGTGGTGTGGCATA | KY662382.1 |
| GAPDH | ACAGTCAAGGCAGAGAACGG CCAGCATCACCCCACTTGAT | NM_001190390.1 |
| RPL13 | GCAAAAAGGGCCAAGGAAGC CAAAGGTCAGACACACCCCA | XM_015100414.1 |
© 2019 by the authors. Licensee MDPI, Basel, Switzerland. This article is an open access article distributed under the terms and conditions of the Creative Commons Attribution (CC BY) license (http://creativecommons.org/licenses/by/4.0/).
Share and Cite
Zhang, T.; Deng, B.; Zhang, R.; Qin, X.; Zhang, J.; Zhao, J. Dietary Sea Buckthorn Pomace Induces Beige Adipocyte Formation in Inguinal White Adipose Tissue in Lambs. Animals 2019, 9, 193. https://doi.org/10.3390/ani9040193
Zhang T, Deng B, Zhang R, Qin X, Zhang J, Zhao J. Dietary Sea Buckthorn Pomace Induces Beige Adipocyte Formation in Inguinal White Adipose Tissue in Lambs. Animals. 2019; 9(4):193. https://doi.org/10.3390/ani9040193
Chicago/Turabian StyleZhang, Ting, Buhao Deng, Ruixin Zhang, Xuze Qin, Jianxin Zhang, and Junxing Zhao. 2019. "Dietary Sea Buckthorn Pomace Induces Beige Adipocyte Formation in Inguinal White Adipose Tissue in Lambs" Animals 9, no. 4: 193. https://doi.org/10.3390/ani9040193
APA StyleZhang, T., Deng, B., Zhang, R., Qin, X., Zhang, J., & Zhao, J. (2019). Dietary Sea Buckthorn Pomace Induces Beige Adipocyte Formation in Inguinal White Adipose Tissue in Lambs. Animals, 9(4), 193. https://doi.org/10.3390/ani9040193
