Regulation and Molecular Mechanism of TLR5 on Resistance to Escherichia coli F18 in Weaned Piglets
Simple Summary
Abstract
1. Introduction
2. Materials and Methods
2.1. Ethics Statement
2.2. Animals
2.3. Primer Design and Sequence Synthesis
2.4. Transcriptome Analysis of Duodenum in E. coli F18-Resistant and Sensitive Piglets
2.5. Total RNA Extraction, cDNA Synthesis, and qPCR
2.6. Western Blot Analysis
2.7. Cell Localization of TLR5 Protein
2.8. Establishment of Stable Cell Lines with TLR5 Interference and Overexpression
2.9. Stimulation of Cells with E. coli
2.10. Determination of TLR5 Promoter Region and Analysis of Acting Elements
2.11. Detection of Methylation of CpG Island in the TLR5 Promoter Region and Its Relationship with mRNA Expression
2.12. Statistical Analysis
3. Results
3.1. Transcriptome Analysis of Duodenum of E. coli F18-Resistant and Sensitive Sutai Piglets
3.2. Differential Expression of TLR5 in Intestinal Tissues
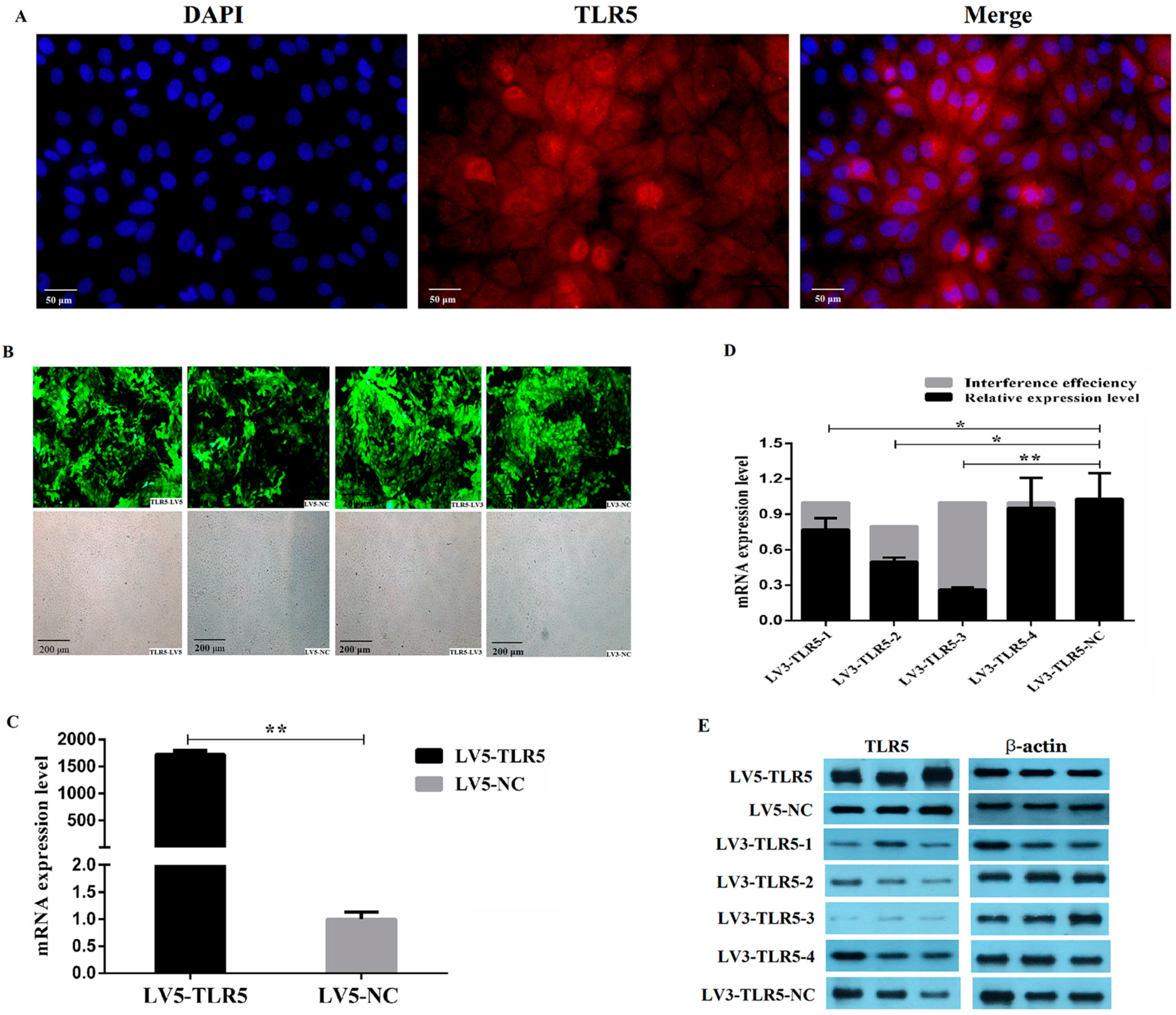
3.3. Localization of TLR5 Protein on IPEC-J2 Cells and Establishment of Cell Lines with TLR5 Interference and Overexpression
3.4. Expression Changes of MyD88 and TNF-α in TLR5 Signaling Pathway and the Release of Downstream Inflammatory Cytokines after E. coli Stimulation
3.5. Effect of TLR5 Overexpression and Interference on Cells with E. Coli Stimulation
3.6. Molecular Mechanisms of TLR5 Expression Regulation
4. Discussion
5. Conclusions
Supplementary Materials
Author Contributions
Funding
Conflicts of Interest
References
- De, N.D. Toll-like receptors: Activation, signalling and transcriptional modulation. Cytokine 2015, 74, 181–189. [Google Scholar]
- Kanuri, G.; Ladurner, R.; Skibovskaya, J.; Spruss, A.; Königsrainer, A.; Bischoff, S.C.; Bergheim, I. Expression of toll-like receptors 1–5 but not TLR 6–10 is elevated in livers of patients with non-alcoholic fatty liver disease. Liver Int. 2015, 35, 562–568. [Google Scholar] [CrossRef] [PubMed]
- Kravchenko, V.V.; Kaufmann, G.F. Bacterial inhibition of inflammatory responses via TLR-independent mechanisms. Cell Microbiol. 2013, 15, 527–536. [Google Scholar] [CrossRef] [PubMed]
- Miller, A.H.; Vayttaden, S.J.; Alkhodor, S.; Fraser, I.D. Assay Development for Image-Based Quantification of Intracellular Bacterial Replication and Analysis of the Innate Immune Response to Infection. Assay Drug Dev. Technol. 2015, 13, 515–528. [Google Scholar] [CrossRef] [PubMed]
- Adib-Conquy, M.; Scott-Algara, D.; Cavaillon, J.M. Souza-Fonseca-Guimaraes F. TLR-mediated activation of NK cells and their role in bacterial/viral immune responses in mammals. Immunol. Cell Biol. 2014, 92, 256–262. [Google Scholar] [CrossRef] [PubMed]
- Tallant, T.; Deb, A.; Kar, N.; Lupica, J.; de Veer, M.J.; DiDonato, J.A. Flagellin acting via TLR5 is the major activator of key signaling pathways leading to NF-κB and proinflammatory gene program activation in intestinal epithelial cells. BMC Microbiol. 2004, 4, 33. [Google Scholar] [CrossRef] [PubMed]
- Medzhitov, R. Toll-like receptors and innate immunity. Nat. Rev. Immunol. 2001, 1, 135. [Google Scholar] [CrossRef] [PubMed]
- Carvalho, F.A.; Koren, O.; Goodrich, J.K.; Johansson, M.E.; Nalbantoglu, I.; Aitken, J.D.; Su, Y.; Chassaing, B.; Walters, W.A.; González, A.; et al. Transient inability to manage proteobacteria promotes chronic gut inflammation in TLR5-deficient mice. Cell Host Microbe 2012, 12, 139–152. [Google Scholar] [CrossRef]
- Salazar-Gonzalez, H.; Navarro-Garcia, F. Intimate adherence by enteropathogenic Escherichia coli modulates TLR5 localization and proinflammatory host response in intestinal epithelial cells. Scand. J. Immunol. 2011, 73, 268–283. [Google Scholar] [CrossRef] [PubMed]
- Yoon, S.; Kurnasov, O.; Natarajan, V.; Hong, M.; Gudkov, A.V.; Osterman, A.L.; Wilson, A. Structural basis of TLR5-flagellin recognition and signaling. Science 2012, 335, 859–864. [Google Scholar] [CrossRef] [PubMed]
- Hawn, T.R.; Berrington, W.R.; Smith, I.A.; Uematsu, S.; Akira, S.; Aderem, A.; Smith, K.D.; Skerrett, S.J. Altered inflammatory responses in TLR5-deficient mice infected with Legionella pneumophila. J. Immunol. 2007, 179, 6981–6987. [Google Scholar] [CrossRef] [PubMed]
- Shinkai, H.; Tanaka, M.; Morozumi, T.; Eguchi-Ogawa, T.; Okumura, N.; Muneta, Y.; Awata, T.; Uenishi, H. Biased distribution of single nucleotide polymorphisms (SNPs) in porcine Toll-like receptor 1 (TLR1), TLR2, TLR4, TLR5, and TLR6 genes. Immunogenetics 2006, 58, 324–330. [Google Scholar] [CrossRef] [PubMed]
- Wei, L.; Li, X.Y.; Chen, B.; Xu, B.H.; Yao, Y.Z.; Xiang, S.J.; Tan, J. Cloning and sequence of porcine toll-like receptor 5 gene. Chin. J. Prev. Vet. Med. 2010, 32, 142–144. [Google Scholar]
- Sun, X.L.; Pan, Z.M.; Fang, Q.; Liu, Z.Y.; Jiao, X.A. Cloning, expression and identification of TLR5 gene from native Chinese variety Jiangquhai pigs. Chin. J. Cell Mol. Immunol. 2012, 28, 436–438. [Google Scholar]
- Devriendt, B.; Stuyven, E.; Verdonck, F.; Goddeeris, B.M.; Cox, E. Enterotoxigenic Escherichia coli (K88) induce proinflammatory responses in porcine intestinal epithelial cells. Dev. Comp. Immunol. 2010, 34, 1175–1182. [Google Scholar] [CrossRef] [PubMed]
- Shinkai, H.; Suzuki, R.; Akiba, M.; Okumura, N.; Uenishi, H. Porcine Toll-like receptors: Recognition of Salmonella enterica serovar Choleraesuis and influence of polymorphisms. Mol. Immunol. 2011, 48, 1114–1120. [Google Scholar] [CrossRef] [PubMed]
- Shinkai, H.; Arakawa, A.; Tanaka, M.M.; Ide-Okumur, H.; Terada, K.; Chikyu, M.; Kawarasaki, T.; Ando, A.; Uenishi, H. Genetic variability in swine leukocyte antigen class II and Toll-like receptors affects immune responses to vaccination for bacterial infections in pigs. Comp. Immunol. Microbiol. Infect. Dis. 2012, 35, 523–532. [Google Scholar] [CrossRef] [PubMed]
- Feng, Y.; Yang, S.; Ma, Y.; Bai, X.Y.; Chen, X.M. Role of Toll-like receptors in diabetic renal lesions in a miniature pig model. Sci. Adv. 2015, 1, e1400183. [Google Scholar] [CrossRef] [PubMed]
- Yang, X.; Murani, E.; Ponsuksili, S.; Wimmers, K. Association of TLR5 sequence variants and mRNA level with cytokine transcription in pigs. Immunogenetics 2013, 65, 125–132. [Google Scholar] [CrossRef]
- Dominguez, M.A.; Landi, V.; Martinez, A.; Garrido, J.J. Identification and functional characterization of novel genetic variations in porcine TLR5 promoter. DNA Cell Biol. 2014, 33, 469–476. [Google Scholar] [CrossRef]
- Yang, X.; Li, H.; Guan, Q.; Liu, D. Genetic diversity of Toll-like receptor 5 among pig populations. Genet. Mol. Biol. 2013, 36, 37–42. [Google Scholar] [CrossRef] [PubMed]
- Liu, L.; Wang, J.; Zhao, Q.; Zi, C.; Wu, Z.; Su, X.; Huo, Y.; Zhu, G.; Wu, S.; Bao, W. Genetic variation in exon 10 of the BPI gene is associated with Escherichia coli F18 susceptibility in Sutai piglets. Gene 2013, 523, 70–75. [Google Scholar] [CrossRef] [PubMed]
- Parkhomchuk, D.; Borodina, T.; Amstislavskiy, V.; Banaru, M.; Hallen, L.; Krobitsch, S.; Lehrach, H.; Soldatov, A. Transcriptome analysis by strand-specific sequencing of complementary DNA. Nucleic Acids Res. 2009, 37, e123. [Google Scholar] [CrossRef] [PubMed]
- Hansen, K.D.; Brenner, S.E.; Dudoit, S. Biases in Illumina transcriptome sequencing caused by random hexamer priming. Nucleic Acids Res. 2010, 38, e131. [Google Scholar] [CrossRef] [PubMed]
- Langmead, B.; Salzberg, S. Fast gapped-read alignment with Bowtie. Nat. Methods 2012, 9, 357–359. [Google Scholar] [CrossRef]
- Livak, K.J.; Schmittgen, T.D. Analysis of relative gene expression data using real-time quantitative PCR and the 2(-Delta Delta C(T)) Method. Methods 2001, 25, 402–408. [Google Scholar] [CrossRef]
- Benin, A.M.; Ducher-Suchaux, M.F. Relationship between virulence and adherence of various enterotoxigenic Escherichia coli: Strains to isolated intestinal epithelial cells from Chinese Meishan and European large white pigs. Am. J. Vet. Res. 1991, 52, 45–49. [Google Scholar]
- Coddens, A.; Verdonck, F.; Tiels, P.; Rasschaert, K.; Goddeeris, B.M.; Cox, E. The age-dependent expression of the F18+ E. coli receptor on porcine gut epithelial cells is positively correlated with the presence of histo-blood group antigens. Vet. Microbiol. 2007, 122, 332–341. [Google Scholar] [CrossRef]
- Deprez, P.; Van den Hende, C.; Muylle, E.; Oyaert, W. The influence of the administration of sow’s milk on the postweaning excretion of hemolytic E. coli in the pig. Vet. Res. Commun. 1986, 10, 469–478. [Google Scholar] [CrossRef]
- Barton, G.M.; Medzhitov, R. Toll-like receptor signaling pathways. Science 2003, 300, 1524–1525. [Google Scholar] [CrossRef]
- Bailey, M. The mucosal immune system: Recent developments and future directions in the pig. Dev. Comp. Immunol. 2009, 33, 375–383. [Google Scholar] [CrossRef] [PubMed]
- Hayashi, F.; Smith, K.D.; Ozinsky, A.; Hawn, T.R.; Yi, E.C.; Goodlett, D.R.; Eng, J.K.; Akira, S.; Underhill, D.M.; Aderem, A. The innate immune response to bacterial flagellin is mediated by Toll-like receptor 5. Nature 2001, 410, 1099–1103. [Google Scholar] [CrossRef] [PubMed]
- Danino, Y.M.; Even, D.; Ideses, D.; Juven-Gershon, T. The core promoter: At the heart of gene expression. Biochim. Biophys. Acta 2015, 1849, 1116–1131. [Google Scholar] [CrossRef] [PubMed]
- Tam, O.H.; Aravinm, A.A.; Steinm, P.; Girard, A.; Murchison, E.P.; Cheloufi, S.; Hodges, E.; Anger, M.; Sachidanandam, R.; Schultz, R.M.; et al. Pseudogene-derived small interfering RNAs regulate gene expression in mouse oocytes. Nature 2008, 453, 534–538. [Google Scholar] [CrossRef] [PubMed]
- Lovci, M.T.; Bengtson, M.H.; Massirer, K.B. Post-translational modifications and RNA-binding proteins. Adv. Exp. Med. Biol. 2016, 909, 297–317. [Google Scholar]
- Xiao, Z.; Wang, C.; Mo, D.L.; Li, J.; Chen, Y.; Zhang, Z.; Cong, P. Promoter CpG methylationstatus in porcine Lyn is associated with its expression levels. Gene 2012, 511, 73–78. [Google Scholar] [CrossRef]
- Sun, L.; Wang, J.; Yin, X.; Sun, S.; Zi, C.; Zhu, G.; Wu, S.; Bao, W. Identification of a 5-Methylcytosine Site that may Regulate C/EBPβ Binding and Determine Tissue-Specific Expression of the BPI Gene in Piglets. Sci Rep. 2016, 6, 28506. [Google Scholar] [CrossRef] [PubMed]







| Transcript | Gene Name | SR_FPKM | SS_FPKM | log2 (fold change) | p-Value |
|---|---|---|---|---|---|
| NM_001123202.1 | TLR5 | 4.7384 | 7.83192 | −0.72497 | 0.01525 |
| NM_214055.1 | IL1β | 0.567332 | 1.3358 | −1.23544 | 0.0291 |
| NM_001206441.1 | TAP2 | 1.84134 | 3.91261 | −1.08738 | 0.0028 |
| NM_001123127.1 | HSP70 | 51.9633 | 24.4701 | 1.08647 | 0.00955 |
| XM_005666775.1 | CXCL11 | 2.72821 | 5.54031 | −1.02201 | 0.0195 |
| NM_001038004.1 | MMP9 | 4.41083 | 2.18953 | 1.01043 | 0.0062 |
| NM_001160080.1 | DGAT2 | 38.0486 | 19.7141 | 0.948614 | 0.0179 |
| NM_001244717.1 | SLC13A2 | 77.6243 | 46.4879 | 0.739653 | 0.01255 |
| NM_001206402.1 | TRIM31 | 12.4238 | 29.6212 | −1.25352 | 0.0002 |
| XM_003482441.2 | SCLT1 | 2.56295 | 4.23645 | −0.72505 | 0.0497 |
© 2019 by the authors. Licensee MDPI, Basel, Switzerland. This article is an open access article distributed under the terms and conditions of the Creative Commons Attribution (CC BY) license (http://creativecommons.org/licenses/by/4.0/).
Share and Cite
Dai, C.; Yang, L.; Jin, J.; Wang, H.; Wu, S.; Bao, W. Regulation and Molecular Mechanism of TLR5 on Resistance to Escherichia coli F18 in Weaned Piglets. Animals 2019, 9, 735. https://doi.org/10.3390/ani9100735
Dai C, Yang L, Jin J, Wang H, Wu S, Bao W. Regulation and Molecular Mechanism of TLR5 on Resistance to Escherichia coli F18 in Weaned Piglets. Animals. 2019; 9(10):735. https://doi.org/10.3390/ani9100735
Chicago/Turabian StyleDai, Chaohui, Li Yang, Jian Jin, Haifei Wang, Shenglong Wu, and Wenbin Bao. 2019. "Regulation and Molecular Mechanism of TLR5 on Resistance to Escherichia coli F18 in Weaned Piglets" Animals 9, no. 10: 735. https://doi.org/10.3390/ani9100735
APA StyleDai, C., Yang, L., Jin, J., Wang, H., Wu, S., & Bao, W. (2019). Regulation and Molecular Mechanism of TLR5 on Resistance to Escherichia coli F18 in Weaned Piglets. Animals, 9(10), 735. https://doi.org/10.3390/ani9100735

