Pan-Transcriptome Analyses of Multiple Tissues and Growth Stages Create Expression Atlases for the Silkworm Bombyx mori
Simple Summary
Abstract
1. Introduction
2. Materials and Methods
2.1. Collection of Silkworm Transcriptome Datasets
2.2. Transcriptome Alignment and Annotation Updating
2.3. Gene Expression
2.4. Sample Correlation Analysis
2.5. Coefficient of Variation Analysis
2.6. Identification of Tissue-Specific and HKGs
2.7. Weighted Gene Co-Expression Network Analysis
2.8. Identification of Gene Alternative Splicing Types
2.9. Quantitative and Differential Analysis of Gene Alternative Splicing Events
2.10. Silkworm Strains, Tissue Collection, and RNA Extraction
2.11. Identification and Quantification of Full-Length Transcripts
2.12. Statistics of Newly Discovered Genes and Transcripts
2.13. Statistics of Newly Identified Alternative Splicing Forms
3. Results
3.1. Summary Statistics of Sequencing Datasets
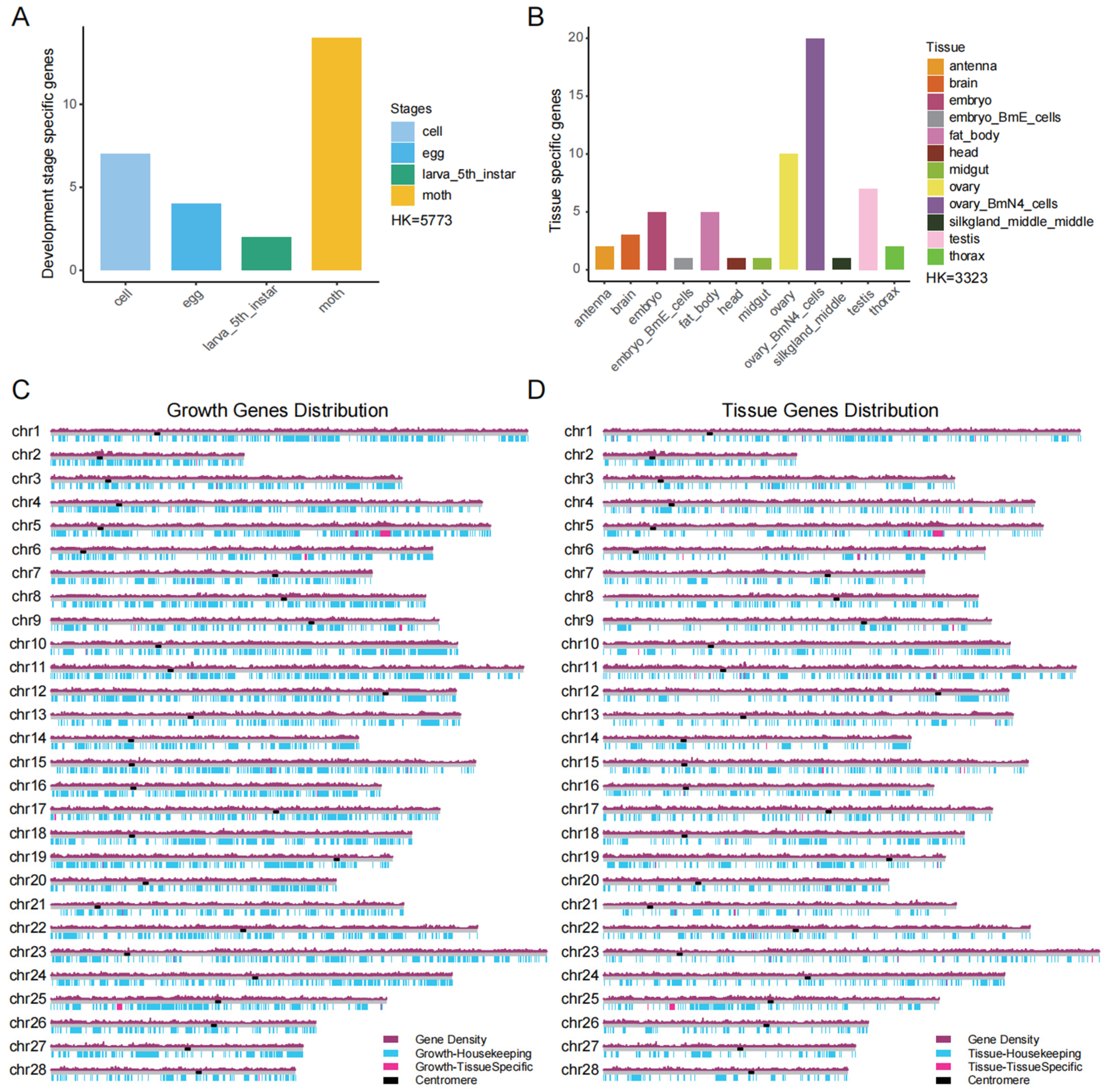
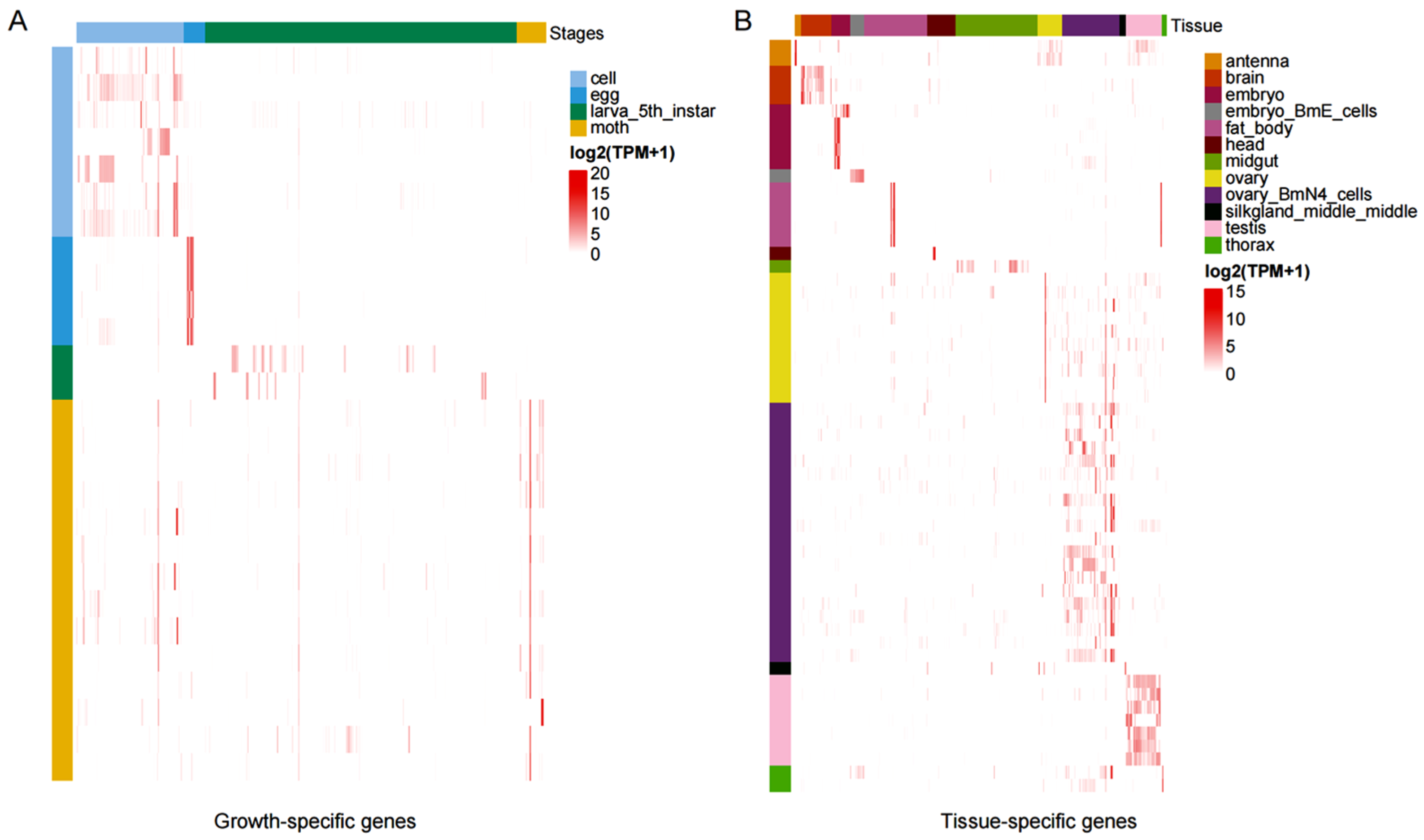
3.2. Identification of HKGs and Tissue-Specific Genes
3.3. Functional Analysis and Expression Patterns of HKGs
3.4. Expression Patterns of Specific Genes
3.5. Construction and Mining of Regulatory Network
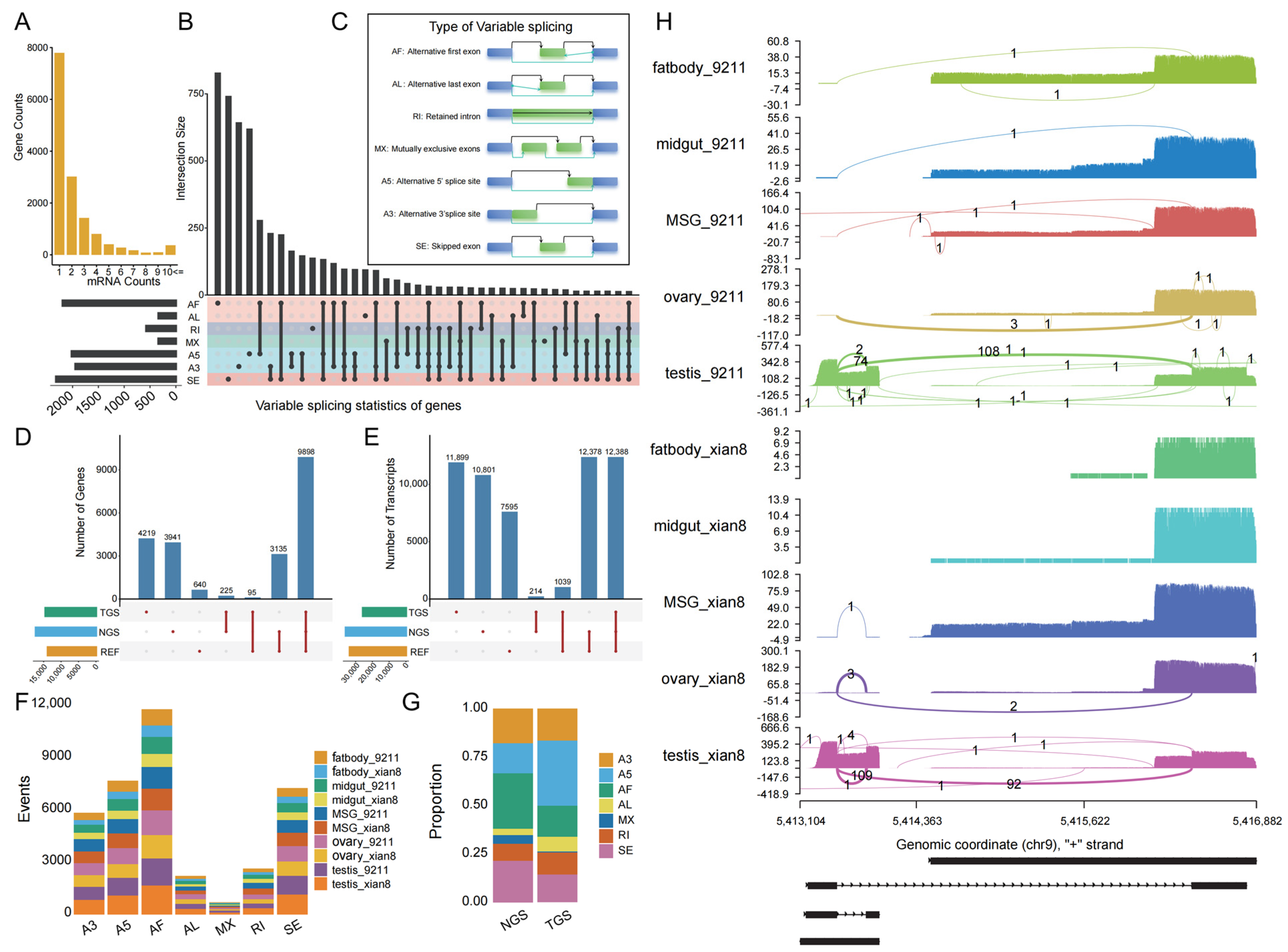
3.6. Landscape of Alternative Splicing in Silkworms
3.7. Differential Alternative Splicing Events of Developmental Stages and Tissues
3.8. TGS Detected a Higher Number of Alternative Splicing Events
3.9. Xian8 and 9211 Exhibit Significant Differences in Core Alternative Splicing Patterns
4. Discussion
4.1. Significance of HKGs and Tissue-Specific Genes
4.2. Regulatory Networks Reveal Specific Gene Expression Modules and Functional Hub Genes
4.3. Panoramic Atlas of Alternative Splicing Based on Third-Generation Sequencing
5. Conclusions
Supplementary Materials
Author Contributions
Funding
Institutional Review Board Statement
Informed Consent Statement
Data Availability Statement
Acknowledgments
Conflicts of Interest
Abbreviations
| AS | Alternative splicing |
| CV | Coefficient of variation |
| GTEx | Genotype-Tissue Expression Consortium |
| HKG | Housekeeping gene |
| IHEC | International Human Epigenome Consortium |
| NGS | Next-generation sequencing |
| PSI | Percent spliced-in |
| TGS | Third-generation sequencing |
| TSG | Tissue-specific gene |
| TPM | Transcripts per million |
| WGCNA | Weighted gene co-expression network analysis |
References
- Lu, M.; Zhang, Y.; Yang, F.; Mai, J.; Gao, Q.; Xu, X.; Kang, H.; Hou, L.; Shang, Y.; Qain, Q.; et al. TWAS Atlas: A curated knowledgebase of transcriptome-wide association studies. Nucleic Acids Res. 2023, 51, D1179–D1187. [Google Scholar] [CrossRef]
- Chen, A.; Liao, S.; Cheng, M.; Ma, K.; Wu, L.; Lai, Y.; Qiu, X.; Yang, J.; Xu, J.; Hao, S.; et al. Spatiotemporal transcriptomic atlas of mouse organogenesis using DNA nanoball-patterned arrays. Cell 2022, 185, 1777–1792.e21. [Google Scholar] [CrossRef] [PubMed]
- Fincher, C.T.; Wurtzel, O.; de Hoog, T.; Kravarik, K.M.; Reddien, P.W. Cell type transcriptome atlas for the planarian Schmidtea mediterranea. Science 2018, 360, eaaq1736. [Google Scholar] [CrossRef] [PubMed]
- Wang, S.; Zheng, Y.; Li, J.; Yu, Y.; Zhang, W.; Song, M.; Liu, Z.; Min, Z.; Hu, H.; Jing, Y.; et al. Single-Cell Transcriptomic Atlas of Primate Ovarian Aging. Cell 2020, 180, 585–600.e19. [Google Scholar] [CrossRef] [PubMed]
- Lan, D.; Fu, W.; Ji, W.; Mipam, T.D.; Xiong, X.; Ying, S.; Xiong, Y.; Sheng, P.; Ni, J.; Bai, L.; et al. Pangenome and multi-tissue gene atlas provide new insights into the domestication and highland adaptation of yaks. J. Anim. Sci. Biotechnol. 2024, 15, 64. [Google Scholar] [CrossRef]
- Liu, Z.; Fu, S.; He, X.; Dai, L.; Liu, X.; Narisu; Shi, C.; Gu, M.; Wang, Y.; Manda; et al. Integrated Multi-Tissue Transcriptome Profiling Characterizes the Genetic Basis and Biomarkers Affecting Reproduction in Sheep (Ovis aries). Genes 2023, 14, 1881. [Google Scholar] [CrossRef]
- Lorenzi, L.; Chiu, H.S.; Avila Cobos, F.; Gross, S.; Volders, P.J.; Cannoodt, R.; Nuytens, J.; Vanderheyden, K.; Anckaert, J.; Lefever, S.; et al. The RNA Atlas expands the catalog of human non-coding RNAs. Nat. Biotechnol. 2021, 39, 1453–1465. [Google Scholar] [CrossRef]
- Lizio, M.; Harshbarger, J.; Shimoji, H.; Severin, J.; Kasukawa, T.; Sahin, S.; Abugessaisa, I.; Fukuda, S.; Hori, F.; Ishikawa-Kato, S.; et al. Gateways to the FANTOM5 promoter level mammalian expression atlas. Genome Biol. 2015, 16, 22. [Google Scholar] [CrossRef]
- Consortium, E.P.; Birney, E.; Stamatoyannopoulos, J.A.; Dutta, A.; Guigo, R.; Gingeras, T.R.; Margulies, E.H.; Weng, Z.; Snyder, M.; Dermitzakis, E.T.; et al. Identification and analysis of functional elements in 1% of the human genome by the ENCODE pilot project. Nature 2007, 447, 799–816. [Google Scholar] [CrossRef]
- Teng, J.; Gao, Y.; Yin, H.; Bai, Z.; Liu, S.; Zeng, H.; Bai, L.; Cai, Z.; Zhao, B.; Li, X.; et al. A compendium of genetic regulatory effects across pig tissues. Nat. Genet. 2024, 56, 112–123. [Google Scholar] [CrossRef]
- Liu, S.; Gao, Y.; Canela-Xandri, O.; Wang, S.; Yu, Y.; Cai, W.; Li, B.; Xiang, R.; Chamberlain, A.J.; Pairo-Castineira, E.; et al. A multi-tissue atlas of regulatory variants in cattle. Nat. Genet. 2022, 54, 1438–1447. [Google Scholar] [CrossRef]
- Pan, Z.; Wang, Y.; Wang, M.; Wang, Y.; Zhu, X.; Gu, S.; Zhong, C.; An, L.; Shan, M.; Damas, J.; et al. An atlas of regulatory elements in chicken: A resource for chicken genetics and genomics. Sci. Adv. 2023, 9, eade1204. [Google Scholar] [CrossRef]
- Guan, D.; Bai, Z.; Zhu, X.; Zhong, C.; Hou, Y.; Zhu, D.; Li, H.; Lan, F.; Diao, S.; Yao, Y.; et al. Genetic regulation of gene expression across multiple tissues in chickens. Nat. Genet. 2025, 57, 1298–1308. [Google Scholar] [CrossRef]
- Pan, X.; Cai, J.; Wang, Y.; Xu, D.; Jiang, Y.; Gong, W.; Tian, Y.; Shen, Q.; Zhang, Z.; Yuan, X.; et al. Expression Profile of Housekeeping Genes and Tissue-Specific Genes in Multiple Tissues of Pigs. Animals 2022, 12, 3539. [Google Scholar] [CrossRef]
- Zhang, T.; Wang, T.; Niu, Q.; Xu, L.; Chen, Y.; Gao, X.; Gao, H.; Zhang, L.; Liu, G.E.; Li, J.; et al. Transcriptional atlas analysis from multiple tissues reveals the expression specificity patterns in beef cattle. BMC Biol. 2022, 20, 79. [Google Scholar] [CrossRef] [PubMed]
- He, J.; Benedito, V.A.; Wang, M.; Murray, J.D.; Zhao, P.X.; Tang, Y.; Udvardi, M.K. The Medicago truncatula gene expression atlas web server. BMC Bioinform. 2009, 10, 441. [Google Scholar] [CrossRef] [PubMed]
- Eiru, K.; Sohyun, H.; Insuk, L. SoyNet: A database of co-functional networks for soybean Glycine max. Nucleic Acids Res. 2016, 45, D1082–D1089. [Google Scholar]
- Guo, W.; Schreiber, M.; Marosi, V.B.; Bagnaresi, P.; Jørgensen, M.E.; Braune, K.B.; Chalmers, K.; Chapman, B.; Dang, V.; Dockter, C.; et al. A barley pan-transcriptome reveals layers of genotype-dependent transcriptional complexity. Nat. Genet. 2025, 57, 441–450. [Google Scholar] [CrossRef]
- Caudal, É.; Loegler, V.; Dutreux, F.; Vakirlis, N.; Teyssonnière, É.; Caradec, C.; Friedrich, A.; Hou, J.; Schacherer, J. Pan-transcriptome reveals a large accessory genome contribution to gene expression variation in yeast. Nat. Genet. 2024, 56, 1278–1287. [Google Scholar] [CrossRef] [PubMed]
- Choi, B.; Vu, H.T.; Vu, H.T.; Radwanska, M.; Magez, S. Advances in the Immunology of the Host-Parasite Interactions in African Trypanosomosis, including Single-Cell Transcriptomics. Pathogens 2024, 13, 188. [Google Scholar] [CrossRef]
- Liu, W.; Li, Q. Single-cell transcriptomics dissecting the development and evolution of nervous system in insects. Curr. Opin. Insect Sci. 2024, 63, 101201. [Google Scholar] [CrossRef]
- Tong, X.; Han, M.J.; Lu, K.; Tai, S.; Liang, S.; Liu, Y.; Hu, H.; Shen, J.; Long, A.; Zhan, C.; et al. High-resolution silkworm pan-genome provides genetic insights into artificial selection and ecological adaptation. Nat. Commun. 2022, 13, 5619. [Google Scholar] [CrossRef]
- Wan, L.; Zhou, A.; Xiao, W.; Zou, B.; Jiang, Y.; Xiao, J.; Deng, C.; Zhang, Y.; Members of the Genefang Research Team. Cytochrome P450 monooxygenase genes in the wild silkworm, Bombyx mandarina. PeerJ 2021, 9, e10818. [Google Scholar] [CrossRef]
- Lu, Y.; Luo, J.; An, E.; Lu, B.; Wei, Y.; Chen, X.; Lu, K.; Liang, S.; Hu, H.; Han, M.; et al. Deciphering the Genetic Basis of Silkworm Cocoon Colors Provides New Insights into Biological Coloration and Phenotypic Diversification. Mol. Biol. Evol. 2023, 40, msad017. [Google Scholar] [CrossRef] [PubMed]
- Song, J.; Liu, L.; Li, Z.; Mao, T.; Zhang, J.; Zhou, L.; Chen, X.; Shang, Y.; Sun, T.; Luo, Y.; et al. Lycium barbarum polysaccharide improves dopamine metabolism and symptoms in an MPTP-induced model of Parkinson’s disease. BMC Med. 2022, 20, 412. [Google Scholar] [CrossRef]
- Zeng, Z.; Tong, X.; Yang, Y.; Zhang, Y.; Deng, S.; Zhang, G.; Dai, F. Pediococcus pentosaceus ZZ61 enhances growth performance and pathogenic resistance of silkworm Bombyx mori by regulating gut microbiota and metabolites. Bioresour. Technol. 2024, 402, 130821. [Google Scholar] [CrossRef] [PubMed]
- Zou, Y.; Wu, W.; Luo, T.; Tang, Y.; Hu, H.; Ye, A.; Xu, L.; Dai, F.; Tong, X. Disruption of Zfh3 abolishes mulberry-specific monophagy in silkworm larvae. Insect Sci. 2024, 31, 1397–1411. [Google Scholar]
- Lu, K.; Pan, Y.; Shen, J.; Yang, L.; Zhan, C.; Liang, S.; Tai, S.; Wan, L.; Li, T.; Cheng, T.; et al. SilkMeta: A comprehensive platform for sharing and exploiting pan-genomic and multi-omic silkworm data. Nucleic Acids Res. 2024, 52, D1024–D1032. [Google Scholar] [CrossRef]
- Tan, D.; Hu, H.; Tong, X.; Han, M.; Gai, T.; Lou, J.; Yan, Z.; Xiong, G.; Lu, C.; Dai, F. Mutation of a lepidopteran-specific PMP-like protein, BmLSPMP-like, induces a stick body shape in silkworm, Bombyx mori. Pest. Manag. Sci. 2022, 78, 5334–5346. [Google Scholar] [CrossRef] [PubMed]
- Chen, T.; Sun, Q.; Ma, Y.; Zeng, W.; Liu, R.; Qu, D.; Huang, L.; Xu, H. A transcriptome atlas of silkworm silk glands revealed by PacBio single-molecule long-read sequencing. Mol. Genet. Genom. 2020, 295, 1227–1237. [Google Scholar] [CrossRef]
- Ma, Y.; Zeng, W.; Ba, Y.; Luo, Q.; Ou, Y.; Liu, R.; Ma, J.; Tang, Y.; Hu, J.; Wang, H.; et al. A single-cell transcriptomic atlas characterizes the silk-producing organ in the silkworm. Nat. Commun. 2022, 13, 3316. [Google Scholar] [CrossRef]
- Kawamoto, M.; Jouraku, A.; Toyoda, A.; Yokoi, K.; Minakuchi, Y.; Katsuma, S.; Fujiyama, A.; Kiuchi, T.; Yamamoto, K.; Shimada, T. High-quality genome assembly of the silkworm, Bombyx mori. Insect Biochem. Mol. Biol. 2019, 107, 53–62. [Google Scholar] [CrossRef]
- Wan, L.; Xiao, W.; Huang, Z.; Zhou, A.; Jiang, Y.; Zou, B.; Liu, B.; Deng, C.; Zhang, Y. Systematic identification of smORFs in domestic silkworm (Bombyx mori). PeerJ 2023, 11, e14682. [Google Scholar] [CrossRef]
- Chen, S. Ultrafast one-pass FASTQ data preprocessing, quality control, and deduplication using fastp. iMeta 2023, 2, e107. [Google Scholar] [CrossRef]
- Zhang, Y.; Park, C.; Bennett, C.; Thornton, M.; Kim, D. Rapid and accurate alignment of nucleotide conversion sequencing reads with HISAT-3N. Genome Res. 2021, 31, 1290–1295. [Google Scholar] [CrossRef]
- Danecek, P.; Bonfield, J.K.; Liddle, J.; Marshall, J.; Ohan, V.; Pollard, M.O.; Whitwham, A.; Keane, T.; McCarthy, S.A.; Davies, R.M.; et al. Twelve years of SAMtools and BCFtools. Gigascience 2021, 10, giab008. [Google Scholar] [CrossRef] [PubMed]
- Shumate, A.; Wong, B.; Pertea, G.; Pertea, M. Improved transcriptome assembly using a hybrid of long and short reads with StringTie. PLoS Comput. Biol. 2022, 18, e1009730. [Google Scholar] [CrossRef] [PubMed]
- Haas, B.J. Analysis of alternative splicing in plants with bioinformatics tools. Curr. Top. Microbiol. Immunol. 2008, 326, 17–37. [Google Scholar] [PubMed]
- Rhind, N.; Chen, Z.; Yassour, M.; Thompson, D.A.; Haas, B.J.; Habib, N.; Wapinski, I.; Roy, S.; Lin, M.F.; Heiman, D.I.; et al. Comparative functional genomics of the fission yeasts. Science 2011, 332, 930–936. [Google Scholar] [CrossRef]
- Haas, B.J.; Zeng, Q.; Pearson, M.D.; Cuomo, C.A.; Wortman, J.R. Approaches to Fungal Genome Annotation. Mycology 2011, 2, 118–141. [Google Scholar] [CrossRef]
- Pertea, G.; Pertea, M. GFF Utilities: GffRead and GffCompare. F1000Research 2020, 9, 304. [Google Scholar] [CrossRef]
- Trincado, J.L.; Entizne, J.C.; Hysenaj, G.; Singh, B.; Skalic, M.; Elliott, D.J.; Eyras, E. SUPPA2: Fast, accurate, and uncertainty-aware differential splicing analysis across multiple conditions. Genome Biol. 2018, 19, 40. [Google Scholar] [CrossRef]
- Zhang, Y.; Parmigiani, G.; Johnson, W.E. ComBat-seq: Batch effect adjustment for RNA-seq count data. NAR Genom. Bioinform. 2020, 2, lqaa078. [Google Scholar] [CrossRef]
- Revelle, W. psych, version 2.6.3. an R package for psychological, psychometric, and personality research. R Foundation for Statistical Computing: Vienna, Austria, 2026.
- Csardi, G.; Nepusz, T. The igraph software package for complex network research. Interjournal Complex. Syst. 2006, 1695–1704. [Google Scholar] [CrossRef]
- Camargo, A.P.; Vasconcelos, A.A.; Fiamenghi, M.B.; Pereira, G.A.G.; Carazzolle, M.F. tspex: A tissue-specificity calculator for gene expression data. Res. Sq. 2020. preprint. [Google Scholar] [CrossRef]
- Langfelder, P.; Horvath, S. WGCNA: An R package for weighted correlation network analysis. BMC Bioinform. 2008, 9, 559. [Google Scholar] [CrossRef]
- Kerseviciute, I.; Gordevicius, J. aPEAR: An R package for autonomous visualization of pathway enrichment networks. Bioinformatics 2023, 39, btad672. [Google Scholar] [CrossRef] [PubMed]
- Wang, Y.; Xie, Z.; Kutschera, E.; Adams, J.I.; Kadash-Edmondson, K.E.; Xing, Y. rMATS-turbo: An efficient and flexible computational tool for alternative splicing analysis of large-scale RNA-seq data. Nat. Protoc. 2024, 19, 1083–1104. [Google Scholar] [CrossRef] [PubMed]
- De Coster, W.; D’Hert, S.; Schultz, D.T.; Cruts, M.; Van Broeckhoven, C. NanoPack: Visualizing and processing long-read sequencing data. Bioinformatics 2018, 34, 2666–2669. [Google Scholar] [CrossRef] [PubMed]
- Prjibelski, A.D.; Mikheenko, A.; Joglekar, A.; Smetanin, A.; Jarroux, J.; Lapidus, A.L.; Tilgner, H.U. Accurate isoform discovery with IsoQuant using long reads. Nat. Biotechnol. 2023, 41, 915–918. [Google Scholar] [CrossRef]
- Pardo-Palacios, F.J.; Arzalluz-Luque, A.; Kondratova, L.; Salguero, P.; Mestre-Tomas, J.; Amorin, R.; Estevan-Morio, E.; Liu, T.; Nanni, A.; McIntyre, L.; et al. SQANTI3: Curation of long-read transcriptomes for accurate identification of known and novel isoforms. Nat. Methods 2024, 21, 793–797. [Google Scholar] [CrossRef]
- Wan, L.; Su, S.; Liu, J.; Zou, B.; Jiang, Y.; Jiao, B.; Tang, S.; Zhang, Y.; Deng, C.; Xiao, W. The Spatio-Temporal Expression Profiles of Silkworm Pseudogenes Provide Valuable Insights into Their Biological Roles. Evol. Bioinform. Online 2024, 20, 11769343241261814. [Google Scholar] [CrossRef] [PubMed]
- Joshi, C.J.; Ke, W.; Drangowska-Way, A.; O’Rourke, E.J.; Lewis, N.E. What are housekeeping genes? PLoS Comput. Biol. 2022, 18, e1010295. [Google Scholar] [CrossRef]
- Zhao, F.; Yan, Y.; Wang, Y.; Liu, Y.; Yang, R. Splicing complexity as a pivotal feature of alternative exons in mammalian species. BMC Genom. 2023, 24, 198. [Google Scholar] [CrossRef] [PubMed]
- Tang, M.; Liu, Y.; Zhang, H.; Sun, L.; Lu, P.; Chen, K. Comprehensive transcriptome sequencing of silkworm Midguts: Uncovering extensive isoform diversity and alternative splicing in BmNPV-Sensitive and BmNPV-resistant strains. J. Invertebr. Pathol. 2024, 204, 108104. [Google Scholar] [CrossRef] [PubMed]
- Yuan, Y.; Zhou, T.; Yang, Z.; Zhang, Y.; Ye, Z.; Liu, L.; Zheng, L.; Yan, Z.; Hu, H.; Han, M.; et al. Doublesex gene in Bombyx mori: CRISPR-mediated female-to-male sex reversal through exon skipping. Pest. Manag. Sci. 2025, 81, 5917–5927. [Google Scholar] [CrossRef]
- Ma, Y.; Li, Q.; Tang, Y.; Zhang, Z.; Liu, R.; Luo, Q.; Wang, Y.; Hu, J.; Chen, Y.; Li, Z.; et al. The architecture of silk-secreting organs during the final larval stage of silkworms revealed by single-nucleus and spatial transcriptomics. Cell Rep. 2024, 43, 114460. [Google Scholar] [CrossRef]
- Naftaly, A.S.; Pau, S.; White, M.A. Long-read RNA sequencing reveals widespread sex-specific alternative splicing in threespine stickleback fish. Genome Res. 2021, 31, 1486–1497. [Google Scholar] [CrossRef]
- Sun, X.; Wang, Y.; Wang, J.; Liu, Y.; Song, D.; Fu, J.; Jones, D.; Wang, D.; Liu, M.; Ma, L. Comparative genomic analysis of Fusarium oxysporum f. sp. lycopersici reveals telomeric duplications of a lineage-specific region carrying SIX8 and PSL1 and genome-wide expansion of Foxy transposable elements. Int. J. Biol. Macromol. 2025, 297, 139636. [Google Scholar] [CrossRef]
- Han, S.W.; Jewell, S.; Thomas-Tikhonenko, A.; Barash, Y. Contrasting and combining transcriptome complexity captured by short and long RNA sequencing reads. Genome Res. 2024, 34, 1624–1635. [Google Scholar] [CrossRef]
- Fu, Y.; Kim, H.; Roy, S.; Huang, S.; Adams, J.I.; Grimes, S.M.; Lau, B.T.; Sathe, A.; Ji, H.P.; Zhang, N.R. Single cell and spatial alternative splicing analysis with Nanopore long read sequencing. Nat. Commun. 2025, 16, 6654. [Google Scholar] [CrossRef] [PubMed]
- Lu, W.; Ma, S.; Sun, L.; Zhang, T.; Wang, X.; Feng, M.; Wang, A.; Shi, R.; Jia, L.; Xia, Q. Combined CRISPR toolkits reveal the domestication landscape and function of the ultra-long and highly repetitive silk genes. Acta Biomater. 2023, 158, 190–202. [Google Scholar] [CrossRef] [PubMed]






| Tissue | Gene |
|---|---|
| antenna | LOC101737574, LOC693104; |
| brain | LOC101735407, LOC101735848, LOC101740460; |
| embryo | LOC101737997, LOC101740264, LOC101744972, LOC119630908, novel_gene_63_65869db7; |
| * embryo_BmE_cells | LOC101746709; |
| fat_body | LOC101740657, LOC101743298, LOC101744429, LOC101745249, novel_gene_707_65869db7; |
| head | LOC105841884; |
| midgut | LOC101735522; |
| ovary | CPG12_CPG13, CPR91, LOC101741909, LOC10174193, LOC101742474, LOC101742952, LOC10174298, LOC101743125, LOC110386587, LOC119630792; |
| * ovary_BmN4_cells | Bbx-a7, InR, LOC101736699, LOC101738898, LOC101739472, LOC1017415988, LOC101743234, LOC101744383, LOC101744896, LOC101745044, LOC101745950, LOC119628642, LOC119629137, LOC119629966, LOC119630034, LOC692907, LOC732919, LOC733036, LOC733143, novel_gene_679_65869db7; |
| silkgland_middle_middle | LOC101745131; |
| testis | LOC101738468, LOC101738590, LOC101741886,LOC101743393, LOC101745356, LOC101746049, LOC101746875; |
| thorax | LOC100134921, Rli; |
| Module Colors | Count | Hub Genes | Freq |
|---|---|---|---|
| black | 251 | 5 | 1.9% |
| blue | 1252 | 25 | 9.3% |
| brown | 482 | 9 | 3.3% |
| green | 286 | 5 | 1.9% |
| grey | 927 | 18 | 6.7% |
| smagenta | 100 | 2 | 0.7% |
| pink | 219 | 4 | 1.5% |
| purple | 81 | 1 | 0.4% |
| red | 259 | 5 | 1.9% |
| turquoise | 9411 | 188 | 69.9% |
| yellow | 389 | 7 | 2.6% |
| Growth1 | Growth2 | AS Type | Total.AS.num | Total.gene.num | sig.AS.num | sig.gene.num |
|---|---|---|---|---|---|---|
| cell | egg | SE | 62,630 | 8215 | 51 | 41 |
| cell | egg | A5SS | 2344 | 1168 | 8 | 8 |
| cell | egg | A3SS | 2934 | 1462 | 9 | 7 |
| cell | egg | MXE | 18,447 | 4926 | 517 | 274 |
| cell | egg | RI | 622 | 411 | 0 | 0 |
| egg | larva_2nd_instar | SE | 15,241 | 5121 | 358 | 283 |
| egg | larva_2nd_instar | A5SS | 1007 | 676 | 156 | 137 |
| egg | larva_2nd_instar | A3SS | 1360 | 877 | 164 | 141 |
| egg | larva_2nd_instar | MXE | 3018 | 1623 | 914 | 672 |
| egg | larva_2nd_instar | RI | 299 | 232 | 47 | 42 |
| larva_2nd_instar | larva_3rd_instar | SE | 6095 | 3238 | 879 | 627 |
| larva_2nd_instar | larva_3rd_instar | A5SS | 757 | 558 | 244 | 207 |
| larva_2nd_instar | larva_3rd_instar | A3SS | 1010 | 723 | 312 | 267 |
| larva_2nd_instar | larva_3rd_instar | MXE | 852 | 490 | 376 | 248 |
| larva_2nd_instar | larva_3rd_instar | RI | 205 | 157 | 72 | 62 |
| larva_3rd_instar | larva_4th_instar | SE | 13,618 | 5226 | 449 | 338 |
| larva_3rd_instar | larva_4th_instar | A5SS | 1481 | 912 | 55 | 50 |
| larva_3rd_instar | larva_4th_instar | A3SS | 1896 | 1167 | 48 | 40 |
| larva_3rd_instar | larva_4th_instar | MXE | 2479 | 1162 | 267 | 136 |
| larva_3rd_instar | larva_4th_instar | RI | 442 | 280 | 15 | 15 |
| larva_4th_instar | larva_5th_instar | SE | 72,262 | 9198 | 190 | 152 |
| larva_4th_instar | larva_5th_instar | A5SS | 4639 | 1407 | 38 | 34 |
| larva_4th_instar | larva_5th_instar | A3SS | 5819 | 1690 | 44 | 40 |
| larva_4th_instar | larva_5th_instar | MXE | 22,015 | 5706 | 2044 | 954 |
| larva_4th_instar | larva_5th_instar | RI | 1395 | 482 | 13 | 10 |
| larva_5th_instar | larva_wandering | SE | 69,285 | 9163 | 216 | 168 |
| larva_5th_instar | larva_wandering | A5SS | 4300 | 1392 | 39 | 38 |
| larva_5th_instar | larva_wandering | A3SS | 5319 | 1677 | 40 | 37 |
| larva_5th_instar | larva_wandering | MXE | 21,433 | 5658 | 2108 | 1020 |
| larva_5th_instar | larva_wandering | RI | 1317 | 475 | 14 | 13 |
| larva_wandering | moth | SE | 46,583 | 8414 | 511 | 386 |
| larva_wandering | moth | A5SS | 2862 | 1322 | 87 | 74 |
| larva_wandering | moth | A3SS | 3665 | 1596 | 75 | 62 |
| larva_wandering | moth | MXE | 12,646 | 4375 | 1298 | 780 |
| larva_wandering | moth | RI | 764 | 449 | 30 | 27 |
| moth | pre_pupa | SE | 44,276 | 8327 | 626 | 446 |
| moth | pre_pupa | A5SS | 2773 | 1305 | 86 | 74 |
| moth | pre_pupa | A3SS | 3531 | 1570 | 95 | 79 |
| moth | pre_pupa | MXE | 11,648 | 4148 | 1309 | 815 |
| moth | pre_pupa | RI | 755 | 441 | 35 | 30 |
| pre_pupa | pupa | SE | 37,464 | 7953 | 0 | 0 |
| pre_pupa | pupa | A5SS | 2682 | 1288 | 0 | 0 |
| pre_pupa | pupa | A3SS | 3280 | 1567 | 0 | 0 |
| pre_pupa | pupa | MXE | 9259 | 3569 | 0 | 0 |
| pre_pupa | pupa | RI | 763 | 433 | 0 | 0 |
Disclaimer/Publisher’s Note: The statements, opinions and data contained in all publications are solely those of the individual author(s) and contributor(s) and not of MDPI and/or the editor(s). MDPI and/or the editor(s) disclaim responsibility for any injury to people or property resulting from any ideas, methods, instructions or products referred to in the content. |
© 2026 by the authors. Licensee MDPI, Basel, Switzerland. This article is an open access article distributed under the terms and conditions of the Creative Commons Attribution (CC BY) license.
Share and Cite
Wan, L.; Jiang, Y.; Zhang, C.; Lu, M.; Ye, A.; Yang, J.; Deng, C.; Wang, Y.; Xiao, W. Pan-Transcriptome Analyses of Multiple Tissues and Growth Stages Create Expression Atlases for the Silkworm Bombyx mori. Animals 2026, 16, 1046. https://doi.org/10.3390/ani16071046
Wan L, Jiang Y, Zhang C, Lu M, Ye A, Yang J, Deng C, Wang Y, Xiao W. Pan-Transcriptome Analyses of Multiple Tissues and Growth Stages Create Expression Atlases for the Silkworm Bombyx mori. Animals. 2026; 16(7):1046. https://doi.org/10.3390/ani16071046
Chicago/Turabian StyleWan, Linrong, Yaming Jiang, Cheng Zhang, Mengyao Lu, Aijun Ye, Jiezhi Yang, Cao Deng, Yi Wang, and Wenfu Xiao. 2026. "Pan-Transcriptome Analyses of Multiple Tissues and Growth Stages Create Expression Atlases for the Silkworm Bombyx mori" Animals 16, no. 7: 1046. https://doi.org/10.3390/ani16071046
APA StyleWan, L., Jiang, Y., Zhang, C., Lu, M., Ye, A., Yang, J., Deng, C., Wang, Y., & Xiao, W. (2026). Pan-Transcriptome Analyses of Multiple Tissues and Growth Stages Create Expression Atlases for the Silkworm Bombyx mori. Animals, 16(7), 1046. https://doi.org/10.3390/ani16071046

