Optimizing Finishing Pig Performance and Sustainability: The Role of Protein Levels and Eco-Friendly Additive
Simple Summary
Abstract
1. Introduction
2. Materials and Methods
2.1. Ethical Statement
2.2. Experimental Material
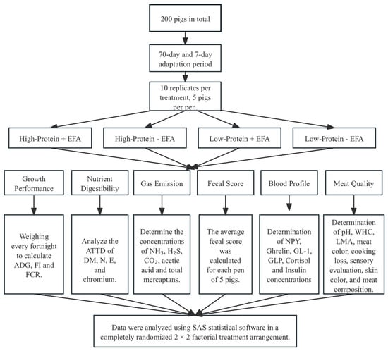
2.3. Experimental Design, Animals, and Housing
2.4. Growth Performance
2.5. Nutrient Digestibility
2.6. Gas Emission
2.7. Fecal Score
2.8. Blood Profile
2.9. Meat Quality
2.10. Statistical Analysis
3. Results
4. Discussion
5. Conclusions
Author Contributions
Funding
Institutional Review Board Statement
Informed Consent Statement
Data Availability Statement
Acknowledgments
Conflicts of Interest
References
- Lei, X.J.; Lee, S.I.; Kim, I.H. Effects of different levels of dietary protein with or without plant extract YGF251 on growth performance, nutrient digestibility, blood profiles, fecal microbial shedding, and fecal gas emission in growing pigs. Anim. Sci. J. 2019, 90, 547–553. [Google Scholar] [CrossRef]
- Dai, C.; Li, H.; Zhao, W.; Fu, Y.; Cheng, J. Bioactive functions of chlorogenic acid and its research progress in pig industry. J. Anim. Physiol. Anim. Nutr. 2024, 108, 439–450. [Google Scholar] [CrossRef] [PubMed]
- Khan, R.U.; Fatima, A.; Naz, S.; Ragni, M.; Tarricone, S.; Tufarelli, V. Perspective, Opportunities and Challenges in Using Fennel (Foeniculum vulgare) in Poultry Health and Production as an Eco-Friendly Alternative to Antibiotics: A Review. Antibiotics 2022, 11, 278. [Google Scholar] [CrossRef] [PubMed]
- Sampath, V.; Park, J.H.; Kim, I.H. Synbiotic-Glyconutrient Additive Reveals a Conducive Effect on Growth Performance, Fatty Acid Profile, Sensory Characteristics, and Texture Profile Analysis in Finishing Pig. Foods 2024, 13, 105. [Google Scholar] [CrossRef]
- Munezero, O.; Cho, S.; Kim, I.H. The effects of synbiotics-glyconutrients on growth performance, nutrient digestibility, gas emission, meat quality, and fatty acid profile of finishing pigs. J. Anim. Sci. Technol. 2024, 66, 310–325. [Google Scholar] [CrossRef]
- Hermans, L.; De Pelsmaeker, S.; Denaeghel, S.; Cox, E.; Favoreel, H.W.; Devriendt, B. β-Glucan-Induced IL-10 Secretion by Monocytes Triggers Porcine NK Cell Cytotoxicity. Front. Immunol. 2021, 12, 634402. [Google Scholar] [CrossRef]
- Choi, H.; Kim, S.W. Characterization of β-Glucans from Cereal and Microbial Sources and Their Roles in Feeds for Intestinal Health and Growth of Nursery Pigs. Animals 2023, 13, 22–36. [Google Scholar] [CrossRef]
- Long, S.; Hu, J.; Mahfuz, S.; Ma, H.; Piao, X. Effects of dietary supplementation of compound enzymes on performance, nutrient digestibility, serum antioxidant status, immunoglobulins, intestinal morphology and microbiota community in weaned pigs. Arch. Anim. Nutr. 2021, 75, 31–47. [Google Scholar] [CrossRef]
- Cheng, L.; Kim, I.H. Effects of dietary supplementation with Bacillus licheniformis derived-protease on growth performance, nutrient digestibility and fecal microbial shedding in post-weaned growing pigs. J. Appl. Anim. Res. 2019, 47, 322–325. [Google Scholar] [CrossRef]
- Zhu, J.; Gao, M.; Zhang, R.; Sun, Z.; Wang, C.; Yang, F.; Huang, T.; Qu, S.; Zhao, L.; Li, Y.; et al. Effects of soybean meal fermented by L. plantarum, B. subtilis and S. cerevisieae on growth, immune function and intestinal morphology in weaned piglets. Microb. Cell Fact. 2017, 16, 191. [Google Scholar] [CrossRef]
- Su, W.; Jiang, Z.; Wang, C.; Zhang, Y.; Gong, T.; Wang, F.; Jin, M.; Wang, Y.; Lu, Z. Co-fermented defatted rice bran alters gut microbiota and improves growth performance, antioxidant capacity, immune status and intestinal permeability of finishing pigs. Anim. Nutr. 2022, 11, 413–424. [Google Scholar] [CrossRef]
- Liu, S.; Xie, J.; Fan, Z.; Ma, X.; Yin, Y. Effects of low protein diet with a balanced amino acid pattern on growth performance, meat quality and cecal microflora of finishing pigs. J. Sci. Food Agric. 2023, 103, 957–967. [Google Scholar] [CrossRef]
- Gomes, M.D.S.; Duarte, M.E.; Saraiva, A.; de Oliveira, L.L.; Teixeira, L.M.; Rocha, G.C. Effect of antibiotics and low-crude protein diets on growth performance, health, immune response, and fecal microbiota of growing pigs. J. Anim. Sci. 2023, 101, skad357. [Google Scholar] [CrossRef]
- NRC. Nutrient Requirements of Swine: Eleventh Revised Edition; The National Academies Press: Washington, DC, USA, 2012. [Google Scholar]
- AOAC—Association of Official Analytical Chemists. Official Methods of Analysis of AOAC International, 18th ed.; AOAC International: Gaithersburg, MD, USA, 2005. [Google Scholar]
- Williams, C.H.; David, D.J.; Iismaa, O. The determination of chromic oxide in faeces samples by atomic absorption spectrophotometry. J. Agric. Sci. 1962, 59, 381–385. [Google Scholar] [CrossRef]
- Nguyen, D.H.; Lee, K.Y.; Tran, H.N.; Kim, I.H. Effect of a protected blend of organic acids and medium-chain fatty acids on growth performance, nutrient digestibility, blood profiles, meat quality, faecal microflora, and faecal gas emission in finishing pigs. Can. J. Anim. Sci. 2019, 99, 448–455. [Google Scholar] [CrossRef]
- Wang, H.; Yu, S.-J.; Kim, I.-H. Evaluation on the Growth Performance, Nutrient Digestibility, Faecal Microbiota, Noxious Gas Emission, and Faecal Score on Weaning Pigs Supplement with and without Probiotics Complex Supplementation in Different Level of Zinc Oxide. Animals 2023, 13, 381. [Google Scholar] [CrossRef]
- NPPC. Procedures to Evaluate Market Hogs; National Pork Producers Council: Des Moines, IA, USA, 1991. [Google Scholar]
- Kauffman, R.G.; Eikelenboom, G.; van der Wal, P.G.; Engel, B.; Zaar, M. A comparison of methods to estimate water-holding capacity in post-rigor porcine muscle. Meat Sci. 1986, 18, 307–322. [Google Scholar] [CrossRef]
- Sullivan, Z.M.; Honeyman, M.S.; Gibson, L.R.; Prusa, K.J. Effects of triticale-based diets on finishing pig performance and pork quality in deep-bedded hoop barns. Meat Sci. 2007, 76, 428–437. [Google Scholar] [CrossRef]
- Pejsak, Z.; Kaźmierczak, P.; Butkiewicz, A.F.; Wojciechowski, J.; Woźniakowski, G. Alternatives to zinc oxide in pig production. Pol. J. Vet. Sci. 2023, 26, 319–330. [Google Scholar] [CrossRef]
- Goh, T.W.; Kim, H.J.; Moon, K.; Kim, Y.Y. Effects of β-glucan with vitamin E supplementation on the growth performance, blood profiles, immune response, pork quality, pork flavor, and economic benefit in growing and finishing pigs. Anim. Biosci. 2023, 36, 929–942. [Google Scholar] [CrossRef]
- Woyengo, T.A.; Patterson, R.; Levesque, C.L. Nutritive value of extruded or multi-enzyme supplemented cold-pressed soybean cake for pigs. J. Anim. Sci. 2016, 94, 5230–5238. [Google Scholar] [CrossRef] [PubMed]
- Biswas, S.; Kim, M.H.; Baek, D.H.; Kim, I.H. Probiotic mixture (Bacillus subtilis and Bacillus licheniformis) a potential in-feed additive to improve broiler production efficiency, nutrient digestibility, caecal microflora, meat quality and to diminish hazardous odour emission. J. Anim. Physiol. Anim. Nutr. 2023, 107, 1065–1072. [Google Scholar] [CrossRef]
- Lan, R.X.; Lee, S.I.; Kim, I.H. Effects of multistrain probiotics on growth performance, nutrient digestibility, blood profiles, faecal microbial shedding, faecal score and noxious gas emission in weaning pigs. J. Anim. Physiol. Anim. Nutr. 2016, 100, 1130–1138. [Google Scholar] [CrossRef]
- Lee, J.W.; Patterson, R.; Rogiewicz, A.; Woyengo, T.A. Nutrient digestibility of multi-enzyme supplemented low-energy and AA diets for grower pigs1. J. Anim. Sci. 2019, 97, 2979–2988. [Google Scholar] [CrossRef]
- Hsu, J.E.; Lo, S.H.; Lin, Y.Y.; Wang, H.T.; Chen, C.Y. Effects of essential oil mixtures on nitrogen metabolism and odor emission via in vitro simulated digestion and in vivo growing pig experiments. J. Sci. Food Agric. 2022, 102, 1939–1947. [Google Scholar] [CrossRef] [PubMed]
- Park, J.H.; Kim, I.H. Effects of dietary Achyranthes japonica extract supplementation on the growth performance, total tract digestibility, cecal microflora, excreta noxious gas emission, and meat quality of broiler chickens. Poult. Sci. 2020, 99, 463–470. [Google Scholar] [CrossRef] [PubMed]
- Zhu, Q.; Song, M.; Azad, M.A.K.; Ma, C.; Yin, Y.; Kong, X. Probiotics and Synbiotics Addition to Bama Mini-Pigs’ Diet Improve Carcass Traits and Meat Quality by Altering Plasma Metabolites and Related Gene Expression of Offspring. Front. Vet. Sci. 2022, 9, 779745. [Google Scholar] [CrossRef]
- Grela, E.R.; Świątkiewicz, M.; Florek, M.; Bąkowski, M.; Skiba, G. Effect of Inulin Source and a Probiotic Supplement in Pig Diets on Carcass Traits, Meat Quality and Fatty Acid Composition in Finishing Pigs. Animals 2021, 11, 24–38. [Google Scholar] [CrossRef]
- Olivier Munezero, I.H.K. Effects of glycozyme addition on fatty acid and meat quality characteristics of growing pigs. Korean J. Agric. Sci. 2023, 50, 337–346. [Google Scholar] [CrossRef]
- Li, J.; Yan, L.; Zheng, X.; Liu, G.; Zhang, N.; Wang, Z. Effect of high dietary copper on weight gain and neuropeptide Y level in the hypothalamus of pigs. J. Trace Elem. Med. Biol. 2008, 22, 33–38. [Google Scholar] [CrossRef]
- Greene, E.S.; Abdelli, N.; Dridi, J.S.; Dridi, S. Avian Neuropeptide Y: Beyond Feed Intake Regulation. Vet. Sci. 2022, 9, 171. [Google Scholar] [CrossRef] [PubMed]
- Sohn, J.W. Network of hypothalamic neurons that control appetite. BMB Rep. 2015, 48, 229–233. [Google Scholar] [CrossRef] [PubMed]
- Rakhat, Y.; Kaneko, K.; Wang, L.; Han, W.; Seino, Y.; Yabe, D.; Yada, T. d-Allulose Inhibits Ghrelin-Responsive, Glucose-Sensitive and Neuropeptide Y Neurons in the Arcuate Nucleus and Central Injection Suppresses Appetite-Associated Food Intake in Mice. Nutrients 2022, 14, 3117. [Google Scholar] [CrossRef]
- Biswas, S.; Kim, M.H.; Kang, D.K.; Baek, D.H.; Kim, I.H. Adding mixed probiotic to a low-crude-protein diet: Effects on production efficiency, nutrient retention, faecal gas discharge, faecal score and meat quality of finishing pigs. J. Anim. Physiol. Anim. Nutr. 2025, 109, 13–21. [Google Scholar] [CrossRef]
- Li, Y.; Yin, J.; Han, H.; Liu, G.; Deng, D.; Kim, S.W.; Wu, G.; Li, T.; Yin, Y. Metabolic and Proteomic Responses to Long-Term Protein Restriction in a Pig Model. J. Agric. Food Chem. 2018, 66, 12571–12579. [Google Scholar] [CrossRef]



| Component | Content (Minimum) |
|---|---|
| β-glucan | ≥10% |
| α-amylase | ≥40.0 U/g |
| Cellulase | ≥30.0 U/g |
| Protease | ≥35.0 U/g |
| Glucose | ≥8% |
| Fructose | ≥6% |
| Sucrose | ≥0.5% |
| Lactobacillus plantarum | ≥1.0 × 106 cfu/g |
| Bacillus subtilis | ≥1.0 × 106 cfu/g |
| Saccharomyces cerevisiae | ≥1.0 × 106 cfu/g |
| Item | Experimental Diet | |
|---|---|---|
| Basal Diet | Basal Diet-2% CP | |
| Ingredients (%) | ||
| Corn | 71.02 | 75.92 |
| Soybean meal | 13.06 | 7.65 |
| DDGS | 10.00 | 10.00 |
| Tallow | 2.65 | 2.74 |
| MDCP | 1.10 | 1.27 |
| Limestone | 0.73 | 0.64 |
| Salt | 0.30 | 0.30 |
| Methionine (99%) | 0.05 | 0.08 |
| Lysine (78%) | 0.50 | 0.69 |
| Threonine (99%) | 0.11 | 0.20 |
| Tryptophan (99%) | 0.05 | 0.08 |
| Mineral mix 1 | 0.20 | 0.20 |
| Vitamin mix 2 | 0.20 | 0.20 |
| Choline (25%) | 0.03 | 0.03 |
| Total | 100.00 | 100.00 |
| Calculated value | ||
| Cp, % | 15.00 | 13.00 |
| Ca, % | 0.60 | 0.60 |
| P, % | 0.55 | 0.55 |
| LYS, % | 1.00 | 1.00 |
| MET, % | 0.30 | 0.30 |
| ME, kacl/kg | 3300 | 3300 |
| FAT, % | 6.14 | 6.31 |
| Protein | Low Protein | High Protein | SEM | p-Value | ||||
|---|---|---|---|---|---|---|---|---|
| EFA | − | + | − | + | ||||
| Items | Protein | EFA | Interaction | |||||
| Body weight, kg | ||||||||
| Initial | 55.05 | 55.06 | 55.06 | 55.05 | 1.10 | 0.999 | 0.996 | 0.994 |
| Week 5 | 82.51 b | 83.30 ab | 82.99 ab | 83.73 a | 1.19 | 0.703 | 0.524 | 0.982 |
| Week 10 | 114.25 b | 116.86 a | 116.11 ab | 117.81 a | 1.54 | 0.368 | 0.169 | 0.771 |
| Initial-Week 5 | ||||||||
| ADG, g | 785 b | 807 ab | 798 ab | 819 a | 11 | 0.224 | 0.048 | 0.967 |
| ADFI, g | 2071 | 2107 | 2089 | 2127 | 22 | 0.373 | 0.098 | 0.973 |
| FCR | 2.640 | 2.612 | 2.620 | 2.597 | 0.02 | 0.3834 | 0.201 | 0.877 |
| Week 5–10 | ||||||||
| ADG, g | 907 b | 959 a | 946 ab | 974 a | 18 | 0.137 | 0.032 | 0.499 |
| ADFI, g | 2640 | 2716 | 2698 | 2740 | 38 | 0.280 | 0.127 | 0.650 |
| FCR | 2.917 | 2.836 | 2.854 | 2.819 | 0.04 | 0.327 | 0.153 | 0.558 |
| Overall | ||||||||
| ADG, g | 846 b | 883 a | 872 ab | 897 a | 12 | 0.103 | 0.015 | 0.607 |
| ADFI, g | 2355 | 2411 | 2394 | 2433 | 25 | 0.231 | 0.061 | 0.741 |
| FCR | 2.787 | 2.733 | 2.746 | 2.717 | 0.03 | 0.308 | 0.136 | 0.651 |
| Protein | Low Protein | High Protein | SEM | p-Value | ||||
|---|---|---|---|---|---|---|---|---|
| EFA | − | + | − | + | ||||
| Items | Protein | EFA | Interaction | |||||
| Week 10 | ||||||||
| NH3 | 11.88 ab | 11.00 b | 12.75 a | 11.75 ab | 0.34 | 0.036 | 0.019 | 0.859 |
| H2S | 8.10 | 7.98 | 8.33 | 8.00 | 0.37 | 0.743 | 0.558 | 0.793 |
| Methyl mercaptans | 8.13 | 7.88 | 8.25 | 8.00 | 0.34 | 0.721 | 0.479 | 1.000 |
| Acetic acid | 7.00 | 6.63 | 7.38 | 6.75 | 0.31 | 0.436 | 0.133 | 0.694 |
| CO2 | 13,600 | 13,450 | 14,100 | 13,775 | 236 | 0.106 | 0.335 | 0.718 |
| Protein | Low Protein | High Protein | SEM | p-Value | ||||
|---|---|---|---|---|---|---|---|---|
| EFA | − | + | − | + | ||||
| Items | Protein | EFA | Interaction | |||||
| Fecal score | ||||||||
| Week 10 | 3.22 | 3.17 | 3.26 | 3.21 | 0.05 | 0.527 | 0.354 | 1.000 |
| Protein | Low Protein | High Protein | SEM | p-Value | ||||
|---|---|---|---|---|---|---|---|---|
| EFA | − | + | − | + | ||||
| Items | Protein | EFA | Interaction | |||||
| pH | 5.49 | 5.54 | 5.55 | 5.59 | 0.06 | 0.393 | 0.459 | 1.000 |
| WHC, % | 37.56 b | 40.70 a | 39.85 ab | 42.41 a | 1.13 | 0.102 | 0.027 | 0.801 |
| LMA, cm2 | 7862.25 b | 8039.08 ab | 7981.72 ab | 8174.15 a | 84.35 | 0.157 | 0.049 | 0.928 |
| Meat color | ||||||||
| L* | 56.02 | 55.87 | 56.14 | 56.28 | 0.46 | 0.574 | 0.998 | 0.756 |
| a* | 15.54 | 15.48 | 15.43 | 15.63 | 0.40 | 0.959 | 0.867 | 0.759 |
| b* | 6.53 | 6.75 | 6.69 | 6.86 | 0.28 | 0.644 | 0.512 | 0.938 |
| Cooking loss, % | 22.69 | 22.17 | 22.36 | 21.98 | 0.64 | 0.688 | 0.495 | 0.921 |
| Drip loss, % | ||||||||
| d1 | 1.14 | 1.04 | 1.05 | 0.98 | 0.09 | 0.406 | 0.364 | 0.871 |
| d3 | 2.14 | 2.04 | 2.05 | 1.95 | 0.08 | 0.301 | 0.228 | 1.000 |
| d5 | 4.20 | 4.09 | 4.12 | 3.99 | 0.09 | 0.360 | 0.218 | 0.990 |
| d7 | 5.15 a | 4.99 ab | 5.04 ab | 4.87 b | 0.06 | 0.084 | 0.022 | 0.904 |
| Sensory evaluation | ||||||||
| Color | 3.00 | 3.08 | 3.17 | 3.08 | 0.14 | 0.572 | 0.993 | 0.560 |
| Marbling | 2.92 | 3.00 | 3.08 | 3.00 | 0.13 | 0.548 | 0.993 | 0.536 |
| Firmness | 3.17 | 3.08 | 3.00 | 3.08 | 0.12 | 0.507 | 0.992 | 0.507 |
| Skin color | ||||||||
| L* | 52.14 | 52.97 | 52.75 | 52.85 | 0.40 | 0.266 | 0.552 | 0.376 |
| a* | 6.32 | 6.76 | 6.83 | 6.59 | 0.20 | 0.639 | 0.412 | 0.105 |
| b* | 13.06 | 12.26 | 12.93 | 12.98 | 0.25 | 0.418 | 0.23 | 0.097 |
Disclaimer/Publisher’s Note: The statements, opinions and data contained in all publications are solely those of the individual author(s) and contributor(s) and not of MDPI and/or the editor(s). MDPI and/or the editor(s) disclaim responsibility for any injury to people or property resulting from any ideas, methods, instructions or products referred to in the content. |
© 2025 by the authors. Licensee MDPI, Basel, Switzerland. This article is an open access article distributed under the terms and conditions of the Creative Commons Attribution (CC BY) license (https://creativecommons.org/licenses/by/4.0/).
Share and Cite
Zhao, W.; Lee, K.; Kim, I. Optimizing Finishing Pig Performance and Sustainability: The Role of Protein Levels and Eco-Friendly Additive. Animals 2025, 15, 1248. https://doi.org/10.3390/ani15091248
Zhao W, Lee K, Kim I. Optimizing Finishing Pig Performance and Sustainability: The Role of Protein Levels and Eco-Friendly Additive. Animals. 2025; 15(9):1248. https://doi.org/10.3390/ani15091248
Chicago/Turabian StyleZhao, Weihan, Kyejin Lee, and Inho Kim. 2025. "Optimizing Finishing Pig Performance and Sustainability: The Role of Protein Levels and Eco-Friendly Additive" Animals 15, no. 9: 1248. https://doi.org/10.3390/ani15091248
APA StyleZhao, W., Lee, K., & Kim, I. (2025). Optimizing Finishing Pig Performance and Sustainability: The Role of Protein Levels and Eco-Friendly Additive. Animals, 15(9), 1248. https://doi.org/10.3390/ani15091248

