Characterising Sex-Specific Metabolite Differences in New Zealand Geoduck (Panopea zelandica) Using LC-MS/MS Metabolomics
Simple Summary
Abstract
1. Introduction
2. Materials and Methods
2.1. Animal Husbandry, Sampling and Sexing
2.2. Metabolomics Sample Preparation and Analysis
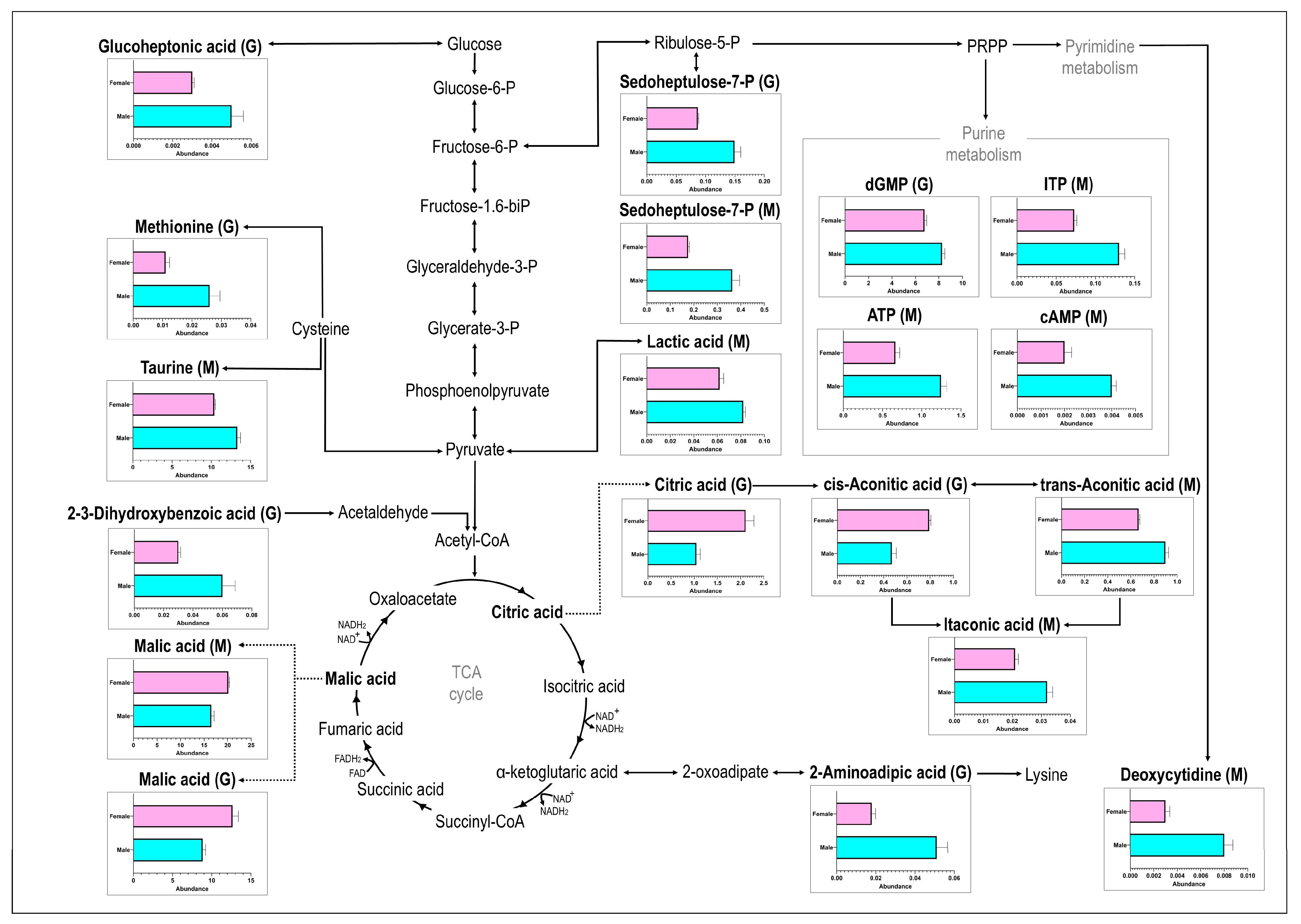
3. Results
4. Discussion
5. Conclusions and Future Recommendations
Supplementary Materials
Author Contributions
Funding
Institutional Review Board Statement
Informed Consent Statement
Data Availability Statement
Acknowledgments
Conflicts of Interest
Abbreviations
| ATP | Adenosine 5-triphosphate |
| cAMP | Adenosine 3-5-cyclic monophosphate |
| CoA | Coenzyme A |
| dGMP | 2-Deoxyguanosine 5-monophosphate |
| ITP | Inosine 5-triphosphate |
| KEGG | Kyoto Encyclopaedia of Genes and Genomes |
| LC-MS/MS | Liquid chromatography-tandem mass spectrometry |
| PCA | Principle component analysis |
| QC | Quality control |
| QQQ | Triple quadrupole |
| TCA | Tricarboxylic acid |
References
- Sharma, S.; Venter, L.; Alfaro, A.C.; Ragg, N.L.; Delorme, N.J.; Zamora, L.N. Physiological responses of juvenile New Zealand geoduck (Panopea zelandica) following emersion and recovery. Comp. Biochem. Physiol. Part D Genom. Proteom. 2022, 41, 100929. [Google Scholar] [CrossRef] [PubMed]
- Fisheries New Zealand, Fisheries Assessment Plenary, May 2021: Stock Assessments and Stock Status. Compiled by the Fisheries Science Team, Fisheries New Zealand, Wellington, New Zealand. 2021, 1782p. Available online: https://www.mpi.govt.nz/science/fisheries-science-research/about-our-fisheries-research/ (accessed on 25 November 2024).
- Fisheries and Oceans Canada. Geoduck and Horse Clam Integrated Fisheries Management Plan 2022/23; Fisheries and Oceans Canada: Vancouver, BC, Canada, 2022; Volume 22-2134, 198p. [Google Scholar]
- Hernández-Méndez, L.; Castro-Longoria, E.; Araujo-Palomares, C.; García-Esquivel, Z.; Castellanos-Martínez, S. Hemocyte cell types of the Cortes Geoduck, Panopea globosa (Dall 1898), from the Gulf of California, Mexico. Fish Shellfish Immunol. 2020, 100, 230–237. [Google Scholar] [CrossRef] [PubMed]
- Stenton-Dozey, J.M.; Heath, P.; Ren, J.S.; Zamora, L.N. New Zealand aquaculture industry: Research, opportunities and constraints for integrative multitrophic farming. N. Z. J. Mar. Freshw. Res. 2021, 55, 265–285. [Google Scholar] [CrossRef]
- Packer, S.L. Geoduck aquaculture: A review of reproduction, farming and potential ecological impacts of Panopea generosa and other Panopea spp. Curr. Top. Molluscan Aquac. 2020, 23. [Google Scholar]
- Arcos-Ortega, F.G.; León-Hing, S.J.S.; Rodriguez-Jaramillo, C.; Burgos-Aceves, M.A.; Giffard-Mena, I.; García-Esquivel, Z. Biochemical and histochemical changes associated with gonad development of the Cortez geoduck, Panopea globosa (Dall 1898), from the Gulf of California, Mexico. J. Shellfish Res. 2015, 34, 71–80. [Google Scholar] [CrossRef]
- Kim, S.-S.; Ma, Y.; So, J.-H.; Lee, D.-H.; Maeng, C.-H.; Yoo, H.-K.; Lim, H.-J.; Nam, M.-M.; Sohn, S.; Park, J.-S. Development of elisa system using vitellogenin for sex identification of geoduck (Panopea japoniia). J. Shellfish Res. 2018, 37, 943–950. [Google Scholar] [CrossRef]
- Timmins-Schiffman, E.B.; Crandall, G.A.; Vadopalas, B.; Riffle, M.E.; Nunn, B.L.; Roberts, S.B. Integrating discovery-driven proteomics and selected reaction monitoring to develop a noninvasive assay for geoduck reproductive maturation. J. Proteome Res. 2017, 16, 3298–3309. [Google Scholar] [CrossRef]
- Nguyen, T.V.; Alfaro, A.C.; Mundy, C.; Petersen, J.; Ragg, N.L. Omics research on abalone (Haliotis spp.): Current state and perspectives. Aquaculture 2021, 547, 737438. [Google Scholar] [CrossRef]
- Fang, J.; Yang, C.; Liao, Y.; Wang, Q.; Deng, Y. Transcriptomic and metabolomic analyses reveal sex-related differences in the gonads of Pinctada fucata martensii. Comp. Biochem. Physiol. Part D Genom. Proteom. 2024, 52, 101304. [Google Scholar] [CrossRef]
- Proestou, D.A.; Delomas, T.A.; Sullivan, M.E.; Markey Lundgren, K. Sex-specific gene expression in eastern oyster, Crassostrea virginica, gonad and mantle tissues. Invertebr. Biol. 2024, 143, e12418. [Google Scholar] [CrossRef]
- Liu, M.; Ni, H.; Rong, Z.; Wang, Z.; Yan, S.; Liao, X.; Dong, Z. Gonad transcriptome analysis reveals the differences in gene expression related to sex-biased and reproduction of clam Cyclina sinensis. Front. Mar. Sci. 2023, 9, 1110587. [Google Scholar] [CrossRef]
- Young, T.; Alfaro, A.C. Metabolomic strategies for aquaculture research: A primer. Rev. Aquac. 2018, 10, 26–56. [Google Scholar] [CrossRef]
- Lu, J.; Feng, J.; Cai, S.; Chen, Z. Metabolomic responses of Haliotis diversicolor to organotin compounds. Chemosphere 2017, 168, 860–869. [Google Scholar] [CrossRef] [PubMed]
- Aru, V.; Balling Engelsen, S.; Savorani, F.; Culurgioni, J.; Sarais, G.; Atzori, G.; Cabiddu, S.; Cesare Marincola, F. The effect of season on the metabolic profile of the European clam Ruditapes decussatus as studied by 1H-NMR spectroscopy. Metabolites 2017, 7, 36. [Google Scholar] [CrossRef]
- Hines, A.; Yeung, W.H.; Craft, J.; Brown, M.; Kennedy, J.; Bignell, J.; Stentiford, G.D.; Viant, M.R. Comparison of histological, genetic, metabolomics, and lipid-based methods for sex determination in marine mussels. Anal. Biochem. 2007, 369, 175–186. [Google Scholar] [CrossRef]
- Meechonkit, P.; Asuvapongpatana, S.; Jumromn, W.; Kovitvadhi, U.; Weerachatyanukul, W. Sexual differences in serotonin distribution and induction of synchronous larval release by serotonin in the freshwater mussel Hyriopsis bialatus. J. Molluscan Stud. 2012, 78, 297–303. [Google Scholar] [CrossRef]
- Zacher, L.S.; Horstmann, L.; Hardy, S.M. A field-based study of metabolites in sacculinized king crabs Paralithodes camtschaticus (Tilesius, 1815) and Lithodes aequispinus Benedict, 1895 (Decapoda: Anomura: Lithodidae). J. Crustac. Biol. 2018, 38, 794–803. [Google Scholar] [CrossRef]
- Gribben, P.; Helson, J.; Jeffs, A. Reproductive cycle of the New Zealand geoduck, Panopea zelandica, in two North Island populations. Veliger 2004, 47, 53–65. [Google Scholar]
- Sumner, L.W.; Amberg, A.; Barrett, D.; Beale, M.H.; Beger, R.; Daykin, C.A.; Fan, T.W.-M.; Fiehn, O.; Goodacre, R.; Griffin, J.L. Proposed minimum reporting standards for chemical analysis: Chemical analysis working group (CAWG) metabolomics standards initiative (MSI). Metabolomics 2007, 3, 211–221. [Google Scholar] [CrossRef]
- Azizan, A.; Venter, L.; Jansen van Rensburg, P.J.; Ericson, J.A.; Ragg, N.L.C.; Alfaro, A.C. Metabolite changes of Perna canaliculus following a laboratory marine heatwave exposure: Insights from metabolomic analyses. Metabolites 2023, 13, 815. [Google Scholar] [CrossRef]
- Schymanski, E.L.; Jeon, J.; Gulde, R.; Fenner, K.; Ruff, M.; Singer, H.P.; Hollender, J. Identifying small molecules via high resolution mass spectrometry: Communicating confidence. Environ. Sci. Technol. 2014, 48, 2097–2098. [Google Scholar] [CrossRef] [PubMed]
- Chong, J.; Soufan, O.; Li, C.; Caraus, I.; Li, S.; Bourque, G.; Wishart, D.S.; Xia, J. MetaboAnalyst 4.0: Towards more transparent and integrative metabolomics analysis. Nucleic Acids Res. 2018, 46, W486–W494. [Google Scholar] [CrossRef] [PubMed]
- Venter, L.; Loots, D.T.; Mienie, L.J.; Jansen van Rensburg, P.J.; Mason, S.; Vosloo, A.; Lindeque, J.Z. The cross-tissue metabolic response of abalone (Haliotis midae) to functional hypoxia. Biol. Open 2018, 7, bio031070. [Google Scholar] [CrossRef] [PubMed]
- Venter, L.; Young, T.; Alfaro, A.C.; Lindeque, J.Z. Establishing sampling confidence parameters: Effect of sampling and transport conditions on haemocyte and metabolite profiles of Greenshell mussels. Aquaculture 2021, 538, 736538. [Google Scholar] [CrossRef]
- Galtsoff, P.S. Physiology of reproduction in molluscs. Am. Zool. 1961, 1, 273–289. [Google Scholar] [CrossRef]
- Le, D.V.; Young, T.; Alfaro, A.C.; Ragg, N.L.; Hilton, Z.; Watts, E.; King, N. Practical fertilization procedure and embryonic development of the New Zealand geoduck clam (Panopea zelandica). J. Mar. Biol. Assoc. U. K. 2018, 98, 475–484. [Google Scholar] [CrossRef]
- Boulais, M.; Demoy-Schneider, M.; Alavi, S.M.H.; Cosson, J. Spermatozoa motility in bivalves: Signaling, flagellar beating behavior, and energetics. Theriogenology 2019, 136, 15–27. [Google Scholar] [CrossRef]
- Gribben, P.; Creese, R. Protandry in the New Zealand geoduck, Panopea zelandica (Mollusca, Bivalvia). Invertebr. Reprod. Dev. 2003, 44, 119–129. [Google Scholar] [CrossRef]
- Brokordt, K.B.; Guderley, H.E. Energetic requirements during gonad maturation and spawning in scallops: Sex differences in Chlamys islandica (Muller 1776). J. Shellfish Res. 2004, 23, 25–33. [Google Scholar]
- Jimenez, P.J.; Vorsatz, L.D.; Costa, T.M.; Cannicci, S. Temperature extremes and sex-related physiology, not environmental variability, are key in explaining thermal sensitivity of bimodal-breathing intertidal crabs. Front. Mar. Sci. 2022, 9, 858280. [Google Scholar] [CrossRef]
- Owen, O.E.; Kalhan, S.C.; Hanson, R.W. The key role of anaplerosis and cataplerosis for citric acid cycle function. J. Biol. Chem. 2002, 277, 30409–30412. [Google Scholar] [CrossRef] [PubMed]
- Williams, N.C.; O’Neill, L.A. A role for the Krebs cycle intermediate citrate in metabolic reprogramming in innate immunity and inflammation. Front. Immunol. 2018, 9, 141. [Google Scholar] [CrossRef] [PubMed]
- Akram, M. Citric acid cycle and role of its intermediates in metabolism. Cell Biochem. Biophys. 2014, 68, 475–478. [Google Scholar] [CrossRef]
- Guo, D.; He, H.; Meng, Y.; Luo, S.; Lu, Z. Determiners of cell fates: The tricarboxylic acid cycle versus the citrate-malate shuttle. Protein Cell 2023, 14, 162–164. [Google Scholar] [CrossRef]
- Won, E.-Y.; Yoon, M.-K.; Kim, S.-W.; Jung, Y.; Bae, H.-W.; Lee, D.; Park, S.G.; Lee, C.-H.; Hwang, G.-S.; Chi, S.-W. Gender-specific metabolomic profiling of obesity in leptin-deficient ob/ob mice by 1H NMR spectroscopy. PLoS ONE 2013, 8, e75998. [Google Scholar] [CrossRef]
- Sun, Y.; Zang, Y.; Chen, J.; Shang, S.; Wang, J.; Liu, Q.; Tang, X. The differing responses of central carbon cycle metabolism in male and female Sargassum thunbergii to ultraviolet-B radiation. Front. Plant Sci. 2022, 13, 904943. [Google Scholar] [CrossRef]
- Kochhar, S.; Jacobs, D.M.; Ramadan, Z.; Berruex, F.; Fuerholz, A.; Fay, L.B. Probing gender-specific metabolism differences in humans by nuclear magnetic resonance-based metabonomics. Anal. Biochem. 2006, 352, 274–281. [Google Scholar] [CrossRef]
- Li, Q.; Yang, L.; Ke, Q.; Kong, L. Gametogenic cycle and biochemical composition of the clam Mactra chinensis (Mollusca: Bivalvia): Implications for aquaculture and wild stock management. Mar. Biol. Res. 2011, 7, 407–415. [Google Scholar] [CrossRef]
- Ramirez, G.; Gomez, E.; Dumas, T.; Rosain, D.; Mathieu, O.; Fenet, H.; Courant, F. Early biological modulations resulting from 1-week venlafaxine exposure of marine mussels Mytilus galloprovincialis determined by a metabolomic approach. Metabolites 2022, 12, 197. [Google Scholar] [CrossRef]
- Laudicella, V.A.; Carboni, S.; Whitfield, P.D.; Doherty, M.K.; Hughes, A.D. Sexual dimorphism in the gonad lipidome of blue mussels (Mytilus sp.): New insights from a global lipidomics approach. Comp. Biochem. Physiol. Part D Genom. Proteom. 2023, 48, 101150. [Google Scholar] [CrossRef]
- Waller, D.; Putnam, J.; Steiner, J.N.; Fisher, B.; Burcham, G.N.; Oliver, J.; Smith, S.B.; Erickson, R.; Remek, A.; Bodoeker, N. Targeted metabolomics characterizes metabolite occurrence and variability in stable freshwater mussel populations. Conserv. Physiol. 2023, 11, coad040. [Google Scholar] [CrossRef] [PubMed]
- Rabinowitz, J.D.; Enerbäck, S. Lactate: The ugly duckling of energy metabolism. Nat. Metab. 2020, 2, 566–571. [Google Scholar] [CrossRef] [PubMed]
- Carroll, J.L.; Wells, R.M. Strategies of anaerobiosis in New Zealand infaunal bivalves: Adaptations to environmental and functional hypoxia. N. Z. J. Mar. Freshw. Res. 1995, 29, 137–146. [Google Scholar] [CrossRef]
- Livingstone, D.R. Origins and evolution of pathways of anaerobic metabolism in the animal kingdom. Am. Zool. 1991, 31, 522–534. [Google Scholar] [CrossRef]
- Zhao, Z.; Zhao, Q.; Wang, H.; Wei, L.; Wang, S.; Li, S.; Yuan, D.; Wang, Z. Integrated transcriptomic and metabolomic analyses identify key factors in the vitellogenesis of juvenile Sichuan bream (Sinibrama taeniatus). Front. Mar. Sci. 2023, 10, 1243767. [Google Scholar] [CrossRef]
- Qin, Y.; Li, R.; Liao, Q.; Shi, G.; Zhou, Y.; Wan, W.; Li, J.; Ma, H.; Zhang, Y.; Yu, Z. Comparison of biochemical composition, nutritional quality, and metals concentrations between males and females of three different Crassostrea sp. Food Chem. 2023, 398, 133868. [Google Scholar] [CrossRef]
- Tomé, D.; Bos, C. Lysine requirement through the human life cycle. J. Nutr. 2007, 137, 1642S–1645S. [Google Scholar] [CrossRef]
- Zhang, J.; Liu, X.; Wang, Y.-K.; Yu, Z.-H.; Wang, W.-J.; Jia, W.-Z. Transcriptome and metabolome analyses reveal gender-specific expression genes in sea cucumber (Holothuria leucospilota). Comp. Biochem. Physiol. Part D Genom. Proteom. 2023, 47, 101117. [Google Scholar] [CrossRef]
- Yihua, C.; Min, D.; Zhiguo, D.; Yifeng, L.; Donghong, N. Function of taurine and its synthesis-related genes in hypertonic regulation of Sinonovacula constricta. Comp. Biochem. Physiol. Part A Mol. Integr. Physiol. 2023, 287, 111536. [Google Scholar] [CrossRef]
- Zhang, L.; Sun, W.; Zhang, Z.; Chen, H.; Jia, X.; Cai, W. Gender-specific metabolic responses in gonad of mussel Perna viridis to triazophos. Mar. Pollut. Bull. 2017, 123, 39–46. [Google Scholar] [CrossRef]
- Giommi, C.; Ladisa, C.; Carnevali, O.; Maradonna, F.; Habibi, H.R. Metabolomic and transcript analysis revealed a sex-specific effect of glyphosate in zebrafish liver. Int. J. Mol. Sci. 2022, 23, 2724. [Google Scholar] [CrossRef]
- Zhang, S.; Ru, X.; Zhang, L.; Gonçalves, D.; Yang, H. Examination of sex-related differences in intestinal and gonadal lipid metabolism in the sea cucumber Apostichopus japonicus. Aquaculture 2023, 562, 738787. [Google Scholar] [CrossRef]
- Benskin, J.P.; Ikonomou, M.G.; Liu, J.; Veldhoen, N.; Dubetz, C.; Helbing, C.C.; Cosgrove, J.R. Distinctive metabolite profiles in in-migrating Sockeye salmon suggest sex-linked endocrine perturbation. Environ. Sci. Technol. 2014, 48, 11670–11678. [Google Scholar] [CrossRef] [PubMed]
- Ma, L.; Lu, J.; Yao, T.; Ye, L.; Wang, J. Gender-specific metabolic responses of Crassostrea hongkongensis to infection with Vibrio harveyi and lipopolysaccharide. Antioxidants 2022, 11, 1178. [Google Scholar] [CrossRef] [PubMed]
- Gagné, F.; Blaise, C. Review of biomarkers and new techniques for in situ aquatic studies with bivalves. Environ. Toxic. Test. 2005, 206–228. [Google Scholar]
- Chen, H.; Xiao, G.; Chai, X.; Lin, X.; Fang, J.; Teng, S. Transcriptome analysis of sex-related genes in the blood clam Tegillarca granosa. PLoS ONE 2017, 12, e0184584. [Google Scholar] [CrossRef]
- Zhou, L.; Liu, Z.; Dong, Y.; Sun, X.; Wu, B.; Yu, T.; Zheng, Y.; Yang, A.; Zhao, Q.; Zhao, D. Transcriptomics analysis revealing candidate genes and networks for sex differentiation of yesso scallop (Patinopecten yessoensis). BMC Genom. 2019, 20, 671. [Google Scholar] [CrossRef]
- Corporeau, C.; Vanderplancke, G.; Boulais, M.; Suquet, M.; Quéré, C.; Boudry, P.; Huvet, A.; Madec, S. Proteomic identification of quality factors for oocytes in the Pacific oyster Crassostrea gigas. J. Proteom. 2012, 75, 5554–5563. [Google Scholar] [CrossRef]
- Liang, Z.-W.; Li, S.-Y.; Zhang, X.-L.; Chen, C.-Y.; Sun, W.-J.; Gu, Z.-Q.; Huang, J.; He, J.-Y.; Qi, P.-Z.; Guo, B.-Y. Morphological change and differential proteomics analysis of gill in Mytilus coruscus under starvation. Front. Physiol. 2023, 14, 426. [Google Scholar] [CrossRef]
- Kleps, R.A.; Myers, T.C.; Lipcius, R.N.; Henderson, T.O. A sex-specific metabolite identified in a marine invertebrate utilizing phosphorus-31 nuclear magnetic resonance. PLoS ONE 2007, 2, e780. [Google Scholar] [CrossRef]
- Cubero-Leon, E.; Minier, C.; Rotchell, J.M.; Hill, E.M. Metabolomic analysis of sex specific metabolites in gonads of the mussel, Mytilus edulis. Comp. Biochem. Physiol. Part D Genom. Proteom. 2012, 7, 212–219. [Google Scholar] [CrossRef] [PubMed]
- Ellis, R.P.; Spicer, J.I.; Byrne, J.J.; Sommer, U.; Viant, M.R.; White, D.A.; Widdicombe, S. 1H NMR metabolomics reveals contrasting response by male and female mussels exposed to reduced seawater pH, increased temperature, and a pathogen. Environ. Sci. Technol. 2014, 48, 7044–7052. [Google Scholar] [CrossRef] [PubMed]
- Liang, Q.; Xu, W.; Hong, Q.; Yang, C.X.L.; Ma, Z.; Wang, Y.; Tan, H.; Tang, X.; Gao, Y. Rapid comparison of metabolites in humans and rats of different sexes using untargeted ultraperformance liquid chromatography coupled to time-of-flight mass spectrometry and an in-house software platform. Eur. J. Mass Spectrom. 2015, 21, 801–821. [Google Scholar] [CrossRef] [PubMed]
- Alfaro, A.C.; Young, T. Showcasing metabolomic applications in aquaculture: A review. Rev. Aquac. 2018, 10, 135–152. [Google Scholar] [CrossRef]
- Delorme, N.J.; Venter, L.; Rolton, A.; Ericson, J.A. Integrating animal health and stress assessment tools using the green-lipped mussel Perna canaliculus as a case study. J. Shellfish Res. 2021, 40, 93–112. [Google Scholar] [CrossRef]
- Wang, T.; Zhu, W.; Zhang, H.; Wen, X.; Yin, S.; Jia, Y. Integrated analysis of proteomics and metabolomics reveals the potential sex determination mechanism in Odontobutis potamophila. J. Proteom. 2019, 208, 103482. [Google Scholar] [CrossRef]
- Zhang, L.; Sun, W.; Zhang, Z.; Tian, F.; Chen, H. Sex-specific metabolic dysregulation in digestive glands of green mussels following exposure to triazophos. Pestic. Biochem. Physiol. 2023, 194, 105514. [Google Scholar] [CrossRef]
- Gagné, F.; Burgeot, T.; Hellou, J.; St-Jean, S.; Farcy, E.; Blaise, C. Spatial variations in biomarkers of Mytilus edulis mussels at four polluted regions spanning the Northern Hemisphere. Environ. Res. 2008, 107, 201–217. [Google Scholar] [CrossRef]


| Compound | Female Response | Tissue | d-Value | p-Value | KEGG ID | Metabolite Class |
|---|---|---|---|---|---|---|
| 2,3-Dihydroxybenzoic acid | ↓ | Gills | 1.22 | 6.45 × 10−3 | C00196 | Benzoic acids and derivatives |
| 2-Deoxycytidine | ↓ | Muscle | 2.18 | 9.87 × 10−4 | C00881 | Pyrimidine 2′-deoxyribonucleosides |
| 2-Deoxyguanosine 5-monophosphate (dGMP) | ↓ | Gills | 2.11 | 4.52 × 10−3 | C00362 | Purine deoxyribonucleotides |
| Adenosine 3-5-cyclic monophosphate (cAMP) | ↓ | Muscle | 1.52 | 1.24 × 10−2 | C00575 | Cyclic purine nucleotides |
| Adenosine 5-triphosphate (ATP) | ↓ | Muscle | 2.56 | 2.95 × 10−3 | C00002 | Purine ribonucleotides |
| cis-Aconitic acid | ↑ | Gills | 2.69 | 4.26 × 10−3 | C00417 | Tricarboxylic acids and derivatives |
| Citric acid | ↑ | Gills | 1.90 | 1.97 × 10−3 | C00158 | Tricarboxylic acids and derivatives |
| DL-2-Aminoadipic acid | ↓ | Gills | 1.85 | 1.34 × 10−3 | C00956 | Amino acids, peptides, and analogues |
| D-Sedoheptulose-7-phosphate | ↓ | Gills | 1.82 | 2.47 × 10−3 | C05382 | Carbohydrates and carbohydrate conjugates |
| D-Sedoheptulose-7-phosphate | ↓ | Muscle | 1.85 | 9.31 × 10−4 | C05382 | Carbohydrates and carbohydrate conjugates |
| Glucoheptonic acid | ↓ | Gills | 1.33 | 6.46 × 10−3 | NA | Carbohydrates and carbohydrate conjugates |
| Inosine 5-triphosphate (ITP) | ↓ | Muscle | 2.40 | 1.35 × 10−3 | C00081 | Purine ribonucleotides |
| Itaconic acid | ↓ | Muscle | 1.72 | 8.87 × 10−3 | C00490 | Fatty acids and conjugates |
| Lactic acid | ↓ | Muscle | 1.90 | 2.80 × 10−3 | C00186 | Alpha hydroxy acids and derivatives |
| L-Malic acid | ↑ | Gills | 1.60 | 5.33 × 10−3 | C00149 | Beta hydroxy acids and derivatives |
| L-Malic acid | ↑ | Muscle | 2.01 | 6.29 × 10−3 | C00149 | Beta hydroxy acids and derivatives |
| L-Methionine | ↓ | Gills | 1.29 | 7.32 × 10−3 | C00073 | Amino acids, peptides, and analogues |
| Taurine | ↓ | Muscle | 2.30 | 8.65 × 10−4 | C00245 | Organosulfonic acids and derivatives |
| trans-Aconitic acid | ↓ | Muscle | 2.41 | 5.92 × 10−4 | C02341 | Tricarboxylic acids and derivatives |
Disclaimer/Publisher’s Note: The statements, opinions and data contained in all publications are solely those of the individual author(s) and contributor(s) and not of MDPI and/or the editor(s). MDPI and/or the editor(s) disclaim responsibility for any injury to people or property resulting from any ideas, methods, instructions or products referred to in the content. |
© 2025 by the authors. Licensee MDPI, Basel, Switzerland. This article is an open access article distributed under the terms and conditions of the Creative Commons Attribution (CC BY) license (https://creativecommons.org/licenses/by/4.0/).
Share and Cite
Venter, L.; Alfaro, A.C.; Lindeque, J.Z.; Jansen van Rensburg, P.J.; Delorme, N.J.; Ragg, N.L.C.; Zamora, L.N. Characterising Sex-Specific Metabolite Differences in New Zealand Geoduck (Panopea zelandica) Using LC-MS/MS Metabolomics. Animals 2025, 15, 860. https://doi.org/10.3390/ani15060860
Venter L, Alfaro AC, Lindeque JZ, Jansen van Rensburg PJ, Delorme NJ, Ragg NLC, Zamora LN. Characterising Sex-Specific Metabolite Differences in New Zealand Geoduck (Panopea zelandica) Using LC-MS/MS Metabolomics. Animals. 2025; 15(6):860. https://doi.org/10.3390/ani15060860
Chicago/Turabian StyleVenter, Leonie, Andrea C. Alfaro, Jeremie Zander Lindeque, Peet J. Jansen van Rensburg, Natalí J. Delorme, Norman L. C. Ragg, and Leonardo N. Zamora. 2025. "Characterising Sex-Specific Metabolite Differences in New Zealand Geoduck (Panopea zelandica) Using LC-MS/MS Metabolomics" Animals 15, no. 6: 860. https://doi.org/10.3390/ani15060860
APA StyleVenter, L., Alfaro, A. C., Lindeque, J. Z., Jansen van Rensburg, P. J., Delorme, N. J., Ragg, N. L. C., & Zamora, L. N. (2025). Characterising Sex-Specific Metabolite Differences in New Zealand Geoduck (Panopea zelandica) Using LC-MS/MS Metabolomics. Animals, 15(6), 860. https://doi.org/10.3390/ani15060860

