A 5′ Promoter Region SNP in CTSC Leads to Increased Hypoxia Tolerance in Changfeng Silver Carp (Hypophthalmichthys molitrix)
Simple Summary
Abstract
1. Introduction
2. Materials and Methods
2.1. Experimental Fish
2.2. Screening for SNPs Associated with Hypoxia Tolerance in Changfeng Silver Carp
2.3. Hypoxia Tolerance Tests Across Various Genotypes of the Changfeng Silver Carp
2.4. Hypoxia Treatments and Sample Collection
2.5. Blood Analysis and Enzyme Activity Testing
2.6. Gill Morphology Measurements
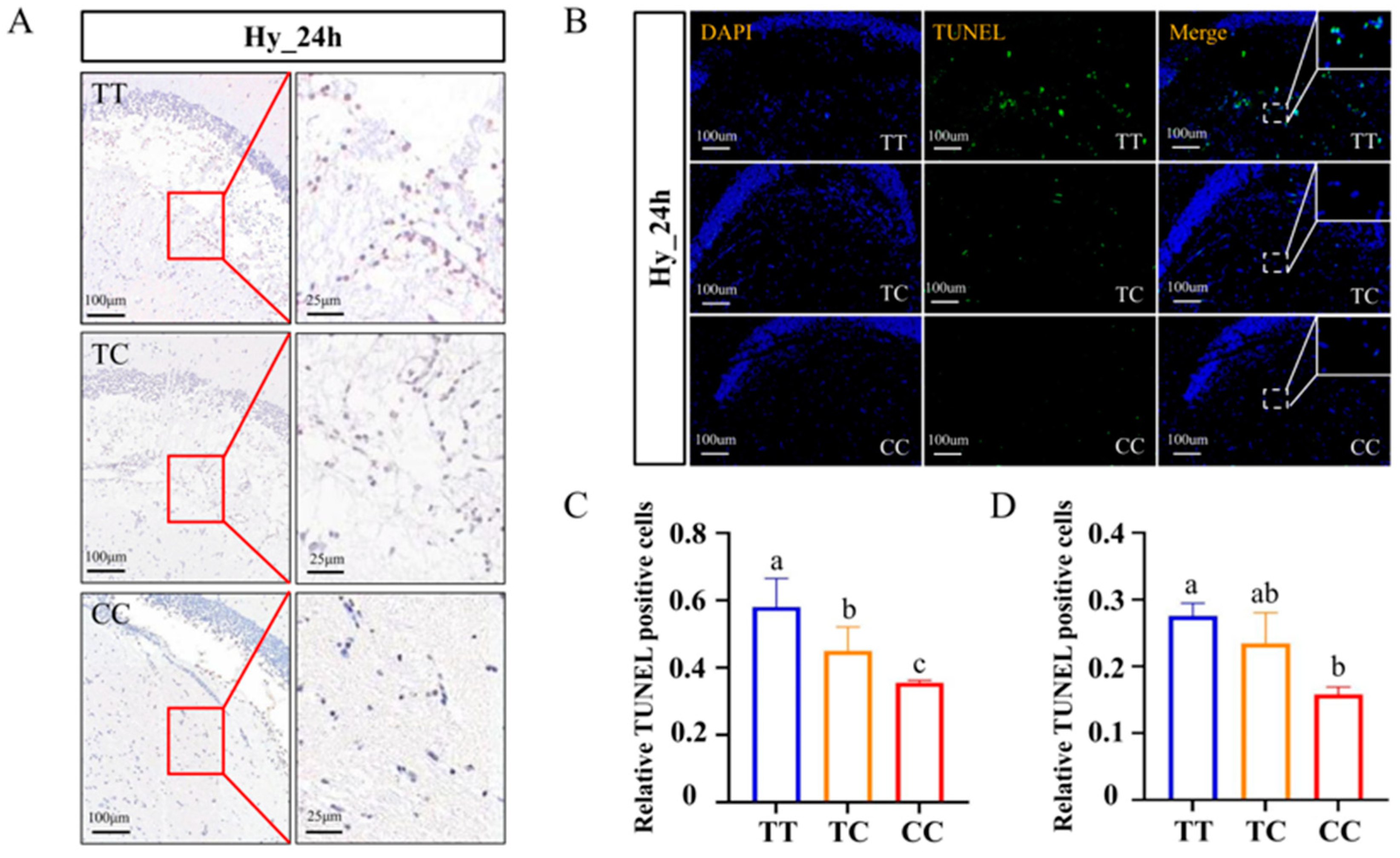
2.7. TUNEL Staining for Cell Apoptosis in Brain Tissues
2.8. Expression Characterization of the CTSC Gene
2.9. RNA Extraction and Quantitative Real-Time PCR (qRT–PCR)
2.10. Promoter Analysis
2.11. Transcription Factor Binding Site Prediction
2.12. Data Analysis
3. Results
3.1. Association Analysis of SNPs with Hypoxia Tolerance Traits
3.2. Genotypes Evaluated for Hypoxia Tolerance
3.3. Changes in Blood Indices and Oxidative Stress Enzyme Activity by Hypoxia
3.4. Structural Changes in Gill Induced by Hypoxia
3.5. Analysis of Brain Cell Apoptosis Under Hypoxic Stress
3.6. The Characteristics of CTSC Gene and Its Expression Profile
3.7. Expressional Analysis of CTSC Gene Under Hypoxic Condition
3.8. Analysis of Immune-Related Gene Expression in the Liver After Hypoxia
3.9. Changes of Hepatic Biochemical Indices Induced by Hypoxia
4. Discussion
5. Conclusions
Supplementary Materials
Author Contributions
Funding
Institutional Review Board Statement
Informed Consent Statement
Data Availability Statement
Conflicts of Interest
References
- Le, D.V.; Alfaro, A.C.; Ragg, N.L.C.; Hilton, Z.; King, N. Aerobic scope and oxygen regulation of New Zealand geoduck (Panopea zelandica) in response to progressive hypoxia. Aquaculture 2016, 463, 28–36. [Google Scholar] [CrossRef]
- Rahman, M.S.; Thomas, P. Molecular cloning, characterization and expression of two hypoxia-inducible factor alpha subunits, HIF-1α and HIF-2α, in a hypoxia-tolerant marine teleost, Atlantic croaker (Micropogonias undulatus). Gene 2007, 396, 273–282. [Google Scholar] [CrossRef]
- Xu, J.; Liu, Y.; Cui, S.; Miao, X. Behavioral responses of tilapia (Oreochromis niloticus) to acute fluctuations in dissolved oxygen levels as monitored by computer vision. Aquac. Eng. 2006, 35, 207–217. [Google Scholar] [CrossRef]
- Aksakal, E.; Ekinci, D. Effects of hypoxia and hyperoxia on growth parameters and transcription levels of growth, immune system and stress related genes in rainbow trout. Comp. Biochem. Physiol. Part A Mol. Integr. Physiol. 2021, 262, 111060. [Google Scholar] [CrossRef]
- Abdel-Tawwab, M.; Hagras, A.E.; Elbaghdady, H.A.M.; Monier, M.N. Effects of dissolved oxygen and fish size on Nile tilapia, Oreochromis niloticus (L.): Growth performance, whole-body composition, and innate immunity. Aquac. Int. 2015, 23, 1261–1274. [Google Scholar] [CrossRef]
- Xia, J.H.; Li, H.L.; Li, B.J.; Gu, X.H.; Lin, H.R. Acute hypoxia stress induced abundant differential expression genes and alternative splicing events in heart of tilapia. Gene 2018, 639, 52–61. [Google Scholar] [CrossRef] [PubMed]
- Murad, A.; Houston, A.H.; Samson, L. Haematological response to reduced oxygen-carrying capacity, increased temperature and hypoxia in goldfish, Carassius auratus L. J. Fish Biol. 2010, 36, 289–305. [Google Scholar] [CrossRef]
- Dhillon, R.S.; Yao, L.; Matey, V.; Chen, B.J.; Zhang, A.J.; Cao, Z.D.; Fu, S.J.; Brauner, C.J.; Wang, Y.S.; Richards, J.G. Interspecific differences in hypoxia-induced gill remodeling in carp. Physiol. Biochem. Zool. 2013, 86, 727–739. [Google Scholar] [CrossRef] [PubMed]
- Sollid, J. Hypoxia induces adaptive and reversible gross morphological changes in crucian carp gills. J. Exp. Biol. 2003, 206, 3667. [Google Scholar] [CrossRef]
- Xu, X.-N.; Chen, S.-L.; Jiang, Z.-X.; Nissa, M.u.; Zou, S.-M. Gill remodeling increases the respiratory surface area of grass carp (Ctenopharyngodon idella) under hypoxic stress. Comp. Biochem. Physiol. Part A Mol. Integr. Physiol. 2022, 272, 111278. [Google Scholar] [CrossRef]
- García-Guerrero, M.; Orduña-Rojas, J.; Cortés-Jacinto, E. Oxygen Consumption of the Prawn Macrobrachium americanum over the Temperature Range of its Native Environment and in Relation to its Weight. N. Am. J. Aquac. 2011, 73, 320–326. [Google Scholar] [CrossRef]
- Lu, Z.; Tang, M.; Zhang, M.; Li, Y.; Shi, F.; Zhan, F.; Zhao, L.; Li, J.; Lin, L.; Qin, Z. Expression and functional analysis of the BCL2-Associated agonist of cell death (BAD) gene in grass carp (Ctenopharyngodon idella) during bacterial infection. Dev. Comp. Immunol. 2021, 123, 104160. [Google Scholar] [CrossRef]
- Halliwell, B.; Gutteridge, J.M.C. Lipid Peroxidation, Oxygen Radicals, Cell Damage, and Antioxidant Therapy. Lancet 1984, 323, 1396–1397. [Google Scholar] [CrossRef]
- Zhang, Z.-W.; Li, Z.; Liang, H.-W.; Li, L.; Luo, X.-Z.; Zou, G.-W. Molecular cloning and differential expression patterns of copper/zinc superoxide dismutase and manganese superoxide dismutase in Hypophthalmichthys molitrix. Fish Shellfish Immunol. 2011, 30, 473–479. [Google Scholar] [CrossRef] [PubMed]
- Rasheed, A.; Hao, Y.; Xia, X.; Khan, A.; Xu, Y.; Varshney, R.K.; He, Z. Crop Breeding Chips and Genotyping Platforms: Progress, Challenges, and Perspectives. Mol. Plant 2017, 10, 1047–1064. [Google Scholar] [CrossRef] [PubMed]
- Li, C.; Chen, C.; Zhao, J.; Hong, X.-Y.; Li, W.; Zhu, X.-P. SNPs Detection of GHRL Gene and Its Association with Growth Traits of Chinese Soft-Shell Turtle (Pelodiscus Sinensis). Acta Hydrobiol. Sin. 2018, 42, 307–312. [Google Scholar] [CrossRef]
- San, L.-Z.; Liu, B.-S.; Liu, B.; Zhu, K.-C.; Guo, L.; Guo, H.-Y.; Zhang, N.; Jiang, S.-G.; Zhang, D.-C. Genome-wide association study reveals multiple novel SNPs and putative candidate genes associated with low oxygen tolerance in golden pompano Trachinotus ovatus (Linnaeus 1758). Aquaculture 2021, 544, 737098. [Google Scholar] [CrossRef]
- Li, C.; Wang, J.; Chen, J.; Schneider, K.; Veettil, R.K.; Elmer, K.R.; Zhao, J. Native bighead carp Hypophthalmichthys nobilis and silver carp Hypophthalmichthys molitrix populations in the Pearl River are threatened by Yangtze River introductions as revealed by mitochondrial DNA. J. Fish Biol. 2020, 96, 651–662. [Google Scholar] [CrossRef] [PubMed]
- China Fishery Statistical Yearbook; China Agriculture Press: Beijing, China, 2024; Volume 2024, pp. 25–30.
- Li, X.; Zhang, M.; Ling, C.; Sha, H.; Zou, G.; Liang, H. Molecular Characterization and Response of Prolyl Hydroxylase Domain (PHD) Genes to Hypoxia Stress in Hypophthalmichthys molitrix. Animals 2022, 12, 131. [Google Scholar] [CrossRef] [PubMed]
- Li, Z.; Liang, H.-W.; Luo, X.-Z.; Pan, G.-B.; Zou, G.-W. A consecutive self-proliferate silver carp (Hypophthalmichthys molitrix) variety created through artificial meiotic gynogenesis. Aquaculture 2015, 437, 21–29. [Google Scholar] [CrossRef]
- Wang, D.-D.; Xu, X.-N.; Wu, C.-B.; Chen, J.; Zou, S.-M. Screening of hypoxia-tolerance related SNP in a selectively bred F5 strain of blunt snout bream (Megalobrama amblycephala). Aquaculture 2020, 519, 734840. [Google Scholar] [CrossRef]
- Wood, A.R.; Esko, T.; Yang, J.; Vedantam, S.; Pers, T.H.; Gustafsson, S.; Chu, A.Y.; Estrada, K.; Luan, J.; Kutalik, Z.; et al. Defining the role of common variation in the genomic and biological architecture of adult human height. Nat. Genet. 2014, 46, 1173–1186. [Google Scholar] [CrossRef]
- Biological insights from 108 schizophrenia-associated genetic loci. Nature 2014, 511, 421–427. [CrossRef] [PubMed]
- Chen, C.; Wu, Y.; Li, J.; Wang, X.; Zeng, Z.; Xu, J.; Liu, Y.; Feng, J.; Chen, H.; He, Y.; et al. TBtools-II: A “one for all, all for one” bioinformatics platform for biological big-data mining. Mol. Plant 2023, 16, 1733–1742. [Google Scholar] [CrossRef] [PubMed]
- Faught, E.; Vijayan, M.M. Mechanisms of cortisol action in fish hepatocytes. Comp. Biochem. Physiol. Part B Biochem. Mol. Biol. 2016, 199, 136–145. [Google Scholar] [CrossRef] [PubMed]
- Mommsen, T.P.; Vijayan, M.M.; Moon, T.W. Cortisol in teleosts: Dynamics, mechanisms of action, and metabolic regulation. Rev. Fish Biol. Fish. 1999, 9, 211–268. [Google Scholar] [CrossRef]
- Li, X. Effects of Hypoxia Stress on Energy Metabolism, Blood Indices and Gene Expression in the Dark-Striped Oriental Leatherback (Puffer montanus). Master’s Thesis, Nanjing Normal University, Nanjing, China, 2018. [Google Scholar]
- Sun, J.L.; Zhao, L.L.; Wu, H.; Liu, Q.; Liao, L.; Luo, J.; Lian, W.Q.; Cui, C.; Jin, L.; Ma, J.D. Acute hypoxia changes the mode of glucose and lipid utilization in the liver of the largemouth bass (Micropterus salmoides). Sci. Total Environ. 2020, 713, 135157. [Google Scholar] [CrossRef]
- Yang, S.; Yan, T.; Wu, H.; Xiao, Q.; Fu, H.M.; Luo, J.; Zhou, J.; Zhao, L.L.; Wang, Y.; Yang, S.Y.; et al. Acute hypoxic stress: Effect on blood parameters, antioxidant enzymes, and expression of HIF-1alpha and GLUT-1 genes in largemouth bass (Micropterus salmoides). Fish Shellfish Immunol. 2017, 67, 449–458. [Google Scholar] [CrossRef]
- Hermes-Lima, M.; Zenteno-Savín, T. Animal response to drastic changes in oxygen availability and physiological oxidative stress. Comp. Biochem. Physiol. Part C Toxicol. Pharmacol. 2002, 133, 537–556. [Google Scholar] [CrossRef]
- Mitrovic, D.; Dymowska, A.; Nilsson, G.E.; Perry, S.F. Physiological consequences of gill remodeling in goldfish (Carassius auratus) during exposure to long-term hypoxia. Am. J. Physiol. Regul. Integr. Comp. Physiol. 2009, 66, R224–R234. [Google Scholar] [CrossRef]
- Li, J.; Zhou, Z.; Cai, X.; Song, Y.; Li, Z.; Li, Z.; Xiao, W.; Wang, J. Zebrafish usp3 loss promotes hypoxic tolerance by disrupting deubiquitination of K63-polyubiquitinated hif-1αa. Water Biol. Secur. 2024, 3, 100245. [Google Scholar] [CrossRef]
- Ünal-Çevik, I.; Kılınç, M.; Can, A.; Gürsoy-Özdemir, Y.; Dalkara, T. Apoptotic and Necrotic Death Mechanisms Are Concomitantly Activated in the Same Cell After Cerebral Ischemia. Stroke 2004, 35, 2189–2194. [Google Scholar] [CrossRef] [PubMed]
- DeGracia, D.J.; Kumar, R.; Owen, C.R.; Krause, G.S.; White, B.C. Molecular pathways of protein synthesis inhibition during brain reperfusion: Implications for neuronal survival or death. J. Cereb. Blood Flow Metab. 2002, 22, 127–141. [Google Scholar] [CrossRef]
- Li, W.-W.; Jin, X.-K.; He, L.; Jiang, H.; Xie, Y.-n.; Wang, Q. Molecular cloning, characterization and expression analysis of cathepsin C gene involved in the antibacterial response in Chinese mitten crab, Eriocheir sinensis. Dev. Comp. Immunol. 2010, 34, 1170–1174. [Google Scholar] [CrossRef] [PubMed]
- Niu, D.; Xie, S.; Bai, Z.; Wang, L.; Jin, K.; Li, J. Identification, expression, and responses to bacterial challenge of the cathepsin C gene from the razor clam Sinonovacula constricta. Dev. Comp. Immunol. 2014, 46, 241–245. [Google Scholar] [CrossRef]
- Qiu, L.; Jiang, S.; Huang, J.; Wang, W.; Zhang, D.; Wu, Q.; Yang, K. Molecular cloning and mRNA expression of cathepsin C gene in black tiger shrimp (Penaeus monodon). Comp. Biochem. Physiol. Part A Mol. Integr. Physiol. 2008, 150, 320–325. [Google Scholar] [CrossRef] [PubMed]
- Wei, S.; Wang, S.; Yang, M.; Huang, Y.; Wei, J.; Huang, X.; Qin, Q. Characterization of cathepsin C from orange-spotted grouper, Epinephelus coioides involved in SGIV infection. Fish Shellfish Immunol. 2019, 84, 423–433. [Google Scholar] [CrossRef] [PubMed]
- Kominami, E.; Ishido, K.; Muno, D.; Sato, N. The primary structure and tissue distribution of cathepsin C. Biol. Chem. Hoppe Seyler 1992, 373, 367–373. [Google Scholar] [CrossRef] [PubMed]
- Diao, Q.; Du, H.; Zhao, N.; Wu, Y.; Du, X.; Sun, Y.; Zhou, Y.; Cao, Z. Cathepsin C (CTSC) contributes to the antibacterial immunity in golden pompano (Trachinotus ovatus). Fish Shellfish Immunol. 2022, 128, 316–326. [Google Scholar] [CrossRef] [PubMed]
- Gao, L.-Y.; Abu Kwaik, Y. Hijacking of apoptotic pathwaysby bacterial pathogens. Microbes Infect. 2000, 2, 1705–1719. [Google Scholar] [CrossRef] [PubMed]
- Szczesny-Malysiak, E.; Dybas, J.; Blat, A.; Bulat, K.; Kus, K.; Kaczmarska, M.; Wajda, A.; Malek, K.; Chlopicki, S.; Marzec, K.M. Irreversible alterations in the hemoglobin structure affect oxygen binding in human packed red blood cells. Biochim. Biophys. Acta (BBA) Mol. Cell Res. 2020, 1867, 118803. [Google Scholar] [CrossRef] [PubMed]
- Gracey, A.Y.; Lee, T.H.; Higashi, R.M.; Fan, T. Hypoxia-induced mobilization of stored triglycerides in the euryoxic goby Gillichthys mirabilis. J. Exp. Biol. 2011, 214, 3005–3012. [Google Scholar] [CrossRef]
- Bacca, H.; Huvet, A.; Fabioux, C.; Daniel, J.Y.; Delaporte, M.; Pouvreau, S.; Van Wormhoudt, A.; Moal, J. Molecular cloning and seasonal expression of oyster glycogen phosphorylase and glycogen synthase genes. Comp. Biochem. Physiol. B Biochem. Mol. Biol. 2005, 140, 635–646. [Google Scholar] [CrossRef] [PubMed]
- Oliveira, G.T.; Rossi, I.C.; Kucharski, L.C.; Da Silva, R.S. Hepatopancreas gluconeogenesis and glycogen content during fasting in crabs previously maintained on a high-protein or carbohydrate-rich diet. Comp. Biochem. Physiol. A Mol. Integr. Physiol. 2004, 137, 383–390. [Google Scholar] [CrossRef] [PubMed]
- Camacho-Jiménez, L.; Felix-Portillo, M.; Nuñez-Hernandez, D.M.; Yepiz-Plascencia, G. Molecular cloning and modeling of the Tp53-induced glycolysis and apoptotic regulator (TIGAR) from the Pacific white shrimp Litopenaeus vannamei and its expression in response to hypoxia. Fish Shellfish Immunol. 2019, 93, 484–491. [Google Scholar] [CrossRef]
- Genz, J.; Jyde, M.B.; Svendsen, J.C.; Steffensen, J.F.; Ramløv, H. Excess post-hypoxic oxygen consumption is independent from lactate accumulation in two cyprinid fishes. Comp. Biochem. Physiol. A Mol. Integr. Physiol. 2013, 165, 54–60. [Google Scholar] [CrossRef] [PubMed]
- Mandic, M.; Todgham, A.E.; Richards, J.G. Mechanisms and evolution of hypoxia tolerance in fish. Proc. Biol. Sci. 2009, 276, 735–744. [Google Scholar] [CrossRef] [PubMed]
- Qu, X.; Zhang, Z.; Hu, W.; Lou, M.; Zhai, B.; Mei, S.; Hu, Z.; Zhang, L.; Liu, D.; Liu, Z.; et al. Attenuation of the Na/K-ATPase/Src/ROS amplification signaling pathway by astaxanthin ameliorates myocardial cell oxidative stress injury. Mol. Med. Rep. 2020, 22, 5125–5134. [Google Scholar] [CrossRef]
- Yu, J.; Fu, Y.; Gao, J.; Zhang, Q.; Zhang, N.; Zhang, Z.; Jiang, X.; Chen, C.; Wen, Z. Cathepsin C from extracellular histone-induced M1 alveolar macrophages promotes NETosis during lung ischemia-reperfusion injury. Redox Biol. 2024, 74, 103231. [Google Scholar] [CrossRef] [PubMed]
- Gibson, G. Rare and common variants: Twenty arguments. Nat. Rev. Genet. 2012, 13, 135–145. [Google Scholar] [CrossRef] [PubMed]








| SNP Site | Genotypes | Number of Hypoxia-Tolerant Individuals | Number of Hypoxia-Intolerant Individuals | X2 | p-Value | Gene Annotation | Position |
|---|---|---|---|---|---|---|---|
| Chr8: 29647765 | TT | 29 | 26 | 8.001 | 0.018 | Cathepsin C (CTSC) | 1130 bp upstream |
| CC | 16 | 34 | |||||
| TC | 68 | 55 |
Disclaimer/Publisher’s Note: The statements, opinions and data contained in all publications are solely those of the individual author(s) and contributor(s) and not of MDPI and/or the editor(s). MDPI and/or the editor(s) disclaim responsibility for any injury to people or property resulting from any ideas, methods, instructions or products referred to in the content. |
© 2025 by the authors. Licensee MDPI, Basel, Switzerland. This article is an open access article distributed under the terms and conditions of the Creative Commons Attribution (CC BY) license (https://creativecommons.org/licenses/by/4.0/).
Share and Cite
Feng, N.; Li, X.; Sha, H.; Luo, X.; Zou, G.; Zhang, J.; Liang, H. A 5′ Promoter Region SNP in CTSC Leads to Increased Hypoxia Tolerance in Changfeng Silver Carp (Hypophthalmichthys molitrix). Animals 2025, 15, 532. https://doi.org/10.3390/ani15040532
Feng N, Li X, Sha H, Luo X, Zou G, Zhang J, Liang H. A 5′ Promoter Region SNP in CTSC Leads to Increased Hypoxia Tolerance in Changfeng Silver Carp (Hypophthalmichthys molitrix). Animals. 2025; 15(4):532. https://doi.org/10.3390/ani15040532
Chicago/Turabian StyleFeng, Nannan, Xiaohui Li, Hang Sha, Xiangzhong Luo, Guiwei Zou, Jiquan Zhang, and Hongwei Liang. 2025. "A 5′ Promoter Region SNP in CTSC Leads to Increased Hypoxia Tolerance in Changfeng Silver Carp (Hypophthalmichthys molitrix)" Animals 15, no. 4: 532. https://doi.org/10.3390/ani15040532
APA StyleFeng, N., Li, X., Sha, H., Luo, X., Zou, G., Zhang, J., & Liang, H. (2025). A 5′ Promoter Region SNP in CTSC Leads to Increased Hypoxia Tolerance in Changfeng Silver Carp (Hypophthalmichthys molitrix). Animals, 15(4), 532. https://doi.org/10.3390/ani15040532

