No More Evasion: Redefining Conflict Behaviour in Human–Horse Interactions
Simple Summary
Abstract
1. Introduction
2. Problematic Behaviours in Human–Horse Interactions
3. Anthropomorphism and Anthropocentrism
4. Evasion, Resistance, and Disobedience
| Text | Definition of evasion | If no clear definition is given, examples within the text |
| 2007 FEI Dressage Handbook, Guidelines for Judging [34] | Avoidance of the difficulty, correctness, or purpose of the movement, or the influence of the rider, often without active resistance or disobedience (e.g., tilting the head, open mouth, broken neckline, etc.). Bit evasions are means of avoiding correct contact with the bit. | - |
| 2024 Oxford English Dictionary [51] | To escape or avoid (someone or something), especially by guile or trickery. | - |
| 2024 FEI Judging Manual [35] & 2024 FEI Dressage Rules [37] | Anticipation or precipitation of the movement, resistance to or evasion of the contact, deviation of the hindquarters from the straight line, spreading or inactive hind legs and dragging forefeet are serious faults. | - |
| Resistance to or evasion of the Athlete’s hand, being either “above the bit” or “behind the bit”, demonstrate lack of submission. | ||
| 2024 FEI Para Dressage Rules [38] & 2024 FEI Object and General Principles of Para Dressage [36] | - | Anticipation or precipitation of the movement, resistance to or evasion of the contact, deviation of the hindquarters from the straight line, spreading or inactive hind legs and dragging forefeet are serious faults. |
| Resistance to or evasion of the Athlete’s hand, being either “above the bit” or “behind the bit” demonstrate lack of submission. | ||
| 2024 FEI Driving and Para Driving Rules [39] | - | (13. Rein back) The Horse must remain on the bit, be straight in the body, not evade or resist the contact, and the poll should remain the highest point. |
| 2024 FEI Eventing Rules [52] | - | - |
| Equitation Science 2nd Edition [53] | Descriptive terms for conflict behaviours where evasions are similar to resistances, except that evasions refer to the more severe and violent behaviours. These terms arose because of the horse’s natural tendency to avoid pressure/pain by learning through negative reinforcement to perform any attempted behaviour that results in lessening of pressure/pain. The problem with these terms is that they imply malevolent and calculated behaviour on the part of the horse, whereas these behaviours are more likely to be the result of errors in negative reinforcement. | - |
| Definition of resistance | If no clear definition is given, examples within the text | |
| 2007 FEI Dressage Handbook, Guidelines for Judging [34] | Physical opposition by the horse against the rider. Not synonymous with disobedience nor with evasion. Can be momentary or pervasive. | - |
| 2024 Oxford English Dictionary [51] | The dislike of or opposition to a plan, an idea, etc.; refusal to obey. | - |
| 2024 FEI Judging Manual [35] & 2024 FEI Dressage Rules [37] | - | By virtue of a lively impulsion and the suppleness of the joints, free from the paralysing effects of resistance, the Horse obeys willingly and without hesitation and responds to the various aids calmly and with precision, displaying a natural and harmonious balance both physically and mentally. All of these criteria enable the Athlete to follow the movements of the Horse smoothly and freely or react appropriately if the Horse shows tension or resistance of any kind. |
| 2024 FEI Para Dressage Rules [38] & 2024 FEI Object and General Principles of Para Dressage [36] | - | Putting out the tongue, keeping it above the bit or drawing it up altogether, as well as grinding the teeth or agitation of the tail, are mostly signs of nervousness, tension or resistance on the part of the horse. Any resistance which prevents the continuation of the test longer than twenty (20) seconds is punished by Elimination. However, resistance that may endanger Athlete, Horse, Officials or the public will result in elimination for safety reasons earlier than within twenty (20) seconds. This also applies to any resistance before entering the Dressage arena. Resistance may last no longer than sixty (60) seconds. However, resistance that may endanger Athlete, Horse, Officials or members of the public may result in elimination for safety reasons earlier than within sixty (60) seconds. |
| 2024 FEI Driving and Para Driving Rules [39] | - | A horse is considered to offer resistance if, at any time and for whatever reason it refuses to go forward (with or without moving back), turns around, rears. |
| 2024 FEI Eventing Rules [52] | - | - |
| Equitation Science 2nd Edition [53] | Descriptive terms for conflict behaviours where evasions are similar to resistances, except that evasions refer to the more severe and violent behaviours. These terms arose because of the horse’s natural tendency to avoid pressure/pain by learning through negative reinforcement to perform any attempted behaviour that results in lessening of pressure/pain. The problem with these terms is that they imply malevolent and calculated behaviour on the part of the horse, whereas these behaviours are more likely to be the result of errors in negative reinforcement. | - |
| Definition of disobedience | If no clear definition is given, examples within the text | |
| 2007 FEI Dressage Handbook, Guidelines for Judging [34] | Willful determination to avoid doing what is asked, or determination to do what is not asked. | - |
| 2024 Oxford English Dictionary [51] | Refusal to obey. | - |
| 2024 FEI Judging Manual [35] & 2024 FEI Dressage Rules [37] | - | “Severe resistance, disobedience throughout” as reason for marks of 1, 2 or 3. |
| 2024 FEI Para Dressage Rules [38] & 2024 FEI Object and General Principles of Para Dressage [36] | It is considered to be a Disobedience when: | Representing After a Disobedience: After being penalised for a refusal, run-out or circle, an Athlete, in order to make another attempt, is permitted to circle one or more times without penalty, until the Athlete again presents their Horse at the obstacle. |
| ||
| 2024 FEI Driving and Para Driving Rules [39] | - | Any resistance in the forward movement, kicking or rearing is considered to be disobedience. |
| 2024 FEI Eventing Rules [52] | - | - |
| Equitation Science 2nd Edition [53] | - | - |
5. Conflict Behaviours
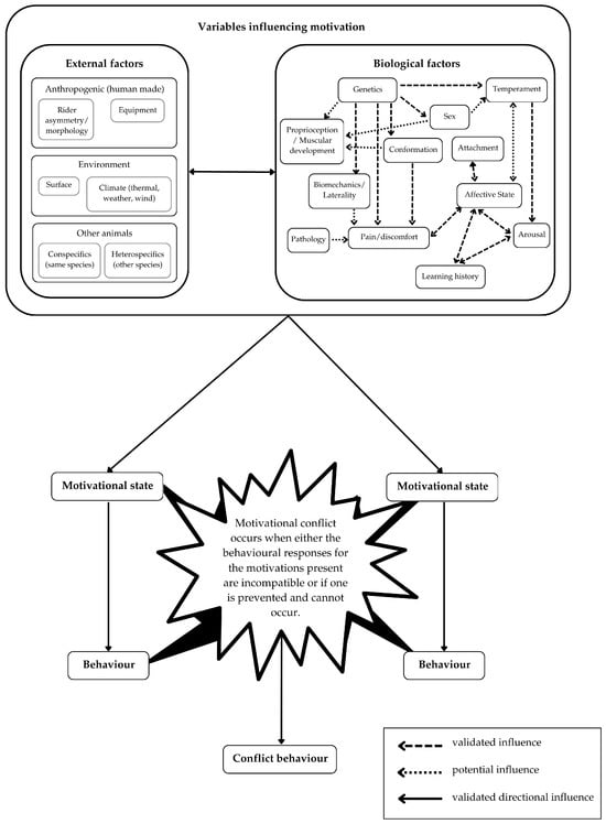
6. Contributing Variables in Problematic Ridden and Driven Behaviour
7. Biological Variables
7.1. Pain
7.2. Psychological State (Arousal, Affective State, Temperament, and Attachment)
7.2.1. Arousal
7.2.2. Affective State and Temperament
7.2.3. Attachment
7.2.4. Learning History/Experience
8. External Variables
The Importance of Use of Learning Theory by Rider/Handler
9. Complexity of Contributing Variables
10. Conceptual Frameworks and Technology
11. Methods Used in Measuring Behaviour
12. Conflict Behaviour Revisited
13. Conclusions
Author Contributions
Funding
Institutional Review Board Statement
Informed Consent Statement
Acknowledgments
Conflicts of Interest
References
- Campbell, M.L. An ethical framework for the use of horses in competitive sport: Theory and function. Animals 2021, 11, 1725. [Google Scholar] [CrossRef] [PubMed]
- Douglas, J.; Owers, R.; Campbell, M.L. Social licence to operate: What can equestrian sports learn from other industries? Animals 2022, 12, 1987. [Google Scholar] [CrossRef]
- Dyson, S.; Pollard, D. Application of the Ridden Horse Pain Ethogram to horses competing in British Eventing 90, 100 and Novice one-day events and comparison with performance. Animals 2022, 12, 590. [Google Scholar] [CrossRef]
- McLean, A.N.; McGreevy, P.D. Horse-training techniques that may defy the principles of learning theory and compromise welfare. J. Vet. Behav. 2010, 5, 187–195. [Google Scholar] [CrossRef]
- Dyson, S.; Berger, J.; Ellis, A.D.; Mullard, J. Development of an ethogram for a pain scoring system in ridden horses and its application to determine the presence of musculoskeletal pain. J. Vet. Behav. 2018, 23, 47–57. [Google Scholar] [CrossRef]
- Brown, S.M.; Connor, M. Understanding and application of learning theory in UK-based equestrians. Anthrozoös 2017, 30, 565–579. [Google Scholar] [CrossRef]
- Luke, K.L.; McAdie, T.; Warren-Smith, A.K.; Rawluk, A.; Smith, B.P. Does a working knowledge of learning theory relate to improved horse welfare and rider safety? Anthrozoös 2023, 36, 703–719. [Google Scholar] [CrossRef]
- Warren-Smith, A.K.; McGreevy, P.D. Equestrian coaches’ understanding and application of learning theory in horse training. Anthrozoös 2008, 21, 153–162. [Google Scholar] [CrossRef]
- Doherty, O.; McGreevy, P.D.; Pearson, G. The importance of learning theory and equitation science to the veterinarian. Appl. Anim. Behav. Sci. 2017, 190, 111–122. [Google Scholar] [CrossRef]
- Pearson, G.; Reardon, R.; Keen, J.; Waran, N. Difficult horses–prevalence, approaches to management of and understanding of how they develop by equine veterinarians. Equine Vet. Educ. 2021, 33, 522–530. [Google Scholar] [CrossRef]
- Pearson, G.; Connor, M.; Keen, J.; Reardon, R.; Waran, N. Incorporation of equine learning theory into the undergraduate curriculum. J. Vet. Med. Educ. 2021, 48, 351–360. [Google Scholar] [CrossRef] [PubMed]
- Urquiza-Haas, E.G.; Kotrschal, K. The mind behind anthropomorphic thinking: Attribution of mental states to other species. Anim. Behav. 2015, 109, 167–176. [Google Scholar] [CrossRef]
- Bradshaw, J.; Casey, R. Anthropomorphism and anthropocentrism as influences in the quality of life of companion animals. Anim. Welf. 2007, 16, 149–154. [Google Scholar] [CrossRef]
- Minero, M.; Dalla Costa, E.; Dai, F.; Canali, E.; Barbieri, S.; Zanella, A.; Pascuzzo, R.; Wemelsfelder, F. Using qualitative behaviour assessment (QBA) to explore the emotional state of horses and its association with human-animal relationship. Appl. Anim. Behav. Sci. 2018, 204, 53–59. [Google Scholar] [CrossRef]
- Prato-Previde, E.; Basso Ricci, E.; Colombo, E.S. The Complexity of the Human–Animal Bond: Empathy, Attachment and Anthropomorphism in Human–Animal Relationships and Animal Hoarding. Animals 2022, 12, 2835. [Google Scholar] [CrossRef]
- Proctor, H. Animal sentience: Where are we and where are we heading? Animals 2012, 2, 628–639. [Google Scholar] [CrossRef]
- Mota-Rojas, D.; Mariti, C.; Zdeinert, A.; Riggio, G.; Mora-Medina, P.; del Mar Reyes, A.; Gazzano, A.; Domínguez-Oliva, A.; Lezama-García, K.; José-Pérez, N. Anthropomorphism and its adverse effects on the distress and welfare of companion animals. Animals 2021, 11, 3263. [Google Scholar] [CrossRef] [PubMed]
- Dyson, S.; Pollard, D. Application of the Ridden Horse Pain Ethogram to 150 Horses with Musculoskeletal Pain before and after Diagnostic Anaesthesia. Animals 2023, 13, 1940. [Google Scholar] [CrossRef] [PubMed]
- McGreevy, P.D. The advent of equitation science. Vet. J. 2007, 174, 492–500. [Google Scholar] [CrossRef] [PubMed]
- Auty, I. The BHS Manual of Equitation: The Training of Horse and Rider; Kenilworth Press Ltd.: Kenilworth, UK, 2001. [Google Scholar]
- Belton, C. German National Equestrian Federation. The Principles of Riding; Kenilworth Press Ltd.: Kenilworth, UK, 2006. [Google Scholar]
- Ritter, T. Dressage Principles Based on Biomechanics; Cadmos Publishing Ltd.: Richmond, UK, 2011. [Google Scholar]
- Decarpentry, G.; Bartle, N. Academic Equitation: A Training System Based on the Methods of D’Aure, Baucher and L’Hotte; Trafalgar Square Publishing: Vermont, VT, USA, 2012. [Google Scholar]
- Steinbrecht, G.; von Heydebreck, H.; Steinkraus, W. The Gymnasium of the Horse; Xenophon Press: Virginia, VA, USA, 2017. [Google Scholar]
- Karl, P. The Art of Riding: Classical Dressage to High School—Odin at Saumur; Cadmos Books: Richmond, UK, 2010. [Google Scholar]
- Hamilton, K.L.; Lancaster, B.E.; Hall, C. Equine conflict behaviors in dressage and their relationship to performance evaluation. J. Vet. Behav. 2022, 55, 48–57. [Google Scholar] [CrossRef]
- Dyson, S. The Ridden Horse Pain Ethogram. Equine Vet. Educ. 2022, 34, 372–380. [Google Scholar] [CrossRef]
- Cook, W.; Kibler, M. Behavioural assessment of pain in 66 horses, with and without a bit. Equine Vet. Educ. 2019, 31, 551–560. [Google Scholar] [CrossRef]
- Górecka-Bruzda, A.; Kosińska, I.; Jaworski, Z.; Jezierski, T.; Murphy, J. Conflict behavior in elite show jumping and dressage horses. J. Vet. Behav. 2015, 10, 137–146. [Google Scholar] [CrossRef]
- Rolls, E.T. Precis of the brain and emotion. Behav. Brain Sci. 2000, 23, 177–191. [Google Scholar] [CrossRef] [PubMed]
- Mills, D. Applying learning theory to the management of the horse: The difference between getting it right and getting it wrong. Equine Vet. J. 1998, 30, 44–48. [Google Scholar] [CrossRef]
- Farhoody, P. Behavior analysis: The science of training. Vet. Clin. North Am. Exot. Anim. Pract. 2012, 15, 361–369. [Google Scholar] [CrossRef] [PubMed]
- FEI Library. Available online: https://inside.fei.org/fei/about-fei/fei-library#fei-dressage-handbook---guidelines-for-judging (accessed on 26 November 2024).
- FederationEquestreInternationale. FEI Dressage Handbook Guidelines for Judging; Federation Equestre Internationale: Lausanne, Switzerland, 2007. [Google Scholar]
- FEI Dressage Judging Manual. Available online: https://inside.fei.org/fei/disc/dressage/rules (accessed on 6 March 2024).
- FEI Object and General Principles of Para Dressage. Available online: https://inside.fei.org/fei/disc/para-dressage/rules (accessed on 3 March 2024).
- Dressage Rules. Available online: https://inside.fei.org/fei/disc/dressage/rules (accessed on 27 November 2024).
- FEI Para Dressage Rules. Available online: https://inside.fei.org/fei/disc/para-dressage/rules (accessed on 20 July 2024).
- FEI Driving Rules. Available online: https://inside.fei.org/fei/disc/driving/rules (accessed on 20 July 2024).
- Wolframm, I.; Reuter, P.; Zaharia, I.; Vernooij, J. In the eye of the beholder—Visual search behavior in equestrian dressage judges. Animals 2024, 14, 2025. [Google Scholar] [CrossRef] [PubMed]
- FEI Measuring Device for Control of Noseband Tightness Gradually Rolled out at 2025 FEI Events. Available online: https://eurodressage.com/2024/10/31/fei-measuring-device-control-noseband-tightness-gradually-rolled-out-2025-fei-events (accessed on 2 November 2024).
- FEI Veterinary Regulations. 2025. Available online: https://inside.fei.org/content/fei-veterinary-rules (accessed on 27 November 2024).
- Mellor, D.J. Mouth pain in horses: Physiological foundations, behavioural indices, welfare implications, and a suggested solution. Animals 2020, 10, 572. [Google Scholar] [CrossRef] [PubMed]
- Christensen, J.W.; Uldahl, M. Oral behaviour during riding is associated with oral lesions in dressage horses—A field study. Appl. Anim. Behav. Sci. 2024, 279, 106396. [Google Scholar] [CrossRef]
- Dyson, S.; Pollard, D. Application of the ridden horse pain ethogram to elite dressage horses competing in World Cup Grand Prix competitions. Animals 2021, 11, 1187. [Google Scholar] [CrossRef]
- Kienapfel, K.; Piccolo, L.; Cockburn, M.; Gmel, A.; Rueß, D.; Bachmann, I. Comparison of head–neck positions and conflict behaviour in ridden elite dressage horses between warm-up and competition. Appl. Anim. Behav. Sci. 2024, 272, 106202. [Google Scholar] [CrossRef]
- What Are the Animal Welfare Issues Associated with Bull Riding? Available online: https://kb.rspca.org.au/knowledge-base/what-are-the-animal-welfare-issues-associated-with-bull-riding/ (accessed on 18 January 2025).
- Croney, C.C.; Reynnells, R. The ethics of semantics: Do we clarify or obfuscate reality to influence perceptions of farm animal production? Poult. Sci. 2008, 87, 387–391. [Google Scholar] [CrossRef] [PubMed]
- Wolframm, I.A.; Douglas, J.; Pearson, G. Changing hearts and minds in the equestrian world one behaviour at a time. Animals 2023, 13, 748. [Google Scholar] [CrossRef]
- Hall, C.; Kay, R. Living the good life? A systematic review of behavioural signs of affective state in the domestic horse (Equus caballus) and factors relating to quality of life. Part 2: Horse-human interactions. Anim. Welf. 2024, 33, e41. [Google Scholar] [CrossRef] [PubMed]
- Oxford English Dictionary. Available online: https://www.oed.com/ (accessed on 17 April 2024).
- FEI Eventing Rules. Available online: https://inside.fei.org/fei/disc/eventing/rules (accessed on 16 September 2024).
- McGreevy, P.; Christensen, J.W.; Von Borstel, U.K.; McLean, A. Equitation Science, 2nd ed.; John Wiley & Sons: Chichester, UK, 2018. [Google Scholar]
- McGreevy, P.; McLean, A. Equitation Science, 1st ed.; John Wiley & Sons: Hoboken, NJ, USA, 2010. [Google Scholar]
- Kortmulder, K. Displacement behaviour solving a silent contradiction. Acta Biotheor. 1998, 46, 53–63. [Google Scholar] [CrossRef]
- Wood-Gush, D.G.M. Conflict and Thwarting. In Elements of Ethology: A Textbook for Agricultural and Veterinary Students; Springer: Dordrecht, The Netherlands, 1983; pp. 134–144. [Google Scholar]
- LeDoux, J.E. Emotion, memory and the brain. Sci. Am. 1997, 7, 68–75. [Google Scholar] [CrossRef]
- Rey, C.N.; Thrailkill, E.A.; Goldberg, K.L.; Bouton, M.E. Relapse of operant behavior after response elimination with an extinction or an omission contingency. J. Exp. Anal. Behav. 2020, 113, 124–140. [Google Scholar] [CrossRef]
- Dawkins, R.; Krebs, J.R. Arms races between and within species. Proc. R. Soc. London. Ser. B. Biol. Sci. 1979, 205, 489–511. [Google Scholar] [CrossRef]
- McGreevy, P. Equine Behavior: A Guide for Veterinarians and Equine Scientists, 2nd ed.; Elsevier Health Sciences: Amsterdam, The Netherlands, 2012. [Google Scholar]
- Fenner, K.; Wilson, B.J.; Ermers, C.; McGreevy, P.D. Reported Agonistic Behaviours in Domestic Horses Cluster According to Context. Animals 2024, 14, 629. [Google Scholar] [CrossRef] [PubMed]
- Mills, D.S. The Encyclopedia of Applied Animal Behaviour and Welfare; Cabi: Wallingford, UK, 2010. [Google Scholar]
- Wood-Gush, D. Elements of Ethology: A Textbook for Agricultural and Veterinary Students; Springer Science & Business Media: Berlin/Heidelberg, Germany, 2012; Volume 184. [Google Scholar]
- McGreevy, P.D.; McLean, A.; Warren-Smith, A.K.; Waran, N.; Goodwin, D. Defining the terms and processes associated with equitation. In Proceedings of the 1st International Equitation Science Sysposium 2005; Sydney University Press: Sydney, Australia, 2005; pp. 10–43. [Google Scholar]
- Joint Position Paper on The Animal Welfare Implications of Animal Behavioural Modification, Training Methods, and Ability to Express Species-Specific Behaviours. Available online: https://fve.org/cms/wp-content/uploads/FVE-FEEVA-FECAVA-WSAVA-Behaviour-and-training-position-ADOPTED-1.pdf (accessed on 6 January 2025).
- Glossary of Behavioral Terms for Veterinary Medicine. Available online: https://www.msdvetmanual.com/behavior/behavioral-medicine-introduction/glossary-of-behavioral-terms-for-veterinary-medicine#Conflict_v3296321 (accessed on 17 January 2025).
- Sneddon, L.U.; Elwood, R.W.; Adamo, S.A.; Leach, M.C. Defining and assessing animal pain. Anim. Behav. 2014, 97, 201–212. [Google Scholar] [CrossRef]
- Carbone, L. Do “Prey Species” Hide Their Pain? Implications for Ethical Care and Use of Laboratory Animals. J. Appl. Anim. Ethics Res. 2020, 2, 216–236. [Google Scholar] [CrossRef]
- Bolles, R.C. Species-specific defense reactions and avoidance learning. Psychol. Rev. 1970, 77, 32–48. [Google Scholar] [CrossRef]
- Levine, M.A. Domestication and early history of the horse. In The Domestic Horse. The Evolution, Development and Management of Its Behaviour; Mills, D., McDonnell, S., Eds.; Cambridge University Press: Cambridge, UK, 2005; pp. 5–22. [Google Scholar]
- Pearson, G.; Waran, N.; Reardon, R.J.; Keen, J.; Dwyer, C. A Delphi study to determine expert consensus on the behavioural indicators of stress in horses undergoing veterinary care. Appl. Anim. Behav. Sci. 2021, 237, 105291. [Google Scholar] [CrossRef]
- Gilam, G.; Gross, J.J.; Wager, T.D.; Keefe, F.J.; Mackey, S.C. What is the relationship between pain and emotion? Bridging constructs and communities. Neuron 2020, 107, 17–21. [Google Scholar] [CrossRef] [PubMed]
- Lundblad, J. Exploring Facial Expressions in Horses—Biological and Methodological Approaches. Doctorate Thesis, Swedish University of Agricultural Sciences, Uppsala, Sweden, 2024. [Google Scholar]
- Deuis, J.R.; Dvorakova, L.S.; Vetter, I. Methods used to evaluate pain behaviors in rodents. Front. Mol. Neurosci. 2017, 10, 284. [Google Scholar] [CrossRef] [PubMed]
- Reid, J.; Nolan, A.; Scott, E. Measuring pain in dogs and cats using structured behavioural observation. Vet. J. 2018, 236, 72–79. [Google Scholar] [CrossRef]
- Mellor, D.; Cook, C.; Stafford, K. Quantifying some responses to pain as a stressor. In The Biology of Animal Stress: Basic Principles and Implications for Animal Welfare; CABI Publishing: Wallingford, UK, 2000; pp. 171–198. [Google Scholar]
- Spasojevic, S.; Bregun-doronjski, A. A simultaneous comparison of four neonatal pain scales in clinical settings. J. Matern.-Fetal Neonatal Med. 2011, 24, 590–594. [Google Scholar] [CrossRef]
- Zwakhalen, S.M.; Hamers, J.P.; Abu-Saad, H.H.; Berger, M.P. Pain in elderly people with severe dementia: A systematic review of behavioural pain assessment tools. BMC Geriatr. 2006, 6, 1–15. [Google Scholar] [CrossRef]
- Griffin, D.R. Animal Minds: Beyond Cognition to Consciousness; University of Chicago Press: Chicago, IL, USA, 2013. [Google Scholar]
- Cordier, L.; Diers, M. Learning and unlearning of pain. Biomedicines 2018, 6, 67. [Google Scholar] [CrossRef] [PubMed]
- Tong, L.; Stewart, M.; Johnson, I.; Appleyard, R.; Wilson, B.; James, O.; Johnson, C.; McGreevy, P. A comparative neuro-histological assessment of gluteal skin thickness and cutaneous nociceptor distribution in horses and humans. Animals 2020, 10, 2094. [Google Scholar] [CrossRef]
- Dyson, S.; Bondi, A.; Routh, J.; Pollard, D.; Preston, T.; McConnell, C.; Kydd, J. Do owners recognise abnormal equine behaviour when tacking-up and mounting? A comparison between responses to a questionnaire and real-time observations. Equine Vet. Educ. 2022, 34, e375–e384. [Google Scholar] [CrossRef]
- Casey, R. Clinical problems associated with the intensive management of performance horses. In The Welfare of Horses; Springer: Berlin/Heidelberg, Germany, 2007; pp. 19–44. [Google Scholar]
- Dalla Costa, E.; Pascuzzo, R.; Leach, M.C.; Dai, F.; Lebelt, D.; Vantini, S.; Minero, M. Can grimace scales estimate the pain status in horses and mice? A statistical approach to identify a classifier. PLoS ONE 2018, 13, e0200339. [Google Scholar] [CrossRef] [PubMed]
- McBride, S.D.; Mills, D.S. Psychological factors affecting equine performance. BMC Vet. Res. 2012, 8, 1–11. [Google Scholar] [CrossRef] [PubMed]
- Dyson, S.; Thomson, K. The recognition of pain and learned behaviour in horses which buck. Equine Vet. Educ. 2022, 34, 272–280. [Google Scholar] [CrossRef]
- Zetterberg, E.; Persson-Sjodin, E.; Lundblad, J.; Hernlund, E.; Rhodin, M. Prevalence of movement asymmetries in high-performing riding horses perceived as free from lameness and riders’ perception of horse sidedness. PLoS ONE 2024, 19, e0308061. [Google Scholar] [CrossRef]
- Takeuchi, T.; Sugita, S. Histological atlas and morphological features by Nissl staining in the amygdaloid complex of the horse, cow and pig. J. Equine Sci. 2007, 18, 13–25. [Google Scholar] [CrossRef]
- Abdallah, C.G.; Geha, P. Chronic pain and chronic stress: Two sides of the same coin? Chronic Stress 2017, 1, 2470547017704763. [Google Scholar] [CrossRef]
- Edwards, P.T.; Smith, B.P.; McArthur, M.L.; Hazel, S.J. Fearful Fido: Investigating dog experience in the veterinary context in an effort to reduce distress. Appl. Anim. Behav. Sci. 2019, 213, 14–25. [Google Scholar] [CrossRef]
- Lush, J.; Ijichi, C. A preliminary investigation into personality and pain in dogs. J. Vet. Behav. 2018, 24, 62–68. [Google Scholar] [CrossRef]
- Ijichi, C.; Collins, L.M.; Elwood, R.W. Pain expression is linked to personality in horses. Appl. Anim. Behav. Sci. 2014, 152, 38–43. [Google Scholar] [CrossRef]
- Kelly, K.J.; McDuffee, L.A.; Mears, K. The effect of human–horse interactions on equine behaviour, physiology, and welfare: A scoping review. Animals 2021, 11, 2782. [Google Scholar] [CrossRef]
- Janicka, W.; Wilk, I.; Próchniak, T. Does social motivation mitigate fear caused by a sudden sound in horses? Anim. Cogn. 2023, 26, 1649–1660. [Google Scholar] [CrossRef] [PubMed]
- Lundberg, P.; Hartmann, E.; Roth, L.S. Does training style affect the human-horse relationship? Asking the horse in a separation–reunion experiment with the owner and a stranger. Appl. Anim. Behav. Sci. 2020, 233, 105144. [Google Scholar] [CrossRef]
- Hartmann, E.; Rehn, T.; Christensen, J.W.; Nielsen, P.P.; McGreevy, P. From the horse’s perspective: Investigating attachment behaviour and the effect of training method on fear reactions and ease of handling—A pilot study. Animals 2021, 11, 457. [Google Scholar] [CrossRef] [PubMed]
- Hama, H.; Yogo, M.; Matsuyama, Y. Effects of stroking horses on both humans’ and horses’ heart rate responses 1. Jpn. Psychol. Res. 1996, 38, 66–73. [Google Scholar] [CrossRef]
- Normando, S.; Haverbeke, A.; Meers, L.; Ödberg, F.; Ibáñez Talegón, M.; Bono, G. Effect of manual imitation of grooming on riding horses’ heart rate in different environmental situations. Vet. Res. Commun. 2003, 27, 615–617. [Google Scholar] [CrossRef]
- Rault, J.-L.; Waiblinger, S.; Boivin, X.; Hemsworth, P. The power of a positive human–animal relationship for animal welfare. Front. Vet. Sci. 2020, 7, 590867. [Google Scholar] [CrossRef]
- Fortin, M.; Valenchon, M.; Lévy, F.; Calandreau, L.; Arnould, C.; Lansade, L. Emotional state and personality influence cognitive flexibility in horses (Equus caballus). J. Comp. Psychol. 2018, 132, 130. [Google Scholar] [CrossRef]
- Olczak, K.; Klocek, C.; Christensen, J.W. Hucul horses’ learning abilities in different learning tests and ue the association with behaviour, food motivation and fearfulness. Appl. Anim. Behav. Sci. 2021, 245, 105498. [Google Scholar] [CrossRef]
- Harewood, E.; McGowan, C. Behavioral and physiological responses to stabling in naive horses. J. Equine Vet. Sci. 2005, 25, 164–170. [Google Scholar] [CrossRef]
- Lerch, N.; Cirulli, F.; Rochais, C.; Lesimple, C.; Guilbaud, E.; Contalbrigo, L.; Borgi, M.; Grandgeorge, M.; Hausberger, M. Interest in humans: Comparisons between riding school lesson equids and assisted-intervention equids. Animals 2021, 11, 2533. [Google Scholar] [CrossRef] [PubMed]
- Murray, R.C.; Walters, J.; Snart, H.; Dyson, S.; Parkin, T. How do features of dressage arenas influence training surface properties which are potentially associated with lameness? Vet. J. 2010, 186, 172–179. [Google Scholar] [CrossRef] [PubMed]
- Mejdell, C.M.; Bøe, K.E. Responses to climatic variables of horses housed outdoors under Nordic winter conditions. Can. J. Anim. Sci. 2005, 85, 307–308. [Google Scholar] [CrossRef]
- McGreevy, P.; Oddie, C.; Burton, F.; McLean, A. The horse–human dyad: Can we align horse training and handling activities with the equid social ethogram? Vet. J. 2009, 181, 12–18. [Google Scholar] [CrossRef]
- Gordan, M.; Krishanan, I.A. A review of BF Skinner’s ‘Reinforcement Theory of Motivation’. Int. J. Res. Educ. Methodol. 2014, 5, 680–688. [Google Scholar] [CrossRef]
- McLean, A.N.; Christensen, J.W. The application of learning theory in horse training. Appl. Anim. Behav. Sci. 2017, 190, 18–27. [Google Scholar] [CrossRef]
- Bartlett, E.; Blackwell, E.J.; Cameron, L.J.; Hockenhull, J. Are We on the Same Page? A Review of Horse Training Approaches, Terminology Use, and Method Reporting within the Scientific Literature. Int. J. Equine Sci. 2024, 3, 88–99. Available online: https://rasayely-journals.com/index.php/ijes/article/view/129 (accessed on 2 October 2024).
- McLean, A.; Henshall, C.; Starling, M.; McGreevy, P. Arousal, Attachment and Affective State. In Proceedings of the 9th International Equitation Science Conference, Kennett Square, PA, USA, 17–20 July 2013; University of Delaware: Newark, DE, USA, 2013. [Google Scholar]
- Mendl, M.; Paul, E.S. Animal affect and decision-making. Neurosci. Biobehav. Rev. 2020, 112, 144–163. [Google Scholar] [CrossRef] [PubMed]
- Perone, M. Negative effects of positive reinforcement. Behav. Anal. 2003, 26, 1–14. [Google Scholar] [CrossRef]
- McDonnell, S.M.; Poulin, A. Equid play ethogram. Appl. Anim. Behav. Sci. 2002, 78, 263–290. [Google Scholar] [CrossRef]
- McDonnell, S.; Haviland, J. Agonistic ethogram of the equid bachelor band. Appl. Anim. Behav. Sci. 1995, 43, 147–188. [Google Scholar] [CrossRef]
- Torcivia, C.; McDonnell, S. Equine discomfort ethogram. Animals 2021, 11, 580. [Google Scholar] [CrossRef]
- Dalla Costa, E.; Minero, M.; Lebelt, D.; Stucke, D.; Canali, E.; Leach, M.C. Development of the Horse Grimace Scale (HGS) as a pain assessment tool in horses undergoing routine castration. PLoS ONE 2014, 9, e92281. [Google Scholar] [CrossRef]
- van Loon, J.P.; Macri, L. Objective assessment of chronic pain in horses using the Horse Chronic Pain Scale (HCPS): A scale-construction study. Animals 2021, 11, 1826. [Google Scholar] [CrossRef]
- Auer, U.; Kelemen, Z.; Vogl, C.; von Ritgen, S.; Haddad, R.; Torres Borda, L.; Gabmaier, C.; Breteler, J.; Jenner, F. Development, refinement, and validation of an equine musculoskeletal pain scale. Front. Pain Res. 2024, 4, 1292299. [Google Scholar] [CrossRef] [PubMed]
- Fenner, K.; Matlock, S.; Williams, J.; Wilson, B.; McLean, A.; Serpell, J.; McGreevy, P. Validation of the Equine Behaviour Assessment and Research Questionnaire (E-BARQ): A new survey instrument for exploring and monitoring the domestic equine triad. Animals 2020, 10, 1982. [Google Scholar] [CrossRef] [PubMed]
- Tinbergen, N. On the aims and methods of ethology. Z. Tierpsychol. 1963, 20, 410–463. [Google Scholar] [CrossRef]
- Russell, J.A. Core affect and the psychological construction of emotion. Psychol. Rev. 2003, 110, 145. [Google Scholar] [CrossRef]
- Canine Arthritis Management Tools. Available online: https://caninearthritis.co.uk/how-cam-can-help/tools/ (accessed on 20 July 2024).
- Hall, C.; Randle, H.; Pearson, G.; Preshaw, L.; Waran, N. Assessing equine emotional state. Appl. Anim. Behav. Sci. 2018, 205, 183–193. [Google Scholar] [CrossRef]
- Brereton, J.E.; Fernandez, E.J. Investigating unused tools for the animal behavioral diversity toolkit. Animals 2022, 12, 2984. [Google Scholar] [CrossRef] [PubMed]
- McGreevy, P.D.; Sundin, M.; Karlsteen, M.; Berglin, L.; Ternström, J.; Hawson, L.; Richardsson, H.; McLean, A.N. Problems at the human–horse interface and prospects for smart textile solutions. J. Vet. Behav. 2014, 9, 34–42. [Google Scholar] [CrossRef]
- Bosch, S.; Serra Bragança, F.; Marin-Perianu, M.; Marin-Perianu, R.; Van der Zwaag, B.J.; Voskamp, J.; Back, W.; Van Weeren, R.; Havinga, P. EquiMoves: A wireless networked inertial measurement system for objective examination of horse gait. Sensors 2018, 18, 850. [Google Scholar] [CrossRef] [PubMed]
- Hardeman, A.; Serra Bragança, F.; Swagemakers, J.-H.; Van Weeren, P.; Roepstorff, L. Variation in gait parameters used for objective lameness assessment in sound horses at the trot on the straight line and the lunge. Equine Vet. J. 2019, 51, 831–839. [Google Scholar] [CrossRef]
- Frippiat, T.; van Beckhoven, C.; Moyse, E.; Art, T. Accuracy of a heart rate monitor for calculating heart rate variability parameters in exercising horses. J. Equine Vet. Sci. 2021, 104, 103716. [Google Scholar] [CrossRef]
- Eckardt, F.; Münz, A.; Witte, K. Application of a full body inertial measurement system in dressage riding. J. Equine Vet. Sci. 2014, 34, 1294–1299. [Google Scholar] [CrossRef]
- Dumbell, L.; Lemon, C.; Williams, J. A systematic literature review to evaluate the tools and methods used to measure rein tension. J. Vet. Behav. 2019, 29, 77–87. [Google Scholar] [CrossRef]
- Kelemen, Z.; Grimm, H.; Vogl, C.; Long, M.; Cavalleri, J.M.; Auer, U.; Jenner, F. Equine activity time budgets: The effect of housing and management conditions on geriatric horses and horses with chronic orthopaedic disease. Animals 2021, 11, 1867. [Google Scholar] [CrossRef] [PubMed]
- Andersen, P.H.; Gleerup, K.; Wathan, J.; Coles, B.; Kjellström, H.; Broomé, S.; Lee, Y.; Rashid, M.; Sonder, C.; Resenberg, E. Can a Machine Learn to see Horse pain? An Interdisciplinary Approach Towards Automated Decoding of Facial Expressions of Pain in the Horse. Proc. Meas. Behav. 2018, 6–8. Available online: www.measuringbehavior.org (accessed on 16 November 2024).
- Feighelstein, M.; Riccie-Bonot, C.; Hasan, H.; Weinberg, H.; Rettig, T.; Segal, M.; Distelfeld, T.; Shimshoni, I.; Mills, D.S.; Zamansky, A. Automated recognition of emotional states of horses from facial expressions. PLoS ONE 2024, 19, e0302893. [Google Scholar] [CrossRef]
- Lecorps, B.; Weary, D. Animal affect, welfare and the Bayesian brain. Anim. Welf. 2024, 33, e39. [Google Scholar] [CrossRef] [PubMed]
- Mellor, D.J.; Beausoleil, N.J.; Littlewood, K.E.; McLean, A.N.; McGreevy, P.D.; Jones, B.; Wilkins, C. The 2020 five domains model: Including human–animal interactions in assessments of animal welfare. Animals 2020, 10, 1870. [Google Scholar] [CrossRef]
- McGreevy, P.; Berger, J.; De Brauwere, N.; Doherty, O.; Harrison, A.; Fiedler, J.; Jones, C.; McDonnell, S.; McLean, A.; Nakonechny, L. Using the five domains model to assess the adverse impacts of husbandry, veterinary, and equitation interventions on horse welfare. Animals 2018, 8, 41. [Google Scholar] [CrossRef]
- König von Borstel, U.; McGreevy, P.D. Behind the vertical and behind the times. Vet. J. 2014, 202, 403–404. [Google Scholar] [CrossRef] [PubMed]
- Can Technology Assist Dressage with Public Trust and with Objective Measurements? Available online: https://eurodressage.com/2024/11/03/can-technology-assist-dressage-public-trust-and-objective-measure (accessed on 16 November 2024).
- Boot, M.; McGreevy, P.D. The X files: Xenophon re-examined through the lens of equitation science. J. Vet. Behav. 2013, 8, 367–375. [Google Scholar] [CrossRef]
- Bateson, M.; Martin, P. Measuring Behaviour: An Introductory Guide, 4th ed.; Cambridge University Press: Cambridge, UK, 2021. [Google Scholar]
- Pierard, M.; McGreevy, P.; Geers, R. Reliability of a descriptive reference ethogram for equitation science. J. Vet. Behav. 2019, 29, 118–127. [Google Scholar] [CrossRef]



| Source | Definition (in Full * or Abridged †) |
| The Encyclopaedia of Applied Animal Behaviour and Welfare [62] | † Conflict behaviour describes one category of stress-induced behaviour changes that arise from conflicting motivations, especially when escape/avoidance responses are not consummated. It can appear as a set of responses of varying duration that are usually characterised by hyper-reactivity…. When arising from a relatively brief exposure to a single stressor, these responses typically present as hyper-reactive behaviours. On the other hand, when conflict behaviours arise from chronic exposure to conflicting stimuli, responses can manifest as repetition and ritualization of original conflict behaviours…. conflict behaviours may have evolved as adaptive processes to resolve stressful situations. The term conflict behaviour is appropriate to both interspecific and intraspecific interactions. |
| Elements of Ethology [63] | * In ethology, the term ‘conflict’ is used to mean conflict between behavioural tendencies rather than conflict between animals. Such conflict between motivational systems will arise frequently in animals. |
| Equitation Science 1st Edition [54] | † A set of unwelcome responses of varying duration that are usually characterized by hyper-reactivity and arise largely through confusion… and are thought to have their origins in intraspecific agonistic behaviours and counter-predator responses. |
| Equitation Science 2nd Edition [53] | † Stress-induced behavioural changes that arise from conflicting motivations, especially when avoidance reactions are prevented. If the stressor is recurrent, conflict behaviour may become repetitive and ritualised. In equitation, conflict behaviours may be caused by application of simultaneous opposing signals (such as go and stop/slow), such that the horse is unable to offer any learned responses sufficiently and is forced to endure discomfort from relentless rein tension and leg pressures. Similarly, conflict behaviour may result from incorrect negative reinforcement, such as reinforcement of inconsistent responses or lack of pressure removal. |
| International Society for Equitation Science (ISES) definition from the proceedings of the 1st symposium [64] | † Conflict behaviours may be caused by opposing signals being applied by the rider if the horse attempts to escape enduring pressures, from one cue being indistinguishable from another or from the incorrect use of negative reinforcement, such as the reinforcement of incorrect responses, no removal of pressure for the correct response, or no shaping of responses. |
| Federation of Veterinarians of Europe (FVE) joint position paper on the animal welfare implications of animal behavioural modification, training methods, and ability to express species-specific behaviours [65] | † Stress-induced behaviour arising from conflicting motivations, behaviours arising from an inability to cope with mental or physical discomfort… |
| Merck Sharp and Dohme Veterinary Manual [66] | † Conflict arises when a pet has competing motivations or is motivated to perform more than one opposing behavior. This might occur when a dog is motivated to greet but is fearful of approach, perhaps because of previous unpleasant experiences. |
| Authors | Year | Type of Instrument | Capacity for use free from human influences | Capacity for use in human–horse interactions | Utility for logging conflict behaviours | Designed for longitudinal study | Vulnerability to reporter biases | |
| Equid play ethogram | McDonnell and Poulin [113] | 2002 | Ethogram | ✓ | × | × | ✓ | ✓ |
| Agonistic ethogram of equid bachelor band | McDonnell and Haviland [114] | 1995 | Ethogram | ✓ | × | × | ✓ | ✓ |
| Equine Discomfort Ethogram posture and whole-body behaviours | Torcivia and McDonnell [115] | 2021 | Ethogram | ✓ | ? | ✓ | ×? | ✓ |
| Ridden Horse pain Ethogram (RHpE) | Dyson [27] | 2018 | Ethogram | × | ✓ | ✓ | ✓ | ✓ |
| Horse Grimace Scale (HGS) | Dalla Costa, et al. [116] | 2014 | Scale | ✓ | ✓ | × | × | ✓ |
| The Horse Chronic Pain Scale (HCPS) | van Loon and Macri [117] | 2021 | Scale | ✓ | × | × | × | ✓ |
| Musculoskeletal Pain Scale (MPS) | Auer, et al. [118] | 2024 | Scale | ✓ | × | × | ✓ | ✓ |
| E-BARQ | Fenner, et al. [119] | 2020 | Online survey | × | ✓ | ✓ | ✓ | ✓ |
Disclaimer/Publisher’s Note: The statements, opinions and data contained in all publications are solely those of the individual author(s) and contributor(s) and not of MDPI and/or the editor(s). MDPI and/or the editor(s) disclaim responsibility for any injury to people or property resulting from any ideas, methods, instructions or products referred to in the content. |
© 2025 by the authors. Licensee MDPI, Basel, Switzerland. This article is an open access article distributed under the terms and conditions of the Creative Commons Attribution (CC BY) license (https://creativecommons.org/licenses/by/4.0/).
Share and Cite
O’Connell, E.; Dyson, S.; McLean, A.; McGreevy, P. No More Evasion: Redefining Conflict Behaviour in Human–Horse Interactions. Animals 2025, 15, 399. https://doi.org/10.3390/ani15030399
O’Connell E, Dyson S, McLean A, McGreevy P. No More Evasion: Redefining Conflict Behaviour in Human–Horse Interactions. Animals. 2025; 15(3):399. https://doi.org/10.3390/ani15030399
Chicago/Turabian StyleO’Connell, Emily, Sue Dyson, Andrew McLean, and Paul McGreevy. 2025. "No More Evasion: Redefining Conflict Behaviour in Human–Horse Interactions" Animals 15, no. 3: 399. https://doi.org/10.3390/ani15030399
APA StyleO’Connell, E., Dyson, S., McLean, A., & McGreevy, P. (2025). No More Evasion: Redefining Conflict Behaviour in Human–Horse Interactions. Animals, 15(3), 399. https://doi.org/10.3390/ani15030399

