Next Article in Journal
Genetic Inheritance and the Impact of Low Birth Weight on the Incidence of Cryptorchidism in Hyperprolific Sows
Next Article in Special Issue
Supplementing 25-Hydroxy-Vitamin D3 to Sows Enhances Milk and Blood Parameters, with Extended Benefits to Their Offspring
Previous Article in Journal
Conservation of Native Livestock Breeds in Russia: Current State and Promising Prospects
 
 
Font Type:
Arial Georgia Verdana
Font Size:
Aa Aa Aa
Line Spacing:
Column Width:
Background:
Article

Modulation of Milk Source Differences on Immunity, Nutritional Physiology and Intestinal Microbiota in Neonatal Piglets

1
Hunan Provincial Key Laboratory of Animal Nutritional Physiology and Metabolic Process, National Engineering Laboratory for Pollution Control and Waste Utilization in Livestock and Poultry Production, Institute of Subtropical Agriculture, Chinese Academy of Sciences, Changsha 410125, China
2
College of Animal Science and Technology, Northeast Agricultural University, Harbin 150030, China
3
Ausnutria Dairy (China) Co., Ltd., No. 2, Wangwang East Road, Wangcheng District, Changsha 410219, China
4
College of Animal Science and Technology, Hunan Agricultural University, Changsha 410128, China
*
Authors to whom correspondence should be addressed.
These authors have contributed equally to this work.
Animals 2025, 15(21), 3104; https://doi.org/10.3390/ani15213104
Submission received: 7 September 2025 / Revised: 11 October 2025 / Accepted: 23 October 2025 / Published: 25 October 2025
(This article belongs to the Special Issue Feeding Strategies to Improve the Health or Development of Piglets)

Simple Summary

Differences in milk sources exert a considerable influence on the early digestive and absorptive processes, allergy susceptibility, and nutritional utilization in neonatal piglets. The nutritional profile and digestive properties of goat milk powder are more close to those of breast milk, facilitating easier digestion and absorption in infants. Utilizing neonatal piglets as an animal model, the present study aims to investigate the effects of different milk sources on immune function, amino acid and fatty acid metabolism, and intestinal microbiota. Findings indicate that goat milk formula powder showed promising trends in neonatal piglets’ growth performance by augmenting immune responses, promoting amino acid metabolism, and modulating the intestinal microbiota, thereby demonstrating its superiority over cow milk formula powder.

Abstract

Milk sources directly influence digestion, absorption, and overall nutrient utilization during early infant nutrition. Goat milk features a nutritional composition and digestive properties that are more similar to human breast milk. This study aimed to investigate the effects of different milk sources on the immunity, amino acid and fatty acid metabolism, and intestinal microbiota in neonatal piglets. Sixteen 7-day-old suckling piglets were randomly allocated into two groups (eight replicates/group, one piglet/replicate) and fed with standard formula milk powder (CON) and goat milk formula powder (GMF). The formal experiment lasted for 14 days. Results showed that compared with the CON group, the GMF group showed a significant increase (p < 0.05) in the final weight, the serum levels of immunoglobulin A (IgA), IgG, IgM and C-reactive protein (CRP4), and intestinal trypsin content. Additionally, the GMF group had higher (p < 0.05) serum essential and non-essential amino acid and fatty acid levels, and had trends toward upregulation (0.05 < p < 0.1) in hepatic mRNA expression of spermine N1-acetyltransferase 1 (SAT1), duodenal peptide transporter 1 (PePT1), and jejunal cationic amino acid transporter 1 (CAT1). Microbiome sequencing revealed that GMF enhanced intestinal microbial richness and diversity and increased concentrations of acetic and propionic acids (p < 0.05). In conclusion, GMF suggests a potential improvement in the growth performance by enhancing immunity, amino acid and fatty acid metabolism and optimizing intestinal microbiota composition in neonatal piglets. These findings further support the favorable nutritional properties and tolerability of GMF in early-life nutrition.

1. Introduction

Human milk is the optimal infant nutrition [1], yet the global exclusive breastfeeding rate is only 38%, making infant formula a necessary alternative [2,3]. Milk serves as a primary ingredient in most formulas [4], yet cow’s milk allergy affects 2–3% of infants under one year old, primarily triggered by whey proteins and caseins [5]. Consequently, alternative milk sources like donkey, mare, and camel milk have been investigated due to their potentially reduced allergenicity [6,7]. Comparative studies indicate that immunological cross-reactivity with cow’s milk generally follows the order: cow milk > goat milk > camel milk [8,9]. Evidence demonstrates that goat milk is a promising alternative source of oligosaccharides to bovine milk for use in infant formula [10], and goat milk powder is expected to become a better infant formula than cow milk powder.
Goat milk offers several distinct advantages. Notably, goat milk forms a looser coagula under acidic conditions, facilitating protease penetration and casein breakdown [11]. Goat milk exhibits distinct advantages over cow milk, such as smaller milk fat globules and more short/medium-chain fatty acids, enhancing protein digestibility [12,13,14]. Xu et al. [15] demonstrated that GMF improves early growth and immune function in rats after weaning. Under simulated infant gastric conditions, goat milk formula powder demonstrates physicochemical and proteolytic similarities to cow milk formula powder [16]. These properties position goat milk formula powder as a safer alternative for cow’s milk allergy management, alleviating gastrointestinal symptoms and parental concerns [17]. Piglets are an adaptable and robust model for pediatric nutrition and metabolism research, with demonstrated physiological parallels to human infants in nutritional physiology, intestinal development, and brain development [18]. Based on the documented beneficial properties of goat milk and the physiological relevance of the piglet model, we hypothesize that a GMF will enhance immunity, improve amino acid and fatty acid metabolism, and modulate intestinal microbiota in neonatal piglets. This study aims to optimize infant formula design and inform clinical applications.

2. Materials and Methods

2.1. Experimental Design and Diets

The experiment was conducted at the Institute of Subtropical Agriculture, Chinese Academy of Sciences. Piglets were humanely euthanized via intravenous pentobarbital sodium administration under deep anesthesia to ensure painless death. This experiment followed guidelines for animal research approved by the Animal Welfare Committee of the Institute of Subtropical Agriculture, Chinese Academy of Sciences (Changsha, ISA20240017). Sixteen healthy 7-day-old male piglets with similar body weights (BW = 2.23 ± 0.40 kg) were randomly divided into two groups. They were orally administered standard formula milk powder (CON) and goat milk formula powder (GMF) via feeding bottles, respectively. Each group consisted of 8 replicates, with 1 piglet per replicate, and the piglets were individually housed in infant incubators that maintained a constant temperature (30–32 °C). The pre-feeding period lasted for 3 days, followed by a formal experimental period of 14 days. The feeding procedure followed the protocol established by Bai [19]. The daily feed allowance was adjusted each day based on the piglet’s body weight, calculated at a rate of 42 g DM/kg. Each pig had access to milk every 2 h from 07:30 to 24:00 in each group. The occurrence of bloating and milk spitting in piglets was observed and recorded. The formula milk powder used in this experiment was provided by Ausnutria Dairy Co., Ltd. (Changsha, China), under the brand name Kabrita. The selected piglets were obtained from a commercial pig farm. The nutritional composition of different infant formulas is presented in Table 1.

2.2. Sample Collection

Before trial completion, piglets were fasted for 12 h, anesthetized, and then euthanized. Blood samples were collected from the anterior vena cava using sterile 10 mL vacuum tubes without anticoagulant. After clotting for 2 h at room temperature, the samples were centrifuged at 3000× g for 10 min at 4 °C using a refrigerated centrifuge (Xiangyi Centrifuge Instrument Co., Ltd., Changsha, China). The resulting serum was carefully separated and stored at −80 °C in a refrigerator (Haier DW86L578J, China). Tissue samples and intestinal content were immediately snap-frozen in liquid nitrogen and stored at −80 °C for subsequent use within six months.

2.3. Determination of Growth Performance Indexes

Piglets were weighed daily before feeding. Based on initial and final body weight, average daily gain (ADG) was calculated. The milk consumption of piglets was recorded every day, and the average daily feed intake (ADFI) and feed to weight FCR (Feed Conversion Ratio) = ADFI/ADG were calculated.

2.4. Determination of Serum Biochemical Indexes

The Beckman CX4 automatic blood biochemistry analyzer [20] (Beckman Coulter, Inc., USA) was used to detect serum total protein (TP), blood urea nitrogen (BUN), albumin (ALB), alanine aminotransferase (ALT), glucose (GLU), aspartate aminotransferase (AST), alkaline phosphatase (ALP), CRP4, total cholesterol (CHOL), cholinesterase (CHE2), low-density lipoprotein (LDL-C), triglycerides (TG), Hepatic Lipase (LIPC), high-density lipoprotein (HDL-C). The kits were purchased from Beijing Leadman Biochemistry (China).
IgA, IgG, and IgM were measured using ELISA kits, and all experimental procedures were strictly performed according to the manufacturer’s instructions (Nanjing, China). Complement C3 (C3) and Complement C4 (C4) were determined using kits purchased from Beijing Leadman Biochemical Technology Co., Ltd. (Beijing, China), following the provided protocols.

2.5. Measurement of Serum Free Amino Acids

The process of measurement was as follows: Draw 1 mL of serum into a centrifuge tube, and then add 1 mL of 8% sulfosalicylic acid. After thorough mixing, place the tube in a 4 °C refrigerator for 15 min of standing. Subsequently, centrifuge the mixture at 10,000 rpm for 10 min. Carefully aspirate the supernatant, filter it through a 0.22 μm membrane, and transfer the filtered solution into a clean container for storage. For amino acid analysis, use an amino acid analyzer (Hitachi L8900, Tokyo, Japan) with the following parameters: injection volume of 20 μL, analysis cycle of 150 min, and column equilibrium time of 35 min. For detection wavelength, all amino acids were measured at 570 nm, except for proline (Pro), which was quantified at 440 nm [21].

2.6. Assessment of mRNA Expression Levels of Liver, and Intestinal Related Genes

Total RNA was extracted from approximately 0.2 g of sample using the TRIzol kit (Accurate Biology, Changsha, China) according to the manufacturer’s instructions. RNA purity and concentration were measured with an ultra-microvolume spectrophotometer (IMPLEN, Germany). The RNA was then diluted to a uniform concentration based on the measurements and reverse-transcribed into cDNA in a 20 μL reaction system using the Prime Script TMRT Master Mix kit (Accurate Biology, Changsha, China). Finally, quantitative real-time PCR (qPCR) was performed using the TB Green Premix Ex Taq reagent kit (Accurate Biology, Changsha, China) on a LightCycler 480II system (Roche, Basel, Switzerland) [22]. Gene and primer sequences are presented in Table 2.

2.7. Determination of Long-Chain Fatty Acids in Serum

A 1–10 mL serum sample was placed in a centrifuge tube, mixed with 2 mL of 5% acetyl chloride/methanol solution (v/v = 1:19), vortexed, sealed, and incubated overnight at 50 °C in a water bath shaker (Zhchenc ZWF-110X30, Zhengzhou, China). After incubation, 1 mL of n-hexane was added and the mixture was vigorously shaken and then centrifuged at 3000 rpm for 5 min. The supernatant was transferred to a new tube, dried with anhydrous sodium sulfate, and then aspirated, filtered (0.22 μm), and analyzed by gas chromatography (Agilent Technologies Inc., Palo Alto, CA, USA).

2.8. Determination of Intestinal Digestive Enzymes

The contents of digestive enzymes including α-amylase, chymotrypsin, lactase, trypsin, and lipase in jejunal mucosal samples of piglets were measured using ELISA kits, with all experimental procedures strictly following the manufacturer’s protocols (Nanjing Jiancheng Bioengineering Institute, Nanjing, China) [23].

2.9. Gut Microbial Community Analysis

Genomic DNA was extracted from colonic content samples using a fecal genomic DNA extraction kit, with the DNA purity and concentration assessed by agarose gel electrophoresis. PCR amplification was conducted using a high-fidelity PCR enzyme system (GC Buffer, New England Biolabs) with uniquely barcoded primers. The amplification products were verified by 2% agarose gel electrophoresis. Sequencing libraries were constructed using the Ion Plus Fragment Library Kit (48 reactions, Beijing Novogene Technology Co., Ltd., Beijing, China) [22]. After quantification with Qubit and quality control verification, sequencing was performed on the Ion S5 XL system (Thermo Fisher Scientific, Waltham, MA, USA). The 16S rRNA gene sequences have been deposited in the NCBI Sequence Read Archive under accession number PRJNA1255375.

2.10. Colonic Short-Chain Fatty Acids Content Detection

Fresh colonic contents (1 g) were homogenized with 5 mL ultrapure water by vortexing for 30 min, followed by 4 °C overnight incubation. After centrifugation (10,000 rpm, 10 min), the supernatant was collected and the pellet was re-extracted with 4 mL ultrapure water for 30 min. The supernatant was centrifuged at 12,000 rpm for 15 min and transferred to a new supernatant. The mixture was then added to a centrifuge tube at a ratio of v:v = 9:1 (900 μL of new supernatant + 100 μL of 25% phosphoric acid). After mixing the liquid, it was allowed to stand at room temperature for 3 h. It was then filtered through a 45 μm micropore into an upper sample bottle and tested by gas chromatography–mass spectrometry (Agilent 7890A, Agilent Technologies Inc., Palo Alto, CA, USA). Methods were carried out as described by [22].

2.11. Statistical Analysis

All the results were expressed as means ± SEM. This experiment utilized GraphPad Prism 10.4 (GraphPad Software, Inc., Boston, MA, USA) for data processing. After assessing normality (Shapiro–Wilk test) and homogeneity of variances (F-test), an unpaired t-test was used for data meeting both assumptions; otherwise, the Mann–Whitney U test was employed. p ≤ 0.05 was considered a significant difference. 0.05 < p < 0.1 denoted a statistical trend.

3. Results

3.1. Goat Milk Formula Powder Improves the Growth Performance of Neonatal Piglets

As summarized in Table 3, compared with the CON group, the GMF group exhibited significantly greater final body weight (p < 0.05), with a trend toward improvement in total weight gain, ADG, ADFI, and feed conversion ratio (FCR) (0.05 < p < 0.1).

3.2. Goat Milk Formula Powder Influences Serum Biochemical Indexes of Neonatal Piglets

The impact of goat milk formula powder on piglet serum biochemical profiles is presented in Table 4. The GMF group had the trend to reduce ALT content (0.05 < p < 0.1), while significantly elevating CRP4 concentrations (p < 0.05). Immune profiling demonstrated that GMF group increased serum IgA (p < 0.01) and markedly elevated IgG and IgM levels (p < 0.001).

3.3. Goat Milk Formula Powder Improves Amino Acid Metabolism in Neonatal Piglets

According to the data in Table 5, compared with the CON group, the GMF group significantly altered serum amino acid profiles, increasing essential amino acids, Thr, Glu, Ala, Val, Cys, Ile, Lys, and total amino acids levels (p < 0.05), while decreasing Tau and Tyr (p < 0.05), Leu, Asp, and Pro levels (0.05 < p < 0.1). To further investigate the underlying mechanisms, gene expression analysis was performed. As illustrated in Figure 1, gene expression analysis indicated upward trends in mRNA expression of hepatic SAT1, duodenal PePT1, and jejunum CAT1 (0.05 < p < 0.1).

3.4. Goat Milk Formula Powder Modulates Serum Long-Chain Fatty Acids in Neonatal Piglets

Fatty acid composition results are listed in Table 6. Compared with the CON group, the GMF group significantly reduced the contents of C12:0, C16:0, C18:1n9c and saturated fatty acids (p < 0.05), while significantly increasing C20:4n6 and C22:6n3 (p < 0.05), with a trend toward higher contents of C20:2 and C20:0 (0.05 < p < 0.1).

3.5. Goat Milk Formula Powder Enhances the Contents of Intestinal Digestive Enzymes in Neonatal Piglets

As shown in Table 7, compared with the CON group, the trypsin content was significantly elevated in the GMF group (p < 0.05), while no significant differences were observed in the contents of α-amylase, chymotrypsin, lactase, or lipase (p > 0.05).

3.6. Goat Milk Formula Powder Regulates Intestinal Microbiota in Neonatal Piglets

Between the CON and GMF groups, gut microbiota profiling (Figure 2A) identified 1090 shared operational taxonomic units (OTUs), with 2013 and 4841 unique OTUs, respectively. Principal Coordinate Analysis (PCA, Figure 2B) showed that the β-diversity of the CON group overlapped with that of the GMF group. Alpha diversity indices (Chao1 and observed features) were significantly greater than CON group (p < 0.05, Figure 2C). At the phylum level (Figure 2D), GMF group elevated the relative abundance of Acidobacteriota (p < 0.05) and showed trends toward greater Actinobacterota (0.05 < p < 0.1). Genus-level analysis (Figure 2E) showed reduced Turicibacter (p < 0.05) and trends toward elevated the relative abundance of Lactobacillus and Olsenella (0.05 < p < 0.1).
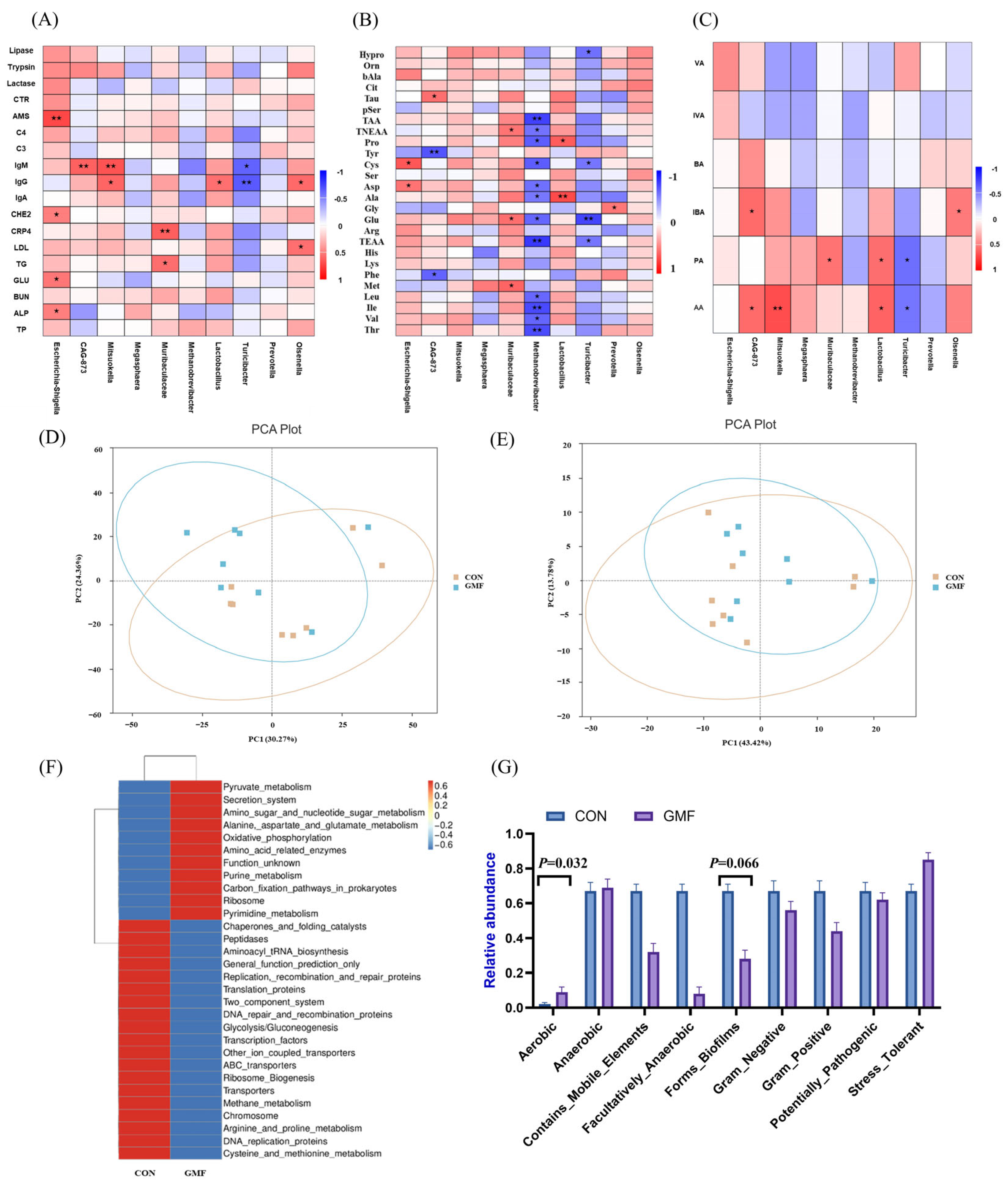
Heatmap of Spearman’s correlation analysis is illustrated in Figure 3A–C. Olsenella abundance shows a positive association with serum LDL, IgG and IBA levels (p < 0.05). Prevotella abundance is positively correlated with Gly (p < 0.05). Turicibacter abundance is negatively correlated with serum IgG (p < 0.01) and IgM (p < 0.05), total essential amino acids (TEAA) (p < 0.05), Cys (p < 0.05), and Glu (p < 0.01), acetic acid (AA) and propionic acid (PA) (p < 0.05). Lactobacillus showed positive association with IgG (p < 0.05), Ala (p < 0.01) and Pro (p < 0.05), AA and PA (p < 0.05). Methanobrevibacter abundance is negatively correlated with Thr, Ile, TEAA and total amino acids (TAA) (p < 0.01), Val, Leu, Glu, Ala, Asp, Cys, Pro and total non-essential amino acids (TNEAA) (p < 0.05). Muribaculaceae abundance shows a positive association with CRP4 (p < 0.01) and TG (p < 0.05), Met, Glu, TNEAA, and PA (p < 0.05). CAG-873 abundance is negatively correlated with Phe (p < 0.05) and Thr (p < 0.01), and CAG-873 abundance shows a positive association with Tau (p < 0.05). Mitsuokella is positively correlated with serum IgG (p < 0.05), IgM (p < 0.01), and AA (p < 0.01). CAG-873 exhibited strong associations with IgM (p < 0.01) and CAG-873 abundance shows a positive association with Isobutyric acid (IBA) and AA (p < 0.05). Escherichia-Shigella abundance correlated with multiple biomarkers, including AMS (p < 0.01) and ALP, GLU, CHE2 (p < 0.05), and Escherichia-Shigella shows a positive association with Asp and Cys (p < 0.05).
Based on the PICRUSt2 analysis of EC numbers and pathways, the Principal Coordinate Analysis (PCA, Figure 3D,E) plot showed an overlap between the CON and GMF groups. Functional analysis revealed KEGG pathway divergence between groups (Figure 3F). GMF group enhanced aerobic bacterial richness (Figure 3G) and a trend toward biofilm-forming capacity (0.05 < p < 0.1).

3.7. Goat Milk Formula Powder Increases the Production of Short-Chain Fatty Acids in Neonatal Piglet

As presented in Table 8, short-chain fatty acid (SCFA) analysis revealed elevated acetic acid content and propionic acid contents in GMF group (p < 0.05) with no significant changes in isobutyric acid, butyric acid, isovaleric acid and valeric acid contents (p > 0.05).

4. Discussion

Growth performance directly reflects the health status of piglets. Studies confirm that GMF supports infant growth and safety [24]. Roy et al. [25] compared gastric emptying rates of cow milk, goat milk and sheep milk, revealing faster clearance for goat milk forms gastric curds that modulate nutrient release. Goat milk curds release proteins and lipids more efficiently than cow milk, enhancing small intestine absorption. In this study, GMF group piglets exhibited marginally greater weight gain and feed intake than CON group, likely linked to improved nutrient digestion. Maximino et al. [26] demonstrated that GMF was well-tolerated and safe in human infants, supporting adequate growth with a low incidence of gastrointestinal symptoms. Serum biomarkers reflect systemic health and organ function [27]. Colostrum provides passive immunity to neonatal piglets [28], with 70–80% of immunoglobulins absorbed into circulation [29,30]. The GMF group piglets showed elevated IgA, IgG, IgM, and CRP4 levels, indicating immune enhancement. The results of Xu et al. [15] were consistent with those of the present study. van Lee et al. [31] found that GMF, similar to human milk, supported longer daytime sleep duration compared to CMF, supporting its use as a valuable alternative when human milk is unavailable. Rutherfurd et al. [32] reported that GMF promoted better absorption of certain minerals than CMF in 3-week-old piglets.
Serum free amino acids reflect nutritional status and are influenced by intestinal absorption, cellular metabolism, and transmembrane transport activity [33]. Amino acid transporters (AATs) mediate uptake and regulate energy balance, protein synthesis and redox [34,35]. Notably, peptide transporter PEPT1 facilitates di/tripeptide absorption [21]. Circulating amino acids serve dual roles as protein precursors and immune modulators [36,37]. Hodgkinson et al. [38] found distinct sets of peptides between cow milk and goat milk, which may explain the differences in their digestibility. Maathuiset et al. [39] reported slower initial protein digestion in GMP under infant conditions; elevated amino acid levels suggest enhanced metabolism, promoting protein deposition, immune function, and energy utilization. Lipid metabolism encompasses the synthesis and degradation of fatty acids, triglycerides, and cholesterol [40]. Free fatty acids (FFAs) are derived primarily from dietary sources and serve as key energy substrates [41]. Saturated fatty acids (SFAs) stabilize cell membranes against oxidation [42], while polyunsaturated fatty acids (PUFAs, e.g., C20:4n6 and C22:6n3) are essential for membrane integrity [43]. Goat milk contains abundant phospholipids, including hexosylceramide, dihexosylceramide, sphingomyelin, ceramide, and phosphatidylcholine [44]. Wang et al. [45] demonstrated that GMF diets elevate serum triglyceride levels and modulate lipid metabolism-related gene expression in piglets, aligning with our findings. Protein digestion relies on enzymatic hydrolysis. Digestive enzymes, synthesized as inactive zymogens (e.g., trypsinogen), are activated in the intestine to cleave proteins into absorbable peptides [46,47,48]. In this study, GMF feeding significantly increased intestinal trypsin levels, which enhanced proteolytic efficiency and accelerated the cleavage of goat milk proteins into small-molecule peptides and free amino acids. These degradation products were efficiently absorbed through PePT1 and amino acid transporters (AATs) in the small intestinal epithelial cells, ultimately leading to elevated levels of certain free amino acids in the serum. This process improved amino acid utilization in piglets; without increasing total serum protein levels, it provided sufficient precursors for immune cell synthesis, thereby mediating the increase in immune indicators such as IgA, IgG and IgM in the GMF group piglets.
Gut microbiota analysis identified 5764 OTUs, with 2013 and 4841 unique to the CON and the GMF groups, respectively. Greater Chao1 diversity of GMF piglets indicated greater microbial richness—a hallmark of gut health linked to reduced inflammation and metabolic dysfunction [49]. The gut microbiota critically regulates host glucose and lipid metabolism [40]. Acidobacteriota, which is capable of degrading plant-derived chitin, xylan, cellulose, and hemicellulose while participating in sulfur cycling [50]. Actinobacteriota (Gram-positive bacteria), which exhibit filamentous morphology and possess exceptionally high genomic guanine plus cytosine (G+C) content, play a crucial role in maintaining intestinal homeostasis [51,52]. Wang et al. [53] demonstrated that goat milk exerts a more profound influence on gut microbiota than cow milk, with Akkermansia showing significant enrichment exclusively in the GMF group—a phenomenon potentially attributable to the distinctive functional properties of goat milk, using murine models. Comparative analysis revealed that, relative to breastfed cubs, Siberian tiger cubs fed with goat milk exhibited distinct gut microbial metabolic shifts—reduced carbohydrate metabolism, translation, and DNA replication processes—concomitant with enhanced amino acid metabolism, membrane transport, as well as cofactor and vitamin metabolism [54]. Turicibacter (Firmicutes phylum, Erysipelotrichaceae family) modulates host bile acid and lipid metabolism [55,56]. GMF enriched beneficial genera (e.g., Blautia, Roseburia, and Muribaculum), mirroring patterns observed in breast milk-fed infants [57]. Clinical trials in Brazil and Mexico demonstrated that GMF reduces gastrointestinal symptoms, likely mediated by gut microbiota modulation [58]. Lactobacillus, a prominent probiotic, regulates host immunity and gut balance via bacteriocin secretion and acid environment maintenance [53,54,55,59,60,61]. GMF feeding promotes Lactobacillus proliferation while suppressing pathogens, as shown in murine models [62]. Olsenella (Atopobiaceae family) correlates with acetate levels, suggesting metabolic synergy with Lactobacillus [63,64].
SCFAs, produced by microbial fiber fermentation, enhance energy metabolism, intestinal health and immune function [65]. As end products of microbial breakdown of dietary fibers in the gut, SCFAs can be absorbed by the intestines and utilized by host cells as energy sources. Propionate supports gluconeogenesis and mitigates obesity [66], while butyrate fuels colonocyte integrity and suppresses inflammation [67]. The results indicated that acetate and propionate levels in the feces of piglets in the GMF group were significantly increased, enhancing the body’s anti-inflammatory capacity, maintenance of intestinal epithelial barrier function and energy stability. This study demonstrates that GMF modulates the gut microbiota in piglets, promoting the production of SCFAs, specifically acetate and propionate acid. These SCFAs potentially enhance immune-related gene expression and regulate energy metabolism, respectively, collectively mediating the observed improvements in immune markers (CRP4, IgA, IgG, IgM) and lipid metabolism. A key limitation of this study is its underpowered nature due to the constrained sample size and the trial duration. Therefore, these findings should be interpreted with caution. In the future, we will increase the sample size and extend the study period in subsequent trials to further investigate the underlying mechanisms of GMF on immunity.

5. Conclusions

This study demonstrates that goat milk formula shows a promising enhancement in the growth performance of neonatal piglets by improving immunity, optimizing amino acid and fatty acid metabolism and modulating intestinal microbiota, demonstrating goat milk formula superiority over cow milk formula.

Author Contributions

Conceptualization, S.W. and Y.Z.; Methodology, Y.Z.; Validation, C.P. and Y.S.; Formal analysis, C.P. and Y.S.; Investigation, X.X. and Y.X.; Data curation, J.L. and M.B.; Writing—original draft, J.L.; Writing—review and editing, M.B.; Supervision, S.W. and H.L.; Project administration, X.X. and Y.X.; Funding acquisition, H.L. All authors have read and agreed to the published version of the manuscript.

Funding

This study was funded by the National Key Research and Development Program of China (2022YFD1300704 and 2022YFD1300904), the Natural Science Foundation of Hunan Province (2023JJ40643), the National Natural Science Foundation of China (32402793).

Institutional Review Board Statement

The animal study was reviewed and approved by the Animal Welfare Committee of the Institute of Subtropical Agriculture, Chinese Academy of Sciences. (Changsha, ISA20240017).

Informed Consent Statement

Not applicable.

Data Availability Statement

The repository/repository names and accession number (s) are available in the NCBI SRA database under the identifier PRJNA1255375.

Acknowledgments

We acknowledge Ausnutria Dairy (China) Co., Ltd. for its support of this experiment.

Conflicts of Interest

The Ausnutria Dairy (China) Co., Ltd. provided funding and Kabrita for this research. The sponsors had no role in the study design, data analysis, or interpretation of results.

Abbreviations

CONstandard formula milk powder
GMFgoat milk formula powder
ADGaverage daily gain
ADFIaverage daily feed intake
FCRfeed conversion ratio
TPtotal protein
BUNurea
ALBalbumin
ALTalanine aminotransferase
GLUglucose
ASTaspartate aminotransferase
ALPalkaline phosphatase
CRP4C-reactive protein
CHOLtotal cholesterol
CHE2cholinesterase
LDL-Clow-density lipoprotein
TGtriglycerides
LIPChepatic lipase
IgAimmunoglobulin A
IgGimmunoglobulin G
IgMimmunoglobulin M
C3complement C3
C4complement C4
SFAsaturated fatty acid
TAAtotal amino acids
TEAAtotal essential amino acid
TNEAAtotal non-essential amino acid
AAacetic acid
PApropionic acid
IBAisobutyric acid
BAbutyric acid
IVAisovaleric acid
VAvaleric acid
SCFAshort-chain fatty acid
EAAT1excitatory amino acid transporter 1
SAT1spermine N1-acetyltransferase 1
CAT1cationic amino acid transporter 1
B0AT1neutral amino acid transporter B0AT1
PePT1,peptide transporter 1
LAT1L-type amino acid transporter 1
LAT2L-type amino acid transporter 2
G+Cguanine plus cytosine
AATsamino acid transporters

References

  1. Nuzzi, G.; Trambusti, I.; ME, D.I.C.; Peroni, D.G. Breast milk: More than just nutrition! Minerva Pediatr. 2021, 73, 111–114. [Google Scholar] [CrossRef]
  2. Martin, C.R.; Ling, P.R.; Blackburn, G.L. Review of Infant Feeding: Key Features of Breast Milk and Infant Formula. Nutrients 2016, 8, 279. [Google Scholar] [CrossRef] [PubMed]
  3. Chen, B.; Jia, Q.; Chen, Z.; You, Y.; Liu, Y.; Zhao, J.; Chen, L.; Ma, D.; Xing, Y. Comparative evaluation of enriched formula milk powder with OPO and MFGM vs. breastfeeding and regular formula milk powder in full-term infants: A comprehensive study on gut microbiota, neurodevelopment, and growth. Food Funct. 2024, 15, 1417–1430. [Google Scholar] [CrossRef] [PubMed]
  4. Cimmino, F.; Catapano, A.; Villano, I.; Di Maio, G.; Petrella, L.; Traina, G.; Pizzella, A.; Tudisco, R.; Cavaliere, G. Invited review: Human, cow, and donkey milk comparison: Focus on metabolic effects. J. Dairy Sci. 2023, 106, 3072–3085. [Google Scholar] [CrossRef]
  5. van Leeuwen, S.S.; Te Poele, E.M.; Chatziioannou, A.C.; Benjamins, E.; Haandrikman, A.; Dijkhuizen, L. Goat Milk Oligosaccharides: Their Diversity, Quantity, and Functional Properties in Comparison to Human Milk Oligosaccharides. J. Agric. Food Chem. 2020, 68, 13469–13485. [Google Scholar] [CrossRef] [PubMed]
  6. Zhao, S.; Pan, F.; Cai, S.; Yi, J.; Zhou, L.; Liu, Z. Secrets Behind Protein Sequences: Unveiling the Potential Reasons for Varying Allergenicity Caused by Caseins from Cows, Goats, Camels, and Mares Based on Bioinformatics Analyses. Int. J. Mol. Sci. 2023, 24, 2481. [Google Scholar] [CrossRef]
  7. Maryniak, N.Z.; Sancho, A.I.; Hansen, E.B.; Bøgh, K.L. Alternatives to Cow’s Milk-Based Infant Formulas in the Prevention and Management of Cow’s Milk Allergy. Foods 2022, 11, 926. [Google Scholar] [CrossRef]
  8. Souroullas, K.; Aspri, M.; Papademas, P. Donkey milk as a supplement in infant formula: Benefits and technological challenges. Food Res. Int. 2018, 109, 416–425. [Google Scholar] [CrossRef]
  9. Ehlayel, M.; Bener, A.; Abu Hazeima, K.; Al-Mesaifri, F. Camel milk is a safer choice than goat milk for feeding children with cow milk allergy. ISRN Allergy 2011, 2011, 391641. [Google Scholar] [CrossRef]
  10. Zhang, K.; Zhang, L.; Zhou, R.; Zhong, J.; Xie, K.; Hou, Y.; Zhou, P. Cow’s milk α(S1)-casein is more sensitizing than goat’s milk α(S1)-casein in a mouse model. Food Funct. 2022, 13, 6484–6497. [Google Scholar] [CrossRef]
  11. Prosser, C.G. Compositional and functional characteristics of goat milk and relevance as a base for infant formula. J. Food Sci. 2021, 86, 257–265. [Google Scholar] [CrossRef]
  12. Clark, S.; Mora García, M.B. A 100-Year Review: Advances in goat milk research. J. Dairy Sci. 2017, 100, 10026–10044. [Google Scholar] [CrossRef]
  13. Benjamin-van Aalst, O.; Dupont, C.; van der Zee, L.; Garssen, J.; Knipping, K. Goat Milk Allergy and a Potential Role for Goat Milk in Cow’s Milk Allergy. Nutrients 2024, 16, 2402. [Google Scholar] [CrossRef]
  14. Ma, Y.J.; Dong, W.B.; Fan, C.; Wang, E.D. Identification of cow milk in goat milk by nonlinear chemical fingerprint technique. J. Food Drug Anal. 2017, 25, 751–758. [Google Scholar] [CrossRef]
  15. Xu, M.; Wei, L.; Dai, Z.; Zhang, Y.; Li, Y.; Wang, J. Effects of goat milk-based formula on development in weaned rats. Food Nutr. Res. 2015, 59, 28610. [Google Scholar] [CrossRef][Green Version]
  16. He, T.; Rombouts, W.; Einerhand, A.W.C.; Hotrum, N.; van de Velde, F. Gastric protein digestion of goat and cow milk infant formula and human milk under simulated infant conditions. Int. J. Food Sci. Nutr. 2022, 73, 28–38. [Google Scholar] [CrossRef]
  17. Jung, C.; González Serrano, A.; Batard, C.; Seror, E.; Gelwane, G.; Poidvin, A.; Lavallée, I.; Elbez, A.; Brussieux, M.; Prosser, C.; et al. Whole Goat Milk-Based Formula versus Whey-Based Cow Milk Formula: What Formula Do Infants Enjoy More?-A Feasibility, Double-Blind, Randomized Controlled Trial. Nutrients 2023, 15, 4057. [Google Scholar] [CrossRef] [PubMed]
  18. Odle, J.; Lin, X.; Jacobi, S.K.; Kim, S.W.; Stahl, C.H. The suckling piglet as an agrimedical model for the study of pediatric nutrition and metabolism. Annu. Rev. Anim. Biosci. 2014, 2, 419–444. [Google Scholar] [CrossRef]
  19. Bai, M.; Liu, H.; Yan, Y.; Duan, S.; Szeto, I.M.; He, J.; Hu, J.; Fu, Y.; Xu, K.; Xiong, X. Hydrolyzed protein formula improves the nutritional tolerance by increasing intestinal development and altering cecal microbiota in low-birth-weight piglets. Front. Nutr. 2024, 11, 1439110. [Google Scholar] [CrossRef] [PubMed]
  20. Jiang, X.; Li, D.; Chen, M.; Li, J.; Zhou, X.; Xiong, X.; Yin, Y. Dietary Glycyl-Glutamine Supplementation Improves Growth, Immunity, Antioxidant Capacity, and Apparent Digestibility of Weaned Piglets. Animals 2025, 15, 2573. [Google Scholar] [CrossRef] [PubMed]
  21. Cheng, Y.; Ding, S.; Azad, M.A.K.; Song, B.; Kong, X. Small Intestinal Digestive Functions and Feed Efficiency Differ in Different Pig Breeds. Animals 2023, 13, 1172. [Google Scholar] [CrossRef]
  22. Hu, J.; Bai, M.; Xing, Y.; Liu, J.; Xu, K.; Xiong, X.; Liu, H.; Yin, Y. Artemisia annua Residue Regulates Immunity, Antioxidant Ability, Intestinal Barrier Function, and Microbial Structure in Weaned Piglets. Animals 2024, 14, 3569. [Google Scholar] [CrossRef]
  23. Wang, M.; Yang, C.; Wang, Q.; Li, J.; Li, Y.; Ding, X.; Huang, P.; Yang, H.; Yin, Y. Effects of Dietary Amylose—Amylopectin Ratio on Growth Performance and Intestinal Digestive and Absorptive Function in Weaned Piglet Response to Lipopolysaccharide. Animals 2022, 12, 1833. [Google Scholar] [CrossRef] [PubMed]
  24. He, T.; Woudstra, F.; Panzer, F.; Haandrikman, A.; Verkade, H.J.; van Lee, L. Goat Milk Based Infant Formula in Newborns: A Double-Blind Randomized Controlled Trial on Growth and Safety. J. Pediatr. Gastroenterol. Nutr. 2022, 75, 215–220. [Google Scholar] [CrossRef] [PubMed]
  25. Roy, D.; Moughan, P.J.; Ye, A.; Hodgkinson, S.M.; Stroebinger, N.; Li, S.; Dave, A.C.; Montoya, C.A.; Singh, H. Structural changes in milk from different species during gastric digestion in piglets. J. Dairy Sci. 2022, 105, 3810–3831. [Google Scholar] [CrossRef] [PubMed]
  26. Maximino, P.; van Lee, L.; Meijer-Krommenhoek, Y.N.; van der Zee, L.; da Costa Ribeiro Junior, H. Common gastrointestinal symptoms in healthy infants receiving goat milk-based formula or cow’s milk-based formula: A double-blind, randomized, controlled trial. BMC Pediatr. 2024, 24, 753. [Google Scholar] [CrossRef]
  27. Huang, S.; Yang, L.; Wang, L.; Chen, Y.; Ding, X.; Yang, F.; Qiao, S.; Huang, J. The Effects of Octapeptin Supplementation on Growth Performance, Serum Biochemistry, Serum Immunity, and Gut Microbiota in Weaned Piglets. Animals 2024, 14, 2546. [Google Scholar] [CrossRef]
  28. Vodolazska, D.; Feyera, T.; Lauridsen, C. The impact of birth weight, birth order, birth asphyxia, and colostrum intake per se on growth and immunity of the suckling piglets. Sci. Rep. 2023, 13, 8057. [Google Scholar] [CrossRef]
  29. Ding, S.; Cheng, Y.; Azad, M.A.K.; Zhu, Q.; Huang, P.; Kong, X. Developmental Changes of Immunity and Different Responses to Weaning Stress of Chinese Indigenous Piglets and Duroc Piglets During Suckling and Weaning Periods. Int. J. Mol. Sci. 2022, 23, 15781. [Google Scholar] [CrossRef]
  30. Hu, Z.; Li, Y.; Zhang, B.; Zhao, Y.; Guan, R.; Zhou, Y.; Du, J.; Zhang, Z.; Li, X. Serum IgA antibody level against porcine epidemic diarrhea virus is a potential pre-evaluation indicator of immunization effects in sows during parturition under field conditions. Porc. Health Manag. 2024, 10, 32. [Google Scholar] [CrossRef]
  31. van Lee, L.; Meijer-Krommenhoek, Y.; He, T.; van der Zee, L.; Verkade, H. Sleep duration among breastfed, goat milk-based or cow’s milk-based infant formula-fed infants: Post hoc analyses from a double-blind RCT. J. Pediatr. Gastroenterol. Nutr. 2025, 80, 482–489. [Google Scholar] [CrossRef]
  32. Rutherfurd, S.M.; Darragh, A.J.; Hendriks, W.H.; Prosser, C.G.; Lowry, D. Mineral retention in three-week-old piglets fed goat and cow milk infant formulas. J. Dairy Sci. 2006, 89, 4520–4526. [Google Scholar] [CrossRef]
  33. Zhang, D.; Liu, H.; Wang, S.; Zhang, W.; Wang, J.; Tian, H.; Wang, Y.; Ji, H. Fecal Microbiota and Its Correlation with Fatty Acids and Free Amino Acids Metabolism in Piglets After a Lactobacillus Strain Oral Administration. Front. Microbiol. 2019, 10, 785. [Google Scholar] [CrossRef]
  34. Xia, R.; Peng, H.F.; Zhang, X.; Zhang, H.S. Comprehensive review of amino acid transporters as therapeutic targets. Int. J. Biol. Macromol. 2024, 260, 129646. [Google Scholar] [CrossRef] [PubMed]
  35. Kandasamy, P.; Gyimesi, G.; Kanai, Y.; Hediger, M.A. Amino acid transporters revisited: New views in health and disease. Trends Biochem. Sci. 2018, 43, 752–789. [Google Scholar] [CrossRef] [PubMed]
  36. Zhou, X.; Liang, J.; Xiong, X.; Yin, Y. Amino acids in piglet diarrhea: Effects, mechanisms and insights. Anim. Nutr. 2024, 16, 267–274. [Google Scholar] [CrossRef]
  37. Liu, Y.; Li, Y.; Yu, M.; Tian, Z.; Deng, J.; Ma, X.; Yin, Y. Magnolol Supplementation Alters Serum Parameters, Immune Homeostasis, Amino Acid Profiles, and Gene Expression of Amino Acid Transporters in Growing Pigs. Int. J. Mol. Sci. 2023, 24, 13952. [Google Scholar] [CrossRef]
  38. Hodgkinson, A.J.; Wallace, O.A.M.; Smolenski, G.; Prosser, C.G. Gastric digestion of cow and goat milk: Peptides derived from simulated conditions of infant digestion. Food Chem. 2019, 276, 619–625. [Google Scholar] [CrossRef]
  39. Maathuis, A.; Havenaar, R.; He, T.; Bellmann, S. Protein Digestion and Quality of Goat and Cow Milk Infant Formula and Human Milk Under Simulated Infant Conditions. J. Pediatr. Gastroenterol. Nutr. 2017, 65, 661–666. [Google Scholar] [CrossRef] [PubMed]
  40. Schoeler, M.; Caesar, R. Dietary lipids, gut microbiota and lipid metabolism. Rev. Endocr. Metab. Disord. 2019, 20, 461–472. [Google Scholar] [CrossRef]
  41. Ma, S.; Mao, Q.; Chen, W.; Zhao, M.; Wu, K.; Song, D.; Li, X.; Zhu, E.; Fan, S.; Yi, L.; et al. Serum Lipidomics Analysis of Classical Swine Fever Virus Infection in Piglets and Emerging Role of Free Fatty Acids in Virus Replication in vitro. Front. Cell Infect. Microbiol. 2019, 9, 410. [Google Scholar] [CrossRef]
  42. Mylostyvyi, R.; Sejian, V.; Izhboldina, O.; Kalinichenko, O.; Karlova, L.; Lesnovskay, O.; Begma, N.; Marenkov, O.; Lykhach, V.; Midyk, S.; et al. Changes in the Spectrum of Free Fatty Acids in Blood Serum of Dairy Cows During a Prolonged Summer Heat Wave. Animals 2021, 11, 3391. [Google Scholar] [CrossRef]
  43. Liu, Y.; Peng, Y.; Chen, C.; Ren, H.; Zhu, J.; Deng, Y.; Cui, Q.; Hu, X.; He, J.; Li, H.; et al. Flavonoids from mulberry leaves inhibit fat production and improve fatty acid distribution in adipose tissue in finishing pigs. Anim. Nutr. 2024, 16, 147–157. [Google Scholar] [CrossRef]
  44. Wang, L.; Li, X.; Liu, L.; da Zhang, H.; Zhang, Y.; Hao Chang, Y.; Zhu, Q.P. Comparative lipidomics analysis of human, bovine and caprine milk by UHPLC-Q-TOF-MS. Food Chem. 2020, 310, 125865. [Google Scholar] [CrossRef]
  45. Wang, L.; Zhu, C. Evidence from Neonatal Piglets Shows How Infant Formula and Other Mammalian Milk Shape Lipid Metabolism. J. Agric. Food Chem. 2021, 69, 1831–1841. [Google Scholar] [CrossRef]
  46. He, L.; Wu, L.; Xu, Z.; Li, T.; Yao, K.; Cui, Z.; Yin, Y.; Wu, G. Low-protein diets affect ileal amino acid digestibility and gene expression of digestive enzymes in growing and finishing pigs. Amino Acids. 2016, 48, 21–30. [Google Scholar] [CrossRef]
  47. Gukovskaya, A.S.; Lerch, M.M.; Mayerle, J.; Sendler, M.; Ji, B.; Saluja, A.K.; Gorelick, F.S.; Gukovsky, I. Trypsin in pancreatitis: The culprit, a mediator, or epiphenomenon? World J. Gastroenterol. 2024, 30, 4417–4438. [Google Scholar] [CrossRef] [PubMed]
  48. Vertiprakhov, V.G.; Ovchinnikova, N.V. The activity of trypsin in the pancreatic juice and blood of poultry increases simultaneously in the postprandial period. Front. Physiol. 2022, 13, 874664. [Google Scholar] [CrossRef] [PubMed]
  49. He, Y.; Peng, X.; Liu, Y.; Wu, Q.; Zhou, Q.; Hu, L.; Fang, Z.; Lin, Y.; Xu, S.; Feng, B.; et al. Effects of Maternal Fiber Intake on Intestinal Morphology, Bacterial Profile and Proteome of Newborns Using Pig as Model. Nutrients 2020, 13, 42. [Google Scholar] [CrossRef] [PubMed]
  50. Sikorski, J.; Baumgartner, V.; Birkhofer, K.; Boeddinghaus, R.S.; Bunk, B.; Fischer, M.; Fösel, B.U.; Friedrich, M.W.; Göker, M.; Hölzel, N.; et al. The Evolution of Ecological Diversity in Acidobacteria. Front. Microbiol. 2022, 13, 715637. [Google Scholar] [CrossRef]
  51. Azman, A.S.; Mawang, C.I.; Khairat, J.E.; AbuBakar, S. Actinobacteria-a promising natural source of anti-biofilm agents. Int. Microbiol. 2019, 22, 403–409. [Google Scholar] [CrossRef] [PubMed]
  52. Binda, C.; Lopetuso, L.R.; Rizzatti, G.; Gibiino, G.; Cennamo, V.; Gasbarrini, A. Actinobacteria: A relevant minority for the maintenance of gut homeostasis. Dig. Liver Dis. 2018, 50, 421–428. [Google Scholar] [CrossRef] [PubMed]
  53. Wang, Z.; Jiang, S.; Ma, C.; Huo, D.; Peng, Q.; Shao, Y.; Zhang, J. Evaluation of the nutrition and function of cow and goat milk based on intestinal microbiota by metagenomic analysis. Food Funct. 2018, 9, 2320–2327. [Google Scholar] [CrossRef] [PubMed]
  54. He, F.; Liu, D.; Zhai, J.; Zhang, L.; Ma, Y.; Xu, Y.; Rong, K.; Ma, J. Metagenomic analysis revealed the effects of goat milk feeding and breast feeding on the gut microbiome of Amur tiger cubs. Biochem. Biophys. Res. Commun. 2018, 503, 2590–2596. [Google Scholar] [CrossRef]
  55. Maki, J.J.; Looft, T. Turicibacter bilis sp. nov., a novel bacterium isolated from the chicken eggshell and swine ileum. Int. J. Syst. Evol. Microbiol. 2022, 72, 005153. [Google Scholar] [CrossRef]
  56. Lynch, J.B.; Gonzalez, E.L.; Choy, K.; Faull, K.F.; Jewell, T.; Arellano, A.; Liang, J.; Yu, K.B.; Paramo, J.; Hsiao, E.Y. Gut microbiota Turicibacter strains differentially modify bile acids and host lipids. Nat. Commun. 2023, 14, 3669. [Google Scholar] [CrossRef]
  57. Chen, Q.; Yin, Q.; Xie, Q.; Liu, S.; Guo, Z.; Li, B. Elucidating gut microbiota and metabolite patterns shaped by goat milk-based infant formula feeding in mice colonized by healthy infant feces. Food Chem. 2023, 410, 135413. [Google Scholar] [CrossRef]
  58. Knipping, K.; Böhme, J.; Goossens, D.; van Lee, L.; van der Zee, L. Goat Milk-Based Infant Formula and the Prevalence of Gastrointestinal Symptoms in Infants: A Real-World-Evidence Study from Brazil, Mexico, Russia, and the Netherlands. Health Sci. Rep. 2025, 8, e70448. [Google Scholar] [CrossRef]
  59. Valeriano, V.D.; Balolong, M.P.; Kang, D.K. Probiotic roles of Lactobacillus sp. in swine: Insights from gut microbiota. J. Appl. Microbiol. 2017, 122, 554–567. [Google Scholar] [CrossRef]
  60. Kaźmierczak-Siedlecka, K.; Roviello, G.; Catalano, M.; Polom, K. Gut Microbiota Modulation in the Context of Immune-Related Aspects of Lactobacillus spp. and Bifidobacterium spp. in Gastrointestinal Cancers. Nutrients 2021, 13, 2674. [Google Scholar] [CrossRef]
  61. Azad, M.A.K.; Sarker, M.; Li, T.; Yin, J. Probiotic Species in the Modulation of Gut Microbiota: An Overview. BioMed Res. Int. 2018, 2018, 9478630. [Google Scholar] [CrossRef] [PubMed]
  62. Liu, Y.; Zhang, F. Comparison of whole goat milk and its major fractions regarding the modulation of gut microbiota. J. Sci. Food Agric. 2022, 102, 3618–3627. [Google Scholar] [CrossRef]
  63. Oh, J.K.; Vasquez, R.; Kim, S.H.; Hwang, I.C.; Song, J.H.; Park, J.H.; Kim, I.H.; Kang, D.K. Multispecies probiotics alter fecal short-chain fatty acids and lactate levels in weaned pigs by modulating gut microbiota. J. Anim. Sci. Technol. 2021, 63, 1142. [Google Scholar] [CrossRef]
  64. Lu, L.F.; Yang, Y.; Zheng, L.; Zhang, R.; Liu, G.Q.; Tu, T.Y.; Xu, T.; Luo, X.; Ran, M.F.; Zhang, L.Q.; et al. Reclassification of Olsenella gallinarum as Thermophilibacter gallinarum comb. nov. and description of Thermophilibacter immobilis sp. nov., isolated from the mud in a fermentation cellar used for the production of Chinese Luzhou-flavour Baijiu. Int. J. Syst. Evol. Microbiol. 2021, 71, 005192. [Google Scholar] [CrossRef]
  65. Hu, R.; Li, S.; Diao, H.; Huang, C.; Yan, J.; Wei, X.; Zhou, M.; He, P.; Wang, T.; Fu, H.; et al. The interaction between dietary fiber and gut microbiota, and its effect on pig intestinal health. Front. Immunol. 2023, 14, 1095740. [Google Scholar] [CrossRef]
  66. Sonnenburg, J.L.; Bäckhed, F. Diet-microbiota interactions as moderators of human metabolism. Nature 2016, 535, 56–64. [Google Scholar] [CrossRef] [PubMed]
  67. Zhou, H.; Sun, J.; Ge, L.; Liu, Z.; Chen, H.; Yu, B.; Chen, D. Exogenous infusion of short-chain fatty acids can improve intestinal functions independently of the gut microbiota. J. Anim. Sci. 2020, 98, skaa371. [Google Scholar] [CrossRef] [PubMed]
Figure 1. Effect of different formula milk powder on liver and intestine mRNA expression of amino acid transporters. CON, control group, standard formula milk powder; GMF, goat milk formula powder. EAAT1, excitatory amino acid transporter 1; SAT1, spermine N1-acetyltransferase 1; CAT1; cationic amino acid transporter 1; B0AT1, neutral amino acid transporter; PePT1, peptide transporter 1; LAT1, L-type amino acid transporter 1; LAT2, L-type amino acid transporter. Results are all expressed as means ± SEM (n = 8), and 0.05 < p < 0.1 was considered to have an increasing trend.
Figure 1. Effect of different formula milk powder on liver and intestine mRNA expression of amino acid transporters. CON, control group, standard formula milk powder; GMF, goat milk formula powder. EAAT1, excitatory amino acid transporter 1; SAT1, spermine N1-acetyltransferase 1; CAT1; cationic amino acid transporter 1; B0AT1, neutral amino acid transporter; PePT1, peptide transporter 1; LAT1, L-type amino acid transporter 1; LAT2, L-type amino acid transporter. Results are all expressed as means ± SEM (n = 8), and 0.05 < p < 0.1 was considered to have an increasing trend.
Animals 15 03104 g001
Figure 2. Goat milk powder can alter the relative abundance of the colonic microbial flora in piglets. (A) Venn diagram showing unique and shared OTUs (Operational Taxonomic Units) of gut microbiota in piglets; (B) Principal Component Analysis (PCA) of colonic Microbiota Beta Diversity; (C) Alpha-diversity analysis plots (Chao 1, Dominance, Observed_features, Pielou_e, Shannon, Simpson); (D) Relative abundance of the top 10 phyla in each dietary group (top) and relative abundance of significant microbial groups (bottom); (E) Relative abundance of the top 10 genera in each dietary group (top) and relative abundance of significant microbial groups (bottom). CON, control group, standard formula milk powder; GMF, goat milk formula powder. Results are all expressed as means ± SEM (n = 8), and p ≤ 0.05 was considered to be a significant difference.
Figure 2. Goat milk powder can alter the relative abundance of the colonic microbial flora in piglets. (A) Venn diagram showing unique and shared OTUs (Operational Taxonomic Units) of gut microbiota in piglets; (B) Principal Component Analysis (PCA) of colonic Microbiota Beta Diversity; (C) Alpha-diversity analysis plots (Chao 1, Dominance, Observed_features, Pielou_e, Shannon, Simpson); (D) Relative abundance of the top 10 phyla in each dietary group (top) and relative abundance of significant microbial groups (bottom); (E) Relative abundance of the top 10 genera in each dietary group (top) and relative abundance of significant microbial groups (bottom). CON, control group, standard formula milk powder; GMF, goat milk formula powder. Results are all expressed as means ± SEM (n = 8), and p ≤ 0.05 was considered to be a significant difference.
Animals 15 03104 g002
Figure 3. G Heatmap of Spearman’s correlations analysis and analysis of metabolic functions and phenotypes of colonic microbiota. Correlation analysis between colonic microbiota (A) serum biochemical indices, immune markers, and digestive enzyme activity; (B) circulating free amino acids; (C) short-chain fatty acid profiles at the genus level; (D,E) The PCA based on EC and pathways of PICRUSt2; (F) Clustering analysis of the relative abundance of functional pathways based on KEGG (Kyoto Encyclopedia of Genes and Genomes) annotation predicted by PICRUSt2; (G) Metabolic phenotype analysis using BugBase. TAA, Total amino acids; TNEAA, Total non-essential amino acids; TEAA, Total essential amino acids; AA, Acetic acid; PA, Propionic acid; IBA, Isobutyric acid; BA, Butyric acid; IVA, Isovaleric acid; VA, Valeric acid.; CON, control group, standard formula milk powder; GMF, goat milk formula powder, * p < 0.05 and ** p < 0.01. Results are all expressed as means ± SEM (n = 8), and p ≤ 0.05 was considered to be a significant difference.
Figure 3. G Heatmap of Spearman’s correlations analysis and analysis of metabolic functions and phenotypes of colonic microbiota. Correlation analysis between colonic microbiota (A) serum biochemical indices, immune markers, and digestive enzyme activity; (B) circulating free amino acids; (C) short-chain fatty acid profiles at the genus level; (D,E) The PCA based on EC and pathways of PICRUSt2; (F) Clustering analysis of the relative abundance of functional pathways based on KEGG (Kyoto Encyclopedia of Genes and Genomes) annotation predicted by PICRUSt2; (G) Metabolic phenotype analysis using BugBase. TAA, Total amino acids; TNEAA, Total non-essential amino acids; TEAA, Total essential amino acids; AA, Acetic acid; PA, Propionic acid; IBA, Isobutyric acid; BA, Butyric acid; IVA, Isovaleric acid; VA, Valeric acid.; CON, control group, standard formula milk powder; GMF, goat milk formula powder, * p < 0.05 and ** p < 0.01. Results are all expressed as means ± SEM (n = 8), and p ≤ 0.05 was considered to be a significant difference.
Animals 15 03104 g003
Table 1. Nutritional component values of different infant formula milk powders.
Table 1. Nutritional component values of different infant formula milk powders.
ItemsCONGMF
Energy, KJ20772132
Protein, g12.010.5
Fat, g24.928
Linoleic Acid, g1.874
Alpha-Linolenic Acid, mg291400
Carbohydrates, g56.052.2
Vitamins
Vitamin A, μg RE374385
Vitamin D, μg6.8512.9
Vitamin E, mg α-TE3.326
Vitamin K1, μg29.155
Vitamin B1, μg374550
Vitamin B2, μg498650
Vitamin B6, μg218380
Vitamin B12, μg0.6441.5
Niacin-3500
Folate, μg66.578
Pantothenic Acid, μg24922618
Vitamin C, mg60.264
Biotin, μg10.410
Minerals
Sodium, mg125187
Potassium, mg322459
Copper, μg228.5381
Magnesium, mg31.232
Iron, mg2.704.7
Zinc, mg3.123.3
Manganese, μg31.232.3
Calcium, mg270350
Total phosphorus, mg145220
Iodine, μg66.5100
Chlorine, mg312322
Selenium, μg12.4619.5
Optional Components
Choline, mg45.7-
Creatine, mg29.1-
L-Carnitine, mg10.411
Docosahexaenoic Acid, % of Total Fatty Acids0.30-
DHA, mg-96
Arachidonic Acid, % of Total Fatty Acids0.35-
Inositol, mg-45
Taurine, mg-30
ARA/AA, mg-120
Galacto-oligosaccharides, g-1.82
Fructo-oligosaccharides, g-1.94
OPO, g-6
Nucleotides, mg25.035
CON, control group, standard formula milk powder; GMF, goat milk formula powder. “-” represents “no data”. DHA, Docosahexaenoic Acid; ARA/AA, Arachidonic Acid; OPO, 1,3-Dioleoyl-2-Palmitoyl Triglyceride. The above values represent the nutritional content per 100 g of formula powder. In the prepared state, every 100 mL contains 13.5 g of infant formula powder (CON).
Table 2. Gene and primer sequences.
Table 2. Gene and primer sequences.
GenesPrimer Sequences, 5′-3′Size (bp)TA (°C)Accession Number
EAAT1F: GATGGGACCGCCCTCTAT10558NM_001289944.1
R: CGTGGCTGTGATGCTGATG
SAT1F: AACAGTCTCCAACCCTCTTCAC16658NM_214358.1
R: GCTTTGGCATAGGATCAGAAAT
CAT1F: GCCTGAACAATGCCACGAAG10960NM_001012613.1
R: CCCACGAAGGCATAGAAGCA
B0AT1F: AAGGCCCAGTACATGCTCAC10260XM_003359855.4
R: CATAAATGCCCCTCCACCGT
PePT1F: CAGACTTCGACCACAACGGA9960NM_214347.1
R: TTATCCCGCCAGTACCCAGA
LAT1F: GAGCAGGTGAAGCTGAAGAAGG17460NM_001110421.1
R: CCCAAAGACGGAGAAGAGGC
LAT2F: ACAGGAGTGCCCGTCTATT9058XM_021099240.1
R: GCTCACCAGGGTCAACAAC
EAAT1, excitatory amino acid transporter 1; SAT1, spermine N1-acetyltransferase 1; CAT1; cationic amino acid transporter 1; B0AT1, neutral amino acid transporter B0AT1; PePT1, peptide transporter 1; LAT1, L-type amino acid transporter 1; LAT2, L-type amino acid transporter.
Table 3. Effect of different formula milk powder on growth performance of piglets.
Table 3. Effect of different formula milk powder on growth performance of piglets.
ItemsCONGMFp-Value
Initial weight, g2189.4 ± 44.32255 ± 45.980.321
Final weight, g2926.3 ± 1113255 ± 77.020.029
Total weight gain, g736.9 ± 851000 ± 93.30.056
ADG, g/d52.63 ± 6.0771.43 ± 6.660.056
ADFI, g/d78.23 ± 5.0592.09 ± 4.420.058
FCR1.56 ± 0.101.33 ± 0.060.064
CON, control group, standard formula milk powder; GMF, goat milk formula powder. ADG, average daily gain; ADFI, average daily feed intake; FCR, feed conversion ratio. Results are all expressed as means ± SEM (n = 8), and p ≤ 0.05 was considered to be a significant difference.
Table 4. Effect of different formula milk powder on the serum biochemical indexes of piglets.
Table 4. Effect of different formula milk powder on the serum biochemical indexes of piglets.
ItemsCONGMFp-Value
TP, g/L48.17 ± 2.0048.78 ± 2.970.869
BUN, mmol/L0.95 ± 0.150.95 ± 0.151.000
ALB, g/L23.83 ± 1.6222.76 ± 0.950.581
ALT, U/L67.38 ± 6.7653.99 ± 3.280.097
GLU, mmol/L6.84 ± 0.357.15 ± 0.420.573
AST, U/L162.13 ± 23.98133.63 ± 19.840.375
ALP, U/L444.25 ± 47.92383.50 ± 33.000.314
CHOL, mmol/L2.83 ± 0.202.76 ± 0.150.784
CHE2, U/L473.63 ± 25.88507.00 ± 29.050.405
LDL-C, mmol/L1.29 ± 0.131.48 ± 0.100.239
TG, mmol/L0.59 ± 0.100.76 ± 0.110.257
LIPC, U/L10.01 ± 2.0917.95 ± 4.890.158
HDL-C, mmol/L1.69 ± 0.101.50 ± 0.080.165
CRP4, mg/L0.12 ± 0.020.18 ± 0.020.041
IgA, μg/mL305.14 ± 34.14489.66 ± 44.520.005
IgG, mg/mL9.87 ± 0.6416.03 ± 0.83<0.001
IgM, mg/mL9.60 ± 0.3713.82 ± 0.74<0.001
C3, g/L0.02 ± 00.000.02 ± 0.000.781
C4, g/L0.03 ± 0.000.04 ± 0.000.166
CON, control group, standard formula milk powder; GMF, goat milk formula powder. TP, total protein; BUN, urea; ALB, albumin; ALT, alanine aminotransferase; GLU, glucose; AST, aspartate aminotransferase; ALP, alkaline phosphatase; CHOL, total cholesterol; CHE2, cholinesterase; LDL-C, low-density lipoprotein; TG, triglyceride; LIPC, Hepatic Lipase; HDL-C, high-density lipoprotein; CRP4, C-reactive protein; IgA, immunoglobulin A; IgG, immunoglobulin G; IgM, immunoglobulin M; C3, Complement C3; C4, Complement C4. Results are all expressed as means ± SEM (n = 8), and p ≤ 0.05 was considered to be a significant difference.
Table 5. Effect of different formula milk powder on serum free amino acids in piglets.
Table 5. Effect of different formula milk powder on serum free amino acids in piglets.
Items, μg/mLCONGMFp-Value
Essential amino acids
Thr0.044 ± 0.0080.070 ± 0.0070.025
Val0.017 ± 0.0010.025 ± 0.0020.011
Met0.010 ± 0.0010.013 ± 0.0010.046
Phe
Leu0.014 ± 0.0010.018 ± 0.0020.099
Met0.008 ± 0.0000.009 ± 0.0010.447
Phe0.008 ± 0.0010.007 ± 0.0020.392
Lys0.021 ± 0.0020.028 ± 0.0020.028
His0.010 ± 0.0010.012 ± 0.0010.116
Arg0.009 ± 0.0010.009 ± 0.0010.718
Non-essential amino acids
Glu0.024 ± 0.0020.031 ± 0.0020.040
Gly0.111 ± 0.0070.108 ± 0.0090.823
Ala0.053 ± 0.0040.074 ± 0.0090.049
Asp0.004 ± 0.0010.007 ± 0.0010.072
Pro0.027 ± 0.0010.033 ± 0.0030.071
Cys0.004 ± 0.0010.007 ± 0.0010.024
Ser0.026 ± 0.0010.029 ± 0.0020.314
Tyr0.008 ± 0.0010.006 ± 0.0010.040
Total essential amino acids0.140 ± 0.0100.190 ± 0.0150.018
Total non-essential amino acids0.257 ± 0.0090.295 ± 0.0230.140
Total amino acids0.397 ± 0.0190.485 ± 0.0350.044
Amino acid derivatives and metabolites
p-Ser0.003 ± 0.0000.004 ± 0.0010.265
Cit0.019 ± 0.0010.020 ± 0.0020.565
b-Ala0.002 ± 0.0000.002 ± 0.0000.542
Orn0.006 ± 0.0000.006 ± 0.0010.431
Tau0.125 ± 0.0020.026 ± 0.0030.003
Hypro0.014 ± 0.0020.017 ± 0.0010.230
CON, control group, standard formula milk powder; GMF, goat milk formula powder. Thr, Threonine; Val, Valine; Ile, Isoleucine; Leu, Leucine; Met, Methionine; Phe, Phenylalanine; Lys, Lysine; His, Histidine; Arg, Arginine; Glu, Glutamic; Gly, Glycine; Ala, Alanine; Asp, Aspartic acid; Pro, Proline; Cys, Cysteine; Ser, Serine; Tyr, Tyrosine; p-Ser, Phosphoserine; Cit, Citrulline; b-Ala, Beta-Alanine; Orn, Ornithine; Tau, Taurine; Hypro, Hydroxyproline. Results are all expressed as means ± SEM (n = 8), and p ≤ 0.05 was considered to be a significant difference.
Table 6. Effects of different formula milk powder on serum long-chain fatty acids in piglets.
Table 6. Effects of different formula milk powder on serum long-chain fatty acids in piglets.
Items, %CONGMFp-Value
C12:00.64 ± 0.120.31 ± 0.000.031
C14:00.88 ± 0.130.72 ± 0.070.282
C16:024.47 ± 0.4322.86 ± 0.400.016
C16:10.39 ± 0.030.36 ± 0.030.471
C17:00.34 ± 0.000.36 ± 0.010.198
C18:014.96 ± 0.5015.09 ± 0.510.854
C18:1n9t0.17 ± 0.010.17 ± 0.010.949
C18:1n9c20.04 ± 0.5817.69 ± 0.460.007
C18:2n6c20.74 ± 0.3421.23 ± 0.280.281
C20:00.17 ± 0.010.15 ± 0.010.076
C20:10.17 ± 0.010.16 ± 0.010.556
C18:3n30.93 ± 0.050.88 ± 0.050.510
C20:20.29 ± 0.020.35 ± 0.020.078
C20:3n60.52 ± 0.040.56 ± 0.040.563
C20:4n610.74 ± 0.4112.42 ± 0.350.008
C22:6n34.63 ± 0.165.92 ± 0.320.003
SFA41.38 ± 0.3039.27 ± 0.36<0.001
MUFA58.43 ± 0.2759.53 ± 0.440.053
CON, control group, standard formula milk powder; GMF, goat milk formula powder. SFA (saturated fatty acid) = C12:0 + C14:0 + C16:0 + C17:0 + C18:0 + C20:0; MUFA (monounsaturated fatty acid) = C16:1 + C18:1n9c + C18:1n9t + C18:2n6c + C18:3n3 + C20:3n6 + C20:4n6 + C22:6n3. Results are all expressed as means ± SEM (n = 8), and p ≤ 0.05 was considered to be a significant difference.
Table 7. Effect of different formula milk powder on intestinal digestive enzymes in piglets.
Table 7. Effect of different formula milk powder on intestinal digestive enzymes in piglets.
ItemsCONGMFp-Value
α-Amylase, ng/g prot898.59 ± 38.65921.97 ± 28.250.633
Chymotrypsin, ng/g prot203.96 ± 7.19210.90 ± 10.250.588
Lactase, pg/mg prot148.20 ± 7.10138.21 ± 6.010.301
Trypsin, ng/mg prot3.48 ± 0.093.99 ± 0.140.009
Lipase, ng/g prot92.83 ± 4.2698.96 ± 3.620.291
CON, control group, standard formula milk powder; GMF, goat milk formula powder. Results are all expressed as means ± SEM (n = 8), and p ≤ 0.05 was considered to be a significant difference.
Table 8. Effect of different formula milk powder on short-chain fatty acids in piglet feces.
Table 8. Effect of different formula milk powder on short-chain fatty acids in piglet feces.
Items, μg/gCONGMFp-Value
Acetic acid1755.98 ± 240.082644.87 ± 116.910.007
Propionic acid3.48 ± 0.575.42 ± 0.590.035
Isobutyric acid1.20 ± 0.210.98 ± 0.170.546
Butyric acid59.13 ± 15.0086.69 ± 15.730.411
Isovaleric acid2.84 ± 0.563.22 ± 0.720.696
Valeric acid20.44 ± 5.6321.74 ± 5.070.867
CON, control group, standard formula milk powder; GMF, goat milk formula powder. Results are all expressed as means ± SEM (n = 8), and p ≤ 0.05 was considered to be a significant difference.
Disclaimer/Publisher’s Note: The statements, opinions and data contained in all publications are solely those of the individual author(s) and contributor(s) and not of MDPI and/or the editor(s). MDPI and/or the editor(s) disclaim responsibility for any injury to people or property resulting from any ideas, methods, instructions or products referred to in the content.

Share and Cite

MDPI and ACS Style

Liu, J.; Bai, M.; Wang, S.; Zhang, Y.; Peng, C.; Shao, Y.; Xiong, X.; Xing, Y.; Liu, H. Modulation of Milk Source Differences on Immunity, Nutritional Physiology and Intestinal Microbiota in Neonatal Piglets. Animals 2025, 15, 3104. https://doi.org/10.3390/ani15213104

AMA Style

Liu J, Bai M, Wang S, Zhang Y, Peng C, Shao Y, Xiong X, Xing Y, Liu H. Modulation of Milk Source Differences on Immunity, Nutritional Physiology and Intestinal Microbiota in Neonatal Piglets. Animals. 2025; 15(21):3104. https://doi.org/10.3390/ani15213104

Chicago/Turabian Style

Liu, Junhong, Miaomiao Bai, Shanshan Wang, Yihui Zhang, Changfeng Peng, Yirui Shao, Xia Xiong, Yueyao Xing, and Hongnan Liu. 2025. "Modulation of Milk Source Differences on Immunity, Nutritional Physiology and Intestinal Microbiota in Neonatal Piglets" Animals 15, no. 21: 3104. https://doi.org/10.3390/ani15213104

APA Style

Liu, J., Bai, M., Wang, S., Zhang, Y., Peng, C., Shao, Y., Xiong, X., Xing, Y., & Liu, H. (2025). Modulation of Milk Source Differences on Immunity, Nutritional Physiology and Intestinal Microbiota in Neonatal Piglets. Animals, 15(21), 3104. https://doi.org/10.3390/ani15213104

Note that from the first issue of 2016, this journal uses article numbers instead of page numbers. See further details here.

Article Metrics

Back to TopTop