Next Article in Journal
A New Green Pitviper of the Genus Trimeresurus Lacépède, 1804 (Squamata: Viperidae) from Xizang, China
Previous Article in Journal
Molecular Detection of Leishmania (V.) braziliensis and Leishmania (M.) martiniquensis Infecting Domestic Animals from Panama, Central America
 
 
Font Type:
Arial Georgia Verdana
Font Size:
Aa Aa Aa
Line Spacing:
Column Width:
Background:
Article

miR-194-3 Regulates Proliferation and Apoptosis of Follicular Granulosa Cells by Targeting CHD4 in Zhedong White Geese

1
College of Animal Science and Technology, Northeast Agricultural University, Harbin 150030, China
2
Animal Husbandry Institute, Heilongjiang Academy of Agricultural Sciences, Harbin 150086, China
3
College of Animal Science and Veterinary Medicine, Heilongjiang Bayi Agricultural University, Daqing 163319, China
*
Authors to whom correspondence should be addressed.
These authors contributed equally to this work and should be considered as co-first authors.
Animals 2025, 15(18), 2676; https://doi.org/10.3390/ani15182676
Submission received: 29 June 2025 / Revised: 3 September 2025 / Accepted: 9 September 2025 / Published: 12 September 2025
(This article belongs to the Section Poultry)

Simple Summary

Normal follicular development relies on a well-regulated balance between the proliferation and apoptosis of granulosa cells (GCs). This study investigated the role of miR-194-3 in GCs of goose follicles. We found that miR-194-3 was differentially expressed at various stages of follicular development and inhibited GC proliferation while promoting apoptosis by targeting CHD4. Further experiments revealed that GC proliferation was significantly enhanced and apoptosis was reduced when CHD4 was silenced. These findings indicate that the miR-194-3CHD4 axis may contribute to the regulation of ovarian function in geese and provide a potential theoretical basis for further studies aimed at improving reproductive performance in poultry.

Abstract

The dynamic balance between proliferation and apoptosis of follicular granulosa cells (GCs) is crucial for follicular development in poultry. microRNAs play important roles in ovarian development and follicular function. Previous transcriptome analyses showed that miR-194-3 was significantly differentially expressed in the ovaries of Zhedong white geese during the laying and brooding stages. Therefore, the aim of this study was to investigate the regulatory role and molecular mechanism of miR-194-3 on the proliferation and apoptosis of follicular GCs in Zhedong white geese. We first screened the target gene CHD4 of miR-194-3 and constructed the miR-194-3 mimic and inhibitor, a small interfering RNA of target gene CHD4. The experimental results showed that the overexpression of miR-194-3 significantly down-regulated the mRNA and protein expression of GC proliferation genes (PCNA, CDK-2, and CCND-1), reduced the proportion of EdU-labeled positive cells, blocked cell cycle progression, simultaneously up-regulated the mRNA and protein expression of Caspase-3 and Caspase-9, and significantly increased the rate of apoptosis. In contrast, the inhibition of miR-194-3 expression promoted the proliferation of goose follicular GCs, accelerated cell cycle progression, and decreased the apoptosis rate. Bioinformatics prediction combined with the results of the dual luciferase reporter assay confirmed that CHD4 was a direct target gene of miR-194-3. The knockdown of CHD4 expression resulted in the down-regulation of PCNA, CDK-2 and CCND-1 expression; blockage of cell cycle progression; attenuation of cell proliferation; an up-regulation of Caspase-3 and Caspase-9 expression and a significant increase in apoptotic cell death. In summary, both miR-194-3 overexpression and CHD4 knockdown produced similar effects on goose follicular GC proliferation and apoptosis, suggesting that CHD4 may partially mediate the regulatory effects of miR-194-3; however, additional targets or pathways cannot be excluded.

1. Introduction

Follicular development is a central process of female bird reproductive physiology, and its dynamic balance directly affects egg production performance. In avian ovaries, only a small number of primordial follicles develop into mature follicles and eventually enter the ovulation stage, while the majority of follicles degenerate due to atresia mechanism [1]. This process is closely related to the proliferation, differentiation and apoptosis of granulosa cells (GCs). As the main executors of follicular function, GCs coordinate follicular development and follicular maturation through the synthesis of hormones, growth factors and regulation of signaling pathways [2]. Studies have shown that abnormal apoptosis of GCs is considered to be one of the main causes of follicular atresia, which indirectly affects the avian egg-laying cycle [3]. Therefore, it is worthy to analyze the underlying regulatory mechanisms of this process to enhance poultry reproductive performance.
In recent years, microRNAs (miRNAs) have been found to be widely involved in the regulation of ovarian development and follicular function [4]. miRNAs modulate various cellular processes-including cell cycle progression, apoptosis, and differentiation, and bind to the 3′ untranslated region (3′UTR) of target mRNAs to suppress their expression [5]. In mammals, numerous miRNAs play crucial roles in GC function during follicular development [6]. The miR-194 family comprises two mature sequences, miR-194-5p and miR-194-3p [7], they highly express in tissues such as liver, intestine, and genitourinary system [8,9,10]. These miRNAs are associated with process such as tumorigenesis [11], fibrosis [12], inflammatory [13], and more. miR-194 expression upregulated in GCs from polycystic ovary syndrome (PCOS) patients. Overexpression of miR-194 suppressed the proliferation of Human ovarian granulosa-like tumor cell line KGN cells by targeting Heparin-binding epidermal growth factor-like growth factor (HB-EGF) and promoted apoptosis [14]. In prostate cancer cells, miR-194 inhibited cell survival and tumor growth by targeting N-calmodulin. Gao et al. further demonstrated that miR-194 significantly reduced the proliferative capacity of these cells and induced apoptosis [15]. Collectively, these studies suggest that miR-194 plays an inhibitory role in cell proliferation. However, there is still limited research on the role of miR-194 in avian ovarian GCs, and a systematic study of its action and molecular mechanisms is needed.
Chromodomain helicase DNA-binding protein 4 (CHD4) is the core ATPase subunit of the Nucleosome Remodeling and Deacetylase (NuRD) chromatin remodeling complex. This complex regulates chromatin architecture and gene transcription by promoting ATP-dependent nucleosome sliding and histone deacetylation, thereby maintaining genomic integrity [16]. In mammalian ovaries, CHD4 interacts with MTA3 to form the NuRD complex, which regulates GC progression through the G2/M phase of the cell cycle, ultimately influencing Cyclin B expression and promoting cell proliferation [17]. To date, the role of CHD4 or the NuRD complex in avian follicular development and GC proliferation or apoptosis has not been directly studied. However, transcriptomic analyses revealed differential gene expression patterns in chicken GCs at various developmental stages, suggesting that chromatin remodeling factors, including CHD4, may contribute to the regulation of follicular development [18]. The critical role of CHD4 in chromatin structure remodeling and cell fate determination, requires further investigation into its mechanistic function in GCs.
In this study, we used GCs from Zhedong white geese to investigate whether miR-194-3 influences GC proliferation and apoptosis, and to explore potential molecular mediators underlying these processes. Guided by bioinformatic target prediction, we focused our analyses on CHD4 as a candidate target. To address these questions, we combined miRNA mimic/inhibitor experiments, siRNA-mediated gene knockdown, qRT-PCR, Western blotting, EdU incorporation, flow cytometry, and dual-luciferase reporter assays. These approaches were intended to clarify miR-194-3–dependent regulatory mechanisms that may contribute to follicular development in geese.

2. Materials and Methods

2.1. Laboratory Animals

The 18-month-old laying female geese used in the experiment were purchased from Zhejiang Xiangshan Wenjie White Goose Co., Ltd. (Xiangshan, Zhejiang, China) and randomly assigned to the wire mesh panel pen (0.5 m2/feather) for centralized rearing. Geese were provided with ad libitum access to feed and water using disk-type feeders (≥16 cm/goose) and dropper-type drinking nipples. Lighting and ventilation conditions were consistent with the local natural environment, without additional heating or artificial light supplementation. Ten 18-month-old Zhedong white geese were sampled during the egg-laying period, and another 10 were sampled during the brooding (nest-holding) period. Geese were first anesthetized with isoflurane inhalation, followed by euthanasia via intravenous injection of sodium pentobarbital after loss of consciousness. Gizzard, hepatic, cardiac, splenic, renal, pulmonary, and ovarian tissues were collected from the laying period, and ovarian tissues were collected from the brooding period (n = 10). For ovarian tissue sampling, ovaries were quickly excised, visible large hierarchical follicles (diameter >10 mm) were carefully removed before sampling to ensure comparability between geese and physiological stages. Approximately 100 mg of cortical tissue per goose was collected. 10 individual biological replicates were included for each group (laying and brooding). All samples were immediately snap-frozen in liquid nitrogen for further analysis.

2.2. GCs Isolation and Culture

Follicles were harvested from geese during the laying stage and were first classified into preovulatory follicles (F1–F5) and pre-hierarchical follicles (0–10 mm), which were classified into small white follicles (SWF), large white follicles (LWF), small yellow follicles (SYF), and large yellow follicles (LYF) based on size and color. All samples were preserved in liquid nitrogen. For all in vitro experiments, GCs were individually isolated from F1 follicles of different geese using the method described by Gilbert [19]. Cells from each goose were cultured and subjected to the same experimental procedures independently. The GCs were seeded into appropriate culture plates depending on the experimental requirements. Specifically, 6-well plates were used for transfection, RNA and protein extraction, and flow cytometry assays; 24-well plates were used for EdU cell proliferation assays; and 96-well plates were used for CCK-8 cell viability assays. Thus, unless otherwise stated, all experiments involving primary GCs were conducted using cells derived from F1-stage preovulatory follicles. All cells were maintained in Dulbecco’s Modified Eagle Medium/Nutrient Mixture F-12 (DMEM/F12, Hyclone, Logan, UT, USA) supplemented with 10% fetal bovine serum (Gibco, Carlsbad, CA, USA) and 1% penicillin–streptomycin (Gibco, Carlsbad, CA, USA), and incubated in a humidified atmosphere of 5% CO2 at 37 °C. Cell passaging and subsequent experiments were carried out when stable growth was achieved. All experimental procedures were approved by the Laboratory Animal Welfare Ethics Committee of Northeast Agricultural University (Approval No. SRM-06), and adhered to the Guidelines for Ethical Review of Laboratory Animal Welfare [20].

2.3. Cell Transfection

GCs were transfected when confluency reached approximately 80%. The miR-194-3 mimic, inhibitor, and corresponding negative controls were designed based on the mature sequence of acyg-miR-194-3 obtained from previous transcriptome analysis results [21]. CHD4 targeting siRNA (si-CHD4) and siRNA negative control (si-NC) were designed based on the coding sequence of goose CHD4 and specifically silences goose CHD4 mRNA. All oligonucleotide sequences were synthesized by Beijing Sevin Innovative Biotechnology Co., Ltd. (Beijing, China) and Sangon Biotech Co., Ltd. (Shanghai, China), respectively. The CHD4 gene sequence used in this study was obtained from the NCBI RefSeq database (accession number XM_067004496.1), based on the Anser cygnoides genome assembly GCF_000971095.1 (AnsCyg_PRJNA183603_v1.0). To investigate the targeting relationship between miR-194-3 and CHD4, wild-type (WT) and mutant (MUT) sequences (200 bp upstream and downstream of the predicted miR-194-3 binding site within the CHD4 3′UTR) were synthesized by Heilongjiang Genesoul Technology Co., Ltd. (Harbin, Heilongjiang, China). The sequences were listed in Table 1. Transfection of mimic, inhibitor, and siRNA was performed using Lipofectamine® 2000 (Invitrogen, Carlsbad, CA, USA) according to the manufacturer’s instructions. We screened the concentrations of miR-194-3 mimic and miR-194-3 inhibitor, the three concentrations designed for mimic were 25 nM, 50 nM and 75 nM, and the three concentrations designed for inhibitor were 100 nM, 200 nM and 300 nM, respectively. We tested and screened the most suitable concentrations for transfection experiments. The optimal expression levels of miR-194-3 mimic and miR-194-3 inhibitor were 50 nM and 300 nM, respectively. All experiments were repeated three times. si-CHD4 was performed at the recommended concentration of 50 nM.

2.4. RNA Extraction, Reverse Transcription and Fluorescence Quantitative PCR

Total RNA was extracted from Zhedong White goose tissues, and we transfected follicular GCs using a commercial RNA extraction reagent (Takara, Shiga, Japan). cDNA was synthesized using the stem-loop method with the miRNA cDNA synthesis kit (Gene-better, Beijing, China). cDNA was generated using the All-in-One First Strand cDNA Synthesis Kit II with dsDNase (Seven, Beijing, China) to analysis mRNA. Quantitative real-time PCR (qRT-PCR) was performed using the FastStart Universal SYBR Green Master (ROX) kit (Roche, Basel, Switzerland) in a 10 μL reaction volume, containing 5 μL of 2× SYBR Green Master Mix, 0.3 μL each of forward and reverse primers (final concentration: 300 nM), 1 μL of diluted cDNA template (approximately 20 ng), and 3.4 μL of RNase-free water. Each reaction was run in triplicate. U6 small nuclear RNA was used as the internal control for miRNA quantification, while GAPDH served as the internal control for mRNA expression analysis. qRT-PCR reactions were run on a QuantStudio™ 3 Real-Time PCR System (Thermo Fisher Scientific, Waltham, MA, USA), and data were analyzed using QuantStudio™ Design and Analysis Software v1.5.1 (Thermo Fisher Scientific, Waltham, MA, USA). All reactions were performed in triplicates. Relative gene expression were calculated using the 2–ΔΔCT method. The specific primer sequences used in this study are listed in Table 2.

2.5. Target Gene Prediction

The target genes of miR-194-3 were predicted using three bioinformatic databases: TargetScanHuman v8.0 (https://www.targetscan.org/, accessed on 24 October 2024), miRDB (http://mirdb.org/, accessed on 24 October 2024), and DIANA Tools (http://www.microrna.gr/, accessed on 24 October 2024). Only genes predicted by at least two databases were considered for further analysis.

2.6. Flow Cytometry

2.6.1. Cell Cycle Analysis by Flow Cytometry

Cells were transfected with miR-194-3 mimic, miR-194-3 inhibitor, or si-CHD4 in six-well plates and incubated for 48 h. Cells used for each biological replicate were isolated from a different individual Zhedong white goose. Then, the cells were harvested and fixed in 70% pre-chilled ethanol at 4 °C for 24 h. Finally, the cells were centrifuged to remove ethanol, washed with PBS, and stained with propidium iodide (PI) solution containing 50 μg/mL PI and 100 μg/mL RNase A (Beyotime Biotechnology, Shanghai, China) for 30 min at 37 °C in the dark. Each group included three biological replicates, and each replicate was analyzed in triplicate as technical replicates. Cell cycle distribution was analyzed by flow cytometry using a BD FACSCalibur™ cytometer (BD Biosciences, San Jose, CA, USA). Data acquisition and analysis were performed with FlowJo v10.0.7 (Tree Star Inc., Ashland, OR, USA).

2.6.2. Flow Cytometry Analysis of Apoptosis

At 48 h post-transfection, cells were harvested and washed twice with cold PBS, then resuspended in 1× Binding Buffer (Meilun Biotechnology, Dalian, Liaoning, China) at a final concentration of 1 × 106 cells/mL. A 100 µL aliquot of the cell suspension was transferred into a 5 mL flow cytometry tube. Subsequently, 5 µL of Annexin V-FITC and 5 µL of propidium iodide (PI) were added. The samples were gently vortexed and incubated for 15 min at room temperature in the dark. Then, 400 µL of Binding Buffer was added to each tube. Apoptotic were analyzed using a BD FACSCalibur™ flow cytometer (BD Biosciences, San Jose, CA, USA), and data were processed using FlowJo software v10.0.7 (Tree Star Inc., Ashland, OR, USA). Each group included three biological replicate. The apoptotic rate was calculated as the percentage of Annexin V+/PI (early apoptosis) and Annexin V+/PI+ (late apoptosis) cells among the total cell population, based on quadrant analysis in flow cytometry.

2.7. Western Blot

Total protein was extracted from follicular GCs of Zhedong White geese 72 h post-transfection using RIPA lysis buffer (Beyotime Biotechnology, Shanghai, China) supplemented with protease inhibitors. Protein samples were collected at 72 h post-transfection, as protein-level changes were more stable and prominent at this time point based on preliminary experiments, compared to earlier time points. Protein concentrations were determined using a BCA Protein Assay Kit (Beyotime Biotechnology, Shanghai, China), and equal amounts of protein samples (20 μg per lane) were mixed with 5× SDS loading buffer (Beyotime Biotechnology, Shanghai, China), boiled at 100 °C for 5 min, and stored at −20 °C until use. Proteins were separated by 12% SDS-PAGE and transferred onto PVDF membranes (Beyotime Biotechnology, Shanghai, China). Membranes were blocked with 5% non-fat milk in TBST for 2 h at room temperature, then incubated overnight at 4 °C with primary antibodies against PCNA (Catalog Number: AF6237, Affinity Biosciences, diluted 1:1000, Wuhan, China), CDK2 (Catalog Number: AF6237, Affinity Biosciences, diluted 1:1000, Wuhan, China), CCND1 (Catalog Number: AF0931, Affinity Biosciences, diluted 1:1000, Wuhan, China), Bcl-2 (Catalog Number: AF6139, Affinity Biosciences, diluted 1:1000, Wuhan, China), Caspase-3 (Catalog Number: WL04004, Wanleibio, diluted 1:500, Shenyang, China), Caspase-9 (Catalog Number: WL01551, Wanleibio, diluted 1:1000, Shenyang, China), and GAPDH (Catalog Number: AF7021, Affinity Biosciences, diluted 1:3000, Wuhan, China). After washing three times in TBST (8 min each), membranes were incubated with HRP-conjugated goat anti-rabbit secondary antibody (1:5000; Proteintech Group, lnc.) for 2 h at room temperature. Signal detection was performed using enhanced chemiluminescence (ECL) reagents (Seven Biotrchnology, Beijing, China), and images were captured using a gel imaging system (Bio-Rad, Hercules, CA USA). Protein were quantified using ImageJ software (version 1.53; National Institutes of Health, Bethesda, MD, USA), with GAPDH as the loading control. Three biological replicates were included for each group.

2.8. Dual Luciferase Reporter Assay

Human embryonic kidney 293T (HEK293T) cells were used for the dual-luciferase reporter assay. Cells were co-transfected with the miR-194-3 mimic and WT CHD4 reporter plasmid, mimic NC and WT CHD4 plasmid, miR-194-3 mimic and MUT CHD4 plasmid, or mimic NC and MUT CHD4 plasmid in 6-well plates. After 48 h, cells were harvested, and luciferase activity was measured using a Dual-Luciferase® Reporter Assay System (Beyotime Biotechnology, Shanghai, China) according to the manufacturer’s protocol. Each group was analyzed in three independent biological replicates, and each biological replicate was measured in triplicate as technical replicates.

2.9. CCK-8 Assay

GCs were seeded into 96-well plates and cultured for 24 h before transfection. Cell viability was assessed at 12, 24, 48 and 72 h post-transfection using the Cell Counting Kit-8 (CCK-8; Seven Biotechnology, Beijing, China). At each time point, 10 μL of CCK-8 reagent was added to each well 2 h prior to measurement. Absorbance was recorded at 450 nm using a microplate reader (BioTek Instruments, Winooski, VT, USA). Each group included three independent biological replicates, and each biological replicate was measured in triplicate as technical replicates.

2.10. EdU Assay

Zhedong White Goose follicular GCs were seeded into 24-well plates and cultured for 24 h before transfection. Then, cells were incubated with 500 μL of diluted EdU working solution per well for 2 h, following the instructions of the BeyoClick™ EdU-555 Cell Proliferation Detection Kit (Beyotime Biotechnology, Shanghai, China). The cells were then fixed, and the Click reaction solution—(comprising Click Reaction Buffer, CuSO4, Azide 555), and Click Additive Solution—was added and incubated for 30 min at room temperature in the dark. Subsequently, cell nuclei were stained with Hoechst 33342 (5 μg/mL) for 10 min at room temperature in the dark. After staining, cells were washed twice with PBS to remove excess dye prior to imaging. Fluorescence images were captured using a fluorescence microscope (Olympus IX73, Olympus, Tokyo, Japan). The proliferation rate was calculated by determining the ratio of EdU-positive cells to the total number of nuclei using ImageJ software (version 1.53; National Institutes of Health, Bethesda, MD, USA).

2.11. Data Analysis

All data were presented as mean ± SEM. Statistical analyses were performed using SPSS 20.0 software (IBM Corp., Armonk, NY, USA) and GraphPad Prism 8 (GraphPad Software, San Diego, CA, USA). For comparisons involving more than two groups, one-way analysis of variance (ANOVA) followed by Tukey’s post hoc test was used. For two-group comparisons (e.g., mimic vs. mimic NC or siRNA vs. si-NC), the unpaired two-tailed Student’s t-test was applied. All experiments were replicated a minimum of three times unless otherwise stated. Differences were considered statistically significant at p < 0.05 (* p < 0.05; ** p < 0.01).

3. Results

3.1. Ovarian Phenotypic Characteristic and Expression of miR-194-3 in Zhedong White Goose Tissues

Ovarian phenotypic characteristics during the laying period and brooding period were compared (Figure 1A,B). To investigate the expression of miR-194-3 in gizzard, liver, heart, spleen, kidney, lung, and ovary of Zhedong white geese, qRT-PCR were performed. The results revealed that miR-194-3 expression was significantly increased in ovarian tissue compared to the other tissues (Figure 1C, p < 0.01). Additionally, the expression of miR-194-3 were quantitatively analyzed in follicles at different developmental stages, including SWF, LWF, SYF, LYF, F5, F4–F2, and F1. The expression of miR-194-3 was significantly higher in F1 follicles than in follicles at other stages (Figure 1D, p < 0.01).

3.2. miR-194-3 Bioinformatic Analysis and Targeting CHD4

We first conducted a multi-species sequence alignment of miR-194-3 and found it to be highly conserved (Figure 2A). To further explore the regulatory mechanisms of miR-194-3 in Zhedong white goose follicle, we screened 34 potential target genes, including CHD4, PTPN12, EPC2, FBXW7, CASK, and TRIP12, using the bioinformatics tools TargetScan, miRDB, and DIANA (Figure 2B). To validate the authenticity of these predicted targets, we performed qRT-PCR after overexpressing and inhibiting miR-194-3 in GCs. The expression of several predicted target genes: CHD4, PTPN12, EPC2, FBXW7, CASK, TRIP12 changed significantly, decreasing upon miR-194-3 overexpression and increasing upon inhibition (Figure 2C,D), suggesting a potential regulatory relationship. Among these, CHD4 showed the most pronounced expression change (p < 0.01), indicating that it was a likely direct target of miR-194-3. Moreover, the expression of miR-194-3 was significantly higher in ovarian tissue during the brooding period than during the laying period (Figure 2E, p < 0.05), whereas CHD4 expression displayed the opposite trend (Figure 2F, p < 0.01). To confirm the direct interaction between miR-194-3 and CHD4, we constructed wild-type and mutant dual-luciferase reporter plasmids (pmirGLO-CHD4-WT and pmirGLO-CHD4-MUT) containing the predicted miR-194-3 binding sites (Figure 2I), and verified the insert sequences by Sanger sequencing (Figure 2G,H). Co-transfection of the miR-194-3 mimic and pmirGLO-CHD4-WT into 293T cells significantly reduced luciferase activity compared to the mimic NC + pmirGLO-CHD4-WT group (Figure 2J, p < 0.01). However, no significant difference in luciferase activity was observed when miR-194-3 mimic was co-transfected with pmirGLO-CHD4-MUT (Figure 2J).

3.3. The Inhibitory Effect of miR-194-3 on the Proliferation of Primary Follicular GCs in Zhedong White Geese

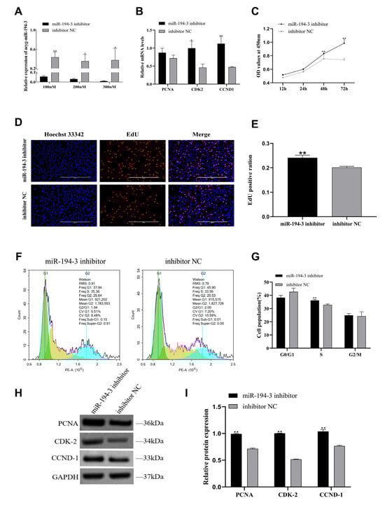
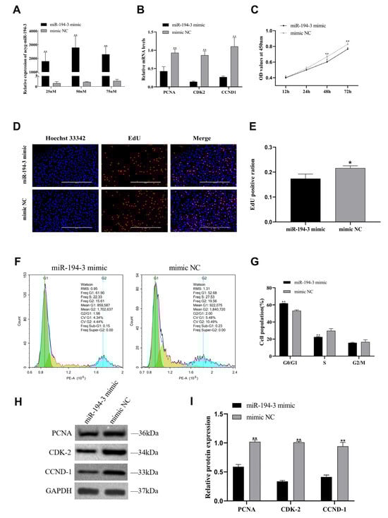
To investigate the effect of miR-194-3 on the proliferation of primary follicular GCs in Zhedong white geese, we transfected cells with either a miR-194-3 mimic or inhibitor. The relative mRNA expression of the proliferation marker genes PCNA, CDK2, and CCND1 were measured by qRT-PCR. Additionally, cell proliferation was assessed using the CCK-8 and EdU assays, cell cycle was analyzed by flow cytometry, and relative protein expression of proliferation markers were evaluated by Western blotting. We first optimized the transfection concentration of the miR-194-3 mimic by testing 25 nM, 50 nM, and 70 nM concentrations, and determined that 50 nM was the most effective (Figure 3A) (Figure 3A, p < 0.01). Overexpression of miR-194-3 significantly decreased the mRNA expression of PCNA, CDK2, and CCND1 (Figure 3B, p < 0.01). CCK-8 assay results showed a significant reduction in OD450 values at 48 h and 72 h post-transfection in the mimic group compared to the mimic NC group (Figure 3C, p < 0.01). Consistently, EdU staining revealed a marked decrease in the number of EdU-positive GCs in the mimic group (Figure 3D,F, p < 0.05). Flow cytometry showed that, after miR-194-3 overexpression, the proportion of cells in G1 phase increased, while the proportion in S phase decreased, compared with the mimic NC group (Figure 3F,G, p < 0.01). Western blot analysis confirmed significant downregulation of PCNA, CDK2, and CCND1 (Figure 3H,I, p < 0.05). Conversely, inhibition of miR-194-3 significantly enhanced GC viability and proliferation. To determine the optimal concentration of the inhibitor, we tested 100 nM, 200 nM, and 300 nM, and found that 300 nM was the most effective concentration. (Figure 4A, p < 0.05). Following miR-194-3 knockdown, qRT-PCR showed increased mRNA expression of CDK2 and CCND1 (Figure 4B, p < 0.05). The CCK-8 assay demonstrated significantly higher OD450 values at 48 h and 72 h post-transfection in the inhibitor group compared to the inhibitor NC group (Figure 4C, p < 0.01). Similarly, EdU assay results indicated a significant increase in EdU-positive GCs after miR-194-3 knockdown (Figure 4D,E, p < 0.01). Flow cytometry showed that, in the inhibitor-treated group, the percentage of cells in S phase increased and the percentage in G1 phase decreased compared with the inhibitor NC group (Figure 4F,G, p < 0.01). Western blotting results further showed that inhibition of miR-194-3 led to significantly increased protein levels of PCNA, CDK2, and CCND1 (Figure 4H,I, p < 0.01).

3.4. The Promoting Effect of miR-194-3 on Apoptosis in Primary Follicular GCs of Zhedong White Geese

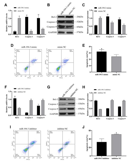
To investigate the effect of miR-194-3 on apoptosis in primary follicular GCs of Zhedong white geese, we transfected cells with miR-194-3 mimics and inhibitors. The relative mRNA expression of apoptosis-related marker genes (Bcl-2, Caspase-3, and Caspase-9) were analyzed by qRT-PCR. Apoptosis rates were evaluated by flow cytometry, and the corresponding protein expression were assessed by Western blotting. Overexpression of miR-194-3 significantly downregulated Bcl-2 mRNA expression while significantly upregulating Caspase-3 and Caspase-9 mRNA expression (Figure 5A, p < 0.05). Western blot analysis showed a consistent trend at the protein level (Figure 5B,C, p < 0.01). Flow cytometry revealed that the total apoptosis rate in the miR-194-3 mimic group was significantly higher than in the mimic NC group (Figure 5D,E, p < 0.05). In contrast, inhibition of miR-194-3 expression resulted in significantly increased Bcl-2 mRNA levels and decreased Caspase-3 and Caspase-9 mRNA expression (Figure 5F, p < 0.01). Western blot analysis confirmed the same trend at the protein level (Figure 5G,H, p < 0.01). Furthermore, flow cytometry analysis showed a significantly lower apoptosis rate in the inhibitor group compared to the inhibitor NC group (Figure 5I,J, p < 0.05).

3.5. The Effect of CHD4 on Proliferation and Apoptosis of Primary Follicular GCs in Zhedong White Geese

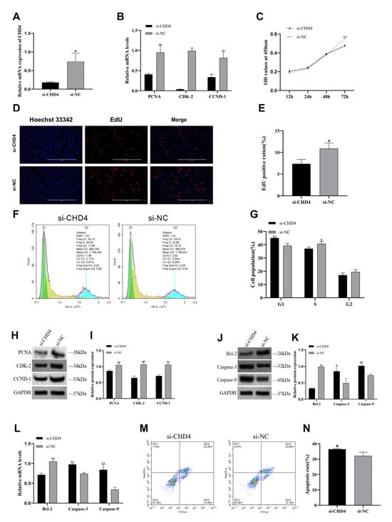
To investigate the effect of CHD4 on the proliferation and apoptosis of primary follicular GCs in Zhedong white geese, we performed a series of experiments using small interfering RNA targeting CHD4 (si-CHD4). Knockdown of CHD4 was achieved by transfecting si-CHD4 into GCs. qRT-PCR analysis confirmed a significant reduction in CHD4 mRNA expression following transfection (Figure 6A, p < 0.05). Furthermore, the mRNA levels of proliferation marker genes (PCNA, CDK2, and CCND1) were significantly downregulated (Figure 6B, p < 0.01). CCK-8 assays showed a marked decrease in cell viability at 72 h in the si-CHD4 group compared to the si-NC group (Figure 6C, p < 0.01). EdU staining revealed a significantly lower number of proliferating GCs in the si-CHD4 group (Figure 6D,E, p < 0.05). Cell cycle analysis demonstrated that knockdown of CHD4 resulted in a pronounced G1-to-S phase transition arrest compared to the si-NC group via flow cytometry (Figure 6F,G, p < 0.05). Western blot analysis also confirmed decreased expression of PCNA, CDK2, and CCND1 proteins (Figure 6H,I, p < 0.05). In contrast, qRT-PCR results showed that apoptosis-related genes Caspase-3 and Caspase-9 were significantly upregulated, while Bcl-2 expression was significantly downregulated following CHD4 knockdown (Figure 6L, p < 0.01). Consistently, Western blot results confirmed these trends at the protein level (Figure 6J,K, p < 0.05). Flow cytometry further revealed a significantly increased apoptosis rate in the si-CHD4 group compared to the si-NC group (Figure 6M,N, p < 0.05).

4. Discussion

The precise balance between proliferation and apoptosis of ovarian GCs is essential for normal follicular development and is closely associated with the egg-laying performance of female birds [22]. Therefore, it is important to elucidate the mechanisms that regulate GC proliferation and apoptosis during follicle selection. Numerous studies demonstrated that microRNAs (miRNAs) were involved in follicular development [23]. In the present study, miR-194-3 inhibited cell proliferation and promoted apoptosis, which was consistent with findings in various other cellular models. For example, miR-194 suppresses proliferation and promoted apoptosis in esophageal squamous carcinoma cells by targeting KDM5B [24]. Similarly, miR-194 overexpression arrested cell cycle progression and induced apoptosis in non-small cell lung cancer [25]. Moreover, miR-194 promoted apoptosis by targeting HB-EGF, thereby inhibiting proliferation in GCs derived from patients with polycystic ovary syndrome (PCOS) [14]. These findings demonstrates that miR-194-3 plays a conserved role in negatively regulating cell proliferation across different cell types. In our study, the expression of miR-194-3 increased progressively during follicular development and was significantly upregulated at the F1 stage, suggesting that miR-194-3 may play a key regulatory role in follicle maturation. Previous studies showed that miRNA expression was stage-specific during follicular development [26]. Our findings further reveal that miR-194-3 exerts pro-apoptotic effects by upregulating Caspase-3 and Caspase-9, and downregulating Bcl-2. In parallel, it suppresses proliferation by arresting the cell cycle, ultimately limiting follicular progression. The progressive increase in miR-194-3 expression during follicular development suggests that it may be more relevant to later stages, rather than early follicle selection. It likely contributes to maintaining GC differentiation and tissue homeostasis post-dominance acquisition. However, the specific mechanism still needs further research.
A core ATPase subunit of the NuRD (nucleosome remodeling and deacetylase) chromatin remodeling complex is known to play a crucial role in DNA damage repair and cell cycle regulation [27]. Multiple studies demonstrated that pro-proliferative function of CHD4 in modulating cell proliferation and apoptosis. For instance, Lin et al. reported that CHD4 promoted cell proliferation and suppressed apoptosis in lung adenocarcinoma [28]. Similarly, D’Alesio et al. identified CHD4 as a critical gene for breast cancer cell growth through RNA interference screening, with knockdown of CHD4 markedly inhibiting tumor cell proliferation [29]. In addition, Kwintkiewicz et al. found that MAT3 could assemble with CHD4 to form the NuRD complex in mouse ovaries, jointly regulating granulosa cell progression through the G2/M phase. Deletion of CHD4 significantly reduced the expression of Cyclin B1/B2 and impaired granulosa cell proliferation [17], highlighting its important role in ovarian function. Our dual-luciferase reporter assay supports a direct interaction between miR-194-3 and the CHD4 3′UTR in a heterologous reporter system. These results are consistent with the hypothesis that miR-194-3 may exert part of its biological effects via CHD4 suppression, but do not rule out contributions from additional targets or indirect downstream pathways. In the present study, knockdown of CHD4 in goose GCs resulted in significant cell cycle arrest, along with the downregulation of proliferation-related genes and the upregulation of apoptosis-related genes. These findings reinforced the critical role of CHD4 in promoting GC proliferation and were in strong agreement with previously reported results in mammalian GC models. Collectively, our findings suggest that CHD4 promotes GCs proliferation and suppresses apoptosis in Zhedong white geese, at least in part by accelerating cell cycle progression. Furthermore, our in vivo expression data showed that miR-194-3 was significantly upregulated in the ovaries during the brooding period, whereas CHD4 expression was markedly decreased. This opposing expression pattern further supports a potential inverse regulatory relationship between the two molecules. The opposing expression patterns of miR-194-3 and CHD4 observed in vivo are consistent with a potential inverse regulatory relationship; together with the in vitro data, these observations suggest that the miR-194-3CHD4 interaction may contribute to follicular development in physiological contexts, but further in vivo validation is required.
We hypothesized that miR-194-3 suppressed the expression of proliferation-associated proteins such as PCNA, CDK2, and CCND1, while it promoted the expression of pro-apoptotic factors including Caspase-3 and Caspase-9, by downregulating CHD4. However, the antibody used in this study targeted total Caspase-3 rather than the cleaved (active) form. Since cleaved Caspase-3 is a more specific marker of apoptosis activation, future studies will incorporate cleaved Caspase-3-specific antibodies to more precisely confirm the involvement of the apoptotic pathway. This downregulation may impair the NuRD complex-mediated chromatin remodeling and reduce transcriptional activity of proliferation-related genes, ultimately resulting in cell cycle arrest and the activation of apoptotic pathways. Furthermore, the increased expression of miR-194-3 observed in the ovaries of Zhedong White Geese during the clutching period may attenuate GC proliferation and promote follicular atresia via CHD4 inhibition. This, in turn, may contribute to the cessation of egg-laying. These findings provided novel molecular insights into the regulation of ovarian function associated with broodiness in Zhedong White Geese.
Egg-laying performance in geese is significantly influenced by the number of developing follicles and the ovulation rhythm, with GC proliferation and survival directly determining the availability of functional follicles [30]. Our study demonstrated that inhibition of miR-194-3 or upregulation of CHD4 expression promoted GC proliferation and inhibited apoptosis, which may delay follicular atresia, thereby extending the laying period and enhancing egg production. In poultry production, it is conceivable that molecular regulation of miR-194-3 expression could be used to optimize egg-laying performance and broodiness behavior in geese. Furthermore, given its high specificity in the ovary, miR-194-3 may serve as a biomarker for predicting egg-laying potential. However, these applications require validation through extensive follow-up research. This study revealed regulatory pathway in the poultry reproductive system, enriching our understanding of non-coding RNA roles in follicle development. Future research should focus on identifying downstream effectors of this pathway and elucidate its connections with follicle selection, dominance, and other physiological processes, thereby laying a theoretical foundation for miRNA-based molecular breeding technologies.
Limitations and future directions: While our luciferase assay indicates a direct interaction between miR-194-3 and the CHD4 3′UTR, this assay was performed in HEK293T cells and reflects binding in a heterologous reporter context. Although CHD4 knockdown phenocopied several effects of miR-194-3 overexpression, these data do not prove that CHD4 is the sole mediator of miR-194-3′s actions in goose granulosa cells. Future experiments should include: (1) Rescue assays should be performed in primary granulosa cells by co-expressing a CHD4 open reading frame (ORF) lacking its 3′UTR, so that it can be determined whether restoration of CHD4 reverses the phenotypic effects induced by miR-194-3. (2) A minimum of two independent siRNAs targeting CHD4 should be employed, and knockdown efficiency should be documented at both the mRNA and protein levels. (3) Apoptotic activation should be confirmed through measurement of cleaved (active) apoptotic markers, for example, cleaved caspase-3, in order to verify execution of the apoptotic program. (4) Correlation analyses and functional assays conducted in vivo should be undertaken to reinforce the physiological relevance of the in vitro findings.

5. Conclusions

In this study, we provide evidence that CHD4 is a direct target of miR-194-3 and show that miR-194-3 expression and CHD4 knockdown produce similar effects on GC proliferation and apoptosis. These results support the view that miR-194-3 can influence GC behavior at least in part via CHD4 downregulation, but further mechanistic and rescue experiments are required to establish the extent to which CHD4 mediates these effects. Notably, miR-194-3 was highly expressed in GCs of F1 follicles, suggesting that the miR-194-3/CHD4 axis may primarily function at the late stage of follicular development. This regulatory pathway may affect the process of follicular atresia by modulating the balance between GC proliferation and apoptosis.

Supplementary Materials

The following supporting information can be downloaded at: https://www.mdpi.com/article/10.3390/ani15182676/s1.

Author Contributions

Z.Z. and P.Z. made contribution to writing—original draft, visualization, conceptualization, and formal analysis. P.Z. helped to perform data curation, project administration, and supervision. Z.Z. and Y.P. made contribution to formal analysis, software, and data curation. S.W. and C.Z. made contribution to Investigation, project administration, and formal analysis. Y.Z. made contribution to methodology, investigation, and visualization. S.Y. made contribution to resources, conceptualization, and visualization. X.Z. and S.L. contributed to funding acquisition and project administration. H.H. contributed to validation, writing—review and editing, conceptualization, and for-mal analysis. All authors have read and agreed to the published version of the manuscript.

Funding

This research was founded by the National Modern Waterfowl Industry Technology System Special Project (NO.CARS-42-24).

Institutional Review Board Statement

Our animal research protocols were approved by the Institutional Animal Care and Use Committee of Northeast Agricultural University (protocol code: SRM-06 and date of approval: 1 January 2018).

Informed Consent Statement

This study did not involve human participants; therefore, informed consent was not required.

Data Availability Statement

Original experimental data in the Supplementary Materials of this study are available from the authors upon request.

Conflicts of Interest

The authors declare no conflicts of interest.

References

  1. Ru, M.; Liang, H.; Ruan, J.; Haji, R.A.; Cui, Y.; Yin, C.; Wei, Q.; Huang, J. Chicken ovarian follicular atresia: Interaction network at organic, cellular, and molecular levels. Poult. Sci. 2024, 103, 103893. [Google Scholar] [CrossRef]
  2. Schütz, L.F.; Batalha, I.M. Granulosa Cells: Central Regulators of Female Fertility. Endocrines 2024, 5, 547–565. [Google Scholar] [CrossRef]
  3. He, H.; Wei, Y.; Chen, Y.; Zhao, X.; Shen, X.; Zhu, Q.; Yin, H. High expression circRALGPS2 in atretic follicle induces chicken granulosa cell apoptosis and autophagy via encoding a new protein. J. Anim. Sci. Biotechnol. 2024, 15, 42. [Google Scholar] [CrossRef]
  4. Li, Y.; Fang, Y.; Liu, Y.; Yang, X. MicroRNAs in ovarian function and disorders. J. Ovarian Res. 2015, 8, 51. [Google Scholar] [CrossRef]
  5. Silva Rodrigues, D.V.; Silva Monteiro, V.V.; Navegantes-Lima, K.C.; de Brito Oliveira, A.L.; de França Gaspar, S.L.; Gonçalves Quadros, L.B.; Monteiro, M.C. MicroRNAs in cell cycle progression and proliferation: Molecular mechanisms and pathways. Non Coding RNA Investig. 2018, 2, 28. [Google Scholar] [CrossRef]
  6. Gong, Z.; Yang, J.; Bai, S.; Wei, S. MicroRNAs regulate granulosa cells apoptosis and follicular development—A review. Asian Australas. J. Anim. Sci. 2020, 33, 1714–1724. [Google Scholar] [CrossRef]
  7. Wang, M.; Wang, W.; Zhang, P.; Xiao, J.; Wang, J.; Huang, C. Discrimination of the expression of paralogous microRNA precursors that share the same major mature form. PLoS ONE 2014, 9, e90591. [Google Scholar] [CrossRef]
  8. Hino, K.; Tsuchiya, K.; Fukao, T.; Kiga, K.; Okamoto, R.; Kanai, T.; Watanabe, M. Inducible expression of microRNA-194 is regulated by HNF-1alpha during intestinal epithelial cell differentiation. RNA 2008, 14, 1433–1442. [Google Scholar] [CrossRef]
  9. Lin, D.H.; Yue, P.; Zhang, C.; Wang, W.H. MicroRNA-194 (miR-194) regulates ROMK channel activity by targeting intersectin 1. Am. J. Physiol. Ren. Physiol. 2014, 306, F53–F60. [Google Scholar] [CrossRef][Green Version]
  10. Meng, Z.; Fu, X.; Chen, X.; Zeng, S.; Tian, Y.; Jove, R.; Xu, R.; Huang, W. miR-194 is a marker of hepatic epithelial cells and suppresses metastasis of liver cancer cells in mice. Hepatology 2010, 52, 2148–2157. [Google Scholar] [CrossRef]
  11. Das, R.; Gregory, P.A.; Fernandes, R.C.; Denis, I.; Wang, Q.; Townley, S.L.; Zhao, S.G.; Hanson, A.R.; Pickering, M.A.; Armstrong, H.K.; et al. MicroRNA-194 Promotes Prostate Cancer Metastasis by Inhibiting SOCS2. Cancer Res. 2017, 77, 1021–1034. [Google Scholar] [CrossRef]
  12. Wu, J.C.; Chen, R.; Luo, X.; Li, Z.H.; Luo, S.Z.; Xu, M.Y. MicroRNA-194 inactivates hepatic stellate cells and alleviates liver fibrosis by inhibiting AKT2. World J. Gastroenterol. 2019, 25, 4468–4480. [Google Scholar] [CrossRef]
  13. Bao, C.; Li, Y.; Huan, L.; Zhang, Y.; Zhao, F.; Wang, Q.; Liang, L.; Ding, J.; Liu, L.; Chen, T.; et al. NF-κB signaling relieves negative regulation by miR-194 in hepatocellular carcinoma by suppressing the transcription factor HNF-1α. Sci. Signal. 2015, 8, ra75. [Google Scholar] [CrossRef]
  14. Wu, Y.X.; Lin, Y.S.; Li, S.C.; Yao, X.; Cheng, M.; Zhu, L.; Liu, H.Y. microRNA-194 is increased in polycystic ovary syndrome granulosa cell and induce KGN cells apoptosis by direct targeting heparin-binding EGF-like growth factor. Reprod. Biol. Endocrinol. 2021, 19, 170. [Google Scholar] [CrossRef]
  15. Gao, S.; Zhao, Z.; Wu, R.; Wu, L.; Tian, X.; Zhang, Z. MicroRNA-194 regulates cell viability and apoptosis by targeting CDH2 in prostatic cancer. OncoTargets Ther. 2018, 11, 4837–4844. [Google Scholar] [CrossRef]
  16. Low, J.K.; Webb, S.R.; Silva, A.P.; Saathoff, H.; Ryan, D.P.; Torrado, M.; Brofelth, M.; Parker, B.L.; Shepherd, N.E.; Mackay, J.P. CHD4 Is a Peripheral Component of the Nucleosome Remodeling and Deacetylase Complex. J. Biol. Chem. 2016, 291, 15853–15866. [Google Scholar] [CrossRef]
  17. Kwintkiewicz, J.; Padilla-Banks, E.; Jefferson, W.N.; Jacobs, I.M.; Wade, P.A.; Williams, C.J. Metastasis-associated protein 3 (MTA3) regulates G2/M progression in proliferating mouse granulosa cells. Biol. Reprod. 2012, 86, 1–8. [Google Scholar] [CrossRef]
  18. Li, D.; Ning, C.; Zhang, J.; Wang, Y.; Tang, Q.; Kui, H.; Wang, T.; He, M.; Jin, L.; Li, J.; et al. Dynamic transcriptome and chromatin architecture in granulosa cells during chicken folliculogenesis. Nat. Commun. 2022, 13, 131. [Google Scholar] [CrossRef]
  19. Gilbert, A.B.; Evans, A.J.; Perry, M.M.; Davidson, M.H. A method for separating the granulosa cells, the basal lamina and the theca of the preovulatory ovarian follicle of the domestic fowl (Gallus domesticus). J. Reprod. Fertil. 1977, 50, 179–181. [Google Scholar] [CrossRef]
  20. GB/T 35 892-2018; Laboratory Animal—Guideline for Ethical Review of Animal Welfare. National Standard of the People’s Republic of China: Beijing, China, 2018.
  21. Wang, Y.; Wang, S.; Zang, Z.; Li, B.; Liu, G.; Huang, H.; Zhao, X. Molecular and transcriptomic analysis of the ovary during laying and brooding stages in Zhedong white geese (Anser cygnoides domesticus). Br. Poult. Sci. 2024, 65, 631–644. [Google Scholar] [CrossRef]
  22. Nie, R.; Zhang, W.; Tian, H.; Li, J.; Ling, Y.; Zhang, B.; Zhang, H.; Wu, C. Regulation of Follicular Development in Chickens: WIF1 Modulates Granulosa Cell Proliferation and Progesterone Synthesis via Wnt/β-Catenin Signaling Pathway. Int. J. Mol. Sci. 2024, 25, 1788. [Google Scholar] [CrossRef]
  23. Tesfaye, D.; Gebremedhn, S.; Salilew-Wondim, D.; Hailay, T.; Hoelker, M.; Grosse-Brinkhaus, C.; Schellander, K. MicroRNAs: Tiny molecules with a significant role in mammalian follicular and oocyte development. Reproduction 2018, 155, R121–R135. [Google Scholar] [CrossRef]
  24. Cui, G.; Liu, D.; Li, W.; Li, Y.; Liang, Y.; Shi, W.; Zhao, S. Original Research: miR-194 inhibits proliferation and invasion and promotes apoptosis by targeting KDM5B in esophageal squamous cell carcinoma cells. Exp. Biol. Med. 2017, 242, 45–52. [Google Scholar] [CrossRef]
  25. Zhu, X.; Li, D.; Yu, F.; Jia, C.; Xie, J.; Ma, Y.; Fan, S.; Cai, H.; Luo, Q.; Lv, Z.; et al. miR-194 inhibits the proliferation, invasion, migration, and enhances the chemosensitivity of non-small cell lung cancer cells by targeting forkhead box A1 protein. Oncotarget 2016, 7, 13139–13152. [Google Scholar] [CrossRef]
  26. Ran, M.; Hu, S.; Xie, H.; Ouyang, Q.; Zhang, X.; Lin, Y.; Yuan, X.; Hu, J.; He, H.; Liu, H.; et al. MiR-202-5p Regulates Geese Follicular Selection by Targeting BTBD10 to Regulate Granulosa Cell Proliferation and Apoptosis. Int. J. Mol. Sci. 2023, 24, 6792. [Google Scholar] [CrossRef]
  27. Polo, S.E.; Kaidi, A.; Baskcomb, L.; Galanty, Y.; Jackson, S.P. Regulation of DNA-damage responses and cell-cycle progression by the chromatin remodelling factor CHD4. Embo J. 2010, 29, 3130–3139. [Google Scholar] [CrossRef]
  28. Lin, L.; Xu, Y.; Ge, H.; He, S.; Wang, P. CHD4 Inhibits Lung Adenocarcinoma Cell Apoptosis and Induces Proliferation via Upregulating PHF6. J. Biol. Regul. Homeost. Agents 2023, 37, 3289–3298. [Google Scholar]
  29. D’Alesio, C.; Punzi, S.; Cicalese, A.; Fornasari, L.; Furia, L.; Riva, L.; Carugo, A.; Curigliano, G.; Criscitiello, C.; Pruneri, G.; et al. RNAi screens identify CHD4 as an essential gene in breast cancer growth. Oncotarget 2016, 7, 80901–80915. [Google Scholar] [CrossRef]
  30. He, H.; Lin, Y.; Zhang, X.; Xie, H.; Wang, Z.; Hu, S.; Li, L.; Liu, H.; Han, C.; Xia, L.; et al. Transcriptome Analysis Reveals the Molecular Mechanism of PLIN1 in Goose Hierarchical and Pre-Hierarchical Follicle Granulosa Cells. Animals 2025, 15, 284. [Google Scholar] [CrossRef]
Figure 1. Expression of miR-194-3 in Zhedong white goose. (A,B) Ovarian phenotypic characteristic during laying and brooding periods. (C) miR-194-3 expression in various tissues of Zhedong white goose. (D) miR-194-3 expression in follicles of Zhedong white geese at various stages. Data are expressed as mean ± SEM (n = 10). Different letters (a, b, c) denote means that are significantly different from each other (Tukey’s post hoc test, p < 0.05).
Figure 1. Expression of miR-194-3 in Zhedong white goose. (A,B) Ovarian phenotypic characteristic during laying and brooding periods. (C) miR-194-3 expression in various tissues of Zhedong white goose. (D) miR-194-3 expression in follicles of Zhedong white geese at various stages. Data are expressed as mean ± SEM (n = 10). Different letters (a, b, c) denote means that are significantly different from each other (Tukey’s post hoc test, p < 0.05).
Animals 15 02676 g001
Figure 2. Chromodomain Helicase DNA Binding Protein 4 (CHD4) is a target gene of miR-194-3. (A) Mature sequences of miR-194-3 from different species. (B) Venn diagram of miR-194-3 target genes screened according to three websites, miRDB, Target Scan, and DIANA. (C,D) qPT-PCR detection of target gene expression after overexpression and knockdown of miR-194-3. (E,F) qPT-PCR detection of miR-194-3 and CHD4 expression in ovaries during laying and clutching. (G,H) Sequencing results of CHD4 wild-type and mutant plasmids. (I) The target position of miR-194-3 seed sequence on the mRNA of CHD4 was predicted by TargetScanhuman v8.0. (J) pmirGLO-CHD4-WT, pmirGLO-CHD4-MUT and miR-194-3 mimic, mimic NC were co-transfected into 293T cells, respectively, and luciferase activity was measured after 48 h. Data are expressed as mean ± SEM (n = 3). * p < 0.05, ** p < 0.01. Red letters indicate the seed sequence of miR-194-3 (Panel A) or mutated nucleotides in CHD4 3′UTR (Panel I).
Figure 2. Chromodomain Helicase DNA Binding Protein 4 (CHD4) is a target gene of miR-194-3. (A) Mature sequences of miR-194-3 from different species. (B) Venn diagram of miR-194-3 target genes screened according to three websites, miRDB, Target Scan, and DIANA. (C,D) qPT-PCR detection of target gene expression after overexpression and knockdown of miR-194-3. (E,F) qPT-PCR detection of miR-194-3 and CHD4 expression in ovaries during laying and clutching. (G,H) Sequencing results of CHD4 wild-type and mutant plasmids. (I) The target position of miR-194-3 seed sequence on the mRNA of CHD4 was predicted by TargetScanhuman v8.0. (J) pmirGLO-CHD4-WT, pmirGLO-CHD4-MUT and miR-194-3 mimic, mimic NC were co-transfected into 293T cells, respectively, and luciferase activity was measured after 48 h. Data are expressed as mean ± SEM (n = 3). * p < 0.05, ** p < 0.01. Red letters indicate the seed sequence of miR-194-3 (Panel A) or mutated nucleotides in CHD4 3′UTR (Panel I).
Animals 15 02676 g002
Figure 3. miR-194-3 mimic regulates the proliferation of follicular GCs in Zhedong white geese. (A) Relative expression of miR-194-3 after transfection with different concentrations of miR-194-3 mimic (25 nM, 50 nM, and 70 nM), as measured by RT-qPCR. (B) After miR-194-3 mimic and mimic NC transfection of GCs, qPT-PCR was performed to detect the expression of proliferation marker genes PCNA, CDK-2 and CCND-1 mRNA. (C) Cell viability was determined by CCK-8 assay after miR-194-3 mimic and mimic NC transfection of GCs. (D) Representative images of EdU staining in GCs transfected with miR-194-3 mimic or mimic NC. Nuclei were stained with Hoechst (blue), and proliferating (EdU-positive) cells are shown in red. (E) Quantification of the EdU-positive cell ratio in each group. Data are presented as mean ± SEM from three independent experiments. * p < 0.05 vs. mimic NC group. (F,G) Flow cytometry detection of granulocyte cell cycle profile 48 h after miR-194-3 mimic and mimic NC transfection of granulocytes. (H,I) Western blotting results of PCNA, CDK-2, CCND-1 and relative protein expression of miR-194-3 mimic and mimic NC after transfection of GCs for 72 h. Data are expressed as mean ± SEM (n = 3). * p < 0.05, ** p < 0.01.
Figure 3. miR-194-3 mimic regulates the proliferation of follicular GCs in Zhedong white geese. (A) Relative expression of miR-194-3 after transfection with different concentrations of miR-194-3 mimic (25 nM, 50 nM, and 70 nM), as measured by RT-qPCR. (B) After miR-194-3 mimic and mimic NC transfection of GCs, qPT-PCR was performed to detect the expression of proliferation marker genes PCNA, CDK-2 and CCND-1 mRNA. (C) Cell viability was determined by CCK-8 assay after miR-194-3 mimic and mimic NC transfection of GCs. (D) Representative images of EdU staining in GCs transfected with miR-194-3 mimic or mimic NC. Nuclei were stained with Hoechst (blue), and proliferating (EdU-positive) cells are shown in red. (E) Quantification of the EdU-positive cell ratio in each group. Data are presented as mean ± SEM from three independent experiments. * p < 0.05 vs. mimic NC group. (F,G) Flow cytometry detection of granulocyte cell cycle profile 48 h after miR-194-3 mimic and mimic NC transfection of granulocytes. (H,I) Western blotting results of PCNA, CDK-2, CCND-1 and relative protein expression of miR-194-3 mimic and mimic NC after transfection of GCs for 72 h. Data are expressed as mean ± SEM (n = 3). * p < 0.05, ** p < 0.01.
Animals 15 02676 g003
Figure 4. miR-194-3 inhibitor regulates the proliferation of follicular GCs in Zhedong white geese. (A) Relative expression of miR-194-3 after transfection with different concentrations of miR-194-3 inhibitor (100 nM, 200 nM, and 300 nM), as measured by RT-qPCR. (B) After transfection of GCs with miR-194-3 inhibitor and inhibitor NC, qPT-PCR was performed to detect the expression of proliferation marker genes PCNA, CDK-2 and CCND-1 mRNA. (C) Cell viability was determined by CCK-8 assay after miR-194-3 inhibitor and inhibitor NC transfection of GCs. (D,E) Positive granulocytes (red) and Hoechst-stained total cells (blue) were detected by EdU assay 48 h after miR-194-3 inhibitor and inhibitor NC transfection of granulocytes. (F,G) Flow cytometry detection of granulocyte cell cycle after miR-194-3 inhibitor and inhibitor NC transfection of granulocytes for 48 h. (H,I) Western blotting results of PCNA, CDK-2, CCND-1 and relative protein expression of miR-194-3 inhibitor and inhibitor NC 72 h after transfection of GCs. Data are expressed as mean ± SEM (n = 3). * p < 0.05, ** p < 0.01.
Figure 4. miR-194-3 inhibitor regulates the proliferation of follicular GCs in Zhedong white geese. (A) Relative expression of miR-194-3 after transfection with different concentrations of miR-194-3 inhibitor (100 nM, 200 nM, and 300 nM), as measured by RT-qPCR. (B) After transfection of GCs with miR-194-3 inhibitor and inhibitor NC, qPT-PCR was performed to detect the expression of proliferation marker genes PCNA, CDK-2 and CCND-1 mRNA. (C) Cell viability was determined by CCK-8 assay after miR-194-3 inhibitor and inhibitor NC transfection of GCs. (D,E) Positive granulocytes (red) and Hoechst-stained total cells (blue) were detected by EdU assay 48 h after miR-194-3 inhibitor and inhibitor NC transfection of granulocytes. (F,G) Flow cytometry detection of granulocyte cell cycle after miR-194-3 inhibitor and inhibitor NC transfection of granulocytes for 48 h. (H,I) Western blotting results of PCNA, CDK-2, CCND-1 and relative protein expression of miR-194-3 inhibitor and inhibitor NC 72 h after transfection of GCs. Data are expressed as mean ± SEM (n = 3). * p < 0.05, ** p < 0.01.
Animals 15 02676 g004
Figure 5. miR-194-3 regulates apoptosis in follicular GCs of Zhedong white goose. (A) After miR-194-3 mimic and mimic NC transfection of GCs, qPT-PCR was performed to detect the expression of apoptosis marker genes Bcl-2, Caspase-3 and Caspase-9 mRNA. (B,C) Western blotting results of Bcl-2, Caspase-3, Caspase-9 and relative protein expression of miR-194-3 mimic and mimic NC after transfection of granulosa cells for 72 h. (D,E) Flow cytometry detection of apoptosis and the proportion of total apoptotic cells 48 h after miR-194-3 mimic and mimic NC transfection of granulocytes. (F) After miR-194-3 inhibitor and inhibitor NC transfection of GCs, qPT-PCR was performed to detect the expression of apoptosis marker genes Bcl-2, Caspase-3 and Caspase-9 mRNA. (G,H) Western blotting results of Bcl-2, Caspase-3, Caspase-9 and relative protein expression of miR-194-3 inhibitor and inhibitor NC after transfection of GCs for 72 h. (I,J) Flow cytometry detection of apoptosis and the proportion of total apoptotic cells 48 h after miR-194-3 inhibitor and inhibitor NC transfection of granulocytes. Data are expressed as mean ± SEM (n = 3). * p < 0.05, ** p < 0.01.
Figure 5. miR-194-3 regulates apoptosis in follicular GCs of Zhedong white goose. (A) After miR-194-3 mimic and mimic NC transfection of GCs, qPT-PCR was performed to detect the expression of apoptosis marker genes Bcl-2, Caspase-3 and Caspase-9 mRNA. (B,C) Western blotting results of Bcl-2, Caspase-3, Caspase-9 and relative protein expression of miR-194-3 mimic and mimic NC after transfection of granulosa cells for 72 h. (D,E) Flow cytometry detection of apoptosis and the proportion of total apoptotic cells 48 h after miR-194-3 mimic and mimic NC transfection of granulocytes. (F) After miR-194-3 inhibitor and inhibitor NC transfection of GCs, qPT-PCR was performed to detect the expression of apoptosis marker genes Bcl-2, Caspase-3 and Caspase-9 mRNA. (G,H) Western blotting results of Bcl-2, Caspase-3, Caspase-9 and relative protein expression of miR-194-3 inhibitor and inhibitor NC after transfection of GCs for 72 h. (I,J) Flow cytometry detection of apoptosis and the proportion of total apoptotic cells 48 h after miR-194-3 inhibitor and inhibitor NC transfection of granulocytes. Data are expressed as mean ± SEM (n = 3). * p < 0.05, ** p < 0.01.
Animals 15 02676 g005
Figure 6. CHD4 regulates proliferation and apoptosis of follicular GCs in Zhedong white geese. (A) CHD4 mRNA expression after transfection of si-CHD4 and si-NC into GCs. (B) After transfection of si-CHD4 and its NC into GCs, qPT-PCR was performed to detect the mRNA expression of proliferation marker genes PCNA, CDK-2, and CCND-1. (C) Cell viability was determined by CCK-8 assay after transfection of si-CHD4 and its NC into GCs. (D,E) Positive granulocytes (red) and Hoechst-stained total cells (blue) were detected by EdU assay 72 h after transfection of granulocytes with si-CHD4 and its NC. (F,G) Flow cytometry detection of granulocyte cell cycle profile 72 h after transfection of granulocytes with si-CHD4 and its NC. (H,I) Western blotting results of PCNA, CDK-2, CCND-1 and relative protein expression of si-CHD4 and its NC after transfection of GCs for 72 h. (J,K) Western blotting results of Bcl-2, Caspase-3, Caspase-9 and relative protein expression of si-CHD4 and its NC after transfection of GCs for 72 h. (L) qPT-PCR detection of apoptosis marker genes Bcl-2, Caspase-3, Caspase-9 mRNA expression after transfection of si-CHD4 and its NC into GCs. (M,N) After 72 h of transfection of si-CHD4 and its NC into GCs, apoptosis and the proportion of total apoptotic cells were detected by flow cytometry. Data are expressed as mean ± SEM (n = 3). * p < 0.05, ** p < 0.01.
Figure 6. CHD4 regulates proliferation and apoptosis of follicular GCs in Zhedong white geese. (A) CHD4 mRNA expression after transfection of si-CHD4 and si-NC into GCs. (B) After transfection of si-CHD4 and its NC into GCs, qPT-PCR was performed to detect the mRNA expression of proliferation marker genes PCNA, CDK-2, and CCND-1. (C) Cell viability was determined by CCK-8 assay after transfection of si-CHD4 and its NC into GCs. (D,E) Positive granulocytes (red) and Hoechst-stained total cells (blue) were detected by EdU assay 72 h after transfection of granulocytes with si-CHD4 and its NC. (F,G) Flow cytometry detection of granulocyte cell cycle profile 72 h after transfection of granulocytes with si-CHD4 and its NC. (H,I) Western blotting results of PCNA, CDK-2, CCND-1 and relative protein expression of si-CHD4 and its NC after transfection of GCs for 72 h. (J,K) Western blotting results of Bcl-2, Caspase-3, Caspase-9 and relative protein expression of si-CHD4 and its NC after transfection of GCs for 72 h. (L) qPT-PCR detection of apoptosis marker genes Bcl-2, Caspase-3, Caspase-9 mRNA expression after transfection of si-CHD4 and its NC into GCs. (M,N) After 72 h of transfection of si-CHD4 and its NC into GCs, apoptosis and the proportion of total apoptotic cells were detected by flow cytometry. Data are expressed as mean ± SEM (n = 3). * p < 0.05, ** p < 0.01.
Animals 15 02676 g006
Table 1. RNA oligonucleotide sequence.
Table 1. RNA oligonucleotide sequence.
Gene NameGene Sequence (5′-3′)
acyg-miR-194-3 mimicUGUAACAGCAACUCCAUGUGGAC
mimic NCUUGUACUACACAAAAGUACUG
acyg-miR-194-3 inhibitorGUCCCACAUGGAGUUGCUGUUACA
Inhibitor NCCAGUACUUUUGUGUAGUACAA
si-CHD4AGAUGGAGAUUCUGUUGAATT
siRNA-NCUUCUCCGAACGUGUCACGUTT
Table 2. qRT-PCR primer sequences.
Table 2. qRT-PCR primer sequences.
Gene NameSequence (5′-3′)Product Length (bp)
PCNAF: TGTTCCTCTGGTTGTGGAGTA90
R: GAGCCTTCTTGTTGGTCTTCA
CDK-2F: CTCCACCTCCAAGTTCCTAATG89
R: GCTGATCTATGGCACTGTCC
CCND-1F: TTCATCGCCCTTTGTGCC80
R: ATTGCTCCCACGCTTCCA
Bcl-2F:GATGCCTTCGTGGAGTTGTATG100
R: GCTCCCACCAGAACCAAAC
Caspase-3F: CTGGTATTGAGGCAGACAGTGG158
R: CAGCACCCTACACAGAGACTGAA
Caspase-9F: GTCCAAGACCAGAGCGAACA122
R: ATCAGGCAGTGTCCACAAGG
CHD4F: TGAAGAGGAGATGGGGGAGG133
R: ATTCCTGGCCAGATCCTCCT
PTPN12F: TGCCGAAGCCAGTTGTGATTG116
R: ACGACCAGGTAGTACAGGTGAAG
EPC2F: AACCGCTGCCCATCTACCG115
R: TGTTCCGATTCCTCCTCCTTCTC
FBXW7F: CTGATGACAGCAGTAGAGAAGATGAG102
R: TGTAGAATGGTGATGACTGGTGAATG
CASKF: GCGTTGTGCGGCGATGTATC104
R: ATCTTCTGTGCTTAATCCAGGACTTG
TRIP12F: TTATCTGTGAACTGATGCCTTGTCTG115
R: TCATCTCGCCATTGCCATATTGC
GAPDHF: TTTCCCCACAGCCTTAGCA90
R: GCCATCACAGCCACACAGA
miR-194-3F: ACGGAACTGTAACAGCAACTCCA
R: ATCCAGTGCAGGGTCCGAGG
miR-194-3 RT primerGTCGTATCCAGTGCAGGGTCCGAGGTATTCGCACTGGATACGACGTCCAC
U6F: ATTGGAACGATACAGAGAAGATT
R: GGAACGCTTCACGAATTTG
Disclaimer/Publisher’s Note: The statements, opinions and data contained in all publications are solely those of the individual author(s) and contributor(s) and not of MDPI and/or the editor(s). MDPI and/or the editor(s) disclaim responsibility for any injury to people or property resulting from any ideas, methods, instructions or products referred to in the content.

Share and Cite

MDPI and ACS Style

Zheng, P.; Zang, Z.; Wang, S.; Zeng, C.; Pan, Y.; Zhang, Y.; Yue, S.; Liu, S.; Huang, H.; Zhao, X. miR-194-3 Regulates Proliferation and Apoptosis of Follicular Granulosa Cells by Targeting CHD4 in Zhedong White Geese. Animals 2025, 15, 2676. https://doi.org/10.3390/ani15182676

AMA Style

Zheng P, Zang Z, Wang S, Zeng C, Pan Y, Zhang Y, Yue S, Liu S, Huang H, Zhao X. miR-194-3 Regulates Proliferation and Apoptosis of Follicular Granulosa Cells by Targeting CHD4 in Zhedong White Geese. Animals. 2025; 15(18):2676. https://doi.org/10.3390/ani15182676

Chicago/Turabian Style

Zheng, Peng, Zhengyu Zang, Size Wang, Chuicheng Zeng, Yue Pan, Yuanliang Zhang, Shan Yue, Shengjun Liu, He Huang, and Xiuhua Zhao. 2025. "miR-194-3 Regulates Proliferation and Apoptosis of Follicular Granulosa Cells by Targeting CHD4 in Zhedong White Geese" Animals 15, no. 18: 2676. https://doi.org/10.3390/ani15182676

APA Style

Zheng, P., Zang, Z., Wang, S., Zeng, C., Pan, Y., Zhang, Y., Yue, S., Liu, S., Huang, H., & Zhao, X. (2025). miR-194-3 Regulates Proliferation and Apoptosis of Follicular Granulosa Cells by Targeting CHD4 in Zhedong White Geese. Animals, 15(18), 2676. https://doi.org/10.3390/ani15182676

Note that from the first issue of 2016, this journal uses article numbers instead of page numbers. See further details here.

Article Metrics

Back to TopTop