Decision-Making Regarding On-Farm Culling Methods for Dairy Cows Related to Cow Welfare, Sustainable Beef Production, and Farm Economics
Simple Summary
Abstract
1. Introduction
2. Materials and Methods
3. Results
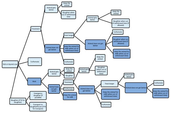
3.1. Decision Making Process Regarding (Prolonged) Veterinary Treatment and Different Culling Modes, Such as (OFES) Slaughter and Euthanasia, for Dairy Cows
3.2. Reasons to Prefer (On-Farm Emergency) Slaughter Above Euthanasia
3.3. Reasons to Prefer Euthanasia Above (On-Farm Emergency) Slaughter
3.4. Assigned Value of On-Farm Killing Methods Prior to Slaughter
3.5. Decision-Making Related to On-Farm Killing Methods
4. Discussion
4.1. Mortality and On-Farm Euthanasia of Cattle
4.2. Different Perspectives Related to On-Farm Emergency Slaughter in Europe
4.3. Requirements Regarding Mortality Rates Imposed by Dairy Companies or Private Quality Labels for Raw Milk
4.4. Meat Salvage in the Context of Sustainability Objectives
4.5. Limitations of This Study
5. Conclusions
Supplementary Materials
Author Contributions
Funding
Institutional Review Board Statement
Informed Consent Statement
Data Availability Statement
Acknowledgments
Conflicts of Interest
References
- Statistics Netherlands (CBS). Melkveestapel Iets Gekrompen in 2024. 28 November 2024. Available online: https://www.cbs.nl/nl-nl/nieuws/2024/48/melkveestapel-iets-gekrompen-in-2024 (accessed on 31 March 2025).
- Vlemminx, R.; Bouwknegt, M.; Urlings, B.; van Schaik, G. Associations of carcass weight and trimming loss with cull dairy cow health observations collected at slaughter. Vet. Anim. Sci. 2023, 19, 100285. [Google Scholar] [CrossRef] [PubMed]
- Compton, C.W.R.; Heuer, C.; Thomsen, P.T.; Carpenter, T.E.; Phyn, C.V.C.; McDougall, S. Invited review: A systematic literature review and meta-analysis of mortality and culling in dairy cattle. J. Dairy Sci. 2017, 100, 1–16. [Google Scholar] [CrossRef] [PubMed]
- Fetrow, J.; Nordlund, K.V.; Norman, H.D. Invited review: Culling: Nomenclature, definitions, and recommendations. J. Dairy Sci. 2006, 89, 1896–1905. [Google Scholar] [CrossRef] [PubMed]
- Bascom, S.S.; Young, A.J. A Summary of the Reasons Why Farmers Cull Cows. J. Dairy Sci. 1998, 81, 2299–2305. [Google Scholar] [CrossRef]
- De Vries, A.; Marcondes, M.I. Review: Overview of factors affecting productive lifespan of dairy cows. Animals 2020, 14, S155–S164. [Google Scholar] [CrossRef]
- Marshall, J.; Haley, D.; Levison, L.; Kelton, D.F.; Miltenburg, C.; Roche, S.; Duffield, T.F. A survey of dairy cattle farmers’ management practices for cull cows in Ontario, Canada. Front. Vet. Sci. 2022, 9, 974061. [Google Scholar] [CrossRef]
- Regulation (EC) No. 1/2005. On the Protection of Animals During Transport and Related Operations. Available online: https://eur-lex.europa.eu/eli/reg/2005/1/oj/eng (accessed on 31 March 2025).
- Dahl-Pedersen, K.; Foldager, L.; Herskin, M.S.; Houe, H.; Thomsen, P.T. Lameness scoring and assessment of fitness for transport in dairy cows: Agreement among and between farmers, veterinarians and livestock drivers. Res. Vet. Sci. 2018, 119, 162–166. [Google Scholar] [CrossRef]
- Dahl-Pedersen, K.; Herskin, M.S.; Houe, H.; Thomsen, P.T. Risk factors for deterioration of the clinical condition of cull dairy cows during transport to slaughter. Front. Vet. Sci. 2018, 5, 297. [Google Scholar] [CrossRef]
- Kulkarni, P.S.; Mourits, M.C.M.; Slob, J.; Veldhuis, A.M.B.; Nielen, M.; Hogeveen, H.; van Schaik, G.; Steeneveld, W. Dutch dairy farmers’ perspectives on culling reasons and strategies. Prev. Vet. Med. 2023, 218, 105997. [Google Scholar] [CrossRef]
- Thomsen, P.T.; Sørensen, J.T. Factors affecting the risk of euthanasia for cows in Danish dairy herds. Vet. Rec. 2009, 165, 43–45. [Google Scholar] [CrossRef]
- Regulation (EC) No 853/2004. Laying Down Specific Hygiene Rules for on the Hygiene of Foodstuffs. Available online: https://eur-lex.europa.eu/eli/reg/2004/853/oj/eng (accessed on 31 March 2025).
- Dutch Food and Consumer Product Safety Authority (NVWA). Regels over Noodslachtingen voor Praktiserende Dierenartsen; Dutch Food and Consumer Product Safety Authority (NVWA): 9 June 2021. Available online: https://www.nvwa.nl/binaries/nvwa/documenten/consument/eten-drinken-roken/vlees-en-vleesproducten/publicaties/regels-over-noodslachtingen-voor-praktiserende-dierenartsen/regels-over-noodslachtingen-voor-praktiserende-dierenartsen.pdf (accessed on 31 March 2025).
- Tweede Kamer der Staten-Generaal. Nederlandse Voedsel-en Warenautoriteit (NVWA) (Vol. 168, Issue 33 835). 2020. Available online: https://zoek.officielebekendmakingen.nl/resultaten?q=(c.product-area==%22officielepublicaties%22)and((dt.creator==%22Tweede%20Kamer%20der%20Staten-Generaal%22)or(dt.creator==%22Tweede%20Kamer%20OCV%20%252f%20UCV%22))and(w.vergaderjaar==%222019-2020%22)and((w.publicatienaam==%22Kamerstuk%22)and(w.dossiernummer==%2233835%22)and(w.ondernummer==%22168%22))and(cql.textAndIndexes=%2233835%22)&zv=33835&col=Kamerstuk (accessed on 31 March 2025).
- Dutch Food and Consumer Product Safety Authority (NVWA). Personal correspondence, data on request. 2024. [Google Scholar]
- BuRO (NVWA). Bijlagen Bij Advies Pilot Mobiele Dodings Unit in Noord-Nederland. 2020. Available online: https://www.nvwa.nl/over-de-nvwa/documenten/dier/dierenwelzijn/slachthuizen/publicatie/bijlagen-bij-buro-advies-pilot-mobiele-dodings-unit-in-noord-nederland (accessed on 31 March 2025).
- BuRO (NVWA). Advies van BuRO over de Pilot Mobiele Doding’s Unit in Noord-Nederland. 25 February 2020. Available online: https://www.nvwa.nl/documenten/dier/dierenwelzijn/slachthuizen/risicobeoordelingen/advies-van-buro-over-de-pilot-mobiele-dodings-unit-in-noord-nederland (accessed on 31 March 2025).
- Ministry of Agriculture Nature and Food Quality (LNV). Stand van zakenbrief moties en toezeggingen najaar 2018. DGAN-DAD/182514101 (DGAN-DAD/18251410); Ministry of Agriculture Nature and Food Quality (LNV): Wageningen, The Netherlands, 2018. [Google Scholar]
- Ursinus, W.W.; Voogt, A.M.; Bongers, J.H.; Sijm, D.T.H.M. Qualitative welfare risks of cows offered to a Dutch mobile slaughter unit. Front. Anim. Sci. 2023, 4, 1198055. [Google Scholar] [CrossRef]
- Carlsson, F.; Frykblom, P.; Lagerkvist, C.J. Consumer willingness to pay for farm animal welfare: Mobile abattoirs versus transportation to slaughter. Eur. Rev. Agric. Econ. 2007, 34, 321–344. [Google Scholar] [CrossRef]
- Hultgren, J.; Algers, B.; Arvidsson Segerkvist, K.; Berg, C.; Karlsson, A.; Larsen, A.; Wallin, K.; Öhgren, C. Small-Scale and Mobile Slaughter of Cattle: Animal Welfare and Meat Quality Småskalig och Mobil Slakt Av Nötkreatur: Djurvälfärd och Köttkvalitet. Available online: https://pub.epsilon.slu.se/15446/7/hultgren_j_et_al_180503.pdf (accessed on 31 March 2025).
- Royal, G.D. Monitoring Diergezondheid Rundvee Rapportage 4e Kwartaal 2021. 2021. Available online: https://archief28.sitearchief.nl/archives/sitearchief/0000/https://www.rijksoverheid.nl/binaries/rijksoverheid/documenten/woo-besluiten/2022/07/08/besluit-woo-verzoek-rapportages-monitoring-diergezondheid-2021-en-1e-kwartaal-2022/woo-rapportages-monitoring-diergezondheid-document-4.pdf (accessed on 31 March 2025).
- Denis-Robichaud, J.; Rousseau, M.; Denicourt, M.; Villettaz-Robichaud, M.; Lamothe, A.M.; DesCôteaux, L. Methods used by Canadian dairy farmers for on-farm euthanasia and the emotions associated with the decision and the practice of euthanasia. J. Dairy Sci. 2023, 106, 1301–1314. [Google Scholar] [CrossRef] [PubMed]
- Shearer, J.K. Euthanasia of cattle: Practical considerations and application. Animals 2018, 8, 57. [Google Scholar] [CrossRef]
- Stojkov, J.; von Keyserlingk, M.A.G.; Duffield, T.; Fraser, D. Management of cull dairy cows: Culling decisions, duration of transport, and effect on cow condition. J. Dairy Sci. 2020, 103, 2636–2649. [Google Scholar] [CrossRef]
- Merenda, V.R.; de Olivera, E.B.; Lopez-Soriano, M.; Azzu Ashley Robbins, A.G.; Pairis-Garcia, M.D. Dairy workers attitude towards dairy cattle euthanasia. J. Dairy Sci. 2023, 106, 7076–7088. [Google Scholar] [CrossRef]
- Wet Dieren. 2011. Available online: https://wetten.overheid.nl/BWBR0030250/2025-01-01 (accessed on 31 March 2025).
- Guest, G.; Bunce, A.; Johnson, L. How Many Interviews Are Enough? Field Methods 2006, 18. [Google Scholar] [CrossRef]
- Tie, Y.C.; Birks, M.; Francis, K. Grounded theory research: A design framework for novice researchers. SAGE Open Med. 2019, 7, 2050312118822927. [Google Scholar] [CrossRef]
- Board of Experts SMK. Certification Scheme “On the Way to Planet Proof” for Raw Milk. 1 January 2025. Available online: https://downloads.smk.nl/Public/PlanetProof_documenten/Melk/2024/121224/Criteria%20On%20the%20way%20to%20PlanetProof%20melk%20M3.0_december%202024.pdf (accessed on 31 March 2025).
- ZuivelNL. KOEDATA. Insight in Animal Health. Available online: https://www.koemonitor.nl/koedata/ (accessed on 11 February 2025).
- Thomsen, P.T.; Houe, H. Recording of culling reasons in Danish dairy cows. Livest. Sci. 2023, 278, 105359. [Google Scholar] [CrossRef]
- Thomsen, P.T.; Kjeldsen, A.M.; Sørensen, J.T.; Houe, H. Mortality (including euthanasia) among Danish dairy cows (1990–2001). Prev. Vet. Med. 2004, 62, 19–33. [Google Scholar] [CrossRef]
- Cockram, M.S. Invited Review: The welfare of cull dairy cows. Appl. Anim. Sci. 2021, 37, 334–352. [Google Scholar] [CrossRef]
- Cullinane, M.; O’Sullivan, E.; Collins, G.; Collins, D.M.; More, S.J. A review of bovine cases consigned under veterinary certification to emergency and casualty slaughter in Ireland during 2006 to 2008. Ir. Vet. J. 2010, 63, 568. [Google Scholar] [CrossRef] [PubMed]
- Lehenbauer, T.W.; Oltjen, J.W. Dairy cow culling strategies making economical culling decisions. J. Dairy Sci. 1998, 81, 264–271. [Google Scholar] [CrossRef]
- Stojkov, J.; Bowers, G.; Draper, M.; Duffield, T.; Duivenvoorden, P.; Groleau, M.; Haupstein, D.; Peters, R.; Pritchard, J.; Radom, C.; et al. Hot topic: Management of cull dairy cows—Consensus of an expert consultation in Canada. J. Dairy Sci 2018, 101, 11170–11174. [Google Scholar] [CrossRef] [PubMed]
- Beaudeau, F.; Van Der Ploeg, J.D.; Boileau, B.; Seegersa, H.; Noordhuizen, J.P.T.M. Relationships between culling criteria in dairy herds and farmers’ management styles. Prev. Vet. Med. 1996, 25, 327–342. [Google Scholar] [CrossRef]
- Marshall, J.; Haley, D.B.; Kelton, D.; Miltenburg, C.; Roche, S.; Duffield, T. A focus group study exploring dairy farmers’ perspectives of cull cow management in Ontario, Canada. Front. Vet. Sci. 2023, 10, 1189668. [Google Scholar] [CrossRef]
- Marshall, J.; Haley, D.; Levison, L.; Kelton, D.F.; Miltenburg, C.; Roche, S.; Duffield, T.F. A survey of practices and attitudes around cull cow management by bovine veterinarians in Ontario, Canada. J. Dairy Sci 2023, 106, 302–311. [Google Scholar] [CrossRef] [PubMed]
- Orpin, P.G.; Esslemont, R.J. Culling and wastage in dairy herds: An update on incidence and economic impact in dairy herds in the UK. Cattle Pract. 2010, 18, 163–172. [Google Scholar]
- Deelen, E.; Meijboom, F.L.B.; Tobias, T.J.; Koster, F.; Hesselink, J.W.; Rodenburg, T.B. The views of farm animal veterinarians about their roles and responsibilities associated with on-farm end-of-life situations. Front. Anim. Sci. 2022, 3, 949080. [Google Scholar] [CrossRef]
- Raad voor Dierenaangelegenheden. Doden van Zorgbehoevende Dieren. 10 March 2023. Available online: https://www.rda.nl/site/binaries/site-content/collections/documents/2023/02/27/zienswijze-doden-van-zorgbehoevende-dieren/75739_RDA_Zorgbehoevende_Rapport_V5_TG_PDF_A.pdf (accessed on 31 March 2025).
- O’Callaghan, K.A.; Cripps, P.J.; Downham, D.Y.; Murray, R.D. Subjective and objective assessment of pain and discomfort due to lameness in dairy cattle. Anim. Welf. 2003, 12, 605–610. [Google Scholar] [CrossRef]
- Walker, J.B.; Roman-Muniz, I.N.; Edwards-Callaway, L.N. Timely euthanasia in the United States dairy industry–challenges and a path forward. Animals 2020, 10, 71. [Google Scholar] [CrossRef] [PubMed]
- Rollin, B.E. Euthanasia, moral stress, and chronic Illness in veterinary medicine. Vet. Clin. North Am.-Small Anim. Pract. 2011, 41, 651. [Google Scholar] [CrossRef]
- Edwards-Callaway, L.N.; Walker, J.; Tucker, C.B. Culling decisions and dairy cattle welfare during transport to slaughter in the United States. Front. Vet. Sci. 2019, 5, 343. [Google Scholar] [CrossRef]
- Román-Muñiz, I.N.; Cramer, M.C.; Edwards-Callaway, L.N.; Stallones, L.; Kim, E.; Thompson, S.; Simpson, H.; Mijares, S. Dairy caretaker perspectives on performing euthanasia as an essential component of their job. Animals 2021, 11, 289. [Google Scholar] [CrossRef]
- Skúladóttir, G.; Phythian, C.J.; Holmøy, I.H.; Myhrene, G.; Alvåsen, K.; Martin, A.D. Overview of the practices of on-farm emergency slaughter of cattle in the Nordic countries. Acta Vet. Scand. 2022, 64, 9. [Google Scholar] [CrossRef] [PubMed]
- Skúladóttir, G.; Hunter-Holmøy, I.; Phythian, C.J.; Myhrene, G.; Martin, A.D. Occurrence and reasons for on-farm emergency slaughter of cattle in Norway. Front. Vet. Sci. 2022, 9, 1067489. [Google Scholar] [CrossRef] [PubMed]
- DG (Sante) 2020-6927; Final Report of an Audit Carried out in Malta in Order to Evaluate the Control System in Place Governing the Production and Placing on the Market of Bovine Meat, Including Traceability. European Commission: Ispra, Italy, 2020. Available online: https://ec.europa.eu/food/audits-analysis/audit-report/details/4311 (accessed on 31 March 2025).
- DG (Sante) 2021-7186; Final Report of an Audit Carried out in Italy in Order to Evaluate the Food Safety Control Systems in Place Governing the Production on the Market of Bovine Meat, Including Traceability. European Commission: Ispra, Italy, 2021. Available online: https://ec.europa.eu/food/audits-analysis/audit-report/details/4387 (accessed on 31 March 2025).
- DG (Sante) 2021-7249; Final Report of an Audit of France in Order to Evaluate Controls of Animal Welfare at Slaughter and During Related Operations. European Commission: Ispra, Italy, 2021. Available online: https://ec.europa.eu/food/audits-analysis/audit-report/details/4427 (accessed on 31 March 2025).
- Astruc, T.; Terlouw, E.M.C. Towards the use of on-farm slaughterhouse. Meat Sci. 2023, 205, 109313. [Google Scholar] [CrossRef]
- Flemisch Animal Welfare Council. Mobile Slaughter or Killing Units for Animals for Slaughter; OPINION; Flemisch Animal Welfare Council: Brussels, Belgium, 24 April 2019; Available online: https://assets.vlaanderen.be/image/upload/v1614942772/Opinion_Mobile_slaughter_or_killing_units_for_animals_for_slaughter.pdf (accessed on 31 March 2025).
- Märcz, L.; Corradini, A.F.; Demartini, E.; Gibbert, M. On-farm killing as a method to minimize pre-slaughter stress: A qualitative analysis from Switzerland. Meat Technol. 2023, 64, 432–437. [Google Scholar] [CrossRef]
- McDermott, P.; McKevitt, A.; Santos, F.H.; Hanlon, A.J. Farmers Views on the Implementation of On-Farm Emergency Slaughter for the Management of Acutely Injured Cattle in Ireland. Animals 2023, 13, 450. [Google Scholar] [CrossRef]
- Klaura, J.; Breeman, G.; Scherer, L. Animal lives embodied in food loss and waste. Sustain. Prod. Consum. 2023, 43, 308–318. [Google Scholar] [CrossRef]
- World Food Program USA. Food Waste Versus Food Loss: Know the Difference and Help # Stop the Waste Today. 9 March 2022. Available online: https://www.wfpusa.org/articles/food-loss-vs-food-waste-primer/ (accessed on 31 March 2025).

| Number of Participants n (%) | Number of Organizations n (%) | Method of Recruitment | |
|---|---|---|---|
| Dairy farmers | 14 (25%) | 14 (32%) | Proposed by private veterinary practitioners |
| Private veterinary practitioners | 23 (42%) | 16 (36%) | Internet research |
| Livestock traders | 7 (13%) | 7 (16%) | Internet research |
| OFES * slaughterhouse operators | 11 (20%) | 7 (16%) | Approached by first author |
| Total | 55 (100%) | 43 (100%) |
Disclaimer/Publisher’s Note: The statements, opinions and data contained in all publications are solely those of the individual author(s) and contributor(s) and not of MDPI and/or the editor(s). MDPI and/or the editor(s) disclaim responsibility for any injury to people or property resulting from any ideas, methods, instructions or products referred to in the content. |
© 2025 by the authors. Licensee MDPI, Basel, Switzerland. This article is an open access article distributed under the terms and conditions of the Creative Commons Attribution (CC BY) license (https://creativecommons.org/licenses/by/4.0/).
Share and Cite
Barten, M.; de Geus, Y.; den Hartog, J.; Lipman, L. Decision-Making Regarding On-Farm Culling Methods for Dairy Cows Related to Cow Welfare, Sustainable Beef Production, and Farm Economics. Animals 2025, 15, 1651. https://doi.org/10.3390/ani15111651
Barten M, de Geus Y, den Hartog J, Lipman L. Decision-Making Regarding On-Farm Culling Methods for Dairy Cows Related to Cow Welfare, Sustainable Beef Production, and Farm Economics. Animals. 2025; 15(11):1651. https://doi.org/10.3390/ani15111651
Chicago/Turabian StyleBarten, Mariska, Yvette de Geus, Joop den Hartog, and Len Lipman. 2025. "Decision-Making Regarding On-Farm Culling Methods for Dairy Cows Related to Cow Welfare, Sustainable Beef Production, and Farm Economics" Animals 15, no. 11: 1651. https://doi.org/10.3390/ani15111651
APA StyleBarten, M., de Geus, Y., den Hartog, J., & Lipman, L. (2025). Decision-Making Regarding On-Farm Culling Methods for Dairy Cows Related to Cow Welfare, Sustainable Beef Production, and Farm Economics. Animals, 15(11), 1651. https://doi.org/10.3390/ani15111651
