Characterization of microRNA and Metabolite Profiles of Seminal Extracellular Vesicles in Boars
Simple Summary
Abstract
1. Introduction
2. Materials and Methods
2.1. Semen Collection and Extracellular Vesicle Isolation
2.2. Transmission Electron Microscopys
2.3. Nanoparticle Tracking Analysis
2.4. Western Blotting
2.5. Total RNA Extraction, Library Preparation, and Sequencing
2.6. miRNA Expression Analysis, Target Gene Prediction, and Enrichment Analysis
2.7. Metabolome Analysis of Seminal EVs
2.8. Statistical Analysis
3. Results
3.1. Isolation and Identification of Seminal Extracellular Vesicles in Boars
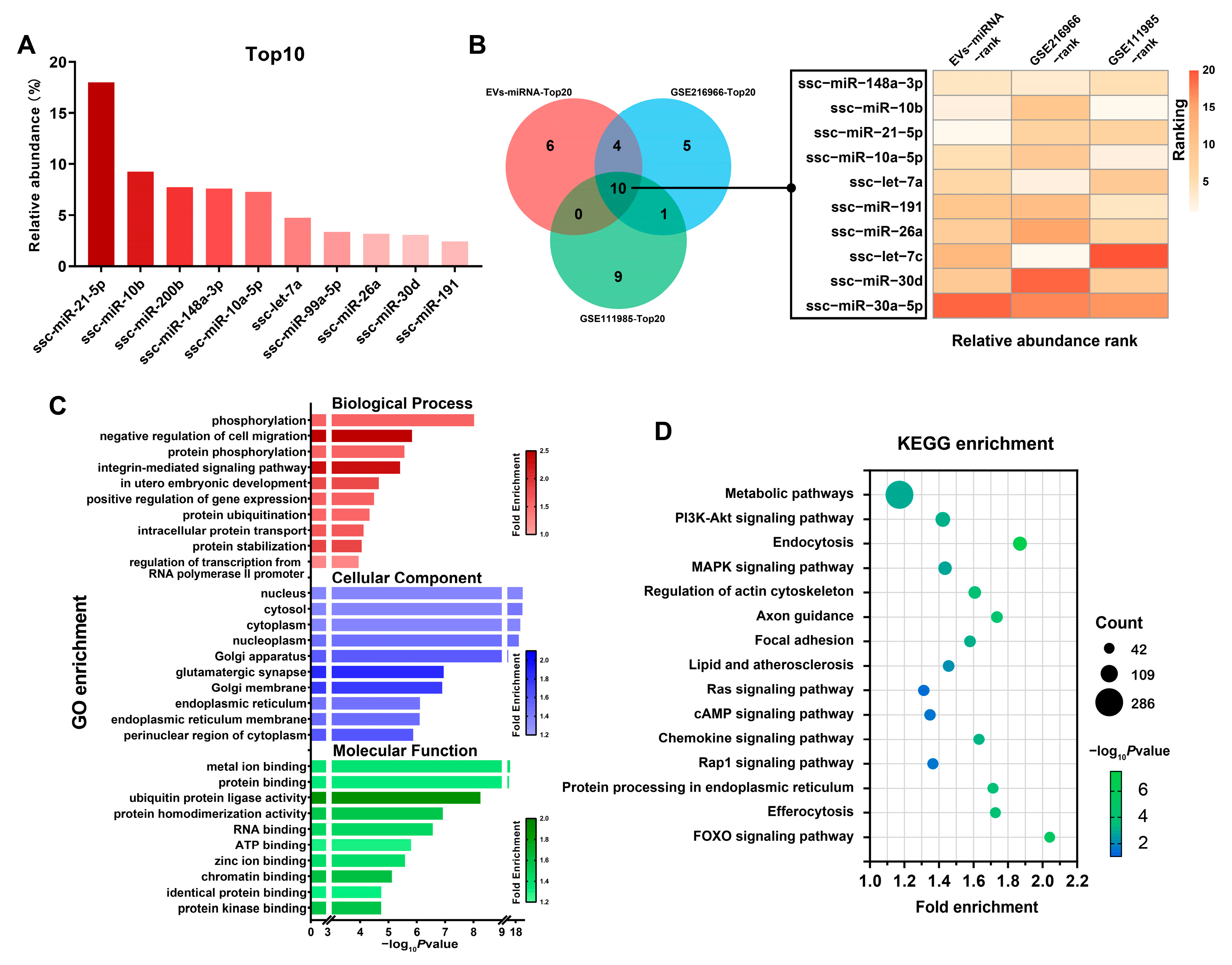
3.2. Characteristics of miRNA Expression Profiling in Seminal Extracellular Vesicles of Boars
3.3. Identification of Differentially Expressed miRNAs in Extracellular Vesicles
3.4. Analysis of Metabolic Features in Extracellular Vesicles of Boar Semen
3.5. Identification of Differential Metabolites in Seminal EVs
3.6. Functional Enrichment Analysis of the Differential Metabolites
4. Discussion
5. Conclusions
Supplementary Materials
Author Contributions
Funding
Institutional Review Board Statement
Informed Consent Statement
Data Availability Statement
Conflicts of Interest
References
- Welsh, J.A.; Goberdhan, D.C.I.; O’Driscoll, L.; Buzas, E.I.; Blenkiron, C.; Bussolati, B.; Cai, H.; Di Vizio, D.; Driedonks, T.A.P.; Erdbrügger, U.; et al. Minimal information for studies of extracellular vesicles (MISEV2023): From basic to advanced approaches. J. Extracell. Vesicles 2024, 13, e12404. [Google Scholar] [CrossRef] [PubMed]
- Sjoqvist, S.; Otake, K. Saliva and Saliva Extracellular Vesicles for Biomarker Candidate Identification-Assay Development and Pilot Study in Amyotrophic Lateral Sclerosis. Int. J. Mol. Sci. 2023, 24, 5237. [Google Scholar] [CrossRef]
- Cho, Y.E.; Vorn, R.; Chimenti, M.; Crouch, K.; Shaoshuai, C.; Narayanaswamy, J.; Harken, A.; Schmidt, R.; Gill, J.; Lee, H. Extracellular vesicle miRNAs in breast milk of obese mothers. Front. Nutr. 2022, 9, 976886. [Google Scholar] [CrossRef]
- Cai, Y.; Chen, T.; Cai, Y.; Liu, J.; Yu, B.; Fan, Y.; Su, J.; Zeng, Y.; Xiao, X.; Ren, L.; et al. Surface protein profiling and subtyping of extracellular vesicles in body fluids reveals non-CSF biomarkers of Alzheimer’s disease. J. Extracell. Vesicles 2024, 13, e12432. [Google Scholar] [CrossRef]
- Sun, J.; Zhao, Y.; He, J.; Zhou, Q.; El-Ashram, S.; Yuan, S.; Chi, S.; Qin, J.; Huang, Z.; Ye, M.; et al. Small RNA expression patterns in seminal plasma exosomes isolated from semen containing spermatozoa with cytoplasmic droplets versus regular exosomes in boar semen. Theriogenology 2021, 176, 233–243. [Google Scholar] [CrossRef]
- Sakr, O.G.; Gad, A.; Cañón-Beltrán, K.; Cajas, Y.N.; Prochazka, R.; Rizos, D.; Rebollar, P.G. Characterization and identification of extracellular vesicles-coupled miRNA profiles in seminal plasma of fertile and subfertile rabbit bucks. Theriogenology 2023, 209, 76–88. [Google Scholar] [CrossRef]
- Höög, J.L.; Lötvall, J. Diversity of extracellular vesicles in human ejaculates revealed by cryo-electron microscopy. J. Extracell. Vesicles 2015, 4, 28680. [Google Scholar] [CrossRef]
- Camargo, M.; Intasqui, P.; Bertolla, R.P. Understanding the seminal plasma proteome and its role in male fertility. Basic Clin. Androl. 2018, 28, 6. [Google Scholar] [CrossRef]
- Tamessar, C.T.; Trigg, N.A.; Nixon, B.; Skerrett-Byrne, D.A.; Sharkey, D.J.; Robertson, S.A.; Bromfield, E.G.; Schjenken, J.E. Roles of male reproductive tract extracellular vesicles in reproduction. Am. J. Reprod. Immunol. 2021, 85, e13338. [Google Scholar] [CrossRef]
- Zhao, Y.; Qin, J.; Sun, J.; He, J.; Sun, Y.; Yuan, R.; Li, Z. Motility-related microRNAs identified in pig seminal plasma exosomes by high-throughput small RNA sequencing. Theriogenology 2024, 215, 351–360. [Google Scholar] [CrossRef]
- Du, J.; Shen, J.; Wang, Y.; Pan, C.; Pang, W.; Diao, H.; Dong, W. Boar seminal plasma exosomes maintain sperm function by infiltrating into the sperm membrane. Oncotarget 2016, 7, 58832–58847. [Google Scholar] [CrossRef] [PubMed]
- Guo, H.; Chang, Z.; Zhang, Z.; Zhao, Y.; Jiang, X.; Yu, H.; Zhang, Y.; Zhao, R.; He, B. Extracellular ATPs produced in seminal plasma exosomes regulate boar sperm motility and mitochondrial metabolism. Theriogenology 2019, 139, 113–120. [Google Scholar] [CrossRef] [PubMed]
- Sullivan, R.; Saez, F. Epididymosomes, prostasomes, and liposomes: Their roles in mammalian male reproductive physiology. Reproduction 2013, 146, R21–R35. [Google Scholar] [CrossRef]
- Palmerini, C.A.; Saccardi, C.; Carlini, E.; Fabiani, R.; Arienti, G. Fusion of prostasomes to human spermatozoa stimulates the acrosome reaction. Fertil. Steril. 2003, 80, 1181–1184. [Google Scholar] [CrossRef]
- Snoj, T.; Kobal, S.; Majdic, G. Effects of season, age, and breed on semen characteristics in different Bos taurus breeds in a 31-year retrospective study. Theriogenology 2013, 79, 847–852. [Google Scholar] [CrossRef]
- Halvaei, I.; Litzky, J.; Esfandiari, N. Advanced paternal age: Effects on sperm parameters, assisted reproduction outcomes and offspring health. Reprod. Biol. Endocrinol. 2020, 18, 110. [Google Scholar] [CrossRef]
- Ng, K.K.; Donat, R.; Chan, L.; Lalak, A.; Di Pierro, I.; Handelsman, D.J. Sperm output of older men. Hum. Reprod. 2004, 19, 1811–1815. [Google Scholar] [CrossRef]
- Mittelbrunn, M.; Sánchez-Madrid, F. Intercellular communication: Diverse structures for exchange of genetic information. Nat. Rev. Mol. Cell Biol. 2012, 13, 328–335. [Google Scholar] [CrossRef]
- Salehi, M.; Negahdari, B.; Mehryab, F.; Shekari, F. Milk-Derived Extracellular Vesicles: Biomedical Applications, Current Challenges, and Future Perspectives. J. Agric. Food Chem. 2024, 72, 8304–8331. [Google Scholar] [CrossRef]
- Lu, W.; Zeng, M.; Liu, W.; Ma, T.; Fan, X.; Li, H.; Wang, Y.; Wang, H.; Hu, Y.; Xie, J. Human urine-derived stem cell exosomes delivered via injectable GelMA templated hydrogel accelerate bone regeneration. Mater. Today Bio 2023, 19, 100569. [Google Scholar] [CrossRef]
- Liu, X.; Yuan, J.; Wu, Z.; Zhang, J.; Shen, Y.; Jia, J. Plasma exosome miRNA-26b-3p derived from idiopathic short stature impairs longitudinal bone growth via the AKAP2/ERK1/2 axis. J. Nanobiotechnol. 2023, 21, 94. [Google Scholar] [CrossRef] [PubMed]
- Ma, Y.; Ma, Q.-W.; Sun, Y.; Chen, X.-F. The emerging role of extracellular vesicles in the testis. Hum. Reprod. 2023, 38, 334–351. [Google Scholar] [CrossRef] [PubMed]
- Barrachina, F.; Battistone, M.A.; Castillo, J.; Mallofré, C.; Jodar, M.; Breton, S.; Oliva, R. Sperm acquire epididymis-derived proteins through epididymosomes. Hum. Reprod. 2022, 37, 651–668. [Google Scholar] [CrossRef] [PubMed]
- D’Amours, O.; Frenette, G.; Caron, P.; Belleannée, C.; Guillemette, C.; Sullivan, R. Evidences of Biological Functions of Biliverdin Reductase A in the Bovine Epididymis. J. Cell. Physiol. 2016, 231, 1077–1089. [Google Scholar] [CrossRef]
- Vickram, A.S.; Srikumar, P.S.; Srinivasan, S.; Jeyanthi, P.; Anbarasu, K.; Thanigaivel, S.; Nibedita, D.; Jenila Rani, D.; Rohini, K. Seminal exosomes—An important biological marker for various disorders and syndrome in human reproduction. Saudi J. Biol. Sci. 2021, 28, 3607–3615. [Google Scholar] [CrossRef]
- Fraser, L.; Strzeżek, J.; Filipowicz, K.; Mogielnicka-Brzozowska, M.; Zasiadczyk, L. Age and seasonal-dependent variations in the biochemical composition of boar semen. Theriogenology 2016, 86, 806–816. [Google Scholar] [CrossRef]
- Zhang, Q.; Jeppesen, D.K.; Higginbotham, J.N.; Franklin, J.L.; Coffey, R.J. Comprehensive isolation of extracellular vesicles and nanoparticles. Nat. Protoc. 2023, 18, 1462–1487. [Google Scholar] [CrossRef]
- Xie, Y.; Yao, J.; Zhang, X.; Chen, J.; Gao, Y.; Zhang, C.; Chen, H.; Wang, Z.; Zhao, Z.; Chen, W.; et al. A panel of extracellular vesicle long noncoding RNAs in seminal plasma for predicting testicular spermatozoa in nonobstructive azoospermia patients. Hum. Reprod. 2020, 35, 2413–2427. [Google Scholar] [CrossRef]
- Xie, Y.; Xu, Z.; Wu, C.; Zhou, C.; Zhang, X.; Gu, T.; Yang, J.; Yang, H.; Zheng, E.; Xu, Z.; et al. Extracellular vesicle-encapsulated miR-21-5p in seminal plasma prevents sperm capacitation via Vinculin inhibition. Theriogenology 2022, 193, 103–113. [Google Scholar] [CrossRef]
- Alves, M.B.R.; Arruda, R.P.d.; Batissaco, L.; Garcia-Oliveros, L.N.; Gonzaga, V.H.G.; Nogueira, V.J.M.; Almeida, F.D.S.; Pinto, S.C.C.; Andrade, G.M.; Perecin, F.; et al. Changes in miRNA levels of sperm and small extracellular vesicles of seminal plasma are associated with transient scrotal heat stress in bulls. Theriogenology 2021, 161, 26–40. [Google Scholar] [CrossRef]
- Xu, Z.; Xie, Y.; Zhou, C.; Hu, Q.; Gu, T.; Yang, J.; Zheng, E.; Huang, S.; Xu, Z.; Cai, G.; et al. Expression Pattern of Seminal Plasma Extracellular Vesicle Small RNAs in Boar Semen. Front. Vet. Sci. 2020, 7, 585276. [Google Scholar] [CrossRef] [PubMed]
- Kasimanickam, V.; Buhr, M.; Kasimanickam, R. Patterns of expression of sperm and seminal plasma microRNAs in boar semen. Theriogenology 2019, 125, 87–92. [Google Scholar] [CrossRef] [PubMed]
- Ding, N.; Zhang, Y.; Huang, M.; Liu, J.; Wang, C.; Zhang, C.; Cao, J.; Zhang, Q.; Jiang, L. Circ-CREBBP inhibits sperm apoptosis via the PI3K-Akt signaling pathway by sponging miR-10384 and miR-143-3p. Commun. Biol. 2022, 5, 1339. [Google Scholar] [CrossRef]
- Ma, J.; Fan, Y.; Zhang, J.; Feng, S.; Hu, Z.; Qiu, W.; Long, K.; Jin, L.; Tang, Q.; Wang, X.; et al. Testosterone-Dependent miR-26a-5p and let-7g-5p Act as Signaling Mediators to Regulate Sperm Apoptosis via Targeting PTEN and PMAIP1. Int. J. Mol. Sci. 2018, 19, 1233. [Google Scholar] [CrossRef]
- Ma, Y.; Zhou, Y.; Xiao, Q.; Zou, S.-S.; Zhu, Y.-C.; Ping, P.; Chen, X.-F. Seminal exosomal miR-210-3p as a potential marker of Sertoli cell damage in Varicocele. Andrology 2021, 9, 451–459. [Google Scholar] [CrossRef]
- Hernández-Jardón, N.; Rojas-Castañeda, J.C.; Landero-Huerta, D.; Reyes-Cruz, E.; Reynoso-Robles, R.; Juárez-Mosqueda, M.D.L.; Medrano, A.; Reyes-Delgado, F.; Vigueras-Villaseñor, R.M. Cryptorchidism: The dog as a study model. Front. Vet. Sci. 2022, 9, 935307. [Google Scholar] [CrossRef]
- Liang, K.; Yao, L.; Wang, S.; Zheng, L.; Qian, Z.; Ge, Y.; Chen, L.; Cheng, X.; Ma, R.; Li, C.; et al. miR-125a-5p increases cellular DNA damage of aging males and perturbs stage-specific embryo development via Rbm38-p53 signaling. Aging Cell 2021, 20, e13508. [Google Scholar] [CrossRef]
- Yu, B.; Chen, X.; Li, J.; Gu, Q.; Zhu, Z.; Li, C.; Su, L.; Liu, B. microRNA-29c inhibits cell proliferation by targeting NASP in human gastric cancer. BMC Cancer 2017, 17, 109. [Google Scholar] [CrossRef]
- Liu, W.; Lu, X.; Zhao, Z.-H.; Su, R.; Li, Q.-N.L.; Xue, Y.; Gao, Z.; Sun, S.-M.S.; Lei, W.-L.; Li, L.; et al. SRSF10 is essential for progenitor spermatogonia expansion by regulating alternative splicing. eLife 2022, 11, e78211. [Google Scholar] [CrossRef]
- Royo, F.; Gil-Carton, D.; Gonzalez, E.; Mleczko, J.; Palomo, L.; Perez-Cormenzana, M.; Mayo, R.; Alonso, C.; Falcon-Perez, J.M. Differences in the metabolite composition and mechanical properties of extracellular vesicles secreted by hepatic cellular models. J. Extracell. Vesicles 2019, 8, 1575678. [Google Scholar] [CrossRef]
- Xiao, W.; Huang, Q.; Luo, P.; Tan, X.; Xia, H.; Wang, S.; Sun, Y.; Wang, Z.; Ma, Y.; Zhang, J.; et al. Lipid metabolism of plasma-derived small extracellular vesicles in COVID-19 convalescent patients. Sci. Rep. 2023, 13, 16642. [Google Scholar] [CrossRef]
- Dasgupta, M.; Kumaresan, A.; Saraf, K.K.; Nag, P.; Sinha, M.K.; Muhammad Aslam, M.K.; Karthikkeyan, G.; Prasad, T.S.K.; Modi, P.K.; Datta, T.K.; et al. Deep Metabolomic Profiling Reveals Alterations in Fatty Acid Synthesis and Ketone Body Degradations in Spermatozoa and Seminal Plasma of Astheno-Oligozoospermic Bulls. Front. Vet. Sci. 2021, 8, 755560. [Google Scholar] [CrossRef] [PubMed]
- Flesch, F.M.; Gadella, B.M. Dynamics of the mammalian sperm plasma membrane in the process of fertilization. Biochim. Biophys. Acta 2000, 1469, 197–235. [Google Scholar] [CrossRef] [PubMed]
- Aksoy, Y.; Aksoy, H.; Altinkaynak, K.; Aydin, H.R.; Ozkan, A. Sperm fatty acid composition in subfertile men. Prostaglandins Leukot. Essent. Fat. Acids 2006, 75, 75–79. [Google Scholar] [CrossRef] [PubMed]
- Tapia, J.A.; Macias-Garcia, B.; Miro-Moran, A.; Ortega-Ferrusola, C.; Salido, G.M.; Peña, F.J.; Aparicio, I.M. The membrane of the mammalian spermatozoa: Much more than an inert envelope. Reprod. Domest. Anim. 2012, 47 (Suppl. S3), 65–75. [Google Scholar] [CrossRef]







Disclaimer/Publisher’s Note: The statements, opinions and data contained in all publications are solely those of the individual author(s) and contributor(s) and not of MDPI and/or the editor(s). MDPI and/or the editor(s) disclaim responsibility for any injury to people or property resulting from any ideas, methods, instructions or products referred to in the content. |
© 2025 by the authors. Licensee MDPI, Basel, Switzerland. This article is an open access article distributed under the terms and conditions of the Creative Commons Attribution (CC BY) license (https://creativecommons.org/licenses/by/4.0/).
Share and Cite
Ma, J.; Liang, S.; Chen, S.; Shi, Y.; Zou, Y.; Chen, L.; Niu, L.; Zhao, Y.; Wang, Y.; Shen, L.; et al. Characterization of microRNA and Metabolite Profiles of Seminal Extracellular Vesicles in Boars. Animals 2025, 15, 1631. https://doi.org/10.3390/ani15111631
Ma J, Liang S, Chen S, Shi Y, Zou Y, Chen L, Niu L, Zhao Y, Wang Y, Shen L, et al. Characterization of microRNA and Metabolite Profiles of Seminal Extracellular Vesicles in Boars. Animals. 2025; 15(11):1631. https://doi.org/10.3390/ani15111631
Chicago/Turabian StyleMa, Jianfeng, Shuang Liang, Siyu Chen, Yuqian Shi, Yu Zou, Lei Chen, Lili Niu, Ye Zhao, Yan Wang, Linyuan Shen, and et al. 2025. "Characterization of microRNA and Metabolite Profiles of Seminal Extracellular Vesicles in Boars" Animals 15, no. 11: 1631. https://doi.org/10.3390/ani15111631
APA StyleMa, J., Liang, S., Chen, S., Shi, Y., Zou, Y., Chen, L., Niu, L., Zhao, Y., Wang, Y., Shen, L., Zhu, L., & Gan, M. (2025). Characterization of microRNA and Metabolite Profiles of Seminal Extracellular Vesicles in Boars. Animals, 15(11), 1631. https://doi.org/10.3390/ani15111631

