RNA-Seq and WGCNA Identify Key Regulatory Modules and Genes Associated with Water-Holding Capacity and Tenderness in Sheep
Simple Summary
Abstract
1. Introduction
2. Materials and Methods
2.1. Experimental Design and Tissue Sample Collections
2.2. Meat Quality Assessment
2.2.1. Determining Water-Holding Capacity in Meat
2.2.2. Analysis of Tenderness in Meat
2.3. RNA Extraction, Library Preparation, and Transcriptome Sequencing
2.4. RNA Sequencing Data Analysis
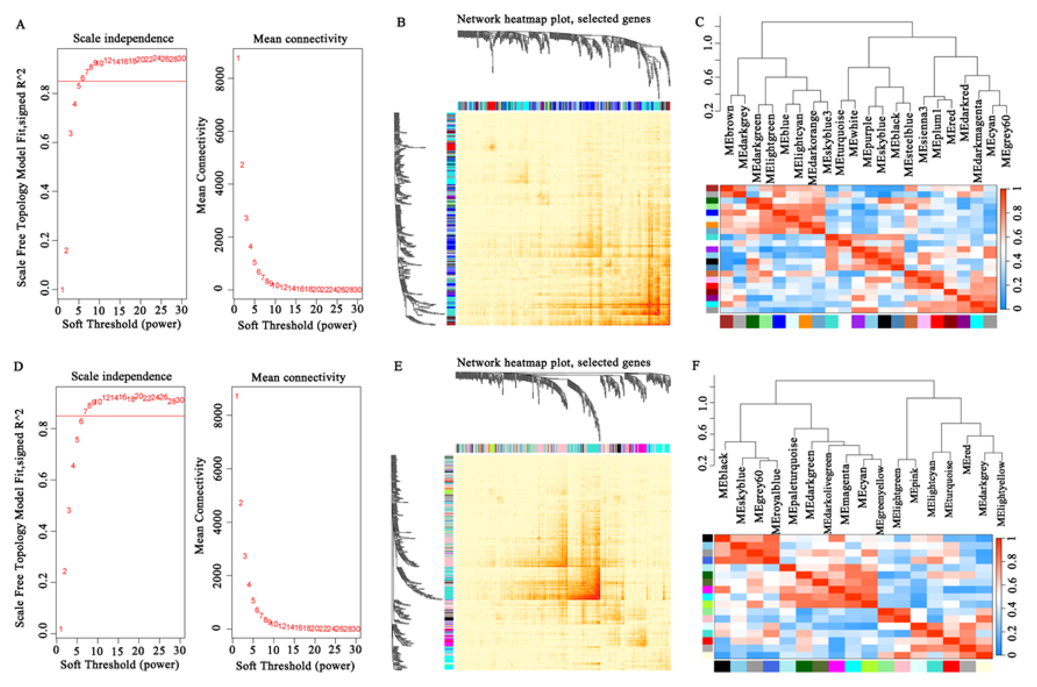
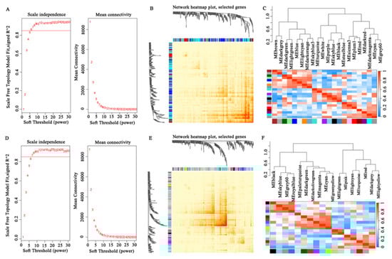
2.5. Weighted Gene Co-Expression Network Analysis (WGCNA)
2.6. Functional Enrichment Analysis of Genes
2.7. Investigation of Muscle Tissue-Specific Genes
2.8. qRT-PCR Analysis
3. Results
3.1. Correlation Analysis of Meat Quality Traits
3.2. Comparison of Meat Quality Traits Among Different Groups
3.3. Identification of DEGs Associated with Meat Water-Holding Capacity
3.4. Identification of DEGs Associated with Meat Tenderness
3.5. Combined Analysis of TSGs and DEGs
3.6. Validation of RNA-Seq Data Using qRT-PCR
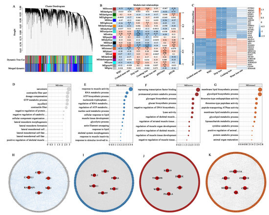
3.7. Gene Co-Expression Modules Related to Meat Quality Traits in Sheep
3.7.1. Identification of Hub Genes Associated with Meat Water-Holding Capacity in Sheep
3.7.2. Identification of Hub Genes Associated with Meat Tenderness in Sheep
4. Discussion
5. Conclusions
Supplementary Materials
Author Contributions
Funding
Institutional Review Board Statement
Informed Consent Statement
Data Availability Statement
Acknowledgments
Conflicts of Interest
Correction Statement
Abbreviations
| WHC | Water-holding capacity |
| DEGs | Differentially expressed genes |
| WGCNA | Weighted gene co-expression network analysis |
| LT | Longissimus thoracis |
| TPM | Transcripts per million |
| GO | Gene Ontology |
| KEGG | Kyoto Encyclopedia of Genes and Genomes |
| TSGs | Tissue-specific genes |
References
- Li, Y.; Wang, M.; Li, Q.; Gao, Y.; Li, Q.; Li, J.; Cao, Y. Transcriptome profiling of longissimus lumborum in Holstein bulls and steers with different beef qualities. PLoS ONE 2020, 15, e0235218. [Google Scholar] [CrossRef] [PubMed]
- Barbera, S. WHCtrend, an up-to-date method to measure water holding capacity in meat. Meat Sci. 2019, 152, 134–140. [Google Scholar] [CrossRef] [PubMed]
- Fang, L.; Cai, W.; Liu, S.; Canela-Xandri, O.; Gao, Y.; Jiang, J.; Rawlik, K.; Li, B.; Schroeder, S.G.; Rosen, B.D.; et al. Comprehensive analyses of 723 transcriptomes enhance genetic and biological interpretations for complex traits in cattle. J. Dairy Sci. 2020, 30, 790–801. [Google Scholar] [CrossRef] [PubMed]
- Ijaz, M.; Li, X.; Zhang, D.; Hussain, Z.; Ren, C.; Bai, Y.; Zheng, X. Association between meat color of DFD beef and other quality attributes. Meat Sci. 2020, 161, 107954. [Google Scholar] [CrossRef]
- Hughes, J.M.; Oiseth, S.K.; Purslow, P.P.; Warner, R.D. A structural approach to understanding the interactions between colour, water-holding capacity and tenderness. Meat Sci. 2014, 98, 520–532. [Google Scholar] [CrossRef]
- Seiquer, I.; Palma-Granados, P.; Haro, A.; Lara, L.; Lachica, M.; Fernández-Fígares, I.; Nieto, R. Meat quality traits in longissimus lumborum and gluteus medius muscles from immunocastrated and surgically castrated Iberian pigs. Meat Sci. 2019, 150, 77–84. [Google Scholar] [CrossRef]
- Honikel, K.O. Reference methods for the assessment of physical characteristics of meat. Meat Sci. 1998, 49, 447–457. [Google Scholar] [CrossRef]
- Gonzalez-Rivas, P.A.; Chauhan, S.S.; Ha, M.; Fegan, N.; Dunshea, F.R.; Warner, R.D. Effects of heat stress on animal physiology, metabolism, and meat quality: A review. Meat Sci. 2020, 162, 108025. [Google Scholar] [CrossRef]
- Liu, Y.; Zhang, X.; Wang, K.; Li, Q.; Yan, S.; Shi, H.; Liu, L.; Liang, S.; Yang, M.; Su, Z.; et al. RNA-Seq Reveals Pathways Responsible for Meat Quality Characteristic Differences between Two Yunnan Indigenous Chicken Breeds and Commercial Broilers. Foods 2024, 13, 2008. [Google Scholar] [CrossRef]
- Bowker, B.; Zhuang, H. Detection of razor shear force differences in broiler breast meat due to the woody breast condition depends on measurement technique and meat state1. Poult. Sci. 2019, 98, 6170–6176. [Google Scholar] [CrossRef]
- Wang, J.; Ren, Q.; Hua, L.; Chen, J.; Zhang, J.; Bai, H.; Li, H.; Xu, B.; Shi, Z.; Cao, H.; et al. Comprehensive Analysis of Differentially Expressed mRNA, lncRNA and circRNA and Their ceRNA Networks in the Longissimus Dorsi Muscle of Two Different Pig Breeds. Int. J. Mol. Sci. 2019, 20, 1107. [Google Scholar] [CrossRef] [PubMed]
- Arora, R.; Naveen Kumar, S.; Sudarshan, S.; Fairoze, M.N.; Kaur, M.; Sharma, A.; Girdhar, Y.; Devatkal, S.K.; Ahlawat, S.; Vijh, R.K.; et al. Transcriptome profiling of longissimus thoracis muscles identifies highly connected differentially expressed genes in meat type sheep of India. PLoS ONE 2019, 14, e0217461. [Google Scholar] [CrossRef] [PubMed]
- Wen, Y.; Li, S.; Bao, G.; Wang, J.; Liu, X.; Hu, J.; Zhao, F.; Zhao, Z.; Shi, B.; Luo, Y. Comparative Transcriptome Analysis Reveals the Mechanism Associated With Dynamic Changes in Meat Quality of the Longissimus Thoracis Muscle in Tibetan Sheep at Different Growth Stages. Front. Vet. Sci. 2022, 9, 926725. [Google Scholar] [CrossRef]
- Chen, B.; Yue, Y.; Li, J.; Liu, J.; Yuan, C.; Guo, T.; Zhang, D.; Yang, B.; Lu, Z. Transcriptome-metabolome analysis reveals how sires affect meat quality in hybrid sheep populations. Front. Nutr. 2022, 9, 967985. [Google Scholar] [CrossRef]
- Kumar, S.T.; Zheng, Y.; Xu, J.; Zhao, Z.; Zhang, Q.; Zhang, Y.; Li, M.; Zou, H.; Azeem, R.M.; Sun, W.-S.; et al. Transcriptome and Metabolome Insights into Key Genes Regulating Fat Deposition and Meat Quality in Pig Breeds. Animals 2024, 14, 3560. [Google Scholar] [CrossRef]
- Zhao, X.; Wang, C.; Wang, Y.; Lin, H.; Wang, H.; Hu, H.; Wang, J. Comparative gene expression profiling of muscle reveals potential candidate genes affecting drip loss in pork. BMC Genet. 2019, 20, 89. [Google Scholar] [CrossRef]
- Zhang, X.Y.; Yuan, Z.H.; Li, F.D.; Yue, X.P. Integrating transcriptome and metabolome to identify key genes regulating important muscular flavour precursors in sheep. Animal 2022, 16, 100679. [Google Scholar] [CrossRef]
- Fonseca, P.A.S.; Alonso-García, M.; Pelayo, R.; Marina, H.; Esteban-Blanco, C.; Mateo, J.; Gutiérrez-Gil, B.; Arranz, J.-J.; Suárez-Vega, A. Integrated analyses of the methylome and transcriptome to unravel sex differences in the perirenal fat from suckling lambs. Front. Genet. 2022, 13, 1035063. [Google Scholar] [CrossRef]
- Langfelder, P.; Horvath, S. WGCNA: An R package for weighted correlation network analysis. BMC Bioinform. 2008, 9, 559. [Google Scholar] [CrossRef]
- Yu, G.; Wang, L.-G.; Han, Y.; He, Q.-Y. clusterProfiler: An R Package for Comparing Biological Themes Among Gene Clusters. OMICS A J. Integr. Biol. 2012, 16, 284–287. [Google Scholar] [CrossRef]
- Zhao, L.; Li, F.; Zhang, X.; Yuan, L.; Tian, H.; Xu, D.; Zhang, D.; Zhang, Y.; Zhao, Y.; Huang, K.; et al. Integrating genome-wide association and transcriptome analysis to provide molecular insights into growth rates in sheep1. J. Integr. Agric. 2024. [Google Scholar] [CrossRef]
- Livak, K.J.; Schmittgen, T.D. Analysis of Relative Gene Expression Data Using Real-Time Quantitative PCR and the 2−ΔΔCT Method. Methods 2001, 25, 402–408. [Google Scholar] [CrossRef] [PubMed]
- Erasmus, S.W.; Muller, M.; Hoffman, L.C. Authentic sheep meat in the European Union: Factors influencing and validating its unique meat quality. J. Sci. Food Agric. 2017, 97, 1979–1996. [Google Scholar] [CrossRef]
- Font-i-Furnols, M.; Guerrero, L. Consumer preference, behavior and perception about meat and meat products: An overview. Meat Sci. 2014, 98, 361–371. [Google Scholar] [CrossRef]
- Miller, R. Drivers of Consumer Liking for Beef, Pork, and Lamb: A Review. Foods 2020, 9, 428. [Google Scholar] [CrossRef]
- Zhang, X.; Liu, C.; Kong, Y.; Li, F.; Yue, X. Effects of intramuscular fat on meat quality and its regulation mechanism in Tan sheep. Front. Nutr. 2022, 9, 908355. [Google Scholar] [CrossRef]
- Jung, E.Y.; Hwang, Y.H.; Joo, S.T. The Relationship between Chemical Compositions, Meat Quality, and Palatability of the 10 Primal Cuts from Hanwoo Steer. Korean J. Food Sci. Anim. Resour. 2016, 36, 145–151. [Google Scholar] [CrossRef]
- Jennen, D.G.J.; Brings, A.D.; Liu, G.; Jüngst, H.; Tholen, E.; Jonas, E.; Tesfaye, D.; Schellander, K.; Phatsara, C. Genetic aspects concerning drip loss and water-holding capacity of porcine meat. J. Anim. Breed. Genet. 2007, 124, 2–11. [Google Scholar] [CrossRef]
- Qi, Y.; Wang, X.; Zhu, C.; Mi, B.; Cui, C.; Chen, S.; Zhao, Z.; Zhao, F.; Liu, X.; Wang, J.; et al. Mutations in the FOXO3 Gene and Their Effects on Meat Traits in Gannan Yaks. Int. J. Mol. Sci. 2024, 25, 1948. [Google Scholar] [CrossRef]
- Henckel, P.; Karlsson, A.; Jensen, M.T.; Oksbjerg, N.; Petersen, J.S. Metabolic conditions in Porcine longissimus muscle immediately pre-slaughter and its influence on peri- and post mortem energy metabolism. Meat Sci. 2002, 62, 145–155. [Google Scholar] [CrossRef]
- Zuo, H.; Wang, P.; Guo, Z.; Luo, X.; Zhang, Y.; Mao, Y. Metabolites Analysis on Water-Holding Capacity in Beef Longissimus lumborum Muscle during Postmortem Aging. Metabolites 2022, 12, 242. [Google Scholar] [CrossRef] [PubMed]
- Núñez, Y.; Radović, Č.; Savić, R.; García-Casco, J.M.; Čandek-Potokar, M.; Benítez, R.; Radojković, D.; Lukić, M.; Gogić, M.; Muñoz, M.; et al. Muscle Transcriptome Analysis Reveals Molecular Pathways Related to Oxidative Phosphorylation, Antioxidant Defense, Fatness and Growth in Mangalitsa and Moravka Pigs. Animals 2021, 11, 844. [Google Scholar] [CrossRef] [PubMed]
- Lu, Y.; Chen, S.R.; Liu, W.B.; Hou, Z.C.; Xu, G.Y.; Yang, N. Polymorphisms in Wnt signaling pathway genes are significantly associated with chicken carcass traits. Poult. Sci. 2012, 91, 1299–1307. [Google Scholar] [CrossRef]
- Sasaki, Y.; Nagai, K.; Nagata, Y.; Doronbekov, K.; Nishimura, S.; Yoshioka, S.; Fujita, T.; Shiga, K.; Miyake, T.; Taniguchi, Y.; et al. Exploration of genes showing intramuscular fat deposition-associated expression changes in musculus longissimus muscle. Anim. Genet. 2006, 37, 40–46. [Google Scholar] [CrossRef]
- Liu, Y.; Yang, X.; Jing, X.; He, X.; Wang, L.; Liu, Y.; Liu, D. Transcriptomics Analysis on Excellent Meat Quality Traits of Skeletal Muscles of the Chinese Indigenous Min Pig Compared with the Large White Breed. Int. J. Mol. Sci. 2018, 19, 21. [Google Scholar] [CrossRef]
- Won, K.; Kim, D.; Hwang, I.; Lee, H.K.; Oh, J.D. Genome-wide association studies on collagen contents trait for meat quality in Hanwoo. J. Anim. Sci. Technol. 2023, 65, 311–323. [Google Scholar] [CrossRef]
- Jové-Juncà, T.; Crespo-Piazuelo, D.; González-Rodríguez, O.; Pascual, M.; Hernández-Banqué, C.; Reixach, J.; Quintanilla, R.; Ballester, M. Genomic architecture of carcass and pork traits and their association with immune capacity. Animal 2024, 18, 101043. [Google Scholar] [CrossRef]
- Nejad, F.M.; Mohammadabadi, M.; Roudbari, Z.; Gorji, A.E.; Sadkowski, T. Network visualization of genes involved in skeletal muscle myogenesis in livestock animals. BMC Genom. 2024, 25, 294. [Google Scholar] [CrossRef]
- Sasazaki, S.; Akiyama, K.; Narukami, T.; Matsumoto, H.; Oyama, K.; Mannen, H. UTS2R gene polymorphisms are associated with fatty acid composition in Japanese beef cattle. Anim. Sci. J. 2014, 85, 499–505. [Google Scholar] [CrossRef]
- Manickam, R.; Wahli, W. Roles of Peroxisome Proliferator-Activated Receptor β/δ in skeletal muscle physiology. Biochimie 2017, 136, 42–48. [Google Scholar] [CrossRef]
- Zhang, Y.; Sun, Y.; Wu, Z.; Xiong, X.; Zhang, J.; Ma, J.; Xiao, S.; Huang, L.; Yang, B. Subcutaneous and intramuscular fat transcriptomes show large differences in network organization and associations with adipose traits in pigs. Sci. China Life Sci. 2021, 64, 1732–1746. [Google Scholar] [CrossRef] [PubMed]
- Wood, J.D.; Enser, M.; Fisher, A.V.; Nute, G.R.; Sheard, P.R.; Richardson, R.I.; Hughes, S.I.; Whittington, F.M. Fat deposition, fatty acid composition and meat quality: A review. Meat Sci. 2008, 78, 343–358. [Google Scholar] [CrossRef] [PubMed]
- Zhang, Y.; Proenca, R.; Maffei, M.; Barone, M.; Leopold, L.; Friedman, J.M. Positional cloning of the mouse obese gene and its human homologue. Nature 1994, 372, 425–432. [Google Scholar] [CrossRef]
- Hajihosseinlo, A.; Jafari, S.; Ajdary, M. The relationship of GH and LEP gene polymorphisms with fat-tail measurements (fat-tail dimensions) in fat-tailed Makooei breed of Iranian sheep. Adv. Biomed. Res. 2015, 4, 172. [Google Scholar] [CrossRef]
- Selionova, M.I.; Dubovskova, M.P.; Chizhova, L.N.; Mikhailenko, A.K.; Surzhikova, E.S.; Plakhtyukova, V.R. Fatty acid composition of blood lipids of young beef cattle of different genotypes of CAPN1, GH, TG5, LEP genes. IOP Conf. Ser. Earth Environ. Sci. 2019, 341, 012079. [Google Scholar] [CrossRef]
- Yan, W.; Zhou, H.; Hu, J.; Luo, Y.; Hickford, J.G.H. Variation in the FABP4 gene affects carcass and growth traits in sheep. Meat Sci. 2018, 145, 334–339. [Google Scholar] [CrossRef]
- Shafey, H.I.; Mahrous, K.F.; Hassan, A.A.M.; Rushdi, H.E.; Ibrahim, M. Single-nucleotide polymorphisms in FABP4 gene associated with growth traits in Egyptian sheep. Vet. World 2020, 13, 1126–1132. [Google Scholar] [CrossRef]
- Xiang, J.; Li, H.; Guo, Z.; Li, T.; Yamada, T.; Li, X.; Bao, S.; Da, L.; Borjigin, G.; Cang, M.; et al. Effect of FABP4 Gene Polymorphisms on Fatty Acid Composition, Chemical Composition, and Carcass Traits in Sonid Sheep. Animals 2025, 15, 226. [Google Scholar] [CrossRef]
- Fernández-Barroso, M.Á.; Caraballo, C.; Silió, L.; Rodríguez, C.; Nuñez, Y.; Sánchez-Esquiliche, F.; Matos, G.; García-Casco, J.M.; Muñoz, M. Differences in the Loin Tenderness of Iberian Pigs Explained through Dissimilarities in Their Transcriptome Expression Profile. Animals 2020, 10, 1715. [Google Scholar] [CrossRef]
- Li, H.; Fong, C.; Chen, Y.; Cai, G.; Yang, M. Beta-adrenergic signals regulate adipogenesis of mouse mesenchymal stem cells via cAMP/PKA pathway. Mol. Cell. Endocrinol. 2010, 323, 201–207. [Google Scholar] [CrossRef]
- Li, X.; Lu, L.; Tong, X.; Li, R.; Jin, E.; Ren, M.; Gao, Y.; Gu, Y.; Li, S. Transcriptomic Profiling of Meat Quality Traits of Skeletal Muscles of the Chinese Indigenous Huai Pig and Duroc Pig. Genes 2023, 14, 1548. [Google Scholar] [CrossRef] [PubMed]
- Xu, F.; Lin, B.; Zheng, X.; Chen, Z.; Cao, H.; Xu, H.; Liang, H.; Weng, J. GLP-1 receptor agonist promotes brown remodelling in mouse white adipose tissue through SIRT1. Diabetologia 2016, 59, 1059–1069. [Google Scholar] [CrossRef] [PubMed]
- Wei, C.; Zeng, H.; Zhong, Z.; Cai, X.; Teng, J.; Liu, Y.; Zhao, Y.; Wu, X.; Li, J.; Zhang, Z. Integration of non-additive genome-wide association study with a multi-tissue transcriptome analysis of growth and carcass traits in Duroc pigs. Animal 2023, 17, 100817. [Google Scholar] [CrossRef]
- Zhao, F.; Zhou, H.; Li, S.; An, Q.; Fang, Q.; Luo, Y.; Hickford, J.G.H. Variation in the Ovine Glycogen Synthase Kinase 3 Beta-Interaction Protein Gene (GSKIP) Affects Carcass and Growth Traits in Romney Sheep. Animals 2021, 11, 2690. [Google Scholar] [CrossRef]
- Hérault, F.; Vincent, A.; Randriamanantena, A.Y.; Damon, M.; Chérel, P.; Roy, P. Phenotypic and expression QTL integration allows the refinement of loci associated with pig carcass and meat quality traits. Res. Sq. 2021. [Google Scholar] [CrossRef]
- Puig-Oliveras, A.; Revilla, M.; Castelló, A.; Fernández, A.I.; Folch, J.M.; Ballester, M. Expression-based GWAS identifies variants, gene interactions and key regulators affecting intramuscular fatty acid content and composition in porcine meat. Sci. Rep. 2016, 6, 31803. [Google Scholar] [CrossRef]
- Wang, Y.; Ma, J.; Wang, J.; Zhang, L.; Xu, L.; Chen, Y.; Zhu, B.; Wang, Z.; Gao, H.; Li, J.; et al. Genome-Wide Detection of Copy Number Variations and Their Potential Association with Carcass and Meat Quality Traits in Pingliang Red Cattle. Int. J. Mol. Sci. 2024, 25, 5626. [Google Scholar] [CrossRef]
- Kong, L.; Yue, Y.; Li, J.; Yang, B.; Chen, B.; Liu, J.; Lu, Z. Transcriptomics and metabolomics reveal improved performance of Hu sheep on hybridization with Southdown sheep. Food Res. Int. 2023, 173, 113240. [Google Scholar] [CrossRef]
- Lin, R.; Li, H.; Lai, L.; Yang, F.; Qiu, J.; Lin, W.; Bao, X.; Pan, C.; Lin, W.; Jiang, X. Analysis of genetic structure and identification of important genes associated with muscle growth in Fujian Muscovy duck. Poult. Sci. 2024, 103, 104445. [Google Scholar] [CrossRef]
- Ma, K.; Song, J.; Li, D.; Liu, Z.; Wang, C.; Li, T.; Ma, Y. Insights into the differences in meat quality among different sheep breeds in the Qilian Mountains from the perspective of metabolomics and transcriptomics. Food Biosci. 2025, 63, 105693. [Google Scholar] [CrossRef]








| Gene | Primer Names | Primer Sequences (5′–3′) | Annealing Temperature (°C) | Length (bp) |
|---|---|---|---|---|
| NR4A3 | NR4A3-F | TAAATCCTGCCAGAGTTCCCT | 52.6 | 168 |
| NR4A3-R | ACCTTATTATCCCTGGTGCTT | |||
| ARMC12 | ARMC12-F | ATAAGCTCCTTCACGGCAGA | 50.5 | 104 |
| ARMC12-R | CCTTCAAAATCCAAGAGCCCAA | |||
| GREB1 | GREB1-F | GCTCCTCAGAAATGAATCAGC | 50.8 | 127 |
| GREB1-R | ATTGACATTAACTCTTTGGCAT | |||
| NT5DC3 | NT5DC3-F | ACTTTCCTCCTAACATAGCCTT | 51.5 | 146 |
| NT5DC3-R | GACCAATGCCTTCAAAGCAAC | |||
| UTS2R | UTS2R-F | ACCCATTTCTCCCAACTGCCAT | 58.5 | 127 |
| UTS2R-R | GGTCCTGCCTCCCTTGACACC | |||
| GRIN3A | GRIN3A-F | TGTCCATCCTGACCACCGTTG | 55.6 | 162 |
| GRIN3A-R | TAGTCTTGAAACGCTGTTGCT | |||
| EGR3 | EGR3-F | CAGCCACATTCAGTCATGCTC | 52.5 | 100 |
| EGR3-R | TCTCTAGTGATCTTGCCAACCC | |||
| CPT1C | CPT1C-F | GCAAATTCACCTGTTCGACGTT | 56.4 | 122 |
| CPT1C-R | TGATCACGTCATCGCCCAT | |||
| ACTB | ACTB-F | TCCGTGACATCAAGGAGAAGC | 52–62 | 267 |
| ACTB-R | CCGTGTTGGCGTAGAGGT |
Disclaimer/Publisher’s Note: The statements, opinions and data contained in all publications are solely those of the individual author(s) and contributor(s) and not of MDPI and/or the editor(s). MDPI and/or the editor(s) disclaim responsibility for any injury to people or property resulting from any ideas, methods, instructions or products referred to in the content. |
© 2025 by the authors. Licensee MDPI, Basel, Switzerland. This article is an open access article distributed under the terms and conditions of the Creative Commons Attribution (CC BY) license (https://creativecommons.org/licenses/by/4.0/).
Share and Cite
Zhao, L.; Li, F.; Zhang, X.; Tian, H.; Ma, Z.; Yang, X.; Zhang, Q.; Pu, M.; Cao, P.; Zhang, D.; et al. RNA-Seq and WGCNA Identify Key Regulatory Modules and Genes Associated with Water-Holding Capacity and Tenderness in Sheep. Animals 2025, 15, 1569. https://doi.org/10.3390/ani15111569
Zhao L, Li F, Zhang X, Tian H, Ma Z, Yang X, Zhang Q, Pu M, Cao P, Zhang D, et al. RNA-Seq and WGCNA Identify Key Regulatory Modules and Genes Associated with Water-Holding Capacity and Tenderness in Sheep. Animals. 2025; 15(11):1569. https://doi.org/10.3390/ani15111569
Chicago/Turabian StyleZhao, Liming, Fadi Li, Xiaoxue Zhang, Huibin Tian, Zongwu Ma, Xiaobin Yang, Qi Zhang, Mengru Pu, Peiliang Cao, Deyin Zhang, and et al. 2025. "RNA-Seq and WGCNA Identify Key Regulatory Modules and Genes Associated with Water-Holding Capacity and Tenderness in Sheep" Animals 15, no. 11: 1569. https://doi.org/10.3390/ani15111569
APA StyleZhao, L., Li, F., Zhang, X., Tian, H., Ma, Z., Yang, X., Zhang, Q., Pu, M., Cao, P., Zhang, D., Zhang, Y., Zhao, Y., Cheng, J., Xu, Q., Xu, D., Li, X., & Wang, W. (2025). RNA-Seq and WGCNA Identify Key Regulatory Modules and Genes Associated with Water-Holding Capacity and Tenderness in Sheep. Animals, 15(11), 1569. https://doi.org/10.3390/ani15111569
