Effects of Cannabidiol Oil on Anesthetic Requirements in Cats: MAC Determination and Serum Profiling via Nanoscale Liquid Chromatography–Tandem Mass Spectrometry
Simple Summary
Abstract
1. Introduction
2. Materials and Methods
2.1. Animals
2.2. Experimental Design
2.2.1. MAC Determination Method
2.2.2. Statistical Analysis
2.3. Analysis of Serum Protein by In-Solution Digestion Coupled with nanoLC-MS/MS
2.3.1. In Solution Digestion
2.3.2. NanoLC-MS/MS
2.3.3. Serum Proteome Processing and Analysis
3. Results
3.1. Preliminary Phase
3.2. MAC Determination
3.3. Proteomic Analysis in Cat’s Serum for the Target Cannabis Sativa
4. Discussion
5. Conclusions
Supplementary Materials
Author Contributions
Funding
Institutional Review Board Statement
Informed Consent Statement
Data Availability Statement
Acknowledgments
Conflicts of Interest
Abbreviations
| CBD | Cannabidiol |
| OA | Osteoarthritis |
| MAC | Minimum alveolar concentration |
| MACiso | Minimum alveolar concentration of isoflurane |
| MACbaseline | Baseline minimum alveolar concentration of isoflurane |
| MACCBD | Minimum alveolar concentration of isoflurane after CBD administration |
| ECS | Endocannabinoid system |
| THC | Tetrahydrocannabinol |
| BUN | Blood urea nitrogen |
| ALT | Alanine aminotransferase |
| CBDA | Cannabidiolic acid |
| CBG | Cannabigerol |
| DSH | Domestic shorthair |
| SpO2 | Peripheral arterial oxygen saturation |
| ETCO2 | End-tidal carbon dioxide partial pressure |
| HR | Heart rate |
| RR | Respiratory rate |
| ECG | Electrocardiography |
| SAP | Systolic arterial blood pressure |
| MAP | Mean arterial blood pressure |
| DAP | Diastolic arterial blood pressure |
| CO2 | Carbon dioxide |
| N2O | Nitrous oxide |
| SD | Standard deviation |
| IQR | Interquartile range |
| NH4HCO3 | Ammonium bicarbonate |
| FA | Formic acid |
| nanoLC-MS/MS | Nanoscale liquid chromatography–tandem mass spectrometry |
| CAD | Collision-activated dissociation |
| DDA | Data-dependent acquisition |
| MS1 | Single-stage mass spectrometry |
| MS2 | Tandem mass spectrometry |
| DP | Declustering potential |
| CE | Capillary electrophoresis |
| FDR | False discovery rate |
| THCA | Tetrahydrocannabinolic acid |
| Hb | Hemoglobin |
| Hct | Hematocrit |
| RBC | Red blood cell count |
| MCV | Mean corpuscular volume |
| MCHC | Mean corpuscular hemoglobin concentration |
| MCH | Mean corpuscular hemoglobin |
| WBC | White blood cell count |
| PLT | Platelet count (number of platelets in the blood) |
| PP-Refract | Plasma protein measured using a refractometer |
| CREA | Creatinine |
| AST | Aspartate aminotransferase |
| ALP | Alkaline phosphatase |
| TP | Total protein |
| ALB | Albumin |
| THCAS | Tetrahydrocannabinolic acid synthase |
| CBDAS | Cannabidiolic acid synthase |
| FC | Fold Change |
| CB1 | Cannabinoid receptor type 1 |
| GABAA | Gamma-aminobutyric acid type A |
| FAAH | Fatty acid amide hydrolase |
| AEA | Anandamide |
| CYP | Cytochrome P450 |
| UHPLC | Ultra High-Performance Liquid Chromatography |
Appendix A
| Criteria | Score |
|---|---|
| Completely awake, able to stand and walk, normal posture | 0 |
| Stands but staggers when attempting to walk | 1 |
| Sternal recumbency, able to lift head up, unable to stand, may makes weak attempts to rise | 2 |
| Lateral recumbency, responds to gentle stroking, a moving toy, or handclapping (able to slightly lift the head, tail, or a limb) | 3 |
| Lateral recumbency, does not respond to gentle stroking, a moving toy, or handclapping | 4 |
References
- Stella, N. THC and CBD: Similarities and differences between siblings. Neuron 2023, 111, 302–327. [Google Scholar] [CrossRef]
- Sholler, D.J.; Schoene, L.; Spindle, T.R. Therapeutic efficacy of cannabidiol (CBD): A review of the evidence from clinical trials and human laboratory studies. Curr. Addict. Rep. 2020, 7, 405–412. [Google Scholar] [CrossRef]
- Crippa, J.A.; Guimarães, F.S.; Campos, A.C.; Zuardi, A.W. Translational investigation of the therapeutic potential of cannabidiol (CBD): Toward a new age. Front. Immunol. 2018, 9, 2009. [Google Scholar] [CrossRef] [PubMed]
- McGrath, S.; Bartner, L.R.; Rao, S.; Packer, R.A.; Gustafson, D.L. Randomized blinded controlled clinical trial to assess the effect of oral cannabidiol administration in addition to conventional antiepileptic treatment on seizure frequency in dogs with intractable idiopathic epilepsy. J. Am. Vet. Med. Assoc. 2019, 254, 1301–1308. [Google Scholar] [CrossRef] [PubMed]
- Brioschi, F.A.; Di Cesare, F.; Gioeni, D.; Rabbogliatti, V.; Ferrari, F.; D’Urso, E.S.; Amari, M.; Ravasio, G. Oral transmucosal cannabidiol oil formulation as part of a multimodal analgesic regimen: Effects on pain relief and quality of life improvement in dogs affected by spontaneous osteoarthritis. Animals 2020, 10, 1505. [Google Scholar] [CrossRef] [PubMed]
- Gamble, L.J.; Boesch, J.M.; Frye, C.W.; Schwark, W.S.; Mann, S.; Wolfe, L.; Brown, H.; Berthelsen, E.S.; Wakshlag, J.J. Pharmacokinetics, safety, and clinical efficacy of cannabidiol treatment in osteoarthritic dogs. Front. Vet. Sci. 2018, 5, 165. [Google Scholar] [CrossRef]
- Verrico, C.D.; Wesson, S.; Konduri, V.; Hofferek, C.J.; Vazquez-Perez, J.; Blair, E.; Dunner, K.J.; Salimpour, P.; Decker, W.K.; Halpert, M.M. A randomized, double-blind, placebo-controlled study of daily cannabidiol for the treatment of canine osteoarthritis pain. PAIN 2020, 161, 2191–2202. [Google Scholar] [CrossRef]
- Masataka, N. Possible effects of cannabidiol (CBD) administration on the vocal activity of healthy domestic dogs upon their temporary separation from caregivers. Heliyon 2024, 10, e25548. [Google Scholar] [CrossRef]
- Gugliandolo, E.; Licata, P.; Peritore, A.F.; Siracusa, R.; D’Amico, R.; Cordaro, M.; Fusco, R.; Impellizzeri, D.; Di Paola, R.; Cuzzocrea, S.; et al. Effect of cannabidiol (CBD) on canine inflammatory response: An ex vivo study on LPS stimulated whole blood. Vet. Sci. 2021, 8, 185. [Google Scholar] [CrossRef]
- Aragona, F.; Tabbì, M.; Gugliandolo, E.; Giannetto, C.; D’Angelo, F.; Fazio, F.; Interlandi, C. Role of cannabidiolic acid or the combination of cannabigerol/cannabidiol in pain modulation and welfare improvement in horses with chronic osteoarthritis. Front. Vet. Sci. 2024, 11, 1496473. [Google Scholar] [CrossRef]
- Interlandi, C.; Tabbì, M.; Di Pietro, S.; D’Angelo, F.; Costa, G.L.; Arfuso, F.; Giudice, E.; Licata, P.; Macrì, D.; Crupi, R.; et al. Improved quality of life and pain relief in mature horses with osteoarthritis after oral transmucosal cannabidiol oil administration as part of an analgesic regimen. Front. Vet. Sci. 2024, 11, 1341396. [Google Scholar] [CrossRef] [PubMed]
- Kulpa, J.E.; Paulionis, L.J.; Eglit, G.M.; Vaughn, D.M. Safety and tolerability of escalating cannabinoid doses in healthy cats. J. Feline Med. Surg. 2021, 23, 1162–1175. [Google Scholar] [CrossRef]
- Deabold, K.A.; Schwark, W.S.; Wolf, L.; Wakshlag, J.J. Single-dose pharmacokinetics and preliminary safety assessment with use of CBD-rich hemp nutraceutical in healthy dogs and cats. Animals 2019, 9, 832. [Google Scholar] [CrossRef]
- Wang, T.; Zakharov, A.; Gomez, B.; Lyubimov, A.; Trottier, N.L.; Schwark, W.S.; Wakshlag, J.J. Serum cannabinoid 24 h and 1 week steady state pharmacokinetic assessment in cats using a CBD/CBDA rich hemp paste. Front. Vet. Sci. 2022, 9, 895368. [Google Scholar] [CrossRef]
- Wilkinson, O. The therapeutic effectiveness of oral cannabidiol in addition to current treatment in cats with osteoarthritis. Vet. Evid. 2024, 9, 1–5. [Google Scholar] [CrossRef]
- Bergamaschi, M.M.; Queiroz, R.H.; Zuardi, A.W.; Crippa, J.A. Safety and side effects of cannabidiol, a Cannabis sativa constituent. Curr. Drug Saf. 2011, 6, 237–249. [Google Scholar] [CrossRef] [PubMed]
- Rankin, D.C. Sedatives and tranquilizers. In Lumb & Jones’ Veterinary Anesthesia and Analgesia, 5th ed.; Grimm, K.A., Lamont, L.A., Tranquilli, W.J., Greene, S.A., Robertson, S.A., Eds.; Wiley Blackwell: Hoboken, NJ, USA, 2015; pp. 196–203. [Google Scholar]
- Silver, R.J. The endocannabinoid system of animals. Animals 2019, 9, 686. [Google Scholar] [CrossRef] [PubMed]
- Slingsby, L.S.; Lane, E.C.; Mears, E.R.; Shanson, M.C.; Waterman-Pearson, A.E. Postoperative pain after ovariohysterectomy in the cat: A comparison of two anaesthetic regimens. Vet. Rec. 1998, 143, 589–590. [Google Scholar] [CrossRef]
- Ansah, O.B.; Raekallio, M.; Vainio, O. Correlation between serum concentrations following continuous intravenous infusion of dexmedetomidine or medetomidine in cats and their sedative and analgesic effects. J. Vet. Pharmacol. Ther. 2000, 23, 1–8. [Google Scholar] [CrossRef]
- Dobbins, S.; Brown, N.O.; Shofer, F.S. Comparison of the effects of buprenorphine, oxymorphone hydrochloride, and ketoprofen for postoperative analgesia after onychectomy or onychectomy and sterilization in cats. J. Am. Anim. Hosp. Assoc. 2002, 38, 507–514. [Google Scholar] [CrossRef]
- Porters, N.; Bosmans, T.; Debille, M.; de Rooster, H.; Duchateau, L.; Polis, I. Sedative and antinociceptive effects of dexmedetomidine and buprenorphine after oral transmucosal or intramuscular administration in cats. Vet. Anaesth. Analg. 2014, 41, 90–96. [Google Scholar] [CrossRef] [PubMed]
- Hector, R.C.; Rezende, M.L.; Mama, K.R.; Steffey, E.P.; Knych, H.K.; Hess, A.M.; Honkavaara, J.M.; Raekallio, M.R.; Vainio, O.M. Effects of constant rate infusions of dexmedetomidine or MK-467 on the minimum alveolar concentration of sevoflurane in dogs. Vet. Anaesth. Analg. 2017, 44, 755–765. [Google Scholar] [CrossRef]
- Valverde, A.; Morey, T.E.; Hernández, J.; Davies, W. Validation of several types of noxious stimuli for use in determining the minimum alveolar concentration for inhalation anesthetics in dogs and rabbits. Am. J. Vet. Res. 2003, 64, 957–962. [Google Scholar] [CrossRef]
- McPherson, R.A.; Pincus, M.R. Henry’s Clinical Diagnosis and Management by Laboratory Methods, 24th ed.; Elsevier: Amsterdam, The Netherlands, 2021. [Google Scholar]
- Lowry, O.H.; Rosebrough, N.J.; Farr, A.L.; Randall, R.J. Protein measurement with the folin phenol reagent. J biol Chem. 1951, 193, 265–275. [Google Scholar] [CrossRef]
- Vincent, D.; Ezernieks, V.; Rochfort, S.; Spangenberg, G. A Multiple protease strategy to optimise the shotgun proteomics of mature medicinal Cannabis buds. Int. J. Mol. Sci. 2019, 20, 5630. [Google Scholar] [CrossRef]
- Bittremieux, W.; Tabb, D.L.; Impens, F.; Staes, A.; Timmerman, E.; Martens, L.; Laukens, K. Quality control in mass spectrometry-based proteomics. Mass Spectrom. Rev. 2018, 37, 697–711. [Google Scholar] [CrossRef]
- Gupta, N.; Pevzner, P.A. False discovery rates of protein identifications: A strike against the two-peptide rule. J. Proteome Res. 2009, 8, 4173–4181. [Google Scholar] [CrossRef] [PubMed]
- Cottingham, K. Proteomic effects of potential endocrine-disrupting compounds. J. Proteome Res. 2009, 8, 5411. [Google Scholar] [CrossRef] [PubMed]
- Coudert, E.; Gehant, S.; De Castro, E.; Pozzato, M.; Baratin, D.; Neto, T.; Sigrist, C.J.A.; Redaschi, N.; Bridge, A. UniProt Consortium. Annotation of biologically relevant ligands in UniProtKB using ChEBI. Bioinformatics 2022, 39, btac793. [Google Scholar] [CrossRef]
- Ewald, J.D.; Zhou, G.; Lu, Y.; Kolic, J.; Ellis, C.; Johnson, J.D.; Macdonald, P.E.; Xia, J. Web-based multi-omics integration using the Analyst software suite. Nat. Protoc. 2024, 19, 1467–1497. [Google Scholar] [CrossRef]
- Krimer, P.M. Generating and interpreting test results: Test validity, quality control, reference values, and basic epidemiology. In Duncan & Prasse’s Veterinary Laboratory Medicine: Clinical Pathology, 5th ed.; Latimer, K.S., Ed.; Wiley-Blackwell: Chichester, UK, 2011; pp. 374–375. [Google Scholar]
- Stoelting, R.K.; Martz, R.C.; Gartner, J.; Creasser, C.; Brown, D.J.; Forney, R.B. Effects of delta-9-tetrahydrocannabinol on halothane MAC in dogs. Anesthesiology 1973, 38, 521–524. [Google Scholar] [CrossRef]
- Müller, J.; Plöchl, W.; Reiter, B.; Stimpfl, T.; Graf, A.; Baron-Stefaniak, J.; Infanger, L.; Hamp, T. The Effect of oral Δ-9-tetrahydrocannabinol on the minimal alveolar concentration of sevoflurane: A randomised, controlled, observer-blinded experimental study. Eur. J. Anaesthesiol. 2021, 38, 58–63. [Google Scholar] [CrossRef] [PubMed]
- Schuster, J.; Ates, M.; Brune, K.; Gühring, H. The cannabinoids R(-)-7-hydroxy-delta-6-tetra-hydrocannabinol-dimethylheptyl (HU-210), 2-O-arachidonoylglycerylether (HU-310), and arachidonyl-2-chloroethylamide (ACEA) increase isoflurane-provoked sleep duration by activation of cannabinoid 1 (CB1) receptors in mice. Neurosci. Lett. 2002, 326, 196–200. [Google Scholar] [CrossRef]
- Uršič, M.; Babič, A.; Vake, T.; Snoj, T. The impact of cannabidiol on the induction of isoflurane anesthesia and recovery in Wistar rats. Cannabis Cannabinoid Res. 2022, 7, 289–293. [Google Scholar] [CrossRef] [PubMed]
- Hasckel Gewehr, J.L.; Enzele, M.L.; Freiria, L.M.; Nunes, M.M.; Spengler, J.; Dondoerfer Teixeira, A.P.; Amazonas, E.; Sasso Padilha, V. Full-spectrum cannabidiol-rich extract reduced propofol dosage required for anesthetic induction in dogs—A pilot study. Front. Vet. Sci. 2024, 11, 1352314. [Google Scholar] [CrossRef] [PubMed]
- Kumar, S.S.H.; Dass, L.L.; Sharma, A.K. Cannabis indica (Bhang) extract as a preanaesthetic to propofol anaesthesia in dogs. J. Appl. Anim. Res. 2010, 37, 125–127. [Google Scholar] [CrossRef]
- Echeverria-Villalobos, M.; Fabian, C.A.; Mitchell, J.G.; Mazzota, E.; Fiorda Diaz, J.C.; Noon, K.; Weaver, T.E. Cannabinoids and general anesthetics: Revisiting molecular mechanisms of their pharmacological interactions. Anesth. Analg. 2024, in press. [CrossRef]
- James, S.P.; Bondugji, D. Gamma-aminobutyric acid (GABA) and the endocannabinoids: Understanding the risks and opportunities. In Natural Drugs from Plants; IntechOpen: London, UK, 2022. [Google Scholar] [CrossRef]
- Patel, S.; Wohlfeil, E.R.; Rademacher, D.J.; Carrier, E.J.; Perry, L.J.; Kundu, A.; Falck, J.R.; Nithipatikom, K.; Campbell, W.B.; Hillard, C.J. The general anesthetic propofol increases brain N-arachidonylethanolamine (anandamide) content and inhibits fatty acid amide hydrolase. Br. J. Pharmacol. 2003, 139, 1005–1013. [Google Scholar] [CrossRef]
- Brand, P.A.; Paris, A.; Bein, B.; Meybohm, P.; Scholz, J.; Ohnesorge, H.; Tonner, P.H. Propofol sedation is reduced by delta9-tetrahydrocannabinol in mice. Anesth. Analg. 2008, 107, 102–106. [Google Scholar] [CrossRef]
- Ruesch, D.; Brand, P.; Schneider, H.; Hoecker, J.; Wulf, H. Potentiation of GABA-A receptors by propofol is inhibited by delta9-tetrahydrocannabinol: 7AP5-3. Eur. J. Anaesthesiol. 2008, 25, 102. [Google Scholar] [CrossRef]
- Flisberg, P.; Paech, M.J.; Shah, T.; Ledowski, T.; Kurowski, I.; Parsons, R. Induction dose of propofol in patients using cannabis. Eur. J. Anaesthesiol. 2009, 26, 192–195. [Google Scholar] [CrossRef]
- Holmen, I.C.; Beach, J.P.; Kaizer, A.M.; Gumidyala, R. The association between preoperative cannabis use and intraoperative inhaled anesthetic consumption: A retrospective study. J. Clin. Anesth. 2020, 67, 109980. [Google Scholar] [CrossRef] [PubMed]
- Richtig, G.; Bosse, G.; Arlt, F.; von Heymann, C. Cannabis consumption before surgery may be associated with increased tolerance of anesthetic drugs: A case report. Int. J. Case Rep. Images 2015, 6, 436–439. [Google Scholar] [CrossRef]
- Farasatinasab, M.; Nasiripour, S.; Aghabiklooei, A. Effect of cannabis use on propofol requirement for ICU sedation. Anaesthesiol. Intensive Ther. 2022, 54, 344–345. [Google Scholar] [CrossRef]
- Imasogie, N.; Rose, R.V.; Wilson, A. High Quantities: Evaluating the association between cannabis use and propofol anesthesia during endoscopy. PLoS ONE 2021, 16, e0248062. [Google Scholar] [CrossRef]
- Hirvonen, J.; Goodwin, R.S.; Li, C.T.; Terry, G.E.; Zoghbi, S.S.; Morse, C.; Pike, V.W.; Volkow, N.D.; Huestis, M.A.; Innis, R.B. Reversible and regionally selective downregulation of brain cannabinoid CB1 receptors in chronic daily cannabis smokers. Mol. Psychiatry 2012, 17, 642–649. [Google Scholar] [CrossRef]
- Kearney-Ramos, T.; Herrmann, E.S.; Belluomo, I.; Matias, I.; Vallée, M.; Monlezun, S.; Piazza, P.V.; Haney, M. The relationship between circulating endogenous cannabinoids and the effects of smoked cannabis. Cannabis Cannabinoid Res. 2023, 8, 1069–1078. [Google Scholar] [CrossRef]
- Steffey, E.P.; Mama, K.R.; Brosnan, R.J. Inhalation Anesthetics. In Lumb & Jones’ Veterinary Anesthesia and Analgesia, 5th ed.; Grimm, K.A., Lamont, L.A., Tranquilli, W.J., Greene, S.A., Robertson, S.A., Eds.; Wiley Blackwell: Hoboken, NJ, USA, 2024; pp. 196–203. [Google Scholar]
- Brutlag, A.; Hommerding, H. Toxicology of marijuana, synthetic cannabinoids, and cannabidiol in dogs and cats. Vet. Clin. N. Am. Small Anim. Pract. 2018, 48, 1087–1102. [Google Scholar] [CrossRef]
- Młynarska, E.; Kustosik, N.; Mejza, M.; Łysoń, Z.; Delebis, D.; Orliński, J.; Rysz, J.; Franczyk, B. Renal outcomes and other adverse effects of cannabinoid supplementation. Nutrients 2024, 17, 59. [Google Scholar] [CrossRef]
- Taura, F.; Morimoto, S.; Shoyama, Y.; Mechoulam, R. First direct evidence for the mechanism of Δ¹-tetrahydrocannabinolic acid biosynthesis. J. Am. Chem. Soc. 1995, 117, 9766–9767. [Google Scholar] [CrossRef]
- Rock, E.M.; Limebeer, C.L.; Parker, L.A. Effect of cannabidiolic acid and ∆9-tetrahydrocannabinol on carrageenan-induced hyperalgesia and edema in a rodent model of inflammatory pain. Psychopharmacology 2018, 235, 3259–3271. [Google Scholar] [CrossRef] [PubMed]
- Goerl, B.; Watkins, S.; Metcalf, C.; Smith, M.; Beenhakker, M. Cannabidiolic acid exhibits entourage-like improvements of anticonvulsant activity in an acute rat model of seizures. Epilepsy Res. 2021, 169, 106525. [Google Scholar] [CrossRef]
- Brierley, D.I.; Samuels, J.; Duncan, M.; Whalley, B.J.; Williams, C.M. Neuromotor tolerability and behavioural characterisation of cannabidiolic acid, a phytocannabinoid with therapeutic potential for anticipatory nausea. Psychopharmacology 2016, 233, 243–254. [Google Scholar] [CrossRef]
- Benson, M.J.; Anderson, L.L.; Low, I.K.; Luo, J.L.; Kevin, R.C.; Zhou, C.; McGregor, I.S.; Arnold, J.C. Evaluation of the possible anticonvulsant effect of Δ⁹-tetrahydrocannabinolic acid in murine seizure models. Cannabis Cannabinoid Res. 2022, 7, 46–57. [Google Scholar] [CrossRef] [PubMed]
- Nadal, X.; Del Río, C.; Casano, S.; Palomares, B.; Ferreiro-Vera, C.; Navarrete, C.; Sánchez-Carnerero, C.; Cantarero, I.; Bellido, M.L.; Meyer, S.; et al. Tetrahydrocannabinolic acid is a potent PPARγ agonist with neuroprotective activity. Br. J. Pharmacol. 2017, 174, 4263–4276. [Google Scholar] [CrossRef]
- Carmona-Hidalgo, B.; González-Mariscal, I.; García-Martín, A.; Prados, M.E.; Ruiz-Pino, F.; Appendino, G.; Tena-Sempere, M.; Muñoz, E. Δ9-Tetrahydrocannabinolic acid markedly alleviates liver fibrosis and inflammation in mice. Phytomedicine 2021, 81, 153426. [Google Scholar] [CrossRef] [PubMed]
- Zanelli, G.R.; Vieira, G.B.M.; Souza, R.V.M.; Aguiar, A.J.A.; Cassu, R.N. Perioperative analgesic and sedative effects of cannabidiol in cats undergoing ovariohysterectomy. Animals 2024, 14, 2286. [Google Scholar] [CrossRef]
- Aranake, A.; Mashour, G.A.; Avidan, M.S. Minimum alveolar concentration: Ongoing relevance and clinical utility. Anaesthesia 2013, 68, 512–522. [Google Scholar] [CrossRef]
- Handler, D.C.; Pascovici, D.; Mirzaei, M.; Gupta, V.; Salekdeh, G.H.; Haynes, P.A. The art of validating quantitative proteomics data. Proteomics 2018, 18, e1800222. [Google Scholar] [CrossRef]
- Mehta, D.; Ahkami, A.H.; Walley, J.; Xu, S.L.; Uhrig, R.G. The incongruity of validating quantitative proteomics using western blots. Nat. Plants 2022, 8, 1320–1321. [Google Scholar] [CrossRef]
- Nakayasu, E.S.; Gritsenko, M.; Piehowski, P.D.; Gao, Y.; Orton, D.J.; Schepmoes, A.A.; Fillmore, T.L.; Frohnert, B.I.; Rewers, M.; Krischer, J.P.; et al. Tutorial: Best practices and considerations for mass-spectrometry-based protein biomarker discovery and validation. Nat. Protoc. 2021, 16, 3737–3760. [Google Scholar] [CrossRef] [PubMed]


| Variables | Baseline | CBD | p-Value |
|---|---|---|---|
| MACiso | 1.77 ± 0.14 | 1.62 ± 0.21 * | <0.001 |
| SAP (mmHg) | 100.32 ± 19.51 | 105.67 ± 21.31 | 0.095 |
| MAP (mmHg) | 76.06 ± 19.72 | 81.48 ± 19.59 | 0.081 |
| DAP (mmHg) | 61.36 ± 20.54 | 64.67 ± 17.51 | 0.201 |
| Body temperature (°C) | 38.14 ± 0.54 | 38.1 ± 0.50 | 0.770 |
| Heart rate (beats/min) | 139.66 ± 25.12 | 159.98 ± 27.74 * | <0.001 |
| Respiratory rate (breaths/min) | 26.66 ± 9.77 | 30.83 ± 12.21 * | 0.005 |
| SpO2 | 99.26 ± 1.02 | 99.19 ± 1.15 | 0.442 |
| ETCO2 (mmHg) | 36.51 ± 5.20 | 36.09 ± 4.05 | 0.514 |
| Blood Parameters (Units) | Baseline | 2 Weeks Post CBD | Reference Interval ** | p-Value |
|---|---|---|---|---|
| Hb (g/dL) | 13.9 ± 1.2 | 13.6 ± 1.3 | 9.8–15.4 | 0.070 |
| Hct (%) | 39 ± 3.6 | 38.1 ± 3.2 | 30–45 | 0.552 |
| /µL) | 9.7 ± 1.3 | 9.5 ± 1.5 | 5.0–10.0 | 0.623 |
| MCV (fL) | 40.9 ± 5.6 | 40.6 ± 5.2 | 39–55 | 0.979 |
| MCHC (g/dL) | 35.9 ± 3.1 | 35.6 ± 2 | 30–36 | 0.453 |
| MCH (pg) | 14.6 ± 2 | 14.5 ± 1.8 | 13–17 | 0.059 |
| /µL) | 9 ± 2.6 | 8.2 ± 2.4 | 5.5–19.5 | 0.443 |
| /µL) | 298.8 ± 125 | 294.5 ± 112.6 | 300–800 | 0.809 |
| PP-Refract (g/dL) | 7.4 ± 0.7 | 7.7 ± 0.5 | 6–7.5 | 0.138 |
| BUN (mg/dL) | 26.3 ± 6.1 | 22.4 ± 3.3 * | 19–34 | 0.010 |
| CREA (mg/dL) | 1.5 ± 0.2 | 1.5 ± 0.2 | 0.9–2.2 | 0.796 |
| ALT (U/L) | 48.8 ± 16.7 | 54.8 ± 29.7 | 25–97 | 0.836 |
| AST (U/L) | 23.7 ± 6.3 | 28.1 ± 8.6 | 7–38 | 0.178 |
| ALP (U/L) | 36.8 ± 13.7 | 35.4 ± 14 | 0–45 | 0.208 |
| TP (g/dL) | 7.4 ± 0.6 | 7.4 ± 0.5 | 6.0–7.9 | 0.390 |
| ALB (g/dL) | 3.6 ± 0.3 | 3.5 ± 0.3 | 2.8–3.9 | 0.103 |
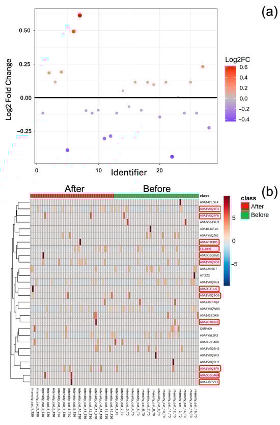
| Protein ID | Protein Names | Gene Names | Fold Change (FC) | Log2(FC) | Biological Process | Cellular Component | Molecular Function |
|---|---|---|---|---|---|---|---|
| A0A1V0QSG9 | Terpene synthase | N/A | 1.5295 | 0.61307 | diterpenoid biosynthetic process [GO:0016102] | N/A | magnesium ion binding [GO:0000287]; terpene synthase activity [GO:0010333] |
| A0A1V0QSG6 | GPPS small subunit | N/A | 1.4085 | 0.49414 | diterpenoid biosynthetic process [GO:0016102] | N/A | magnesium ion binding [GO:0000287]; terpene synthase activity [GO:0010333] |
| A0A3G5EA60 | Tetrahydrocannabinolic acid synthase | N/A | 1.1744 | 0.23194 | N/A | N/A | FAD binding [GO:0071949]; oxidoreductase activity [GO:0016491] |
| A0A1V0QSF9 | Terpene synthase | N/A | 1.1415 | 0.19093 | diterpenoid biosynthetic process [GO:0016102] | magnesium ion binding [GO:0000287]; terpene synthase activity [GO:0010333] | diterpenoid biosynthetic process [GO:0016102] |
| A0A1V0QSF4 | Terpene synthase | N/A | 1.1366 | 0.18475 | diterpenoid biosynthetic process [GO:0016102] | magnesium ion binding [GO:0000287]; terpene synthase activity [GO:0010333] | diterpenoid biosynthetic process [GO:0016102] |
| A0A1V0QSF6 | Terpene synthase | N/A | 1.0844 | 0.11687 | diterpenoid biosynthetic process [GO:0016102] | magnesium ion binding [GO:0000287]; terpene synthase activity [GO:0010333] | diterpenoid biosynthetic process [GO:0016102] |
| A0A0E3TIL5 | Cannabidiolic acid synthase | N/A | 1.0833 | 0.11548 | N/A | N/A | FAD binding [GO:0071949]; oxidoreductase activity [GO:0016491] |
| A0A3G5EBM5 | Cannabidiolic acid synthase | N/A | 1.0833 | 0.11548 | N/A | N/A | FAD binding [GO:0071949]; oxidoreductase activity [GO:0016491] |
| A0A7J6FVY1 | Expansin-like CBD domain-containing protein | F8388_020318 | 1.0833 | 0.11548 | N/A | N/A | N/A |
| A0A7C9FBI5 | Tetrahydrocannabinolic acid synthase | THCAS | 1.0833 | 0.11548 | N/A | membrane [GO:0016020] | FAD binding [GO:0071949]; oxidoreductase activity [GO:0016491] |
| A0A7C9B3L6 | Cannabidiolic acid synthase | CBDAS | 1.0695 | 0.096959 | N/A | N/A | FAD binding [GO:0071949]; oxidoreductase activity [GO:0016491] |
| F1LKH6 | Polyketide synthase 1 | PKSG1 | 1.0362 | 0.051353 | polyketide biosynthetic process [GO:0030639] | cytoplasm [GO:0005737] | acyltransferase activity, transferring groups other than amino-acyl groups [GO:0016747] |
Disclaimer/Publisher’s Note: The statements, opinions and data contained in all publications are solely those of the individual author(s) and contributor(s) and not of MDPI and/or the editor(s). MDPI and/or the editor(s) disclaim responsibility for any injury to people or property resulting from any ideas, methods, instructions or products referred to in the content. |
© 2025 by the authors. Licensee MDPI, Basel, Switzerland. This article is an open access article distributed under the terms and conditions of the Creative Commons Attribution (CC BY) license (https://creativecommons.org/licenses/by/4.0/).
Share and Cite
Suriyawongpongsa, P.; Niyom, S.; Wanapinit, K.; Vijarnsorn, M.; Roytrakul, S.; Ploypetch, S. Effects of Cannabidiol Oil on Anesthetic Requirements in Cats: MAC Determination and Serum Profiling via Nanoscale Liquid Chromatography–Tandem Mass Spectrometry. Animals 2025, 15, 1393. https://doi.org/10.3390/ani15101393
Suriyawongpongsa P, Niyom S, Wanapinit K, Vijarnsorn M, Roytrakul S, Ploypetch S. Effects of Cannabidiol Oil on Anesthetic Requirements in Cats: MAC Determination and Serum Profiling via Nanoscale Liquid Chromatography–Tandem Mass Spectrometry. Animals. 2025; 15(10):1393. https://doi.org/10.3390/ani15101393
Chicago/Turabian StyleSuriyawongpongsa, Panisara, Sirirat Niyom, Kannika Wanapinit, Monchanok Vijarnsorn, Sittiruk Roytrakul, and Sekkarin Ploypetch. 2025. "Effects of Cannabidiol Oil on Anesthetic Requirements in Cats: MAC Determination and Serum Profiling via Nanoscale Liquid Chromatography–Tandem Mass Spectrometry" Animals 15, no. 10: 1393. https://doi.org/10.3390/ani15101393
APA StyleSuriyawongpongsa, P., Niyom, S., Wanapinit, K., Vijarnsorn, M., Roytrakul, S., & Ploypetch, S. (2025). Effects of Cannabidiol Oil on Anesthetic Requirements in Cats: MAC Determination and Serum Profiling via Nanoscale Liquid Chromatography–Tandem Mass Spectrometry. Animals, 15(10), 1393. https://doi.org/10.3390/ani15101393

