Genome-Wide Identification and Expression Analysis of the ALDH Gene Family in Sinonovacula constricta Bivalve in Response to Acute Hypersaline Stress
Simple Summary
Abstract
1. Introduction
2. Materials and Methods
2.1. Experimental Animals
2.2. Expression Analysis of ScALDHs Under High Salt Stress
2.3. RNA Extraction and qRT-PCR
2.4. Identification and Gene Structure Analysis of ScALDHs
2.5. Multiple Sequence Alignment and Phylogenetic Analysis
2.6. Motif Analysis and Chromosome Location of ScALDHs
2.7. Statistical Analyses
3. Results
3.1. Gene Identification and Protein Characterization of ScALDHs
3.2. Chromosome Localization Analysis
3.3. Multiple Sequence Alignment and Phylogenetic Analysis
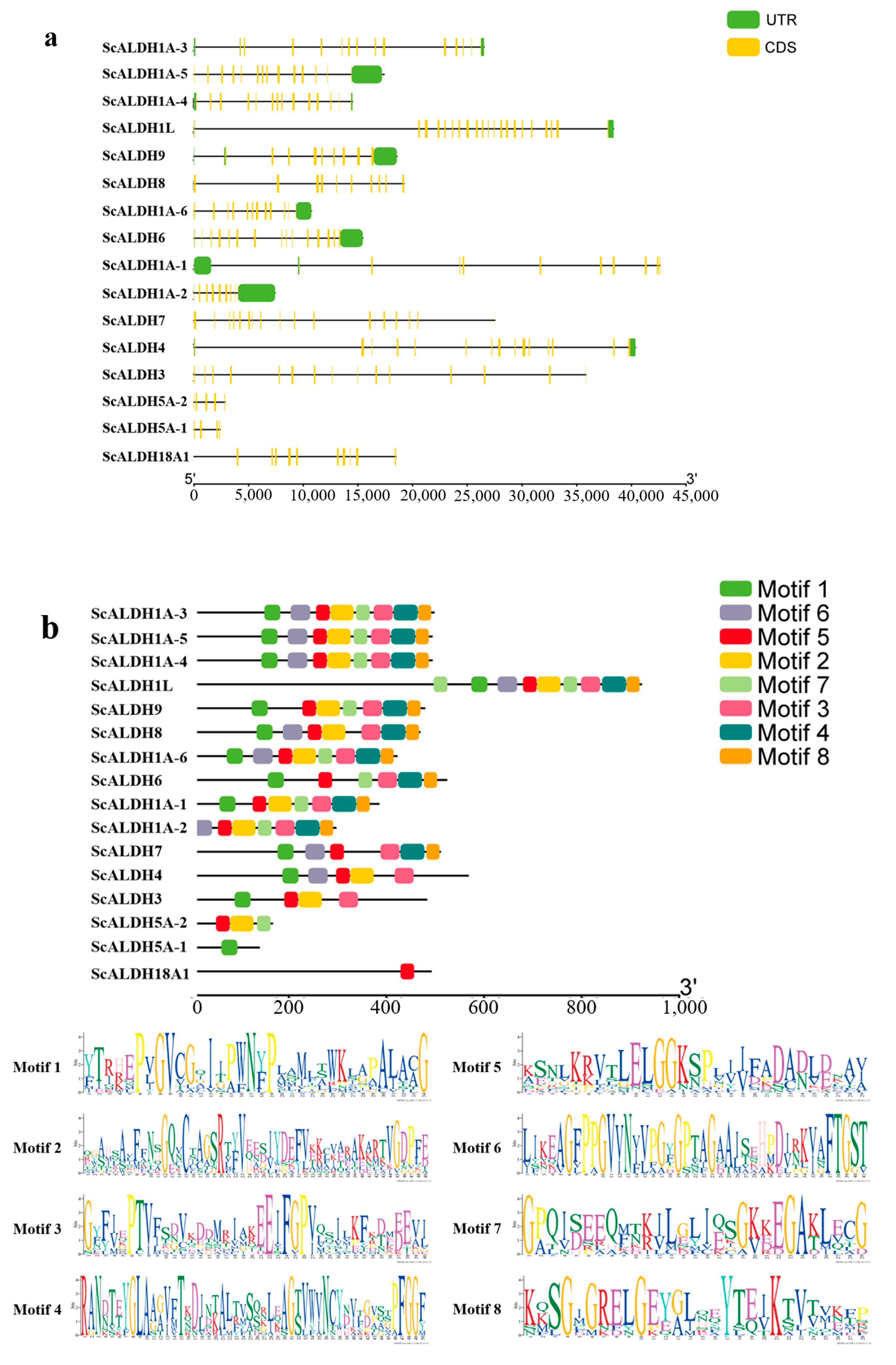
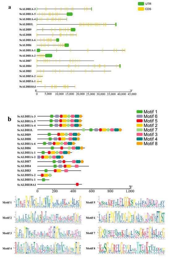
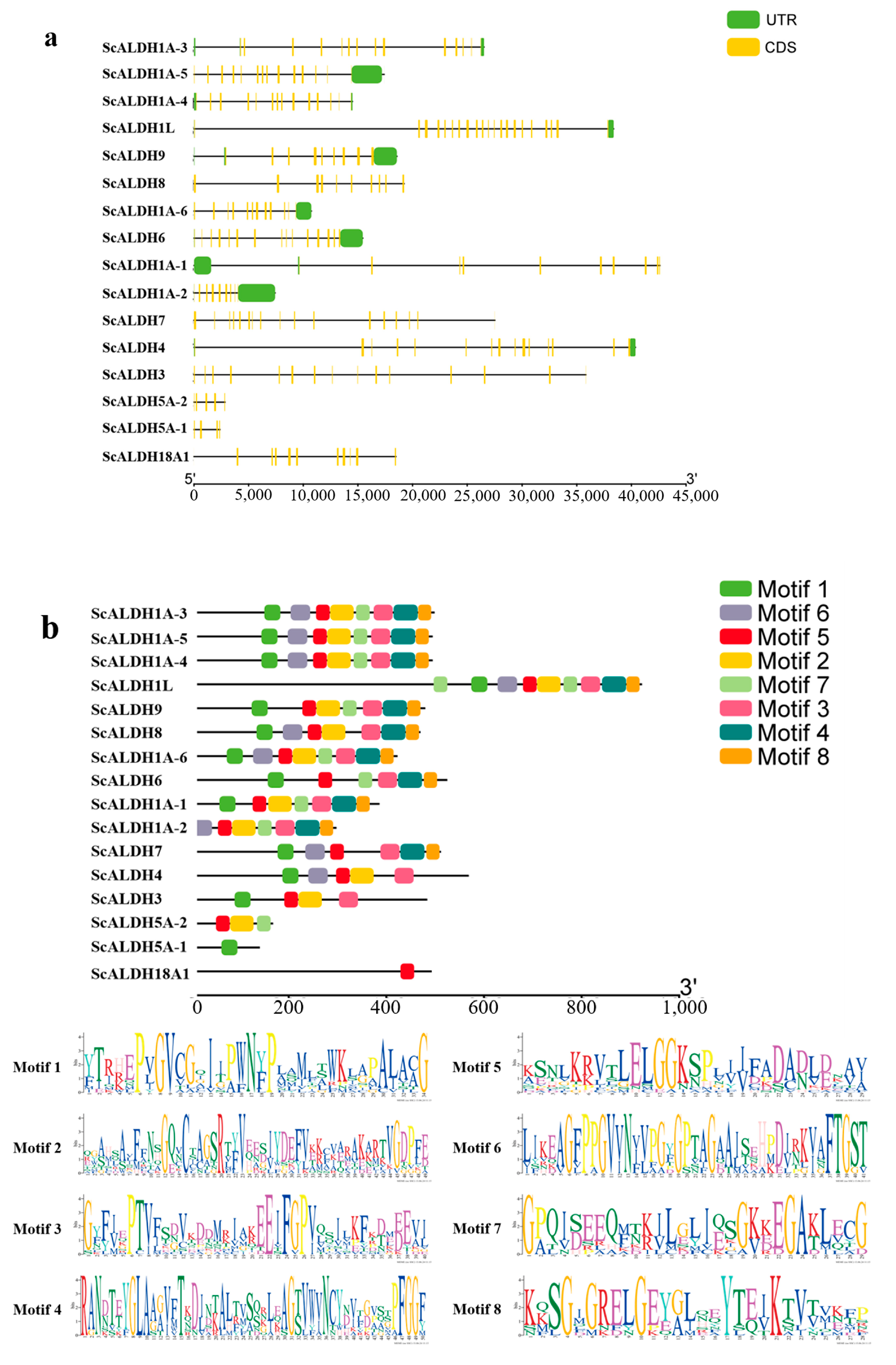
3.4. Analysis of Gene Structure Characteristics
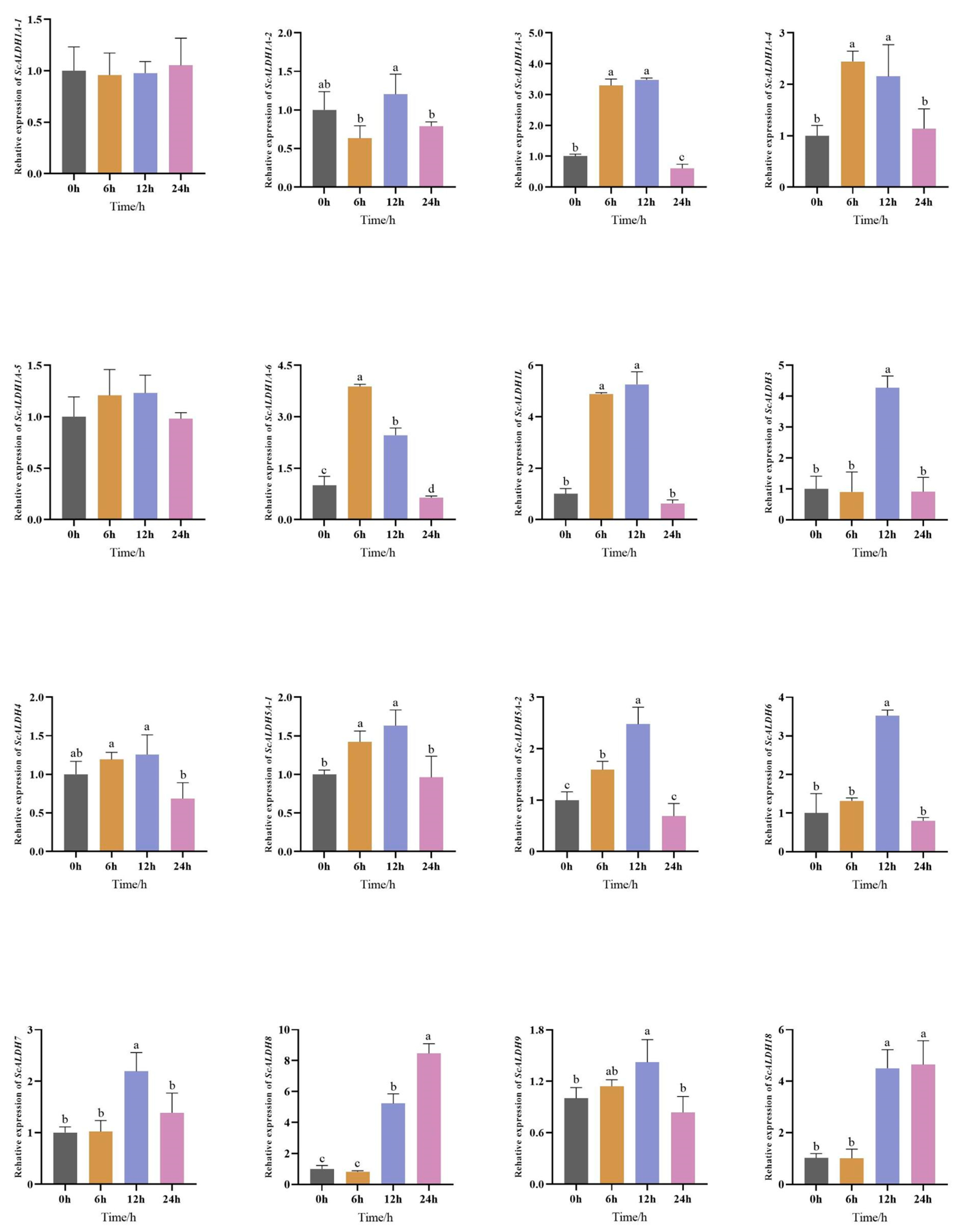
3.5. Analysis of Gene Expression Patterns Under Acute Hypersaline Stress
4. Discussion
5. Conclusions
Supplementary Materials
Author Contributions
Funding
Institutional Review Board Statement
Informed Consent Statement
Data Availability Statement
Conflicts of Interest
References
- Ran, Z.; Li, S.; Zhang, R.; Xu, J.; Liao, K.; Yu, X.; Zhong, Y.; Ye, M.; Yu, S.; Ran, Y.; et al. Proximate, amino acid and lipid compositions in Sinonovacula constricta (Lamarck) reared at different salinities. J. Sci. Food Agric. 2017, 97, 4476–4483. [Google Scholar] [CrossRef] [PubMed]
- Roy, P.; Pal, S.C.; Chakrabortty, R.; Chowdhuri, I.; Saha, A.; Shit, M. Effects of climate change and sea-level rise on coastal habitat: Vulnerability assessment, adaptation strategies and policy recommendations. J. Environ. Manag. 2023, 330, 117187. [Google Scholar] [CrossRef] [PubMed]
- Vargas-Chacoff, L.; Saavedra, E.; Oyarzún, R.; Martínez-Montaño, E.; Pontigo, J.P.; Yáñez, A.; Ruiz-Jarabo, I.; Mancera, J.M.; Ortiz, E.; Bertrán, C. Effects on the metabolism, growth, digestive capacity and osmoregulation of juvenile of Sub-Antarctic Notothenioid fish Eleginops maclovinus acclimated at different salinities. Fish Physiol. Biochem. 2015, 41, 1369–1381. [Google Scholar] [CrossRef] [PubMed]
- Zhang, M.; Li, L.; Liu, Y.; Guo, X. Effects of Sudden Drop in Salinity on Osmotic Pressure Regulation and Antioxidant Defense Mechanism of Scapharca subcrenata. Front. Physiol. 2020, 11, 884. [Google Scholar]
- Chen, Y.; Shao, Z.; Zhou, G.; Hu, A.; Ding, H.; Li, H.; Dong, Z.; Niu, D.; Li, J. Salinity tolerance assessment of different families of the razor clam Sinonovacula constricta using physiological traits. Aquaculture 2025, 595, 741494. [Google Scholar]
- Jacobs, A.T.; Marnett, L.J. Systems Analysis of Protein Modification and Cellular Responses Induced by Electrophile Stress. Acc. Chem. Res. 2010, 43, 673–683. [Google Scholar] [CrossRef]
- Nadkarni, D.V.; Sayre, L.M. Structural Definition of Early Lysine and Histidine Adduction Chemistry of 4-Hydroxynonenal. Chem. Res. Toxicol. 1995, 8, 284–291. [Google Scholar] [CrossRef]
- Brooks, P.J.; Theruvathu, J.A. DNA adducts from acetaldehyde: Implications for alcohol-related carcinogenesis. Alcohol 2005, 35, 187–193. [Google Scholar] [CrossRef]
- Jimenez-Lopez, J.C.; Gachomo, E.W.; Seufferheld, M.J.; Kotchoni, S.O. The maize ALDH protein superfamily: Linking structural features to functional specificities. BMC Struct. Biol. 2010, 10, 43. [Google Scholar] [CrossRef]
- Islam, M.S.; Ghosh, A. Evolution, family expansion, and functional diversification of plant aldehyde dehydrogenases. Gene 2022, 829, 146522. [Google Scholar] [CrossRef]
- Vasiliou, V.; Nebert, D.W. Analysis and update of the human aldehyde dehydrogenase (ALDH) gene family. Hum. Genom. 2005, 2, 138–143. [Google Scholar] [CrossRef] [PubMed]
- Lin, Y.R.; Hung, H.C.; Leu, J.H.; Wang, H.C.; Kou, G.H.; Lo, C.F. The role of aldehyde dehydrogenase and hsp70 in suppression of white spot syndrome virus replication at high temperature. J. Virol. 2011, 85, 3517–3525. [Google Scholar] [CrossRef] [PubMed]
- Zhu, J.; Xu, H.; Zou, Z.; Yao, H.; Lin, Z.; Dong, Y. Effects of medium-and long-term high-salinity environments on free amino acid content and related genes of Sinonovacula constricta. Front. Mar. Sci. 2024, 11, 1368952. [Google Scholar] [CrossRef]
- Nilsson, G.E. Distribution of aldehyde dehydrogenase and alcohol dehydrogenase in summer-acclimatized crucian carp, Carassius carassius L. J. Fish Biol. 1990, 36, 175–179. [Google Scholar] [CrossRef]
- Nesto, N.; Bertoldo, M.; Nasci, C.; Da Ros, L. Spatial and temporal variation of biomarkers in mussels (Mytilus galloprovincialis) from the Lagoon of Venice, Italy. Mar. Environ. Res. 2004, 58, 287–291. [Google Scholar] [CrossRef]
- Schmidt, W.; Rainville, L.C.; McEneff, G.; Sheehan, D.; Quinn, B. A proteomic evaluation of the effects of the pharmaceuticals diclofenac and gemfibrozil on marine mussels (Mytilus spp.): Evidence for chronic sublethal effects on stress-response proteins. Drug Test. Anal. 2014, 6, 210–219. [Google Scholar] [CrossRef]
- Bebianno, M.J.; Sroda, S.; Gomes, T.; Chan, P.; Bonnafé, E.; Budzinski, H.; Geret, F. Proteomic changes in Corbicula fluminea exposed to wastewater from a psychiatric hospital. Environ. Sci. Pollut. Res. 2016, 23, 5046–5055. [Google Scholar] [CrossRef]
- Gao, C.; Han, B. Evolutionary and expression study of the aldehyde dehydrogenase (ALDH) gene superfamily in rice (Oryza sativa). Gene 2009, 431, 86–94. [Google Scholar] [CrossRef]
- Guo, X.; Wang, Y.; Lu, H.; Cai, X.; Wang, X.; Zhou, Z.; Wang, C.; Wang, Y.; Zhang, Z.; Wang, K.; et al. Genome-wide characterization and expression analysis of the aldehyde dehydrogenase (ALDH) gene superfamily under abiotic stresses in cotton. Gene 2017, 628, 230–245. [Google Scholar] [CrossRef]
- Li, Y.; Li, Y.; Lai, Q.; Yao, Z.; Zhou, K.; Niu, D. Proline metabolism and its osmotic regulatory role in enhancing hypersalinity tolerance of the razor clam (Sinonovacula constricta). Aquaculture 2024, 589, 741019. [Google Scholar] [CrossRef]
- Cao, W.; Bi, S.; Chi, C.; Dong, Y.; Xia, S.; Liu, Z.; Zhou, L.; Sun, X.; Geng, Y.; Wu, B. Effects of High Salinity Stress on the Survival, Gill Tissue, Enzyme Activity and Free Amino Acid Content in Razor Clam Sinonovacula constricta. Front. Mar. Sci. 2022, 9, 839614. [Google Scholar] [CrossRef]
- Chen, C.; Chen, H.; Zhang, Y.; Thomas, H.R.; Xia, R. TBtools: An Integrative Toolkit Developed for Interactive Analyses of Big Biological Data. Mol. Plant. 2020, 13, 1194–1202. [Google Scholar] [CrossRef] [PubMed]
- Vasiliou, V.; Pappa, A.; Estey, T. Role of Human Aldehyde Dehydrogenases in Endobiotic and Xenobiotic Metabolism. Drug Metab. Rev. 2004, 36, 279–299. [Google Scholar] [CrossRef]
- Shin, J.; Kim, S.; An, G. Rice Aldehyde Dehydrogenase7 Is Needed for Seed Maturation and Viability1[W][OA]. Plant Physiol. 2009, 149, 905–915. [Google Scholar] [CrossRef]
- Singh, S.; Brocker, C.; Koppaka, V.; Chen, Y.; Jackson, B.C.; Matsumoto, A.; Thompson, D.C.; Vasiliou, V. Aldehyde dehydrogenases in cellular responses to oxidative/electrophilicstress. Free. Radic. Biol. Med. 2013, 56, 89–101. [Google Scholar] [CrossRef]
- Missihoun, T.D.; Schmitz, J.; Klug, R.; Kirch, H.H.; Bartels, D. Betaine aldehyde dehydrogenase genes from Arabidopsis with different sub-cellular localization affect stress responses. Planta 2011, 233, 369–382. [Google Scholar] [CrossRef]
- Sophos, N.A.; Vasiliou, V. Aldehyde dehydrogenase gene superfamily: The 2002 update. Chem. Biol. Interact. 2003, 143, 5–22. [Google Scholar] [CrossRef]
- Sophos, N.A.; Pappa, A.; Ziegler, T.L.; Vasiliou, V. Aldehyde dehydrogenase gene superfamily: The 2000 update. Chem. Biol. Interact. 2001, 130, 323–337. [Google Scholar] [CrossRef]
- Freeling, M. Bias in Plant Gene Content Following Different Sorts of Duplication: Tandem, Whole-Genome, Segmental, or by Transposition. Annu. Rev. Plant Biol. 2009, 60, 433–453. [Google Scholar] [CrossRef]
- Warner, J.B.; Krom, B.P.; Magni, C.; Konings, W.N.; Lolkema, J.S. Catabolite repression and induction of the Mg2+-citrate transporter CitM of Bacillus subtilis. J. Bacteriol. 2000, 182, 6099–6105. [Google Scholar] [CrossRef]
- Holub, E.B. The arms race is ancient history in Arabidopsis, the wildflower. Nat. Rev. Genet. 2001, 2, 516–527. [Google Scholar] [CrossRef] [PubMed]
- Tylichova, M.; Kopecny, D.; Morera, S.; Briozzo, P.; Lenobel, R.; Snegaroff, J.; Sebela, M. Structural and functional characterization of plant aminoaldehyde dehydrogenase from Pisum sativum with a broad specificity for natural and synthetic aminoaldehydes. J. Mol. Biol. 2010, 396, 870–882. [Google Scholar] [CrossRef]
- Yang, J.; An, D.; Zhang, P. Expression Profiling of Cassava Storage Roots Reveals an Active Process of Glycolysis/Gluconeogenesis F. J. Integr. Plant Biol. 2011, 53, 193–211. [Google Scholar] [CrossRef] [PubMed]
- Wu, C.; Su, S.; Peng, Y. Molecular cloning and differential expression of an aldehyde dehydrogenase gene in rice leaves in response to infection by blast fungus. Biológia 2007, 62, 523–528. [Google Scholar] [CrossRef]
- Song, C.; Chen, J.; He, J.; Xue, M.; Xu, P.; Ding, H.; Wu, N.; Zhao, R.; Xu, G.; Li, H. External nutrients fattening promotes hepatopancreases development, metabolism, nutrient deposition and flavor yield during the maturation stage in female Chinese mitten crab (Eriocheir sinensis). Aquac. Rep. 2024, 39, 102428. [Google Scholar] [CrossRef]
- Temu, V.; Kim, H.; Hamidoghli, A.; Park, M.; Won, S.; Oh, M.; Han, J.K.; Bai, S.C. Effects of dietary gamma-aminobutyric acid in juvenile Nile tilapia, Orechromis niloticus. Aquaculture 2019, 507, 475–480. [Google Scholar] [CrossRef]
- Marchitti, S.A.; Brocker, C.; Stagos, D.; Vasiliou, V. Non-P450 aldehyde oxidizing enzymes: The aldehyde dehydrogenase superfamily. Expert Opin. Drug Metab. Toxicol. 2008, 4, 697–720. [Google Scholar] [CrossRef]
- Kotchoni, S.O.; Kuhns, C.; Ditzer, A.; Kirch, H.H.; Bartels, D. Over-expression of different aldehyde dehydrogenase genes in Arabidopsis thaliana confers tolerance to abiotic stress and protects plants against lipid peroxidation and oxidative stress. Plant Cell Environ. 2006, 29, 1033–1048. [Google Scholar] [CrossRef]
- Rodrigues, S.M.; Andrade, M.O.; Gomes, A.P.S.; DaMatta, F.M.; Baracat-Pereira, M.C.; Fontes, E.P.B. Arabidopsis and tobacco plants ectopically expressing the soybean antiquitin-like ALDH7 gene display enhanced tolerance to drought, salinity, and oxidative stress. J. Exp. Bot. 2006, 57, 1909–1918. [Google Scholar] [CrossRef]
- Aral, B.; Schlenzig, J.S.; Liu, G.; Kamoun, P. Database cloning human delta 1-pyrroline-5-carboxylate synthetase (P5CS) cDNA: A bifunctional enzyme catalyzing the first 2 steps in proline biosynthesis. Comptes Rendus Lacadémie Sci. Série III Sci. Vie 1996, 319, 171–178. [Google Scholar]
- Hu, C.; Lin, W.; Obie, C.; Valle, D. Molecular enzymology of mammalian Δ1-pyrroline-5-carboxylate synthase: Alternative splice donor utilization generates isoforms with different sensitivity to ornithine inhibition. J. Biol. Chem. 1999, 274, 6754–6762. [Google Scholar] [CrossRef] [PubMed]
- Hu, C.A.A.; Khalil, S.; Zhaorigetu, S.; Liu, Z.; Tyler, M.; Wan, G.; Valle, D. Human Δ1-pyrroline-5-carboxylate synthase: Function and regulation. Amino Acids 2008, 35, 665–672. [Google Scholar] [CrossRef] [PubMed]
- Holmes, R.S. Comparative and evolutionary studies of ALDH18A1 genes and proteins. Chem. Biol. Interact. 2017, 276, 2–8. [Google Scholar] [CrossRef] [PubMed]
- Cao, W.; Dong, Y.; Geng, Y.; Bi, S.; Liu, Z.; Zhou, L.; Sun, X.; Xia, S.; Chi, C.; Wu, B. Comprehensive Analysis of Whole-Transcriptome Profiles in Response to Acute Hypersaline Challenge in Chinese Razor Clam Sinonovacula constricta. Biology 2023, 12, 106. [Google Scholar] [CrossRef]
- Kirst, G.O. Salinity tolerance of eukaryotic marine algae. Annu. Rev. Plant Physiol. Plant Mol. Biol. 1990, 41, 21–53. [Google Scholar] [CrossRef]
- Delauney, A.J.; Verma, D.P.S. Proline biosynthesis and osmoregulation in plants. Plant J. Cell Mol. Biol. 1993, 4, 215–223. [Google Scholar] [CrossRef]





| Primer Name | Sequence (5′-3′) |
|---|---|
| ScALDH1A-1 | F: TCAAGGAGGTGGGCAAGATT R: ACTTTCCTCCCAACTCCAGG |
| ScALDH1A-2 | F: CGGCCTTGACCCTTAGTAGT R: TCCAATCCCCGACTGTTTGA |
| ScALDH1A-3 | F: TGGGCGGACAAAATCTCTG R: GGGGCAATCTTCCAAGCAAA |
| ScALDH1A-4 | F: GCTGATGCCAACCTTGAACT R: GCACATGGTCACAAACTCGT |
| ScALDH1A-5 | F: GAAGAGGTCCTGGAGAGAGC R: AGTTGATCCAGACACTGCCA |
| ScALDH1A-6 | F: AGCCTCCCTCATTCATCAGG R: GATCAGCTTGCCAACCTCTG |
| ScALDH1L | F: AATCACCGAGCACATCTGGA R: TGGGCTCCATGAACAATCCT |
| ScALDH3 | F: CTGGCCAGACTTATCCCACA R: CAACCATTGAGTTCCCCGTG |
| ScALDH4 | F: GATACAATCACGTCCGCACC R: CCGCCACATTCTCCAATCAG |
| ScALDH5A-1 | F: AAGTCATGTATGGGGCGTCA R: TTTTGTTGGCATGGGAGTGG |
| ScALDH5A-2 | F: GCCATTGATGCTCAGCTGAA R: AATGTGGCTCCCTTGACTCA |
| ScALDH6 | F: TGCCCATGTTCTCCTTCACT R: TGGTGATGTAAGGGTGGCAT |
| ScALDH7 | F: AGCACCCACTACACCATTGA R: AACCCAATATCAGCCCCTCC |
| ScALDH8 | F: GGTTACTTCATGCGTCCCAC R: GACACTGTTTGCTCGCTTGA |
| ScALDH9 | F: GGTATCGGGGCATGGAACTA R: TCTCCCAACATCACTGCAGT |
| ScALDH18 | F: GCATTTACACAAGCCCACCA R: TTACCCGCAGCAACCTTAGA |
| RS9 | F: TGAAGTCTGGCGTGTCAAGT R: CGTCTCAAAAGGGCATTACC |
| Gene ID | Gene Name | Localization | Signal Peptide | Protein Length/aa | Molecular Weight (kD) | Isoelectric Point (pI) | Instability Index | Hydrophilicity |
|---|---|---|---|---|---|---|---|---|
| cds.evm.model.ctg396.33 | ALDH1A-3 | Cyto a, Cyto b, Mito b | / | 496 | 54.098 | 6.30 | 34.83 | −0.209 |
| cds.evm.model.ctg1159.6 | ALDH1A-5 | Cyto a, Cyto b, Mito b | / | 492 | 53.650 | 5.42 | 29.83 | −0.184 |
| cds.evm.model.ctg2688.1 | ALDH1A-4 | Cyto a, Cyto b, Mito b | / | 492 | 53.650 | 5.42 | 29.83 | −0.184 |
| cds.evm.model.ctg154.26 | ALDH1L | Mito a, Cyto b | / | 921 | 101.399 | 6.35 | 34.77 | −0.150 |
| cds.evm.model.ctg1336.8 | ALDH9 | Cyto a, Cyto b | / | 477 | 51.315 | 5.28 | 33.34 | −0.059 |
| cds.evm.model.ctg848.1 | ALDH8 | Cyto a, Cyto b | / | 467 | 50.838 | 6.72 | 31.03 | 0.019 |
| cds.evm.model.ctg473.4 | ALDH1A-6 | Cyto a, Cyto b, Mito b | / | 420 | 45.335 | 5.42 | 22.67 | −0.030 |
| cds.evm.model.ctg267.5 | ALDH6 | Mito a, Mito b | / | 522 | 56.976 | 8.23 | 24.45 | −0.155 |
| cds.evm.model.ctg807.23 | ALDH1A-1 | Cyto a, Cyto b | / | 383 | 42.567 | 5.27 | 32.51 | −0.125 |
| cds.evm.model.ctg396.32 | ALDH1A-2 | Cyto a, Cyto b, Mito b | / | 295 | 31.907 | 6.55 | 36.78 | −0.154 |
| cds.evm.model.ctg85.30 | ALDH7 | Cyto a, Mito b | / | 509 | 55.191 | 7.54 | 29.74 | −0.063 |
| cds.evm.model.ctg1032.7 | ALDH4 | Mito a, Cyto b | / | 566 | 63.191 | 6.73 | 36.04 | −0.144 |
| cds.evm.model.ctg607.22 | ALDH3 | Plas a, Cyto b | / | 481 | 53.615 | 7.87 | 37.83 | −0.084 |
| cds.evm.model.ctg64.16 | ALDH5A-2 | Cyto a, Cyto b | / | 165 | 17.484 | 8.22 | 28.45 | 0.214 |
| cds.evm.model.ctg64.15 | ALDH5A-1 | Extr a, Cyto b | / | 138 | 15.230 | 5.72 | 43.04 | 0.137 |
| cds.evm.model.ctg98.26 | ALDH18A1 | Plas a, Mito b | / | 490 | 53.268 | 5.98 | 40.49 | 0.02 |
Disclaimer/Publisher’s Note: The statements, opinions and data contained in all publications are solely those of the individual author(s) and contributor(s) and not of MDPI and/or the editor(s). MDPI and/or the editor(s) disclaim responsibility for any injury to people or property resulting from any ideas, methods, instructions or products referred to in the content. |
© 2024 by the authors. Licensee MDPI, Basel, Switzerland. This article is an open access article distributed under the terms and conditions of the Creative Commons Attribution (CC BY) license (https://creativecommons.org/licenses/by/4.0/).
Share and Cite
Yu, J.; Wu, B.; Dong, Y.; Lin, Z.; Yao, H. Genome-Wide Identification and Expression Analysis of the ALDH Gene Family in Sinonovacula constricta Bivalve in Response to Acute Hypersaline Stress. Animals 2025, 15, 64. https://doi.org/10.3390/ani15010064
Yu J, Wu B, Dong Y, Lin Z, Yao H. Genome-Wide Identification and Expression Analysis of the ALDH Gene Family in Sinonovacula constricta Bivalve in Response to Acute Hypersaline Stress. Animals. 2025; 15(1):64. https://doi.org/10.3390/ani15010064
Chicago/Turabian StyleYu, Jianing, Biao Wu, Yinghui Dong, Zhihua Lin, and Hanhan Yao. 2025. "Genome-Wide Identification and Expression Analysis of the ALDH Gene Family in Sinonovacula constricta Bivalve in Response to Acute Hypersaline Stress" Animals 15, no. 1: 64. https://doi.org/10.3390/ani15010064
APA StyleYu, J., Wu, B., Dong, Y., Lin, Z., & Yao, H. (2025). Genome-Wide Identification and Expression Analysis of the ALDH Gene Family in Sinonovacula constricta Bivalve in Response to Acute Hypersaline Stress. Animals, 15(1), 64. https://doi.org/10.3390/ani15010064

