Transcriptomic Insights into the Molecular Mechanisms of Indole Analogues from the Periplaneta americana Extract and Their Therapeutic Effects on Ulcerative Colitis
Simple Summary
Abstract
1. Introduction
2. Materials and Methods
2.1. Experimental Animals
2.2. Reagents and Equipment
2.3. UC Mice Molding and Grouping
2.4. Disease Activity Index (DAI) and Histologic Analysis
2.5. DEG Analysis, GSEA, and WGCNA
2.6. PPI Network Analysis
2.7. ceRNA Network Construction
3. Results
3.1. PACEL, Trp, Try, and Thcc Treatment Ameliorated DSS-Induced Mice Colitis
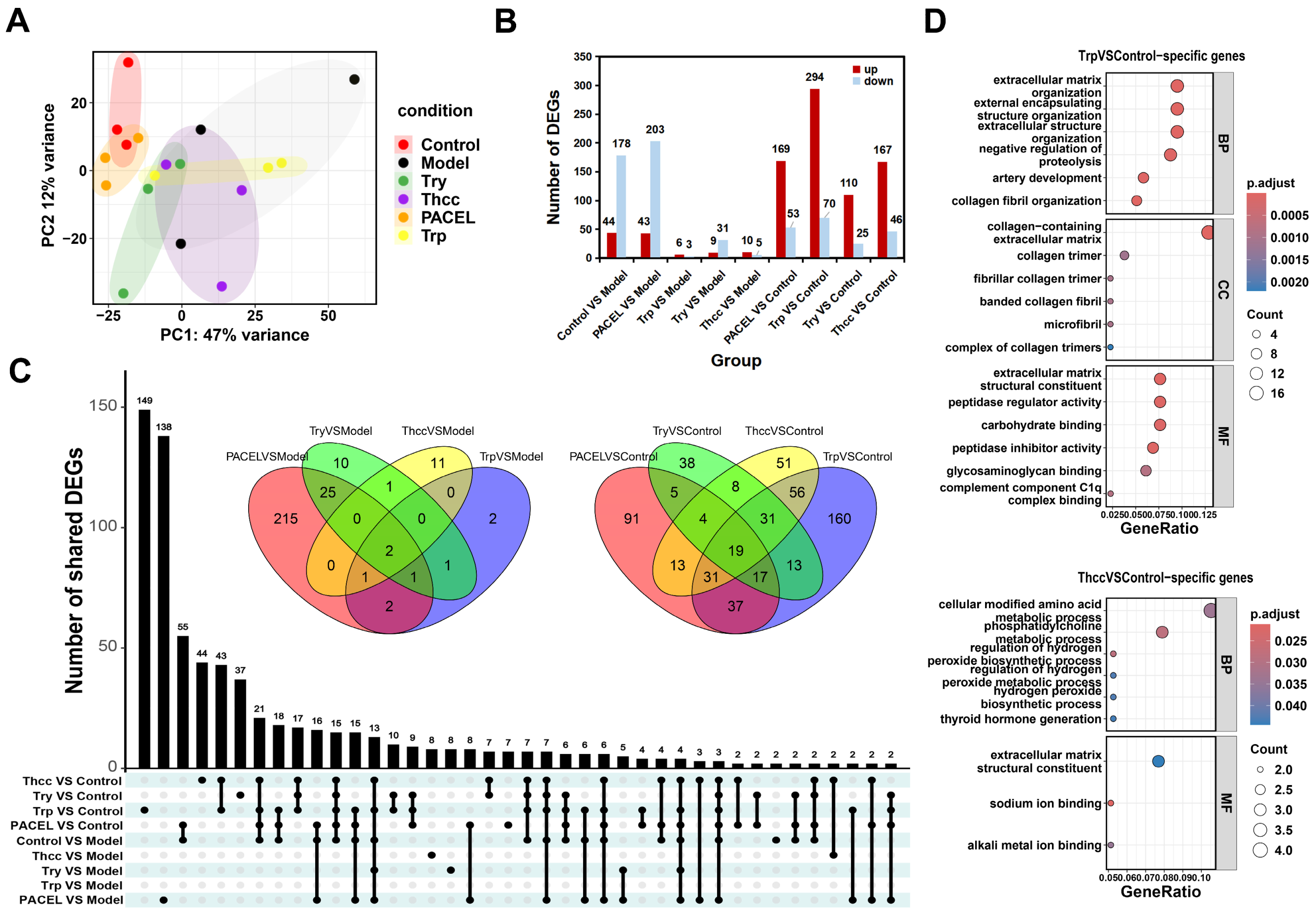
3.2. Identification of DEGs and Functional Enrichment Analysis
3.3. Treatment Altered Transcriptional Profiles of Colons in UC Model Mice
3.4. Co-Expression Modules and Hub Genes Analysis
3.5. Inhibition of NF-κB Activity Suppressed the Expression of Hub Genes and Alleviated UC
3.6. CeRNA Network Construction
4. Discussion
5. Conclusions
Supplementary Materials
Author Contributions
Funding
Institutional Review Board Statement
Informed Consent Statement
Data Availability Statement
Conflicts of Interest
References
- Hu, Y.; Ye, Z.; Wu, M.; She, Y.; Li, L.; Xu, Y.; Qin, K.; Hu, Z.; Yang, M.; Lu, F.; et al. The Communication between Intestinal Microbiota and Ulcerative Colitis: An Exploration of Pathogene-Sis, Animal Models, and Potential Therapeutic Strategies. Front. Med. 2021, 8, 766126. [Google Scholar] [CrossRef] [PubMed]
- Zheng, Y.Y.; Wang, X.; Si, J.T.; Sun, Y.X.; Hou, W.B.; Liu, J.P.; Li, Y.X. Randomized Clinical Trials of Traditional Chinese Medicines for Treating Ulcerative Colitis: A Scoping Review. World J. Tradit. Chin. Med. 2021, 7, 326. [Google Scholar] [CrossRef]
- Liu, Y.; Li, B.G.; Su, Y.H.; Zhao, R.X.; Song, P.; Li, H.; Cui, X.H.; Gao, H.M.; Zhai, R.X.; Fu, X.J.; et al. Potential Activity of Traditional Chinese Medicine against Ulcerative Colitis: A Review. J. Ethnopharmacol. 2022, 289, 115084. [Google Scholar] [CrossRef]
- Yokoyama, Y.; Matsuoka, K.; Kobayashi, T.; Sawada, K.; Fujiyoshi, T.; Ando, T.; Ohnishi, Y.; Ishida, T.; Oka, M.; Yamada, M.; et al. A Large-Scale, Prospective, Observational Study of Leukocytapheresis for Ulcerative Colitis: Treatment Outcomes of 847 Patients in Clinical Practice. J. Crohns. Colitis 2014, 8, 981–991. [Google Scholar] [CrossRef]
- Shen, R. Experimental Research Progress on Traditional Chinese Medicine Treatments for Ulcerative Colitis. Chin. Tradit. Herb. Drugs 2018, 49, 1721–1725. [Google Scholar] [CrossRef]
- Kobayashi, T.; Siegmund, B.; Le Berre, C.; Wei, S.C.; Ferrante, M.; Shen, B.; Bernstein, C.N.; Danese, S.; Peyrin-Biroulet, L.; Hibi, T. Ulcerative Colitis. Nat. Rev. Dis. Primers 2020, 6, 74. [Google Scholar] [CrossRef]
- Ungaro, R.; Mehandru, S.; Allen, P.B.; Peyrin-Biroulet, L.; Colombel, J.F. Ulcerative Colitis. Lancet 2017, 389, 1756–1770. [Google Scholar] [CrossRef]
- Hibi, T.; Ogata, H. Novel Pathophysiological Concepts of Inflammatory Bowel Disease. J. Gastroenterol. 2006, 41, 10–16. [Google Scholar] [CrossRef]
- Tatiya-aphiradee, N.; Chatuphonprasert, W.; Jarukamjorn, K. Immune Response and Inflammatory Pathway of Ulcerative Colitis. J. Basic Clin. Physiol. Pharmacol. 2018, 30, 1–10. [Google Scholar] [CrossRef]
- Xu, M.; Kong, Y.; Chen, N.; Peng, W.; Zi, R.; Jiang, M.; Zhu, J.; Wang, Y.; Yue, J.; Lv, J.; et al. Identification of Immune-Related Gene Signature and Prediction of CeRNA Network in Active Ulcerative Colitis. Front. Immunol. 2022, 13, 855645. [Google Scholar] [CrossRef]
- Ganguly, R.; Gupta, A.; Pandey, A.K. Role of Baicalin as a Potential Therapeutic Agent in Hepatobiliary and Gastrointestinal Disorders: A Review. World J. Gastroenterol. 2022, 28, 3047–3062. [Google Scholar] [CrossRef] [PubMed]
- Wang, X.; Xie, L.; Long, J.; Liu, K.; Lu, J.; Liang, Y.; Cao, Y.; Dai, X.; Li, X. Therapeutic Effect of Baicalin on Inflammatory Bowel Disease: A Review. J. Ethnopharmacol. 2022, 283, 114749. [Google Scholar] [CrossRef] [PubMed]
- Zhong, Y.; Xiao, Q.; Kang, Z.; Huang, J.; Ge, W.; Wan, Q.; Wang, H.; Zhou, W.; Zhao, H.; Liu, D. Astragalus Polysaccharide Alleviates Ulcerative Colitis by Regulating the Balance of Tfh/Treg Cells. Int. Immunopharmacol. 2022, 111, 109108. [Google Scholar] [CrossRef] [PubMed]
- Sardou, H.S.; Vosough, P.R.; Abbaspour, M.; Akhgari, A.; Sathyapalan, T.; Sahebkar, A. A Review on Curcumin Colon-Targeted Oral Drug Delivery Systems for the Treatment of Inflammatory Bowel Disease. Inflammopharmacology 2023, 31, 1095–1105. [Google Scholar] [CrossRef]
- Zhang, X.; Zhang, L.; Chan, J.C.P.; Wang, X.; Zhao, C.; Xu, Y.; Xiong, W.; Chung, W.C.; Liang, F.; Wang, X.; et al. Chinese Herbal Medicines in the Treatment of Ulcerative Colitis: A Review. Chin. Med. 2022, 17, 43. [Google Scholar] [CrossRef]
- Ali, S.M.; Siddiqui, R.; Ong, S.-K.; Shah, M.R.; Anwar, A.; Heard, P.J.; Khan, N.A. Identification and Characterization of Antibacterial Compound(S) of Cockroaches (Periplaneta americana). Appl. Microbiol. Biotechnol. 2016, 101, 253–286. [Google Scholar] [CrossRef]
- Nguyen, T.T.; Chen, X.; Chai, J.; Li, R.; Han, X.; Chen, X.; Liu, S.; Chen, M.; Xu, X. Antipyretic, Anti-Inflammatory and Analgesic Activities of Periplaneta americana Extract and Underlying Mechanisms. Biomed. Pharmacother. 2020, 123, 109753. [Google Scholar] [CrossRef]
- Li, X.; Liu, Y.; Song, H.; Zhao, M.; Song, Q. Antioxidant, Antibacterial, and Anti-Inflammatory Periplaneta americana Remnant Chitosan/Polysaccharide Composite Film: In Vivo Wound Healing Application Evaluation. Int. J. Biol. Macromol. 2023, 237, 124068. [Google Scholar] [CrossRef]
- Boate, U.R.; Suotonye, B.D. Cockroach (Periplaneta americana): Nutritional Value as Food and Feed for Man and Livestock. Asian Food Sci. J. 2020, 15, 37–46. [Google Scholar] [CrossRef]
- Luo, Y.; Feng, M.; Fan, Z.; Zhu, X.; Jin, F.; Li, R.; Wu, J.; Yang, X.; Jiang, Q.; Bai, H.; et al. Effect of Kangfuxin Solution on Chemo/Radiotherapy-Induced Mucositis in Nasopharyngeal Carcinoma Patients: A Multicenter, Prospective Randomized Phase III Clinical Study. Evid. Based Complement. Altern. Med. 2016, 2016, 8692343. [Google Scholar] [CrossRef]
- Yao, H.; Wei, S.; Xiang, Y.; Wu, Z.; Liu, W.; Wang, B.; Li, X.; Xu, H.; Zhao, J.; Gao, Y. Kangfuxin Oral Liquid Attenuates Bleomycin-Induced Pulmonary Fibrosis via the TGF-β1/Smad Pathway. Evid. Based Complement. Altern. Med. 2019, 2019, 5124026. [Google Scholar] [CrossRef] [PubMed]
- Ma, P.T.; Wu, N.N.; Pei, R. Effect of Kangfuxin Liquid Combined with Garlicin Capsules in Treatment of Children with Recurrent Oral Ulcer and on Immune Regulation. J. Stomatol. 2018, 27, 526–529. [Google Scholar] [CrossRef]
- Ni, L.; Lu, Q.; Tang, M.; Tao, L.; Zhao, H.; Zhang, C.; Yu, Y.; Wu, X.; Liu, H.; Cui, R. Periplaneta americana Extract Ameliorates Dextran Sulfate Sodium-Induced Ulcerative Colitis via Immunoregulatory and PI3K/AKT/NF-ΚB Signaling Pathways. Inflammopharmacology 2022, 30, 907–918. [Google Scholar] [CrossRef]
- Xie, Y.; Liang, S.; Zhang, Y.; Wu, T.; Shen, Y.; Yao, S.; Li, J. Discovery of Indole Analogues from Periplaneta americana Extract and Their Activities on Cell Proliferation and Recovery of Ulcerative Colitis in Mice. Front. Pharmacol. 2023, 14, 1282545. [Google Scholar] [CrossRef]
- Jialing, L.; Yangyang, G.; Jing, Z.; Xiaoyi, T.; Ping, W.; Liwei, S.; Simin, C. Changes in Serum Inflammatory Cytokine Levels and Intestinal Flora in a Self-Healing Dextran Sodium Sulfate-Induced Ulcerative Colitis Murine Model. Life Sci. 2020, 263, 118587. [Google Scholar] [CrossRef]
- Zhang, L.; Yao, X.; Ma, M.; Ding, Y.; Zhang, H.; He, X.; Song, Z. Protective Effect of L-Theanine against DSS-Induced Colitis by Regulating the Lipid Metabolism and Reducing Inflammation via the NF-ΚB Signaling Pathway. J. Agric. Food Chem. 2021, 69, 14192–14203. [Google Scholar] [CrossRef]
- Li, C.; Ai, G.; Wang, Y.; Lu, Q.; Luo, C.; Tan, L.; Lin, G.; Liu, Y.; Li, Y.; Zeng, H.; et al. Oxyberberine, a Novel Gut Microbiota-Mediated Metabolite of Berberine, Possesses Superior Anti-Colitis Effect: Impact on Intestinal Epithelial Barrier, Gut Microbiota Profile and TLR4-MyD88-NF-ΚB Pathway. Pharmacol. Res. 2020, 152, 104603. [Google Scholar] [CrossRef]
- Bolger, A.M.; Lohse, M.; Usadel, B. Trimmomatic: A Flexible Trimmer for Illumina Sequence Data. Bioinformatics 2014, 30, 2114–2120. [Google Scholar] [CrossRef]
- Kim, D.; Langmead, B.; Salzberg, S.L. HISAT: A Fast Spliced Aligner with Low Memory Requirements. Nat. Methods 2015, 12, 357–360. [Google Scholar] [CrossRef]
- Liao, Y.; Smyth, G.K.; Shi, W. FeatureCounts: An Efficient General Purpose Program for Assigning Sequence Reads to Genomic Features. Bioinformatics 2013, 30, 923–930. [Google Scholar] [CrossRef]
- Love, M.I.; Huber, W.; Anders, S. Moderated Estimation of Fold Change and Dispersion for RNA-Seq Data with DESeq2. Genome Biol. 2014, 15, 550. [Google Scholar] [CrossRef] [PubMed]
- Subramanian, A.; Tamayo, P.; Mootha, V.K.; Mukherjee, S.; Ebert, B.L.; Gillette, M.A.; Paulovich, A.; Pomeroy, S.L.; Golub, T.R.; Lander, E.S.; et al. Gene Set Enrichment Analysis: A Knowledge-Based Approach for Interpreting Genome-Wide Expression Profiles. Proc. Natl. Acad. Sci. USA 2005, 102, 15545–15550. [Google Scholar] [CrossRef] [PubMed]
- Langfelder, P.; Horvath, S. WGCNA: An R Package for Weighted Correlation Network Analysis. BMC Bioinform. 2008, 9, 559. [Google Scholar] [CrossRef] [PubMed]
- Wu, T.; Hu, E.; Xu, S.; Chen, M.; Guo, P.; Dai, Z.; Feng, T.; Zhou, L.; Tang, W.; Zhan, L.; et al. ClusterProfiler 4.0: A Universal Enrichment Tool for Interpreting Omics Data. Innovation 2021, 2, 100141. [Google Scholar] [CrossRef]
- Wickham, H. Ggplot2. Wiley Interdiscip. Rev. Comput. Stat. 2011, 3, 180–185. [Google Scholar] [CrossRef]
- Szklarczyk, D.; Gable, A.L.; Nastou, K.C.; Lyon, D.; Kirsch, R.; Pyysalo, S.; Doncheva, N.T.; Legeay, M.; Fang, T.; Bork, P.; et al. The STRING Database in 2021: Customizable Protein–Protein Networks, and Functional Characterization of User-Uploaded Gene/Measurement Sets. Nucleic Acids Res. 2020, 49, D605–D612. [Google Scholar] [CrossRef]
- Smoot, M.E.; Ono, K.; Ruscheinski, J.; Wang, P.L.; Ideker, T. Cytoscape 2.8: New Features for Data Integration and Network Visualization. Bioinformatics 2010, 27, 431–432. [Google Scholar] [CrossRef]
- Chin, C.H.; Chen, S.H.; Wu, H.H.; Ho, C.W.; Ko, M.T.; Lin, C.Y. CytoHubba: Identifying Hub Objects and Sub-Networks from Complex Interactome. BMC Syst. Biol. 2014, 8, S11. [Google Scholar] [CrossRef]
- Janky, R.; Verfaillie, A.; Imrichová, H.; Van de Sande, B.; Standaert, L.; Christiaens, V.; Hulselmans, G.; Herten, K.; Naval Sanchez, M.; Potier, D.; et al. IRegulon: From a Gene List to a Gene Regulatory Network Using Large Motif and Track Collections. PLoS Comput. Biol. 2014, 10, e1003731. [Google Scholar] [CrossRef]
- Wong, N.; Wang, X. MiRDB: An Online Resource for MicroRNA Target Prediction and Functional Annotations. Nucleic Acids Res. 2014, 43, D146–D152. [Google Scholar] [CrossRef]
- Paraskevopoulou, M.D.; Georgakilas, G.; Kostoulas, N.; Vlachos, I.S.; Vergoulis, T.; Reczko, M.; Filippidis, C.; Dalamagas, T.; Hatzigeorgiou, A.G. DIANA-MicroT Web Server V5.0: Service Integration into MiRNA Functional Analysis Workflows. Nucleic Acids Res. 2013, 41, W169–W173. [Google Scholar] [CrossRef] [PubMed]
- Dweep, H.; Sticht, C.; Pandey, P.; Gretz, N. MiRWalk–Database: Prediction of Possible MiRNA Binding Sites by “Walking” the Genes of Three Genomes. J. Biomed. Inform. 2011, 44, 839–847. [Google Scholar] [CrossRef] [PubMed]
- Li, J.H.; Liu, S.; Zhou, H.; Qu, L.H.; Yang, J.H. StarBase V2.0: Decoding MiRNA-CeRNA, MiRNA-NcRNA and Protein–RNA Interaction Networks from Large-Scale CLIP-Seq Data. Nucleic Acids Res. 2014, 42, D92–D97. [Google Scholar] [CrossRef]
- Travis, S.P.L.; Higgins, P.D.R.; Orchard, T.; Van Der Woude, C.J.; Panaccione, R.; Bitton, A.; O’Morain, C.; Panés, J.; Sturm, A.; Reinisch, W.; et al. Review Article: Defining Remission in Ulcerative Colitis. Aliment. Pharmacol. Ther. 2011, 34, 113–124. [Google Scholar] [CrossRef]
- Sayed, D.; Abdellatif, M. MicroRNAs in Development and Disease. Physiol. Rev. 2011, 91, 827–887. [Google Scholar] [CrossRef]
- Liang, S.; Zhang, Y.; Li, J.; Yao, S. Phytochemical Profiling, Isolation, and Pharmacological Applications of Bioactive Compounds from Insects of the Family Blattidae Together with Related Drug Development. Molecules 2022, 27, 8882. [Google Scholar] [CrossRef]
- Kucharzik, T.; Koletzko, S.; Kannengießer, K.; Dignaß, A. Ulcerative Colitis—Diagnostic and Therapeutic Ralgorithms. Dtsch. Arztebl. Int. 2020, 117, 564–574. [Google Scholar] [CrossRef]
- Thanikachalam, P.V.; Maurya, R.K.; Garg, V.; Monga, V. An Insight into the Medicinal Perspective of Synthetic Analogs of Indole: A Review. Eur. J. Med. Chem. 2019, 180, 562–612. [Google Scholar] [CrossRef]
- Cao, R.; Peng, W.; Wang, Z.; Xu, A. β-Carboline Alkaloids: Biochemical and Pharmacological Functions. Curr. Med. Chem. 2007, 14, 479–500. [Google Scholar] [CrossRef]
- Baek, S.C.; Nam, K.H.; Yi, S.A.; Jo, M.S.; Lee, K.H.; Lee, Y.H.; Lee, J.; Kim, K.H. Anti-Adipogenic Effect of β-Carboline Alkaloids from Garlic (Allium sativum). Foods 2019, 8, 673. [Google Scholar] [CrossRef]
- Xing, X.; Li, F.; Hu, Y.; Zhang, L.; Hui, Q.; Qin, H.; Jiang, Q.; Jiang, W.; Fang, C.; Zhang, L. Discovery of Novel Tetrahydro-β-Carboline Containing Aminopeptidase N Inhibitors as Cancer Chemosensitizers. Front. Oncol. 2022, 12, 894842. [Google Scholar] [CrossRef] [PubMed]
- Ma, Z.; Huang, Y.; Wan, K.; Zhu, F.; Sheng, C.; Chen, S.; Liu, D.; Dong, G. Structural Simplification of Evodiamine: Discovery of Novel Tetrahydro-β-Carboline Derivatives as Potent Antitumor Agents. Bioorganic Med. Chem. Lett. 2021, 40, 127954. [Google Scholar] [CrossRef]
- Wang, F.X.; Deng, A.J.; Li, M.; Wei, J.F.; Qin, H.L.; Wang, A.P. (3S)-1,2,3,4-Tetrahydro-β-Carboline-3-Carboxylic Acid from Cichorium Endivia. L Induces Apoptosis of Human Colorectal Cancer HCT-8 Cells. Molecules 2012, 18, 418–429. [Google Scholar] [CrossRef]
- Herraiz, T. 1-Methyl-1,2,3,4-Tetrahydro-β-Carboline-3-Carboxylic Acid and 1,2,3,4-Tetrahydro-β-Carboline-3-Carboxylic Acid in Fruits. J. Agric. Food Chem. 1999, 47, 4883–4887. [Google Scholar] [CrossRef]
- Herraiz, T. Occurrence of 1,2,3,4-Tetrahydro-β-Carboline-3-Carboxylic Acid and 1-Methyl-1,2,3,4-Tetrahydro-β-Carboline-3-Carboxylic Acid in Fruit Juices, Purees, and Jams. J. Agric. Food Chem. 1998, 46, 3484–3490. [Google Scholar] [CrossRef]
- Herraiz, T.; Galisteo, J. Tetrahydro-β-Carboline Alkaloids Occur in Fruits and Fruit Juices. Activity as Antioxidants and Radical Scavengers. J. Agric. Food Chem. 2003, 51, 7156–7161. [Google Scholar] [CrossRef]
- Herraiz, T. Tetrahydro-Beta-Carboline-3-Carboxylic Acid Compounds in Fish and Meat: Possible Precursors of Co-Mutagenic Beta-Carbolines Norharman and Harman in Cooked Foods. Food Addit. Contam. 2000, 17, 859–866. [Google Scholar] [CrossRef]
- Stavropoulou, E.; Pircalabioru, G.G.; Bezirtzoglou, E. The Role of Cytochromes P450 in Infection. Front. Immunol. 2018, 9, 89. [Google Scholar] [CrossRef]
- Kusunoki, Y.; Ikarashi, N.; Matsuda, S.; Matsukawa, Y.; Kitaoka, S.; Kon, R.; Tajima, M.; Wakui, N.; Ochiai, W.; Machida, Y.; et al. Expression of Hepatic Cytochrome P450 in a Mouse Model of Ulcerative Colitis Changes with Pathological Conditions. J. Gastroenterol. Hepatol. 2015, 30, 1618–1626. [Google Scholar] [CrossRef]
- Siewert, E.; Bort, R.; Kluge, R.; Heinrich, P.C.; Castell, J.V.; Jover, R. Hepatic Cytochrome P450 Down-Regulation during Aseptic Inflammation in the Mouse Is Interleukin 6 Dependent. Hepatology 2000, 32, 49–55. [Google Scholar] [CrossRef]
- Whittaker, C.; Hynes, R.O. Distribution and Evolution of von Willebrand/Integrin a Domains: Widely Dispersed Domains with Roles in Cell Adhesion and Elsewhere. Mol. Biol. Cell 2002, 13, 3369–3387. [Google Scholar] [CrossRef] [PubMed]
- Tadayon, S.H.; Vaziri-Pashkam, M.; Kahali, P.; Ansari Dezfouli, M.; Abbassian, A. Common Genetic Variant in VIT Is Associated with Human Brain Asymmetry. Front. Hum. Neurosci. 2016, 10, 236. [Google Scholar] [CrossRef] [PubMed]
- Nikolaus, S.; Schulte, B.; Al-Massad, N.; Thieme, F.; Schulte, D.M.; Bethge, J.; Rehman, A.; Tran, F.; Aden, K.; Häsler, R.; et al. Increased Tryptophan Metabolism Is Associated with Activity of Inflammatory Bowel Diseases. Gastroenterology 2017, 153, 1504–1516.e2. [Google Scholar] [CrossRef] [PubMed]
- Chen, S.; Wang, M.; Yin, L.; Ren, W.; Bin, P.; Xia, Y.; Liu, G.; Yang, H.; Tan, B.; Yin, Y. Effects of Dietary Tryptophan Supplementation in the Acetic Acid-Induced Colitis Mouse Model. Food Funct. 2018, 9, 4143–4152. [Google Scholar] [CrossRef] [PubMed]
- Derkacz, A.; Olczyk, P.; Olczyk, K.; Komosinska-Vassev, K. The Role of Extracellular Matrix Components in Inflammatory Bowel Diseases. J. Clin. Med. 2021, 10, 1122. [Google Scholar] [CrossRef]
- Zhu, J.J.; Yao, S.; Guo, X.; Yue, B.S.; Ma, X.Y.; Li, J. Bioactivity-Guided Screening of Wound-Healing Active Constituents from American Cockroach (Periplaneta americana). Molecules 2018, 23, 101. [Google Scholar] [CrossRef]
- Wang, Y.; Tang, Q.; Duan, P.; Yang, L. Curcumin as a Therapeutic Agent for Blocking NF-ΚB Activation in Ulcerative Colitis. Immunopharmacol. Immunotoxicol. 2018, 40, 476–482. [Google Scholar] [CrossRef]
- Lu, P.D.; Zhao, Y.H. Targeting NF-ΚB Pathway for Treating Ulcerative Colitis: Comprehensive Regulatory Characteristics of Chinese Medicines. Chin. Med. 2020, 15, 15. [Google Scholar] [CrossRef]
- Hegazy, S.K. Effect of Probiotics on Pro-Inflammatory Cytokines and NF-ΚB Activation in Ulcerative Colitis. World J. Gastroenterol. 2010, 16, 4145. [Google Scholar] [CrossRef]
- Bantel, H.; Berg, C.; Vieth, M.; Stolte, M.; Kruis, W.; Schulze-Osthoff, K. Mesalazine Inhibits Activation of Transcription Factor NF-ΚB in Inflamed Mucosa of Patients with Ulcerative Colitis. Am. J. Gastroenterol. 2000, 95, 3452–3457. [Google Scholar] [CrossRef]
- Luo, C.; Zhang, H. The Role of Proinflammatory Pathways in the Pathogenesis of Colitis-Associated Colorectal Cancer. Mediat. Inflamm. 2017, 2017, 5126048. [Google Scholar] [CrossRef]
- Stevens, C.; Walz, G.; Singaram, C.; Lipman, M.L.; Zanker, B.; Muggia, A.; Antonioli, D.; Peppercorn, M.A.; Strom, T.B. Tumor Necrosis Factor-α, Interleukin-1β, and Interleukin-6 Expression in Inflammatory Bowel Disease. Dig. Dis. Sci. 1992, 37, 818–826. [Google Scholar] [CrossRef] [PubMed]
- Ge, C.Y.; Wei, L.Y.; Tian, Y.; Wang, H.H. A Seven-NF-ΚB-Related Gene Signature May Distinguish Patients with Ulcerative Colitis-Associated Colorectal Carcinoma. Pharmacogenomics Pers. Med. 2020, 13, 707–718. [Google Scholar] [CrossRef] [PubMed]
- Shi, L.; Han, X.; Li, J.X.; Liao, Y.T.; Kou, F.S.; Wang, Z.B.; Shi, R.; Zhao, X.J.; Sun, Z.M.; Hao, Y. Identification of Differentially Expressed Genes in Ulcerative Colitis and Verification in a Colitis Mouse Model by Bioinformatics Analyses. World J. Gastroenterol. 2020, 26, 5983–5996. [Google Scholar] [CrossRef] [PubMed]
- Eiro, N.; Barreiro-Alonso, E.; Fraile, M.; González, L.O.; Altadill, A.; Vizoso, F.J. Expression of MMP-2, MMP-7, MMP-9, and TIMP-1 by Inflamed Mucosa in the Initial Diagnosis of Ulcerative Colitis as a Response Marker for Conventional Medical Treatment. Pathobiology 2022, 90, 81–93. [Google Scholar] [CrossRef]
- Stallhofer, J.; Friedrich, M.; Konrad-Zerna, A.; Wetzke, M.; Lohse, P.; Glas, J.; Tillack-Schreiber, C.; Schnitzler, F.; Beigel, F.; Brand, S. Lipocalin-2 Is a Disease Activity Marker in Inflammatory Bowel Disease Regulated by IL-17A, IL-22, and TNF-α and Modulated by IL23R Genotype Status. Inflamm. Bowel Dis. 2015, 21, 1. [Google Scholar] [CrossRef]
- Bai, X.; Bai, G.; Tang, L.; Liu, L.; Li, Y.; Jiang, W. Changes in MMP-2, MMP-9, Inflammation, Blood Coagulation and Intestinal Mucosal Permeability in Patients with Active Ulcerative Colitis. Exp. Ther. Med. 2020, 20, 269–274. [Google Scholar] [CrossRef]
- Lin, Q.; Kang, X.; Li, X.; Wang, T.; Liu, F.; Jia, J.; Jin, Z.; Xue, Y. NF-ΚB-Mediated Regulation of Rat CYP2E1 by Two Independent Signaling Pathways. PLoS ONE 2019, 14, e0225531. [Google Scholar] [CrossRef]
- Zhou, M.; Wang, X.; Shi, H.; Cheng, L.; Wang, Z.; Zhao, H.; Yang, L.; Sun, J. Characterization of Long Non-Coding RNA-Associated CeRNA Network to Reveal Potential Prognostic LncRNA Biomarkers in Human Ovarian Cancer. Oncotarget 2016, 7, 12598–12611. [Google Scholar] [CrossRef]
- Chen, Y.; Tian, Z.; Hou, H.; Gai, W. The Noncoding RNAs Regulating Pyroptosis in Colon Adenocarcinoma Were Derived from the Construction of a CeRNA Network and Used to Develop a Prognostic Model. BMC Medical Genom. 2022, 15, 201. [Google Scholar] [CrossRef]
- Bian, Y.; Gao, G.; Zhang, Q.; Qian, H.; Yu, L.; Yao, N.; Qian, J.; Liu, B.; Qian, X. KCNQ1OT1/MiR-217/ZEB1 Feedback Loop Facilitates Cell Migration and Epithelial-Mesenchymal Transition in Colorectal Cancer. Cancer Biol. Ther. 2019, 20, 886–896. [Google Scholar] [CrossRef] [PubMed]
- Zhu, M.; Xie, J. LncRNA MALAT1 Promotes Ulcerative Colitis by Upregulating LncRNA ANRIL. Dig. Dis. Sci. 2020, 65, 3191–3196. [Google Scholar] [CrossRef] [PubMed]
- Zhang, B.; Li, T.; Wang, C.; Han, J.; Wang, B.; Sun, G. LncRNA MALAT1: A Potential Therapeutic Target in DSSinduced Ulcerative Colitis Progression in Vitro. Trop. J. Pharm. Res. 2020, 19, 1871–1877. [Google Scholar] [CrossRef]
- Wang, Y.; Wang, N.; Cui, L.; Li, Y.; Cao, Z.; Wu, X.; Wang, Q.; Zhang, B.; Ma, C.; Cheng, Y. Long Non-Coding RNA MEG3 Alleviated Ulcerative Colitis through Upregulating MiR-98-5p-Sponged IL-10. Inflammation 2021, 44, 1049–1059. [Google Scholar] [CrossRef]
- Wang, H.; Teng, J.; Wang, M.; Zhang, Y.; Liu, X.; Liu, Z. Expression and Significant Roles of the LncRNA NEAT1/MiR-493-5p/Rab27A Axis in Ulcerative Colitis. Immun. Inflamm. Dis. 2023, 11, e814. [Google Scholar] [CrossRef]





| Score | Weight Loss (%) | Fecal Consistency | Hematochezia |
|---|---|---|---|
| 0 | 2 | normal | normal |
| 1 | 1–5 | mildly | brown |
| 2 | 5–10 | very soft | |
| 3 | 10–15 | watery | bloody stool |
| 4 | >15 |
| Group | Raw Reads | Raw Bases/Gb | Clean Reads | Clean Bases/Gb | Q20% | Q30% | GC% |
|---|---|---|---|---|---|---|---|
| Control | 42,696,764 | 6.40 | 42,310,822 | 6.07 | 97.60 | 92.98 | 48.83 |
| 56,141,084 | 8.42 | 55,660,204 | 7.89 | 97.59 | 92.98 | 48.25 | |
| 44,270,844 | 6.64 | 43,841,050 | 6.26 | 97.30 | 92.32 | 47.89 | |
| Model | 57,692,332 | 8.65 | 57,107,032 | 8.01 | 97.44 | 92.62 | 48.09 |
| 53,302,866 | 7.99 | 52,812,240 | 7.47 | 97.60 | 92.99 | 48.08 | |
| 52,981,578 | 7.95 | 52,281,226 | 7.45 | 96.77 | 91.16 | 47.90 | |
| PACEL | 56,887,736 | 8.53 | 56,328,228 | 8.06 | 97.49 | 92.77 | 47.78 |
| 44,062,114 | 6.60 | 43,558,032 | 6.14 | 92.47 | 92.70 | 48.27 | |
| 52,104,786 | 7.82 | 51,465,340 | 7.29 | 97.40 | 92.53 | 48.42 | |
| Trp | 45,386,754 | 6.81 | 44,906,136 | 6.41 | 97.36 | 92.47 | 48.30 |
| 53,629,778 | 8.04 | 53,098,600 | 7.52 | 92.47 | 92.71 | 47.86 | |
| 51,868,678 | 7.78 | 51,333,280 | 7.24 | 97.65 | 93.12 | 48.13 | |
| Try | 45,720,034 | 6.86 | 45,132,078 | 6.38 | 96.92 | 91.51 | 48.08 |
| 42,604,908 | 6.39 | 42,225,936 | 6.01 | 97.72 | 93.30 | 48.31 | |
| 56,801,716 | 8.52 | 56,290,092 | 7.90 | 97.54 | 92.87 | 48.11 | |
| Thcc | 45,957,584 | 6.89 | 45,504,176 | 6.43 | 97.39 | 92.49 | 48.30 |
| 53,156,784 | 7.97 | 52,652,812 | 7.45 | 97.35 | 92.36 | 47.92 | |
| 45,837,944 | 6.88 | 45,392,864 | 6.38 | 97.34 | 92.43 | 49.18 |
Disclaimer/Publisher’s Note: The statements, opinions and data contained in all publications are solely those of the individual author(s) and contributor(s) and not of MDPI and/or the editor(s). MDPI and/or the editor(s) disclaim responsibility for any injury to people or property resulting from any ideas, methods, instructions or products referred to in the content. |
© 2024 by the authors. Licensee MDPI, Basel, Switzerland. This article is an open access article distributed under the terms and conditions of the Creative Commons Attribution (CC BY) license (https://creativecommons.org/licenses/by/4.0/).
Share and Cite
Xie, Y.; Yu, Q.; Yao, S.; Peng, R.; Li, J. Transcriptomic Insights into the Molecular Mechanisms of Indole Analogues from the Periplaneta americana Extract and Their Therapeutic Effects on Ulcerative Colitis. Animals 2025, 15, 63. https://doi.org/10.3390/ani15010063
Xie Y, Yu Q, Yao S, Peng R, Li J. Transcriptomic Insights into the Molecular Mechanisms of Indole Analogues from the Periplaneta americana Extract and Their Therapeutic Effects on Ulcerative Colitis. Animals. 2025; 15(1):63. https://doi.org/10.3390/ani15010063
Chicago/Turabian StyleXie, Yuchen, Qi Yu, Shun Yao, Rui Peng, and Jing Li. 2025. "Transcriptomic Insights into the Molecular Mechanisms of Indole Analogues from the Periplaneta americana Extract and Their Therapeutic Effects on Ulcerative Colitis" Animals 15, no. 1: 63. https://doi.org/10.3390/ani15010063
APA StyleXie, Y., Yu, Q., Yao, S., Peng, R., & Li, J. (2025). Transcriptomic Insights into the Molecular Mechanisms of Indole Analogues from the Periplaneta americana Extract and Their Therapeutic Effects on Ulcerative Colitis. Animals, 15(1), 63. https://doi.org/10.3390/ani15010063

