Molecular Prevalence, Genetic Diversity, and Tissue Tropism of Bartonella Species in Small Mammals from Yunnan Province, China
Abstract
Simple Summary
Abstract
1. Introduction
2. Materials and Methods
2.1. Sample Collection and Processing
2.2. DNA Extraction
2.3. Bartonella spp. Detection
2.4. Sequence Identification and Phylogenetic Analysis
2.5. Construction of Plasmids and Determination of DNA Copy Number
2.6. qPCR Optimization
2.7. Standard Curves Plotting
2.8. qPCR Sensitivity and Specificity Evaluation
2.9. qPCR Repeatability and Stability Evaluation
2.10. Comparison of qPCR and Conventional PCR Assays
2.11. qPCR for Small Mammal Samples
2.12. Tissue Tropism of Bartonella spp. in Small Mammals
2.13. Statistical Test
3. Results
3.1. Sample Collection and Testing
3.2. Comparison of Similarities among ssrA, rpoB, and gltA Genes in Bartonella spp.
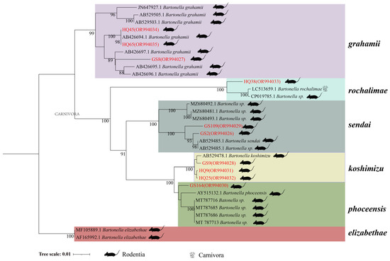
3.3. Phylogenetic Analysis
3.4. Establishment of qPCR Standard Curve
3.5. Evaluation of qPCR Sensitivity and Specificity
3.6. Evaluation of qPCR Repeatability and Stability
3.7. Comparison of Sensitivity between qPCR and Conventional PCR Methods
3.8. Tissue Tropism of Bartonella spp. in Small Mammals
4. Discussion
5. Conclusions
Supplementary Materials
Author Contributions
Funding
Institutional Review Board Statement
Informed Consent Statement
Data Availability Statement
Acknowledgments
Conflicts of Interest
References
- Cheslock, M.A.; Embers, M.E. Human Bartonellosis: An Underappreciated Public Health Problem? Trop. Med. Infect. Dis. 2019, 4, 69. [Google Scholar] [CrossRef] [PubMed]
- Kerkhoff, F.T.; Bergmans, A.M.; van Der Zee, A.; Rothova, A. Demonstration of Bartonella grahamii DNA in ocular fluids of a patient with neuroretinitis. J. Clin. Microbiol. 1999, 37, 4034–4038. [Google Scholar] [CrossRef] [PubMed]
- Daly, J.S.; Worthington, M.G.; Brenner, D.J.; Moss, C.W.; Hollis, D.G.; Weyant, R.S.; Steigerwalt, A.G.; Weaver, R.E.; Daneshvar, M.I.; O’Connor, S.P. Rochalimaea elizabethae sp. nov. isolated from a patient with endocarditis. J. Clin. Microbiol. 1993, 31, 872–881. [Google Scholar] [CrossRef] [PubMed]
- Kosoy, M.; Bai, Y.; Sheff, K.; Morway, C.; Baggett, H.; Maloney, S.A.; Boonmar, S.; Bhengsri, S.; Dowell, S.F.; Sitdhirasdr, A.; et al. Identification of Bartonella infections in febrile human patients from Thailand and their potential animal reservoirs. Am. J. Trop. Med. Hyg. 2010, 82, 1140–1145. [Google Scholar] [CrossRef] [PubMed]
- Welch, D.F.; Carroll, K.C.; Hofmeister, E.K.; Persing, D.H.; Robison, D.A.; Steigerwalt, A.G.; Brenner, D.J. Isolation of a new subspecies, Bartonella vinsonii subsp. arupensis, from a cattle rancher: Identity with isolates found in conjunction with Borrelia burgdorferi and Babesia microti among naturally infected mice. J. Clin. Microbiol. 1999, 37, 2598–2601. [Google Scholar]
- Kosoy, M.; Murray, M.; Gilmore, R.D., Jr.; Bai, Y.; Gage, K.L. Bartonella strains from ground squirrels are identical to Bartonella washoensis isolated from a human patient. J. Clin. Microbiol. 2003, 41, 645–650. [Google Scholar] [CrossRef][Green Version]
- Kosoy, M.; Morway, C.; Sheff, K.W.; Bai, Y.; Colborn, J.; Chalcraft, L.; Dowell, S.F.; Peruski, L.F.; Maloney, S.A.; Baggett, H.; et al. Bartonella tamiae sp. nov., a newly recognized pathogen isolated from three human patients from Thailand. J. Clin. Microbiol. 2008, 46, 772–775. [Google Scholar] [CrossRef] [PubMed]
- Krugel, M.; Krol, N.; Kempf, V.A.J.; Pfeffer, M.; Obiegala, A. Emerging rodent-associated Bartonella: A threat for human health? Parasit. Vectors 2022, 15, 113. [Google Scholar] [CrossRef] [PubMed]
- Breitschwerdt, E.B.; Kordick, D.L. Bartonella infection in animals: Carriership, reservoir potential, pathogenicity, and zoonotic potential for human infection. Clin. Microbiol. Rev. 2000, 13, 428–438. [Google Scholar] [CrossRef]
- Buffet, J.P.; Kosoy, M.; Vayssier-Taussat, M. Natural history of Bartonella-infecting rodents in light of new knowledge on genomics, diversity and evolution. Future Microbiol. 2013, 8, 1117–1128. [Google Scholar] [CrossRef]
- Anstead, G.M. The centenary of the discovery of trench fever, an emerging infectious disease of World War 1. Lancet Infect. Dis. 2016, 16, e164–e172. [Google Scholar] [CrossRef]
- Silaghi, C.; Pfeffer, M.; Kiefer, D.; Kiefer, M.; Obiegala, A. Bartonella, Rodents, Fleas and Ticks: A Molecular Field Study on Host-Vector-Pathogen Associations in Saxony, Eastern Germany. Microb. Ecol. 2016, 72, 965–974. [Google Scholar] [CrossRef]
- Marquez, F.J. Detection of Bartonella alsatica in European wild rabbit and their fleas (Spilopsyllus cuniculi and Xenopsylla cunicularis) in Spain. Parasit. Vectors 2015, 8, 56. [Google Scholar] [CrossRef] [PubMed][Green Version]
- Chomel, B.B.; Carlos, E.T.; Kasten, R.W.; Yamamoto, K.; Chang, C.C.; Carlos, R.S.; Abenes, M.V.; Pajares, C.M. Bartonella henselae and Bartonella clarridgeiae infection in domestic cats from The Philippines. Am. J. Trop. Med. Hyg. 1999, 60, 593–597. [Google Scholar] [CrossRef] [PubMed]
- Lilley, T.M.; Veikkolainen, V.; Pulliainen, A.T. Molecular Detection of Candidatus Bartonella hemsundetiensis in Bats. Vector Borne Zoonotic Dis. 2015, 15, 706–708. [Google Scholar] [CrossRef] [PubMed]
- Antequera-Gomez, M.L.; Lozano-Almendral, L.; Barandika, J.F.; Gonzalez-Martin-Nino, R.M.; Rodriguez-Moreno, I.; Garcia-Perez, A.L.; Gil, H. Bartonella chomelii is the most frequent species infecting cattle grazing in communal mountain pastures in Spain. Appl. Environ. Microbiol. 2015, 81, 623–629. [Google Scholar] [CrossRef]
- Maillard, R.; Riegel, P.; Barrat, F.; Bouillin, C.; Thibault, D.; Gandoin, C.; Halos, L.; Demanche, C.; Alliot, A.; Guillot, J.; et al. Bartonella chomelii sp. nov., isolated from French domestic cattle (Bos taurus). Int. J. Syst. Evol. Microbiol. 2004, 54, 215–220. [Google Scholar] [CrossRef]
- Li, H.; Liu, W.; Zhang, G.Z.; Sun, Z.Z.; Bai, J.Y.; Jiang, B.G.; Zhang, Y.Y.; Zhao, X.G.; Yang, H.; Tian, G.; et al. Transmission and maintenance cycle of Bartonella quintana among rhesus macaques, China. Emerg. Infect. Dis. 2013, 19, 297–300. [Google Scholar] [CrossRef] [PubMed]
- Mediannikov, O.; El Karkouri, K.; Robert, C.; Fournier, P.E.; Raoult, D. Non-contiguous finished genome sequence and description of Bartonella florenciae sp. nov. Stand. Genom. Sci. 2013, 9, 185–196. [Google Scholar] [CrossRef]
- Adekambi, T.; Drancourt, M.; Raoult, D. The rpoB gene as a tool for clinical microbiologists. Trends Microbiol. 2009, 17, 37–45. [Google Scholar] [CrossRef]
- Bondoso, J.; Harder, J.; Lage, O.M. rpoB gene as a novel molecular marker to infer phylogeny in Planctomycetales. Antonie Van Leeuwenhoek 2013, 104, 477–488. [Google Scholar] [CrossRef] [PubMed]
- Volokhov, D.V.; Simonyan, V.; Davidson, M.K.; Chizhikov, V.E. RNA polymerase beta subunit (rpoB) gene and the 16S-23S rRNA intergenic transcribed spacer region (ITS) as complementary molecular markers in addition to the 16S rRNA gene for phylogenetic analysis and identification of the species of the family Mycoplasmataceae. Mol. Phylogenet. Evol. 2012, 62, 515–528. [Google Scholar] [PubMed]
- Diaz, M.H.; Bai, Y.; Malania, L.; Winchell, J.M.; Kosoy, M.Y. Development of a novel genus-specific real-time PCR assay for detection and differentiation of Bartonella species and genotypes. J. Clin. Microbiol. 2012, 50, 1645–1649. [Google Scholar] [CrossRef] [PubMed]
- Irwin, D.M.; Kocher, T.D.; Wilson, A.C. Evolution of the cytochrome b gene of mammals. J. Mol. Evol. 1991, 32, 128–144. [Google Scholar] [CrossRef]
- Wang, B.; Cai, C.L.; Li, B.; Zhang, W.; Zhu, Y.; Chen, W.H.; Zhuo, F.; Shi, Z.L.; Yang, X.L. Detection and characterization of three zoonotic viruses in wild rodents and shrews from Shenzhen city, China. Virol. Sin. 2017, 32, 290–297. [Google Scholar] [CrossRef] [PubMed]
- Wang, B.; Yang, X.L.; Li, W.; Zhu, Y.; Ge, X.Y.; Zhang, L.B.; Zhang, Y.Z.; Bock, C.T.; Shi, Z.L. Detection and genome characterization of four novel bat hepadnaviruses and a hepevirus in China. Virol. J. 2017, 14, 40. [Google Scholar] [CrossRef] [PubMed]
- Wang, B.; Li, W.; Zhou, J.H.; Li, B.; Zhang, W.; Yang, W.H.; Pan, H.; Wang, L.X.; Bock, C.T.; Shi, Z.L.; et al. Chevrier’s Field Mouse (Apodemus chevrieri) and Pere David’s Vole (Eothenomys melanogaster) in China Carry Orthohepeviruses that form Two Putative Novel Genotypes Within the Species Orthohepevirus C. Virol. Sin. 2018, 33, 44–58. [Google Scholar] [CrossRef]
- Guo, L.; Li, B.; Han, P.; Dong, N.; Zhu, Y.; Li, F.; Si, H.; Shi, Z.; Wang, B.; Yang, X.; et al. Identification of a Novel Hepacivirus in Southeast Asian Shrew (Crocidura fuliginosa) from Yunnan Province, China. Pathogens 2023, 12, 1400. [Google Scholar] [CrossRef] [PubMed]
- Huang, H.; Fu, M.; Han, P.; Yin, H.; Yang, Z.; Kong, Y.; Wang, B.; Yang, X.; Ren, T.; Zhang, Y. Clinical and Molecular Epidemiology of Hemorrhagic Fever with Renal Syndrome Caused by Orthohantaviruses in Xiangyun County, Dali Prefecture, Yunnan Province, China. Vaccines 2023, 11, 1477. [Google Scholar] [CrossRef]
- Norman, A.F.; Regnery, R.; Jameson, P.; Greene, C.; Krause, D.C. Differentiation of Bartonella-like isolates at the species level by PCR-restriction fragment length polymorphism in the citrate synthase gene. J. Clin. Microbiol. 1995, 33, 1797–1803. [Google Scholar] [CrossRef]
- Renesto, P.; Gouvernet, J.; Drancourt, M.; Roux, V.; Raoult, D. Use of rpoB gene analysis for detection and identification of Bartonella species. J. Clin. Microbiol. 2001, 39, 430–437. [Google Scholar] [CrossRef] [PubMed]
- Kumar, S.; Stecher, G.; Li, M.; Knyaz, C.; Tamura, K. MEGA X: Molecular Evolutionary Genetics Analysis across Computing Platforms. Mol. Biol. Evol. 2018, 35, 1547–1549. [Google Scholar] [CrossRef]
- Li, D.-M.; Yu, D.-Z.; Liu, Q.-Y.; Gong, Z.-D. Study on the prevalence of Bartonella species in rodent hosts from different enviromental areas in Yunnan. Chin. J. Epidemiol. 2004, 25, 934–937. [Google Scholar]
- Rao, H.; Li, S.; Lu, L.; Wang, R.; Song, X.; Sun, K.; Shi, Y.; Li, D.; Yu, J. Genetic diversity of Bartonella species in small mammals in the Qaidam Basin, western China. Sci. Rep. 2021, 11, 1735. [Google Scholar] [CrossRef] [PubMed]
- Li, D.-M.; Hou, Y.; Song, X.P.; Fu, Y.Q.; Li, G.C.; Li, M.; Eremeeva, M.E.; Wu, H.X.; Pang, B.; Yue, Y.J.; et al. High prevalence and genetic heterogeneity of rodent-borne Bartonella species on Heixiazi Island, China. Appl. Environ. Microbiol. 2015, 81, 7981–7992. [Google Scholar] [CrossRef] [PubMed]
- Yu, J.; Zhang, X.Y.; Chen, Y.X.; Cheng, H.B.; Li, D.M.; Rao, H.X. Molecular detection and genetic characterization of small rodents associated Bartonella species in Zhongtiao Mountain, China. PLoS ONE 2022, 17, e0264591. [Google Scholar] [CrossRef] [PubMed]
- Liu, Q.; Sun, J.; Lu, L.; Fu, G.; Ding, G.; Song, X.; Meng, F.; Wu, H.; Yang, T.; Ren, Z.; et al. Detection of Bartonella species in small mammals from Zhejiang Province, China. J. Wildl. Dis. 2010, 46, 179–185. [Google Scholar] [CrossRef] [PubMed]
- Kim, K.S.; Inoue, K.; Kabeya, H.; Sato, S.; Takada, T.; Pangjai, D.; Chiu, S.H.; Fujita, H.; Kawabata, H.; Takada, N.; et al. Prevalence and Diversity of Bartonella Species in Wild Small Mammals in Asia. J. Wildl. Dis. 2016, 52, 10–21. [Google Scholar] [CrossRef] [PubMed]
- Myers, N.; Mittermeier, R.A.; Mittermeier, C.G.; da Fonseca, G.A.; Kent, J. Biodiversity hotspots for conservation priorities. Nature 2000, 403, 853–858. [Google Scholar] [CrossRef]
- La Scola, B.; Zeaiter, Z.; Khamis, A.; Raoult, D. Gene-sequence-based criteria for species definition in bacteriology: The Bartonella paradigm. Trends Microbiol. 2003, 11, 318–321. [Google Scholar] [CrossRef]
- Birtles, R.J.; Harrison, T.G.; Saunders, N.A.; Molyneux, D.H. Proposals to unify the genera Grahamella and Bartonella, with descriptions of Bartonella talpae comb. nov., Bartonella peromysci comb. nov., and three new species, Bartonella grahamii sp. nov., Bartonella taylorii sp. nov., and Bartonella doshiae sp. nov. Int. J. Syst. Bacteriol. 1995, 45, 1–8. [Google Scholar] [CrossRef] [PubMed][Green Version]
- Oksi, J.; Rantala, S.; Kilpinen, S.; Silvennoinen, R.; Vornanen, M.; Veikkolainen, V.; Eerola, E.; Pulliainen, A.T. Cat scratch disease caused by Bartonella grahamii in an immunocompromised patient. J. Clin. Microbiol. 2013, 51, 2781–2784. [Google Scholar] [CrossRef] [PubMed]
- Serratrice, J.; Rolain, J.M.; Granel, B.; Ene, N.; Conrath, J.; Avierinos, J.F.; Disdier, P.; Raoult, D.; Weiller, P.J. Bilateral retinal artery branch occlusions revealing Bartonella grahamii infection. Rev. Med. Interne. 2003, 24, 629–630. [Google Scholar] [CrossRef] [PubMed]
- Parrott, J.H.; Dure, L.; Sullender, W.; Buraphacheep, W.; Frye, T.A.; Galliani, C.A.; Marston, E.; Jones, D.; Regnery, R. Central nervous system infection associated with Bartonella quintana: A report of two cases. Pediatrics 1997, 100, 403–408. [Google Scholar] [CrossRef]
- Podsiadly, E.; Chmielewski, T.; Tylewska-Wierzbanowska, S. Bartonella henselae and Borrelia burgdorferi infections of the central nervous system. Ann. N. Y. Acad. Sci. 2003, 990, 404–406. [Google Scholar] [CrossRef]





| Order | Species | Locations (County) | Composition (%) | Prevalence, % | |||
|---|---|---|---|---|---|---|---|
| qPCR | Conventional PCR | ||||||
| ssrA | rpoB | gltA | |||||
| Rodentia | Chevrier’s field mouse (Apodemus chevrieri) | Heqing, Gongshan | 151/333 (45.4) | 67/151 (44.4) | 23/151 (19.0) | 5/151 (3.3) | 3/151 (1.9) |
| Small Oriental vole (Eothenomys eleusis) | Heqing, Gongshan | 94/333 (28.2) | 26/94 (27.7) | 4/94 (4.2) | 4/94 (4.2) | 0/94 (0.0) | |
| Chestnut white-bellied rat (Niviventer fulvescens) | Heqing, Gongshan | 1/333 (0.3) | 1/1 (100.0) | 1/1 (100.0) | 1/1 (100.0) | 0/1 (0.0) | |
| Asian house rat (Rattus tanezumi) | Heqing, Gongshan | 32/333 (9.6) | 2/32 (6.3) | 3.1 (1/32) | 0/32 (0.0) | 0/32 (0.0) | |
| Norway rat (Rattus norvegicus) | Gongshan | 1/333 (0.3) | 0/1 (0.0) | 0/1 (0.0) | 0/1 (0.0) | 0/1 (0.0) | |
| White-footed Indochinese rat (Rattus nitidus) | Heqing | 1/333 (0.3) | 0/1 (0.0) | 0/1 (0.0) | 0/1 (0.0) | 0/1 (0.0) | |
| Ryukyu mouse (Mus caroli) | Heqing | 3/333 (0.9) | 0/3 (0.0) | 0.0 (0/3) | 0/3 (0.0) | 0/3 (0.0) | |
| House moue (Mus musculu) | Heqing | 2/333 (0.6) | 0/2 (0.0) | 0.0 (0/2) | 0/2 (0.0) | 0/2 (0.0) | |
| Swinhoe’s striped squirrel (Tamiops swinhoei) | Heqing | 1/333 (0.3) | 0/1 (0.0) | 0/1 (0.0) | 0/1 (0.0) | 0/1 (0.0) | |
| Smoke-bellied niviventer (Niviventer eha) | Gongshan | 2/333 (0.6) | 0/2 (0.0) | 0/2 (0.0) | 0/2 (0.0) | 0/2 (0.0) | |
| Eulipotyphla | Long-tailed red-toothed shrew (Episoriculus leucops) | Gongshan | 5/333 (1.5) | 3/5 (60.0) | 0/5 (0.0) | 0/5 (0.0) | 2/5 (40.0) |
| Asian gray shrew (Crocidura attenuate) | Gongshan | 14/333 (4.2) | 0/14 (0.0) | 0/14 (0.0) | 0/14 (0.0) | 0/14 (0.0) | |
| Chinese mole shrew (Anourosorex squamipes) | Gongshan | 17/333 (4.2) | 4/17 (23.5) | 1/17 (16.7) | 0/17 (0.0) | 0/17 (0.0) | |
| Lagomorpha | Tibet pika (Ochtona Thibetana) | Gongshan | 9/333 (2.7) | 2/9 (22.2) | 0/9 (0.0) | 0/9 (0.0) | 0/9 (0.0) |
| Total | 333/333 | ||||||
| Spleen | Heart | Brain | Kidney | Lung | Liver | Rectum | |
|---|---|---|---|---|---|---|---|
| Mean (Copies/g) | 3.3 105 | 1.1 105 | 9.7 104 | 2.5 104 | 2.5 104 | 2.2 104 | 2.0 104 |
| SEM (Copies/g) | 1.8 105 | 104 | 1.5 104 | 9.7 103 | 5.4 103 | 5.2 103 | 5.7 103 |
Disclaimer/Publisher’s Note: The statements, opinions and data contained in all publications are solely those of the individual author(s) and contributor(s) and not of MDPI and/or the editor(s). MDPI and/or the editor(s) disclaim responsibility for any injury to people or property resulting from any ideas, methods, instructions or products referred to in the content. |
© 2024 by the authors. Licensee MDPI, Basel, Switzerland. This article is an open access article distributed under the terms and conditions of the Creative Commons Attribution (CC BY) license (https://creativecommons.org/licenses/by/4.0/).
Share and Cite
Han, P.-Y.; Xu, F.-H.; Tian, J.-W.; Zhao, J.-Y.; Yang, Z.; Kong, W.; Wang, B.; Guo, L.-J.; Zhang, Y.-Z. Molecular Prevalence, Genetic Diversity, and Tissue Tropism of Bartonella Species in Small Mammals from Yunnan Province, China. Animals 2024, 14, 1320. https://doi.org/10.3390/ani14091320
Han P-Y, Xu F-H, Tian J-W, Zhao J-Y, Yang Z, Kong W, Wang B, Guo L-J, Zhang Y-Z. Molecular Prevalence, Genetic Diversity, and Tissue Tropism of Bartonella Species in Small Mammals from Yunnan Province, China. Animals. 2024; 14(9):1320. https://doi.org/10.3390/ani14091320
Chicago/Turabian StyleHan, Pei-Yu, Fen-Hui Xu, Jia-Wei Tian, Jun-Ying Zhao, Ze Yang, Wei Kong, Bo Wang, Li-Jun Guo, and Yun-Zhi Zhang. 2024. "Molecular Prevalence, Genetic Diversity, and Tissue Tropism of Bartonella Species in Small Mammals from Yunnan Province, China" Animals 14, no. 9: 1320. https://doi.org/10.3390/ani14091320
APA StyleHan, P.-Y., Xu, F.-H., Tian, J.-W., Zhao, J.-Y., Yang, Z., Kong, W., Wang, B., Guo, L.-J., & Zhang, Y.-Z. (2024). Molecular Prevalence, Genetic Diversity, and Tissue Tropism of Bartonella Species in Small Mammals from Yunnan Province, China. Animals, 14(9), 1320. https://doi.org/10.3390/ani14091320

