Coxiella burnetii and Reproductive Disorders in Cattle: A Systematic Review
Abstract
Simple Summary
Abstract
1. Introduction
2. Materials and Methods
2.1. Definition of the Reproductive Parameters
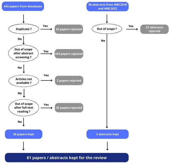
2.2. Systematic Review
- Population: cattle, specifically dairy cows and breeding heifers.
- Intervention: reproductive disorders (ASPW complex, RFMs, metritis/endometritis, infertility/sub-fertility).
- Comparison: none.
- Outcomes: relationship between clinical signs and C. burnetii infection/prevalence or/and mechanism of action.
- Type of publication: peer-reviewed (PR *); other publication (OP ^).
- Type of study: case–control and cohort studies (CCS *); other type of study (without a control group; OTS ^).
- Type of C. burnetii test: direct test (PCR, histology, ELISA antigen) on individual samples (DIR *); indirect test (antibodies based on serology) or direct test on a sample of pooled animals (including Bulk Tank Milk—BTM) (OTH ^).
- Comparative statistical analysis: Yes *; No ^.
3. Results and Discussion
3.1. Search Results
| Table | Parameter | Score 0 | Score 1 (*) | Score 2 (**) | Score 3 (***) | Score 4 (****) | Total |
|---|---|---|---|---|---|---|---|
| Table 3 | ASPW Complex | 0 (0%) | 4 (9%) | 21 (49%) | 15 (35%) | 3 (7%) | 43 |
| Table 4 | RFMs | 0 (0%) | 1 (11%) | 5 (56%) | 1 (11%) | 2 (22%) | 9 |
| Table 5 | (Endo)metritis | 0 (0%) | 0 (0%) | 4 (50%) | 3 (37%) | 1 (13%) | 8 |
| Table 6 | Infertility/Sub-fertility | 0 (0%) | 1 (5%) | 6 (32%) | 10 (53%) | 2 (10%) | 19 |
| Table | Parameters | Studies with Evidence Scores of 1, 2, 3 or 4 | Studies with Evidence Scores of 3 or 4 | ||
|---|---|---|---|---|---|
| Evidence Available | No Evidence Available | Evidence Available | No Evidence Available | ||
| Table 3 | ASPW Complex | 33/43 (77%) | 10/43 (23%) | 13/18 (72%) | 5/18 (28%) |
| Table 4 | RFMs | 5/9 (56%) | 4/9 (44%) | 2/3 (67%) | 1/3 (33%) |
| Table 5 | (Endo)metritis | 3/8 (38%) | 5/8 (62%) | 2/4 (50%) | 2/4 (50%) |
| Table 6 | Fertility/Sub-fertility | 12/19 (63%) | 7/19 (37%) | 8/12 (67%) | 4/12 (33%) |
3.2. Abortion, Stillbirth, Perinatal Mortality and Weak Offspring (ASPW Complex)
| Country Authors Ref. No. | Type of Publication: PR or OP | Study Population: No. of Animals (A) and/or Herds (H) | Type of Study: CCS or OTS | Type of Test to Identify Presence of C. burnetii: DIR and/or OTH | Comparative Statistical Analysis: Yes or No | Key Findings | Evidence Score (^^^^ to ****) | Evidence for Association between ASPW and C. burnetii: Yes, No or Unclear |
|---|---|---|---|---|---|---|---|---|
| Algeria Derdour et al., 2017 [27] | PR * | A: 360; H: 54; | CCS * | OTH ^: Elisa on serum | Yes * | Seropositive cows are 7 times more at risk of abortion than seronegative cows (OR 7.08; CI 95% 1.27–39.36, p < 0.05). | **^* | Yes |
| Austria Sodoma et al., 2019 [28] | PR * | A: 150; H: 50–75 | OTS ^ | DIR * & OTH: ELISA on aborted cow serum (n = 85); PCR on aborted foetuses (n = 66) | No ^ | Total of 5% of abortions in the study population was related to Q fever. | *^*^ | Yes |
| Belgium Saegerman et al., 2015 [29] | PR * | H: 206 | OTS ^ | OTH ^: ELISA on Bulk Tank Milk (BTM) | Yes * | BTM seropositive herds (58%) are more likely to experience abortion (multivariate analysis; OR 2.04; 95% CI 1.14–3.66; p = 0.02) and stillborn or weak calves (univariate analysis; OR = 2.14; 95% CI: 1.05–4.39; no p-value) than seronegative herds. | *^^* | Yes |
| Bulgaria Vidic et al., 1990 [30] | PR * | A: 387 (134 had aborted) | OTS ^ | OTH ^: Complement Fixation Test (CFT) on serum | Yes * | Seropositivity rate is higher in cows having had abortion (19.4%) than in randomly chosen cows (9.5%) (p < 0.01). | *^^* | Yes |
| Canada Bildfell et al., 2000 [31] | PR * | A: 43 (aborting cows) | CCS * | DIR *: Smear colouration and immunohistochemistry (IHC) of placentas | Yes * | C. burnetii positivity associated with inflammation (p = 0.003), necrosis (p = 0.012), and foetal pneumonia (p = 0.015). | **** | Yes |
| Cyprus Cantas et al., 2011 [32] | PR * | A: 51 (aborting cows) H: 51 | OTS ^ | DIR *: PCR on aborted foetuses | Yes * (survey-data-analysis procedure) | Total of 35% of foetal stomach samples were PCR-positive. The logistic regression model identified ticks (OR = 4.5; p < 0.05), poor hygiene (OR = 0.30; p < 0.05) and presence of carnivores (OR = 3.3; p < 0.01) as the on-farm risk factors associated with occurrence of C. burnetii abortions. | *^** | Yes |
| Czech Republic Literak and Rodriguez 1994 [33] | PR * | A: 213 (aborting cows) H: 13 | OTS ^ | OTH ^: CFT on serum | Yes * | Total of 6% of aborted cows were seropositive; unclear of C. burnetii involvement. | *^^* | Unclear |
| Denmark Jensen et al., 2007 [26] | PR * | A: 86 | CCS * | DIR *: Fluorescent in situ hybridization (FISH) and IHC of placentas | No ^ | One placenta was positive. | ***^ | Unclear |
| Denmark Nielsen et al., 2011 [34] | PR * | A: 2362 calvings H: 24 with 13 BTM samples/H | CCS * | OTH ^: ELISA on BTM | Yes * | Total of 5.6% of calvings had perinatal mortality. Level of BTM positivity not associated with increased risk of stillbirth (>270 day of pregnancy) or perinatal mortality (<24 h after birth). Timing of BTM sampling may be important. | **^* | No |
| Ethiopia Robi et al., 2023 [35] | PR * | A: 461 | CCS * | OTH ^: ELISA on serum | Yes * | Total 22.6% prevalence of abortion. Seropositive cows are more likely (OR 2.7; 95% CI 1.26–5.62; p < 0.05) to abort than seronegative cows. | **^* | Yes |
| France Durand and Strohl 1978 [36] | PR * | A: 2222 not aborted and 575 aborted cows | OTS ^ | OTH ^: CFT on serum | No ^ | Seropositivity rate ‘significantly’ higher in aborted cows than in non-aborted (4.1% vs. 1.8%; p-value not given). | *^^^ | Yes |
| France Guatteo et al., 2012 [37] | PR * | A: 24 aborted cows | OTS ^ | DIR * & OTH: PCR on vaginal mucous; ELISA on serum and milk | No ^ | C. burnetii shedding in vaginal mucous of very short duration post-calving. Serum ELISA is a poor tool to diagnose abortions or detect shedder cows. | *^*^ | Unclear |
| France Gache et al., 2017 [38] | PR * | A: 731 for serology, 2695 for abortion | OTS ^ | DIR * & OTH: ELISA ± PCR on serum | No ^ | Total of 2.7% (n = 90) of the abortive episodes investigated potentially related to C. burnetii. | *^*^ | Yes |
| France Guatteo et al., 2020 [39] | PR * | H: 866 (series of abortions) | OTS ^ | DIR * & OTH: PCR on aborted foetuses; ELISA on serum of six random cows within one herd | No ^ | According to the French observatory for abortion causes in ruminants, C. burnetii is involved in 9.7% of cattle. | *^*^ | Yes |
| France Jegou et al., 2022 [40] | OP ^ | H: 642 | OTS ^ | DIR * & OTH: PCR on vaginal discharge; ELISA on serum | Yes * | Q fever involved in 12% of abortions. | ^^** | Yes |
| Germany van Moll et al., 1993 [41] | PR * | A: 4 | OTS ^ | DIR *: IHC on foetal placenta | No ^ | C. burnetii antigen found in placenta of aborted foetuses. | *^*^ | Yes |
| Germany Sting et al., 2000 [42] | PR * | A: 826; H: 38 | OTS ^ | DIR * & OTH: Capture ELISA on vaginal swabs (antigen detection); CFT on serum | Yes * | No significant relationship between C. burnetii infection and abortion. | *^** | No |
| Germany Sting et al., 2002 [43] | PR * | A: 1167 (77 aborted); H: 105 (with fertility disorders) | CCS * | DIR * & OTH: Capture ELISA on vaginal swabs (antigen detection); ELISA on serum | Yes * | Infected cows (antigen detected) are more likely (OR 3.68; 95% CI 1.01–12.12, p = 0.01) to abort. Seropositive cows are more likely (OR 2.07; 95% CI 1.23–3.49, p = 0.003) to abort. | **** | Yes |
| Germany Muller et al., 2015 [44] | PR * | A: 591; H: 48 (38 with abortion problems) | OTS ^ | OTH ^: ELISA on serum | Yes * | The number of seropositive animals is higher in herds with abortion problems (p = 0.03). | *^^* | Yes |
| Germany Freick et al., 2018 [45] | PR * | A: 86 (56 having stillbirths); H: 1 (endemically infected) | CCS * | DIR * & OTH: PCR and ELISA on pre-colostral calf blood; PCR on cotyledons | Yes * | Total of 7.1% of stillbirth calves were PCR-positive; no live birth calves were positive. C. burnetii DNA found in 5/12 cotyledon samples of stillbirth cows vs. 2/12 live birth cows. | **** | Yes |
| Greece Dovolou et al., 2011 [46] | PR * | H: 80 (for global seroprevalence) A: 526; H: 10 (for within-herd seroprevalence and relationship with fertility disorders | OTS ^ | OTH ^: ELISA on BTM for global seroprevalence; ELISA on blood for individual seroprevalence | Yes * | Total of 35% (n = 28) of the farms have antibodies in BTM. No statistical relationship between animal serology status and abortion rate. | *^^* | No |
| India Balamurugan et al., 2021 [47] | PR * | A: 323; H: 44 (with history of abortion) | OTS ^ | DIR * & OTH: PCR and ELISA on serum | Yes * | Overall seropositivity was 44%, of which 60% were associated with abortions (p < 0.01). | *^** | Yes |
| India Sarangi et al., 2021 [48] | PR * | A: 64; H: 1 | OTS ^ | DIR * & OTH: PCR on placenta, milk, vaginal swab, nasal swab; ELISA on serum | Yes * | C. burnetii DNA detected in 12/64 samples from abortion. Seropositivity and history of abortion were not associated (OR 0.94; 95% CI 0.4–2.2). | *^** | Unclear |
| Iran Mohabati-Mobarez et al., 2021 [49] | PR * | A: 46 | OTS ^ | DIR *: PCR on aborted foetuses (liver or spleen) or placenta | No ^ | C. burnetii in 21.7% of aborted cattle samples. | *^*^ | Yes |
| Italy Cabassi et al., 2006 [50] | PR * | A: 1250 (650 having aborted) | CCS * | OTH ^: ELISA on serum | Yes * | Seropositivity rate higher in aborting cows than in control cows (44.9% vs. 22%; p < 0.001). | **^* | Yes |
| Italy Valla et al., 2014 [51] | PR * | H: 246 (106 positive) | CCS * | OTH ^: PCR on BTM | Yes * | No relationship between positivity and the incidence of abortion (other causes of abortions were not investigated). | **^* | No |
| Italy Coin et al., 2022 [52] | OP ^ | A: 4562 (all with aborted foetuses) | OTS ^ | DIR * & OTH: PCR on foetal spleen; CFT and ELISA on serum | No ^ | Total of 15% of cows had C. burnetii antibodies and it was detected in 4.7% of aborted foetuses. | ^^*^ | Yes |
| Latvia Grantina-Levina et al., 2022 [53] | PR * | A: 1557 (aborted cows) and 744 (foetuses) H: 1062 | OTS ^ | DIR * & OTH: PCR on aborted foetuses (liver, spleen, placenta; ELISA on serum and milk | Yes * | Seropositivity rate of aborted cows is significantly higher than for non-aborting cows (20.6% vs. 3.3%, p < 0.00001). | *^** | Yes |
| Netherlands Muskens et al., 2012 [54] | PR * | A: 100 (aborted/stillborn foetuses) H: 96 | OTS ^ | DIR *: PCR on pooled foetal tissues and placenta; IHC on placenta | No ^ | Four placentas were IHC- and PCR-positive; all from third-trimester calves and associated with inflammation of the placenta. | *^*^ | Yes |
| Pakistan Hussain et al., 2022 [55] | PR * | A: 448 (half cows, half buffaloes) H: 112 | OTS ^ | OTH ^: ELISA on serum | Yes * | Total 58.9% positivity of herds. There was an association between seropositivity and history of abortion (OR 8.87; 95% CI 5.39–15.10; p < 0.001). | *^^* | Yes |
| Portugal Clemente et al., 2009 [56] | PR * | A: 29 with history of abortion | OTS ^ | DIR *: PCR on placenta (n = 1), vaginal swab (n = 4), foetal organs (n = 24) | No ^ | Total of 17.2% of samples were seropositive. | *^*^ | Yes |
| South Africa Mangena et al., 2023 [57] | PR * | A: 272 | OTS ^ | DIR * & OTH: PCR on foetal organs; CFT on serum | Yes * | Seropositivity of 0.7%. C. burnetii DNA found in organs of aborted foetuses and stillborn calves in 2/6 animal samples. | *^** | Yes |
| Spain Lopez-Gatius et al., 2012 [58] | PR * | A: 781 (>90 day in milk); H: 3 (history of sub-fertility and positive BTM tests) | OTS ^ | OTH: PCR on BTM; ELISA on serum | Yes * | Seropositivity was detected in 50.2% of cows but was not associated with rates of abortion or stillbirth. | *^^* | No |
| Switzerland Hassig and Lubsen 1998 [59] | PR * | A: 6923 (with or without history of abortion); H: 352 | CCS * | OTH ^: CFT on serum | Yes * | A total of 16.7% positive—no case/control difference. In infected herds, seropositive cows have a higher (OR 4.68; 95% CI 0.92–28.46) risk of abortion. | **^* | Yes |
| Switzerland Mock et al., 2020 [60] | PR * | A: 47; H: 21 | OTS ^ | DIR * & OTH: PCR on placenta and/or foetus abomasal contents; ELISA for antigen and antibodies on serum | Yes * | C. burnetii is a major cause of infectious perinatal mortality (found in 34.2% and 55.6% of primiparous and multiparous cows, respectively, more than any other of 13 pathogens tested for). | *^** | Yes |
| Turkey Kucukkalem et al., 2013 [61] | OP ^ | A: 100 | OTS ^ (Pilot study) | DIR *: PCR on aborted foetuses (spleen, liver or stomach contents) | No ^ | C. burnetii DNA found in 6/100 liver and lungs of aborted foetuses. | ^^*^ | Yes |
| Turkey Gunaydin et al., 2015 [62] | PR * | A: 102 | OTS ^ | DIR *: PCR on aborted foetuses stomach contents | No ^ | C. burnetii DNA in stomach of 3.9% of aborted foetuses. | *^*^ | Yes |
| Turkey Yilmazbas-Mecitoglu et al., 2022 [63] | OP ^ | A: 575 (174 positive, 226 negative) | CCS * | OTH ^: Serology (technique not specified) | No ^ | Abortion rate was 0.6% in positive and 2.7% in negative cows. Incidence of stillbirth was 3.5% in positive and 1.9% in negative cows. | ^*^^ | Unclear |
| Turkey Kilicoglu et al., 2023 [64] | PR * | A: 670 aborted foetuses | OTS ^ | DIR *: PCR on aborted calves’ livers | No ^ | Total of 7.0% of samples were positive. | *^*^ | Yes |
| United Arab Emirates Barigye et al., 2021 [65] | PR * | A: 759 | CCS * | OTH ^: ELISA on serum | Yes * | Of all cows 36.5% were positive and 19.5% had previously aborted. Positive relationship between seropositivity and abortion history (p = 0.001). | **^* | Yes |
| United Kingdom Pritchard et al., 2011 [66] | PR * | A: 124 | OTS ^ | DIR *: Modified Ziehl-Neelsen stained impression smears of placental cotyledons; PCR of cotyledons and foetal fluids | No ^ | C. burnetii found in 7.3% of samples. | *^*^ | Yes |
| Uruguay Macias-Rioseco et al., 2019 [67] | PR * | A: 4 placentas/foetuses from C. burnetii-associated aborted cows H: 1 | OTS ^ | DIR *: Histology, IHC and PCR on placentas | No ^ | Total of 2/4 placentas had evidence of fibrinonecrotizing placentitis. C. burnetii was found intralesionally by IHC. | *^*^ | Yes |
| Uruguay Macias-Rioseco et al., 2020 [68] | PR * | A: 102 cows that aborted | OTS ^ | DIR *: IHC on placentas and/or foetuses | No ^ | Total of 6% of abortion cases were considered to be due to C. burnetii. | *^*^ | Yes |
3.3. Retained Placenta/Foetal Membranes (RFMs)
| Country Authors Ref. No. | Type of Publication: PR or OP | Study Population: no. of Animals (A) and/or Herds (H) | Type of Study: CCS or OTS | Type of Test to Identify Presence of C. burnetii: DIR and/or OTH | Comparative Statistical Analysis: Yes or No | Key Findings | Evidence Score (^^^^ to ****) | Evidence for Association between RFMs and C. burnetii: Yes, No or Unclear |
|---|---|---|---|---|---|---|---|---|
| Bulgaria Vidic et al., 1990 [29] | PR * | A: 165 with RFMs, 1.645 random cows | OTS ^ | OTH ^: CFT on serum | Yes * | Total of 10.9% of cows had C. burnetii antibodies. There was no association with RFMs. | *^^* | No |
| Greece Dovolou et al., 2011 [46] | PR * | H: 80 (for global seroprevalence) A: 526; H: 10 (for within herd seroprevalence and relationship with fertility disorders) | OTS ^ | OTH ^: ELISA on BTM for global seroprevalence; ELISA on blood for individual seroprevalence | Yes * | Total of 35% (n = 28) of the farms have antibodies in BTM. No clear statistical relationship between animal serology status and RFM rate. | *^^* | No |
| Hungary and Slovakia Dobos et al., 2020 [76] | PR * | A: 72 cows with RFMs; H: 15 | OTS ^ | DIR *: PCR and IHC on cotyledons | No ^ | Positivity in approx. 61% of samples indicating a link to RFMs. | *^*^ | Yes |
| Hungary Dobos and Fodor 2021 [77] | PR * | A: 167 monitored for RFMs; H: 35 | CCS * | DIR *: PCR on cotyledons | Yes * | Total of 89% of 90 RFM cow cotyledons and 40.3% of 77 non-RFM cow cotyledons were PCR-positive (OR 12.6; p = 0.002). Total of 21.3% of RFM cow samples were highly loaded with C. burnetii vs. none of the non-RFM samples. | **** | Yes |
| Iran Khalili et al., 2012 [78] | PR * | A: 161 (79 with reproductive problems); H: 19 (9 with reproductive problems) | CCS * | OTH ^: ELISA on serum | Yes * | Total of 51.4% of cows with reproductive problems (abortion, stillbirth, RFMs, mastitis) vs. 10.3% without problems were positive (p < 0.05). | **^* | Yes |
| Pakistan Rashid et al., 2019 [79] | PR * | A: 827 (cows and buffaloes); H: 11 | OTS ^ | OTH ^: ELISA on serum | Yes * | Seropositivity of 6.1%. Seropositive animals were more likely (OR 1.68; 95% CI 0.94–5.73; no p-value) to have RFMs. | *^^* | Yes |
| Spain Lopez-Gatius et al., 2012 [58] | PR * | A: 781 (> 90 day in milk); H: 3 (history of sub-fertility and positive BTM tests) | OTS ^ | OTH ^: PCR on BTM; ELISA on serum | Yes * | Seropositive cows (50.2%) were more likely to have RFMs (OR 1.74; 95% CI 1.31–3.42; p = 0.04) than seronegative cows. | *^^* | Yes |
| Spain Garcia-Ispierto et al., 2013 [80] | PR * | A: 43; H: 2 | CCS * | DIR * & OTH: PCR on BTM, individual milk, colostrum, faeces, cotyledons, vaginal fluid; ELISA on serum | Yes * | No effect of C. burnetii on incidence of RFMs. | **** | No |
| Turkey Yilmazbas-Mecitoglu et al., 2022 [63] | OP ^ | A: 575 (165–170 day pregnant) | CCS * | OTH ^: Serology (technique not specified) | No ^ | Incidence of RFMs was 9.4% in positive (n = 170) and 14.5% in negative (n = 214) cows. | ^*^^ | No |
3.4. Metritis and Endometritis
| Country Authors Ref. No. | Type of Publication: PR or OP | Study Population: no. of Animals (A) and/or Herds (H) | Type of Study: CCS or OTS | Type of Test to Identify Presence of C. burnetii: DIR and/or OTH | Comparative Statistical Analysis: Yes or No | Key Findings | Evidence Score (^^^^ to ****) | Evidence for Association between (Endo) Metritis and C. burnetii: Yes, No or Unclear |
|---|---|---|---|---|---|---|---|---|
| Canada Turcotte et al., 2021 [81] | PR * | A: 202; H: 9 | OTS ^ | DIR * & OTH: PCR on vaginal mucus; ELISA on milk | Yes * | All vaginal samples were negative. Total of 12.9% of milk samples were positive. No link of positivity with cytological endometritis. | *^** | No |
| Greece Dovolou et al., 2011 [46] | PR * | H: 80 (for global seroprevalence) A: 526; H: 10 (for within herd seroprevalence and relationship with fertility disorders) | OTS ^ | OTH ^: ELISA on BTM for global seroprevalence; ELISA on blood for individual seroprevalence | Yes * | Total of 35% (n = 28) of the farms have antibodies in BTM. No statistical relationship between animal serology status and uterine infection. | *^^* | No |
| Hungary Dobos et al., 2022 [82] | PR * | A: 40 infertile cows; H: 5 | OTS ^ | DIR * & OTH: PCR on uterine swabs; histology on uterus biopsies; ELISA on serum | Yes * | Total of 65% of cows were seropositive. C. burnetii DNA found in 7.5% of swabs/biopsies. Total of 41% of samples had moderate/severe cell infiltration of the endometrium. | *^** | Yes |
| Italy Valla et al., 2014 [51] | PR * | H: 246 (106 positive) | CCS * | OTH ^: PCR on BTM | Yes * | Positive herds more likely (OR 2.49; p = 0.0005) to have metritis/clinical endometritis. | **^* | Yes |
| Italy De Biase et al., 2018 [83] | PR * | A: 40 | OTS ^ | DIR *: IHC and PCR on uterine biopsies | No ^ | Total of 25% of samples were PCR-positive and had mild/severe chronic endometritis. | *^*^ | Yes |
| Netherlands Muskens et al., 2011 [84] | PR * | A: 45 cows with metritis; H: 12 | OTS ^ | DIR * & OTH: PCR on uterine discharge; ELISA on BTM | No ^ | One uterine sample tested positive. Four cows were seropositive. No link to metritis. | *^*^ | No |
| Spain Garcia-Ispierto et al., 2013 [80] | PR * | A: 43; H: 2 | CCS * | DIR * & OTH: PCR on BTM, individual milk, colostrum, faeces, vaginal fluid; ELISA on serum | Yes * | Seropositive cows were less likely (OR 0.10) to suffer endometritis. Animals not infected with C. burnetii seem to be susceptible to infection and not protected against the bacterium. | **** | Unclear |
| Turkey Yilmazbas-Mecitoglu et al., 2022 [63] | OP ^ | A: 575 (165–170 day pregnant) | CCS * | OTH ^: Serology (technique not specified) | No ^ | Incidence of metritis was 7.1% in positive (n = 174) and 8.4% in negative (n = 226) cows. | ^**^ | No |
3.5. Infertility and Sub-Fertility
| Country Authors Ref. No. | Type of Publication: PR or OP | Study Population: no. of Animals (A) and/or Herds (H) | Type of Study: CCS or OTS | Type of Test to Identify Presence of C. burnetii: DIR and/or OTH | Comparative Statistical Analysis: Yes or No | Key Findings | Evidence Score (^^^^ to ****) | Evidence for Association between Reproductive Disorders and C. burnetii: Yes, No or Unclear |
|---|---|---|---|---|---|---|---|---|
| Belgium Saegerman et al., 2015 [29] | PR * | H: 206 | OTS ^ | OTH ^: ELISA on BTM | Yes * | BTM seropositive herds (58%) are more likely to experience irregular repeat breeding (OR 2.02; 95% CI 1.07–3.81; p = 0.03). | *^^* | Yes |
| Canada Turcotte et al., 2021 [81] | PR * | A: 202; H: 9 | OTS ^ | DIR * & OTH: PCR on vaginal samples; ELISA on individual milk | Yes * | Positivity and success at first service were not associated (OR 1.3; 0.48–3.3; p = 0.64). | *^** | No |
| Czech Republic Literak and Rodriguez 1994 [33] | PR * | A: 213 | OTS ^ | OTH ^: CFT on serum | Yes * | Total of 6.1% of aborting cows were seropositive. No association of seropositivity with other reproductive parameters. | *^^* | No |
| France Jegou et al., 2022 [40] | OP ^ | H: 642 | OTS ^ | DIR * & OTH: PCR on vaginal discharge; ELISA on serum of six randomly chosen cows within the same herd | Yes * | First service fertility rate in herds with C. burnetii-associated abortions were 7 percentage points lower than in herds without C. burnetii-associated abortions (40.2% vs. 47.2%; p = 0.02). | ^^** | Yes |
| Germany Sting et al., 2000 [42] | PR * | A: 826; H: 38 | OTS ^ | DIR * & OTH: Capture ELISA on vaginal swabs (antigen detection); CFT on serum | Yes * | Higher C. burnetii antibody levels linked to greater insemination ratios (p > 0.05). Non-pregnant cows excreted more C. burnetii than pregnant cows (p < 0.05). | *^** | Yes |
| Germany Sting et al., 2002 [43] | PR * | A: 1167 (149 unsuccessfully inseminated); H: 105 | CCS * | DIR * & OTH: Capture ELISA on vaginal swabs (antigen detection); ELISA on serum | Yes * | C. burnetii infections (antigen detected) are not associated with repeated inseminations without success (OR 1.16; 95% CI 0.75–1.78; p = 0.48). No association with seropositivity. | **** | No |
| Germany Freick et al., 2017 [87] | PR * | A: 69; H: 1 | OTS ^ | DIR * & OTH: PCR on vaginal swabs and milk; ELISA on serum | Yes * | Vaginal C. burnetii shedding was highest at parturition (30.9%). C. burnetii seropositivity and shedding had no impact on any parameters (n = 7) of reproduction. | *^** | No |
| Greece Dovolou et al., 2011 [46] | PR * | H: 80 (for global seroprevalence) A: 526; H: 10 (for within herd seroprevalence and relationship with fertility disorders) | OTS ^ | OTH ^: ELISA on BTM for global seroprevalence; ELISA on blood for individual seroprevalence | Yes * | Total of 35% (n = 28) of the farms have antibodies in BTM. No statistical relationship between animal serology status and fertility parameters [number of artificial inseminations (AIs) per pregnancy, calving-to-calving interval]. | *^^* | No |
| Hungary Dobos et al., 2020 [88] | PR * | A: 321 cows pregnant 29–35 day after AI; H: 3 | CCS * | OTH ^: ELISA, CFT on serum | Yes * | Total of 52% of cows were ELISA-positive. Positive correlation (p < 0.05) between seropositivity and loss of pregnancy (60–70 day after AI). High rate (18%) of pregnancy loss. | **^* | Yes |
| India Dhaka et al., 2020 [89] | PR * | A: 711 (including 168 buffalo); H: 8 | OTS ^ | DIR * & OTH: PCR on blood; ELISA on serum | Yes * | Seropositivity was 17.7% in cattle. Seropositivity (46 of 102 cows) was positively linked to reproductive disorders (OR 2.54; 95% CI 1.67–3.85; p = 0.00001) vs. 85 of 478 seronegative cows. | *^** | Yes |
| India Balamurugan et al., 2021 [47] | PR * | A: 323; H: 44 (with history of reproductive disorders) | OTS ^ | DIR * & OTH: PCR and ELISA on serum | Yes * | Overall seropositivity was 44% of which 35% were associated (p < 0.01) with (undefined) reproductive disorders. | *^** | Yes |
| Iran Khalili et al., 2012 [78] | PR * | A: 161; H: 19 (9 with and 10 without reproductive disorders) | CCS * | OTH ^: ELISA on serum | Yes * | Total of 51.35% with reproductive problems (such as abortion, stillbirth, RFMs, mastitis) and 10.3% without problems were seropositive (p < 0.05). | **^* | Yes |
| Italy Miotto et al., 2016 [90] | PR * | H: 28 (16 tested positive) | CCS * | OTH ^: PCR on BTM | Yes * | Number of available heats and days open were higher in positive herds (p < 0.05). | **^* | Yes |
| Pakistan Rashid et al., 2019 [79] | PR * | A: 827 | OTS ^ | OTH ^: ELISA on serum | Yes * | Cows with ovarian disorders (OR 1.79; 95% CI 0.22–14.37), infertility (OR 3.59; 95% CI 0.41–31.46), premature birth/repeat breeders (OR 8.98; 95% CI 2.17–37.21) were more likely to test seropositive. | *^^* | Yes |
| Spain Lopez-Gatius et al., 2012 [58] | PR * | A: 781 (>90 day in milk); H: 3 (history of sub-fertility and positive BTM tests) | CCS * | OTH ^: PCR on BTM; ELISA on serum | Yes * | Seropositive cows (50.2%) were less likely to have pregnancy loss (OR 0.57; 95% CI 0.33–0.99; p = 0.04) than seronegative cows. There was no clarity on the effect of seropositivity on parturition to conception interval. | **^* | Unclear |
| Spain Garcia-Ispierto et al., 2013 [80] | PR * | A: 43; H: 2 | CCS * | DIR * & OTH: PCR on BTM, individual milk, colostrum, faeces, vaginal fluid; ELISA on serum | Yes * | Seronegative cows had delayed return to luteal activity (hazard ratio 2.55, 95% CI 1.4–3.4; p = 0.02. Conception was delayed in non-shedding cows (hazard ratio 2.3, 95% CI 1.0–3.6; p = 0.05). | **** | Yes |
| Spain Lopez-Helguera et al., 2013 [91] | PR * | A: 359 controls, 360 vaccinated against C. burnetii; H: 1 | OTS ^ | OTH ^: ELISA on serum to pre-screen animals | Yes * | Vaccinated cows were 1.22 times more likely to conceive during the first 150 day in milk than control cows. In seronegative cows, the likelihood of pregnancy was 1.25 times higher in vaccinated cows. No effect of vaccination on subsequent fertility in seropositive cows. | *^^* | Yes |
| Spain Garcia-Ispierto et al., 2015 [92] | PR * | A: 208 controls, 212 vaccinated against C. burnetii after 1st parturition; H: 1 | CCS * | OTH ^: ELISA on serum to pre-screen animals | Yes * | First parturition: control cows were more likely to have early foetal loss (OR 1.42; 95% CI 1.1–2.8; p = 0.04) than vaccinated cows. | **^* | Yes |
| Turkey Yilmazbas-Mecitoglu et al., 2022 [63] | OP ^ | A: 575 (165–170 day pregnant) | CCS * | OTH ^: Serology (technique not specified) | No ^ | First conception rate was 34.4% in positive (n = 151) and 29.8% in negative (n = 181) cows. Embryonic loss rate was 11.1% in positive (n = 99) and 6% in negative (n = 83) cows. Rate of repeat breeders was 4.6% in positive (n = 152) and 4.9% in negative (n = 181) cows. | ^*^^ | No |
4. Conclusions
Author Contributions
Funding
Institutional Review Board Statement
Informed Consent Statement
Data Availability Statement
Acknowledgments
Conflicts of Interest
References
- Arricau-Bouvery, N.; Rodolakis, A. Is Q Fever an emerging or re-emerging zoonosis? Vet. Res. 2005, 36, 327–349. [Google Scholar] [CrossRef]
- Eldin, C.; Mélenotte, C.; Mediannikov, O.; Ghigo, E.; Million, M.; Edouard, S.; Mege, J.-L.; Maurin, M.; Raoult, D. From Q fever to Coxiella burnetii infection: A paradigm change. Clin. Microbiol. Rev. 2016, 30, 115–190. [Google Scholar] [CrossRef] [PubMed]
- Sidi-Boumedine, K.; Rousset, E.; Henning, K.; Ziller, M.; Niemczuck, K.; Roest, H.; Thiéry, R. Development of harmonised schemes for the monitoring and reporting of Q-fever in animals in the European Union. EFSA Support. Publ. 2010, 7, 48E. [Google Scholar] [CrossRef]
- Lurier, T.; Rousset, E.; Gasqui, P.; Sala, C.; Claustre, C.; Abrial, D.; Dufour, P.; De Crémoux, R.; Gache, K.; Delignette-Muller, M.L.; et al. Evaluation using latent class models of the diagnostic performances of three ELISA tests commercialized for the serological diagnosis of Coxiella burnetii infection in domestic ruminants. Vet. Res. 2021, 52, 56. [Google Scholar] [CrossRef]
- Garcia-Ispierto, I.; Tutusaus, J.; López-Gatius, F. Does Coxiella burnetii affect reproduction in cattle? A Clinical Update. Reprod. Domest. Anim. Zuchthyg. 2014, 49, 529–535. [Google Scholar] [CrossRef]
- World Organisation for Animal Health. Chapter 3.1.17 Q fever. In Manual of Diagnostic Tests and Vaccines for Terrestrial Animals, 12th ed.; World Organisation for Animal Health (WOAH): Paris, France, 2023; Volume 2018. [Google Scholar]
- den Brom, R.V.; van Engelen, E.; Roest, H.I.J.; van der Hoek, W.; Vellema, P. Coxiella burnetii infections in sheep or goats: An opinionated review. Vet. Microbiol. 2015, 181, 119–129. [Google Scholar] [CrossRef] [PubMed]
- Ali, S.; Zhao, Z.; Zhen, G.; Kang, J.Z.; Yi, P.Z. Reproductive problems in small ruminants (sheep and goats): A substantial economic loss in the world. Large Anim. Rev. 2019, 25, 215–223. [Google Scholar]
- Agerholm, J.S. Coxiella burnetii associated reproductive disorders in domestic animals-a critical review. Acta Vet. Scand. 2013, 55, 13. [Google Scholar] [CrossRef]
- Peter, A.T. Abortions in dairy cows: New insights and economic impact. Proceedings of Western Canadian Dairy Seminar, Red Deer, Alberta, Canada. Adv. Dairy Technol. 2000, 12, 233–244. [Google Scholar]
- Robi, D.T.; Gelalch, B.D.; Deresa, F.B. Case-control study on risk factors associated with brucellosis in aborted cattle of Jimma zone, Ethiopia. Iran. J. Vet. Sci. Technol. 2019, 11, 27–36. [Google Scholar] [CrossRef]
- Hovingh, E. Abortions in Dairy Cattle I: Common Causes of Abortions; Virginia Cooperative Extension (VCE): Blacksburg, VA, USA, 2009. [Google Scholar]
- Mee, J.F.; Jawor, P.; Stefaniak, T. Role of infection and immunity in bovine perinatal mortality: Part 1. Causes and current diagnostic approaches. Animals 2021, 11, 1033. [Google Scholar] [CrossRef] [PubMed]
- Wolf-Jäckel, G.A.; Hansen, M.S.; Larsen, G.; Holm, E.; Agerholm, J.S.; Jensen, T.K. Diagnostic studies of abortion in Danish cattle 2015–2017. Acta Vet. Scand. 2020, 62, 1. [Google Scholar] [CrossRef]
- Cuttance, E.; Laven, R. Estimation of perinatal mortality in dairy calves: A review. Vet. J. 2019, 252, 105356. [Google Scholar] [CrossRef] [PubMed]
- Fourichon, C.; Seegers, H.; Malher, X. Effect of disease on reproduction in the dairy cow: A meta-analysis. Theriogenology 2000, 53, 1729–1759. [Google Scholar] [CrossRef] [PubMed]
- Beagley, J.C.; Whitman, K.J.; Baptiste, K.E.; Scherzer, J. Physiology and treatment of retained fetal membranes in cattle. J. Vet. Intern. Med. 2010, 24, 261–268. [Google Scholar] [CrossRef]
- Sheldon, I.M.; Lewis, G.S.; LeBlanc, S.; Gilbert, R.O. Defining postpartum uterine disease in cattle. Theriogenology 2006, 65, 1516–1530. [Google Scholar] [CrossRef] [PubMed]
- Fricke, P.M.; Wiltbank, M.C. Symposium Review: The implications of spontaneous versus synchronized ovulations on the reproductive performance of lactating dairy cows. J. Dairy Sci. 2022, 105, 4679–4689. [Google Scholar] [CrossRef]
- González-Recio, O.; Alenda, R. Genetic parameters for female fertility traits and a fertility index in Spanish dairy cattle. J. Dairy Sci. 2005, 88, 3282–3289. [Google Scholar] [CrossRef] [PubMed]
- Esslemont, R.J.; Kossaibati, M.A. The use of databases to manage fertility. Anim. Reprod. Sci. 2000, 60, 725–741. [Google Scholar] [CrossRef]
- Page, M.J.; McKenzie, J.E.; Bossuyt, P.M.; Boutron, I.; Hoffmann, T.C.; Mulrow, C.D.; Shamseer, L.; Tetzlaff, J.M.; Akl, E.A.; Brennan, S.E.; et al. The PRISMA 2020 statement: An updated guideline for reporting systematic reviews. Int. J. Surg. 2021, 88, 105906. [Google Scholar] [CrossRef]
- To, H.; Htwe, K.K.; Kako, N.; Kim, H.J.; Yamagufhi, T.; Fukushi, H.; Hirai, K. Prevalence of Coxiella burnetii infection in dairy cattle with reproductive disorders. J. Vet. Med. Sci. 1998, 60, 859–861. [Google Scholar] [CrossRef] [PubMed]
- Plommet, M.; Capponi, M.; Gestin, J.; Renoux, G.; Marly, J.; Sahuc, D.; Petit, A. Fièvre Q expérimentale des bovins. Ann. Rech. Vét. 1973, 4, 325–346. [Google Scholar]
- Methley, A.M.; Campbell, S.; Chew-Graham, C.; McNally, R.; Cheraghi-Sohi, S. PICO, PICOS and SPIDER: A comparison study of specificity and sensitivity in three search tools for qualitative systematic reviews. BMC Health Serv. Res. 2014, 14, 579. [Google Scholar] [CrossRef] [PubMed]
- Jensen, T.K.; Montgomery, D.L.; Jaeger, P.T.; Lindhardt, T.; Agerholm, J.S.; Bille-Hansen, V.; Boye, M. Application of fluorescent in situ hybridisation for demonstration of Coxiella burnetii in placentas from ruminant abortions. APMIS 2007, 115, 347–353. [Google Scholar] [CrossRef] [PubMed]
- Derdour, S.-Y.; Hafsi, F.; Azzag, N.; Tennah, S.; Laamari, A.; China, B.; Ghalmi, F. Prevalence of the main infectious causes of abortion in dairy cattle in Algeria. J. Vet. Res. 2017, 61, 337–343. [Google Scholar] [CrossRef]
- Sodoma, E.; Mitterhuemer, S.; Krassnig, G.; Stellnberger, K.; Reisp, K.; Schmoll, F.; Dünser, M. Infectious causes of abortions in cattle-own experiences and investigations from 2018 (January–September). Tierarztl. Prax. Ausg. G Grosstiere Nutztiere 2019, 47, 143–150. [Google Scholar] [PubMed]
- Saegerman, C.; Speybroeck, N.; Dal Pozzo, F.; Czaplicki, G. Clinical indicators of exposure to Coxiella burnetii in dairy herds. Transbound. Emerg. Dis. 2015, 62, 46–54. [Google Scholar] [CrossRef] [PubMed]
- Vidić, B.; Mihajlović, B.; Galić, M.; Pavlović, R.; Boboš, S. The finding of antibodies for Coxiella burnetii in cows having clinical indications of Q-fever. Acta Vet. Beogr. 1990, 40, 27–30. [Google Scholar]
- Bildfell, R.J.; Thomson, G.W.; Haines, D.M.; McEwen, B.J.; Smart, N. Coxiella burnetii infection is associated with placentitis in cases of bovine abortion. J. Vet. Diagn. Investig. 2000, 12, 419–425. [Google Scholar] [CrossRef]
- Cantas, H.; Muwonge, A.; Sareyyupoglu, B.; Yardimci, H.; Skjerve, E. Q fever abortions in ruminants and associated on-farm risk factors in Northern Cyprus. BMC Vet. Res. 2011, 7, 13. [Google Scholar] [CrossRef]
- Literák, I. Latent Q fever in cattle in Southern Moravia (Czech Republic). Cent. Eur. J. Public Health 1994, 2, 91–94. [Google Scholar] [PubMed]
- Nielsen, K.T.; Nielsen, S.S.; Agger, J.F.; Christoffersen, A.-B.; Agerholm, J.S. Association between antibodies to Coxiella burnetii in bulk tank milk and perinatal mortality of Danish dairy calves. Acta Vet. Scand. 2011, 53, 64. [Google Scholar] [CrossRef]
- Robi, D.T.; Bogale, A.; Urge, B.; Aleme, M.; Temteme, S. Neglected zoonotic bacteria causes and associated risk factors of cattle abortion in different agro-ecological zones of Southwest Ethiopia. Vet. Immunol. Immunopathol. 2023, 259, 110592. [Google Scholar] [CrossRef] [PubMed]
- Durand, M.; Strohl, A. L’infection bovine par l’agent de la fièvre Q En 1977. Rev. Méd. Vét. 1978, 129, 491–500. [Google Scholar]
- Guatteo, R.; Joly, A.; Beaudeau, F. Shedding and serological patterns of dairy cows following abortions associated with Coxiella burnetii DNA detection. Vet. Microbiol. 2012, 155, 430–433. [Google Scholar] [CrossRef] [PubMed]
- Gache, K.; Rousset, E.; Perrin, J.B.; Cremoux, R.D.; Hosteing, S.; Jourdain, E.; Guatteo, R.; Nicollet, P.; Touratier, A.; Calavas, D.; et al. Estimation of the frequency of Q fever in sheep, goat and cattle herds in France: Results of a 3-Year study of the seroprevalence of Q fever and excretion level of Coxiella burnetii in abortive episodes. Epidemiol. Infect. 2017, 145, 3131–3142. [Google Scholar] [CrossRef] [PubMed]
- Guatteo, R.; Hessemann, M.; Gache, K. Les Avortements des Ruminants… 45 Ans Après. Bull. GTV 2020, 100, 25–34. [Google Scholar]
- Jegou, V.; Kuntz, G.; Maynard, B.; Caudriller, J.; Gisbert, P. Relationship between reproductive performance and Q-fever in dairy herds in Brittany (France). In Proceedings of the 31st World Buiatrics Congress, Madrid, Spain, 4–8 September 2022; Volume 1, p. 363. [Google Scholar]
- Van Moll, P.; Baumgärtner, W.; Eskens, U.; Hänichen, T. Immunocytochemical demonstration of Coxiella burnetii antigen in the fetal placenta of naturally infected sheep and cattle. J. Comp. Pathol. 1993, 109, 295–301. [Google Scholar] [CrossRef] [PubMed]
- Sting, R.; Simmert, J.; Mandl, J.; Seemann, G.; Bay, F.; Müller, K.F.; Schmitt, K.; Mentrup, T. Coxiella burnetii infections and infections with bacteria of the genus Chlamydia in dairy cattle. Berl. Munch. Tierarztl. Wochenschr. 2000, 113, 423–430. [Google Scholar]
- Sting, R.; Kopp, J.; Mandl, J.; Seeh, C.; Seemann, G.; Kimmig, P.; Schmitt, K.; Mentrup, T. Studies of Coxiella burnetii infections in dairy herds with special regard to infections in men. Berl. Munch. Tierarztl. Wochenschr. 2002, 115, 360–365. [Google Scholar]
- Müller, S.; Gajewski, Z.; Failing, K.; Wehrend, A. Risk factors of increased abortions in dairy herds-a statistical analysis. Tierarztl. Prax. Ausg. G Grosstiere Nutztiere 2015, 43, 265–268. [Google Scholar] [CrossRef] [PubMed]
- Freick, M.; Konrath, A.; Enbergs, H.; Walraph, J.; Weber, J.; Eulenberger, K. Detection of Coxiella burnetii DNA and anti-Coxiella burnetii IgG antibodies in precolostral blood samples of stillborn calves in an endemically infected Holstein dairy herd. Folia Microbiol. 2018, 63, 253–260. [Google Scholar] [CrossRef] [PubMed]
- Dovolou, E.; Tsiligianni, T.; Vouzaras, D.; Amiridis, G.S. Prevalence of Coxiella burnetii antibodies in bulk milk and blood serum and associations with reproductive indices in cow dairy herds of Central and Northern Greece. J. Hell. Vet. Med. Soc. 2011, 62, 314–319. [Google Scholar] [CrossRef][Green Version]
- Balamurugan, V.; Alamuri, A.; Kumar, K.V.; Govindaraj, G.; Roy, P. Prevalence of Coxiella burnetii antibodies in dairy cattle associated with abortions and reproductive disorders. Proc. Natl. Acad. Sci. India Sect. B Biol. Sci. 2021, 91, 353–359. [Google Scholar] [CrossRef]
- Sarangi, L.N.; Tharani, N.; Polapally, S.; Rana, S.K.; Thodangala, N.; Bahekar, V.S.; Prasad, A.; Chandrasekhar Reddy, R.V.; Surendra, K.S.N.L.; Gonuguntla, H.N.; et al. Infectious bovine abortions: Observations from an organized dairy herd. Braz. J. Microbiol. 2021, 52, 439–448. [Google Scholar] [CrossRef] [PubMed]
- Mohabati Mobarez, A.; Khalili, M.; Mostafavi, E.; Esmaeili, S. Molecular detection of Coxiella burnetii infection in aborted samples of domestic ruminants in Iran. PLoS ONE 2021, 16, e0250116. [Google Scholar] [CrossRef]
- Cabassi, C.S.; Taddei, S.; Donofrio, G.; Ghidini, F.; Piancastelli, C.; Flammini, C.F.; Cavirani, S. Association between Coxiella burnetii seropositivity and abortion in dairy cattle of Northern Italy. Microbiol. Q. J. Microbiol. Sci. 2006, 29, 211–214. [Google Scholar]
- Valla, G.; Bizzarri, D.; Ferrari, G.; Bussacchini, M. Prevalence of Coxiella burnetii in bulk milk in herds of dairy cows and possible correlation with Italian reproductive problems. Large Anim. Rev. 2014, 20, 51–56. [Google Scholar]
- Coin, P.; Dall’Ava, B.; Martignano, F.; Tonellato, F.; Schiavon, E.; Capello, K.; Vesentini, G.; Cornaggia, M.; Cavirani, S.; Barberio, A. Retrospective study on the surveillance on dairy cows infective abortions in Northeastern Italy from 2006 to 2019. In Proceedings of the 31st World Buiatrics Congress, Madrid, Spain, 4–8 September 2022; Volume 2, pp. 116–117. [Google Scholar]
- Grantina-Ievina, L.; Steingolde, Ž.; Boikmanis, G.; Laizane, L.; Ringa-Ošleja, G.; Bubula, I.; Sergejeva, M.; Malisevs, A.; Kibilds, J.; Cvetkova, S. Shedding of Coxiella burnetii in milk of dairy cattle and evidence of Q-fever in domestic ruminants with emphasis on abortion cases in Latvia. Proc. Latv. Acad. Sci. Sect. B 2022, 76, 295–306. [Google Scholar] [CrossRef]
- Muskens, J.; Wouda, W.; Von Bannisseht-Wijsmuller, T.; Van Maanen, C. Prevalence of Coxiella burnetii infections in aborted fetuses and stillborn calves. Vet. Rec. 2012, 170, 260. [Google Scholar] [CrossRef]
- Hussain, S.; Hussain, A.; Aziz, M.U.; Song, B.; Zeb, J.; Hasib, F.Y.; Li, J.; Rehman, A.; George, D.; Cabezas-Cruz, A. First serological evidence of Q fever in large ruminants and its associated risk factors in Punjab, Pakistan. Sci. Rep. 2022, 12, 17278. [Google Scholar] [CrossRef] [PubMed]
- Clemente, L.; Barahona, M.J.; Andrade, M.F.; Botelho, A. Diagnosis by PCR of Coxiella burnetii in aborted fetuses of domestic ruminants in Portugal. Vet. Rec. 2009, 164, 373. [Google Scholar] [CrossRef]
- Mangena, M.L.; Gcebe, N.; Thompson, P.N.; Adesiyun, A.A. Q Fever and toxoplasmosis in South African livestock and wildlife: A retrospective study on seropositivity, sporadic abortion, and stillbirth cases in livestock caused by Coxiella burnetii. BMC Vet. Res. 2023, 19, 168. [Google Scholar] [CrossRef] [PubMed]
- López-Gatius, F.; Almeria, S.; Garcia-Ispierto, I. Serological screening for Coxiella burnetii infection and related reproductive performance in high producing dairy cows. Res. Vet. Sci. 2012, 93, 67–73. [Google Scholar] [CrossRef] [PubMed]
- Hässig, M.; Lubsen, J. Relationship between abortions and seroprevalences to selected infectious agents in dairy cows. J. Vet. Med. Ser. B 1998, 45, 435–441. [Google Scholar] [CrossRef] [PubMed]
- Mock, T.; Mee, J.F.; Dettwiler, M.; Rodriguez-Campos, S.; Hüsler, J.; Michel, B.; Häfliger, I.M.; Drögemüller, C.; Bodmer, M.; Hirsbrunner, G. Evaluation of an investigative model in dairy herds with high calf perinatal mortality rates in Switzerland. Theriogenology 2020, 148, 48–59. [Google Scholar] [CrossRef] [PubMed]
- Küçükkalem, Ö.; Cengİz, S.; Altun, S.K.; Yıldırım, M. Determination of Coxiella burnetii in cow abortions by polymerase chain reaction in Erzurum province. Atatürk Üniv. Vet. Bilim. Derg. 2013, 8, 224–228. [Google Scholar]
- Günaydin, E.; Müstak, H.K.; Sareyyüpoglu, B.; Ata, Z. PCR detection of Coxiella burnetii in fetal abomasal contents of ruminants. Kafkas Üniv. Vet. Fak. Derg. 2015, 21, 69–73. [Google Scholar]
- Yilmazbas-Mecitoglu, G.; Yildiz, G.E.; Kucuk, K.; Guner, B.; Keskin, A.; Gumen, A. The effect of Coxiella burnetii inactived vaccine on reproductive parameters and milk yield in Holstein. In Proceedings of the 31st World Buiatrics Congress, Madrid, Spain, 4–8 September 2022; Volume 1, p. 369. [Google Scholar]
- Kilicoglu, Y.; Akpinar, R.K.; Kiziltepe, S.; Merhan, O.; Bozukluhan, K. Molecular investigation of Coxiella burnetii in the Middle and East Black Sea region in aborted bovine fetuses and investigation of the oxidant/antioxidant system. Comp. Immunol. Microbiol. Infect. Dis. 2023, 98, 101995. [Google Scholar] [CrossRef]
- Barigye, R.; Hassan, N.A.D.; Abdalla Alfaki, I.M.; Barongo, M.B.; Mohamed, M.E.H.; Mohteshamuddin, K. Seroprevalence of Coxiella burnetii in a dairy cattle herd from the Al Ain Region, United Arab Emirates. Trop. Anim. Health Prod. 2021, 53, 112. [Google Scholar] [CrossRef]
- Pritchard, G.C.; Smith, R.P.; Errington, J.; Hannon, S.; Jones, R.M.; Mearns, R. Prevalence of Coxiella burnetii in livestock abortion material using PCR. Vet. Rec. Engl. Ed. 2011, 169, 391. [Google Scholar] [CrossRef]
- Macías-Rioseco, M.; Riet-Correa, F.; Miller, M.M.; Sondgeroth, K.; Fraga, M.; Silveira, C.; Uzal, F.A.; Giannitti, F. Bovine abortion caused by Coxiella burnetii: Report of a cluster of cases in Uruguay and review of the literature. J. Vet. Diagn. Investig. 2019, 31, 634–639. [Google Scholar] [CrossRef] [PubMed]
- Macías-Rioseco, M.; Silveira, C.; Fraga, M.; Casaux, L.; Cabrera, A.; Francia, M.E.; Robello, C.; Maya, L.; Zarantonelli, L.; Suanes, A. Causes of abortion in dairy cows in Uruguay. Pesqui. Vet. Bras. 2020, 40, 325–332. [Google Scholar] [CrossRef]
- Hansen, M.S.; Rodolakis, A.; Cochonneau, D.; Agger, J.F.; Christoffersen, A.-B.; Jensen, T.K.; Agerholm, J.S. Coxiella burnetii associated placental lesions and infection level in parturient cows. Vet. J. 2011, 190, e135–e139. [Google Scholar] [CrossRef] [PubMed]
- Agger, J.F.; Christoffersen, A.-B.; Rattenborg, E.; Nielsen, J.; Agerholm, J.S. Prevalence of Coxiella burnetii antibodies in Danish dairy herds. Acta Vet. Scand. 2010, 52, 5. [Google Scholar] [CrossRef] [PubMed]
- Heinzelmann, M.; Rodriguez-Campos, S.; Kittl, S.; Zanolari, P.; Hirsbrunner, G. Aborte und Totgeburten bei Ziegen unter besonderer Berücksichtigung von Coxiella burnetii. Schweiz. Arch. Tierheilkd. 2020, 162, 625–633. [Google Scholar] [CrossRef] [PubMed]
- Rabaza, A.; Macías-Rioseco, M.; Fraga, M.; Uzal, F.A.; Eisler, M.C.; Riet-Correa, F.; Giannitti, F. Coxiella burnetii abortion in a dairy farm selling artisanal cheese directly to consumers and review of Q fever as a bovine abortifacient in South America and a human milk-borne disease. Braz. J. Microbiol. 2021, 52, 2511–2520. [Google Scholar] [CrossRef] [PubMed]
- Rady, M.; Glavits, R.; Nagy, G. Demonstration in Hungary of Q fever associated with abortions in cattle and sheep. Acta Vet. Hung. 1985, 33, 169–176. [Google Scholar]
- Sobotta, K.; Bonkowski, K.; Liebler-Tenorio, E.; Germon, P.; Rainard, P.; Hambruch, N.; Pfarrer, C.; Jacobsen, I.D.; Menge, C. Permissiveness of bovine epithelial cells from lung, intestine, placenta and udder for infection with Coxiella burnetii. Vet. Res. 2017, 48, 23. [Google Scholar] [CrossRef]
- García-Ispierto, I.; Nogareda, C.; Yániz, J.L.; Almería, S.; Martínez-Bello, D.; De Sousa, N.M.; Beckers, J.F.; López-Gatius, F. Neospora caninum and Coxiella burnetii seropositivity are related to endocrine pattern changes during gestation in lactating dairy cows. Theriogenology 2010, 74, 212–220. [Google Scholar] [CrossRef]
- Dobos, A.; Gyuranecz, M.; Albert, M. Incidence rate of Coxiella burnetii in the retention of foetal membranes in dairy herds. Magy. Allatorvosok Lapja 2020, 142, 593–597. [Google Scholar]
- Dobos, A.; Fodor, I. Prevalence of Coxiella burnetii in bovine placentas in Hungary and Slovakia: Detection of a novel sequence type–short communication. Acta Vet. Hung. 2021, 69, 303–307. [Google Scholar]
- Khalili, M.; Sakhaee, E.; Babaei, H. Frequency of anti-Coxiella burnetii antibodies in cattle with reproductive disorders. Comp. Clin. Pathol. 2012, 21, 917–919. [Google Scholar] [CrossRef]
- Rashid, I.; Saqib, M.; Ahmad, T.; Sajid, M.S. Sero-prevalence and associated risk factors of Q fever in cattle and buffaloes managed at institutional dairy farms. Pak. Vet. J. 2019, 39, 221–225. [Google Scholar] [CrossRef] [PubMed]
- Garcia-Ispierto, I.; López-Helguera, I.; Tutusaus, J.; Serrano, B.; Monleón, E.; Badiola, J.; López-Gatius, F. Coxiella burnetii shedding during the peripartum period and subsequent fertility in dairy cattle. Reprod. Domest. Anim. 2013, 48, 441–446. [Google Scholar] [CrossRef] [PubMed]
- Turcotte, M.-È.; Denis-Robichaud, J.; Dubuc, J.; Harel, J.; Tremblay, D.; Gagnon, C.A.; Arsenault, J. Prevalence of shedding and antibody to Coxiella burnetii in post-partum dairy cows and its association with reproductive tract diseases and performance: A Pilot Study. Prev. Vet. Med. 2021, 186, 105231. [Google Scholar] [CrossRef] [PubMed]
- Dobos, A.; Fodor, I.; Kreizinger, Z.; Makrai, L.; Dénes, B.; Kiss, I.; Đuričić, D.; Kovačić, M.; Szeredi, L. Infertility in dairy cows-possible bacterial and viral Causes. Vet. Stanica 2022, 53, 35–43. [Google Scholar] [CrossRef]
- De Biase, D.; Costagliola, A.; Del Piero, F.; Di Palo, R.; Coronati, D.; Galiero, G.; Uberti, B.D.; Lucibelli, M.G.; Fabbiano, A.; Davoust, B.; et al. Coxiella burnetii in infertile dairy cattle with chronic endometritis. Vet. Pathol. 2018, 55, 539–542. [Google Scholar] [CrossRef] [PubMed]
- Muskens, J.; Van Maanen, C.; Mars, M.H. Dairy cows with metritis: Coxiella burnetii test results in uterine, blood and bulk milk samples. Vet. Microbiol. 2011, 147, 186–189. [Google Scholar] [CrossRef]
- Yáñez, U.; Álvarez, J.; Pisón, C.; Acción, A.; Becerra, J.J.; Jiménez, A.; Gisbert, P.; Herradón, P.G.; Peña, A.I.; Prieto, A.; et al. Prevalence, risk factors, and relationship between reproductive performance and the presence of antibodies against coxiellosis in dairy farm milk tanks in the Northwest of Spain. Animals 2024, 14, 367. [Google Scholar] [CrossRef]
- EFSA Panel on Animal Health and Welfare (AHAW). Scientific opinion on Q Fever. EFSA J. 2010, 8, 1595. [Google Scholar] [CrossRef]
- Freick, M.; Enbergs, H.; Walraph, J.; Diller, R.; Weber, J.; Konrath, A. Coxiella burnetii: Serological reactions and bacterial shedding in primiparous dairy cows in an endemically infected herd—Impact on milk yield and fertility. Reprod. Domest. Anim. 2017, 52, 160–169. [Google Scholar] [CrossRef] [PubMed]
- Dobos, A.; Gábor, G.; Wehmann, E.; Dénes, B.; Póth-Szebenyi, B.; Kovács, Á.B.; Gyuranecz, M. Serological screening for Coxiella burnetii in the context of early pregnancy loss in dairy cows. Acta Vet. Hung. 2020, 68, 305–309. [Google Scholar] [CrossRef]
- Dhaka, P.; Malik, S.V.S.; Yadav, J.P.; Kumar, M.; Barbuddhe, S.B.; Rawool, D.B. Apparent prevalence and risk factors of coxiellosis (Q Fever) among dairy herds in India. PLoS ONE 2020, 15, e0239260. [Google Scholar] [CrossRef] [PubMed]
- Miotto, S.; Minozzi, G.; Valla, G.; Piccinini, R. Analysis of reproductive parameters and evaluation of risk factors for Q fever in dairy herds. Large Anim. Rev. 2016, 22, 109–113. [Google Scholar]
- López-Helguera, I.; López-Gatius, F.; Tutusaus, J.; Garcia-Ispierto, I. Reproductive performance of high producing lactating cows in Coxiella-infected herds following vaccination with phase-I Coxiella burnetii vaccine during advanced pregnancy. Vaccine 2013, 31, 3046–3050. [Google Scholar] [CrossRef] [PubMed]
- Garcia-Ispierto, I.; López-Helguera, I.; Tutusaus, J.; Mur-Novales, R.; López-Gatius, F. Effects of long-term vaccination against Coxiella burnetii on the fertility of high-producing dairy cows. Acta Vet. Hung. 2015, 63, 223–233. [Google Scholar] [CrossRef]
- Ringa-Ošleja, G.; Antāne, V.; Lūsis, I.; Grantiņa-Ieviņa, L.; Šteingolde, Ž.; Mališevs, A.; Bērziņš, A. Reproduction and productivity in dairy cattle after abortions both related and unrelated to Coxiella burnetii. Animals 2023, 13, 3561. [Google Scholar] [CrossRef]

Disclaimer/Publisher’s Note: The statements, opinions and data contained in all publications are solely those of the individual author(s) and contributor(s) and not of MDPI and/or the editor(s). MDPI and/or the editor(s) disclaim responsibility for any injury to people or property resulting from any ideas, methods, instructions or products referred to in the content. |
© 2024 by the authors. Licensee MDPI, Basel, Switzerland. This article is an open access article distributed under the terms and conditions of the Creative Commons Attribution (CC BY) license (https://creativecommons.org/licenses/by/4.0/).
Share and Cite
Gisbert, P.; Garcia-Ispierto, I.; Quintela, L.A.; Guatteo, R. Coxiella burnetii and Reproductive Disorders in Cattle: A Systematic Review. Animals 2024, 14, 1313. https://doi.org/10.3390/ani14091313
Gisbert P, Garcia-Ispierto I, Quintela LA, Guatteo R. Coxiella burnetii and Reproductive Disorders in Cattle: A Systematic Review. Animals. 2024; 14(9):1313. https://doi.org/10.3390/ani14091313
Chicago/Turabian StyleGisbert, Philippe, Irina Garcia-Ispierto, Luis Angel Quintela, and Raphaël Guatteo. 2024. "Coxiella burnetii and Reproductive Disorders in Cattle: A Systematic Review" Animals 14, no. 9: 1313. https://doi.org/10.3390/ani14091313
APA StyleGisbert, P., Garcia-Ispierto, I., Quintela, L. A., & Guatteo, R. (2024). Coxiella burnetii and Reproductive Disorders in Cattle: A Systematic Review. Animals, 14(9), 1313. https://doi.org/10.3390/ani14091313

