Comparative Whole-Genome Analysis of Production Traits and Genetic Structure in Baiyu and Chuanzhong Black Goats
Simple Summary
Abstract
1. Introduction
2. Materials and Methods
2.1. Ethics Approval Statement
2.2. Measurement of Production Data and Blood Sample Collection
2.3. Genomic DNA Extraction and Sequencing
2.4. Mapping and SNP Calling
2.5. Calculation of the Genetic Diversity Index
2.6. Analysis of Population Structure and Phylogenetics
2.7. Identification of Selection Signatures
3. Results
3.1. Differences in Production Performance Between the Baiyu Black Goat and Chuanzhong Black Goat
3.2. Identification and Functional Annotation of SNPs
3.3. Population Genetic Diversity Assessment
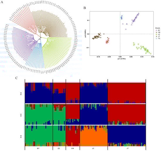
3.4. Population Structure Characterization and Relationships
3.5. Genome-Wide Selective Sweep Signature
4. Discussion
5. Conclusions
Supplementary Materials
Author Contributions
Funding
Institutional Review Board Statement
Informed Consent Statement
Data Availability Statement
Acknowledgments
Conflicts of Interest
References
- Rina, Q.; Ouyang, X.; Wang, J.; Wang, Y.; Sun, J.; Yang, X.; Chen, X.; Qiu, X. Comparative study on ecological characteristics of Jintang black goat and Baiyu black goat. J. Southwest Univ. Natl. (Nat. Sci. Ed.) 2005, S1, 5. (In Chinese) [Google Scholar]
- Wang, X.; Liu, J.; Zhou, G.; Guo, J.; Yan, H.; Niu, Y.; Li, Y.; Yuan, C.; Geng, R.; Lan, X.; et al. Whole-genome sequencing of eight goat populations for the detection of selection signatures underlying production and adaptive traits. Sci. Rep. 2016, 6, 38932. [Google Scholar] [CrossRef]
- Guo, J.; Zhong, J.; Li, L.; Zhong, T.; Wang, L.; Song, T.; Zhang, H. Comparative genome analyses reveal the unique genetic composition and selection signals underlying the phenotypic characteristics of three Chinese domestic goat breeds. Genet. Sel. Evol. 2019, 51, 70. [Google Scholar] [CrossRef] [PubMed]
- Gao, J.; Lyu, Y.; Zhang, D.; Reddi, K.K.; Sun, F.; Yi, J.; Liu, C.; Li, H.; Yao, H.; Dai, J.; et al. Genomic Characteristics and Selection Signatures in Indigenous Chongming White Goat (Capra hircus). Front. Genet. 2020, 11, 901. [Google Scholar] [CrossRef]
- Liu, Z.; Li, H.; Luo, Y.; Li, J.; Sun, A.; Ahmed, Z.; Zhang, B.; Lei, C.; Yi, K. Comprehensive whole-genome resequencing unveils genetic diversity and selective signatures of the Xiangdong black goat. Front. Genet. 2024, 15, 1326828. [Google Scholar] [CrossRef]
- An, Z.X.; Shi, L.G.; Hou, G.Y.; Zhou, H.L.; Xun, W.J. Genetic diversity and selection signatures in Hainan black goats revealed by whole-genome sequencing data. Animal 2024, 18, 101147. [Google Scholar] [CrossRef]
- Chen, Q.; Chai, Y.; Zhang, W.; Cheng, Y.; Zhang, Z.; An, Q.; Chen, S.; Man, C.; Du, L.; Zhang, W.; et al. Whole-genome sequencing reveals the genomic characteristics and selection signatures of Hainan black goat. Genes 2022, 13, 1539. [Google Scholar] [CrossRef]
- Li, C.; Wu, Y.; Chen, B.; Cai, Y.; Guo, J.; Leonard, A.S.; Kalds, P.; Zhou, S.; Zhang, J.; Zhou, P.; et al. Markhor-derived introgression of a genomic region encompassing PAPSS2 confers high-altitude adaptability in Tibetan goats. Mol. Biol. Evol. 2022, 39, msac253. [Google Scholar] [CrossRef]
- Bolger, A.M.; Lohse, M.; Usadel, B. Trimmomatic: A flexible trimmer for Illumina sequence data. Bioinformatics 2014, 30, 2114–2120. [Google Scholar] [CrossRef] [PubMed]
- Li, H.; Durbin, R. Fast and accurate short read alignment with Burrows-Wheeler transform. Bioinformatics 2009, 25, 1754–1760. [Google Scholar] [CrossRef] [PubMed]
- Li, H.; Handsaker, B.; Wysoker, A.; Fennell, T.; Ruan, J.; Homer, N.; Marth, G.; Abecasis, G.; Durbin, R. The sequence alignment/map format and SAMtools. Bioinformatics 2009, 25, 2078–2079. [Google Scholar] [CrossRef]
- McKenna, A.; Hanna, M.; Banks, E.; Sivachenko, A.; Cibulskis, K.; Kernytsky, A.; Garimella, K.; Altshuler, D.; Gabriel, S.; Daly, M.; et al. The Genome Analysis Toolkit: A MapReduce framework for analyzing next-generation DNA sequencing data. Genome Res. 2010, 20, 1297–1303. [Google Scholar] [CrossRef] [PubMed]
- Cingolani, P.; Platts, A.; Wang, L.L.; Coon, M.; Nguyen, T.; Wang, L.; Land, S.J.; Lu, X.; Ruden, D.M. A program for annotating and predicting the effects of single nucleotide polymorphisms, SnpEff: SNPs in the genome of Drosophila melanogaster strain w1118; iso-2; iso-3. Fly 2012, 6, 80–92. [Google Scholar] [CrossRef] [PubMed]
- Danecek, P.; Auton, A.; Abecasis, G.; Albers, C.A.; Banks, E.; DePristo, M.A.; Handsaker, R.E.; Lunter, G.; Marth, G.T.; Sherry, S.T.; et al. The variant call format and VCFtools. Bioinformatics 2011, 27, 2156–2158. [Google Scholar] [CrossRef] [PubMed]
- Zhang, C.; Dong, S.S.; Xu, J.Y.; He, W.M.; Yang, T.L. PopLDdecay: A fast and effective tool for linkage disequilibrium decay analysis based on variant call format files. Bioinformatics 2019, 35, 1786–1788. [Google Scholar] [CrossRef]
- Purcell, S.; Neale, B.; Todd-Brown, K.; Thomas, L.; Ferreira, M.A.; Bender, D.; Maller, J.; Sklar, P.; de Bakker, P.I.; Daly, M.J.; et al. PLINK: A tool set for whole-genome association and population-based linkage analyses. Am. J. Hum. Genet. 2007, 81, 559–575. [Google Scholar] [CrossRef] [PubMed]
- Patterson, N.; Price, A.L.; Reich, D. Population structure and eigenanalysis. PLoS Genet. 2006, 2, e190. [Google Scholar] [CrossRef]
- Alexander, D.H.; Lange, K. Enhancements to the ADMIXTURE algorithm for individual ancestry estimation. BMC Bioinform. 2011, 12, 246. [Google Scholar] [CrossRef] [PubMed]
- Kumar, S.; Stecher, G.; Tamura, K. MEGA7: Molecular evolutionary genetics analysis version 7.0 for bigger datasets. Mol. Biol. Evol. 2016, 33, 1870–1874. [Google Scholar] [CrossRef]
- Szpiech, Z.A.; Hernandez, R.D. Selscan: An efficient multithreaded program to perform EHH-based scans for positive selection. Mol. Biol. Evol. 2014, 31, 2824–2827. [Google Scholar] [CrossRef]
- Dong, S.S.; He, W.M.; Ji, J.J.; Zhang, C.; Guo, Y.; Yang, T.L. LDBlockShow: A fast and convenient tool for visualizing linkage disequilibrium and haplotype blocks based on variant call format files. Brief. Bioinform. 2021, 22, bbaa227. [Google Scholar] [CrossRef]
- Niu, C.; Zhou, R.M. m6A-SNP: From genetics to epigenetics (Review). Int. J. Epigenet. 2022, 2, 1–7. [Google Scholar] [CrossRef]
- Purfield, D.C.; Berry, D.P.; McParland, S.; Bradley, D.G. Runs of homozygosity and population history in cattle. BMC Genet. 2012, 13, 70. [Google Scholar] [CrossRef] [PubMed]
- Gao, Y.; Pan, T.; Xu, G.; Li, S.; Guo, J.; Zhang, Y.; Xu, Q.; Pan, J.; Ma, Y.; Xu, J.; et al. Pan-cancer illumination of TRIM gene family reveals immunology regulation and potential therapeutic implications. Hum. Genom. 2022, 16, 65. [Google Scholar] [CrossRef] [PubMed]
- Ozato, K.; Shin, D.M.; Chang, T.H.; Morse, H.R. TRIM family proteins and their emerging roles in innate immunity. Nat. Rev. Immunol. 2008, 8, 849–860. [Google Scholar] [CrossRef] [PubMed]
- Fang, W.; Liu, Y.; Zhang, H.; Cai, Y.; Cheng, H.; Cheng, X.; Jiang, Y.; Jin, H.; Li, R.; Cao, Y. Y chromosome and mitochondria genetic diversity provide further insights into the introgression history of sheep. Res. Sq. 2023. [Google Scholar] [CrossRef]
- Chaudhary, S.; Pahwa, F.; Nanda, R.K. Dysregulated cysteine metabolism leads to worsened liver pathology in diabetes-tuberculosis comorbid mice. bioRxiv (Cold Spring Harbor Lab.) 2022, 2, 105634. [Google Scholar]
- Zhao, H.; Xu, J.; Zhang, H.; Sun, J.; Sun, Y.; Wang, Z.; Liu, J.; Ding, Q.; Lu, S.; Shi, R.; et al. A genome-wide association study reveals that variants within the HLA region are associated with risk for nonobstructive azoospermia. Am. J. Hum. Genet. 2012, 90, 900–906. [Google Scholar] [CrossRef] [PubMed]
- Shi, H.; Liu, L.; Larsen, P.F.; Ding, Y.; Zhang, T.; Zhang, H.; Liu, Z. Genomic regions associated with growth and reproduction traits in pink-eyed white mink. Genes 2024, 15, 1142. [Google Scholar] [CrossRef]
- Mao, Y.; Mulvaney, J.; Zakaria, S.; Yu, T.; Morgan, K.M.; Allen, S.; Basson, M.A.; Francis-West, P.; Irvine, K.D. Characterization of a Dchs1 mutant mouse reveals requirements for Dchs1-Fat4 signaling during mammalian development. Development 2011, 138, 947–957. [Google Scholar] [CrossRef]
- Lu, Z.; Yue, Y.; Yuan, C.; Liu, J.; Chen, Z.; Niu, C.; Sun, X.; Zhu, S.; Zhao, H.; Guo, T.; et al. Genome-wide association study of body weight traits in Chinese Fine-wool sheep. Animals 2020, 10, 170. [Google Scholar] [CrossRef]
- Lindholm-Perry, A.K.; Sexten, A.K.; Kuehn, L.A.; Smith, T.P.; King, D.A.; Shackelford, S.D.; Wheeler, T.L.; Ferrell, C.L.; Jenkins, T.G.; Snelling, W.M.; et al. Association, effects and validation of polymorphisms within the NCAPG–LCORL locus located on BTA6 with feed intake, gain, meat and carcass traits in beef cattle. BMC Genet. 2011, 12, 103. [Google Scholar] [CrossRef]
- Morishita, H.; Yagi, T. Protocadherin family: Diversity, structure, and function. Curr. Opin. Cell Biol. 2007, 19, 584–592. [Google Scholar] [CrossRef]
- Hannenhalli, S.; Kaestner, K.H. The evolution of Fox genes and their role in development and disease. Nat. Rev. Genet. 2009, 10, 233–240. [Google Scholar] [CrossRef]
- Liu, Y.L.; Cheng, M.; Jiang, M.F.; Wang, Y.; Wang, J.; Fu, X.H. Genetic diversity analysis of eight indigenous goat breeds (groups) in China using AFLP markers. Genetika 2014, 50, 1440–1447. [Google Scholar] [CrossRef]
- Kirin, M.; McQuillan, R.; Franklin, C.S.; Campbell, H.; McKeigue, P.M.; Wilson, J.F. Genomic runs of homozygosity record population history and consanguinity. PLoS ONE 2010, 5, e13996. [Google Scholar] [CrossRef] [PubMed]
- Ellegren, H.; Galtier, N. Determinants of genetic diversity. Nat. Rev. Genet. 2016, 17, 422–433. [Google Scholar] [CrossRef] [PubMed]
- Wenli, Z. Genetic diversity of mitochondrial DNA D-loop sequences in Huili black goat. China Anim. Husb. Vet. Med. 2014, 6, 172–176. (In Chinese) [Google Scholar]
- Wang, J.; Jin, X.; Fu, C.; Wang, Y.; Zhou, G.; Zhou, L. Study of mitochondrial DNA D-loop sequence polymorphisms in Chengdu grey goat and breeds (populations) of Sichuan Black Goat. J. Southwest Univ. Natl. 2007, 2, 304–308. (In Chinese) [Google Scholar]
- Feng, W.; Zhou, L.; Zhao, P.; Du, H.; Diao, C.; Zhang, Y.; Liu, Z.; Jin, W.; Yu, J.; Han, J.; et al. Comparative genomic analysis of warthog and Sus Scrofa identifies adaptive genes associated with African Swine Fever. Biology 2023, 12, 1001. [Google Scholar] [CrossRef] [PubMed]
- Gumerov, V.; Hegyi, H. MicroRNA-derived network analysis of differentially methylated genes in schizophrenia, implicating GABA receptor B1 [GABBR1] and protein kinase B [AKT1]. Biol. Direct. 2015, 10, 59. [Google Scholar] [CrossRef] [PubMed][Green Version]
- Dang, Y.; Li, M.; Yang, M.; Cao, X.; Lan, X.; Lei, C.; Zhang, C.; Lin, Q.; Chen, H. Identification of bovine NPC1 gene cSNPs and their effects on body size traits of Qinchuan cattle. Gene 2014, 540, 153–160. [Google Scholar] [CrossRef] [PubMed]
- Yin, H.; Zhou, C.; Shi, S.; Fang, L.; Liu, J.; Sun, D.; Jiang, L.; Zhang, S. Weighted single-step genome-wide association study of semen traits in Holstein bulls of China. Front. Genet. 2019, 10, 1053. [Google Scholar] [CrossRef] [PubMed]
- Signer-Hasler, H.; Flury, C.; Haase, B.; Burger, D.; Simianer, H.; Leeb, T.; Rieder, S. A genome-wide association study reveals loci influencing height and other conformation traits in horses. PLoS ONE 2012, 7, e37282. [Google Scholar] [CrossRef] [PubMed]
- Rubin, C.J.; Megens, H.J.; Martinez, B.A.; Maqbool, K.; Sayyab, S.; Schwochow, D.; Wang, C.; Carlborg, O.; Jern, P.; Jorgensen, C.B.; et al. Strong signatures of selection in the domestic pig genome. Proc. Natl. Acad. Sci. USA 2012, 109, 19529–19536. [Google Scholar] [CrossRef]
- Vaysse, A.; Ratnakumar, A.; Derrien, T.; Axelsson, E.; Rosengren, P.G.; Sigurdsson, S.; Fall, T.; Seppala, E.H.; Hansen, M.S.; Lawley, C.T.; et al. Identification of genomic regions associated with phenotypic variation between dog breeds using selection mapping. PLoS Genet. 2011, 7, e1002316. [Google Scholar] [CrossRef] [PubMed]
- Mwacharo, J.M.; Kim, E.; Elbeltagy, A.R.; Aboul-Naga, A.; Rischkowsky, B.; Rothschild, M.F. Genomic signatures of divergent selection for production and adaptation in domestic goats (Capra hircus). Res. Sq. 2019. [Google Scholar] [CrossRef]
- Shen, J.; Xia, X.; Sun, L.; Ma, X.; Huang, B.; Hanif, Q.; Chen, N.; Qu, K.; Zhang, J.; Chen, H.; et al. Genome-wide association study reveals that the IBSP locus affects ear size in cattle. Heredity 2023, 130, 394–401. [Google Scholar] [CrossRef]
- Alam, M.Z.; Haque, M.A.; Iqbal, A.; Lee, Y.M.; Ha, J.J.; Jin, S.; Park, B.; Kim, N.Y.; Won, J.I.; Kim, J.J. Genome-wide association study to identify QTL for carcass traits in Korean Hanwoo cattle. Animals 2023, 13, 2737. [Google Scholar] [CrossRef] [PubMed]
- Niu, Q.; Zhang, T.; Xu, L.; Wang, T.; Wang, Z.; Zhu, B.; Gao, X.; Chen, Y.; Zhang, L.; Gao, H.; et al. Identification of candidate variants associated with bone weight using whole genome sequence in beef cattle. Front. Genet. 2021, 12, 750746. [Google Scholar] [CrossRef]
- Liu, Z.; Bai, C.; Shi, L.; He, Y.; Hu, M.; Sun, H.; Peng, H.; Lai, W.; Jiao, S.; Zhao, Z.; et al. Detection of selection signatures in South African Mutton Merino sheep using whole-genome sequencing data. Anim. Genet. 2022, 53, 224–229. [Google Scholar] [CrossRef]
- Wu, C.; Ma, S.; Zhao, B.; Qin, C.; Wu, Y.; Di, J.; Suo, L.; Fu, X. Drivers of plateau adaptability in cashmere goats revealed by genomic and transcriptomic analyses. BMC Genom. 2023, 24, 428. [Google Scholar] [CrossRef] [PubMed]
- Zhang, P.; Li, X.; Zhang, S.; Wu, S.; Xiao, Q.; Gu, Y.; Guo, X.; Lin, X.; Chen, L.; Zhao, Y.; et al. MiR-370-3p regulates adipogenesis through targeting Mknk1. Molecules 2021, 26, 6926. [Google Scholar] [CrossRef] [PubMed]
- Jung, J.H.; Lee, S.M.; Oh, S.H. A genome-wide association study on growth traits of Korean commercial pig breeds using Bayesian methods. Anim. Biosci. 2024, 37, 807–816. [Google Scholar] [CrossRef]
- Velez-Irizarry, D.; Casiro, S.; Daza, K.R.; Bates, R.O.; Raney, N.E.; Steibel, J.P.; Ernst, C.W. Genetic control of longissimus dorsi muscle gene expression variation and joint analysis with phenotypic quantitative trait loci in pigs. BMC Genom. 2019, 20, 3. [Google Scholar] [CrossRef] [PubMed]
- Xie, Y.; Liu, Z.; Nai, R.; Juntao, G.; Su, X.; Zhao, C.; Zhang, C.; Qin, Q.; Dai, D.; Wang, Z.; et al. A label-free proteomic strategy to investigate the intramuscular fat proteomic differences between biceps femoris and longissimus dorsi in Inner Mongolian Cashmere goats. Res. Sq. 2020. [Google Scholar] [CrossRef]
- Li, S.; Li, C. Proteomics discovery of protein biomarkers linked to yak meat tenderness as determined by label-free mass spectrometry. Anim. Sci. J. 2021, 92, e13669. [Google Scholar] [CrossRef] [PubMed]
- Molt, S.; Buhrdel, J.B.; Yakovlev, S.; Schein, P.; Orfanos, Z.; Kirfel, G.; Winter, L.; Wiche, G.; van der Ven, P.F.; Rottbauer, W.; et al. Aciculin interacts with filamin C and Xin and is essential for myofibril assembly, remodeling and maintenance. J. Cell Sci. 2014, 127 Pt 16, 3578–3592. [Google Scholar] [CrossRef]






Disclaimer/Publisher’s Note: The statements, opinions and data contained in all publications are solely those of the individual author(s) and contributor(s) and not of MDPI and/or the editor(s). MDPI and/or the editor(s) disclaim responsibility for any injury to people or property resulting from any ideas, methods, instructions or products referred to in the content. |
© 2024 by the authors. Licensee MDPI, Basel, Switzerland. This article is an open access article distributed under the terms and conditions of the Creative Commons Attribution (CC BY) license (https://creativecommons.org/licenses/by/4.0/).
Share and Cite
Luo, J.; Min, Q.; Sun, X.; Guo, X.; Song, M.; Zeng, X.; Guo, J.; Zhang, H.; Han, Y.; Li, L. Comparative Whole-Genome Analysis of Production Traits and Genetic Structure in Baiyu and Chuanzhong Black Goats. Animals 2024, 14, 3616. https://doi.org/10.3390/ani14243616
Luo J, Min Q, Sun X, Guo X, Song M, Zeng X, Guo J, Zhang H, Han Y, Li L. Comparative Whole-Genome Analysis of Production Traits and Genetic Structure in Baiyu and Chuanzhong Black Goats. Animals. 2024; 14(24):3616. https://doi.org/10.3390/ani14243616
Chicago/Turabian StyleLuo, Jing, Qi Min, Xueliang Sun, Xinyu Guo, Meijun Song, Xuehui Zeng, Jiazhong Guo, Hongping Zhang, Yanguo Han, and Li Li. 2024. "Comparative Whole-Genome Analysis of Production Traits and Genetic Structure in Baiyu and Chuanzhong Black Goats" Animals 14, no. 24: 3616. https://doi.org/10.3390/ani14243616
APA StyleLuo, J., Min, Q., Sun, X., Guo, X., Song, M., Zeng, X., Guo, J., Zhang, H., Han, Y., & Li, L. (2024). Comparative Whole-Genome Analysis of Production Traits and Genetic Structure in Baiyu and Chuanzhong Black Goats. Animals, 14(24), 3616. https://doi.org/10.3390/ani14243616

