A Comparative Metabolomics Study of the Potential Marker Compounds in Feces from Different Hybrid Offspring of Huainan Pigs
Simple Summary
Abstract
1. Introduction
2. Materials and Methods
2.1. Ethics Statement
2.2. Hybrid Experiment Design
2.3. Animals and Sample Preparation
2.4. Untargeted Metabolomics Profiling
2.5. Statistical Analysis
3. Results
3.1. Comparison of Body Measurements of Three Hybrid Pig Genetic Populations
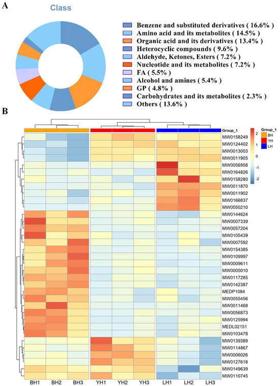
3.2. Major Metabolites Profiling
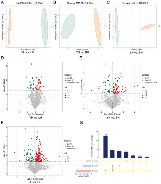
3.3. Differentially Accumulated Metabolite Analysis
3.4. Differences in the Metabolic Pathway Between YH, LH, and BH Pigs
4. Discussion
5. Conclusions
Supplementary Materials
Author Contributions
Funding
Institutional Review Board Statement
Informed Consent Statement
Data Availability Statement
Acknowledgments
Conflicts of Interest
References
- Li, Z.; Lei, H.; Jiang, H.; Fan, Y.; Shi, J.; Li, C.; Chen, F.; Mi, B.; Ma, M.; Lin, J.; et al. Saturated Fatty Acid Biomarkers and Risk of Cardiometabolic Diseases: A Meta-Analysis of Prospective Studies. Front. Nutr. 2022, 9, 963471. [Google Scholar] [CrossRef] [PubMed]
- Rubin, C.-J.; Megens, H.-J.; Martinez Barrio, A.; Maqbool, K.; Sayyab, S.; Schwochow, D.; Wang, C.; Carlborg, Ö.; Jern, P.; Jørgensen, C.B.; et al. Strong Signatures of Selection in the Domestic Pig Genome. Proc. Natl. Acad. Sci. USA 2012, 109, 19529–19536. [Google Scholar] [CrossRef] [PubMed]
- Han, Y.; Tan, T.; Li, Z.; Ma, Z.; Lan, G.; Liang, J.; Li, K.; Bai, L. Identification of Selection Signatures and Loci Associated with Important Economic Traits in Yunan Black and Huainan Pigs. Genes 2023, 14, 655. [Google Scholar] [CrossRef] [PubMed]
- Wang, J.; Chen, J.-F.; Ma, Q.; Mo, D.-L.; Sun, J.-J.; Ren, Q.-L.; Zhang, J.-Q.; Lu, Q.-X.; Xing, B.-S. Identification and Characterization of circRNAs Related to Meat Quality during Embryonic Development of the Longissimus Dorsi Muscle in Two Pig Breeds. Front. Genet. 2022, 13, 1019687. [Google Scholar] [CrossRef]
- Wu, M.S. Variety Innovation Promotes the Development of Local Pig Specialty Industry. Pig Sci. 2023, 40, 120–123. [Google Scholar]
- Zhang, J.; Sun, J.; Wang, M.; Yang, G.; Yu, T. Current Situation and Prospects of Pig Breeding Industry in Shaanxi Province. Chin. Livest. Poult. Ind. 2023, 19, 10–12. [Google Scholar]
- Feng, M.; Yi, X.D.; Pang, W.J. Advances in Intestinal Microorganism Regulating Pork Quality through Skeletal Muscle Fiber Type, Intramuscular Fat Content and Skeletal Muscle Metabolism. Acta Vet. Zootech. Sin. 2024, 55, 2304–2312. [Google Scholar] [CrossRef]
- Deng, K.; Xu, J.-J.; Shen, L.; Zhao, H.; Gou, W.; Xu, F.; Fu, Y.; Jiang, Z.; Shuai, M.; Li, B.-Y.; et al. Comparison of Fecal and Blood Metabolome Reveals Inconsistent Associations of the Gut Microbiota with Cardiometabolic Diseases. Nat. Commun. 2023, 14, 571. [Google Scholar] [CrossRef]
- Zierer, J.; Jackson, M.A.; Kastenmüller, G.; Mangino, M.; Long, T.; Telenti, A.; Mohney, R.P.; Small, K.S.; Bell, J.T.; Steves, C.J.; et al. The Fecal Metabolome as a Functional Readout of the Gut Microbiome. Nat. Genet. 2018, 50, 790–795. [Google Scholar] [CrossRef]
- Subbaraj, A.K.; Kim, Y.H.B.; Fraser, K.; Farouk, M.M. A Hydrophilic Interaction Liquid Chromatography-Mass Spectrometry (HILIC-MS) Based Metabolomics Study on Colour Stability of Ovine Meat. Meat Sci. 2016, 117, 163–172. [Google Scholar] [CrossRef]
- Hoffmann, N.; Mayer, G.; Has, C.; Kopczynski, D.; Al Machot, F.; Schwudke, D.; Ahrends, R.; Marcus, K.; Eisenacher, M.; Turewicz, M. A Current Encyclopedia of Bioinformatics Tools, Data Formats and Resources for Mass Spectrometry Lipidomics. Metabolites 2022, 12, 584. [Google Scholar] [CrossRef] [PubMed]
- Zhao, F.-K.; Shi, R.-B.; Sun, Y.-B.; Yang, S.-Y.; Chen, L.-Z.; Fang, B.-H. A Comprehensive Study to Identify Major Metabolites of an Amoxicillin–Sulbactam Hybrid Molecule in Rats and Its Metabolic Pathway Using UPLC-Q-TOF-MS/MS. Metabolites 2022, 12, 662. [Google Scholar] [CrossRef] [PubMed]
- Liu, C.; Wang, H.; Jiang, Y.; Du, Z. Rapid and Simultaneous Determination of Amoxicillin, Penicillin G, and Their Major Metabolites in Bovine Milk by Ultra-High-Performance Liquid Chromatography-Tandem Mass Spectrometry. J. Chromatogr. B Anal. Technol. Biomed. Life Sci. 2011, 879, 533–540. [Google Scholar] [CrossRef]
- Broeckling, C.D.; Beger, R.D.; Cheng, L.L.; Cumeras, R.; Cuthbertson, D.J.; Dasari, S.; Davis, W.C.; Dunn, W.B.; Evans, A.M.; Fernández-Ochoa, A.; et al. Current Practices in LC-MS Untargeted Metabolomics: A Scoping Review on the Use of Pooled Quality Control Samples. Anal. Chem. 2023, 95, 18645–18654. [Google Scholar] [CrossRef]
- He, J.; Zhang, Y.; Li, H.; Xie, Y.; Huang, G.; Peng, C.; Zhao, P.; Wang, Z. Hybridization Alters the Gut Microbial and Metabolic Profile Concurrent with Modifying Intestinal Functions in Tunchang Pigs. Front. Microbiol. 2023, 14, 1159653. [Google Scholar] [CrossRef]
- Chen, Q.; Zhang, W.; Xiao, L.; Sun, Q.; Wu, F.; Liu, G.; Wang, Y.; Pan, Y.; Wang, Q.; Zhang, J. Multi-Omics Reveals the Effect of Crossbreeding on Some Precursors of Flavor and Nutritional Quality of Pork. Foods 2023, 12, 3237. [Google Scholar] [CrossRef]
- Straadt, I.K.; Aaslyng, M.D.; Bertram, H.C. An NMR-Based Metabolomics Study of Pork from Different Crossbreeds and Relation to Sensory Perception. Meat Sci. 2014, 96, 719–728. [Google Scholar] [CrossRef]
- Zhang, B.; Hu, J.; Zhang, L.; Chen, K.; Zhang, H. Current status of germplasm characteristics and conservation and utilization of Huainan pigs. Chin. Livest. Poult. Breed. Ind. 2007, 51–52+55. [Google Scholar] [CrossRef]
- Zhu, X.; Li, X.F.; Zhao, C.F. Breeding Process and Breed Advantages of Huainan Black Pigs. Chin. Anim. Husb. Commun. 2009, 36–38. [Google Scholar] [CrossRef]
- Xing, B.; Bai, X.; Guo, H.; Chen, J.; Hua, L.; Zhang, J.; Ma, Q.; Ren, Q.; Wang, H.; Wang, J. Long Non-coding RNA Analysis of Muscular Responses to Testosterone Deficiency in Huainan Male Pigs. Anim. Sci. J. 2017, 88, 1451–1456. [Google Scholar] [CrossRef]
- Wang, J.; Yang, Y.; Xing, B.; Chen, J.; Lu, Q.; Zhang, J.; Ren, Q.; Ma, Q.; Guo, H.; Cao, H. Castration Induced circRNA Expressional Changes in Subcutaneous Adipose Tissue of Male Pigs. Anim. Sci. J. 2021, 92, e13648. [Google Scholar] [CrossRef] [PubMed]
- Li, D.; Wang, K.; Qiao, S.; Jia, G.; Jiang, Z.; Chen, Z.; Lin, Y.; Wu, D.; Zhu, X.; Xiong, B.; et al. Pig Feeding Standards. In Proceedings of the First Academic Seminar of the Swine Husbandry Professional Committee of Shandong Animal Husbandry and Veterinary Medicine Society, Jinan, China, 18 September 2007; pp. 288–321. Available online: https://kns.cnki.net/kcms2/article/abstract?v=UjEBX92ALNFKVeww0yvF_wVlU8nfsDjKBdLRCHY3oNlJ5etDXTi0ibupmUTA-LjEjS7JsqkS9EwdYiP0-VlIukUE8lQztLAMCMuu1x5pvyI5-7G9N7wmVzl4-mItp88o3ucxHZzUaLO7mdhwIzA1TZvLxO7KjLj4aPQ6-xPNS1HYfYAj24po_VT0g0nvbaXmWIR5r-8zhYA=&uniplatform=NZKPT&language=CHS (accessed on 27 August 2024).
- Pi, Y.; Wu, Y.; Zhang, X.; Lu, D.; Han, D.; Zhao, J.; Zheng, X.; Zhang, S.; Ye, H.; Lian, S.; et al. Gut Microbiota-Derived Ursodeoxycholic Acid Alleviates Low Birth Weight-Induced Colonic Inflammation by Enhancing M2 Macrophage Polarization. Microbiome 2023, 11, 19. [Google Scholar] [CrossRef] [PubMed]
- Peng, G.L.; Liu, X.H.; Cai, G.Y.; Wu, Q.H.; Chen, Z.M.; Li, J.H. Technical Specification for Carcass Trait Measurement of Lean-type Pigs. In Proceedings of the First Academic Seminar of the Swine Husbandry Professional Committee of Shandong Animal Husbandry and Veterinary Medicine Society, Jinan, China, 18 September 2007; pp. 332–335. Available online: https://kns.cnki.net/kcms2/article/abstract?v=UjEBX92ALNEp_qls15qD5Uy03BneY9PytCZuMzrT_WRiyNIYSTInsulJKMB6NUaAq2DP-U5nFqi03AAMp4XB1ZIKDVw6M5ytMHdcwqKD-T2R-N4tNsXmKdm1ZSZqR0_j_Lh7nvHDVqywY4xZzyEubNVFjuGn47LZ8jiNh4C8p_z0OYG7jJk8F2qLdzihB_PTtUIB7MRdFGA=&uniplatform=NZKPT&language=CHS (accessed on 28 August 2024).
- Ni, D.B.; Xiong, Y.Z.; Deng, C.Y.; Liu, W.H.; Hu, J.Y.; Lei, M.G.; Liu, X.H.; Qian, H.Y. Technical Specification for Measurement of Pig Muscle Quality. In Proceedings of the First Academic Seminar of the Swine Husbandry Professional Committee of Shandong Animal Husbandry and Veterinary Medicine Society, Jinan, China, 18 September 2007; pp. 336–343. Available online: https://kns.cnki.net/kcms2/article/abstract?v=UjEBX92ALNGVoqpn5fRSbR7WKNvS5fKXsEBhPn-FBfoFyL5XuXSbivUA4i8TH1ZyRCvSLsranMtZ2DT63IXQxXdV3G_OZ_4M6BjPY5fRxRMw3Sy9KnKlpZ57dJ845yfWsPdtauGrJjGTfZz2zZWmMgNYuWdiCa4utuF7euQfMxVO5IHJL9TVUl76CQApYtuGnt7dH6RlwjQ=&uniplatform=NZKPT&language=CHS (accessed on 28 August 2024).
- Thomann, J.; Ley, L.; Klaiber, A.; Liechti, M.E.; Duthaler, U. Development and Validation of an LC-MS/MS Method for the Quantification of Mescaline and Major Metabolites in Human Plasma. J. Pharm. Biomed. Anal. 2022, 220, 114980. [Google Scholar] [CrossRef] [PubMed]
- Vanhaecke, L.; Rombouts, C.; Hemeryck, L.Y.; Van Meulebroek, L.; Van Hecke, T.; Vossen, E.; Van Camp, J.; De Smet, S.; Vanhaecke, L. Untargeted Metabolomics to Reveal Red versus White Meat-Associated Gut Metabolites in a Prudent and Western Dietary Context. Mol. Nutr. Food Res. 2020, 64, e2000070. [Google Scholar] [CrossRef]
- Khanal, S.; Bai, Y.; Ngo, W.; Nichols, K.K.; Wilson, L.; Barnes, S.; Nichols, J.J. Human Meibum and Tear Film Derived Cholesteryl and Wax Esters in Meibomian Gland Dysfunction and Tear Film Structure. Ocul. Surf. 2022, 23, 12–23. [Google Scholar] [CrossRef]
- Kanehisa, M.; Goto, S. KEGG: Kyoto Encyclopedia of Genes and Genomes. Nucleic Acids Res. 2000, 28, 27–30. [Google Scholar] [CrossRef]
- Shen, Y.; Wang, P.; Yang, X.; Chen, M.; Dong, Y.; Li, J. A Cross-Sectional Study Identifying Disparities in Serum Metabolic Profiles among Hypertensive Patients with ISH, IDH and SDH Subtypes. Front. Cardiovasc. Med. 2023, 10, 1102754. [Google Scholar] [CrossRef]
- Zhang, J.; Qiu, X.; Tan, Q.; Xiao, Q.; Mei, S. A Comparative Metabolomics Study of Flavonoids in Radish with Different Skin and Flesh Colors (Raphanus sativus L.). J. Agric. Food Chem. 2020, 68, 14463–14470. [Google Scholar] [CrossRef]
- FAO. Meat Market Review: Overview of Global Market Developments in 2023. 2024. Available online: https://openknowledge.fao.org/handle/20.500.14283/cd0465en (accessed on 28 August 2024).
- Datlow, L.Y.; Leventhal, M.; King, J.; Wallace, T.C. Consumption Patterns and the Nutritional Contribution of Total, Processed, Fresh, and Fresh-Lean Pork to the U.S. Diet. Nutrients 2023, 15, 2595. [Google Scholar] [CrossRef]
- Penkert, L.P.; Li, R.; Huang, J.; Gurcan, A.; Chung, M.C.; Wallace, T.C. Pork Consumption and Its Relationship to Human Nutrition and Health: A Scoping Review. Meat Muscle Biol. 2021, 5, 43. [Google Scholar] [CrossRef]
- Li, J.; Zhang, D.; Yin, L.; Li, Z.; Yu, C.; Du, H.; Jiang, X.; Yang, C.; Liu, Y. Integration Analysis of Metabolome and Transcriptome Profiles Revealed the Age-Dependent Dynamic Change in Chicken Meat. Food Res. Int. 2022, 156, 111171. [Google Scholar] [CrossRef] [PubMed]
- Wei, L.; Zeng, B.; Zhang, S.; Guo, W.; Li, F.; Zhao, J.; Li, Y. Hybridization Altered the Gut Microbiota of Pigs. Front. Microbiol. 2023, 14, 1177947. [Google Scholar] [CrossRef] [PubMed]
- Wang, Q. Study and Utilization of Breeding Characteristics of Huainan Pigs. Ph.D. Dissertation, China Agricultural University, Beijing, China, 2005. [Google Scholar]
- Liu, H.B.; Wang, Q.Y.; Zhu, X.J. Study on the Fattening Effect of Three-way Crossbreeding of Huainan Pigs. J. Xinyang Agric. Coll. 1992, 39–42. [Google Scholar] [CrossRef]
- Wang, D.; Wei, G.; Yang, Y.; Zou, Y.; Li, X.; Shi, Y.; Huang, A. Identification and Molecular Mechanism of Novel Bifunctional Peptides from Duroc × (Landrace × Yorkshire) Pig Dry-Cured Ham: A Peptidomics and in Silico Analysis. Food Res. Int. 2024, 180, 114066. [Google Scholar] [CrossRef] [PubMed]
- Wang, Q.; Gao, H.; Fu, Y.; Chen, Y.; Song, G.; Jin, Z.; Zhang, Y.; Yin, J.; Yin, Y.; Xu, K. Comprehensive Characterization of the Differences in Metabolites, Lipids, and Volatile Flavor Compounds between Ningxiang and Berkshire Pigs Using Multi-Omics Techniques. Food Chem. 2024, 457, 139807. [Google Scholar] [CrossRef]
- Wambacq, E.; Vanhoutte, I.; Audenaert, K.; De Gelder, L.; Haesaert, G. Occurrence, prevention and remediation of toxigenic fungi and mycotoxins in silage: A review. J. Sci. Food Agric. 2016, 96, 2284–2302. [Google Scholar] [CrossRef]
- Chakraborty, S.; Karmakar, K.; Chakravortty, D. Cells producing their own nemesis: Understanding methylglyoxal metabolism. IUBMB Life 2014, 66, 667–678. [Google Scholar] [CrossRef]
- Li, Y.; Chen, X.; Gong, X.; He, D.; Cheng, X.; Prabahar, K.; Hernández-Wolters, B.; Velu Du, P.; Du, W. The effect of 17beta-estradiol plus norethisterone acetate on anthropometric indices: A systematic review and meta-analysis of randomized controlled trial. Eur. J. Obstet. Gynecol. Reprod. Biol. 2023, 287, 176–185. [Google Scholar] [CrossRef]
- Gu, M.; Li, C.; Chen, L.; Li, S.; Xiao, N.; Zhang, D.; Zheng, X. Insight from Untargeted Metabolomics: Revealing the Potential Marker Compounds Changes in Refrigerated Pork Based on Random Forests Machine Learning Algorithm. Food Chem. 2023, 424, 136341. [Google Scholar] [CrossRef]
- Wolfe, B.M.; Grace, D.M. Norethindrone Acetate Inhibition of Splanchnic Triglyceride Secretion in Conscious Glucose-Fed Siwne. J. Lipid Res. 1979, 20, 175–182. [Google Scholar] [CrossRef]
- Lv, J.; Han, T.; Liu, Y.; Jiang, T.; Li, P.; Wang, D. Advances in Lipidomics Research in Meat Products. Meat Res. 2022, 36, 57–63. [Google Scholar]
- Damon, M.; Wyszynska-Koko, J.; Vincent, A.; Hérault, F.; Lebret, B. Comparison of Muscle Transcriptome between Pigs with Divergent Meat Quality Phenotypes Identifies Genes Related to Muscle Metabolism and Structure. PLoS ONE 2012, 7, e33763. [Google Scholar] [CrossRef] [PubMed]
- Zhang, Z.; Liao, Q.; Sun, Y.; Pan, T.; Liu, S.; Miao, W.; Li, Y.; Zhou, L.; Xu, G. Lipidomic and Transcriptomic Analysis of the Longissimus Muscle of Luchuan and Duroc Pigs. Front. Nutr. 2021, 8, 667622. [Google Scholar] [CrossRef] [PubMed]
- Li, J.; Zhang, J.; Yang, Y.; Zhu, J.; He, W.; Zhao, Q.; Tang, C.; Qin, Y.; Zhang, J. Comparative Characterization of Lipids and Volatile Compounds of Beijing Heiliu and Laiwu Chinese Black Pork as Markers. Food Res. Int. 2021, 146, 110433. [Google Scholar] [CrossRef]





| Ingredients | Contents | Nutrient Components | Contents |
|---|---|---|---|
| Corn | 58.00 | CP | 13.13 |
| Soybean meal | 14.00 | DE/(MJ/kg) | 11.33 |
| Wheat bran | 9.00 | ||
| Grass meal | 15.00 | ||
| Premix | 4.00 | ||
| Total | 100.00 |
Disclaimer/Publisher’s Note: The statements, opinions and data contained in all publications are solely those of the individual author(s) and contributor(s) and not of MDPI and/or the editor(s). MDPI and/or the editor(s) disclaim responsibility for any injury to people or property resulting from any ideas, methods, instructions or products referred to in the content. |
© 2024 by the authors. Licensee MDPI, Basel, Switzerland. This article is an open access article distributed under the terms and conditions of the Creative Commons Attribution (CC BY) license (https://creativecommons.org/licenses/by/4.0/).
Share and Cite
Li, Y.; Jia, M.; Chen, J.; Liu, F.; Ren, Q.; Yan, X.; Xing, B.; Pan, C.; Wang, J. A Comparative Metabolomics Study of the Potential Marker Compounds in Feces from Different Hybrid Offspring of Huainan Pigs. Animals 2024, 14, 3282. https://doi.org/10.3390/ani14223282
Li Y, Jia M, Chen J, Liu F, Ren Q, Yan X, Xing B, Pan C, Wang J. A Comparative Metabolomics Study of the Potential Marker Compounds in Feces from Different Hybrid Offspring of Huainan Pigs. Animals. 2024; 14(22):3282. https://doi.org/10.3390/ani14223282
Chicago/Turabian StyleLi, Yufu, Mingyang Jia, Junfeng Chen, Fujiu Liu, Qiaoling Ren, Xiangzhou Yan, Baosong Xing, Chuanying Pan, and Jing Wang. 2024. "A Comparative Metabolomics Study of the Potential Marker Compounds in Feces from Different Hybrid Offspring of Huainan Pigs" Animals 14, no. 22: 3282. https://doi.org/10.3390/ani14223282
APA StyleLi, Y., Jia, M., Chen, J., Liu, F., Ren, Q., Yan, X., Xing, B., Pan, C., & Wang, J. (2024). A Comparative Metabolomics Study of the Potential Marker Compounds in Feces from Different Hybrid Offspring of Huainan Pigs. Animals, 14(22), 3282. https://doi.org/10.3390/ani14223282

