Elevated RBP4 in Subclinical Ketosis Cows Inhibits Follicular Granulosa Cell Proliferation and Steroid Hormone Synthesis
Simple Summary
Abstract
1. Introduction
2. Material and Methods
2.1. Animals
2.2. Sample Collection
2.3. Isolation and Culturing of Bovine Granulosa Cells
2.4. Detection of Blood Biochemical Indices
2.5. Calculating the Growth Rate of Follicles
2.6. Western Blot Assay
2.7. Treatment of GCs
2.8. Cell Viability Assay
2.9. Total RNA Extraction, cDNA Synthesis, and RT-qPCR
2.10. Immunofluorescence
2.11. Cell Cycle Analysis
2.12. Cell Apoptosis Analysis
2.13. Statistical Analysis
3. Results
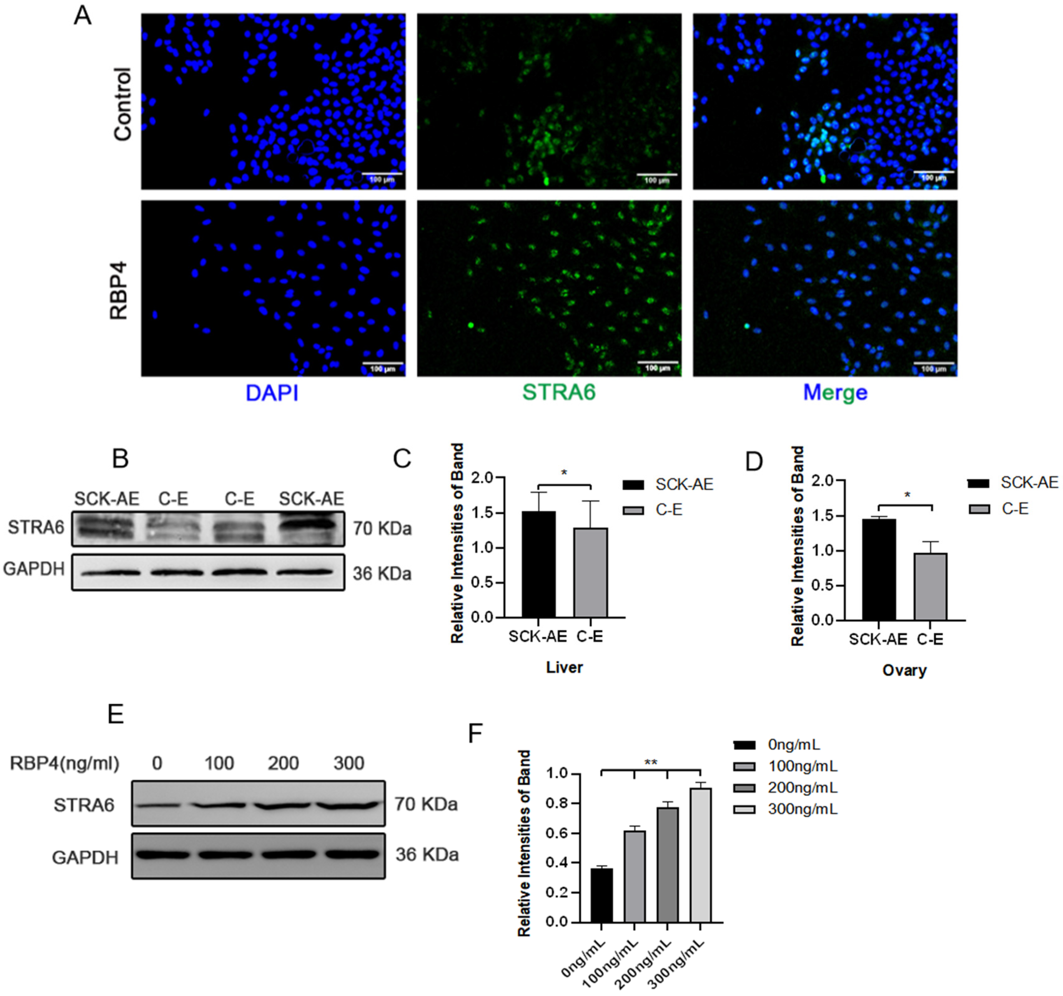
3.1. Serum Biomarker and AKT Phosphorylation Level Assay in Dairy Cows
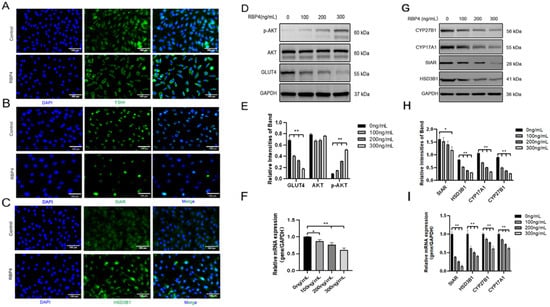
3.2. The Impact of RBP4 on the Activity and Function of Bovine GCs
3.3. RBP4 Activates STRA6 to Inhibit GC Function via the PI3K/AKT Pathway
4. Discussion
5. Conclusions
Supplementary Materials
Author Contributions
Funding
Institutional Review Board Statement
Informed Consent Statement
Data Availability Statement
Conflicts of Interest
References
- Aleri, J.W.; Hine, B.C.; Pyman, M.F.; Mansell, P.D.; Wales, W.J.; Mallard, B.; Fisher, A.D. Periparturient immunosuppression and strategies to improve dairy cow health during the periparturient period. Res. Vet. Sci. 2016, 108, 8–17. [Google Scholar] [CrossRef] [PubMed]
- Warzych, E.; Lipinska, P. Energy metabolism of follicular environment during oocyte growth and maturation. J. Reprod. Dev. 2020, 66, 1–7. [Google Scholar] [CrossRef] [PubMed]
- Santos, J.E.P.; Bisinotto, R.S.; Ribeiro, E.S. Mechanisms underlying reduced fertility in anovular dairy cows. Theriogenology 2016, 86, 254–262. [Google Scholar] [CrossRef] [PubMed]
- Shimizu, T. Molecular and cellular mechanisms for the regulation of ovarian follicular function in cows. J. Reprod. Dev. 2016, 62, 323–329. [Google Scholar] [CrossRef]
- Fontana, J.; Martinkova, S.; Petr, J.; Zalmanova, T.; Trnka, J. Metabolic Cooperation in the Ovarian Follicle. Physiol. Res. 2020, 69, 33–48. [Google Scholar] [CrossRef]
- Forde, N.; O’Gorman, A.; Whelan, H.; Duffy, P.; O’Hara, L.; Kelly, A.K.; Havlicek, V.; Besenfelder, U.; Brennan, L.; Lonergan, P. Lactation-induced changes in metabolic status and follicular-fluid metabolomic profile in postpartum dairy cows. Reprod. Fertil. Dev. 2016, 28, 1882–1892. [Google Scholar] [CrossRef]
- Rutherford, A.J.; Oikonomou, G.; Smith, R.F. The effect of subclinical ketosis on activity at estrus and reproductive performance in dairy cattle. J. Dairy Sci. 2016, 99, 4808–4815. [Google Scholar] [CrossRef]
- Zhao, C.; Jiang, B.; Yan, W.; Wang, X.; Ding, H.; Xia, C. Changes in adiponectin levels of subclinical ketosis cows and their effects on steroid hormone secretion and proliferation in follicular granulosa cells. Reprod. Biol. 2024, 24, 100898. [Google Scholar] [CrossRef]
- Di, Y.; Zhao, C.; Bai, Y.; Wang, D.; Zhang, F.; Xu, C.; Xi, C. Effects of blood pathological changes before TAI on pregnancy of dairy cows with anestrus and estrus. Arq. Bras. Med. Vet. Zootec. 2021, 73, 1–10. [Google Scholar] [CrossRef]
- Liu, Y.; Albrecht, E.; Dannenberger, D.; Hammon, H.M.; Kuehn, C.; Sauerwein, H.; Yang, R.; Zhao, Z.; Maak, S. Retinol binding protein 4 abundance in plasma and tissues is related to body fat deposition in cattle. Sci. Rep. 2019, 9, 8056. [Google Scholar] [CrossRef]
- Jiang, Y.; Zhao, Y.; Chen, S.; Chen, L.; Li, C.; Zhou, X. Regulation by FSH of the dynamic expression of retinol-binding protein 4 in the mouse ovary. Reprod. Biol. Endocrinol. 2018, 16, 25. [Google Scholar] [CrossRef] [PubMed]
- Sun, Y.L.; Zhang, J.; Ping, Z.G.; Wang, C.Q.; Sun, Y.F.; Chen, L.; Li, X.Y.; Li, C.J.; Zhu, X.L.; Liu, Z.; et al. Relationship between apoptosis and proliferation in granulosa and theca cells of cystic follicles in sows. Reprod. Domest. Anim. 2012, 47, 601–608. [Google Scholar] [CrossRef] [PubMed]
- Rao, J.; Chen, J.; Bi, M.; Zhang, Y.; Chen, S.; Zhao, Y.; Wang, F.; Qiu, T.; Chen, L.; Li, C.; et al. Interaction between the expression of retinol binding protein 4 and gonadotropin receptors in follicular granulosa cells of pigs. Livest. Sci. 2019, 220, 205–210. [Google Scholar] [CrossRef]
- Weiping, L.; Qingfeng, C.; Shikun, M.; Xiurong, L.; Hua, Q.; Xiaoshu, B.; Suhua, Z.; Qifu, L. Elevated serum RBP4 is associated with insulin resistance in women with polycystic ovary syndrome. Endocrine 2006, 30, 283–287. [Google Scholar] [CrossRef]
- Zhao, C.; Shu, S.; Bai, Y.; Wang, D.; Xia, C.; Xu, C. Plasma Protein Comparison between Dairy Cows with Inactive Ovaries and Estrus. Sci. Rep. 2019, 9, 13709. [Google Scholar] [CrossRef]
- Flores-Cortez, Y.A.; Barragán-Bonilla, M.I.; Mendoza-Bello, J.M.; González-Calixto, C.; Flores-Alfaro, E.; Espinoza-Rojo, M. Interplay of retinol binding protein 4 with obesity and associated chronic alterations (Review). Mol. Med. Rep. 2022, 26, 244. [Google Scholar] [CrossRef]
- Zhu, L.; Du, W.; Liu, Y.P.; Cheng, M.J.; Wang, X.M.; Zhang, C.H.; Lv, X.; Li, F.; Zhao, S.; Hao, J. Prolonged high-glucose exposure decreased SREBP-1/FASN/ACC in Schwann cells of diabetic mice via blocking PI3K/Akt pathway. J. Cell. Biochem. 2019, 120, 5777–5789. [Google Scholar] [CrossRef]
- Zhang, W.; Zuo, M.; Lu, J.; Wang, Y. Adiponectin Reduces Embryonic Loss Rate and Ameliorates Trophoblast Apoptosis in Early Pregnancy of Mice with Polycystic Ovary Syndrome by Affecting the AMPK/PI3K/Akt/FoxO3a Signaling Pathway. Reprod. Sci. 2020, 27, 2232–2241. [Google Scholar] [CrossRef] [PubMed]
- Ewa, Ś.; Justyna, S.; Adam, W.; Janusz, S.; Józef, D.; Agnieszka, Ś. Role of PI3K/AKT Pathway in Insulin-Mediated Glucose Uptake. In Blood Glucose Levels; Leszek, S., Ed.; IntechOpen: Rijeka, Croatia, 2018; p. Ch. 3. [Google Scholar]
- Hawkins, P.T.; Stephens, L.R. PI3K signalling in inflammation. Biochim. Biophys. Acta (BBA)—Mol. Cell Biol. Lipids 2015, 1851, 882–897. [Google Scholar] [CrossRef]
- Mazibuko-Mbeje, S.E.; Dludla, P.V.; Roux, C.; Johnson, R.; Ghoor, S.; Joubert, E.; Louw, J.; Opoku, A.R.; Muller, C.J.F. Aspalathin-Enriched Green Rooibos Extract Reduces Hepatic Insulin Resistance by Modulating PI3K/AKT and AMPK Pathways. Int. J. Mol. Sci. 2019, 20, 633. [Google Scholar] [CrossRef]
- Duan, F.; Mei, C.; Yang, L.; Zheng, J.; Lu, H.; Xia, Y.; Hsu, S.; Liang, H.; Hong, L. Vitamin K2 promotes PI3K/AKT/HIF-1α-mediated glycolysis that leads to AMPK-dependent autophagic cell death in bladder cancer cells. Sci. Rep. 2020, 10, 7714. [Google Scholar] [CrossRef] [PubMed]
- Wathes, D.C. Mechanisms linking metabolic status and disease with reproductive outcome in the dairy cow. Reprod. Domest. Anim. 2012, 47 (Suppl. S4), 304–312. [Google Scholar] [CrossRef]
- Aerts, J.M.J.; Oste, M.; Bols, P.E.J. Development and practical applications of a method for repeated transvaginal, ultrasound-guided biopsy collection of the bovine ovary. Theriogenology 2005, 64, 947–957. [Google Scholar] [CrossRef]
- Bharadwaj, U.; Kasembeli, M.M.; Robinson, P.; Tweardy, D.J. Targeting Janus Kinases and Signal Transducer and Activator of Transcription 3 to Treat Inflammation, Fibrosis, and Cancer: Rationale, Progress, and Caution. Pharmacol. Rev. 2020, 72, 486–526. [Google Scholar] [CrossRef] [PubMed]
- Ferbeyre, G.; Moriggl, R. The role of Stat5 transcription factors as tumor suppressors or oncogenes. Biochim. Biophys. Acta 2011, 1815, 104–114. [Google Scholar] [CrossRef]
- Wang, Q.; Zhang, Q.; Li, Y.; Zhao, X.; Zhang, Y. RBP4 regulates androgen receptor expression and steroid synthesis in Sertoli cells from Bactrian camels. Reprod. Domest. Anim. 2022, 57, 429–437. [Google Scholar] [CrossRef] [PubMed]
- Horlock, A.D.; Ormsby, T.J.R.; Clift, M.J.D.; Santos, J.E.P.; Bromfield, J.J.; Sheldon, I.M. Cholesterol supports bovine granulosa cell inflammatory responses to lipopolysaccharide. Reproduction 2022, 164, 109–123. [Google Scholar] [CrossRef]
- Sohel, M.M.H.; Salman, M.A.; Ayvaz, A. Cellular and Transcriptional Adaptation of Bovine Granulosa Cells Under Ethanol-Induced Stress In Vitro. Alcohol Alcohol. 2020, 56, 383–392. [Google Scholar] [CrossRef]
- Ying, W.; Yunqi, Z.; Deji, L.; Jian, K.; Fusheng, Q. Follicular fluid HD-sevs-mir-128–3p is a key molecule in regulating bovine granulosa cells autophagy. Theriogenology 2024, 226, 263–276. [Google Scholar] [CrossRef]
- Lei, Z.; Ali, I.; Yang, M.; Yang, C.; Li, Y.; Li, L. Non-Esterified Fatty Acid-Induced Apoptosis in Bovine Granulosa Cells via ROS-Activated PI3K/AKT/FoxO1 Pathway. Antioxidants 2023, 12, 434. [Google Scholar] [CrossRef]
- Wang, Y.; Xue, S.; Liu, Q.; Gao, D.; Hua, R.; Lei, M. Proteomic profiles and the function of RBP4 in endometrium during embryo implantation phases in pigs. BMC Genom. 2023, 24, 200. [Google Scholar] [CrossRef] [PubMed]
- Liu, H.; Xu, G.; Yuan, Z.; Dong, Y.; Wang, J.; Lu, W. Effect of kisspeptin on the proliferation and apoptosis of bovine granulosa cells. Anim. Reprod. Sci. 2017, 185, 1–7. [Google Scholar] [CrossRef] [PubMed]
- Xu, H.; Khan, A.; Zhao, S.; Wang, H.; Zou, H.; Pang, Y.; Zhu, H. Effects of Inhibin A on Apoptosis and Proliferation of Bovine Granulosa Cells. Animals 2020, 10, 367. [Google Scholar] [CrossRef] [PubMed]
- Huang, R.; Bai, X.; Li, X.; Wang, X.; Zhao, L. Retinol-Binding Protein 4 Activates STRA6, Provoking Pancreatic β-Cell Dysfunction in Type 2 Diabetes. Diabetes 2021, 70, 449–463. [Google Scholar] [CrossRef] [PubMed]
- Wang, Y.; Wang, Y.; Zhang, Z. Adipokine RBP4 drives ovarian cancer cell migration. J. Ovarian Res. 2018, 11, 29. [Google Scholar] [CrossRef]
- Zhao, Y.; Li, C.; Zhou, X. Transcriptomic Analysis of Porcine Granulosa Cells Overexpressing Retinol Binding Protein 4. Genes 2019, 10, 615. [Google Scholar] [CrossRef]
- Zhao, C.; Bai, Y.; Fu, S.; Wu, L.; Xu, C.; Xia, C. Follicular fluid proteomic profiling of dairy cows with anestrus caused by negative energy balance. Ital. J. Anim. Sci. 2021, 20, 650–663. [Google Scholar] [CrossRef]
- Maidarti, M.; Anderson, R.A.; Telfer, E.E. Crosstalk between PTEN/PI3K/Akt Signalling and DNA Damage in the Oocyte: Implications for Primordial Follicle Activation, Oocyte Quality and Ageing. Cells 2020, 9, 200. [Google Scholar] [CrossRef]
- Karunanithi, S.; Levi, L.; DeVecchio, J.; Karagkounis, G.; Reizes, O.; Lathia, J.D.; Kalady, M.F.; Noy, N. RBP4-STRA6 Pathway Drives Cancer Stem Cell Maintenance and Mediates High-Fat Diet-Induced Colon Carcinogenesis. Stem Cell Rep. 2017, 9, 438–450. [Google Scholar] [CrossRef]
- Du, X.L.; Liu, G.W.; Loor, J.J.; Fang, Z.Y.; Bucktrout, R.; Yang, Y.C.; Ye, Q.Q.; Shi, Z.; Shen, T.Y.; Wang, X.H.; et al. Impaired hepatic autophagic activity in dairy cows with severe fatty liver is associated with inflammation and reduced liver function. J. Dairy Sci. 2018, 101, 11175–11185. [Google Scholar] [CrossRef]
- Leal Yepes, F.A.; Behling-Kelly, E.; Caixeta, L.S.; Tikofsky, L.; Parrish, L.; Heaton, K.N. Evaluation of a point-of-care calcium device in bovine plasma and serum. JDS Commun. 2023, 4, 390–393. [Google Scholar] [CrossRef] [PubMed]
- Schalich, K.M.; Herren, A.W.; Selvaraj, V. Analysis of differential strategies to enhance detection of low-abundance proteins in the bovine serum proteome. Anim. Sci. J. 2020, 91, e13388. [Google Scholar] [CrossRef] [PubMed]
- Butler, W.R.; Smith, R.D. Interrelationships between energy balance and postpartum reproductive function in dairy cattle. J. Dairy Sci. 1989, 72, 767–783. [Google Scholar] [CrossRef] [PubMed]
- Zhu, Y.; Pereira, R.O.; O’Neill, B.T.; Riehle, C.; Ilkun, O.; Wende, A.R.; Rawlings, T.A.; Zhang, Y.C.; Zhang, Q.J.; Klip, A.; et al. Cardiac PI3K-Akt Impairs Insulin-Stimulated Glucose Uptake Independent of mTORC1 and GLUT4 Translocation. Mol. Endocrinol. 2013, 27, 172–184. [Google Scholar] [CrossRef] [PubMed]
- Zhang, L.T.; Liu, T.J.; Hu, C.Z.; Zhang, X.; Zhang, Q.; Shi, K.R. Proteome analysis identified proteins associated with mitochondrial function and inflammation activation crucially regulating the pathogenesis of fatty liver disease. BMC Genom. 2021, 22, 640. [Google Scholar] [CrossRef]
- Fukuda, S.; Orisaka, M.; Tajima, K.; Hattori, K.; Kotsuji, F. Luteinizing hormone-induced Akt phosphorylation and androgen production are modulated by MAP Kinase in bovine theca cells. J. Ovarian Res. 2009, 2, 17. [Google Scholar] [CrossRef]










| Gene | Gene ID | Amplicon Size (bp) | Forward Primer (5′→3′) | TM (°C) | Reverse Primer (5′→3′) | TM (°C) |
|---|---|---|---|---|---|---|
| β-actin | 280979 | 132 | CCTGGAGAAGAGCTACGAG | 56.36 | AAGGTAGTTTCGTGAATGCC | 56.05 |
| GAPDH | 281181 | 197 | TCTTCACTACCATGGAGAAGG | 56.45 | TCATGGATGACCTTGGCCAG | 59.74 |
| CDK1 | 281061 | 112 | TGGCCAGAAGTGGAATCTTT | 57.02 | AGAGCAGATCCAAGCCATTT | 57.18 |
| CCNE2 | 538436 | 191 | CGGGTCTGGCGAGGTTT | 59.26 | ACTGATGTTTCTTGGTGACCT | 42.86 |
| CCND1 | 524530 | 119 | TACACTGACAACTCCATCCG | 56.97 | GAGAGGAAGTGCTCGATGAA | 57.05 |
| CCNA1 | 521939 | 156 | AGTGAGAAGAGCGAGCAGTAA | 58.84 | TACTGTTCTTTGTGGCGGA | 56.60 |
| StAR | 281507 | 86 | AGGTGTGATAGCATGAGAGC | 57.09 | GCCAGATAACCCCATCTCAA | 56.97 |
| HSD3B1 | 281824 | 151 | AGAGGATCATCTGCCTGTTG | 57.00 | TGCTCATCCAGAATGTCTCC | 57.00 |
| CYP17A1 | 281739 | 105 | TCAAGGTGAAGATCGAGGTG | 56.96 | CTCCTCTAATTCTGTGCGGT | 50.00 |
| CYP27B1 | 539630 | 121 | TCTGGTTAGAGAGACCATAGC | 55.98 | GAAGGGCTAAGCAGGTTAAT | 55.10 |
| GLUT4 | 282359 | 176 | TGGAGTACTTAGGGCCAGAT | 57.13 | CAGCTTTCCCAAATCCCAAC | 57.25 |
| Bax | 280730 | 179 | AGCAGATCATGAAGACAGGG | 57.00 | CAGCTCCATGTTACTGTCCA | 57.23 |
| Caspase-9 | 100140945 | 195 | CCGACATGATCGAGGACATT | 57.48 | ATGGGTCATCCTGTTTTGCT | 57.39 |
Disclaimer/Publisher’s Note: The statements, opinions and data contained in all publications are solely those of the individual author(s) and contributor(s) and not of MDPI and/or the editor(s). MDPI and/or the editor(s) disclaim responsibility for any injury to people or property resulting from any ideas, methods, instructions or products referred to in the content. |
© 2024 by the authors. Licensee MDPI, Basel, Switzerland. This article is an open access article distributed under the terms and conditions of the Creative Commons Attribution (CC BY) license (https://creativecommons.org/licenses/by/4.0/).
Share and Cite
Zhao, C.; Xu, R.; Yan, W.; Jiang, B.; Feng, S.; Wang, X.; Ding, H. Elevated RBP4 in Subclinical Ketosis Cows Inhibits Follicular Granulosa Cell Proliferation and Steroid Hormone Synthesis. Animals 2024, 14, 3118. https://doi.org/10.3390/ani14213118
Zhao C, Xu R, Yan W, Jiang B, Feng S, Wang X, Ding H. Elevated RBP4 in Subclinical Ketosis Cows Inhibits Follicular Granulosa Cell Proliferation and Steroid Hormone Synthesis. Animals. 2024; 14(21):3118. https://doi.org/10.3390/ani14213118
Chicago/Turabian StyleZhao, Chang, Ruru Xu, Weizhe Yan, Benzheng Jiang, Shibin Feng, Xichun Wang, and Hongyan Ding. 2024. "Elevated RBP4 in Subclinical Ketosis Cows Inhibits Follicular Granulosa Cell Proliferation and Steroid Hormone Synthesis" Animals 14, no. 21: 3118. https://doi.org/10.3390/ani14213118
APA StyleZhao, C., Xu, R., Yan, W., Jiang, B., Feng, S., Wang, X., & Ding, H. (2024). Elevated RBP4 in Subclinical Ketosis Cows Inhibits Follicular Granulosa Cell Proliferation and Steroid Hormone Synthesis. Animals, 14(21), 3118. https://doi.org/10.3390/ani14213118

