Transcriptome and Metabolome Analyses Reveal High-Altitude Adaptation Mechanism of Epididymis Sperm Maturation in Tibetan Sheep
Simple Summary
Abstract
1. Introduction
2. Materials and Methods
2.1. Statement of Ethics
2.2. Animal Breeding and Sample Collection
2.3. Semen Quality Identification and Hematoxylin–Eosin Staining of Epididymal Tissue
2.4. Serum Hormone Determination
2.5. RNA-Seq and Bioinformatics Analysis
2.6. GC-LC/MS Analysis
2.7. Combined Metabolomic and Transcriptomic Analysis
2.8. RT-qPCR Validation
2.9. Data Statistics and Analysis
3. Results
3.1. Histological Observations of Epididymis and Semen Quality
3.2. Serum Hormone Levels
3.3. Identification of DEGs
3.4. Functional Enrichment of DEGs

3.5. Differential Metabolites
3.6. Functional Enrichment of Differential Metabolites
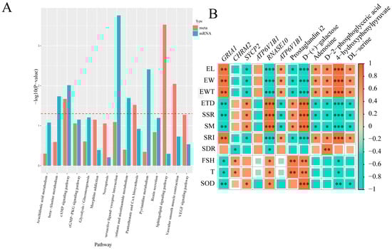
3.7. Integrated Transcriptome and Metabolome Analysis




4. Discussion
5. Conclusions
Supplementary Materials
Author Contributions
Funding
Institutional Review Board Statement
Informed Consent Statement
Data Availability Statement
Acknowledgments
Conflicts of Interest
References
- Zhao, P.F.; Li, S.B.; He, Z.H.; Zhao, F.F.; Wang, J.Q.; Liu, X.; Li, M.N.; Hu, J.; Zhao, Z.D.; Luo, Y.Z. Physiology and Proteomic Basis of Lung Adaptation to High-Altitude Hypoxia in Tibetan Sheep. Animals 2022, 12, 2134. [Google Scholar] [CrossRef] [PubMed]
- Guo, Y.; Yang, Y.; Wang, B.; Liu, C.; Li, M.; Wang, X. Morphological and scanning electron microscopic study of the gonadal arterioles in the Tibetan sheep. Anat. Histol. Embryol. 2021, 50, 694–700. [Google Scholar] [CrossRef] [PubMed]
- Liu, M.; Yang, Y.; Li, M.; Cai, Y.; Zhao, S.; Wang, X. Comparison study of morphology and vascular casts between plateau-type Tibetan sheep and low-altitude small-tailed Han sheep testes. Anat. Histol. Embryol. 2022, 51, 524–532. [Google Scholar] [CrossRef] [PubMed]
- Chen, H.; Pu, L.; Tian, C.; Qi, X.; Song, J.; Liao, Y.; Mo, B.; Li, T. Exploring the Molecular Characteristics and Role of PDGFB in Testis and Epididymis Development of Tibetan Sheep. Vet. Sci. 2024, 11, 266. [Google Scholar] [CrossRef]
- Li, T.; Wang, H.; Luo, R.; Shi, H.; Su, M.; Wu, Y.; Li, Q.; Ma, K.; Zhang, Y.; Ma, Y. Identification and Functional Assignment of Genes Implicated in Sperm Maturation of Tibetan Sheep. Animals 2023, 13, 1553. [Google Scholar] [CrossRef]
- Liu, J.; Yao, T.; Weng, X.; Yao, R.; Li, W.; Xie, L.; Yue, X.; Li, F. Antioxidant properties and transcriptome of cauda epididymis with different levels of fertility in Hu lambs. Theriogenology 2022, 182, 85–95. [Google Scholar] [CrossRef]
- Abdel-Maksoud, F.M.; Zayed, A.E.; Abdelhafez, E.A.; Hussein, M.T. Seasonal variations of the epididymis in donkeys (Equus asinus) with special reference to blood epididymal barrier. Microsc. Res. Tech. 2024, 87, 326–338. [Google Scholar] [CrossRef]
- Cheng, P.; Wei, J.; Liu, B.; Zhao, Y.; Ma, B.; Feng, X.; Xiong, M.; Zhao, J.; Shi, C.; Li, Z. Metastasis-associated protein 1 participates in regulating luminal acidification of the epididymis via repressing estrogen receptor alpha transcription. Andrology 2024, 12, 266. [Google Scholar] [CrossRef]
- Lang, X.; Adjei, M.; Wang, C.; Chen, X.; Li, C.; Wang, P.; Pan, M.; Li, K.; Shahzad, K.; Zhao, W. RNA-Seq reveals the functional specificity of epididymal caput, corpus, and cauda genes of cattleyak. Anim. Sci. J. 2022, 93, e13732. [Google Scholar] [CrossRef]
- Zhao, W.; Ahmed, S.; Liu, J.; Ahmed, S.; Quansah, E.; Solangi, T.H.; Wu, Y.; Yangliu, Y.; Wang, H.; Zhu, J.; et al. Comparative iTRAQ proteomics identified proteins associated with sperm maturation between yak and cattleyak epididymis. BMC Vet. Res. 2021, 17, 255. [Google Scholar] [CrossRef]
- Jin, Y.Q.; Fan, Y.T.; Sun, H.; Zhang, Y.; Wang, H.R. Transcriptome Analysis Reveals Catabolite Control Protein A Regulatory Mechanisms Underlying Glucose-Excess or -Limited Conditions in a Ruminal Bacterium, Streptococcus bovis. Front. Microbiol. 2021, 12, 767769. [Google Scholar] [CrossRef] [PubMed]
- Zhang, A.H.; Sun, H.; Yan, G.L.; Wang, P.; Wang, X.J. Mass spectrometry-based metabolomics: Applications to biomarker and metabolic pathway research. Biomed. Chromatogr. 2016, 30, 7–12. [Google Scholar] [CrossRef] [PubMed]
- Gu, L.; Li, S.; Zhang, R.; Zhang, Y.; Wang, X.; Zhang, K.; Liu, Z.; Bi, K.; Chen, X. Integrative investigation of Semen Strychni nephrotoxicity and the protective effect of Radix Glycyrrhizae by a UPLC-MS/MS method based cell metabolomics strategy in HEK 293t cell lysates. RSC Adv. 2015, 5, 59591–59602. [Google Scholar] [CrossRef]
- Narud, B.; Khezri, A.; Kvitvang, H.F.; Klinkenberg, G.; Zeremichael, T.T.; Stenseth, E.B.; Myromslien, F.D.; Kommisrud, E. Age effect on semen quality, metabolomics and fertility in young Norwegian Red bulls. Reprod. Domest. Anim. 2018, 53, 92–93. [Google Scholar]
- Park, J.; Lee, C.; Park, S.; Kim, Y.S.; Suh, Y. DNA fingerprint, metabolomics and microscopy provide new evidence for the standardization of Armeniacae semen and Persicae semen. Planta Medica 2016, 82, P1062. [Google Scholar] [CrossRef]
- Rosa, R.; Costa, P.R.; Pereira, J.; Nunes, M.L. Biochemical dynamics of spermatogenesis and oogenesis in Eledone cirrhosa and Eledone moschata (Cephalopoda: Octopoda). Comp. Biochem. Physiol. Part B Biochem. Mol. Biol. 2004, 139, 299–310. [Google Scholar] [CrossRef]
- Silvestroni, L.; Frajese, G.; Fabrizio, M. Histones instead of protamines in terminal germ cells of infertile, oligospermic men. Fertil. Steril. 1976, 27, 1428–1437. [Google Scholar] [CrossRef]
- Lin, Y.; Li, J.; Wang, K.; Fang, Z.; Che, L.; Xu, S.; Feng, B.; Zhuo, Y.; Li, J.; Wu, D. Effects of dietary L-leucine supplementation on testicular development and semen quality in boars. Front. Vet. Sci. 2022, 9, 904653. [Google Scholar] [CrossRef]
- Partyka, A.; Rodak, O.; Bajzert, J.; Kochan, J.; Nizanski, W. The Effect of L-Carnitine, Hypotaurine, and Taurine Supplementation on the Quality of Cryopreserved Chicken Semen. Biomed Res. Int. 2017, 2017, 7279341. [Google Scholar] [CrossRef]
- Kiyamu, M.; Bigham, A.; Parra, E.; Leon-Velarde, F.; Rivera-Chira, M.; Brutsaert, T.D. Developmental and genetic components explain enhanced pulmonary volumes of female peruvian quechua. Am. J. Phys. Anthropol. 2012, 148, 534–542. [Google Scholar] [CrossRef]
- Zhao, P.; Zhao, F.; Hu, J.; Wang, J.; Liu, X.; Zhao, Z.; Xi, Q.; Sun, H.; Li, S.; Luo, Y. Physiology and Transcriptomics Analysis Reveal the Contribution of Lungs on High-Altitude Hypoxia Adaptation in Tibetan Sheep. Front. Physiol. 2022, 13, 885444. [Google Scholar] [CrossRef] [PubMed]
- Soliman, M.M.; Aldhahrani, A.; Althobaiti, F.; Ahmed, M.M.; Sayed, S.; Alotaibi, S.; Shukry, M.; El-Shehawi, A.M. Characterization of the Impacts of Living at High Altitude in Taif: Oxidative Stress Biomarker Alterations and Immunohistochemical Changes. Curr. Issues Mol. Biol. 2022, 44, 1610–1625. [Google Scholar] [CrossRef] [PubMed]
- Li, W.; Zeng, W.; Jin, X.; Xu, H.; Fang, X.; Ma, Z.; Cao, G.; Li, R.; Ma, L. High-Altitude Stress Orchestrates mRNA Expression and Alternative Splicing of Ovarian Follicle Development Genes in Tibetan Sheep. Animals 2022, 12, 2812. [Google Scholar] [CrossRef] [PubMed]
- Li, X.-Y.; Zhang, M.-H.; Chen, Z.-W.; Zhang, B.; Bai, G.; Wang, H.-F. Male reproductive system and simulated high-altitude environment: Preliminary results in rats. Asian J. Androl. 2023, 25, 426–432. [Google Scholar] [CrossRef] [PubMed]
- Verratti, V.; Di Giulio, C.; D’Angeli, A.; Tafuri, A.; Francavilla, S.; Pelliccione, F. Sperm forward motility is negatively affected by short-term exposure to altitude hypoxia. Andrologia 2016, 48, 800–806. [Google Scholar] [CrossRef]
- Kastelic, J.P.; Wilde, R.E.; Bielli, A.; Genovese, P.; Rizzoto, G.; Thundathil, J. Hyperthermia is more important than hypoxia as a cause of disrupted spermatogenesis and abnormal sperm. Theriogenology 2019, 131, 177–181. [Google Scholar] [CrossRef]
- Vargas, A.; Bustos-Obregón, E.; Hartley, R. Effects of hypoxia on epididymal sperm parameters and protective role of ibuprofen and melatonin. Biol. Res. 2011, 44, 161–167. [Google Scholar] [CrossRef]
- Zeng, J.; Gao, W.; Tang, Y.; Wang, Y.; Liu, X.; Yin, J.; Su, X.; Zhang, M.; Kang, E.; Tian, Y.; et al. Hypoxia-sensitive cells trigger NK cell activation via the KLF4-ASH1L-ICAM-1 axis, contributing to impairment in the rat epididymis. Cell Rep. 2023, 42, 113442. [Google Scholar] [CrossRef]
- Nabi, S.; Askari, M.; Rezaei-Gazik, M.; Salehi, N.; Almadani, N.; Tahamtani, Y.; Totonchi, M. A rare frameshift mutation in SYCP1 is associated with human male infertility. Mol. Hum. Reprod. 2022, 28, gaac009. [Google Scholar] [CrossRef]
- Schilit, S.L.; Menon, S.; Friedrich, C.; Kammin, T.; Wilch, E.; Hanscom, C.; Jiang, S.; Kliesch, S.; Talkowski, M.E.; Tüttelmann, F.; et al. SYCP2 Translocation-Mediated Dysregulation and Frameshift Variants Cause Human Male Infertility. Am. J. Hum. Genet. 2020, 106, 41–57. [Google Scholar] [CrossRef]
- Kolas, N.K.; Yuan, L.; Hoog, C.; Heng, H.H.; Marcon, E.; Moens, P.B. Male mouse meiotic chromosome cores deficient in structural proteins SYCP3 and SYCP2 align by homology but fail to synapse and have possible impaired specificity of chromatin loop attachment. Cytogenet. Genome Res. 2004, 105, 182–188. [Google Scholar] [CrossRef] [PubMed]
- Fujihara, Y.; Noda, T.; Kobayashi, K.; Oji, A.; Kobayashi, S.; Matsumura, T.; Larasati, T.; Oura, S.; Kojima-Kita, K.; Yu, Z.; et al. Identification of multiple male reproductive tract-specific proteins that regulate sperm migration through the oviduct in mice. Proc. Natl. Acad. Sci. USA 2019, 116, 18498–18506. [Google Scholar] [CrossRef] [PubMed]
- Krutskikh, A.; De Gendt, K.; Sharp, V.; Verhoeven, G.; Poutanen, M.; Huhtaniemi, I. Targeted Inactivation of the Androgen Receptor Gene in Murine Proximal Epididymis Causes Epithelial Hypotrophy and Obstructive Azoospermia. Endocrinology 2011, 152, 689–696. [Google Scholar] [CrossRef] [PubMed]
- Muslim, A.; Zulkarnain, Z.; Gholib, G.; Teuku Zahrial, H.; Sugito, S. The Prominent Role of Pituitary Adenylate Cyclase-Activating Polypeptide in Spermatogenesis and Function of Spermatozoa: A Mini Review. In Proceedings of the 2nd International Conference on Veterinary, Animal, and Environmental Sciences (ICVAES 2020), Banda Aceh, Indonesia, 22–23 October 2021. [Google Scholar] [CrossRef]
- Winters, S.J.; Moore, J.P., Jr. PACAP: A regulator of mammalian reproductive function. Mol. Cell. Endocrinol. 2020, 518, 110912. [Google Scholar] [CrossRef] [PubMed]
- Blomqvist, S.R.; Vidarsson, H.; Söder, O.; Enerbäck, S. Epididymal expression of the forkhead transcription factor Foxi1 is required for male fertility. EMBO J. 2006, 25, 4131–4141. [Google Scholar] [CrossRef]
- Pou Casellas, C.; Pleguezuelos-Manzano, C.; Rookmaaker, M.B.; Verhaar, M.C.; Clevers, H. Transcriptomic profile comparison reveals conservation of ionocytes across multiple organs. Sci. Rep. 2023, 13, 3516. [Google Scholar] [CrossRef]
- Da Silva, N.; Pisitkun, T.; Belleannée, C.; Miller, L.R.; Nelson, R.; Knepper, M.A.; Brown, D.; Breton, S. Proteomic analysis of V-ATPase-rich cells harvested from the kidney and epididymis by fluorescence-activated cell sorting. Am. J. Physiol. Cell Physiol. 2010, 298, C1326–C1342. [Google Scholar] [CrossRef]
- Roy, J.W.; Hill, E.; Ruan, Y.C.; Vedovelli, L.; Păunescu, T.G.; Brown, D.; Breton, S. Circulating aldosterone induces the apical accumulation of the proton pumping V-ATPase and increases proton secretion in clear cells in the caput epididymis. Am. J. Physiol. Cell Physiol. 2013, 305, C436–C446. [Google Scholar] [CrossRef][Green Version]
- Finberg, K.E.; Wagner, C.A.; Bailey, M.A.; Paunescu, T.G.; Breton, S.; Brown, D.; Giebisch, G.; Geibel, J.P.; Lifton, R.P. The B1-subunit of the H(+) ATPase is required for maximal urinary acidification. Proc. Natl. Acad. Sci. USA 2005, 102, 13616–13621. [Google Scholar] [CrossRef]
- Nishie, M.; Suzuki, E.; Hattori, M.; Kawaguch, K.; Kataoka, T.R.; Hirata, M.; Pu, F.; Kotake, T.; Tsuda, M.; Yamaguchi, A.; et al. Downregulated ATP6V1B1 expression acidifies the intracellular environment of cancer cells leading to resistance to antibody-dependent cellular cytotoxicity. Cancer Immunol. Immunother. CII 2021, 70, 817–830. [Google Scholar] [CrossRef]
- Li, S.; Yang, Q.-E. Hypobaric hypoxia exposure alters transcriptome in mouse testis and impairs spermatogenesis in offspring. Gene 2022, 823, 146390. [Google Scholar] [CrossRef] [PubMed]
- Li, Y.; Li, R.-H.; Ran, M.-X.; Zhang, Y.; Liang, K.; Ren, Y.-N.; He, W.-C.; Zhang, M.; Zhou, G.-B.; Qazi, I.H.; et al. High throughput small RNA and transcriptome sequencing reveal capacitation-related microRNAs and mRNA in boar sperm. BMC Genom. 2018, 19, 736. [Google Scholar] [CrossRef] [PubMed]
- Maksimovic, M.; Vekovischeva, O.Y.; Aitta-aho, T.; Korpi, E.R. Chronic Treatment with Mood-Stabilizers Attenuates Abnormal Hyperlocomotion of GluA1-Subunit Deficient Mice. PLoS ONE 2014, 9, e100188. [Google Scholar] [CrossRef] [PubMed][Green Version]
- Groc, L.; Choquet, D. AMPA and NMDA glutamate receptor trafficking: Multiple roads for reaching and leaving the synapse. Cell Tissue Res. 2006, 326, 423–438. [Google Scholar] [CrossRef] [PubMed]
- Simon, L.M.; Liu, J.; Theodore, J.; Robin, E.D. Effect of hyperoxia, hypoxia, and maturation on superoxide dismutase activity in isolated alveolar macrophages. Am. Rev. Respir. Dis. 1977, 115, 279–284. [Google Scholar] [CrossRef]
- Papas, M.; Arroyo, L.; Bassols, A.; Catalán, J.; Bonilla-Correal, S.; Gacem, S.; Yeste, M.; Miró, J. Activities of antioxidant seminal plasma enzymes (SOD, CAT, GPX and GSR) are higher in jackasses than in stallions and are correlated with sperm motility in jackasses. Theriogenology 2019, 140, 180–187. [Google Scholar] [CrossRef]
- Futai, M.; Oka, T.; Sun-Wada, G.; Moriyama, Y.; Kanazawa, H.; Wada, Y. Luminal acidification of diverse organelles by V-ATPase in animal cells. J. Exp. Biol. 2000, 203, 107–116. [Google Scholar] [CrossRef]
- Bennegard, B.; Hahlin, M.; Hamberger, L. Luteotropic effects of prostaglandins I2 and D2 on isolated human corpora luteum. Fertil. Steril. 1990, 54, 459–464. [Google Scholar] [CrossRef]
- Buchanan, F.G.; Chang, W.; Sheng, H.; Shao, J.; Morrow, J.D.; DuBois, R.N. Up-regulation of the enzymes involved in prostacyclin synthesis via Ras induces vascular endothelial growth factor. Gastroenterology 2004, 127, 1391–1400. [Google Scholar] [CrossRef]
- Wen, Y.; Hu, J.; Wang, J.; Liu, X.; Li, S.; Luo, Y. Effect of glycolysis and heat shock proteins on hypoxia adaptation of Tibetan sheep at different altitude. Gene 2021, 803, 145893. [Google Scholar] [CrossRef]
- Marshall, C.J.; Garrett, K.; Van Vliet, S.; Beck, M.R.; Gregorini, P. Dietary and Animal Strategies to Reduce the Environmental Impact of Pastoral Dairy Systems Result in Altered Nutraceutical Profiles in Milk. Animals 2022, 12, 2994. [Google Scholar] [CrossRef] [PubMed]



| Hormones | TSH | TSL | p-Value |
|---|---|---|---|
| FSH | 3.33 ± 0.73 | 3.52 ± 0.43 | p ≥ 0.05 |
| T | 3.44 ± 0.05 | 3.45 ± 0.19 | p ≥ 0.05 |
| SOD | 1.7 ± 0.14 | 2.36 ± 0.27 | p < 0.01 |
Disclaimer/Publisher’s Note: The statements, opinions and data contained in all publications are solely those of the individual author(s) and contributor(s) and not of MDPI and/or the editor(s). MDPI and/or the editor(s) disclaim responsibility for any injury to people or property resulting from any ideas, methods, instructions or products referred to in the content. |
© 2024 by the authors. Licensee MDPI, Basel, Switzerland. This article is an open access article distributed under the terms and conditions of the Creative Commons Attribution (CC BY) license (https://creativecommons.org/licenses/by/4.0/).
Share and Cite
Li, Y.; Yang, Y.; Yu, B.; Gao, R.; Wang, X. Transcriptome and Metabolome Analyses Reveal High-Altitude Adaptation Mechanism of Epididymis Sperm Maturation in Tibetan Sheep. Animals 2024, 14, 3117. https://doi.org/10.3390/ani14213117
Li Y, Yang Y, Yu B, Gao R, Wang X. Transcriptome and Metabolome Analyses Reveal High-Altitude Adaptation Mechanism of Epididymis Sperm Maturation in Tibetan Sheep. Animals. 2024; 14(21):3117. https://doi.org/10.3390/ani14213117
Chicago/Turabian StyleLi, Yijian, Yanan Yang, Binyan Yu, Rong Gao, and Xinrong Wang. 2024. "Transcriptome and Metabolome Analyses Reveal High-Altitude Adaptation Mechanism of Epididymis Sperm Maturation in Tibetan Sheep" Animals 14, no. 21: 3117. https://doi.org/10.3390/ani14213117
APA StyleLi, Y., Yang, Y., Yu, B., Gao, R., & Wang, X. (2024). Transcriptome and Metabolome Analyses Reveal High-Altitude Adaptation Mechanism of Epididymis Sperm Maturation in Tibetan Sheep. Animals, 14(21), 3117. https://doi.org/10.3390/ani14213117
