Mechanobiological Strategies to Enhance Ovine (Ovis aries) Adipose-Derived Stem Cells Tendon Plasticity for Regenerative Medicine and Tissue Engineering Applications
Abstract
Simple Summary
Abstract
1. Introduction
2. Materials and Methods
2.1. Ethic Statements
2.2. oADSCs Isolation and Culture Amplification
2.3. Flow Cytometry Investigation for oADSCs Characterization
2.4. Cell Proliferation Assay
2.5. Doubling Time
2.6. Senescence-Associated β-Galactosidase Assay
2.7. Immunocytochemistry (ICC)
2.8. Tenogenic Differentiation
2.8.1. oADSCs Culture with Teno-Inductive CM
2.8.2. oADSCs Culture on ha-PLGA Fleeces
2.9. RT-qPCR Analyses
2.10. Total Protein Extraction and Western Blot
2.11. Statistical Analysis
3. Results
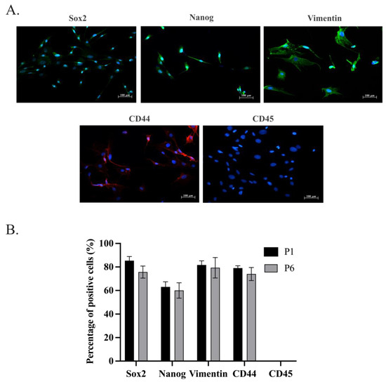
3.1. oADSCs Maintained the Expression of Stemness and Mesenchymal Markers during In Vitro Amplification
3.2. oADSCs Maintained an Unaltered Proliferation Rate and Metabolic Status during Amplification In Vitro
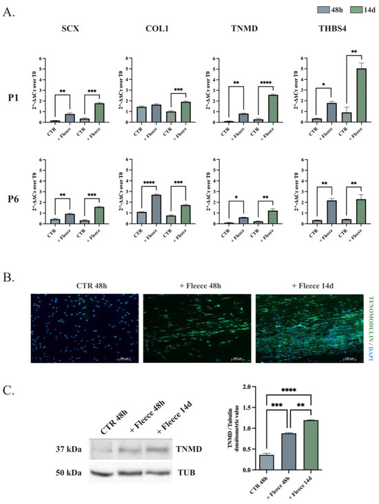
3.3. oADSCs Tenogenic Potential Is Strictly Dependent on the In Vitro Differentiation Strategy
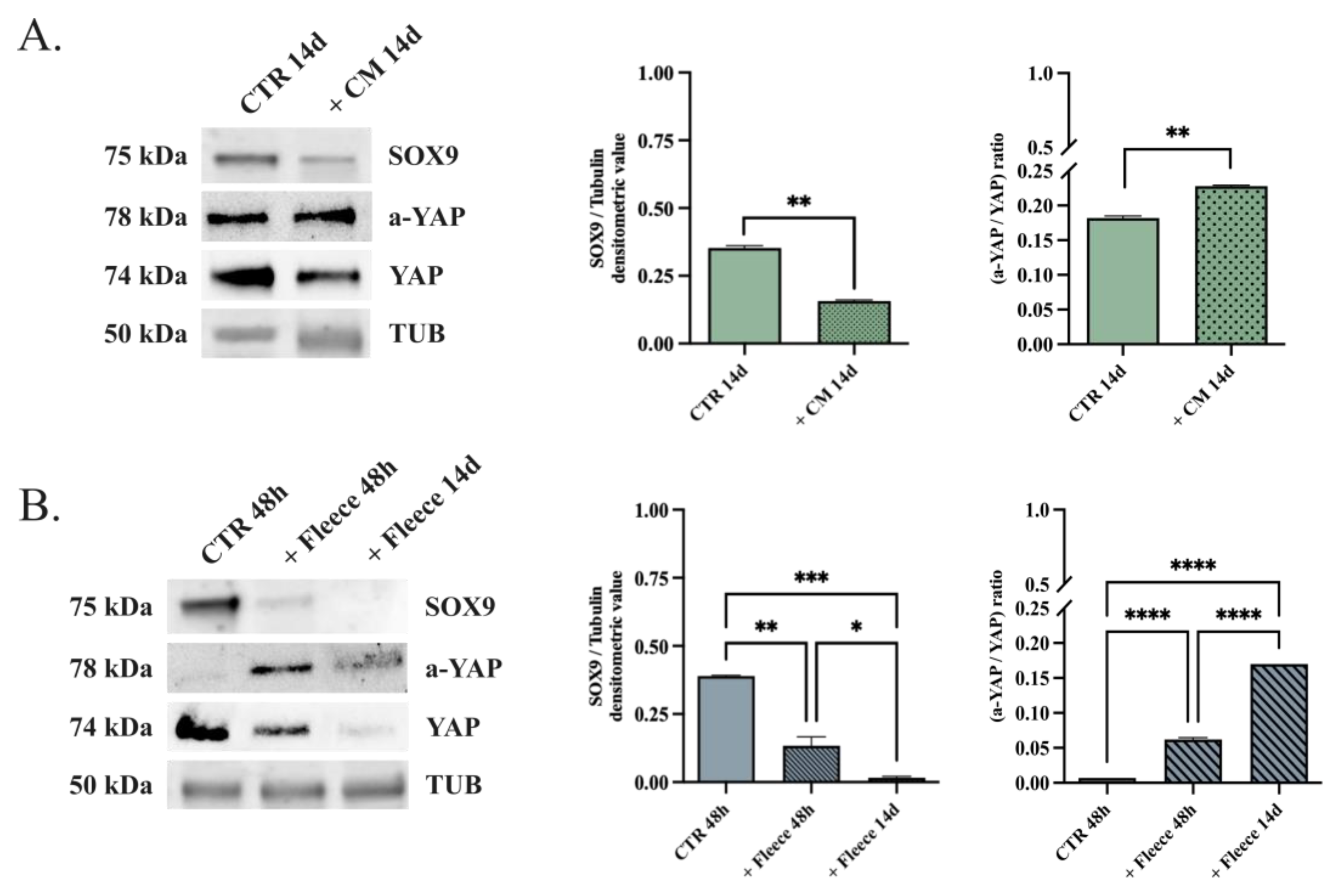
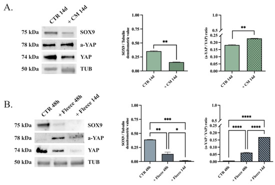
3.4. SOX9 Downregulation Leads to In Vitro Tenogenic Differentiation of oADSCs in a Teno-Inductive Strategy-Dependent Manner
4. Discussion
Author Contributions
Funding
Institutional Review Board Statement
Informed Consent Statement
Data Availability Statement
Acknowledgments
Conflicts of Interest
References
- Nourissat, G.; Berenbaum, F.; Duprez, D. Tendon Injury: From Biology to Tendon Repair. Nat. Rev. Rheumatol. 2015, 11, 223–233. [Google Scholar] [CrossRef] [PubMed]
- Fitzpatrick, M.J.; Tibone, J.E.; Grossman, M.; McGarry, M.H.; Lee, T.Q. Development of Cadaveric Models of a Thrower’s Shoulder. J. Shoulder Elb. Surg. 2005, 14, S49–S57. [Google Scholar] [CrossRef] [PubMed]
- Hope, M.; Saxby, T.S. Tendon Healing. Foot Ankle Clin. 2007, 12, 553–567. [Google Scholar] [CrossRef] [PubMed]
- Leong, D.J.; Sun, H.B. Mesenchymal Stem Cells in Tendon Repair and Regeneration: Basic Understanding and Translational Challenges. Ann. N. Y. Acad. Sci. 2016, 1383, 88–96. [Google Scholar] [CrossRef] [PubMed]
- Russo, V.; El Khatib, M.; Prencipe, G.; Cerveró-Varona, A.; Citeroni, M.R.; Mauro, A.; Berardinelli, P.; Faydaver, M.; Haidar-Montes, A.A.; Turriani, M.; et al. Scaffold-Mediated Immunoengineering as Innovative Strategy for Tendon Regeneration. Cells 2022, 11, 266. [Google Scholar] [CrossRef]
- Citeroni, M.R.; Ciardulli, M.C.; Russo, V.; Della Porta, G.; Mauro, A.; El Khatib, M.; Di Mattia, M.; Galesso, D.; Barbera, C.; Forsyth, N.R.; et al. In Vitro Innovation of Tendon Tissue Engineering Strategies. Int. J. Mol. Sci. 2020, 21, 6726. [Google Scholar] [CrossRef]
- Lui, P.P. Stem Cell Technology for Tendon Regeneration: Current Status, Challenges, and Future Research Directions. Stem Cells Cloning Adv. Appl. 2015, 163, 163–174. [Google Scholar] [CrossRef] [PubMed]
- Costa-Almeida, R.; Calejo, I.; Gomes, M.E. Mesenchymal Stem Cells Empowering Tendon Regenerative Therapies. Int. J. Mol. Sci. 2019, 20, 3002. [Google Scholar] [CrossRef] [PubMed]
- Tan, Q.; Lui, P.P.Y.; Rui, Y.F.; Wong, Y.M. Comparison of Potentials of Stem Cells Isolated from Tendon and Bone Marrow for Musculoskeletal Tissue Engineering. Tissue Eng. Part A 2012, 18, 840–851. [Google Scholar] [CrossRef]
- Lim, J.; Razi, Z.R.M.; Law, J.; Nawi, A.M.; Idrus, R.B.H.; Ng, M.H. MSCs Can Be Differentially Isolated from Maternal, Middle and Fetal Segments of the Human Umbilical Cord. Cytotherapy 2016, 18, 1493–1502. [Google Scholar] [CrossRef]
- Laurent-Applegate, L.; Grognuz, A.; Hirt-Burri, N.; Petrou, I.; Raffoul, W. Cell Therapies for Tendons: Old Cell Choice for Modern Innovation. Swiss Med. Wkly. 2014, 144, w13989. [Google Scholar] [CrossRef] [PubMed]
- Walia, B.; Huang, A.H. Tendon Stem Progenitor Cells: Understanding the Biology to Inform Therapeutic Strategies for Tendon Repair. J. Orthop. Res. 2019, 37, 1270–1280. [Google Scholar] [CrossRef] [PubMed]
- Song, H.; Yin, Z.; Wu, T.; Li, Y.; Luo, X.; Xu, M.; Duan, L.; Li, J. Enhanced Effect of Tendon Stem/Progenitor Cells Combined with Tendon-Derived Decellularized Extracellular Matrix on Tendon Regeneration. Cell Transplant. 2018, 27, 1634–1643. [Google Scholar] [CrossRef] [PubMed]
- Cheng, B. Tendon-Derived Stem Cells as a New Cell Source for Tendon Tissue Engineering. Front. Biosci. 2013, 18, 756. [Google Scholar] [CrossRef] [PubMed][Green Version]
- Yokoya, S.; Mochizuki, Y.; Natsu, K.; Omae, H.; Nagata, Y.; Ochi, M. Rotator Cuff Regeneration Using a Bioabsorbable Material with Bone Marrow–Derived Mesenchymal Stem Cells in a Rabbit Model. Am. J. Sports Med. 2012, 40, 1259–1268. [Google Scholar] [CrossRef] [PubMed]
- Kwon, D.R.; Park, G.-Y.; Lee, S.C. Treatment of Full-Thickness Rotator Cuff Tendon Tear Using Umbilical Cord Blood-Derived Mesenchymal Stem Cells and Polydeoxyribonucleotides in a Rabbit Model. Stem Cells Int. 2018, 2018, 7146384. [Google Scholar] [CrossRef] [PubMed]
- Dale, T.P.; Mazher, S.; Webb, W.R.; Zhou, J.; Maffulli, N.; Chen, G.-Q.; El Haj, A.J.; Forsyth, N.R. Tenogenic Differentiation of Human Embryonic Stem Cells. Tissue Eng. Part A 2018, 24, 361–368. [Google Scholar] [CrossRef] [PubMed]
- Barboni, B.; Curini, V.; Russo, V.; Mauro, A.; Di Giacinto, O.; Marchisio, M.; Alfonsi, M.; Mattioli, M. Indirect Co-Culture with Tendons or Tenocytes Can Program Amniotic Epithelial Cells towards Stepwise Tenogenic Differentiation. PLoS ONE 2012, 7, e30974. [Google Scholar] [CrossRef] [PubMed]
- Muttini, A.; Mattioli, M.; Petrizzi, L.; Varasano, V.; Sciarrini, C.; Russo, V.; Mauro, A.; Cocciolone, D.; Turriani, M.; Barboni, B. Experimental Study on Allografts of Amniotic Epithelial Cells in Calcaneal Tendon Lesions of Sheep. Vet. Res. Commun. 2010, 34, 117–120. [Google Scholar] [CrossRef][Green Version]
- Philip, J.; Hackl, F.; Canseco, J.A.; Kamel, R.A.; Kiwanuka, E.; Diaz-Siso, J.R.; Caterson, E.J.; Junker, J.P.E.; Eriksson, E. Amnion-Derived Multipotent Progenitor Cells Improve Achilles Tendon Repair in Rats. Eplasty 2013, 13, e31. [Google Scholar]
- Harris, M.T.; Butler, D.L.; Boivin, G.P.; Florer, J.B.; Schantz, E.J.; Wenstrup, R.J. Mesenchymal Stem Cells Used for Rabbit Tendon Repair Can Form Ectopic Bone and Express Alkaline Phosphatase Activity in Constructs. J. Orthop. Res. 2004, 22, 998–1003. [Google Scholar] [CrossRef] [PubMed]
- Awad, H.A.; Boivin, G.P.; Dressler, M.R.; Smith, F.N.L.; Young, R.G.; Butler, D.L. Repair of Patellar Tendon Injuries Using a Cell–Collagen Composite. J. Orthop. Res. 2003, 21, 420–431. [Google Scholar] [CrossRef]
- Ruzzini, L.; Abbruzzese, F.; Rainer, A.; Longo, U.G.; Trombetta, M.; Maffulli, N.; Denaro, V. Characterization of Age-Related Changes of Tendon Stem Cells from Adult Human Tendons. Knee Surg. Sports Traumatol. Arthrosc. 2014, 22, 2856–2866. [Google Scholar] [CrossRef]
- Fitzgerald, M.J.; Mustapich, T.; Liang, H.; Larsen, C.G.; Nellans, K.W.; Grande, D.A. Tendon Transection Healing Can Be Improved with Adipose-Derived Stem Cells Cultured with Growth Differentiation Factor 5 and Platelet-Derived Growth Factor. Hand 2023, 18, 436–445. [Google Scholar] [CrossRef] [PubMed]
- Norelli, J.B.; Plaza, D.P.; Stal, D.N.; Varghese, A.M.; Liang, H.; Grande, D.A. Tenogenically Differentiated Adipose-Derived Stem Cells Are Effective in Achilles Tendon Repair in Vivo. J. Tissue Eng. 2018, 9, 204173141881118. [Google Scholar] [CrossRef] [PubMed]
- Yuan, X.; Li, L.; Liu, H.; Luo, J.; Zhao, Y.; Pan, C.; Zhang, X.; Chen, Y.; Gou, M. Strategies for Improving Adipose-Derived Stem Cells for Tissue Regeneration. Burn Trauma. 2022, 10, tkac028. [Google Scholar] [CrossRef] [PubMed]
- Chen, S.; Wang, J.; Chen, Y.; Mo, X.; Fan, C. Tenogenic Adipose-Derived Stem Cell Sheets with Nanoyarn Scaffolds for Tendon Regeneration. Mater. Sci. Eng. C 2021, 119, 111506. [Google Scholar] [CrossRef] [PubMed]
- Deng, D.; Wang, W.; Wang, B.; Zhang, P.; Zhou, G.; Zhang, W.J.; Cao, Y.; Liu, W. Repair of Achilles Tendon Defect with Autologous ASCs Engineered Tendon in a Rabbit Model. Biomaterials 2014, 35, 8801–8809. [Google Scholar] [CrossRef] [PubMed]
- Vuornos, K.; Björninen, M.; Talvitie, E.; Paakinaho, K.; Kellomäki, M.; Huhtala, H.; Miettinen, S.; Seppänen-Kaijansinkko, R.; Haimi, S. Human Adipose Stem Cells Differentiated on Braided Polylactide Scaffolds Is a Potential Approach for Tendon Tissue Engineering. Tissue Eng. Part A 2016, 22, 513–523. [Google Scholar] [CrossRef]
- Laranjeira, M.; Domingues, R.M.A.; Costa-Almeida, R.; Reis, R.L.; Gomes, M.E. 3D Mimicry of Native-Tissue-Fiber Architecture Guides Tendon-Derived Cells and Adipose Stem Cells into Artificial Tendon Constructs. Small 2017, 13, 1700689. [Google Scholar] [CrossRef]
- Graça, A.L.; Domingues, R.M.A.; Gomez-Florit, M.; Gomes, M.E. Platelet-Derived Extracellular Vesicles Promote Tenogenic Differentiation of Stem Cells on Bioengineered Living Fibers. Int. J. Mol. Sci. 2023, 24, 3516. [Google Scholar] [CrossRef] [PubMed]
- Yang, G.; Rothrauff, B.B.; Lin, H.; Yu, S.; Tuan, R.S. Tendon-Derived Extracellular Matrix Enhances Transforming Growth Factor-Β3-Induced Tenogenic Differentiation of Human Adipose-Derived Stem Cells. Tissue Eng. Part A 2017, 23, 166–176. [Google Scholar] [CrossRef] [PubMed]
- Stanco, D.; Boffito, M.; Bogni, A.; Puricelli, L.; Barrero, J.; Soldati, G.; Ciardelli, G. 3D Bioprinting of Human Adipose-Derived Stem Cells and Their Tenogenic Differentiation in Clinical-Grade Medium. Int. J. Mol. Sci. 2020, 21, 8694. [Google Scholar] [CrossRef] [PubMed]
- Falcon, N.D.; Riley, G.P.; Saeed, A. Induction of Tendon-Specific Markers in Adipose-Derived Stem Cells in Serum-Free Culture Conditions. Tissue Eng. Part C Methods 2019, 25, 389–400. [Google Scholar] [CrossRef] [PubMed]
- Younesi Soltani, F.; Javanshir, S.; Dowlati, G.; Parham, A.; Naderi-Meshkin, H. Differentiation of Human Adipose-Derived Mesenchymal Stem Cells toward Tenocyte by Platelet-Derived Growth Factor-BB and Growth Differentiation Factor-6. Cell Tissue Bank 2022, 23, 237–246. [Google Scholar] [CrossRef] [PubMed]
- Raabe, O.; Shell, K.; Fietz, D.; Freitag, C.; Ohrndorf, A.; Christ, H.J.; Wenisch, S.; Arnhold, S. Tenogenic Differentiation of Equine Adipose-Tissue-Derived Stem Cells under the Influence of Tensile Strain, Growth Differentiation Factors and Various Oxygen Tensions. Cell Tissue Res. 2013, 352, 509–521. [Google Scholar] [CrossRef]
- Park, A.; Hogan, M.V.; Kesturu, G.S.; James, R.; Balian, G.; Chhabra, A.B. Adipose-Derived Mesenchymal Stem Cells Treated with Growth Differentiation Factor-5 Express Tendon-Specific Markers. Tissue Eng. Part A 2010, 16, 2941–2951. [Google Scholar] [CrossRef] [PubMed]
- Javanshir, S.; Younesi Soltani, F.; Dowlati, G.; Parham, A.; Naderi-Meshkin, H. Induction of Tenogenic Differentiation of Equine Adipose-Derived Mesenchymal Stem Cells by Platelet-Derived Growth Factor-BB and Growth Differentiation Factor-6. Mol. Biol. Rep. 2020, 47, 6855–6862. [Google Scholar] [CrossRef] [PubMed]
- Li, X.; Pongkitwitoon, S.; Lu, H.; Lee, C.; Gelberman, R.; Thomopoulos, S. CTGF Induces Tenogenic Differentiation and Proliferation of Adipose-derived Stromal Cells. J. Orthop. Res. 2019, 37, 574–582. [Google Scholar] [CrossRef]
- Rhatomy, S.; Prasetyo, T.E.; Setyawan, R.; Soekarno, N.R.; Romaniyanto, F.; Sedjati, A.P.; Sumarwoto, T.; Utomo, D.N.; Suroto, H.; Mahyudin, F.; et al. Prospect of Stem Cells Conditioned Medium (Secretome) in Ligament and Tendon Healing: A Systematic Review. Stem Cells Transl. Med. 2020, 9, 895–902. [Google Scholar] [CrossRef]
- Citeroni, M.R.; Mauro, A.; Ciardulli, M.C.; Di Mattia, M.; El Khatib, M.; Russo, V.; Turriani, M.; Santer, M.; Della Porta, G.; Maffulli, N.; et al. Amnion-Derived Teno-Inductive Secretomes: A Novel Approach to Foster Tendon Differentiation and Regeneration in an Ovine Model. Front. Bioeng. Biotechnol. 2021, 9, 649288. [Google Scholar] [CrossRef] [PubMed]
- Zarychta-Wiśniewska, W.; Burdzinska, A.; Kulesza, A.; Gala, K.; Kaleta, B.; Zielniok, K.; Siennicka, K.; Sabat, M.; Paczek, L. Bmp-12 Activates Tenogenic Pathway in Human Adipose Stem Cells and Affects Their Immunomodulatory and Secretory Properties. BMC Cell Biol. 2017, 18, 13. [Google Scholar] [CrossRef] [PubMed]
- Haramshahi, S.M.A.; Bonakdar, S.; Moghtadaei, M.; Kamguyan, K.; Thormann, E.; Tanbakooei, S.; Simorgh, S.; Brouki-Milan, P.; Amini, N.; Latifi, N.; et al. Tenocyte-Imprinted Substrate: A Topography-Based Inducer for Tenogenic Differentiation in Adipose Tissue-Derived Mesenchymal Stem Cells. Biomed. Mater. 2020, 15, 035014. [Google Scholar] [CrossRef] [PubMed]
- Almeida, H.; Domingues, R.M.A.; Mithieux, S.M.; Pires, R.A.; Gonçalves, A.I.; Gómez-Florit, M.; Reis, R.L.; Weiss, A.S.; Gomes, M.E. Tropoelastin-Coated Tendon Biomimetic Scaffolds Promote Stem Cell Tenogenic Commitment and Deposition of Elastin-Rich Matrix. ACS Appl. Mater. Interfaces 2019, 11, 19830–19840. [Google Scholar] [CrossRef] [PubMed]
- Lee, S.Y.; Kwon, B.; Lee, K.; Son, Y.H.; Chung, S.G. Therapeutic Mechanisms of Human Adipose-Derived Mesenchymal Stem Cells in a Rat Tendon Injury Model. Am. J. Sports Med. 2017, 45, 1429–1439. [Google Scholar] [CrossRef] [PubMed]
- Shojaee, A.; Ejeian, F.; Parham, A.; Nasr Esfahani, M.H. Optimizing Tenogenic Differentiation of Equine Adipose-Derived Mesenchymal Stem Cells (Eq-ASC) Using TGFB3 Along with BMP Antagonists. Cell J. 2022, 24, 370. [Google Scholar] [CrossRef]
- Palumbo Piccionello, A.; Riccio, V.; Senesi, L.; Volta, A.; Pennasilico, L.; Botto, R.; Rossi, G.; Tambella, A.M.; Galosi, L.; Marini, C.; et al. Adipose Micro-Grafts Enhance Tendinopathy Healing in Ovine Model: An in Vivo Experimental Perspective Study. Stem Cells Transl. Med. 2021, 10, 1544–1560. [Google Scholar] [CrossRef] [PubMed]
- Banstola, A.; Reynolds, J.N.J. The Sheep as a Large Animal Model for the Investigation and Treatment of Human Disorders. Biology 2022, 11, 1251. [Google Scholar] [CrossRef] [PubMed]
- Felsenthal, N.; Zelzer, E. Mechanical Regulation of Musculoskeletal System Development. Development 2017, 144, 4271–4283. [Google Scholar] [CrossRef]
- McCarty, R.C.; Gronthos, S.; Zannettino, A.C.; Foster, B.K.; Xian, C.J. Characterisation and Developmental Potential of Ovine Bone Marrow Derived Mesenchymal Stem Cells. J. Cell. Physiol. 2009, 219, 324–333. [Google Scholar] [CrossRef]
- Dar, E.R.; Gugjoo, M.B.; Javaid, M.; Hussain, S.; Fazili, M.R.; Dhama, K.; Alqahtani, T.; Alqahtani, A.M.; Shah, R.A.; Emran, T.B. Adipose Tissue- and Bone Marrow-Derived Mesenchymal Stem Cells from Sheep: Culture Characteristics. Animals 2021, 11, 2153. [Google Scholar] [CrossRef] [PubMed]
- Lyahyai, J.; Mediano, D.R.; Ranera, B.; Sanz, A.; Remacha, A.R.; Bolea, R.; Zaragoza, P.; Rodellar, C.; Martín-Burriel, I. Isolation and Characterization of Ovine Mesenchymal Stem Cells Derived from Peripheral Blood. BMC Vet. Res. 2012, 8, 169. [Google Scholar] [CrossRef]
- Gnanadevi, R.; Kannan, T.A.; Ramesh, G.; Basha, S.H. Percent Yield of Ovine Mesenchymal Stem Cells (ADMSCs) from Different Sources of Adipose Tissue. Int. J. Curr. Microbiol. Appl. Sci. 2019, 8, 2620–2624. [Google Scholar] [CrossRef]
- El Khatib, M.; Mauro, A.; Di Mattia, M.; Wyrwa, R.; Schweder, M.; Ancora, M.; Lazzaro, F.; Berardinelli, P.; Valbonetti, L.; Di Giacinto, O.; et al. Electrospun PLGA Fiber Diameter and Alignment of Tendon Biomimetic Fleece Potentiate Tenogenic Differentiation and Immunomodulatory Function of Amniotic Epithelial Stem Cells. Cells 2020, 9, 1207. [Google Scholar] [CrossRef] [PubMed]
- Russo, V.; El Khatib, M.; di Marcantonio, L.; Ancora, M.; Wyrwa, R.; Mauro, A.; Walter, T.; Weisser, J.; Citeroni, M.R.; Lazzaro, F.; et al. Tendon Biomimetic Electrospun PLGA Fleeces Induce an Early Epithelial-Mesenchymal Transition and Tenogenic Differentiation on Amniotic Epithelial Stem Cells. Cells 2020, 9, 303. [Google Scholar] [CrossRef] [PubMed]
- Moffat, K.L.; Kwei, A.S.-P.; Spalazzi, J.P.; Doty, S.B.; Levine, W.N.; Lu, H.H. Novel Nanofiber-Based Scaffold for Rotator Cuff Repair and Augmentation. Tissue Eng. Part A 2009, 15, 115–126. [Google Scholar] [CrossRef] [PubMed]
- Manning, C.N.; Schwartz, A.G.; Liu, W.; Xie, J.; Havlioglu, N.; Sakiyama-Elbert, S.E.; Silva, M.J.; Xia, Y.; Gelberman, R.H.; Thomopoulos, S. Controlled Delivery of Mesenchymal Stem Cells and Growth Factors Using a Nanofiber Scaffold for Tendon Repair. Acta Biomater. 2013, 9, 6905–6914. [Google Scholar] [CrossRef]
- Subramony, S.D.; Dargis, B.R.; Castillo, M.; Azeloglu, E.U.; Tracey, M.S.; Su, A.; Lu, H.H. The Guidance of Stem Cell Differentiation by Substrate Alignment and Mechanical Stimulation. Biomaterials 2013, 34, 1942–1953. [Google Scholar] [CrossRef]
- Russo, V.; Tammaro, L.; Di Marcantonio, L.; Sorrentino, A.; Ancora, M.; Valbonetti, L.; Turriani, M.; Martelli, A.; Cammà, C.; Barboni, B. Amniotic Epithelial Stem Cell Biocompatibility for Electrospun Poly(Lactide-Co-Glycolide), Poly(ε-Caprolactone), Poly(Lactic Acid) Scaffolds. Mater. Sci. Eng. C 2016, 69, 321–329. [Google Scholar] [CrossRef]
- Miscia, S.; Ciccocioppo, F.; Lanuti, P.; Velluto, L.; Bascelli, A.; Pierdomenico, L.; Genovesi, D.; Di Siena, A.; Santavenere, E.; Gambi, F.; et al. Aβ1–42 Stimulated T Cells Express P-PKC-δ and P-PKC-ζ in Alzheimer Disease. Neurobiol. Aging 2009, 30, 394–406. [Google Scholar] [CrossRef]
- Perfetto, S.P.; Chattopadhyay, P.K.; Lamoreaux, L.; Nguyen, R.; Ambrozak, D.; Koup, R.A.; Roederer, M. Amine Reactive Dyes: An Effective Tool to Discriminate Live and Dead Cells in Polychromatic Flow Cytometry. J. Immunol. Methods 2006, 313, 199–208. [Google Scholar] [CrossRef] [PubMed]
- Canciello, A.; Russo, V.; Berardinelli, P.; Bernabò, N.; Muttini, A.; Mattioli, M.; Barboni, B. Progesterone Prevents Epithelial-Mesenchymal Transition of Ovine Amniotic Epithelial Cells and Enhances Their Immunomodulatory Properties. Sci. Rep. 2017, 7, 3761. [Google Scholar] [CrossRef] [PubMed]
- Mauro, A.; Sanyal, H.; Canciello, A.; Berardinelli, P.; Russo, V.; Bernabò, N.; Valbonetti, L.; Barboni, B. In Vitro Effect of Estradiol and Progesterone on Ovine Amniotic Epithelial Cells. Stem Cells Int. 2019, 2019, 8034578. [Google Scholar] [CrossRef] [PubMed]
- Pokrywczynska, M.; Maj, M.; Kloskowski, T.; Buhl, M.; Balcerczyk, D.; Jundziłł, A.; Szeliski, K.; Rasmus, M.; Drewa, T. Molecular Aspects of Adipose-Derived Stromal Cell Senescence in a Long-Term Culture: A Potential Role of Inflammatory Pathways. Cell Transplant. 2020, 29, 096368972091734. [Google Scholar] [CrossRef]
- El Khatib, M.; Mauro, A.; Wyrwa, R.; Di Mattia, M.; Turriani, M.; Di Giacinto, O.; Kretzschmar, B.; Seemann, T.; Valbonetti, L.; Berardinelli, P.; et al. Fabrication and Plasma Surface Activation of Aligned Electrospun PLGA Fiber Fleeces with Improved Adhesion and Infiltration of Amniotic Epithelial Stem Cells Maintaining Their Teno-Inductive Potential. Molecules 2020, 25, 3176. [Google Scholar] [CrossRef] [PubMed]
- Di Mattia, M.; Mauro, A.; Delle Monache, S.; Pulcini, F.; Russo, V.; Berardinelli, P.; Citeroni, M.R.; Turriani, M.; Peserico, A.; Barboni, B. Hypoxia-Mimetic CoCl2 Agent Enhances Pro-Angiogenic Activities in Ovine Amniotic Epithelial Cells-Derived Conditioned Medium. Cells 2022, 11, 461. [Google Scholar] [CrossRef] [PubMed]
- Livak, K.J.; Schmittgen, T.D. Analysis of Relative Gene Expression Data Using Real-Time Quantitative PCR and the 2−ΔΔCT Method. Methods 2001, 25, 402–408. [Google Scholar] [CrossRef] [PubMed]
- Russo, V.; El Khatib, M.; Prencipe, G.; Mauro, A.; Di Giacinto, O.; Haidar-Montes, A.A.; Pulcini, F.; Dufrusine, B.; Cerveró-Varona, A.; Faydaver, M.; et al. Tendon 3D Scaffolds Establish a Tailored Microenvironment Instructing Paracrine Mediated Regenerative Amniotic Epithelial Stem Cells Potential. Biomedicines 2022, 10, 2578. [Google Scholar] [CrossRef] [PubMed]
- Russo, V.; Prencipe, G.; Mauro, A.; El Khatib, M.; Haidar-Montes, A.A.; Cambise, N.; Turriani, M.; Stöckl, J.; Steinberger, P.; Lancia, L.; et al. Assessing the Functional Potential of Conditioned Media Derived from Amniotic Epithelial Stem Cells Engineered on 3D Biomimetic Scaffolds: An in Vitro Model for Tendon Regeneration. Mater. Today Bio 2024, 25, 101001. [Google Scholar] [CrossRef]
- Akiyama, H.; Kim, J.-E.; Nakashima, K.; Balmes, G.; Iwai, N.; Deng, J.M.; Zhang, Z.; Martin, J.F.; Behringer, R.R.; Nakamura, T.; et al. Osteo-Chondroprogenitor Cells Are Derived from Sox9 Expressing Precursors. Proc. Natl. Acad. Sci. USA 2005, 102, 14665–14670. [Google Scholar] [CrossRef]
- Menzel-Severing, J.; Zenkel, M.; Polisetti, N.; Sock, E.; Wegner, M.; Kruse, F.E.; Schlötzer-Schrehardt, U. Transcription Factor Profiling Identifies Sox9 as Regulator of Proliferation and Differentiation in Corneal Epithelial Stem/Progenitor Cells. Sci. Rep. 2018, 8, 10268. [Google Scholar] [CrossRef] [PubMed]
- Qian, H.; Ding, C.-H.; Liu, F.; Chen, S.-J.; Huang, C.-K.; Xiao, M.-C.; Hong, X.-L.; Wang, M.-C.; Yan, F.-Z.; Ding, K.; et al. SRY-Box Transcription Factor 9 Triggers YAP Nuclear Entry via Direct Interaction in Tumors. Sig. Transduct. Target. Ther. 2024, 9, 96. [Google Scholar] [CrossRef] [PubMed]
- Liu, Y.; Zhuo, S.; Zhou, Y.; Ma, L.; Sun, Z.; Wu, X.; Wang, X.W.; Gao, B.; Yang, Y. Yap-Sox9 Signaling Determines Hepatocyte Plasticity and Lineage-Specific Hepatocarcinogenesis. J. Hepatol. 2022, 76, 652–664. [Google Scholar] [CrossRef] [PubMed]
- Grzesiak, J.; Marycz, K.; Wrzeszcz, K.; Czogała, J. Isolation and Morphological Characterisation of Ovine Adipose-Derived Mesenchymal Stem Cells in Culture. Int. J. Stem Cells 2011, 4, 99–104. [Google Scholar] [CrossRef] [PubMed]
- Yuan, C.; Song, W.; Jiang, X.; Wang, Y.; Li, C.; Yu, W.; He, Y. Adipose-Derived Stem Cell-Based Optimization Strategies for Musculoskeletal Regeneration: Recent Advances and Perspectives. Stem Cell Res. Ther. 2024, 15, 91. [Google Scholar] [CrossRef] [PubMed]
- Renesme, L.; Pierro, M.; Cobey, K.D.; Mital, R.; Nangle, K.; Shorr, R.; Lalu, M.M.; Thébaud, B. Definition and Characteristics of Mesenchymal Stromal Cells in Preclinical and Clinical Studies: A Scoping Review. Stem Cells Transl. Med. 2022, 11, 44–54. [Google Scholar] [CrossRef] [PubMed]
- Feng, C.; Luo, X.; He, N.; Xia, H.; Lv, X.; Zhang, X.; Li, D.; Wang, F.; He, J.; Zhang, L.; et al. Efficacy and Persistence of Allogeneic Adipose-Derived Mesenchymal Stem Cells Combined with Hyaluronic Acid in Osteoarthritis After Intra-Articular Injection in a Sheep Model. Tissue Eng. Part A 2018, 24, 219–233. [Google Scholar] [CrossRef] [PubMed]
- Lin, C.-S.; Lin, G.; Lue, T.F. Allogeneic and Xenogeneic Transplantation of Adipose-Derived Stem Cells in Immunocompetent Recipients without Immunosuppressants. Stem Cells Dev. 2012, 21, 2770–2778. [Google Scholar] [CrossRef] [PubMed]
- Martínez-González, I.; Moreno, R.; Petriz, J.; Gratacós, E.; Aran, J.M. Engraftment Potential of Adipose Tissue-Derived Human Mesenchymal Stem Cells After Transplantation in the Fetal Rabbit. Stem Cells Dev. 2012, 21, 3270–3277. [Google Scholar] [CrossRef]
- Sidney, L.E.; Branch, M.J.; Dunphy, S.E.; Dua, H.S.; Hopkinson, A. Concise Review: Evidence for CD34 as a Common Marker for Diverse Progenitors. Stem Cells 2014, 32, 1380–1389. [Google Scholar] [CrossRef]
- Mazini, L.; Rochette, L.; Amine, M.; Malka, G. Regenerative Capacity of Adipose Derived Stem Cells (ADSCs), Comparison with Mesenchymal Stem Cells (MSCs). Int. J. Mol. Sci. 2019, 20, 2523. [Google Scholar] [CrossRef]
- Ribitsch, I.; Baptista, P.M.; Lange-Consiglio, A.; Melotti, L.; Patruno, M.; Jenner, F.; Schnabl-Feichter, E.; Dutton, L.C.; Connolly, D.J.; Van Steenbeek, F.G.; et al. Large Animal Models in Regenerative Medicine and Tissue Engineering: To Do or Not to Do. Front. Bioeng. Biotechnol. 2020, 8, 972. [Google Scholar] [CrossRef] [PubMed]
- Biasutti, S.; Dart, A.; Smith, M.; Blaker, C.; Clarke, E.; Jeffcott, L.; Little, C. Spatiotemporal Variations in Gene Expression, Histology and Biomechanics in an Ovine Model of Tendinopathy. PLoS ONE 2017, 12, e0185282. [Google Scholar] [CrossRef] [PubMed]
- Barboni, B.; Russo, V.; Gatta, V.; Bernabò, N.; Berardinelli, P.; Mauro, A.; Martelli, A.; Valbonetti, L.; Muttini, A.; Di Giacinto, O.; et al. Therapeutic Potential of hAECs for Early Achilles Tendon Defect Repair through Regeneration. J. Tissue Eng. Regen. Med. 2018, 12, e1594–e1608. [Google Scholar] [CrossRef] [PubMed]
- Barboni, B.; Russo, V.; Curini, V.; Mauro, A.; Martelli, A.; Muttini, A.; Bernabò, N.; Valbonetti, L.; Marchisio, M.; Di Giacinto, O.; et al. Achilles Tendon Regeneration Can Be Improved by Amniotic Epithelial Cell Allotransplantation. Cell Transplant. 2012, 21, 2377–2395. [Google Scholar] [CrossRef] [PubMed]
- Ude, C.C.; Sulaiman, S.B.; Min-Hwei, N.; Hui-Cheng, C.; Ahmad, J.; Yahaya, N.M.; Saim, A.B.; Idrus, R.B.H. Cartilage Regeneration by Chondrogenic Induced Adult Stem Cells in Osteoarthritic Sheep Model. PLoS ONE 2014, 9, e98770. [Google Scholar] [CrossRef]
- Ude, C.C.; Shamsul, B.S.; Ng, M.H.; Chen, H.C.; Ohnmar, H.; Amaramalar, S.N.; Rizal, A.R.; Johan, A.; Norhamdan, M.Y.; Azizi, M.; et al. Long-Term Evaluation of Osteoarthritis Sheep Knee, Treated with TGF-Β3 and BMP-6 Induced Multipotent Stem Cells. Exp. Gerontol. 2018, 104, 43–51. [Google Scholar] [CrossRef] [PubMed]
- Hernandez-Hurtado, A.A.; Borrego-Soto, G.; Marino-Martinez, I.A.; Lara-Arias, J.; Romero-Diaz, V.J.; Abrego-Guerra, A.; Vilchez-Cavazos, J.F.; Elizondo-Riojas, G.; Martinez-Rodriguez, H.G.; Espinoza-Juarez, M.A.; et al. Implant Composed of Demineralized Bone and Mesenchymal Stem Cells Genetically Modified with AdBMP2/AdBMP7 for the Regeneration of Bone Fractures in Ovis aries. Stem Cells Int. 2016, 2016, 7403890. [Google Scholar] [CrossRef]
- Heimann, M.; Elashry, M.I.; Klymiuk, M.C.; Eldaey, A.; Wenisch, S.; Arnhold, S. Optimizing the Adipogenic Induction Protocol Using Rosiglitazone Improves the Physiological Parameters and Differentiation Capacity of Adipose Tissue-Derived Mesenchymal Stem Cells for Horses, Sheep, Dogs, Murines, and Humans. Animals 2023, 13, 3224. [Google Scholar] [CrossRef]
- Russo, V.; Mauro, A.; Martelli, A.; Di Giacinto, O.; Di Marcantonio, L.; Nardinocchi, D.; Berardinelli, P.; Barboni, B. Cellular and Molecular Maturation in Fetal and Adult Ovine Calcaneal Tendons. J. Anat. 2015, 226, 126–142. [Google Scholar] [CrossRef]
- Shukunami, C.; Takimoto, A.; Nishizaki, Y.; Yoshimoto, Y.; Tanaka, S.; Miura, S.; Watanabe, H.; Sakuma, T.; Yamamoto, T.; Kondoh, G.; et al. Scleraxis Is a Transcriptional Activator That Regulates the Expression of Tenomodulin, a Marker of Mature Tenocytes and Ligamentocytes. Sci. Rep. 2018, 8, 3155. [Google Scholar] [CrossRef] [PubMed]
- Evrova, O.; Kellenberger, D.; Calcagni, M.; Vogel, V.; Buschmann, J. Supporting Cell-Based Tendon Therapy: Effect of PDGF-BB and Ascorbic Acid on Rabbit Achilles Tenocytes In Vitro. Int. J. Mol. Sci. 2020, 21, 458. [Google Scholar] [CrossRef] [PubMed]
- Lin, D.; Alberton, P.; Caceres, M.D.; Volkmer, E.; Schieker, M.; Docheva, D. Tenomodulin Is Essential for Prevention of Adipocyte Accumulation and Fibrovascular Scar Formation during Early Tendon Healing. Cell Death Dis. 2017, 8, e3116. [Google Scholar] [CrossRef]
- Alberton, P.; Dex, S.; Popov, C.; Shukunami, C.; Schieker, M.; Docheva, D. Loss of Tenomodulin Results in Reduced Self-Renewal and Augmented Senescence of Tendon Stem/Progenitor Cells. Stem Cells Dev. 2015, 24, 597–609. [Google Scholar] [CrossRef] [PubMed]
- Frolova, E.G.; Drazba, J.; Krukovets, I.; Kostenko, V.; Blech, L.; Harry, C.; Vasanji, A.; Drumm, C.; Sul, P.; Jenniskens, G.J.; et al. Control of Organization and Function of Muscle and Tendon by Thrombospondin-4. Matrix Biol. 2014, 37, 35–48. [Google Scholar] [CrossRef] [PubMed]
- Subramanian, A.; Schilling, T.F. Thrombospondin-4 Controls Matrix Assembly during Development and Repair of Myotendinous Junctions. eLife 2014, 3, e02372. [Google Scholar] [CrossRef]
- Perucca Orfei, C.; Viganò, M.; Pearson, J.R.; Colombini, A.; De Luca, P.; Ragni, E.; Santos-Ruiz, L.; De Girolamo, L. In Vitro Induction of Tendon-Specific Markers in Tendon Cells, Adipose- and Bone Marrow-Derived Stem Cells Is Dependent on TGFβ3, BMP-12 and Ascorbic Acid Stimulation. Int. J. Mol. Sci. 2019, 20, 149. [Google Scholar] [CrossRef]
- Neo, P.Y.; See, E.Y.-S.; Toh, S.L.; Goh, J.C.-H. Temporal Profiling of the Growth and Multi-Lineage Potentiality of Adipose Tissue-Derived Mesenchymal Stem Cells Cell-Sheets: Multilineage Potential of ASC-Derived Cell Sheets. J. Tissue Eng. Regen. Med. 2016, 10, 564–579. [Google Scholar] [CrossRef]
- Takimoto, A.; Oro, M.; Hiraki, Y.; Shukunami, C. Direct Conversion of Tenocytes into Chondrocytes by Sox9. Exp. Cell Res. 2012, 318, 1492–1507. [Google Scholar] [CrossRef]
- Asou, Y.; Nifuji, A.; Tsuji, K.; Shinomiya, K.; Olson, E.N.; Koopman, P.; Noda, M. Coordinated Expression of Scleraxis and Sox9 Genes during Embryonic Development of Tendons and Cartilage. J. Orthop. Res. 2002, 20, 827–833. [Google Scholar] [CrossRef]
- Nagakura, R.; Yamamoto, M.; Jeong, J.; Hinata, N.; Katori, Y.; Chang, W.-J.; Abe, S. Switching of Sox9 Expression during Musculoskeletal System Development. Sci. Rep. 2020, 10, 8425. [Google Scholar] [CrossRef] [PubMed]
- Lefebvre, V.; Dvir-Ginzberg, M. SOX9 and the Many Facets of Its Regulation in the Chondrocyte Lineage. Connect. Tissue Res. 2017, 58, 2–14. [Google Scholar] [CrossRef]
- Zhao, X.; Tang, L.; Le, T.P.; Nguyen, B.H.; Chen, W.; Zheng, M.; Yamaguchi, H.; Dawson, B.; You, S.; Martinez-Traverso, I.M.; et al. Yap and Taz Promote Osteogenesis and Prevent Chondrogenesis in Neural Crest Cells in Vitro and in Vivo. Sci. Signal 2022, 15, eabn9009. [Google Scholar] [CrossRef] [PubMed]
- Zhou, H.; Li, G.; Huang, S.; Feng, Y.; Zhou, A. SOX9 Promotes Epithelial-mesenchymal Transition via the Hippo-YAP Signaling Pathway in Gastric Carcinoma Cells. Oncol. Lett. 2019, 18, 599–608. [Google Scholar] [CrossRef] [PubMed]
- Jiang, X.; Wu, S.; Kuss, M.; Kong, Y.; Shi, W.; Streubel, P.N.; Li, T.; Duan, B. 3D Printing of Multilayered Scaffolds for Rotator Cuff Tendon Regeneration. Bioact. Mater. 2020, 5, 636–643. [Google Scholar] [CrossRef]
- Wu, S.; Zhou, R.; Zhou, F.; Streubel, P.N.; Chen, S.; Duan, B. Electrospun Thymosin Beta-4 Loaded PLGA/PLA Nanofiber/ Microfiber Hybrid Yarns for Tendon Tissue Engineering Application. Mater. Sci. Eng. C 2020, 106, 110268. [Google Scholar] [CrossRef] [PubMed]
- Wang, H.-N.; Huang, Y.-C.; Ni, G.-X. Mechanotransduction of Stem Cells for Tendon Repair. World J. Stem Cells 2020, 12, 952–965. [Google Scholar] [CrossRef] [PubMed]
- Wan, S.; Fu, X.; Ji, Y.; Li, M.; Shi, X.; Wang, Y. FAK- and YAP/TAZ Dependent Mechanotransduction Pathways Are Required for Enhanced Immunomodulatory Properties of Adipose-Derived Mesenchymal Stem Cells Induced by Aligned Fibrous Scaffolds. Biomaterials 2018, 171, 107–117. [Google Scholar] [CrossRef] [PubMed]
- Heng, B.C.; Zhang, X.; Aubel, D.; Bai, Y.; Li, X.; Wei, Y.; Fussenegger, M.; Deng, X. Role of YAP/TAZ in Cell Lineage Fate Determination and Related Signaling Pathways. Front. Cell Dev. Biol. 2020, 8, 735. [Google Scholar] [CrossRef]
- Karystinou, A.; Roelofs, A.J.; Neve, A.; Cantatore, F.P.; Wackerhage, H.; De Bari, C. Yes-Associated Protein (YAP) Is a Negative Regulator of Chondrogenesis in Mesenchymal Stem Cells. Arthritis Res. Ther. 2015, 17, 147. [Google Scholar] [CrossRef]
- Goto, H.; Nishio, M.; To, Y.; Oishi, T.; Miyachi, Y.; Maehama, T.; Nishina, H.; Akiyama, H.; Mak, T.W.; Makii, Y.; et al. Loss of Mob1a/b in Mice Results in Chondrodysplasia Due to YAP1/TAZ-TEADs-Dependent Repression of SOX9. Development 2018, 145, dev.159244. [Google Scholar] [CrossRef] [PubMed]







| Antigen | Conjugated Fluorescent Probe | Company Details | |
|---|---|---|---|
| Stemness markers | |||
| Sox2 | FITC | Abcam | Cambridge, UK |
| Nanog | PE | Chemicon Int. | Billerica, MA, USA |
| Oct4 | PE | Becton Dickinson | BD, San Jose, CA, USA |
| Adhesion molecules | |||
| CD29 | PE | VMRD | Pullman, WA, USA |
| CD44 | FITC | Becton Dickinson | BD, San Jose, CA |
| CD90 | PE | AbD Serotec | Oxford, UK |
| CD166 | FITC | Ancell | Stillwater, MN, USA |
| CD105 | FITC | Ancell | Stillwater, MN, USA |
| Hematopoietic markers | |||
| CD31 | FITC | AbD Serotec | Oxford, UK |
| CD34 | FITC | AbD Serotec | Oxford, UK |
| CD45 | FITC | AbD Serotec | Oxford, UK |
| MHC antigens | |||
| Class-I HLA | FITC | Novus Biologicals | Cambridge, UK |
| Class-II HLA-DR | FITC | Abcam | Cambridge, UK |
| Primary Antibody (Company Information) | Primary Antibody Dilution | Secondary Antibody (Company Information) | Secondary Antibody Dilution |
|---|---|---|---|
| Vimentin (Dako M0725) | 1:50 | Mouse Alexa Fluor 488 (Abcam ab 150113) | 1:100 |
| CD45 (DB BIOTECH DB042) | 1: 50 | Rabbit Alexa Fluor 488 (Abcam ab 150113) | 1:100 |
| CD44 (Abcam ab119335) | 1:100 | RAT CY3-conjugated (Chemicon Ap136c) | 1:500 |
| TNMD (Biorbyt orb101154) | 1:100 | Rabbit Alexa Fluor (Abcam ab 150077) | 1:500 |
| Sox2 (Abcam ab69893) | 1:200 | Rabbit Alexa Fluor (Abcam ab 150077) | 1:500 |
| Nanog (Millipore, AB9220) | 1:1000 | Rabbit Alexa Fluor (Abcam ab 150077) | 1:500 |
| Gene | Forward Primer (5′ to 3′) | Reverse Primer (5′ to 3′) | Product Size (bp) |
|---|---|---|---|
| SCX b | AACAGCGTGAACACGGCTTTC | TTTCTCTGGTTGCTGAGGCAG | 299 |
| COL1A1 b | CGTGATCTGCGACGAACTTAA | GTCCAGGAAGTCCAGGTTGT | 212 |
| TNMD b | TGGTGAAGACCTTCACTTTCC | TTAAACCCTCCCCAGCATGC | 352 |
| THSB4 a | CCGCAGGTCTTTGACCTTCT | CAGGTAACGGAGGATGGCTTT | 231 |
| GAPDH b | CCTGCACCACCAACTGCTTG | TTGAGCTCAGGGATGACCTTG | 224 |
| Antibodies Used for WB Analysis | |||
|---|---|---|---|
| TNMD (Abcam ab203676) | 1:500 | Anti-rabbit HRP-conjugated. (Santa Cruz, sc-516102) | 1:10,000 |
| SOX9 (Abcam ab182579) | 1:5000 | Anti-rabbit HRP-conjugated. (Santa Cruz, sc-516102) | 1:10,000 |
| YAP (Cell Signaling 14074S) | 1:500 | Anti-rabbit HRP-conjugated. (Santa Cruz, sc-516102) | 1:10,000 |
| a-YAP (Cell Signaling 29495S) | 1:500 | Anti-rabbit HRP-conjugated. (Santa Cruz, sc-516102) | 1:10,000 |
| Tubulin (Cell Signaling 3873S) | 1:2000 | Anti-mouse HRP-conjugated. (Santa Cruz, sc-516102) | 1:10,000 |
Disclaimer/Publisher’s Note: The statements, opinions and data contained in all publications are solely those of the individual author(s) and contributor(s) and not of MDPI and/or the editor(s). MDPI and/or the editor(s) disclaim responsibility for any injury to people or property resulting from any ideas, methods, instructions or products referred to in the content. |
© 2024 by the authors. Licensee MDPI, Basel, Switzerland. This article is an open access article distributed under the terms and conditions of the Creative Commons Attribution (CC BY) license (https://creativecommons.org/licenses/by/4.0/).
Share and Cite
Haidar-Montes, A.A.; Mauro, A.; El Khatib, M.; Prencipe, G.; Pierdomenico, L.; Tosi, U.; Wouters, G.; Cerveró-Varona, A.; Berardinelli, P.; Russo, V.; et al. Mechanobiological Strategies to Enhance Ovine (Ovis aries) Adipose-Derived Stem Cells Tendon Plasticity for Regenerative Medicine and Tissue Engineering Applications. Animals 2024, 14, 2233. https://doi.org/10.3390/ani14152233
Haidar-Montes AA, Mauro A, El Khatib M, Prencipe G, Pierdomenico L, Tosi U, Wouters G, Cerveró-Varona A, Berardinelli P, Russo V, et al. Mechanobiological Strategies to Enhance Ovine (Ovis aries) Adipose-Derived Stem Cells Tendon Plasticity for Regenerative Medicine and Tissue Engineering Applications. Animals. 2024; 14(15):2233. https://doi.org/10.3390/ani14152233
Chicago/Turabian StyleHaidar-Montes, Arlette A., Annunziata Mauro, Mohammad El Khatib, Giuseppe Prencipe, Laura Pierdomenico, Umberto Tosi, Guy Wouters, Adrián Cerveró-Varona, Paolo Berardinelli, Valentina Russo, and et al. 2024. "Mechanobiological Strategies to Enhance Ovine (Ovis aries) Adipose-Derived Stem Cells Tendon Plasticity for Regenerative Medicine and Tissue Engineering Applications" Animals 14, no. 15: 2233. https://doi.org/10.3390/ani14152233
APA StyleHaidar-Montes, A. A., Mauro, A., El Khatib, M., Prencipe, G., Pierdomenico, L., Tosi, U., Wouters, G., Cerveró-Varona, A., Berardinelli, P., Russo, V., & Barboni, B. (2024). Mechanobiological Strategies to Enhance Ovine (Ovis aries) Adipose-Derived Stem Cells Tendon Plasticity for Regenerative Medicine and Tissue Engineering Applications. Animals, 14(15), 2233. https://doi.org/10.3390/ani14152233

