Using Object-Oriented Simulation to Assess the Impact of the Frequency and Accuracy of Mobility Scoring on the Estimation of Epidemiological Parameters for Lameness in Dairy Herds
Abstract
Simple Summary
Abstract
1. Introduction
2. Materials and Methods
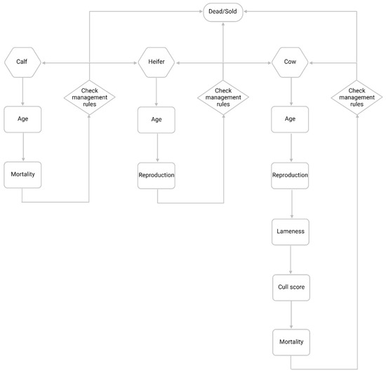
2.1. Object-Oriented Simulation Model Description
2.1.1. Model Purpose
2.1.2. Model Entities, Attributes, and Scales
2.1.3. Process Overview and Scheduling
2.1.4. Reproduction and Culling
2.1.5. Lameness Model
2.1.6. Stochasticity
2.1.7. Selection of Prevalence and Duration Input Parameters
2.1.8. Model Testing
2.2. Replicating Different Frequencies of Mobility Scoring
2.3. Varying the Sensitivity and Specificity of Mobility Scoring
2.4. Calculating Lameness Parameters from Simulation Data
2.5. Calculating Relative Error in Lameness Parameters
3. Results
3.1. Model Testing
3.2. Impact of Scoring Frequency on Estimation of Lameness Parameters
3.3. Impact of Imperfect Mobility Scoring on Estimation of Lameness Parameters
3.4. Differentiation between Scenarios with the Same Prevalence
4. Discussion
4.1. Practical Implications of Results
4.2. Model Development and Input Choices
5. Conclusions
Supplementary Materials
Author Contributions
Funding
Institutional Review Board Statement
Informed Consent Statement
Data Availability Statement
Conflicts of Interest
References
- Huxley, J.N. Impact of lameness and claw lesions in cows on health and production. Livest. Sci. 2013, 156, 64–70. [Google Scholar] [CrossRef]
- Whay, H. Locomotion scoring and lameness detection in dairy cattle. Practice 2002, 24, 444–449. [Google Scholar] [CrossRef]
- AHDB. Mobility Score Sheet; AHDB: Warwickshire, UK, 2020. [Google Scholar]
- Eriksson, H.K.; Daros, R.R.; von Keyserlingk, M.A.; Weary, D.M. Effects of case definition and assessment frequency on lameness incidence estimates. J. Dairy Sci. 2020, 103, 638–648. [Google Scholar] [CrossRef] [PubMed]
- Schlageter-Tello, A.; Bokkers, E.A.; Koerkamp, P.W.G.; Van Hertem, T.; Viazzi, S.; Romanini, C.E.; Halachmi, I.; Bahr, C.; Berckmans, D.; Lokhorst, K. Manual and automatic locomotion scoring systems in dairy cows: A review. Prev. Vet. Med. 2014, 116, 12–25. [Google Scholar] [CrossRef]
- Espejo, L.; Endres, M.; Salfer, J. Prevalence of lameness in high-producing Holstein cows housed in freestall barns in Minnesota. J. Dairy Sci. 2006, 89, 3052–3058. [Google Scholar] [CrossRef]
- Chambers, R.B. The role of mathematical modeling in medical research: “research without patients?”. Ochsner J. 2000, 2, 218–223. [Google Scholar]
- Russell, V.; Green, L.; Bishop, S.; Medley, G. The interaction of host genetics and disease processes in chronic livestock disease: A simulation model of ovine footrot. Prev. Vet. Med. 2013, 108, 294–303. [Google Scholar] [CrossRef]
- Bryant, J.; López-Villalobos, N.; Holmes, C.; Pryce, J. Simulation modelling of dairy cattle performance based on knowledge of genotype, environment and genotype by environment interactions: Current status. Agric. Syst. 2005, 86, 121–143. [Google Scholar] [CrossRef]
- Bruijnis, M.; Hogeveen, H.; Stassen, E. Assessing economic consequences of foot disorders in dairy cattle using a dynamic stochastic simulation model. J. Dairy Sci. 2010, 93, 2419–2432. [Google Scholar] [CrossRef] [PubMed]
- Kaniyamattam, K.; Elzo, M.; Cole, J.; De Vries, A. Stochastic dynamic simulation modeling including multitrait genetics to estimate genetic, technical, and financial consequences of dairy farm reproduction and selection strategies. J. Dairy Sci. 2016, 99, 8187–8202. [Google Scholar] [CrossRef]
- Liang, D.; Arnold, L.M.; Stowe, C.J.; Harmon, R.J.; Bewley, J.M. Estimating US dairy clinical disease costs with a stochastic simulation model. J. Dairy Sci. 2017, 100, 1472–1486. [Google Scholar] [CrossRef] [PubMed]
- Grimm, V.; Berger, U.; Bastiansen, F.; Eliassen, S.; Ginot, V.; Giske, J.; Goss-Custard, J.; Grand, T.; Heinz, S.K.; Huse, G.; et al. A standard protocol for describing individual-based and agent-based models. Ecol. Model. 2006, 198, 115–126. [Google Scholar] [CrossRef]
- Van Rossum, G.; Drake, F. Python 3 Reference Manual; CreateSpace: Scotts Valley, CA, USA, 2009. [Google Scholar]
- AHDB. Average Size of Dairy Herd by Country; AHDB: Stoneleigh, UK, 2022. [Google Scholar]
- Holman, A.; Thompson, J.; Routly, J.E.; Cameron, J.; Jones, D.N.; Grove-White, D.; Smith, R.F.; Dobson, H. Comparison of oestrus detection methods in dairy cattle. Vet. Rec. 2011, 169, 47. [Google Scholar] [CrossRef] [PubMed]
- Hudson, C.D.; Green, M.J. Associations between routinely collected Dairy Herd Improvement data and insemination outcome in UK dairy herds. J. Dairy Sci. 2018, 101, 11262–11274. [Google Scholar] [CrossRef] [PubMed]
- Mason, W.; Laven, L.; Cooper, M.; Laven, R. Lameness recovery rates following treatment of dairy cattle with claw horn lameness in the Waikato region of New Zealand. N. Z. Vet. J. 2023, 71, 226–235. [Google Scholar] [CrossRef] [PubMed]
- Leach, K.; Tisdall, D.; Bell, N.; Main, D.; Green, L. The effects of early treatment for hindlimb lameness in dairy cows on four commercial UK farms. Vet. J. 2012, 193, 626–632. [Google Scholar] [CrossRef] [PubMed]
- Alarid-Escudero, F.; Knowlton, G.; Easterly, C.; Enns, E. Decision Analytic Modeling Package (dampack). 2021. Available online: https://github.com/DARTH-git/dampack (accessed on 3 June 2024).
- Randall, L.V.; Thomas, H.J.; Remnant, J.G.; Bollard, N.J.; Huxley, J.N. Lameness prevalence in a random sample of UK dairy herds. Vet. Rec. 2019, 184, 350. [Google Scholar] [CrossRef] [PubMed]
- Barker, Z.; Leach, K.; Whay, H.; Bell, N.; Main, D. Assessment of lameness prevalence and associated risk factors in dairy herds in England and Wales. J. Dairy Sci. 2010, 93, 932–941. [Google Scholar] [CrossRef] [PubMed]
- Groenevelt, M.; Main, D.; Tisdall, D.; Knowles, T.; Bell, N. Measuring the response to therapeutic foot trimming in dairy cows with fortnightly lameness scoring. Vet. J. 2014, 201, 283–288. [Google Scholar] [CrossRef]
- Reader, J.; Green, M.; Kaler, J.; Mason, S.; Green, L. Effect of mobility score on milk yield and activity in dairy cattle. J. Dairy Sci. 2011, 94, 5045–5052. [Google Scholar] [CrossRef]
- Miguel-Pacheco, G.G.; Thomas, H.J.; Huxley, J.N.; Newsome, R.F.; Kaler, J. Effect of claw horn lesion type and severity at the time of treatment on outcome of lameness in dairy cows. Vet. J. 2017, 225, 16–22. [Google Scholar] [CrossRef] [PubMed]
- R Core Team. R: A Language and Environment for Statistical Computing; R Foundation for Statistical Computing: Vienna, Austria, 2020. [Google Scholar]
- Logan, F.; McAloon, C.G.; Ryan, E.G.; O’Grady, L.; Duane, M.; Deane, B.; McAloon, C.I. Sensitivity and specificity of mobility scoring for the detection of foot lesions in pasture based Irish dairy cows. J. Dairy Sci. 2024, 107, 3197–3206. [Google Scholar] [CrossRef] [PubMed]
- Dyer, R.; Neerchal, N.; Tasch, U.; Wu, Y.; Dyer, P.; Rajkondawar, P. Objective Determination of Claw Pain and Its Relationship to Limb Locomotion Score in Dairy Cattle. J. Dairy Sci. 2007, 90, 4592–4602. [Google Scholar] [CrossRef] [PubMed]
- Therneau, T. A package for survival analysis in R. 2023. Available online: https://CRAN.R-project.org/package=survival (accessed on 3 June 2024).
- Diggle, P.J. Estimating prevalence using an imperfect test. Epidemiol. Res. Int. 2011, 2011, 608719. [Google Scholar] [CrossRef]
- Rutten, C.; Velthuis, A.; Steeneveld, W.; Hogeveen, H. Invited review: Sensors to support health management on dairy farms. J. Dairy Sci. 2013, 96, 1928–1952. [Google Scholar] [CrossRef] [PubMed]
- Thorup, V.; Munksgaard, L.; Robert, P.-E.; Erhard, H.; Thomsen, P.; Friggens, N. Lameness detection via leg-mounted accelerometers on dairy cows on four commercial farms. Animal 2015, 9, 1704–1712. [Google Scholar] [CrossRef] [PubMed]
- Riaboff, L.; Relun, A.; Petiot, C.-E.; Feuilloy, M.; Couvreur, S.; Madouasse, A. Identification of discriminating behavioural and movement variables in lameness scores of dairy cows at pasture from accelerometer and GPS sensors using a Partial Least Squares Discriminant Analysis. Prev. Vet. Med. 2021, 193, 105383. [Google Scholar] [CrossRef] [PubMed]
- Warnick, L.; Janssen, D.; Guard, C.; Gröhn, Y. The effect of lameness on milk production in dairy cows. J. Dairy Sci. 2001, 84, 1988–1997. [Google Scholar] [CrossRef] [PubMed]
- Green, L.; Hedges, V.; Schukken, Y.; Blowey, R.; Packington, A. The Impact of Clinical Lameness on the Milk Yield of Dairy Cows. J. Dairy Sci. 2002, 85, 2250–2256. [Google Scholar] [CrossRef]
- Randall, L.; Green, M.; Green, L.; Chagunda, M.; Mason, C.; Archer, S.; Huxley, J. The contribution of previous lameness events and body condition score to the occurrence of lameness in dairy herds: A study of 2 herds. J. Dairy Sci. 2018, 101, 1311–1324. [Google Scholar] [CrossRef]
- Schlageter-Tello, A.; Bokkers, E.A.; Koerkamp, P.W.G.; Van Hertem, T.; Viazzi, S.; Romanini, C.E.; Halachmi, I.; Bahr, C.; Berckmans, D.; Lokhorst, K. Effect of merging levels of locomotion scores for dairy cows on intra- and interrater reliability and agreement. J. Dairy Sci. 2014, 97, 5533–5542. [Google Scholar] [CrossRef] [PubMed]
- Archer, S.C.; Green, M.J.; Huxley, J.N. Association between milk yield and serial locomotion score assessments in UK dairy cows. J. Dairy Sci. 2010, 93, 4045–4053. [Google Scholar] [CrossRef] [PubMed]



| Input Duration (Minimum Threshold) | Input Prevalence | ||
|---|---|---|---|
| 10% | 30% 1 | 50% 1 | |
| 18 (14) days | p10_d18 | Excl | Excl |
| 36 (30) days | p10_d36 | p30_d36 | Excl |
| 54 (30) days | p10_d54 | p30_d54 | Excl |
| 72 (30) days | p10_d72 | p30_d72 | p50_d72 |
| 108 (60) days | p10_d108 | p30_d108 | p50_d108 |
Disclaimer/Publisher’s Note: The statements, opinions and data contained in all publications are solely those of the individual author(s) and contributor(s) and not of MDPI and/or the editor(s). MDPI and/or the editor(s) disclaim responsibility for any injury to people or property resulting from any ideas, methods, instructions or products referred to in the content. |
© 2024 by the authors. Licensee MDPI, Basel, Switzerland. This article is an open access article distributed under the terms and conditions of the Creative Commons Attribution (CC BY) license (https://creativecommons.org/licenses/by/4.0/).
Share and Cite
Clifton, R.; Hyde, R.; Can, E.; Barden, M.; Manning, A.; Bradley, A.; Green, M.; O’Grady, L. Using Object-Oriented Simulation to Assess the Impact of the Frequency and Accuracy of Mobility Scoring on the Estimation of Epidemiological Parameters for Lameness in Dairy Herds. Animals 2024, 14, 1760. https://doi.org/10.3390/ani14121760
Clifton R, Hyde R, Can E, Barden M, Manning A, Bradley A, Green M, O’Grady L. Using Object-Oriented Simulation to Assess the Impact of the Frequency and Accuracy of Mobility Scoring on the Estimation of Epidemiological Parameters for Lameness in Dairy Herds. Animals. 2024; 14(12):1760. https://doi.org/10.3390/ani14121760
Chicago/Turabian StyleClifton, Rachel, Robert Hyde, Edna Can, Matthew Barden, Al Manning, Andrew Bradley, Martin Green, and Luke O’Grady. 2024. "Using Object-Oriented Simulation to Assess the Impact of the Frequency and Accuracy of Mobility Scoring on the Estimation of Epidemiological Parameters for Lameness in Dairy Herds" Animals 14, no. 12: 1760. https://doi.org/10.3390/ani14121760
APA StyleClifton, R., Hyde, R., Can, E., Barden, M., Manning, A., Bradley, A., Green, M., & O’Grady, L. (2024). Using Object-Oriented Simulation to Assess the Impact of the Frequency and Accuracy of Mobility Scoring on the Estimation of Epidemiological Parameters for Lameness in Dairy Herds. Animals, 14(12), 1760. https://doi.org/10.3390/ani14121760

