Transcriptome Analysis Revealed the Early Heat Stress Response in the Brain of Chinese Tongue Sole (Cynoglossus semilaevis)
Abstract
:Simple Summary
Abstract
1. Introduction
2. Materials and Methods
2.1. Sample Stocks and High-Temperature Treatment
2.2. Extraction of Total RNA and RNA-seq Preparation
2.3. Data Quality Control and Gene Annotation
2.4. Differentially Expressed Gene Analysis
2.5. Time-Series Expression Clustering
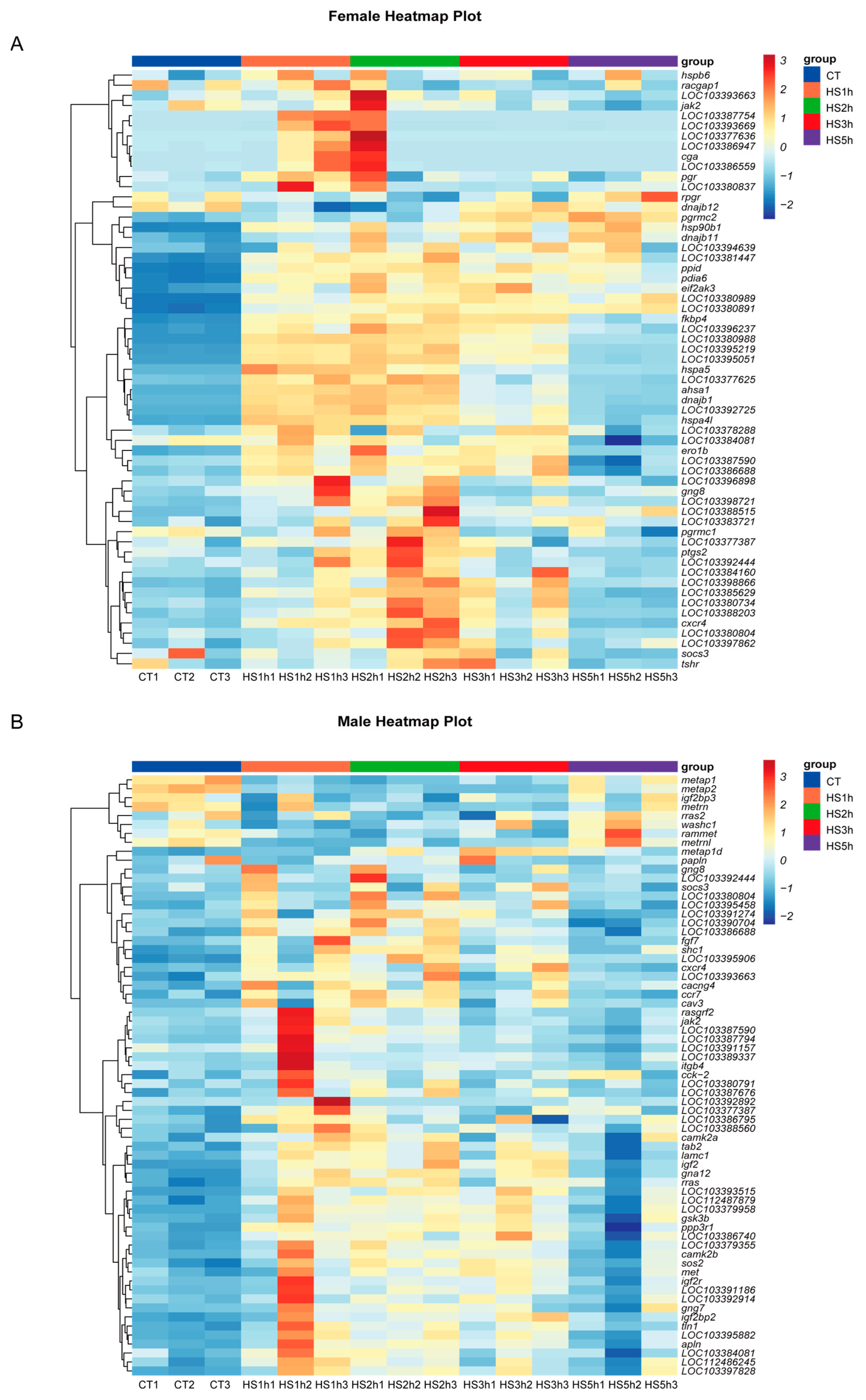
2.6. Prediction of Protein–Protein Interaction Network (PPI) and Heatmap Construction
2.7. Validation of qRT-PCR
2.8. Statistical Analysis of qRT-PCR
3. Results
3.1. Raw Sequencing Data Quality Control
3.2. Differentially Expressed Genes under Heat Stress
3.3. Time-Series Expression and KEGG Enrichment of DEGs in C. semilaevis under Heat Stress
3.4. Protein-Protein Interaction Analyses (PPI)
3.5. qRT-PCR Validation
4. Discussion
4.1. The Relationship between Heat Stress Time and Number of DEGs
4.2. Heat Stress Upregulated Immune-Related Genes in Both Sexes
4.3. Heat Stress Upregulated Hormone-Related Genes in Females
4.4. Some Findings about DEGs in Male
5. Conclusions
Supplementary Materials
Author Contributions
Funding
Institutional Review Board Statement
Informed Consent Statement
Data Availability Statement
Conflicts of Interest
References
- Wendelaar Bonga, S.E. The stress response in fish. Physiol. Rev. 1997, 77, 591–625. [Google Scholar] [CrossRef] [PubMed]
- Chrousos, G.P. Stressors, stress, and neuroendocrine integration of the adaptive response. The 1997 Hans Selye Memorial Lecture. Ann. N. Y. Acad. Sci. 1998, 851, 311–335. [Google Scholar] [CrossRef] [PubMed]
- Barton, B.A. Stress in fishes: A diversity of responses with particular reference to changes in circulating corticosteroids. Integr. Comp. Biol. 2002, 42, 517–525. [Google Scholar] [CrossRef] [PubMed]
- Schulte, P.M. What is environmental stress? Insights from fish living in a variable environment. J. Exp. Biol. 2014, 217 Pt 1, 23–34. [Google Scholar] [CrossRef]
- Balasch, J.C.; Tort, L. Netting the stress responses in fish. Front. Endocrinol. 2019, 10, 62. [Google Scholar] [CrossRef] [PubMed]
- Hattori, R.S.; Castañeda-Cortés, D.C.; Arias Padilla, L.F.; Strobl-Mazzulla, P.H.; Fernandino, J.I. Activation of stress response axis as a key process in environment-induced sex plasticity in fish. Cell Mol. Life Sci. 2020, 77, 4223–4236. [Google Scholar] [CrossRef]
- Handeland, S.O.; Imsland, A.K.; Stefansson, S.O. The effect of temperature and fish size on growth, feed intake, food conversion efficiency and stomach evacuation rate of Atlantic salmon post-smolts. Aquaculture 2008, 283, 36–42. [Google Scholar] [CrossRef]
- Gabillard, J.-C.; Weil, C.; Rescan, P.-Y.; Navarro, I.; Gutierrez, J.; Le Bail, P.-Y. Does the GH/IGF system mediate the effect of water temperature on fish growth? A review. Cybium 2005, 29, 107–117. [Google Scholar]
- Campana, S.E.; Dorey, A.; Fowler, M.; Joyce, W.; Wang, Z.; Wright, D.; Yashayaev, I. Migration pathways, behavioural thermoregulation and overwintering grounds of blue sharks in the Northwest Atlantic. PLoS ONE 2011, 6, e16854. [Google Scholar] [CrossRef]
- Jain, K.E.; Farrell, A.P. Influence of seasonal temperature on the repeat swimming performance of rainbow trout Oncorhynchus mykiss. J. Exp. Biol. 2003, 206 Pt 20, 3569–3579. [Google Scholar] [CrossRef]
- Lermen, C.L.; Lappe, R.; Crestani, M.; Vieira, V.P.; Gioda, C.R.; Schetinger, M.R.C.; Baldisserotto, B.; Moraes, G.; Morsch, V.M. Effect of different temperature regimes on metabolic and blood parameters of silver catfish Rhamdia quelen. Aquaculture 2004, 239, 497–507. [Google Scholar] [CrossRef]
- Cheng, A.C.; Cheng, S.A.; Chen, Y.Y.; Chen, J.C. Effects of temperature change on the innate cellular and humoral immune responses of orange-spotted grouper Epinephelus coioides and its susceptibility to Vibrio alginolyticus. Fish Shellfish Immunol. 2009, 26, 768–772. [Google Scholar] [CrossRef] [PubMed]
- Verma, A.K.; Pal, A.K.; Manush, S.M.; Das, T.; Dalvi, R.S.; Chandrachoodan, P.P.; Ravi, P.M.; Apte, S.K. Persistent sub-lethal chlorine exposure augments temperature induced immunosuppression in Cyprinus carpio advanced fingerlings. Fish Shellfish Immunol. 2007, 22, 547–555. [Google Scholar] [CrossRef] [PubMed]
- Castañeda-Cortés, D.C.; Rosa, I.F.; Boan, A.F.; Marrone, D.; Pagliaro, N.; Oliveira, M.A.; Rodrigues, M.S.; Doretto, L.B.; Silva, C.; Tavares-Júnior, J.; et al. Thyroid axis participates in high-temperature-induced male sex reversal through its activation by the stress response. Cell Mol. Life Sci. 2023, 80, 253. [Google Scholar] [CrossRef] [PubMed]
- Fernandino, J.I.; Hattori, R.S.; Moreno Acosta, O.D.; Strüssmann, C.A.; Somoza, G.M. Environmental stress-induced testis differentiation: Androgen as a by-product of cortisol inactivation. Gen. Comp. Endocrinol. 2013, 192, 36–44. [Google Scholar] [CrossRef] [PubMed]
- Li, Y.; Huang, J.; Liu, Z.; Zhou, Y.; Xia, B.; Wang, Y.; Kang, Y.; Wang, J. Transcriptome analysis provides insights into hepatic responses to moderate heat stress in the rainbow trout (Oncorhynchus mykiss). Gene 2017, 619, 1–9. [Google Scholar] [CrossRef]
- Zhao, S.J.; Guo, S.N.; Zhu, Q.L.; Yuan, S.S.; Zheng, J.L. Heat-induced oxidative stress and inflammation involve in cadmium pollution history in the spleen of zebrafish. Fish Shellfish Immunol. 2018, 72, 1–8. [Google Scholar] [CrossRef]
- Servili, A.; Canario, A.V.M.; Mouchel, O.; Muñoz-Cueto, J.A. Climate change impacts on fish reproduction are mediated at multiple levels of the brain-pituitary-gonad axis. Gen. Comp. Endocrinol. 2020, 291, 113439. [Google Scholar] [CrossRef]
- Vargas-Chacoff, L.; Muñoz, J.L.P.; Ocampo, D.; Paschke, K.; Navarro, J.M. The effect of alterations in salinity and temperature on neuroendocrine responses of the Antarctic fish Harpagifer antarcticus. Comp. Biochem. Physiol. A Mol. Integr. Physiol. 2019, 235, 131–137. [Google Scholar] [CrossRef]
- Haesemeyer, M.; Robson, D.N.; Li, J.M.; Schier, A.F.; Engert, F. A brain-wide circuit model of heat-evoked swimming behavior in larval zebrafish. Neuron 2018, 98, 817–831.e6. [Google Scholar] [CrossRef]
- McLaughlin, M.B.; Jialal, I. Biochemistry, Hormones. In StatPearls; StatPearls Publishing LLC.: Treasure Island, FL, USA, 2023. [Google Scholar]
- An, G.; Chen, X.; Li, C.; Zhang, L.; Wei, M.; Chen, J.; Ma, Q.; Yang, D.; Wang, J. Pathophysiological changes in female rats with estrous cycle disorder induced by long-term heat stress. Biomed. Res. Int. 2020, 2020, 4701563. [Google Scholar] [CrossRef] [PubMed]
- Okuzawa, K.; Kumakura, N.; Gen, K.; Yamaguchi, S.; Lim, B.-S.; Kagawa, H. Effect of high water temperature on brain-pituitary-gonad axis of the red seabream during its spawning season. Fish Physiol. Biochem. 2003, 28, 439–440. [Google Scholar] [CrossRef]
- González, A.; Piferrer, F. Characterization of aromatase activity in the sea bass: Effects of temperature and different catalytic properties of brain and ovarian homogenates and microsomes. J. Exp. Zool. 2002, 293, 500–510. [Google Scholar] [CrossRef] [PubMed]
- Tsai, C.L.; Chang, S.L.; Wang, L.H.; Chao, T.Y. Temperature influences the ontogenetic expression of aromatase and oestrogen receptor mRNA in the developing tilapia (Oreochromis mossambicus) brain. J. Neuroendocrinol. 2003, 15, 97–102. [Google Scholar] [CrossRef] [PubMed]
- David, D.; Degani, G. Temperature affects brain and pituitary gene expression related to reproduction and growth in the male blue gouramis, Trichogaster trichopterus. J. Exp. Zool. A Ecol. Genet. Physiol. 2011, 315, 203–214. [Google Scholar] [CrossRef] [PubMed]
- Topal, A.; Özdemir, S.; Arslan, H.; Çomaklı, S. How does elevated water temperature affect fish brain? (A neurophysiological and experimental study: Assessment of brain derived neurotrophic factor, cFOS, apoptotic genes, heat shock genes, ER-stress genes and oxidative stress genes). Fish Shellfish. Immunol. 2021, 115, 198–204. [Google Scholar] [CrossRef]
- Chen, S.; Zhang, G.; Shao, C.; Huang, Q.; Liu, G.; Zhang, P.; Song, W.; An, N.; Chalopin, D.; Volff, J.N.; et al. Whole-genome sequence of a flatfish provides insights into ZW sex chromosome evolution and adaptation to a benthic lifestyle. Nat. Genet. 2014, 46, 253–260. [Google Scholar] [CrossRef]
- Xu, Y.; Zhang, Y.; Wang, B.; Liu, X.; Liu, Q.; Song, X.; Shi, B.; Ren, K. Leptin and leptin receptor genes in tongue sole (Cynoglossus semilaevis): Molecular cloning, tissue distribution and differential regulation of these genes by sex steroids. Comp. Biochem. Physiol. A Mol. Integr. Physiol. 2018, 224, 11–22. [Google Scholar] [CrossRef]
- Liu, Y.; Chen, S.; Gao, F.; Meng, L.; Hu, Q.; Song, W.; Shao, C.; Lv, W. SCAR-transformation of sex-specific SSR marker and its application in half-smooth tongue sole (Cynoglossus semiliaevis). J. Agric. Biotechnol. 2014, 22, 787–792. [Google Scholar]
- Chen, Y.; Chen, Y.; Shi, C.; Huang, Z.; Zhang, Y.; Li, S.; Li, Y.; Ye, J.; Yu, C.; Li, Z.; et al. SOAPnuke: A MapReduce acceleration-supported software for integrated quality control and preprocessing of high-throughput sequencing data. Gigascience 2018, 7, gix120. [Google Scholar] [CrossRef]
- Bolger, A.M.; Lohse, M.; Usadel, B. Trimmomatic: A flexible trimmer for Illumina sequence data. Bioinformatics 2014, 30, 2114–2120. [Google Scholar] [CrossRef] [PubMed]
- Kim, D.; Langmead, B.; Salzberg, S.L. HISAT: A fast spliced aligner with low memory requirements. Nat. Methods 2015, 12, 357–360. [Google Scholar] [CrossRef] [PubMed]
- Langmead, B.; Salzberg, S.L. Fast gapped-read alignment with Bowtie 2. Nat. Methods 2012, 9, 357–359. [Google Scholar] [CrossRef] [PubMed]
- Li, B.; Dewey, C.N. RSEM: Accurate transcript quantification from RNA-Seq data with or without a reference genome. BMC Bioinform. 2011, 12, 323. [Google Scholar] [CrossRef] [PubMed]
- Love, M.I.; Huber, W.; Anders, S. Moderated estimation of fold change and dispersion for RNA-seq data with DESeq2. Genome Biol. 2014, 15, 550. [Google Scholar] [CrossRef] [PubMed]
- Kumar, L.; Futschik, M.E. Mfuzz: A software package for soft clustering of microarray data. Bioinformation 2007, 2, 5–7. [Google Scholar] [CrossRef] [PubMed]
- Szklarczyk, D.; Franceschini, A.; Kuhn, M.; Simonovic, M.; Roth, A.; Minguez, P.; Doerks, T.; Stark, M.; Muller, J.; Bork, P.; et al. The STRING database in 2011: Functional interaction networks of proteins, globally integrated and scored. Nucleic Acids Res. 2011, 39, D561–D568. [Google Scholar] [CrossRef]
- Szklarczyk, D.; Franceschini, A.; Wyder, S.; Forslund, K.; Heller, D.; Huerta-Cepas, J.; Simonovic, M.; Roth, A.; Santos, A.; Tsafou, K.P.; et al. STRING v10: Protein-protein interaction networks, integrated over the tree of life. Nucleic Acids Res. 2015, 43, D447–D452. [Google Scholar] [CrossRef]
- Wang, N.; Wang, R.; Wang, R.; Chen, S. Transcriptomics analysis revealing candidate networks and genes for the body size sexual dimorphism of Chinese tongue sole (Cynoglossus semilaevis). Funct. Integr. Genom. 2018, 18, 327–339. [Google Scholar] [CrossRef]
- Wang, Q.; Hao, X.; Liu, K.; Feng, B.; Li, S.; Zhang, Z.; Tang, L.; Mahboob, S.; Shao, C. Early response to heat stress in Chinese tongue sole (Cynoglossus semilaevis): Performance of different sexes, candidate genes and networks. BMC Genom. 2020, 21, 745. [Google Scholar] [CrossRef]
- Ritossa, F. A new puffing pattern induced by temperature shock and DNP in drosophila. Experientia 1962, 18, 571–573. [Google Scholar] [CrossRef]
- Hu, C.; Yang, J.; Qi, Z.; Wu, H.; Wang, B.; Zou, F.; Mei, H.; Liu, J.; Wang, W.; Liu, Q. Heat shock proteins: Biological functions, pathological roles, and therapeutic opportunities. MedComm (2020) 2022, 3, e161. [Google Scholar] [CrossRef] [PubMed]
- Al-Zghoul, M.B. Thermal manipulation during broiler chicken embryogenesis increases basal mRNA levels and alters production dynamics of heat shock proteins 70 and 60 and heat shock factors 3 and 4 during thermal stress. Poult. Sci. 2018, 97, 3661–3670. [Google Scholar] [CrossRef] [PubMed]
- Balakrishnan, K.N.; Ramiah, S.K.; Zulkifli, I. Heat shock protein response to stress in poultry: A review. Animals 2023, 13, 317. [Google Scholar] [CrossRef]
- Wei, J.; Liu, J.; Liang, S.; Sun, M.; Duan, J. Low-dose exposure of silica nanoparticles induces neurotoxicity via neuroactive ligand-receptor interaction signaling pathway in zebrafish embryos. Int. J. Nanomed. 2020, 15, 4407–4415. [Google Scholar] [CrossRef] [PubMed]
- Kotrschal, K.; van Staaden, M.; Huber, R. Fish brains: Evolution and environmental relationships. Rev. Fish Biol. Fish. 1998, 8, 373–408. [Google Scholar] [CrossRef]
- Varani, A.P.; Moutinho Machado, L.; Balerio, G.N. Baclofen prevented the changes in c-Fos and brain-derived neutrophic factor expressions during mecamylamine-precipitated nicotine withdrawal in mice. Synapse 2014, 68, 508–517. [Google Scholar] [CrossRef]
- Topal, A.; Atamanalp, M.; Oruç, E.; Halıcı, M.B.; Şişecioğlu, M.; Erol, H.S.; Gergit, A.; Yilmaz, B. Neurotoxic effects of nickel chloride in the rainbow trout brain: Assessment of c-Fos activity, antioxidant responses, acetylcholinesterase activity, and histopathological changes. Fish Physiol. Biochem. 2015, 41, 625–634. [Google Scholar] [CrossRef]
- Bukh, A.; Martinez-Valdez, H.; Freedman, S.J.; Freedman, M.H.; Cohen, A. The expression of c-fos, c-jun, and c-myc genes is regulated by heat shock in human lymphoid cells. J. Immunol. 1990, 144, 4835–4840. [Google Scholar] [CrossRef]
- McKitrick, D.J. Expression of fos in the hypothalamus of rats exposed to warm and cold temperatures. Brain Res. Bull. 2000, 53, 307–315. [Google Scholar] [CrossRef]
- Tanner, M.A.; Berk, L.S.; Felten, D.L.; Blidy, A.D.; Bit, S.L.; Ruff, D.W. Substantial changes in gene expression level due to the storage temperature and storage duration of human whole blood. Clin. Lab. Haematol. 2002, 24, 337–341. [Google Scholar] [CrossRef] [PubMed]
- Zhao, Z.D.; Yang, W.Z.; Gao, C.; Fu, X.; Zhang, W.; Zhou, Q.; Chen, W.; Ni, X.; Lin, J.K.; Yang, J.; et al. A hypothalamic circuit that controls body temperature. Proc. Natl. Acad. Sci. USA 2017, 114, 2042–2047. [Google Scholar] [CrossRef] [PubMed]
- Baggiolini, M.; Dewald, B.; Moser, B. Interleukin-8 and related chemotactic cytokines--CXC and CC chemokines. Adv. Immunol. 1994, 55, 97–179. [Google Scholar] [PubMed]
- Huising, M.O.; Stolte, E.; Flik, G.; Savelkoul, H.F.; Verburg-van Kemenade, B.M. CXC chemokines and leukocyte chemotaxis in common carp (Cyprinus carpio L.). Dev. Comp. Immunol. 2003, 27, 875–888. [Google Scholar] [CrossRef] [PubMed]
- González-Fernández, C.; Cuesta, A. Nanoplastics increase fish susceptibility to nodavirus infection and reduce antiviral immune responses. Int. J. Mol. Sci. 2022, 23, 1483. [Google Scholar] [CrossRef] [PubMed]
- Klak, K.; Maciuszek, M.; Marcinkowska, M.; Verburg-van Kemenade, B.M.L.; Chadzinska, M. The importance of CXC-receptors CXCR1-2 and CXCR4 for adaptive regulation of the stress axis in teleost fish. Fish Shellfish Immunol. 2022, 127, 647–658. [Google Scholar] [CrossRef]
- Qi, Z.; Xu, Y.; Dong, B.; Pi, X.; Zhang, Q.; Wang, D.; Wang, Z. Molecular characterization, structural and expression analysis of twelve CXC chemokines and eight CXC chemokine receptors in largemouth bass (Micropterus salmoides). Dev. Comp. Immunol. 2023, 143, 104673. [Google Scholar] [CrossRef]
- Zhang, J.; Wei, X.L.; Chen, L.P.; Chen, N.; Li, Y.H.; Wang, W.M.; Wang, H.L. Sequence analysis and expression differentiation of chemokine receptor CXCR4b among three populations of Megalobrama amblycephala. Dev. Comp. Immunol. 2013, 40, 195–201. [Google Scholar] [CrossRef]
- Thulasitha, W.S.; Umasuthan, N.; Revathy, K.S.; Whang, I.; Lee, J. Molecular characterization, genomic structure and expressional profiles of a CXC chemokine receptor 4 (CXCR4) from rock bream Oplegnathus fasciatus. Fish Shellfish Immunol. 2015, 44, 471–477. [Google Scholar] [CrossRef]
- Tao, L.; Xu, X.; Fang, Y.; Wang, A.; Zhou, F.; Shen, Y.; Li, J. miR-21 targets jnk and ccr7 to modulate the inflammatory response of grass carp following bacterial infection. Fish Shellfish Immunol. 2019, 94, 258–263. [Google Scholar] [CrossRef]
- Pijanowski, L.; Verburg-van Kemenade, B.M.L.; Chadzinska, M. A role for CXC chemokines and their receptors in stress axis regulation of common carp. Gen. Comp. Endocrinol. 2019, 280, 194–199. [Google Scholar] [CrossRef] [PubMed]
- Han, P.; Wang, R.; Yao, T.; Liu, X.; Wang, X. Genome-wide identification of olive flounder (Paralichthys olivaceus) SOCS genes: Involvement in immune response regulation to temperature stress and Edwardsiella tarda infection. Fish Shellfish Immunol. 2023, 133, 108515. [Google Scholar] [CrossRef] [PubMed]
- Tham, T.N.; Lazarini, F.; Franceschini, I.A.; Lachapelle, F.; Amara, A.; Dubois-Dalcq, M. Developmental pattern of expression of the alpha chemokine stromal cell-derived factor 1 in the rat central nervous system. Eur. J. Neurosci. 2001, 13, 845–856. [Google Scholar] [CrossRef] [PubMed]
- Stumm, R.; Höllt, V. CXC chemokine receptor 4 regulates neuronal migration and axonal pathfinding in the developing nervous system: Implications for neuronal regeneration in the adult brain. J. Mol. Endocrinol. 2007, 38, 377–382. [Google Scholar] [CrossRef] [PubMed]
- Stumm, R.K.; Rummel, J.; Junker, V.; Culmsee, C.; Pfeiffer, M.; Krieglstein, J.; Höllt, V.; Schulz, S. A dual role for the SDF-1/CXCR4 chemokine receptor system in adult brain: Isoform-selective regulation of SDF-1 expression modulates CXCR4-dependent neuronal plasticity and cerebral leukocyte recruitment after focal ischemia. J. Neurosci. 2002, 22, 5865–5878. [Google Scholar] [CrossRef] [PubMed]
- Liu, S.; Han, C.; Huang, J.; Li, M.; Yang, J.; Li, G.; Lin, H.; Li, S.; Zhang, Y. Genome-wide identification, evolution and expression of TGF-β signaling pathway members in mandarin fish (Siniperca chuatsi). Int. J. Biol. Macromol. 2023, 253 Pt 3, 126949. [Google Scholar] [CrossRef] [PubMed]
- Oliveira, M.; Filho, A.; Araújo, F. TGF-β superfamily: An overview of Amh signaling into sex determination and differentiation in fish. Braz. Arch. Biol. Technol. 2023, 66, e23220371. [Google Scholar] [CrossRef]
- Doretto, L.B.; Butzge, A.J.; Nakajima, R.T.; Martinez, E.R.M.; de Souza, B.M.; Rodrigues, M.D.S.; Rosa, I.F.; Ricci, J.M.B.; Tovo-Neto, A.; Costa, D.F.; et al. Gdnf acts as a germ cell-derived growth factor and regulates the zebrafish germ stem cell niche in autocrine- and paracrine-dependent manners. Cells 2022, 11, 1295. [Google Scholar] [CrossRef]
- Castañeda Cortés, D.C.; Padilla, L.F.A.; Langlois, V.S.; Somoza, G.M.; Fernandino, J.I. The central nervous system acts as a transducer of stress-induced masculinization through corticotropin-releasing hormone B. Development 2019, 146, dev172866. [Google Scholar] [CrossRef]
- Hattori, R.S.; Fernandino, J.I.; Kishii, A.; Kimura, H.; Kinno, T.; Oura, M.; Somoza, G.M.; Yokota, M.; Strüssmann, C.A.; Watanabe, S. Cortisol-induced masculinization: Does thermal stress affect gonadal fate in pejerrey, a teleost fish with temperature-dependent sex determination? PLoS ONE 2009, 4, e6548. [Google Scholar] [CrossRef]
- Yamaguchi, T.; Yoshinaga, N.; Yazawa, T.; Gen, K.; Kitano, T. Cortisol is involved in temperature-dependent sex determination in the Japanese flounder. Endocrinology 2010, 151, 3900–3908. [Google Scholar] [CrossRef] [PubMed]
- Hayashi, Y.; Kobira, H.; Yamaguchi, T.; Shiraishi, E.; Yazawa, T.; Hirai, T.; Kamei, Y.; Kitano, T. High temperature causes masculinization of genetically female medaka by elevation of cortisol. Mol. Reprod. Dev. 2010, 77, 679–686. [Google Scholar] [CrossRef] [PubMed]
- Currie, S.; Moyes, C.D.; Tufts, B.L. The effects of heat shock and acclimation temperature on hsp70 and hsp30 mRNA expression in rainbow trout: In vivo and in vitro comparisons. J. Fish Biol. 2000, 56, 398–408. [Google Scholar] [CrossRef]
- Nakano, K.; Iwama, G. The 70-kDa heat shock protein response in two intertidal sculpins, Oligocottus maculosus and O. snyderi: Relationship of hsp70 and thermal tolerance. Comp. Biochem. Physiol. A Mol. Integr. Physiol. 2002, 133, 79–94. [Google Scholar] [CrossRef] [PubMed]
- Palmisano, A.N.; Winton, J.R.; Dickhoff, W.W. Tissue-specific induction of hsp90 mRNA and plasma cortisol response in chinook salmon following heat shock, seawater challenge, and handling challenge. Mar. Biotechnol. 2000, 2, 329–338. [Google Scholar] [CrossRef] [PubMed]
- Yao, Z.L.; Chen, H.J.; Zhao, Y.; Cao, Z.J.; Wang, H.; Ji, X.S. A time course transcriptome analysis of brains from sex-undifferentiated Nile tilapia discloses genes associated with high-temperature-induced masculinization. Aquaculture 2021, 530, 735762. [Google Scholar] [CrossRef]
- Tsai, C.L.; Wang, L.H.; Shiue, Y.L.; Chao, T.Y. Influence of temperature on the ontogenetic expression of neural development-related genes from developing tilapia brain expressed sequence tags. Mar. Biotechnol. 2007, 9, 243–261. [Google Scholar] [CrossRef] [PubMed]
- Liu, Q.; Wang, Y.; Tan, L.; Ma, W.; Zhao, X.; Shao, C.; Wang, Q. The role of the heat shock cognate protein 70 genes in sex determination and differentiation of Chinese tongue sole (Cynoglossus semilaevis). Int. J. Mol. Sci. 2023, 24, 3761. [Google Scholar] [CrossRef]
- Csermely, P.; Schnaider, T.; Soti, C.; Prohászka, Z.; Nardai, G. The 90-kDa molecular chaperone family: Structure, function, and clinical applications. A comprehensive review. Pharmacol. Ther. 1998, 79, 129–168. [Google Scholar] [CrossRef]
- Rendell, J.L.; Currie, S. Intracellular localization of hsp90 is influenced by developmental stage and environmental estrogens in rainbow trout Oncorhynchus mykiss. Physiol. Biochem. Zool. 2005, 78, 937–946. [Google Scholar] [CrossRef]
- Strobl-Mazzulla, P.H.; Lethimonier, C.; Gueguen, M.M.; Karube, M.; Fernandino, J.I.; Yoshizaki, G.; Patiño, R.; Strüssmann, C.A.; Kah, O.; Somoza, G.M. Brain aromatase (Cyp19A2) and estrogen receptors, in larvae and adult pejerrey fish Odontesthes bonariensis: Neuroanatomical and functional relations. Gen. Comp. Endocrinol. 2008, 158, 191–201. [Google Scholar] [CrossRef] [PubMed]
- Pankhurst, N.W.; King, H.R. Temperature and salmonid reproduction: Implications for aquaculture. J. Fish Biol. 2010, 76, 69–85. [Google Scholar] [CrossRef] [PubMed]
- Wang, N.; Teletchea, F.; Kestemont, P.; Milla, S.; Fontaine, P. Photothermal control of the reproductive cycle in temperate fishes. Rev. Aquac. 2010, 2, 209–222. [Google Scholar] [CrossRef]
- Moles, G.; Carrillo, M.; Mañanós, E.; Mylonas, C.C.; Zanuy, S. Temporal profile of brain and pituitary GnRHs, GnRH-R and gonadotropin mRNA expression and content during early development in European sea bass (Dicentrarchus labrax L.). Gen. Comp. Endocrinol. 2007, 150, 75–86. [Google Scholar] [CrossRef] [PubMed]
- Yaron, Z.; Levavi-Sivan, B. In hormonal control of reproduction and growth | Endocrine regulation of fish reproduction- ScienceDirect. Encycl. Fish Physiol. 2011, 15, 1500–1508. [Google Scholar]
- Tian, F.; Liu, S.; Shi, J.; Qi, H.; Zhao, K.; Xie, B. Transcriptomic profiling reveals molecular regulation of seasonal reproduction in Tibetan highland fish, Gymnocypris przewalskii. BMC Genom. 2019, 20, 2. [Google Scholar] [CrossRef]
- Xu, D.; You, Q.; Chi, C.; Luo, S.; Song, H.; Lou, B.; Takeuchi, Y. Transcriptional response to low temperature in the yellow drum (Nibea albiflora) and identification of genes related to cold stress. Comp. Biochem. Physiol. Part D Genom. Proteom. 2018, 28, 80–89. [Google Scholar] [CrossRef]
- Wang, Q.; Liu, K.; Feng, B.; Zhang, Z.; Wang, R.; Tang, L.; Li, W.; Li, Q.; Piferrer, F.; Shao, C. Transcriptome of gonads from high temperature induced sex reversal during sex determination and differentiation in Chinese tongue sole, Cynoglossus semilaevis. Front. Genet. 2019, 10, 1128. [Google Scholar] [CrossRef]
- Feng, C.; Li, X.; Sha, H.; Luo, X.; Zou, G.; Liang, H. Comparative transcriptome analysis provides novel insights into the molecular mechanism of the silver carp (Hypophthalmichthys molitrix) brain in response to hypoxia stress. Comp. Biochem. Physiol. Part D Genom. Proteom. 2022, 41, 100951. [Google Scholar] [CrossRef]
- Ju, Z.; Dunham, R.A.; Liu, Z. Differential gene expression in the brain of channel catfish ( Ictalurus punctatus) in response to cold acclimation. Mol. Genet. Genom. 2002, 268, 87–95. [Google Scholar] [CrossRef]
- Zhang, W.; Xu, X.; Li, J.; Shen, Y. Transcriptomic analysis of the liver and brain in grass carp (Ctenopharyngodon idella) Under Heat Stress. Mar. Biotechnol. 2022, 24, 856–870. [Google Scholar] [CrossRef] [PubMed]
- Nipkow, M.; Wirthgen, E.; Luft, P.; Rebl, A.; Hoeflich, A.; Goldammer, T. Characterization of igf1 and igf2 genes during maraena whitefish (Coregonus maraena) ontogeny and the effect of temperature on embryogenesis and igf expression. Growth Horm. IGF Res. 2018, 40, 32–43. [Google Scholar] [CrossRef] [PubMed]
- Martins, Y.S.; Melo, R.M.; Campos-Junior, P.H.; Santos, J.C.; Luz, R.K.; Rizzo, E.; Bazzoli, N. Salinity and temperature variations reflecting on cellular PCNA, IGF-I and II expressions, body growth and muscle cellularity of a freshwater fish larvae. Gen. Comp. Endocrinol. 2014, 202, 50–58. [Google Scholar] [CrossRef] [PubMed]
- Gabillard, J.C.; Rescan, P.Y.; Fauconneau, B.; Weil, C.; Le Bail, P.Y. Effect of temperature on gene expression of the Gh/Igf system during embryonic development in rainbow trout (Oncorhynchus mykiss). J. Exp. Zool. A Comp. Exp. Biol. 2003, 298, 134–142. [Google Scholar] [CrossRef]
- Guan, J.; Bennet, L.; Gluckman, P.D.; Gunn, A.J. Insulin-like growth factor-1 and post-ischemic brain injury. Prog. Neurobiol. 2003, 70, 443–462. [Google Scholar] [CrossRef]
- Huang, J.F.; Xu, Q.Y.; Chang, Y.M. Effects of temperature and dietary protein on the growth performance and IGF-I mRNA expression of juvenile mirror carp (Cyprinus carpio). Aquac. Nutr. 2016, 22, 283–292. [Google Scholar] [CrossRef]





Disclaimer/Publisher’s Note: The statements, opinions and data contained in all publications are solely those of the individual author(s) and contributor(s) and not of MDPI and/or the editor(s). MDPI and/or the editor(s) disclaim responsibility for any injury to people or property resulting from any ideas, methods, instructions or products referred to in the content. |
© 2023 by the authors. Licensee MDPI, Basel, Switzerland. This article is an open access article distributed under the terms and conditions of the Creative Commons Attribution (CC BY) license (https://creativecommons.org/licenses/by/4.0/).
Share and Cite
Wang, Y.; Su, C.; Liu, Q.; Hao, X.; Han, S.; Doretto, L.B.; Rosa, I.F.; Yang, Y.; Shao, C.; Wang, Q. Transcriptome Analysis Revealed the Early Heat Stress Response in the Brain of Chinese Tongue Sole (Cynoglossus semilaevis). Animals 2024, 14, 84. https://doi.org/10.3390/ani14010084
Wang Y, Su C, Liu Q, Hao X, Han S, Doretto LB, Rosa IF, Yang Y, Shao C, Wang Q. Transcriptome Analysis Revealed the Early Heat Stress Response in the Brain of Chinese Tongue Sole (Cynoglossus semilaevis). Animals. 2024; 14(1):84. https://doi.org/10.3390/ani14010084
Chicago/Turabian StyleWang, Yue, Chengcheng Su, Qian Liu, Xiancai Hao, Shenglei Han, Lucas B. Doretto, Ivana F. Rosa, Yanjing Yang, Changwei Shao, and Qian Wang. 2024. "Transcriptome Analysis Revealed the Early Heat Stress Response in the Brain of Chinese Tongue Sole (Cynoglossus semilaevis)" Animals 14, no. 1: 84. https://doi.org/10.3390/ani14010084
APA StyleWang, Y., Su, C., Liu, Q., Hao, X., Han, S., Doretto, L. B., Rosa, I. F., Yang, Y., Shao, C., & Wang, Q. (2024). Transcriptome Analysis Revealed the Early Heat Stress Response in the Brain of Chinese Tongue Sole (Cynoglossus semilaevis). Animals, 14(1), 84. https://doi.org/10.3390/ani14010084

