Microbial Mechanistic Insight into the Role of Yeast−Derived Postbiotics in Improving Sow Reproductive Performance in Late Gestation and Lactation Sows
Abstract
Simple Summary
Abstract
1. Introduction
2. Materials and Methods
2.1. Animals and Experiment Design
2.2. Fecal Sample Collection
2.3. Determination of SCFA Acids in Feces
2.4. Fecal Microbiological Analysis
2.5. Statistical Analysis
3. Results
3.1. Effect of Y−dP Supplementation in the Sow Diet on Fecal SCFA in the Feces of Sows during Gestation, Lactation, and Piglets
3.2. Fecal Microbial Species Diversity Analysis of Pregnant Sows, Lactating Sows, and Weaned Piglets
3.2.1. Fecal Microbial Species Diversity Analysis of Pregnant Sows
3.2.2. Fecal Microbial Species Diversity Analysis of Lactating Sows
3.2.3. Fecal Microbial Species Diversity Analysis of Weaned Piglets
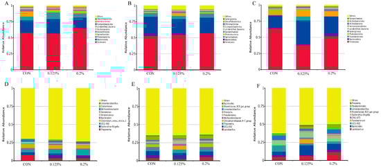
3.3. Relative Abundance of Fecal Microorganisms in Pregnant Sows, Lactating Sows, and Weaned Piglets
3.3.1. Relative Abundance of Fecal Microorganisms in Pregnant Sows
3.3.2. Relative Abundance of Fecal Microorganisms in Lactating Sows
3.3.3. Relative Abundance of Fecal Microorganisms in Weaned Piglets
3.4. Correlation Analysis
3.4.1. Correlation Analysis of Fecal Microorganisms: Phylum Level and Genus Level with Fecal SCFA in Pregnant Sows
3.4.2. Correlation Analysis of Fecal Microorganisms: Phylum Level and Genus Level with Fecal SCFA in Weaned Piglets
3.4.3. Correlation Analysis of Fecal Microorganisms: Phylum Level and Genus Level with Serum Cytokines in Pregnant Sows
3.4.4. Correlation Analysis of Fecal Microorganisms: Phylum Level and Genus Level with Serum Cytokines in Weaned Piglets
3.4.5. Correlation Analysis of Fecal Microorganisms and Reproductive Performance of Pregnant Sows
4. Discussion
5. Conclusions
Supplementary Materials
Author Contributions
Funding
Institutional Review Board Statement
Informed Consent Statement
Data Availability Statement
Acknowledgments
Conflicts of Interest
References
- Franasiak, J.M.; Scott, R.T., Jr. Reproductive tract microbiome in assisted reproductive technologies. Fertil. Steril. 2015, 104, 1364–1371. [Google Scholar] [CrossRef] [PubMed]
- Costa, M.O.; Chaban, B.; Harding, J.C.; Hill, J.E. Characterization of the fecal microbiota of pigs before and after inoculation with “Brachyspira hampsonii”. PLoS ONE 2014, 9, e106399. [Google Scholar] [CrossRef] [PubMed]
- Gresse, R.; Chaucheyras−Durand, F.; Fleury, M.A.; Van de Wiele, T.; Forano, E.; Blanquet−Diot, S. Gut Microbiota Dysbiosis in Postweaning Piglets: Understanding the Keys to Health. Trends Microbiol. 2017, 25, 851–873. [Google Scholar] [CrossRef] [PubMed]
- Tao, X.; Xu, Z.; Wan, J. Intestinal microbiota diversity and expression of pattern recognition receptors in newly weaned piglets. Anaerobe 2015, 32, 51–56. [Google Scholar] [CrossRef] [PubMed]
- Punzón−Jiménez, P.; Labarta, E. The impact of the female genital tract microbiome in women health and reproduction: A review. J. Assist. Reprod. Genet. 2021, 38, 2519–2541. [Google Scholar] [CrossRef] [PubMed]
- Aagaard, K.; Ma, J.; Antony, K.M.; Ganu, R.; Petrosino, J.; Versalovic, J. The placenta harbors a unique microbiome. Sci. Transl. Med. 2014, 6, 237ra265. [Google Scholar] [CrossRef]
- Sun, C.; Song, R.; Zhou, J.; Jia, Y.; Lu, J. Fermented Bamboo Fiber Improves Productive Performance by Regulating Gut Microbiota and Inhibiting Chronic Inflammation of Sows and Piglets during Late Gestation and Lactation. Microbiol. Spectr. 2023, 11, e0408422. [Google Scholar] [CrossRef]
- Zhang, S.; Wu, Z.; Heng, J.; Song, H.; Tian, M.; Chen, F.; Guan, W. Combined yeast culture and organic selenium supplementation during late gestation and lactation improve preweaning piglet performance by enhancing the antioxidant capacity and milk content in nutrient−restricted sows. Anim. Nutr. 2020, 6, 160–167. [Google Scholar] [CrossRef]
- Díaz Cano, J.V.; Argente, M.J.; García, M.L. Effect of Postbiotic Based on Lactic Acid Bacteria on Semen Quality and Health of Male Rabbits. Animals 2021, 11, 1007. [Google Scholar] [CrossRef]
- Kaufman, J.D.; Seidler, Y.; Bailey, H.R.; Whitacre, L.; Bargo, F.; Lüersen, K.; Rimbach, G.; Pighetti, G.M.; Ipharraguerre, I.R.; Ríus, A.G. A postbiotic from Aspergillus oryzae attenuates the impact of heat stress in ectothermic and endothermic organisms. Sci. Rep. 2021, 11, 6407. [Google Scholar] [CrossRef]
- Shen, Y.B.; Piao, X.S.; Kim, S.W.; Wang, L.; Liu, P.; Yoon, I.; Zhen, Y.G. Effects of yeast culture supplementation on growth performance, intestinal health, and immune response of nursery pigs. J. Anim. Sci. 2009, 87, 2614–2624. [Google Scholar] [CrossRef]
- He, W.; Gao, Y.; Guo, Z.; Yang, Z.; Wang, X.; Liu, H.; Sun, H.; Shi, B. Effects of fermented wheat bran and yeast culture on growth performance, immunity, and intestinal microflora in growing−finishing pigs. J. Anim. Sci. 2021, 99, skab308. [Google Scholar] [CrossRef]
- Xu, S.; Jia, X.; Liu, Y.; Pan, X.; Chang, J.; Wei, W.; Lu, P.; Petry, D.; Che, L.; Jiang, X.; et al. Effects of yeast−derived postbiotic supplementation in late gestation and lactation diets on performance, milk quality, and immune function in lactating sows. J. Anim. Sci. 2023, 101, skad201. [Google Scholar] [CrossRef] [PubMed]
- Veum, T.L.; Reyes, J.; Ellersieck, M. Effect of supplemental yeast culture in sow gestation and lactation diets on apparent nutrient digestibilities and reproductive performance through one reproductive cycle. J. Anim. Sci. 1995, 73, 1741–1745. [Google Scholar] [CrossRef] [PubMed][Green Version]
- Martin−Gallausiaux, C.; Marinelli, L.; Blottière, H.M.; Larraufie, P.; Lapaque, N. SCFA: Mechanisms and functional importance in the gut. Proc. Nutr. Soc. 2021, 80, 37–49. [Google Scholar] [CrossRef] [PubMed]
- Dalile, B.; Van Oudenhove, L.; Vervliet, B.; Verbeke, K. The role of short−chain fatty acids in microbiota−gut−brain communication. Nat. Rev. Gastroenterol. Hepatol. 2019, 16, 461–478. [Google Scholar] [CrossRef]
- Zarling, E.J.; Ruchim, M.A. Protein origin of the volatile fatty acids isobutyrate and isovalerate in human stool. J. Lab. Clin. Med. 1987, 109, 566–570. [Google Scholar]
- Garcia Diaz, T.; Ferriani Branco, A.; Jacovaci, F.A.; Cabreira Jobim, C.; Pratti Daniel, J.L.; Iank Bueno, A.V.; Gonçalves Ribeiro, M. Use of live yeast and mannan−oligosaccharides in grain−based diets for cattle: Ruminal parameters, nutrient digestibility, and inflammatory response. PLoS ONE 2018, 13, e0207127. [Google Scholar] [CrossRef]
- Johnson, K.A.; Johnson, D.E. Methane emissions from cattle. J. Anim. Sci. 1995, 73, 2483–2492. [Google Scholar] [CrossRef]
- Kim, M.; Friesen, L.; Park, J.; Kim, H.M.; Kim, C.H. Microbial metabolites, short−chain fatty acids, restrain tissue bacterial load, chronic inflammation, and associated cancer in the colon of mice. Eur. J. Immunol. 2018, 48, 1235–1247. [Google Scholar] [CrossRef]
- Wang, H.B.; Wang, P.Y.; Wang, X.; Wan, Y.L.; Liu, Y.C. Butyrate enhances intestinal epithelial barrier function via up−regulation of tight junction protein Claudin−1 transcription. Dig. Dis. Sci. 2012, 57, 3126–3135. [Google Scholar] [CrossRef]
- Espinosa, C.D.; Lagos, L.V.; Stein, H.H. Effect of torula yeast on growth performance, diarrhea incidence, and blood characteristics in weanling pigs. J. Anim. Sci. 2020, 98, skaa307. [Google Scholar] [CrossRef] [PubMed]
- Wu, Y.; Zhang, X.; Pi, Y.; Han, D.; Feng, C.; Zhao, J.; Chen, L.; Che, D.; Bao, H.; Xie, Z.; et al. Maternal galactooligosaccharides supplementation programmed immune defense, microbial colonization and intestinal development in piglets. Food Funct. 2021, 12, 7260–7270. [Google Scholar] [CrossRef] [PubMed]
- Tang, W.H.W.; Li, D.Y.; Hazen, S.L. Dietary metabolism, the gut microbiome, and heart failure. Nat. Rev. Cardiol. 2019, 16, 137–154. [Google Scholar] [CrossRef] [PubMed]
- Kamada, N.; Seo, S.U.; Chen, G.Y.; Núñez, G. Role of the gut microbiota in immunity and inflammatory disease. Nat. Rev. Immunol. 2013, 13, 321–335. [Google Scholar] [CrossRef] [PubMed]
- Feng, J.; Wang, L.; Chen, Y.; Xiong, Y.; Wu, Q.; Jiang, Z.; Yi, H. Effects of niacin on intestinal immunity, microbial community and intestinal barrier in weaned piglets during starvation. Int. Immunopharmacol. 2021, 95, 107584. [Google Scholar] [CrossRef] [PubMed]
- Shalon, D.; Culver, R.N.; Grembi, J.A.; Folz, J.; Treit, P.V.; Shi, H.; Rosenberger, F.A.; Dethlefsen, L.; Meng, X.; Yaffe, E.; et al. Profiling the human intestinal environment under physiological conditions. Nature 2023, 617, 581–591. [Google Scholar] [CrossRef] [PubMed]
- Chang, J.Y.; Antonopoulos, D.A.; Kalra, A.; Tonelli, A.; Khalife, W.T.; Schmidt, T.M.; Young, V.B. Decreased diversity of the fecal Microbiome in recurrent Clostridium difficile−associated diarrhea. J. Infect. Dis. 2008, 197, 435–438. [Google Scholar] [CrossRef]
- Dou, S.; Gadonna−Widehem, P.; Rome, V.; Hamoudi, D.; Rhazi, L.; Lakhal, L.; Larcher, T.; Bahi−Jaber, N.; Pinon−Quintana, A.; Guyonvarch, A.; et al. Characterisation of Early−Life Fecal Microbiota in Susceptible and Healthy Pigs to Post−Weaning Diarrhoea. PLoS ONE 2017, 12, e0169851. [Google Scholar] [CrossRef]
- Hasan, S.; Junnikkala, S.; Peltoniemi, O.; Paulin, L.; Lyyski, A.; Vuorenmaa, J.; Oliviero, C. Dietary supplementation with yeast hydrolysate in pregnancy influences colostrum yield and gut microbiota of sows and piglets after birth. PLoS ONE 2018, 13, e0197586. [Google Scholar] [CrossRef]
- Kong, X.F.; Ji, Y.J.; Li, H.W.; Zhu, Q.; Blachier, F.; Geng, M.M.; Chen, W.; Yin, Y.L. Colonic luminal microbiota and bacterial metabolite composition in pregnant Huanjiang mini−pigs: Effects of food composition at different times of pregnancy. Sci. Rep. 2016, 6, 37224. [Google Scholar] [CrossRef] [PubMed]
- Koren, O.; Goodrich, J.K.; Cullender, T.C.; Spor, A.; Laitinen, K.; Bäckhed, H.K.; Gonzalez, A.; Werner, J.J.; Angenent, L.T.; Knight, R.; et al. Host remodeling of the gut microbiome and metabolic changes during pregnancy. Cell 2012, 150, 470–480. [Google Scholar] [CrossRef] [PubMed]
- Shin, D.; Chang, S.Y.; Bogere, P.; Won, K.; Choi, J.Y.; Choi, Y.J.; Lee, H.K.; Hur, J.; Park, B.Y.; Kim, Y.; et al. Beneficial roles of probiotics on the modulation of gut microbiota and immune response in pigs. PLoS ONE 2019, 14, e0220843. [Google Scholar] [CrossRef] [PubMed]
- Han, C.; Dai, Y.; Liu, B.; Wang, L.; Wang, J.; Zhang, J. Diversity analysis of intestinal microflora between healthy and diarrheal neonatal piglets from the same litter in different regions. Anaerobe 2019, 55, 136–141. [Google Scholar] [CrossRef] [PubMed]
- Binda, C.; Lopetuso, L.R.; Rizzatti, G.; Gibiino, G.; Cennamo, V.; Gasbarrini, A. Actinobacteria: A relevant minority for the maintenance of gut homeostasis. Dig. Liver. Dis. 2018, 50, 421–428. [Google Scholar] [CrossRef] [PubMed]
- Luo, Y.H.; Su, Y.; Wright, A.D.; Zhang, L.L.; Smidt, H.; Zhu, W.Y. Lean breed Landrace pigs harbor fecal methanogens at higher diversity and density than obese breed Erhualian pigs. Archaea 2012, 2012, 605289. [Google Scholar] [CrossRef] [PubMed]
- Liu, B.; Yang, L.; Wu, Y.; Zhao, X. Protective effect of Limosilactobacillus fermentum HFY06 on dextran sulfate sodium−induced colitis in mice. Front. Microbiol. 2022, 13, 935792. [Google Scholar] [CrossRef]
- Grine, G.; Boualam, M.A.; Drancourt, M. Methanobrevibacter smithii, a methanogen consistently colonising the newborn stomach. Eur. J. Clin. Microbiol. Infect. Dis. 2017, 36, 2449–2455. [Google Scholar] [CrossRef]
- Sichert, A.; Corzett, C.H.; Schechter, M.S.; Unfried, F.; Markert, S.; Becher, D.; Fernandez−Guerra, A.; Liebeke, M.; Schweder, T.; Polz, M.F.; et al. Verrucomicrobia use hundreds of enzymes to digest the algal polysaccharide fucoidan. Nat. Microbiol. 2020, 5, 1026–1039. [Google Scholar] [CrossRef]
- Brown, H.A.; Koropatkin, N.M. Host glycan utilization within the Bacteroidetes Sus−like paradigm. Glycobiology 2021, 31, 697–706. [Google Scholar] [CrossRef]
- Lapébie, P.; Lombard, V.; Drula, E.; Terrapon, N.; Henrissat, B. Bacteroidetes use thousands of enzyme combinations to break down glycans. Nat. Commun. 2019, 10, 2043. [Google Scholar] [CrossRef] [PubMed]
- Zafar, H.; Saier, M.H., Jr. Gut Bacteroides species in health and disease. Gut Microbes 2021, 13, 1848158. [Google Scholar] [CrossRef]
- Luo, W.; Zhou, J.; Yang, X.; Wu, R.; Liu, H.; Shao, H.; Huang, B.; Kang, X.; Yang, L.; Liu, D. A Chinese medical nutrition therapy diet accompanied by intermittent energy restriction alleviates type 2 diabetes by enhancing pancreatic islet function and regulating gut microbiota composition. Food. Res. Int. 2022, 161, 111744. [Google Scholar] [CrossRef] [PubMed]
- Gao, L.; Xie, C.; Liang, X.; Li, Z.; Li, B.; Wu, X.; Yin, Y. Yeast−based nucleotide supplementation in mother sows modifies the intestinal barrier function and immune response of neonatal pigs. Anim. Nutr. 2021, 7, 84–93. [Google Scholar] [CrossRef] [PubMed]
- Boontiam, W.; Bunchasak, C.; Kim, Y.Y.; Kitipongpysan, S.; Hong, J. Hydrolyzed Yeast Supplementation to Newly Weaned Piglets: Growth Performance, Gut Health, and Microbial Fermentation. Animals 2022, 12, 350. [Google Scholar] [CrossRef] [PubMed]
- Qi, X.; Yun, C.; Pang, Y.; Qiao, J. The impact of the gut microbiota on the reproductive and metabolic endocrine system. Gut Microbes 2021, 13, 1894070. [Google Scholar] [CrossRef] [PubMed]
- Moreno, I.; Codoñer, F.M.; Vilella, F.; Valbuena, D.; Martinez−Blanch, J.F.; Jimenez−Almazán, J.; Alonso, R.; Alamá, P.; Remohí, J.; Pellicer, A.; et al. Evidence that the endometrial microbiota has an effect on implantation success or failure. Am. J. Obstet. Gynecol. 2016, 215, 684–703. [Google Scholar] [CrossRef]
- Li, Y.; Yang, M.; Zhang, L.; Mao, Z.; Lin, Y.; Xu, S.; Fang, Z.; Che, L.; Feng, B.; Li, J.; et al. Dietary Fiber Supplementation in Gestating Sow Diet Improved Fetal Growth and Placental Development and Function Through Serotonin Signaling Pathway. Front. Vet. Sci. 2022, 9, 831703. [Google Scholar] [CrossRef]
- Tian, M.; Chen, J.; Liu, J.; Chen, F.; Guan, W.; Zhang, S. Dietary fiber and microbiota interaction regulates sow metabolism and reproductive performance. Anim. Nutr. 2020, 6, 397–403. [Google Scholar] [CrossRef]
- Purushe, J.; Fouts, D.E.; Morrison, M.; White, B.A.; Mackie, R.I.; Coutinho, P.M.; Henrissat, B.; Nelson, K.E. Comparative genome analysis of Prevotella ruminicola and Prevotella bryantii: Insights into their environmental niche. Microb. Ecol. 2010, 60, 721–729. [Google Scholar] [CrossRef]
- Kopečný, J.; Zorec, M.; Mrázek, J.; Kobayashi, Y.; Marinšek−Logar, R. Butyrivibrio hungatei sp. nov. and Pseudobutyrivibrio xylanivorans sp. nov., butyrate−producing bacteria from the rumen. Int. J. Syst. Evol. Microbiol. 2003, 53, 201–209. [Google Scholar] [PubMed]
- Liu, B.; Zhu, X.; Cui, Y.; Wang, W.; Liu, H.; Li, Z.; Guo, Z.; Ma, S.; Li, D.; Wang, C.; et al. Consumption of Dietary Fiber from Different Sources during Pregnancy Alters Sow Gut Microbiota and Improves Performance and Reduces Inflammation in Sows and Piglets. mSystems 2021, 6, 10–1128. [Google Scholar] [CrossRef] [PubMed]







| Items | CON | 0.125% | 0.2% | p-Values |
|---|---|---|---|---|
| Day 113 of gestation | ||||
| AA | 3.08 ± 0.42 | 2.79 ± 0.14 | 2.38 ± 0.14 | 0.24 |
| PA | 0.88 ± 0.16 | 0.89 ± 0.07 | 0.67 ± 0.04 | 0.31 |
| IBA | 0.13 ± 0.01 b | 0.19 ± 0.02 a | 0.17 ± 0.01 ab | 0.03 |
| BA | 0.55 ± 0.12 | 0.62 ± 0.07 | 0.39 ± 0.07 | 0.20 |
| IVA | 0.27 ± 0.01 | 0.30 ± 0.03 | 0.25 ± 0.02 | 0.22 |
| VA | 0.15 ± 0.01 | 0.14 ± 0.02 | 0.11 ± 0.01 | 0.11 |
| TVFA | 5.03 ± 0.73 | 5.14 ± 0.41 | 4.28 ± 0.43 | 0.48 |
| Day 21 of lactation | ||||
| AA | 2.77 ± 0.12 | 2.74 ± 0.18 | 2.99 ± 0.32 | 0.88 |
| PA | 0.92 ± 0.04 | 0.99 ± 0.09 | 1.08 ± 0.11 | 0.58 |
| IBA | 0.22 ± 0.02 | 0.21 ± 0.02 | 0.18 ± 0.01 | 0.47 |
| BA | 0.39 ± 0.02 | 0.43 ± 0.04 | 0.47 ± 0.7 | 0.52 |
| IVA | 0.26 ± 0.01 | 0.29 ± 0.03 | 0.27 ± 0.02 | 0.66 |
| VA | 0.13 ± 0.01 | 0.14 ± 0.01 | 0.14 ± 0.01 | 0.97 |
| TVFA | 4.69 ± 0.19 | 4.80 ± 0.34 | 5.16 ± 0.50 | 0.63 |
| Weaned piglets | ||||
| AA | 1.39 ± 0.25 | 0.83 ± 0.20 | 1.13 ± 0.26 | 0.32 |
| PA | 0.33 ± 0.05 | 0.26 ± 0.09 | 0.39 ± 0.09 | 0.54 |
| IBA | 0.16 ± 0.03 | 0.06 ± 0.02 | 0.10 ± 0.03 | 0.08 |
| BA | 0.49 ± 0.18 a | 0.10 ± 0.03 b | 0.22 ± 0.06 ab | 0.04 |
| IVA | 0.35 ± 0.06 | 0.21 ± 0.11 | 0.16 ± 0.03 | 0.11 |
| VA | 0.10 ± 0.03 | 0.11 ± 0.08 | 0.07 ± 0.02 | 0.37 |
| TVFA | 2.81 ± 0.37 | 1.57 ± 0.32 | 2.07 ± 0.43 | 0.12 |
| Items | CON | 0.125% | 0.2% | p-Values |
|---|---|---|---|---|
| Pregnant sows | ||||
| Observed species | 916.00 ± 14.64 | 924.13 ± 19.67 | 954.86 ± 13.61 | 0.25 |
| Shannon | 7.03 ± 0.11 | 7.21 ± 0.09 | 7.15 ± 0.07 | 0.39 |
| Simpson | 0.98 ± 0.00 | 0.98 ± 0.00 | 0.98 ± 0.00 | 0.53 |
| Chao 1 | 970.56 ± 17.24 | 974.44 ± 19.32 | 1032.35 ± 23.76 | 0.08 |
| ACE | 976.22 ± 16.45 | 978.45 ± 18.94 | 1036.30 ± 22.87 | 0.13 |
| Lactating sows | ||||
| Observed species | 973.38 ± 26.25 | 939.50 ± 23.86 | 1007.38 ± 21.28 | 0.18 |
| Shannon | 7.17 ± 0.08 | 7.04 ± 0.06 | 7.25 ± 0.06 | 0.14 |
| Simpson | 0.98 ± 0.00 | 0.98 ± 0.00 | 0.98 ± 0.00 | 0.20 |
| Chao 1 | 1050.12 ± 17.77 ab | 999.63 ± 26.93 b | 1083.77 ± 21.47 a | 0.048 |
| ACE | 1038.11 ± 28.02 | 1005.23 ± 29.27 | 1088.01 ± 23.53 | 0.13 |
| Piglets | ||||
| Observed species | 844.00 ± 57.05 a | 730.88 ± 43.04 ab | 653.38 ± 20.33 b | 0.02 |
| Shannon | 6.15 ± 0.27 | 5.88 ± 0.23 | 5.45 ± 0.12 | 0.17 |
| Simpson | 0.96 ± 0.01 | 0.94 ± 0.01 | 0.94 ± 0.01 | 0.30 |
| Chao 1 | 909.34 ± 63.96 a | 805.65 ± 52.64 ab | 721.99 ± 22.70 b | 0.09 |
| ACE | 920.85 ± 68.29 | 812.64 ± 52.42 | 735.04 ± 25.11 | 0.12 |
Disclaimer/Publisher’s Note: The statements, opinions and data contained in all publications are solely those of the individual author(s) and contributor(s) and not of MDPI and/or the editor(s). MDPI and/or the editor(s) disclaim responsibility for any injury to people or property resulting from any ideas, methods, instructions or products referred to in the content. |
© 2024 by the authors. Licensee MDPI, Basel, Switzerland. This article is an open access article distributed under the terms and conditions of the Creative Commons Attribution (CC BY) license (https://creativecommons.org/licenses/by/4.0/).
Share and Cite
Chang, J.; Jia, X.; Liu, Y.; Jiang, X.; Che, L.; Lin, Y.; Zhuo, Y.; Feng, B.; Fang, Z.; Li, J.; et al. Microbial Mechanistic Insight into the Role of Yeast−Derived Postbiotics in Improving Sow Reproductive Performance in Late Gestation and Lactation Sows. Animals 2024, 14, 162. https://doi.org/10.3390/ani14010162
Chang J, Jia X, Liu Y, Jiang X, Che L, Lin Y, Zhuo Y, Feng B, Fang Z, Li J, et al. Microbial Mechanistic Insight into the Role of Yeast−Derived Postbiotics in Improving Sow Reproductive Performance in Late Gestation and Lactation Sows. Animals. 2024; 14(1):162. https://doi.org/10.3390/ani14010162
Chicago/Turabian StyleChang, Junlei, Xinlin Jia, Yalei Liu, Xuemei Jiang, Lianqiang Che, Yan Lin, Yong Zhuo, Bin Feng, Zhengfeng Fang, Jian Li, and et al. 2024. "Microbial Mechanistic Insight into the Role of Yeast−Derived Postbiotics in Improving Sow Reproductive Performance in Late Gestation and Lactation Sows" Animals 14, no. 1: 162. https://doi.org/10.3390/ani14010162
APA StyleChang, J., Jia, X., Liu, Y., Jiang, X., Che, L., Lin, Y., Zhuo, Y., Feng, B., Fang, Z., Li, J., Hua, L., Wang, J., Ren, Z., Wu, D., & Xu, S. (2024). Microbial Mechanistic Insight into the Role of Yeast−Derived Postbiotics in Improving Sow Reproductive Performance in Late Gestation and Lactation Sows. Animals, 14(1), 162. https://doi.org/10.3390/ani14010162

