Life Cycle Assessment Project for the Brazilian Egg Industry
Abstract
Featured Application
Simple Summary
Abstract
1. Introduction
2. Life Cycle Assessment (LCA)
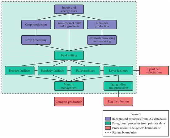
2.1. Conceptualization
2.2. Accounting Structure
2.2.1. Life Cycle Inventory (LCI)
2.2.2. Life Cycle Impact Assessment (LCIA)
3. Life Cycle Assessment in Egg Production
3.1. Life Cycle Assessment Methods
3.2. Life Cycle Assessment Analysis
3.3. Impact Assessment Methodologies
3.4. Life Cycle Interpretation
4. Conclusions
Author Contributions
Funding
Institutional Review Board Statement
Informed Consent Statement
Data Availability Statement
Acknowledgments
Conflicts of Interest
References
- FAO. Food and Agriculture Organization. Available online: https://www.fao.org/global-perspectives-studies/food-agriculture-projections-to-2050/en/ (accessed on 5 July 2021).
- Van Horne, P. Global Challenges for the Economy of the Poultry Sector. In Proceedings of the Invited Lectures—World’s Poultry Congress 2022, Paris, France, 7–11 August 2022; p. 12. Available online: https://www.wpsa.fr/images/publications/wpc2021/22WPC_Proceedings_of_Invited_Lectures_final.pdf (accessed on 1 April 2023).
- Shahbandeh, M. Global Egg Production from 1990 to 2021. Available online: https://www.statista.com/statistics/263972/egg-production-worldwide-since-1990/ (accessed on 28 February 2023).
- Maas, D.V.; Nicácio, J.A.; Walter, S.A.; Gresele, W.D. Análise da Viabilidade Financeira na Implantação de um Aviário Automatizado para Produção de Ovos. Gestão. Org. 2020, 18, 103–115. [Google Scholar] [CrossRef]
- FAO. World Food and Agriculture—Statistical Yearbook 2022; Food and Agriculture Organization: Rome, Italy, 2022; ISBN 9789251369302. Available online: https://www.fao.org/documents/card/en/c/cc2211en (accessed on 1 April 2023).
- Associação Brasileira de Proteína Anima. Relatório Anual 2022. Brazilian Assoc. Anim. Protein 2022, 104–113. Available online: https://abpa-br.org/wp-content/uploads/2023/01/abpa-relatorio-anual-2022.pdf (accessed on 1 April 2023).
- IBGE Indicadores IBGE—Estatística Da Produção Pecuária. Inst. Bras. Geogr. Estatística 2022, 52. Available online: https://biblioteca.ibge.gov.br/visualizacao/periodicos/2380/epp_2022_4tri.pdf (accessed on 1 April 2023).
- Furlan, D.B.F. Viabilidade de Coleta de Dados para Implantação de Sistema de Rastreabilidade na Cadeia Produtiva de Ovos; Universidade Estadual Paulista: São Paulo, Brazil, 2019; Available online: https://repositorio.unesp.br/handle/11449/181243 (accessed on 1 April 2023).
- Molnár, S.; Szollosi, L. Sustainability and Quality Aspects of Different Table Egg Production Systems: A Literature Review. Sustainability 2020, 12, 7884. [Google Scholar] [CrossRef]
- Silva, I.J.O. Sistemas de Produção de Galinhas Poedeiras no Brasil. Diálogos. União Eur. Bras. 2019, 1, 37. Available online: https://eubrdialogues.com/documentos/proyectos/adjuntos/b26c49_X-GUIA-GALINHAS-2019.pdf (accessed on 1 April 2023).
- MAPA. Ministério da Agricultura e Pecuária. Available online: https://www.gov.br/agricultura/pt-br (accessed on 25 January 2023).
- Anvisa. Agência Nacional de Vigilância Sanitária. Available online: https://www.gov.br/anvisa/pt-br (accessed on 25 January 2023).
- INMETRO. Instituto Nacional de Metrologia, Qualidade e Tecnologia. Available online: https://www.gov.br/inmetro/pt-br (accessed on 25 January 2023).
- MAPA. Ministério Da Agricultura e Pecuária. Regulamentos Comuns Aos Ovos e Seus Derivados. Available online: https://www.gov.br/agricultura/pt-br/assuntos/suasa/regulamentos-tecnicos-de-identidade-e-qualidade-de-produtos-de-origem-animal-1/rtiq-ovos-e-seus-derivados (accessed on 14 November 2020).
- ABNT NBR ISO 14040:2009; Gestão Ambiental—Avaliação Do Ciclo de Vida—Princípios e Estrutura. Associação Brasileira de Normas Técnicas: São Paulo, Brazil, 2009; p. 21.
- ABNT NBR ISO 14044:2009; Gestão Ambiental—Avaliação Do Ciclo de Vida—Requisitos e Orientações. Associação Brasileira de Normas Técnicas: São Paulo, Brazil, 2009; ISBN 978-85-07-01533-8.
- Silva, I.J.O.; da Abreu, P.G.; Mazzuco, H. Manual de Boas Práticas para o Bem-Estar de Galinhas Poedeiras Criadas Livres de Gaiolas. Embrapa 2020, 40. Available online: https://ainfo.cnptia.embrapa.br/digital/bitstream/doc/1127416/1/Cartilha.pdfhttps://ainfo.cnptia.embrapa.br/digital/bitstream/doc/1127416/1/Cartilha.pdf (accessed on 1 April 2023).
- Maciel, F.F.; Oliveira, C.E.A.; Silva, L.F.; Sousa, F.C.; Tinôco, I.D.F.F.; Gates, R.S. Implantação da Biomimética como Processo de Otimização das Estruturas para Produção Animal. Res. Soc. Dev. 2021, 10, e42410615974. [Google Scholar] [CrossRef]
- Estrada-González, I.E.; Taboada-González, P.A.; Guerrero-García-Rojas, H.; Márquez-Benavides, L. Decreasing the Environmental Impact in an Egg-Producing Farm through the Application of LCA and Lean Tools. Appl. Sci. 2020, 10, 1352. [Google Scholar] [CrossRef]
- Pelletier, N. Life Cycle Assessment of Canadian Egg Products, with Differentiation by Hen Housing System Type. J. Clean. Prod. 2017, 152, 167–180. [Google Scholar] [CrossRef]
- ISO 14040:2006; Environmental Management—Life Cycle Assessment—Principles and Framework. ISO Publishing: Geneve, Switzerland, 2006; pp. 652–668.
- ISO 14044:2006; Environmental Management—Life Cycle Assessment—Requirements and Guidelines Management. ISO Publishing: Geneve, Switzerland, 2006; pp. 652–668.
- UNEP/SETAC. Guidelines for Social Life Cycle Assessment of Products; UNEP-SETAC: Paris, France, 2009; ISBN 9789280730210. [Google Scholar]
- Hauschild, Z.H.; Rosenbaum, R.K.; Olsen, S.I. Life Cycle Assessment. Theory and Practice; Springer: Cham, Switzerland, 2018. [Google Scholar]
- ILCD. Manual Do Sistema ILCD. Sistema Internacional de Referência de Dados do Ciclo de Vida de Rodutos e Processos. Guia Geral Para Avaliações Do Ciclo de Vida Orientações Detalhadas, 2014. Available online: https://acv.ibict.br/wp-content/uploads/2016/01/Manual-ILCD-com-capa.pdf (accessed on 25 January 2023).
- Islam, S.; Ponnambalam, S.G.; Lam, H.L. A Novel Framework for Analyzing the Green Value of Food Supply Chain Based on Life Cycle Assessment. Clean Technol. Environ. Policy 2017, 19, 93–103. [Google Scholar] [CrossRef]
- EPA. Life Cycle Assessment: Principles and practice EPA/600/R-06/060. Glob. Shad. Afr. Neoliberal World Order 2006, 44, 8–10. [Google Scholar]
- Suh, S.; Huppes, G. Methods for Life Cycle Inventory of a Product. J. Clean. Prod. 2005, 13, 687–697. [Google Scholar] [CrossRef]
- Guinée, J.B.; Gorrée, M.; Heijungs, R.; Huppes, G.; Kleijn, R.; Wegener Sleeswijk, A.; Udo de Haes, H.; de Bruijn, J.; van Duin, R.; Huijbregts, M.J. Life Cycle Assessment: An Operational Guide to the ISO Standards. III Sci. Backgr. 2001, 692, 1–3. [Google Scholar] [CrossRef]
- Burhan, S.; Srocka, M.; Ciroth, A.; Lemberger, P. Ecoinvent v.3.7 in OpenLCA. 2020, pp. 1–17. Available online: https://nexus.openlca.org/ws/files/19340 (accessed on 25 January 2023).
- Di Noi, C.; Ciroth, A.; Srocka, M. GreenDelta OpenLCA 1.7 Comprehensive User Manual. 2017, pp. 1–104. Available online: https://www.openlca.org/wp-content/uploads/2017/11/openLCA1.7_UserManual.pdf (accessed on 25 January 2023).
- EMBRAPA Environment. Available online: https://www.embrapa.br/en/meio-ambiente (accessed on 10 October 2021).
- Embrapa. Principal base de dados Internacional de ACV é Atualizada e Resultados Espelham Melhor as Realidades da Agropecuária Brasileira. Available online: https://www.embrapa.br/en/busca-de-noticias/-/noticia/47228056/principal-base-de-dados-internacional-de-acv-e-atualizada-e-resultados-espelham-melhor-as-realidades-da-agropecuaria-brasileira (accessed on 15 August 2021).
- ACV IBICT. Instituto Brasileiro de Informação em Ciência e Tecnologia. Available online: https://www.gov.br/ibict/pt-br/assuntos/informacao-cientifica/avaliacao-do-ciclo-de-vida-acvbr (accessed on 11 October 2021).
- IBICT Banco Nacional de Inventários do Ciclo de Vida de Produtos Brasileiros. Available online: https://www.ibict.br/sala-de-imprensa/noticias/item/2600-pesquisador-do-ibict-explica-como-funciona-o-sicv-brasil-em-entrevista-a-revista-da-industria (accessed on 10 August 2021).
- Rodrigues, T.O. O Sequenciamento do DNA Produtivo. Revista da Confederação Nacional da Industria. 2020, pp. 22–23. Available online: https://jornalismo.portaldaindustria.com.br/cni/revista_industria/revista-industria-brasileira-11-2020/revista-industria-brasileira-11-2020/22/ (accessed on 25 June 2021).
- Ecoinvent. Database Initiatives. Available online: https://ecoinvent.org/the-ecoinvent-association/database-initiatives/ (accessed on 25 June 2021).
- ACV. Avaliação Do Ciclo de Vida. Available online: https://acv.ibict.br/banco-nacional/o-que-e-sicv/ (accessed on 25 June 2021).
- EMBRAPA. Inventários de Ciclo de Vida de Produtos Agrícolas Brasileiros: Uma Contribuição Ao Banco de Dados Ecoinvent. Available online: https://www.embrapa.br/en/busca-de-projetos/-/projeto/214336/inventarios-de-ciclo-de-vida-de-produtos-agricolas-brasileiros-uma-contribuicao-ao-banco-de-dados-ecoinvent (accessed on 25 June 2021).
- Mendes, N.C.; Bueno, C.; Ometto, A.R. Avaliação de Impacto Do Ciclo de Vida: Revisão Dos Principais Métodos. Production 2015, 26, 160–175. [Google Scholar] [CrossRef]
- Pizzol, M.; Christensen, P.; Schmidt, J.; Thomsen, M. Eco-Toxicological Impact of “Metals” on the Aquatic and Terrestrial Ecosystem: A Comparison between Eight Different Methodologies for Life Cycle Impact Assessment (LCIA). J. Clean. Prod. 2011, 19, 687–698. [Google Scholar] [CrossRef]
- Pelletier, N. Changes in the Life Cycle Environmental Footprint of Egg Production in Canada from 1962 to 2012. J. Clean. Prod. 2018, 176, 1144–1153. [Google Scholar] [CrossRef]
- Guillaume, A.; Hubatová-Vacková, A.; Kočí, V. Environmental Impacts of Egg Production from a Life Cycle Perspective. Agriculture 2022, 12, 355. [Google Scholar] [CrossRef]
- Turner, I.; Heidari, D.; Pelletier, N. Life Cycle Assessment of Contemporary Canadian Egg Production Systems during the Transition from Conventional Cage to Alternative Housing Systems: Update and Analysis of Trends and Conditions. Resour. Conserv. Recycl. 2022, 176, 105907. [Google Scholar] [CrossRef]
- Salami, S.A.; Ross, S.A.; Patsiogiannis, A.; Moran, C.A.; Taylor-Pickard, J. Performance and Environmental Impact of Egg Production in Response to Dietary Supplementation of Mannan Oligosaccharide in Laying Hens: A Meta-Analysis. Poult. Sci. 2022, 101, 101745. [Google Scholar] [CrossRef]
- Turner, I.; Heidari, D.; Pelletier, N. Environmental Impact Mitigation Potential of Increased Resource Use Efficiency in Industrial Egg Production Systems. J. Clean. Prod. 2022, 354, 131743. [Google Scholar] [CrossRef]
- Mitrovic, M.; Tomasevic, I.; Djekic, I. Assessment of Environmental Impacts from Different Perspectives—Case Study of Egg Value Chain System in Serbia. Foods 2022, 11, 1697. [Google Scholar] [CrossRef] [PubMed]
- Arulnathan, V.; Heidari, M.D.; Pelletier, N. Internal Causality in Agri-Food Life Cycle Assessments: Solving Allocation Problems Based on Feed Energy Utilization in Egg Production. J. Environ. Manag. 2022, 309, 114673. [Google Scholar] [CrossRef] [PubMed]
- Ershadi, S.Z.; Heidari, M.D.; Dutta, B.; Dias, G.; Pelletier, N. Comparative Life Cycle Assessment of Technologies and Strategies to Improve Nitrogen Use Efficiency in Egg Supply Chains. Resour. Conserv. Recycl. 2021, 12, 105275. [Google Scholar] [CrossRef]
- Tsai, J.H.; Huang, J.Y.; Wilson, D.I. Life Cycle Assessment of Cleaning-in-Place Operations in Egg Yolk Powder Production. J. Clean. Prod. 2021, 278, 123936. [Google Scholar] [CrossRef]
- Li, Y.; Allacker, K.; Feng, H.; Heidari, M.D.; Pelletier, N. Net Zero Energy Barns for Industrial Egg Production: An Effective Sustainable Intensification Strategy? J. Clean. Prod. 2021, 316, 128014. [Google Scholar] [CrossRef]
- Costantini, M.; Ferrante, V.; Guarino, M.; Bacenetti, J. Environmental Sustainability Assessment of Poultry Productions through Life Cycle Approaches: A Critical Review. Trends Food Sci. Technol. 2021, 110, 201–212. [Google Scholar] [CrossRef]
- Kanani, F.; Heidari, M.D.; Gilroyed, B.H.; Pelletier, N. Waste Valorization Technology Options for the Egg and Broiler Industries: A Review and Recommendations. J. Clean. Prod. 2020, 262, 121129. [Google Scholar] [CrossRef]
- Costantini, M.; Lovarelli, D.; Orsi, L.; Ganzaroli, A.; Ferrante, V.; Febo, P.; Guarino, M.; Bacenetti, J. Investigating on the Environmental Sustainability of Animal Products: The Case of Organic Eggs. J. Clean. Prod. 2020, 274, 123046. [Google Scholar] [CrossRef]
- Gunnarsson, S.; Segerkvist, K.A.; Göransson, L.; Hansson, H.; Sonesson, U. Systematic Mapping of Research on Farm-Level Sustainability in Egg and Chicken Meat Production. Sustainability 2020, 12, 3033. [Google Scholar] [CrossRef]
- Oryschak, M.A.; Beltranena, E. Reconsidering the Contribution of Canadian Poultry Production to Anthropogenic Greenhouse Gas Emissions: Returning to an Integrated Crop–Poultry Production System Paradigm. Poult. Sci. 2020, 99, 3777–3783. [Google Scholar] [CrossRef]
- Fritter, M.; Lawrence, R.; Marcolin, B.; Pelletier, N. A Survey of Life Cycle Inventory Database Implementations and Architectures, and Recommendations for New Database Initiatives. Int. J. Life Cycle Assess. 2020, 25, 1522–1531. [Google Scholar] [CrossRef]
- van Hal, O.; Weijenberg, A.A.A.; de Boer, I.J.M.; van Zanten, H.H.E. Accounting for Feed-Food Competition in Environmental Impact Assessment: Towards a Resource Efficient Food-System. J. Clean. Prod. 2019, 240, 118241. [Google Scholar] [CrossRef]
- Vetter, S.H.; Malin, D.; Smith, P.; Hillier, J. The Potential to Reduce GHG Emissions in Egg Production Using a GHG Calculator—A Cool Farm Tool Case Study. J. Clean. Prod. 2018, 202, 1068–1076. [Google Scholar] [CrossRef]
- Abín, R.; Laca, A.; Dias, M. Environmental Assesment of Intensive Egg Production: A Spanish Case Study. J. Clean. Prod. 2018, 179, 160–168. [Google Scholar] [CrossRef]
- Pelletier, N.; Doyon, M.; Muirhead, B.; Widowski, T.; Nurse-Gupta, J.; Hunniford, M. Sustainability in the Canadian Egg Industry -Learning from the Past, Navigating the Present, Planning for the Future. Sustainability 2018, 10, 3524. [Google Scholar] [CrossRef]
- Cederberg, C.; Sonesson, U.; Henriksson, M.; Sund, V.; Davis, J. Greenhouse Gas Emissions from Swedish Consumption of Meat, Milk and Eggs 1990 and 2005. 2009. ISBN 9789172902848. Available online: https://www.diva-portal.org/smash/get/diva2:943352/FULLTEXT01.pdf (accessed on 25 June 2021).
- Pelletier, N.; Ibarburu, M.; Xin, H. Comparison of the Environmental Footprint of the Egg Industry in the United States in 1960 and 2010. Poult. Sci. 2014, 93, 241–255. [Google Scholar] [CrossRef]
- Silva, V.P.; Werf, H.M.G.; Soares, R.S.; Corson, M.S. Environmental Impacts of French and Brazilian Broiler Chicken Production Scenarios: An LCA Approach. J. Environ. Manag. 2014, 133, 222–231. [Google Scholar] [CrossRef]
- Fernandes, D.P.B. Sustentabilidade de Diferentes Sistemas de Produção de Ovos No Brasil; Universidade de São Paulo: São Paulo, Brazil, 2020; Available online: https://teses.usp.br/teses/disponiveis/11/11152/tde-07052020-153945/pt-br.php (accessed on 25 June 2021).
- Horne, R.; Grant, T.; Verghese, K.; Horne, R.E. Life Cycle Assessment: Principles, Practice and Context. Life Cycle Assessment-Principles, Practice, and Prospects; CSIRO Publishing: Collingwood, Australia, 2009; pp. 107–124. [Google Scholar]
- Oliveira, I. As Tendências da Ambiência Animal Frente às Demandas do Mercado Brasileiro da Avicultura. 2010, p. 66. Available online: https://www.avisite.com.br/noticias/img/2010/20100917_pfinal_ed41.pdf (accessed on 11 October 2021).
- Ramírez, P.K.S. Análise de Métodos de Alocação Utilizados Em Avaliação Do Ciclo de Vida; Universidade Federal de Santa Catarina: Florianópolis, Brazil, 2009; pp. 1–138. Available online: https://repositorio.ufsc.br/xmlui/handle/123456789/93144 (accessed on 11 October 2022).
- Bamber, N.; Turner, I.; Arulnathan, V.; Li, Y.; ErshadI, S.Z.; Smart, A.; Pelletier, N. Comparing Sources and Analysis of Uncertainty in Consequential and Attributional Life Cycle Assessment: Review of Current Practice and Recommendations. Int. J. Life Cycle Assess. 2020, 25, 168–180. [Google Scholar] [CrossRef]
- Pré-Sustainability SimaPro. Available online: https://simapro.com/ (accessed on 11 October 2022).
- GreenDelta OpenLCA. Available online: https://www.openlca.org/openlca/ (accessed on 11 October 2022).
- Sphera Product Sustainability (GaBi). Available online: https://sphera.com/gabi-academy/ (accessed on 11 October 2022).
- IPoint Umberto. Available online: https://www.ifu.com/umberto/ (accessed on 11 October 2022).
- Altermaker Ecodesign Studio. Available online: https://altermaker.com/solutions/ecodesign-studio/ (accessed on 11 October 2022).
- Solidforest Air.e LCA. Available online: https://www.solidforest.com/software-analisis-ciclo-de-vida.html (accessed on 11 October 2022).
- Ecospeed, C.S.S. Ecospeed Scout. Available online: https://www.ecospeed.ch/scout/de/ (accessed on 11 October 2022).
- EarthShift GLOBAL EarthSmart Life Cycle Assessment (LCA) Software Tool. Available online: https://earthshiftglobal.com/earthsmart (accessed on 11 October 2022).
- Selerant Ecodex Ecodesing & Sustainalility. Available online: https://selerant.com/eco-design/ (accessed on 11 October 2022).
- The Circulate Initiative PLACES. Available online: https://www.thecirculateinitiative.org/ghg-calculator (accessed on 11 October 2022).
- ETH Zurich LCA4Waste. Available online: https://esd.ifu.ethz.ch/downloads/lca4waste.html (accessed on 11 October 2022).
- Argonne National Laboratory GREET. Available online: https://greet.es.anl.gov/greet.models (accessed on 13 October 2022).
- KCL Piloting Knowledge KCL-ECO. Available online: https://kcl.fi/ (accessed on 13 October 2022).
- DSM Sustell. Available online: https://www.sustell.com/en_US/about.html (accessed on 13 October 2022).
- UNEP/SETAC. Towards a Life Cycle Sustainability Assessment; UNEP-SETAC: Paris, France, 2011; ISBN 9789280731750. [Google Scholar]




| Reference, Local | Article | Conclusions |
|---|---|---|
| Guillaume et al. (2022) [43], Czech Republic | Environmental Impacts of Egg Production from a Life Cycle Perspective | Feed composition and manure management are the factors with the greatest environmental impact, and the results suggest FCR 1. |
| Turner et al. (2022) [44], Canada | Life cycle assessment of contemporary Canadian egg production systems during the transition from conventional cage to alternative housing systems: Update and analysis of trends and conditions | Feed inputs are the largest contributors to the impact categories (18–84%), followed by pullet production and manure management (10–37% and 0.01–62%, respectively). Conventional cages had lower impacts than all non-organic systems. |
| Salami et al. (2022) [45], United Kingdom | Performance and environmental impact of egg production in response to dietary supplementation of mannan oligosaccharide in laying hens: A meta-analysis | 2 MOS supplementation at 1.0 kg/ton improved the productive performance of laying hens and reduced the carbon footprint. Low and high 3 SBM diets reduced emissions by: dozen eggs (−0.02 and −0.03 kg CO2 eq); egg unit (−2.2 and −2.5 g CO2 eq); and kg of eggs (−0.04 and −0.04 kg CO2 eq). |
| Turner et al. (2022) [46], Canada | Environmental impact mitigation potential of increased resource use efficiency in industrial egg production systems | Potential reductions in pullet and feed consumption are up to 13.22%. The impacts are reduced by up to 17.27%. |
| Mitrovic et al. (2022) [47], Serbia | Assessment of Environmental Impacts from Different Perspectives—Case Study of Egg Value Chain System in Serbia | The productive chain of table eggs emitted 3.33 kg CO2 eq/kg egg, 29.01 MJ eq/kg, 17.76 g SO2 eq/kg and 27.79 g PO4 eq/kg. Eggs on farms had the greatest environmental impact due to the supply of feed for laying hens (74.94%) and the use of natural resources (24.42%). |
| Arulnathan et al. (2022) [48], Canada | Internal causality in agri-food Life Cycle Assessments: Solving allocation problems based on feed energy utilization in egg production | 4 The ME model was used to quantify the allocation rates of eggs and chickens slaughtered in different systems. The egg allocation rate is between 82.6% and 97.5%. The co-product of spent chickens can be allocated up to 25% for net energy. |
| Ershadi et al. (2021) [49], Canada | Comparative life cycle assessment of technologies and strategies to improve nitrogen use efficiency in egg supply chains | Strategies and Acid Scrubber provide 5 NUE improvement options (15% and 13%, respectively). These strategies reduce acidification (35% and 21%) and eutrophication potential (26% and 16%), but they increase other impacts, such as energy consumption and the depletion of the ozone layer. |
| Tsai et al. (2021) [50], USA | Life cycle assessment of cleaning-in-place operations in egg yolk powder production | The 6 LCA was used to quantify the impacts of the different stages in the manufacture of powdered egg yolk. The total result obtained was 1.71 kg CO2 eq. |
| Li et al. (2021) [51], Canada | Net zero energy barns for industrial egg production: An effective sustainable intensification strategy? | A facility with 7 NZE poultry housing infrastructure will provide environmental benefits over time. Lifecycle environmental impacts of eggs are 0.89–64.82% lower in the NZE shed. |
| Costantini et al. (2021) [52], Italy | Environmental sustainability assessment of poultry productions through life cycle approaches: A critical review | One hundred and fifty-five studies were imposed, of which forty-seven were reviewed. The agricultural phase weighs heavily on the impact of the finished food product. However, feed consumption and waste management are primarily responsible for the impacts generated. |
| Kanani et al. (2020) [53], Canada | Waste valorization technology options for the egg and broiler industries: A review and recommendations | 6 LCA studies represent only 4% of the literature in this review. Currently, there is no link between the academic literature and the adoption of technologies for the valorization of poultry waste. Therefore, it is essential to carry out detailed studies (regionalized) to determine and understand the environmental resources and the waste generated. |
| Costantini et al. (2020) [54], Italy | Investigating on the environmental sustainability of animal products: The case of organic eggs | Feed supply is the main access point (49% to 87%) for all impact categories (1.56 kg CO2 eq/kg). The impact is less than that for conventional eggs. |
| Gunnarsson et al. (2020) [55], Sweden | Systematic Mapping of Research on Farm-Level Sustainability in Egg and Chicken Meat Production | The literature between the years 2000 and 2020 resulted in a mapping: only three articles covered the three dimensions of sustainability; ten addressed aspects of economic sustainability; eighteen addressed aspects of environmental sustainability; and twenty-three addressed aspects of social sustainability. |
| Oryschak et al. (2020) [56], Canada | Reconsidering the contribution of Canadian poultry production to anthropogenic greenhouse gas emissions: returning to an integrated crop–poultry production system paradigm | The carbon footprint is considered a discourse around climate change policy, but the exclusion of carbon fixation perpetuates a mistaken assumption that livestock is a net contributor to the 8 GHG emissions problem by replacing part of a solution. |
| Fritter et al. (2020) [57], Canada | A survey of Life Cycle Inventory database implementations and architectures and recommendations for new database initiatives | For the development of new 9 LCI database features, the format, nomenclatures, third-party providers, third-party initiatives and technical implementation are recommended. |
| Estrada-González et al. (2020) [19], Mexico | Decreasing the Environmental Impact in an Egg-Producing Farm through the Application of LCA and Lean Tools | The climate change category is a hotspot in egg production, with emissions of 5.58 kg CO2 eq/kg per egg produced. |
| van Hal et al. (2019) [58], Netherlands | Accounting for feed-food competition in environmental impact assessment: Towards a resource efficient food-system | Using 10 LCF economic allocation reduced 11 GWP by 48–58%, 12 EU by 21–37%, 13 LU by 34–47% and 14 LUR by 32%. Using ration-based allocation, the impact per kg of egg was further reduced by 54% for GWP, 38% for EU, 94% for LU and 88% for LUR. |
| Vetter et al. (2018) [59], United Kingdom | The potential to reduce GHG emissions in egg production using a GHG calculator—A Cool Farm Tool case study | The highest GHG 8 emissions come from feeding, followed by transport and manure management. The results show that the average GHG emissions decreased over the three years of the study by almost 25%. |
| Abín et al. (2018) [60], Spain | Environmental assessment of intensive egg production: A Spanish case study | Land use was the most prominent category, followed by terrestrial ecotoxicity and freshwater ecotoxicity. The carbon footprint of egg production was calculated to be 2.66 kgCO2 eq per dozen eggs. |
| Pelletier et al. (2018) [61], Canada | Sustainability in the Canadian Egg Industry—Learning from the Past, Navigating the Present, Planning for the Future Nathan | The challenges presented are aimed at egg producers. Acquiring practical knowledge, transitioning management and housing systems or not and analyzing the economic values of new systems, among other points, must be evaluated. This analysis can identify preferred paths, potential pitfalls and outstanding interdisciplinary research questions. |
| Tools | Provider | Country |
|---|---|---|
| SimaPro [70] | Pré-Sustainability | Netherlands |
| OpenLCA [71] | GreenDelta | Germany |
| GaBi [72] | Sphera | Germany |
| Umberto [73] | IPoint | Germany |
| Ecodesign Studio [74] | Altermaker | France |
| Air.e LCA [75] | Solidforest | Spain |
| ECOSPEED Scout [76] | ECOSPEED Climate Software Solution | Switzerland |
| EarthSmart [77] | EarthShift Global | USA |
| Ecodex [78] | Selerant | USA |
| PLACES [79] | The Circulate Initiative | USA |
| LCA4Waste [80] | ETH Zurich | Switzerland |
| GREET [81] | Argonne National Laboratory | USA |
| KCL-ECO [82] | KCL Piloting Knowledge | Finland |
| Sustell [83] | DSM | Netherlands |
Disclaimer/Publisher’s Note: The statements, opinions and data contained in all publications are solely those of the individual author(s) and contributor(s) and not of MDPI and/or the editor(s). MDPI and/or the editor(s) disclaim responsibility for any injury to people or property resulting from any ideas, methods, instructions or products referred to in the content. |
© 2023 by the authors. Licensee MDPI, Basel, Switzerland. This article is an open access article distributed under the terms and conditions of the Creative Commons Attribution (CC BY) license (https://creativecommons.org/licenses/by/4.0/).
Share and Cite
Maciel, F.d.F.; Gates, R.S.; Tinôco, I.d.F.F.; Sousa, F.C.d.; Pelletier, N.; Ibarburu-Blanc, M.A.; Oliveira, C.E.A. Life Cycle Assessment Project for the Brazilian Egg Industry. Animals 2023, 13, 1479. https://doi.org/10.3390/ani13091479
Maciel FdF, Gates RS, Tinôco IdFF, Sousa FCd, Pelletier N, Ibarburu-Blanc MA, Oliveira CEA. Life Cycle Assessment Project for the Brazilian Egg Industry. Animals. 2023; 13(9):1479. https://doi.org/10.3390/ani13091479
Chicago/Turabian StyleMaciel, Fabiane de Fátima, Richard Stephen Gates, Ilda de Fátima Ferreira Tinôco, Fernanda Campos de Sousa, Nathan Pelletier, Maro A. Ibarburu-Blanc, and Carlos Eduardo Alves Oliveira. 2023. "Life Cycle Assessment Project for the Brazilian Egg Industry" Animals 13, no. 9: 1479. https://doi.org/10.3390/ani13091479
APA StyleMaciel, F. d. F., Gates, R. S., Tinôco, I. d. F. F., Sousa, F. C. d., Pelletier, N., Ibarburu-Blanc, M. A., & Oliveira, C. E. A. (2023). Life Cycle Assessment Project for the Brazilian Egg Industry. Animals, 13(9), 1479. https://doi.org/10.3390/ani13091479

