Simple Summary
The phylogenetic status of the Huaibei grey donkey based on its complete mitochondrial genome, phylogeny, and maternal origin has not been fully established. This study reports the mitochondrial DNA diversity of the Huaibei grey donkey breed and presents its origin and genetic characterization. The Huaibei grey donkey’s complete mitogenome was 16,680 bp in length, containing 22 tRNAs, 2 rRNAs, 13 PCGs, and 1 D-loop region. The median-joining network and phylogenetic tree indicated two possible maternal lineages, with the Somali lineage as the most probable domestication center of Huaibei grey donkey. These results provide novel information on the origin and phylogeny of the Huaibei grey donkey and can be used as a reference for breeding and conservation management.
Abstract
The Huaibei grey donkey (HGD) is an endangered species and a vital native breed in Anhui Province, China. However, its complete mitogenome, phylogeny, and maternal origin remain unclear. The objectives of this study were to detect the genetic diversity of the HGD and investigate its phylogenetic relationship with other breeds to inform conservation management. The complete mitogenome of the HGD was sequenced through next-generation sequencing, and the most variable region in the mitochondrial DNA displacement-loop (D-loop) was amplified via a polymerase chain reaction (PCR). Next, we used the median-joining network (MJN) to calculate the genetic relationships among populations and the neighbor-jointing method to build a phylogenetic tree and speculate as to its origin. The results showed that the mitogenome contains 22 tRNAs, 2 rRNAs, 13 PCGs, and 1 D-loop region. Analyzing the D-loop region of the HGDs, we identified 23 polymorphic sites and 11 haplotypes. The haplotype and nucleotide diversity were 0.87000 (Hd) and 0.02115 (Pi), respectively. The MJN analysis indicated that the HGD potentially has two maternal lineages, and phylogenetic analysis indicated that the Somali lineage could be the most probable domestication center for this breed. Therefore, our mitogenome analysis highlights the high genetic diversity of the HGD, which may have originated from the Somali wild ass, as opposed to the Asian wild ass. This study will provide a useful resource for HGD conservation and breeding.
1. Introduction
Mitochondrial DNA (mtDNA) is an extranuclear genetic material with a specific structure that does not undergo recombination during generational transmission and is maternally derived [1,2]. As a genetic marker, mtDNA is highly significant in genetic and evolutionary livestock studies [3,4]. mtDNA contains exons and a non-coding region—the control region (CR)—also known as the displacement-loop region (D-loop) [5]. In the mammalian mtDNA D-loop, the most variable region exists between tRNAPro and the large conserved sequence block [6]. Additionally, mtDNA has been used to infer wild ancestors, determine the domestication centers of modern domestic animals, and study several domestic animals’ origins, evolutionary relationships, and genetic diversity [3,7].
Donkey domestication is generally considered to have taken place in the tropics or subtropics of Africa [8]; however, this remains unclear. Studies of donkey mitochondrial sequences have suggested that there were two highly differentiated maternal lineages (Clade I and Clade II) during donkey (Equus asinus) domestication. Clade I clusters clearly with the Nubian wild ass (Equus africanus africanus), and Clade II originates from the Somali wild ass (E. africanus somaliensis), which is likely nearing extinction [8,9,10]. In recent years, an increasing number of studies on donkey mtDNA have assessed evolutionary relationship, variation, and genetic diversity among Asian, European, and African breeds [11,12,13,14,15,16].
Chinese donkeys are categorized according to body size: small, medium, and large. The Huaibei grey donkey (HGD) is a small-sized donkey with grey fur, and their main production area is in Huaibei City, Anhui Province. It is considered an important local breed in China, which has gained more attention owing to its strong disease resistance, coarse feed tolerance, and better adaptability. However, few studies have analyzed the complete mitochondrial genome, genetic diversity, and maternal origin of HGDs. Therefore, we used next-generation sequencing and normal polymerase chain reaction (PCR) sequencing methods to analyze the genetic diversity and detect the partial sequence polymorphisms of the D-loop and the evolutionary relationships of HGDs to inform their management.
2. Materials and Methods
2.1. Ethical Statement
The experimental donkeys were obtained from Anhui Domestic Donkey Conservation and Breeding Co., Ltd., Anhui, China (Figure 1). All works were conducted in accordance with and approval from the Animal Care and Use Committee of Anhui Agricultural University (approval ID: SYXK 2016-007).
Figure 1.
Geographic location of the Huaibei grey donkey.
2.2. Specimen Collection and DNA Isolation
Samples were collected from Anhui Domestic Donkey Conservation and Breeding Co., Ltd., Anhui, China (Figure 1). The total genomic DNA was isolated using a blood DNA extraction kit (Tiangen Biotech Co., Ltd., Beijing, China) and stored at −20 °C. DNA integrity was evaluated via 1.5% agarose gel electrophoresis. The most variable region in the mtDNA D-loop of 60 samples was amplified using PCR. One female HGD was selected at random to determine the complete mitochondrial genome sequence.
2.3. Amplification of Part of the mtDNA D-Loop and Sequencing
The proximal sequences of the D-loop region (418 bp, between 15,419 bp to 15,836 bp, GenBank accession number NC_001788.1 [17]) of the trnP gene and the central conserved sequence block [18] were amplified by PCR using appropriate primers (F: 5′-ACCACTCGCAAGCACCA-3′; R: 5′-CACAGCATCCCCAAATA-3′). The primers were designed in Primer 3 [19] and synthesized and purified by TSINGKE Biotechnology Co., Ltd. (Nanjing, China). PCR amplification was performed in a 50 μL system containing 2 μL of template DNA, 25 μL 2× of Taq Master Mix, 2 μL of each primer, and 19 μL of ddH2O. The amplification conditions were as follows: 94 °C for 5 min, 35 cycles at 94 °C for 30 s, 55 °C for 30 s, 72 °C for 30 s, and a final extension step at 72 °C for 10 min. The complete mitogenome was obtained via whole-genome shotgun sequencing using an Illumina NovaSeq 6000 platform (Illumina, Inc., San Diego, CA, USA) with paired-end read lengths of 150 bp.
2.4. Sequence Assembly Annotation and Analysis
After quality control, Bowtie2 was used to align clean the data from the complete mtDNA of the HGDs against a reference genome (GenBank, NC_001788.1). The reads on the alignment were retained, and SPAdes 3.13.0 (parameters: K 127) was used for genome assembly. The splicing results were compared with the circular reference genome using BLASTN, with the assembly results determined accordingly. tRNAs were recognized and their secondary structures predicted using tRNAscan-SE v2.0 [20]. We derived a circular map of the mitogenome using ORDRAW [21], and the base composition skew was calculated using the formulas AT-skew = (A − T)/(A + T) and GC-skew = (G − C)/(G + C) [22]. The most variable region was identified through sequence alignment against the reference genome. The 418 bp fragments were edited manually using Contig Express software (Contig Express LLC, New York, NY, USA) and aligned with the reference sequence using CLUSTALX 2.0 [23]. DNAsp v6 [24] was used to calculate the nucleotide diversity, number of polymorphic sites, and haplotype diversity of the most variable region in the HGD mtDNA D-loop region.
2.5. Phylogenetic Analysis
The genetic relationships among populations were determined based on the MJN using Network v.10.1.0.0 software [25]. The MJN was constructed from 11 haplotype sequences discovered in this research and 60 reference sequences found previously [15,26]; 15 sequences—Hap4, Hap6, Hap7, and Hap10, Hap12, Hap16, Hap18, Hap20, Hap22, Hap23, Hap24, Hap25, Hap26, Hap27, and Hap29—belong to Clade I. Reference mtDNA D-loop region sequences of wild and domestic donkeys were obtained from GenBank and used as comparators of the HGD to build a phylogenetic tree and speculate about their origin [9,11,15,16,27,28]. The phylogenetic tree was drawn using the neighbor-joining method based on the Kimura-2-parameter genetic distances [29], and bootstrap values were estimated using 1000 repetitions [30] and reconstructed using MEGA v7.0 [31].
3. Results
3.1. Structure and Organization of the Complete Mitochondrial Genome
We deposited the complete mtDNA—a circular 16,680 bp molecule—in GenBank under accession no.MZ911746, displaying a characteristic circular structure of the genetic map (Figure 2). There are 13 protein coding genes (PCGs), including those encoding seven NADH dehydrogenase complex subunits (ND1-6 and ND4L), three cytochrome oxidase subunits (COX1-3), two ATPase subunits (ATP6 and ATP8), and cytochrome b (CYTB). Additionally, the mitogenome contained 2 rRNA genes (rRNAL and rRNAS), 22 tRNA genes, and 1 control region (D-loop). Regarding their location, 14 tRNA genes, 12 PCGs and 2 rRNA genes were located on the heavy strand, and the remaining 8 tRNA genes and ND6 were on the light strand (Table 1). A bias in nucleotide composition was observed toward A (32.31%) and T (25.59%), with respect to C (28.88%) and G (13.22%). We observed a negative GC-skew (–0.3720) and a positive AT-skew (+0.1161), indicating that A and C were marginally more numerous than T and G (Table 2).
Figure 2.
Gene map of the Huaibei grey donkey. Note: W: tRNA-Trp, A: tRNA-Ala, N: tRNA-Asn, Y: tRNA-Tyr, C: tRNA-Cys, D: tRNA-Asp, G: tRNA-Gly, K: tRNA-Lys, R: tRNA-Arg, H: tRNA-His, S1: tRNA-Ser1, L2: tRNA-Leu2, E: tRNA-Glu, T: tRNA-Thr, P: tRNA-Pro, F: tRNA-Phe, V: tRNA-Val.
Table 1.
Summary of the Huaibei grey donkey mitogenome.
Table 2.
Composition and skew values in different regions of mitochondrial genome of Huaibei grey donkey.
3.2. Codon Usage and Protein Coding Genes
The 13 PCGs had a full length of 9 911 bp comprising 57.3% AT nucleotides, with a positive AT-skew (+0.0750) and a negative GC-skew (–0.4239). Codons encoding Trp were infrequent, whereas those encoding Leu and Ser occurred most frequently (Figure 3). The PCG regions comprised a total of 5 559 codons. The initiation and termination signals, in addition to the gene lengths, are listed in Table 2. Eleven PCGs have ATG as their start codon, except for ND2 and ND3, which have ATA as their start codon. Eight PCGs (ND1, COX1, COX2, ATPase8, ATPase6, ND4L, ND5, and ND6) had TAA as their stop codon; ND2, COX3, and ND3 had TAG as their stop codon; and ND4 and CYTB had AGA as their stop codon. The most frequently used amino acids in the PCGs of the HGD mitogenomes were Leu and Ser (12.4% and 12.4%, respectively); among the 64 available codons, the 3 most frequently used codons are CUA (2.12%) for Leu2, UCA (3.18%) for Ser1, and GGA (2.41%) for Gly. The relative synonymous codon usage (RSCU) values for HGDs are shown in Table 3.
Figure 3.
Relative synonymous codon usage (RSCU) in the Huaibei grey donkey mitochondrial genome.
Table 3.
Codon number and relative synonymous codon usage (RSCU) of Huaibei grey donkey mitochondrial DNA.
3.3. Transfer and Ribosomal RNA Genes
The 22 tRNAs had a full length of 1 516 bp and 61.7% AT nucleotides, with a positive AT-skew (+0.1183) and a negative GC-skew (–0.1854). Most tRNA genes had the typical cloverleaf secondary structure, except for tRNASer (GCT) (Figure 4). The full length of the two rRNAs was 2 555 bp, the AT content was 60.1%, the AT-skew was positive (+0.2164), and the GC-skew was negative (–0.1508). With respect to their location, rrnL was located between trnV and trnL1, and rrnS was between trnV and trnF. The lengths of rrnL and rrnS were 1 580 bp and 975 bp, respectively.
Figure 4.
Secondary structure of tRNA-Ser.
3.4. Genetic Variation and Genetic Diversity of Complete D-Loop Region
There were 23 polymorphic sites and 11 haplotypes in the mtDNA D-loop sequences (H1–H11, GenBank accession numbers: OP095367~OP095377). The AT content of the D-loop region was 52%, with a positive AT-skew (+0.1692) and a negative GC-skew (–0.4542) that was identified between trnP and trnF. The haplotype and nucleotide diversity values were 0.87000 (Hd) and 0.02115 (Pi), respectively. There are 5 singleton variable sites and 18 parsimony informative sites. All of the polymorphisms were A/G and T/C transitions, except at the site of 297. Our molecular studies of donkey mitochondrial sequences have defined two distinct matriarchal lineages (Clade I and II) related to domestication. We observe several polymorphic sites in Clade Ⅱ (66 A/G, 72 C/T, 85 C/T, 151 A/G, 162 A/G, 172 A/G, 174 A/G, 180 T/C, 202 T/C, 203 A/G, 226 A/G, 227 A/G, 234 T/C, 224 A/G, 280 T/C, 352 T/C, 383 T/C, 388 T/C, 402 T/C, and 404 A/G), but only three in Clade I (181 A/G, 297 A/T, and 403 A/G). The calculated number of polymorphic sites and the haplotypic diversity of HGDs are shown in Table 4.
Table 4.
Haplotypes and polymorphic sites of the Huaibei Grey donkey mitogenome.
3.5. Maternal Origin of Huaibei Grey Donkey
The 60 reference mtDNA D-loop sequences (Table 5) and HGD population sequences of 418 bp were compared to determine the relationships among the haplotypes and the population structure of HGDs. The MJN was constructed for the identified haplotypes. There were two distinct lineages (Clade I and Clade II) revealed by the MJN, and most HGDs were classified into Clade I (31 individuals (51.67%) and 4 haplotypes). Clade II included 29 individuals (48.33%) from 7 haplotypes (Figure 5).
Table 5.
GenBank accession numbers of the 60 donkey mtDNA D-loop sequences used in the present study.
Figure 5.
Median-joining network constructed from 11 haplotypes obtained from Huaibei grey donkey and 60 reference sequences obtained from 5 different populations. Note: The circle areas correspond to the haplotype frequency. Yellow circles indicate the haplotypes in this study. The green circles are 30 previously identified haplotypes [26]. The reference haplotypes Hap1~Hap30 were downloaded from NCBI [15], and the purple circles represent haplotypes belonging to Clade I (Hap4, Hap6, Hap7, Hap10, Hap12, Hap16, Hap18, Hap20, Hap22, Hap23, Hap24, Hap25, Hap26, Hap27 and Hap29), while the red circles represent Clade II haplotypes.
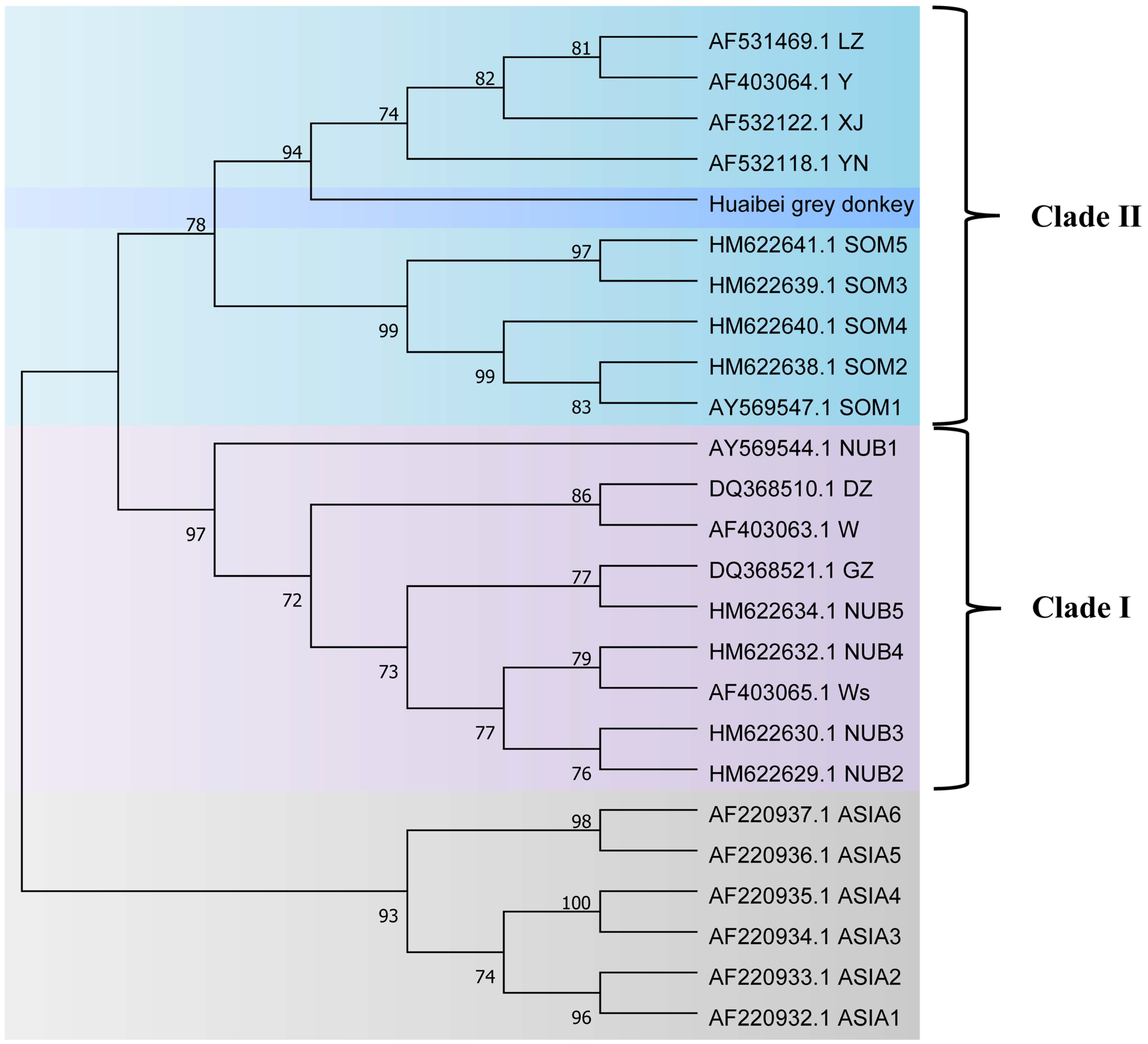
For additional clarification of the HGD’s origin, we performed comparisons of the HGD mtDNA sequence with that of the Nubian wild ass (E. africanus africanus), Somali wild ass (E. africanus somaliensis), Asian wild ass (E. hemionus), and European and Chinese domestic donkeys. The HGDs were markedly clustered with the Somali wild ass sequences. Further, the phylogenetic tree showed that the HGD was clustered separately from the Asian wild ass clade. Therefore, these results indicate Africa as the most probable location for HGD domestication (Figure 6).
Figure 6.
Phylogenetic relationships of Huaibei grey donkey determined using concatenated nucleotide sequences. Note: ASIA: Asian wild ass (E. hemionus), NUB: Nubian wild ass (E. africanus africanus), SOM: Somali wild ass (E. africanus somaliensis), LZ: Liangzhou donkey, XJ: Xinjiang donkey, YN: Yunnan donkey, DZ: Dezhou donkey, GZ: Guanzhong donkey, haplotype of Y, W, and Ws belong to European domestic donkeys.
4. Discussion
Mitochondrial DNA is a powerful and widely used molecular marker for the estimation of a population’s phylogenetic relationships. It plays an important role in phylogenetic studies, comparative and evolutionary genomics, and molecular evolutionary analyses owing to its various advantageous characteristics, such as maternal inheritance, lack of recombination, and accelerated nucleotide substitution rates compared with those of the nuclear DNA [32,33]. The mtDNA D-loop is an extremely variable region characterized by fast evolution and a non-coding function, with the largest mutation rate in the whole mtDNA [34]. The degree of genetic diversity reflects the strength of biological evolution and evolutionary adaptation potential. To date, some studies have reported the complete mitochondrial genome, phylogeny, and maternal origin of the donkey using the full mitogenome and D-loop region [11,15,16,35]. To elucidate the genetic resource, we reported the sequence of the whole mitogenome, genetic diversity, and maternal origin of the HGD.
In this study, we used next-generation sequencing to reconstruct the complete mitochondrial genome of the HGD, and PCR to amplify the most variable region in the mtDNA D-loop. The results showed that the length of the full HGD mitogenome is 16,680 bp, of which the D-loop region is 1216 bp. As reported in previous genetic studies on donkeys [15,36], the D-loop region of ancestral mtDNA supplies adequate information to assess the genetic variation, evolutionary relationships, and matrilineal genetic origins. We detected 23 nucleotide polymorphic sites in the D-loop region sequences of the HGD mtDNA. Among the D-loop 418 bp fragments, polymorphic nucleotide sites accounted for 9.21%, (of which 94.44% were found to be transformed or transposed) and two insertion sites accounting for 5.56% [27]. Therefore, the frequency of transposition was much higher than that of transversion, which is consistent with our results. We found that the haplotype and nucleotide diversity were 0.87000 (Hd) and 0.02115 (Pi), respectively, which indicated the high genetic diversity of HGDs.
The traditional view on the origin and evolution of the Chinese donkey is that it originated from the African wild ass following domestication. Consistent with our study, Lei et al. [12] found that there are two mitochondrial origins for the African wild ass, lineage Somali (Clade II) and lineage Nubian (Clade I), in Chinese domestic donkeys, and that Clade II was prevalent in Chinese domestic donkey breeds. Our findings provide valuable insight into the evolutionary relationships within Equidae and can be useful for improving our understanding of equid phylogenetics.
5. Conclusions
The present study revealed a high mtDNA diversity in the D-loop region of HGDs, as indicated by the detection of 11 haplotypes. We confirmed that the Chinese donkey originated from the African wild ass following domestication, consistent with previous research. Moreover, we excluded the Asian wild ass as an ancestor of HGDs. These results can be used to inform future HGD phylogenetic studies and provide insights into the evolution of genomes.
Author Contributions
Conceptualization, writing—original draft and writing—review and editing, S.J., Z.G. and J.X.; data analysis, J.X., L.C. and S.J.; sampling and data analysis, Y.J., Y.D., C.C. and D.X.; methodology and funding acquisition, S.J. and Z.G. All authors have read and agreed to the published version of the manuscript.
Funding
This study was financially supported by the Projects Program for Young Outstanding Scientists of University (gxyqZD2022017), Natural Science Foundation from Department of Anhui Provincial Education (2022AH050928), Anhui Poultry-Industry Technology Research System (AHCYJSTX-06-10), Municipal Science and Technology Cooperation Project (KJ2021564), Municipal Science and Technology Cooperation Project (KJ20200323), and the Science and Technology Major Project of Anhui Province (201903a06020018).
Institutional Review Board Statement
All experimental procedures and sample collection were performed according to the regulations for the Administration of Affairs Concerning Experimental Animals of the State Council of the People’s Republic of China and the Institutional Animal Care and were approved by the Institutional Animal Care and Use Committee of the College of Animal Science and Technology, Anhui Agricultural University, Hefei, China.
Data Availability Statement
They will be provided during review.
Acknowledgments
The authors would like to thank Anhui Domestic Donkey Conservation and Breeding Co., Ltd., which provided help during the sample collection. We are also grateful to all of the farmers for allowing us to collect their donkeys for free. Many thanks to our lab team for assisting in the laboratory experiment.
Conflicts of Interest
The authors declare no conflict of interest.
References
- Anderson, S.; Bankier, A.T.; Barrell, B.G.; de Bruijn, M.H.; Coulson, A.R.; Drouin, J.; Eperon, I.C.; Nierlich, D.P.; Roe, B.A.; Sanger, F.; et al. Sequence and organization of the human mitochondrial genome. Nature 1981, 290, 457–465. [Google Scholar] [CrossRef]
- Achilli, A.; Olivieri, A.; Soares, P.; Lancioni, H.; Hooshiar Kashani, B.; Perego, U.A.; Nergadze, S.G.; Carossa, V.; Santagostino, M.; Capomaccio, S.; et al. Mitochondrial genomes from modern horses reveal the major haplogroups that underwent domestication. Proc. Natl. Acad. Sci. USA 2012, 109, 2449–2454. [Google Scholar] [CrossRef]
- Bruford, M.W.; Bradley, D.G.; Luikart, G. DNA markers reveal the complexity of livestock domestication. Nat. Rev. Genet. 2003, 4, 900–910. [Google Scholar] [CrossRef] [PubMed]
- Saccone, C.; Gissi, C.; Lanave, C.; Larizza, A.; Pesole, G.; Reyes, A. Evolution of the mitochondrial genetic system: An overview. Gene 2000, 261, 153–159. [Google Scholar] [CrossRef]
- Wolf, C.; Rentsch, J.; Hubner, P. PCR-RFLP analysis of mitochondrial DNA: A reliable method for species identification. J. Agric. Food Chem. 1999, 47, 1350–1355. [Google Scholar] [CrossRef] [PubMed]
- Nobushige, I.; Tsendsuren, O.; Suguru, M.; Harutaka, M.; Naruya, S. Mitochondrial DNA sequences of various species of the genus Equus with special reference to the phylogenetic relationship between Przewalskii’s wild horse and domestic horse. J. Mol. Evol. 1995, 41, 180–188. [Google Scholar]
- Gissi, C.; Reyes, A.; Pesole, G.; Saccone, C. Lineage-specific evolutionary rate in mammalian mtDNA. Mol. Biol. Evol. 2000, 17, 1022–1031. [Google Scholar] [CrossRef]
- Beja-Pereira, A.; England, P.R.; Ferrand, N.; Jordan, S.; Bakhiet, A.O.; Abdalla, M.A.; Mashkour, M.; Jordana, J.; Taberlet, P.; Luikart, G. African origins of the domestic donkey. Science 2004, 304, 1781. [Google Scholar] [CrossRef]
- Kimura, B.; Marshall, F.B.; Chen, S.; Rosenbom, S.; Moehlman, P.D.; Tuross, N.; Sabin, R.C.; Peters, J.; Barich, B.; Yohannes, H.; et al. Ancient DNA from Nubian and Somali wild ass provides insights into donkey ancestry and domestication. Proc. R. Soc. B Biol. Sci. 2011, 278, 50–57. [Google Scholar] [CrossRef]
- Chen, S.Y.; Zhou, F.; Xiao, H.; Sha, T.; Wu, S.F.; Zhang, Y.P. Mitochondrial DNA diversity and population structure of four Chinese donkey breeds. Anim. Genet. 2006, 37, 427–429. [Google Scholar] [CrossRef]
- Han, L.; Zhu, S.; Ning, C.; Cai, D.; Wang, K.; Chen, Q.; Hu, S.; Yang, J.; Shao, J.; Zhu, H.; et al. Ancient DNA provides new insight into the maternal lineages and domestication of Chinese donkeys. BMC Evol. Biol. 2014, 14, 246. [Google Scholar] [CrossRef] [PubMed]
- Lei, C.Z.; Ge, Q.L.; Zhang, H.C.; Liu, R.Y.; Zhang, W.; JIang, Y.Q.; Dang, R.H.; Zheng, H.L.; Hou, W.T.; Chen, H. African maternal origin and genetic diversity of chinese domestic donkeys. Asian-Australas. J. Anim. Sci. 2007, 20, 645–652. [Google Scholar] [CrossRef]
- Gan, Q.F.; Lin, S.X.; Liang, X.W.; Meng, H.L.; Qiao, H.; Du, Y.F.; Ke, F.R.; Zheng, S.K. African maternal origin and genetic diversity of five chinese domestic donkeys breeds. J. Anim. Vet. Adv. 2011, 10, 3090–3094. [Google Scholar]
- Perez-Pardal, L.; Grizelj, J.; Traore, A.; Cubric-Curik, V.; Arsenos, G.; Dovenski, T.; Markovic, B.; Fernandez, I.; Cuervo, M.; Alvarez, I.; et al. Lack of mitochondrial DNA structure in Balkan donkey is consistent with a quick spread of the species after domestication. Anim. Genet. 2014, 45, 144–147. [Google Scholar] [CrossRef]
- Ozkan Unal, E.; Ozdil, F.; Kaplan, S.; Gurcan, E.K.; Genc, S.; Arat, S.; Soysal, M.I. Phylogenetic relationships of Turkish indigenous donkey populations determined by mitochondrial DNA D-loop region. Animals 2020, 10, 1970. [Google Scholar] [CrossRef] [PubMed]
- Ma, X.Y.; Ning, T.; Adeola, A.C.; Li, J.; Esmailizadeh, A.; Lichoti, J.K.; Agwanda, B.R.; Isakova, J.; Aldashev, A.A.; Wu, S.F.; et al. Potential dual expansion of domesticated donkeys revealed by worldwide analysis on mitochondrial sequences. Zool. Res. 2020, 41, 51–60. [Google Scholar] [PubMed]
- Xu, X.; Gullberg, A.; Arnason, U. The complete mitochondrial DNA (mtDNA) of the donkey and mtDNA comparisons among four closely related mammalian species-pairs. J. Mol. Evol. 1996, 43, 438–446. [Google Scholar] [CrossRef]
- Ishida, N.; Hasegawa, T.; Takeda, K.; Sakagami, M.; Onishi, A.; Inumaru, S.; Komatsu, M.; Mukoyama, H. Polymorphic sequence in the D-loop region of equine mitochondrial DNA. Anim. Genet. 1994, 25, 215–221. [Google Scholar] [CrossRef] [PubMed]
- Untergasser, A.; Cutcutache, I.; Koressaar, T.; Ye, J.; Faircloth, B.C.; Remm, M.; Rozen, S.G. Primer3—New capabilities and interfaces. Nucleic Acids Res. 2012, 40, e115. [Google Scholar] [CrossRef] [PubMed]
- Chan, P.P.; Lowe, T.M. tRNAscan-SE: Searching for tRNA genes in genomic sequences. In Gene Prediction; Methods in Molecular Biology; Kollmar, M., Ed.; Humana: New York, NY, USA, 2019; Volume 1962, pp. 1–14. [Google Scholar]
- Greiner, S.; Lehwark, P.; Bock, R. Organellar Genome DRAW (OGDRAW) version 1.3.1: Expanded toolkit for the graphical visualization of organellar genomes. Nucleic Acids Res. 2019, 47, W59–W64. [Google Scholar] [CrossRef]
- Perna, N.T.; Kocher, T.D. Patterns of nucleotide composition at fourfold degenerate sites of animal mitochondrial genomes. J. Mol. Evol. 1995, 41, 353–358. [Google Scholar] [CrossRef] [PubMed]
- Larkin, M.A.; Blackshields, G.; Brown, N.P.; Chenna, R.; McGettigan, P.A.; McWilliam, H.; Valentin, F.; Wallace, I.M.; Wilm, A.; Lopez, R.; et al. Clustal W and Clustal X version 2.0. Bioinformatics 2007, 23, 2947–2948. [Google Scholar] [CrossRef] [PubMed]
- Rozas, J.; Ferrer-Mata, A.; Sanchez-DelBarrio, J.C.; Guirao-Rico, S.; Librado, P.; Ramos-Onsins, S.E.; Sanchez-Gracia, A. DnaSP 6: DNA sequence polymorphism analysis of large data sets. Mol. Biol. Evol. 2017, 34, 3299–3302. [Google Scholar] [CrossRef]
- Bandelt, H.J.; Forster, P.; Rohl, A. Median-joining networks for inferring intraspecific phylogenies. Mol. Biol. Evol. 1999, 16, 37–48. [Google Scholar] [CrossRef]
- Xia, X.; Yu, J.; Zhao, X.; Yao, Y.; Zeng, L.; Ahmed, Z.; Shen, S.; Dang, R.; Lei, C. Genetic diversity and maternal origin of Northeast African and South American donkey populations. Anim. Genet. 2019, 50, 266–270. [Google Scholar] [CrossRef] [PubMed]
- Ivankovic, A.; Kavar, T.; Caput, P.; Mioc, B.; Pavic, V.; Dovc, P. Genetic diversity of three donkey populations in the Croatian coastal region. Anim. Genet. 2002, 33, 169–177. [Google Scholar] [CrossRef]
- Oakenfull, E.A.; Lim, H.N.; Ryder, O.A. A survey of equid mitochondrial DNA: Implications for the evolution, genetic diversity and conservation of Equus. Conserv. Genet. 2000, 1, 341–355. [Google Scholar] [CrossRef]
- Saitou, N.; Nei, M. The neighbor-joining method: A new method for reconstructing phylogenetic trees. Mol. Biol. Evol. 1987, 4, 406–425. [Google Scholar]
- Felsenstein, J. Confidence limits on phylogenies: An approach using the bootstrap. Evolution 1985, 39, 783–791. [Google Scholar] [CrossRef]
- Kumar, S.; Stecher, G.; Tamura, K. MEGA7: Molecular evolutionary genetics analysis version 7.0 for bigger datasets. Mol. Biol. Evol. 2016, 33, 1870–1874. [Google Scholar] [CrossRef] [PubMed]
- Lin, C.P.; Danforth, B.N. How do insect nuclear and mitochondrial gene substitution patterns differ? Insights from Bayesian analyses of combined datasets. Mol. Phylogenet. Evol. 2004, 30, 686–702. [Google Scholar] [CrossRef]
- Gissi, C.; Iannelli, F.; Pesole, G. Evolution of the mitochondrial genome of Metazoa as exemplified by comparison of congeneric species. Heredity 2008, 101, 301–320. [Google Scholar] [CrossRef] [PubMed]
- Sbisa, E.; Tanzariello, F.; Reyes, A.; Pesole, G.; Saccone, C. Mammalian mitochondrial D-loop region structural analysis: Identification of new conserved sequences and their functional and evolutionary implications. Gene 1997, 205, 125–140. [Google Scholar] [CrossRef] [PubMed]
- Sun, Y.; Jiang, Q.; Yang, C.; Wang, X.; Tian, F.; Wang, Y.; Ma, Y.; Ju, Z.; Huang, J.; Zhou, X.; et al. Characterization of complete mitochondrial genome of Dezhou donkey (Equus asinus) and evolutionary analysis. Curr. Genet. 2016, 62, 383–390. [Google Scholar] [CrossRef] [PubMed]
- Lopez, C.L.; Alonso, R.; Aluja, A.S.D. Study of the genetic origin of the Mexican creole donkey (Equus asinus) by means of the analysis of the D-loop region of mitochondrial DNA. Trop. Anim. Health Prod. 2005, 37, 173–188. [Google Scholar] [CrossRef] [PubMed]
Disclaimer/Publisher’s Note: The statements, opinions and data contained in all publications are solely those of the individual author(s) and contributor(s) and not of MDPI and/or the editor(s). MDPI and/or the editor(s) disclaim responsibility for any injury to people or property resulting from any ideas, methods, instructions or products referred to in the content. |
© 2023 by the authors. Licensee MDPI, Basel, Switzerland. This article is an open access article distributed under the terms and conditions of the Creative Commons Attribution (CC BY) license (https://creativecommons.org/licenses/by/4.0/).





