Blend of Cinnamaldehyde, Eugenol, and Capsicum Oleoresin Improved Rumen Health of Lambs Fed High-Concentrate Diet as Revealed by Fermentation Characteristics, Epithelial Gene Expression, and Bacterial Community
Abstract
Simple Summary
Abstract
1. Introduction
2. Materials and Methods
2.1. Animal Ethics Statement
2.2. Feed Additive
2.3. Experimental Design, Animals and Diets
2.4. Sample Collection
2.5. Growth Performance
2.6. Histomorphological Analysis
2.7. Ruminal Fermentation Parameters
2.8. The Concentration of Cytokines Analysis
2.9. Quantitative Real-Time PCR Analysis
2.10. 16S Ribosomal RNA-Based Taxonomic Analysis
2.11. Statistical Analysis
3. Results
3.1. Growth Performance
3.2. Rumen Morphology
3.3. Ruminal Fermentation Parameters
3.4. Tight Junction Proteins
3.5. Apoptosis Related Genes
3.6. Cytokine and Toll-like Receptor 4 (TLR4)
3.7. Rumen Bacteria Structure and Composition
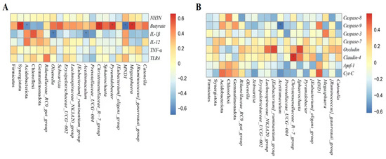
3.8. Correlation between Altered Rumen Bacteria and Rumen Health Related Indices
4. Discussion
5. Conclusions
Author Contributions
Funding
Institutional Review Board Statement
Informed Consent Statement
Data Availability Statement
Conflicts of Interest
Appendix A
| Items | CON | CEC | p-Value |
|---|---|---|---|
| Prevotella | 24.35 ± 10.37 | 21.27 ± 5.31 | 0.54 |
| Succinivibrio | 10.26 ± 10.29 | 6.87 ± 3.93 | 0.48 |
| Succinivibrionaceae_UCG-001 | 11.26 ± 9.64 | 7.36 ± 4.88 | 0.41 |
| Succiniclasticum | 3.41 ± 2.53 | 5.55 ± 4.30 | 0.32 |
| Rikenellaceae_RC9_gut_group | 4.53 ± 2.86 | 8.38 ± 2.72 | 0.04 |
| Treponema | 2.94 ± 4.49 | 3.11 ± 2.91 | 0.94 |
| Prevotellaceae_UCG-001 | 3.81 ± 3.22 | 2.51 ± 1.83 | 0.42 |
| Lactobacillus | 1.16 ± 2.38 | 0.46 ± 0.31 | 0.50 |
| Dialister | 1.66 ± 0.48 | 2.26 ± 1.63 | 0.42 |
| Fibrobacter | 1.04 ± 1.73 | 1.62 ± 0.81 | 0.48 |
| Sharpea | 1.80 ± 1.52 | 0.58 ± 0.41 | 0.11 |
| unidentified_Chloroplast | 0.07 ± 0.06 | 0.70 ± 1.48 | 0.35 |
| Erysipelotrichaceae_UCG-002 | 0.24 ± 0.36 | 1.52 ± 0.94 | 0.02 |
| Megasphaera | 0.31 ± 0.38 | 0.91 ± 0.88 | 0.17 |
| Lachnospiraceae_NK3A20_group | 0.69 ± 0.30 | 1.52 ± 0.59 | 0.02 |
| Escherichia-Shigella | 0.54 ± 0.84 | 0.06 ± 0.07 | 0.23 |
| Shuttleworthia | 0.54 ± 0.50 | 0.69 ± 0.10 | 0.52 |
| Ruminococcus | 0.71 ± 0.41 | 1.07 ± 0.26 | 0.11 |
| Olsenella | 0.58 ± 0.30 | 1.10 ± 0.26 | 0.01 |
| Syntrophococcus | 0.57 ± 0.37 | 0.82 ± 0.36 | 0.27 |
| [Ruminococcus]_gauvreauii_group | 0.34 ± 0.39 | 0.70 ± 0.36 | 0.13 |
| NK4A214_group | 0.33 ± 0.37 | 0.21 ± 0.08 | 0.48 |
| Catonella | 0.06 ± 0.04 | 0.36 ± 0.33 | 0.08 |
| [Eubacterium]_ruminantium_group | 0.40 ± 0.10 | 0.63 ± 0.17 | 0.02 |
| Saccharofermentans | 0.25 ± 0.34 | 0.24 ± 0.12 | 0.92 |
| Acetitomaculum | 0.22 ± 0.07 | 0.49 ± 0.24 | 0.04 |
| Acidaminococcus | 0.40 ± 0.22 | 0.61 ± 0.14 | 0.07 |
| Prevotellaceae_NK3B31_group | 0.13 ± 0.29 | 0.00 ± 0.00 | 0.32 |
| Prevotellaceae_YAB2003_group | 0.02 ± 0.03 | 0.18 ± 0.25 | 0.17 |
| Bacteroides | 0.16 ± 0.22 | 0.02 ± 0.01 | 0.18 |
| UCG-002 | 0.22 ± 0.17 | 0.23 ± 0.06 | 0.91 |
| [Eubacterium]_nodatum_group | 0.19 ± 0.20 | 0.26 ± 0.05 | 0.41 |
| Selenomonas | 0.00 ± 0.00 | 0.10 ± 0.20 | 0.29 |
| Alloprevotella | 0.14 ± 0.18 | 0.26 ± 0.15 | 0.26 |
| Prevotellaceae_UCG-004 | 0.13 ± 0.08 | 0.29 ± 0.09 | 0.01 |
| Desulfovibrio | 0.15 ± 0.16 | 0.25 ± 0.06 | 0.23 |
| Lachnospiraceae_NK4A136_group | 0.08 ± 0.16 | 0.00 ± 0.00 | 0.27 |
| Bifidobacterium | 0.15 ± 0.14 | 0.05 ± 0.04 | 0.16 |
| Allisonella | 0.12 ± 0.02 | 0.19 ± 0.11 | 0.19 |
| Erysipelotrichaceae_UCG-006 | 0.10 ± 0.11 | 0.17 ± 0.08 | 0.24 |
| U29-B03 | 0.06 ± 0.12 | 0.03 ± 0.02 | 0.56 |
| Christensenellaceae_R-7_group | 0.04 ± 0.03 | 0.16 ± 0.06 | <0.01 |
| Mitsuokella | 0.00 ± 0.00 | 0.06 ± 0.10 | 0.26 |
| unidentified_Mitochondria | 0.18 ± 0.06 | 0.18 ± 0.07 | 0.95 |
| Schwartzia | 0.01 ± 0.01 | 0.10 ± 0.09 | 0.05 |
| Sphaerochaeta | 0.02 ± 0.01 | 0.15 ± 0.06 | <0.01 |
| Veillonellaceae_UCG-001 | 0.05 ± 0.09 | 0.04 ± 0.02 | 0.80 |
| Solobacterium | 0.08 ± 0.07 | 0.15 ± 0.07 | 0.09 |
| Agathobacter | 0.02 ± 0.01 | 0.08 ± 0.07 | 0.11 |
| Erysipelotrichaceae_UCG-007 | 0.03 ± 0.06 | 0.08 ± 0.07 | 0.23 |
| Parasutterella | 0.05 ± 0.07 | 0.00 ± 0.00 | 0.18 |
| Pyramidobacter | 0.04 ± 0.02 | 0.13 ± 0.04 | <0.01 |
| Faecalibaculum | 0.03 ± 0.07 | 0.00 ± 0.00 | 0.28 |
| Kandleria | 0.00 ± 0.00 | 0.03 ± 0.07 | 0.26 |
| Erysipelotrichaceae_UCG-009 | 0.05 ± 0.03 | 0.08 ± 0.05 | 0.21 |
| SP3-e08 | 0.04 ± 0.03 | 0.06 ± 0.05 | 0.35 |
| UCG-005 | 0.04 ± 0.05 | 0.01 ± 0.01 | 0.29 |
| [Eubacterium]_eligens_group | 0.04 ± 0.03 | 0.10 ± 0.02 | <0.01 |
| MND1 | 0.10 ± 0.02 | 0.00 ± 0.00 | <0.01 |
Appendix B

References
- Lee, M.; Jeong, S.; Seo, J.; Seo, S. Changes in the ruminal fermentation and bacterial community structure by a sudden change to a high-concentrate diet in Korean domestic ruminants. Asian-Australas. J. Anim. Sci. 2019, 32, 92–102. [Google Scholar] [CrossRef] [PubMed]
- Liu, J.-H.; Xu, T.-T.; Liu, Y.-J.; Zhu, W.-Y.; Mao, S.-Y. A high-grain diet causes massive disruption of ruminal epithelial tight junctions in goats. Am. J. Physiol. Regul. Integr. Comp. 2013, 305, R232–R241. [Google Scholar] [CrossRef]
- Liu, J.-H.; Bian, G.-R.; Zhu, W.-Y.; Mao, S.-Y. High-grain feeding causes strong shifts in ruminal epithelial bacterial community and expression of Toll-like receptor genes in goats. Front. Microbiol. 2015, 6, 167. [Google Scholar] [CrossRef]
- Elmhadi, M.E.; Ali, D.K.; Khogali, M.K.; Wang, H. Subacute ruminal acidosis in dairy herds: Microbiological and nutritional causes, consequences, and prevention strategies. Anim. Nutr. 2022, 10, 148–155. [Google Scholar] [CrossRef]
- Oh, J.; Wall, E.H.; Bravo, D.M.; Hristov, A.N. Host-mediated effects of phytonutrients in ruminants: A review. J. Dairy Sci. 2017, 100, 5974–5983. [Google Scholar] [CrossRef] [PubMed]
- Busquet, M.; Calsamiglia, S.; Ferret, A.; Kamel, C. Plant Extracts Affect In Vitro Rumen Microbial Fermentation. J. Dairy Sci. 2006, 89, 761–771. [Google Scholar] [CrossRef]
- Soltan, Y.A.; Natel, A.S.; Araujo, R.C.; Morsy, A.S.; Abdalla, A.L. Progressive adaptation of sheep to a microencapsulated blend of essential oils: Ruminal fermentation, methane emission, nutrient digestibility, and microbial protein synthesis. Anim. Feed. Sci. Technol. 2018, 237, 8–18. [Google Scholar] [CrossRef]
- An, X.P.; Wang, Y.; Wang, R.F.; Hao, X.R.; Hu, Y.C.; Guo, T.; Zhang, J.; Wang, W.W.; Shi, X.Y.; Han, S.; et al. Effects of a blend of cinnamaldehyde, eugenol and capsicum oleoresin (CEC) on growth performance, nutrient digestibility, immune response and antioxidant status of growing ewes. Livest. Sci. 2020, 234, 103982. [Google Scholar] [CrossRef]
- Wu, H.; Li, Y.; Meng, Q.; Zhou, Z. Effect of High Sulfur Diet on Rumen Fermentation, Microflora, and Epithelial Barrier Function in Steers. Animals 2021, 11, 2545. [Google Scholar] [CrossRef]
- Chen, L.; Ren, A.; Zhou, C.; Tan, Z. Effects of Lactobacillus acidophilus supplementation for improving in vitro rumen fermentation characteristics of cereal straws. Italian J. Anim. Sci. 2017, 16, 52–60. [Google Scholar] [CrossRef]
- Ma, T.; Tu, Y.; Zhang, N.F.; Deng, K.D.; Diao, Q.Y. Effect of the ratio of non-fbrous carbohydrates to neutral detergent fiber and protein structure on intake, digestibility, rumen fermentation, and nitrogen metabolism in lambs. Asian-Australas. J. Anim. Sci. 2015, 28, 1419. [Google Scholar] [CrossRef] [PubMed]
- Wang, L.X.; Xie, Y.H.; Yang, W.R.; Yang, Z.B.; Jiang, S.Z.; Zhang, C.Y.; Zhang, G.G. Alfalfa polysaccharide prevents H2O2-induced oxidative damage in MEFs by activating MAPK/Nrf2 signaling pathways and suppressing NF-κB signaling pathways. Sci. Rep. 2019, 9, 1782. [Google Scholar] [CrossRef] [PubMed]
- Plaizier, J.C.; Krause, D.O.; Gozho, G.N.; McBride, B.W. Subacute ruminal acidosis in dairy cows: The physiological causes, incidence and consequences. Vet. J. 2008, 176, 21–31. [Google Scholar] [CrossRef] [PubMed]
- Geraci, J.I.; Garciarena, A.D.; Gagliostro, G.A.; Beauchemin, K.A.; Colombatto, D. Plant extracts containing cinnamaldehyde, eugenol and capsicum oleoresin added to feedlot cattle diets: Ruminal environment, short term intake pattern and animal performance. Anim. Feed. Sci. Technol. 2012, 176, 123–130. [Google Scholar] [CrossRef]
- Cardozo, P.W.; Calsamiglia, S.; Ferret, A.; Kamel, C. Effects of alfalfa extract, anise, capsicum, and a mixture of cinnamaldehyde and eugenol on ruminal fermentation and protein degradation in beef heifers fed a high-concentrate diet1. J. Anim. Sci. 2006, 84, 2801–2808. [Google Scholar] [CrossRef]
- Russell, J.B.; Onodera, R.; Hino, T. Ruminal Protein Fermentation: New Perspectives on Previous Contradictions. Physiological Aspects of Digestion and Metabolism in Ruminants; Academic Press Limited: London, UK, 1991; pp. 681–697. [Google Scholar]
- Calsamiglia, S.; Busquet, M.; Cardozo, P.W.; Castillejos, L.; Ferret, A. Essential Oils as Modifiers of Rumen Microbial Fermentation. J. Dairy Sci. 2007, 90, 2580–2595. [Google Scholar] [CrossRef]
- Cobellis, G.; Trabalza-Marinucci, M.; Yu, Z. Critical evaluation of essential oils as rumen modifiers in ruminant nutrition: A review. Sci. Total Environ. 2016, 545, 556–568. [Google Scholar] [CrossRef]
- Latack, B.C.; Montano, M.F.; Zinn, R.A.; Salinas-Chavira, J. Effects of a blend of cinnamaldehyde-eugenol and capsicum (Xtract® Ruminant 7065) and ionophore on performance of finishing Holstein steers and on characteristics of ruminal and total tract digestion. J. Appl. Anim. Res. 2021, 49, 185–193. [Google Scholar] [CrossRef]
- Mentschel, J.; Mülling, R.L.C.; Pfarrer, C.; Claus, R. Butyric acid stimulates rumen mucosa development in the calf mainly by a reduction of apoptosis. Arch. Anim. Nutr. 2001, 55, 85–102. [Google Scholar] [CrossRef]
- Graham, C.; Simmons, N.L. Functional organization of the bovine rumen epithelium. Am. J. Physiol.-Regul. Integr. Comp. Physiol. 2005, 288, R173–R181. [Google Scholar] [CrossRef]
- Greco, G.; Hagen, F.; Meißner, S.; Shen, Z.; Lu, Z.; Amasheh, S.; Aschenbach, J.R. Effect of individual SCFA on the epithelial barrier of sheep rumen under physiological and acidotic luminal pH conditions. J. Anim. Sci. 2018, 96, 126–142. [Google Scholar] [CrossRef] [PubMed]
- Wang, K.; Lei, Q.; Ma, H.; Jiang, M.; Yang, T.; Ma, Q.; Osmond, D.; Zhan, K.; Zhao, G.Q. Phloretin Protects Bovine Rumen Epithelial Cells from LPS-Induced Injury. Toxins 2022, 14, 337. [Google Scholar] [CrossRef] [PubMed]
- Dai, H.; Ma, N.N.; Chang, G.; Aabdin, Z.U.; Shen, X. Long-term high-concentrate diet feeding induces apoptosis of rumen epithelial cells and inflammation of rumen epithelium in dairy cows. Anim. Biotechnol. 2020, 3, 289–296. [Google Scholar] [CrossRef] [PubMed]
- Dai, C.; Li, J.; Tang, S.; Li, J.; Xiao, X. Colistin-Induced Nephrotoxicity in Mice Involves the Mitochondrial, Death Receptor, and Endoplasmic Reticulum Pathways. Antimicrob. Agents Chemother. 2014, 58, 4075–4085. [Google Scholar] [CrossRef]
- Shakeri, R.; Kheirollahi, A.; Davoodi, J. Apaf-1: Regulation and function in cell death. Biochimie 2017, 135, 111–125. [Google Scholar] [CrossRef]
- Zhang, R.; Li, Q.; Zhang, T.; Qin, X.; Zhang, J.; Zhao, J. Dietary grape pomace mediates jejunum epithelial apoptosis through antioxidative activity in ram lambs. Ital. J. Anim. Sci. 2019, 18, 1058–1066. [Google Scholar] [CrossRef]
- Brunelle, J.K.; Letai, A. Control of mitochondrial apoptosis by the Bcl-2 family. J. Cell Sci. 2009, 122, 437–441. [Google Scholar] [CrossRef]
- Aschenbach, J.R.; Zebeli, Q.; Patra, A.K.; Greco, G.; Amasheh, S.; Penner, G.B. Symposium review: The importance of the ruminal epithelial barrier for a healthy and productive cow. J. Dairy Sci. 2019, 102, 1866–1882. [Google Scholar] [CrossRef] [PubMed]
- Nyati, K.K.; Masuda, K.; Zaman, M.M.; Dubey, P.K.; Millrine, D.; Chalise, J.P.; Mitsuru, H.G.; Li, S.L.; Daron, M.; Standley, K.S.; et al. TLR4-induced NF-κB and MAPK signaling regulate the IL-6 mRNA stabilizing protein Arid5a. Nucleic Acids Res. 2017, 45, 2687–2703. [Google Scholar] [CrossRef]
- Sun, H.; Zhao, F.; Hou, F.; Jin, Y.; Zhang, X.; Ma, Y.; Zhang, Y.; Fan, Y.T.; Yang, Z.Q.; Wang, H.R. Influences of naringin supplementation on ruminal fermentation, inflammatory response, antioxidant capacity and bacterial community in high-concentrate diet of fattening goats. Ital. J. Anim. Sci. 2022, 21, 1498–1507. [Google Scholar] [CrossRef]
- Aljazzar, A.; Abd El-Hamid, M.I.; El-Malt, R.M.S.; El-Gharreb, W.R.; Abdel-Raheem, S.M.; Ibrahim, A.M.; Abdelaziz, A.M.; Ibrahim, D. Prevalence and antimicrobial susceptibility of Campylobacter species with particular focus on the growth promoting, immunostimulant and anti-Campylobacter jejuni activities of eugenol and trans-cinnamaldehyde mixture in broiler chickens. Animals 2022, 12, 905. [Google Scholar] [CrossRef] [PubMed]
- Díaz Carrasco, J.M.; Cabral, C.; Redondo, L.M.; Pin Viso, N.D.; Colombatto, D.; Farber, M.D.; Fernández Miyakawa, M.E. Impact of Chestnut and Quebracho Tannins on Rumen Microbiota of Bovines. BioMed Res. Int. 2017, 2017, 9610810. [Google Scholar] [CrossRef]
- De Nardi, R.; Marchesini, G.; Li, S.; Khafipour, E.; Plaizier, K.J.; Gianesella, M.; Segato, S. Metagenomic analysis of rumen microbial population in dairy heifers fed a high grain diet supplemented with dicarboxylic acids or polyphenols. BMC Vet. Res. 2016, 12, 29. [Google Scholar] [CrossRef] [PubMed]
- Li, Y.; Wang, M.; Qian, J.; Hong, Y.; Huang, T. Enhanced degradation of phenolic compounds in coal gasification wastewater by an iron-carbon micro-electric field coupled with anaerobic co-digestion. Sci. Total Environ. 2022, 819, 151991. [Google Scholar] [CrossRef] [PubMed]
- Xie, Y.; Li, W.; Zhu, L.; Zhai, S.; Qin, S.; Du, Z. Effects of phycocyanin in modulating the intestinal microbiota of mice. Microbiologyopen 2019, 8, e00825. [Google Scholar] [CrossRef] [PubMed]
- Chen, X.; Zuo, Q.; Hai, Y.; Sun, X.J. Lactulose: An indirect antioxidant ameliorating inflammatory bowel disease by increasing hydrogen production. Med. Hypotheses 2011, 76, 325–327. [Google Scholar] [CrossRef]
- Sun, Z.; Yu, Z.; Wang, B. Perilla frutescens Leaf Alters the Rumen Microbial Community of Lactating Dairy Cows. Microorganisms 2019, 7, 562. [Google Scholar] [CrossRef]
- Ma, Q.; Tan, D.; Gong, X.; Ji, H.; Wang, K.; Lei, Q.; Zhao, G. An Extract of Artemisia argyi Leaves Rich in Organic Acids and Flavonoids Promotes Growth in BALB/c Mice by Regulating Intestinal Flora. Animals 2022, 12, 1519. [Google Scholar] [CrossRef]
- Chen, Q.; Yin, Q.; Xie, Q.; Jiang, C.; Zhou, L.; Liu, J.; Li, B.L.; Jiang, S.L. 2′-Fucosyllactose Promotes the Production of Short-Chain Fatty Acids and Improves Immune Function in Human-Microbiota-Associated Mice by Regulating Gut Microbiota. J. Agric. Food Chem. 2022, 70, 13615–13625. [Google Scholar] [CrossRef]
- Li, Y.; Lv, M.; Wang, J.; Tian, Z.; Yu, B.; Wang, B.; Liu, J.; Liu, H. Dandelion (Taraxacum mongolicum Hand.-Mazz.) Supplementation-Enhanced Rumen Fermentation through the Interaction between Ruminal Microbiome and Metabolome. Microorganisms 2020, 9, 83. [Google Scholar] [CrossRef]
- Zhang, K.; Meng, M.; Gao, L.; Tu, Y.; Bai, Y. Sodium Butyrate Improves High-Concentrate-Diet-Induced Impairment of Ruminal Epithelium Barrier Function in Goats. J. Agric. Food Chem. 2018, 66, 8729–8736. [Google Scholar] [CrossRef]
- Van Gylswyk, N.O.; Hippe, H.; Rainey, F.A. Schwartzia succinivorans gen. nov., sp. nov., Another Ruminal Bacterium Utilizing Succinate as the Sole Energy Source. Int. J. Syst. Evol. Microbiol. 1997, 47, 155–159. [Google Scholar] [CrossRef] [PubMed]
- Blaut, M.; Schoefer, L.; Braune, A. Transformation of Flavonoids by Intestinal Microorganisms. Int. J. Vitam. Nutr. Res. 2003, 73, 79–87. [Google Scholar] [CrossRef] [PubMed]
- Khafipour, E.; Li, S.; Plaizier, J.C.; Krause, D.O. Rumen Microbiome Composition Determined Using Two Nutritional Models of Subacute Ruminal Acidosis. Appl. Environ. Microbiol. 2009, 75, 7115–7124. [Google Scholar] [CrossRef] [PubMed]
- Nocek, J.E. Bovine Acidosis: Implications on Laminitis. J. Dairy Sci. 1997, 80, 1005–1028. [Google Scholar] [CrossRef]








| Items | Content |
|---|---|
| Ingredient, % | |
| Maize grain | 35.10 |
| Soybean meal (43% crude protein) | 5.00 |
| Cottonseed meal | 5.00 |
| Corn germ meal | 23.00 |
| Sunflower seed shells | 13.00 |
| Rice bran meal | 12.00 |
| Limestone | 1.50 |
| Salt | 0.70 |
| Vitamin-mineral premix 1 | 2.00 |
| Dicalcium phosphate | 0.70 |
| Bentonite | 2.00 |
| Total | 100.00 |
| Chemical composition, % | |
| Metabolizable energy, MJ/kg 2 | 9.63 |
| Crude protein | 16.63 |
| Neutral detergent fiber | 42.16 |
| Acid detergent fiber | 15.06 |
| Ash | 10.30 |
| Calcium | 1.05 |
| Phosphorous | 0.49 |
| Gene 1 | Nucleotide Sequences 5′-3′ | Size/bp | GenBank No. |
|---|---|---|---|
| ZO-1 | F:TTGTAGAATCCGATGTGGG R:CCTGCTGTCTTAGGAAGTGTAT | 251 | XM_042235170 |
| Occludin | F:GGTAACTTGGAGACGCTT | 232 | XM_015101255 |
| R:CTGCTTGTAGGCTCTTGTAT | |||
| Claudin-1 | F:GCTTCATCCTGGCGTTTC | 126 | NM_001185016 |
| R:TCCACAGCCCCTCGTAGA | |||
| Claudin-4 | F:CTTCATCGGCAGCAACAT R:ACAACAGCACGCCAAACA | 191 | NM_001185017 |
| Apaf-1 | F:TGGCAGTGGTGGCTTTGT R:ATCACACAATGGACCCAACTTA | 106 | XM_042247106 |
| Caspase-3 | F:TGAGATGCTGAAAAAGTACGCT R:CAGAATCGGTGGAAAAGGAC | 103 | XM_015104559 |
| Caspase-7 | F:GACAGAAGAACAGGAATGGGTG R:TGGCACAAGAGCAGTCGTTA | 118 | XM_012102956 |
| Caspase-8 | F:CTCGGGGATACTGTTTGA R:GCAGTCTTTGGTTTTGTGG | 233 | XM_012142477 |
| Caspase-9 | F:AGTTGGACTCGGGTTTTC R:GTCTGTCTGTTGGCATTTCT | 179 | XM_012187488 |
| Cyt-C | F:CTACCTCCGACTCACCGACA R:AGGGGAATCTGCTGACCATC | 183 | XM_042240814 |
| Fas | F:CCAGAGGCATACAGCATCATC R:CATAGGTGTCTTCCCATTCCA | 143 | NM_001123003 |
| TLR4 | F:CCGTAAGGTGATTGTCGTGG R:TCCTGTTCAGAAGGCGATAGA | 185 | NM_001135930 |
| Bax | F:CTCACTGCCTCACTCACC R:AGACCACTCCTCCCTACC | 173 | XM_027978592 |
| Bcl-2 | F:TTTGATTTCTCCTGGCTGTC R:CTGCTTTCACGAACCTTTTG | 142 | XM_027960877 |
| β-actin | F:CAGCAGATGTGGATCAGCAAGCAG R:TTGTCAAGAAAAAGGGTGTAACGCA | 110 | XM_042250650 |
| Items | CON 1 | CEC 2 | SEM 3 | p-Value |
|---|---|---|---|---|
| Initial body weight, kg | 30.05 | 30.16 | 0.73 | 0.95 |
| Final body weight, kg | 42.04 | 44.52 | 0.97 | 0.24 |
| Average daily weight gain(ADG), g d−1 | 199.86 | 239.42 | 8.95 | 0.02 |
| Dry matter intake (DMI), g d−1 | 1339.60 | 1339.98 | 52.41 | 0.99 |
| DMI/ADG | 6.67 | 5.65 | 0.29 | 0.10 |
| Items | CON 1 | CEC 2 | SEM 3 | p-Value |
|---|---|---|---|---|
| papillae length (μm) | 2368.45 | 2283.73 | 66.80 | 0.56 |
| papillae width (μm) | 512.78 | 469.25 | 24.84 | 0.41 |
| muscle layer thickness (μm) | 2067.03 | 1933.33 | 72.97 | 0.38 |
| epithelial cell thickness (μm) | 133.77 | 152.98 | 4.25 | 0.01 |
| Items | CON 1 | CEC 2 | SEM 3 | p-Value |
|---|---|---|---|---|
| pH | 5.22 | 5.34 | 0.04 | 0.21 |
| Ammonia nitrogen (mg/dL) | 18.07 | 10.65 | 2.00 | 0.05 |
| Total VFA (mmol/L) | 13.53 | 12.72 | 0.48 | 0.42 |
| Individual VFA (% total VFA) | ||||
| Acetate | 44.31 | 43.36 | 0.73 | 0.54 |
| Propionate | 38.62 | 36.88 | 0.52 | 0.10 |
| Butyrate | 10.90 | 13.79 | 0.73 | 0.04 |
| Isobutyrate | 0.24 | 0.31 | 0.04 | 0.41 |
| Valerate | 3.76 | 3.66 | 0.30 | 0.89 |
| Isovalerate | 0.27 | 0.32 | 0.04 | 0.60 |
| Acetate: Propionate | 1.15 | 1.18 | 0.03 | 0.60 |
| Items | CON 1 | CEC 2 | SEM 3 | p-Value |
|---|---|---|---|---|
| IL-1β (pg/mL) | 151.03 | 100.84 | 10.62 | <0.01 |
| IL-6 (pg/mL) | 54.11 | 51.15 | 4.24 | 0.75 |
| IL-12 (pg/mL) | 193.93 | 134.60 | 16.42 | 0.05 |
| IL-10 (pg/mL) | 140.09 | 138.85 | 5.78 | 0.93 |
| TNF-α (pg/mL) | 187.88 | 146.35 | 9.66 | 0.01 |
| INF-γ (pg/mL) | 80.14 | 76.58 | 2.90 | 0.59 |
Disclaimer/Publisher’s Note: The statements, opinions and data contained in all publications are solely those of the individual author(s) and contributor(s) and not of MDPI and/or the editor(s). MDPI and/or the editor(s) disclaim responsibility for any injury to people or property resulting from any ideas, methods, instructions or products referred to in the content. |
© 2023 by the authors. Licensee MDPI, Basel, Switzerland. This article is an open access article distributed under the terms and conditions of the Creative Commons Attribution (CC BY) license (https://creativecommons.org/licenses/by/4.0/).
Share and Cite
Wang, W.; Wang, Y.; Guo, T.; Gao, C.; Yang, Y.; Yang, L.; Cui, Z.; Mao, J.; Liu, N.; An, X.; et al. Blend of Cinnamaldehyde, Eugenol, and Capsicum Oleoresin Improved Rumen Health of Lambs Fed High-Concentrate Diet as Revealed by Fermentation Characteristics, Epithelial Gene Expression, and Bacterial Community. Animals 2023, 13, 1663. https://doi.org/10.3390/ani13101663
Wang W, Wang Y, Guo T, Gao C, Yang Y, Yang L, Cui Z, Mao J, Liu N, An X, et al. Blend of Cinnamaldehyde, Eugenol, and Capsicum Oleoresin Improved Rumen Health of Lambs Fed High-Concentrate Diet as Revealed by Fermentation Characteristics, Epithelial Gene Expression, and Bacterial Community. Animals. 2023; 13(10):1663. https://doi.org/10.3390/ani13101663
Chicago/Turabian StyleWang, Wenwen, Yuan Wang, Tao Guo, Chang Gao, Yi Yang, Lei Yang, Zhiwei Cui, Jinju Mao, Na Liu, Xiaoping An, and et al. 2023. "Blend of Cinnamaldehyde, Eugenol, and Capsicum Oleoresin Improved Rumen Health of Lambs Fed High-Concentrate Diet as Revealed by Fermentation Characteristics, Epithelial Gene Expression, and Bacterial Community" Animals 13, no. 10: 1663. https://doi.org/10.3390/ani13101663
APA StyleWang, W., Wang, Y., Guo, T., Gao, C., Yang, Y., Yang, L., Cui, Z., Mao, J., Liu, N., An, X., & Qi, J. (2023). Blend of Cinnamaldehyde, Eugenol, and Capsicum Oleoresin Improved Rumen Health of Lambs Fed High-Concentrate Diet as Revealed by Fermentation Characteristics, Epithelial Gene Expression, and Bacterial Community. Animals, 13(10), 1663. https://doi.org/10.3390/ani13101663

