Identification of Key Genes Associated with Heat Stress in Rats by Weighted Gene Co-Expression Network Analysis
Abstract
Simple Summary
Abstract
1. Introduction
2. Materials and Methods
2.1. Data Sources
2.2. WGCNA
2.3. Functional Enrichment Analysis of Functional Modules and Mining of Key Genes
2.4. Short Time-Series Expression Miner (STEM) Analysis of Key Genes
2.5. Downstream Bioinformatics Analyses
3. Results
3.1. Summary of RNA-Seq Data
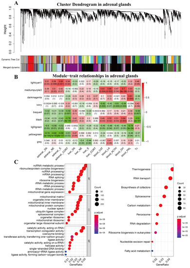
3.2. Gene Co-Expression Modules Associated with Phenotypic Traits
3.3. Functional Enrichment Analysis
3.4. Identification of Hub Genes in the Functional Modules and Mining of Key Genes Associated with Heat Stress
3.5. Phe-WAS of Key Genes Associated with Heat Stress in Humans
4. Discussion
5. Conclusions
Author Contributions
Funding
Institutional Review Board Statement
Data Availability Statement
Conflicts of Interest
References
- Dikmen, S.; Hansen, P.J. Is the temperature-humidity index the best indicator of heat stress in lactating dairy cows in a subtropical environment? J. Dairy Sci. 2009, 92, 109–116. [Google Scholar] [CrossRef]
- Mete, F.; Kilic, E.; Somay, A.; Yilmaz, B. Effects of heat stress on endocrine functions & behaviour in the pre-pubertal rat. Indian J. Med. Res. 2012, 135, 233–239. [Google Scholar]
- Collier, R.J.; Baumgard, L.H.; Zimbelman, R.B.; Xiao, Y. Heat stress: Physiology of acclimation and adaptation. Anim. Front. 2019, 9, 12–19. [Google Scholar] [CrossRef] [PubMed]
- Collier, R.J.; Gebremedhin, K.G. Thermal biology of domestic animals. Annu. Rev. Anim. Biosci. 2015, 3, 513–532. [Google Scholar] [CrossRef] [PubMed]
- Bernabucci, U.; Lacetera, N.; Baumgard, L.H.; Rhoads, R.P.; Ronchi, B.; Nardone, A. Metabolic and hormonal acclimation to heat stress in domesticated ruminants. Animal 2010, 4, 1167–1183. [Google Scholar] [CrossRef] [PubMed]
- Chauhan, S.S.; Rashamol, V.P.; Bagath, M.; Sejian, V.; Dunshea, F.R. Impacts of heat stress on immune responses and oxidative stress in farm animals and nutritional strategies for amelioration. Int. J. Biometeorol. 2021, 65, 1231–1244. [Google Scholar] [CrossRef]
- Akbarian, A.; Michiels, J.; Degroote, J.; Majdeddin, M.; Golian, A.; De Smet, S. Association between heat stress and oxidative stress in poultry; mitochondrial dysfunction and dietary interventions with phytochemicals. J. Anim. Sci. Biotechnol. 2016, 7, 37. [Google Scholar] [CrossRef]
- Mündel, T. Exercise heat stress and metabolism. Med. Sport Sci. 2008, 53, 121–129. [Google Scholar]
- Dou, J.; Cánovas, A.; Brito, L.F.; Yu, Y.; Schenkel, F.S.; Wang, Y. Comprehensive RNA-Seq Profiling Reveals Temporal and Tissue-Specific Changes in Gene Expression in Sprague-Dawley Rats as Response to Heat Stress Challenges. Front. Genet. 2021, 12, 651979. [Google Scholar] [CrossRef]
- Sun, J.; Liu, Z.; Quan, J.; Li, L.; Zhao, G.; Lu, J. RNA-seq Analysis Reveals Alternative Splicing Under Heat Stress in Rainbow Trout (Oncorhynchus mykiss). Mar. Biotechnol. 2022, 24, 5–17. [Google Scholar] [CrossRef]
- Chen, S.; Li, H. Heat Stress Regulates the Expression of Genes at Transcriptional and Post-Transcriptional Levels, Revealed by RNA-seq in Brachypodium distachyon. Front. Plant Sci. 2016, 7, 2067. [Google Scholar] [CrossRef] [PubMed]
- Hubbard, A.H.; Zhang, X.; Jastrebski, S.; Singh, A.; Schmidt, C. Understanding the liver under heat stress with statistical learning: An integrated metabolomics and transcriptomics computational approach. BMC Genom. 2019, 20, 502. [Google Scholar] [CrossRef] [PubMed]
- Li, J.Y.; Yong, Y.H.; Gong, D.L.; Shi, L.; Wang, X.M.; Gooneratne, R.; Yadnyavalkya, P.; Ju, X.H. Proteomic analysis of the response of porcine adrenal gland to heat stress. Res. Vet. Sci. 2019, 122, 102–110. [Google Scholar] [CrossRef] [PubMed]
- Ma, L.; Yang, Y.; Zhao, X.; Wang, F.; Gao, S.; Bu, D. Heat stress induces proteomic changes in the liver and mammary tissue of dairy cows independent of feed intake: An iTRAQ study. PLoS ONE 2019, 14, e209182. [Google Scholar] [CrossRef]
- Iguchi, M.; Littmann, A.E.; Chang, S.H.; Wester, L.A.; Knipper, J.S.; Shields, R.K. Heat stress and cardiovascular, hormonal, and heat shock proteins in humans. J. Athl. Train. 2012, 47, 184–190. [Google Scholar] [CrossRef]
- Wu, Z.; Hai, E.; Di, Z.; Ma, R.; Shang, F.; Wang, Y.; Wang, M.; Liang, L.; Rong, Y.; Pan, J.; et al. Using WGCNA (weighted gene co-expression network analysis) to identify the hub genes of skin hair follicle development in fetus stage of Inner Mongolia cashmere goat. PLoS ONE 2020, 15, e0243507. [Google Scholar] [CrossRef]
- Dou, J.; Khan, A.; Khan, M.Z.; Mi, S.; Wang, Y.; Yu, Y.; Wang, Y. Heat Stress Impairs the Physiological Responses and Regulates Genes Coding for Extracellular Exosomal Proteins in Rat. Genes 2020, 11, 306. [Google Scholar] [CrossRef]
- Medici, V.; Kieffer, D.A.; Shibata, N.M.; Chima, H.; Kim, K.; Canovas, A.; Medrano, J.F.; Islas-Trejo, A.D.; Kharbanda, K.K.; Olson, K.; et al. Wilson Disease: Epigenetic effects of choline supplementation on phenotype and clinical course in a mouse model. Epigenetics 2016, 11, 804–818. [Google Scholar] [CrossRef]
- Langfelder, P.; Horvath, S. WGCNA: An R package for weighted correlation network analysis. BMC Bioinform. 2008, 9, 559. [Google Scholar] [CrossRef]
- Wu, T.; Hu, E.; Xu, S.; Chen, M.; Guo, P.; Dai, Z.; Feng, T.; Zhou, L.; Tang, W.; Zhan, L.; et al. clusterProfiler 4.0: A universal enrichment tool for interpreting omics data. Innovation 2021, 2, 100141. [Google Scholar] [CrossRef]
- Ernst, J.; Bar-Joseph, Z. STEM: A tool for the analysis of short time series gene expression data. BMC Bioinform. 2006, 7, 191. [Google Scholar] [CrossRef]
- Qi, F.; Wang, L.; Huang, P.; Zhao, Z.; Yang, B.; Xia, J. Time-series clustering of cytokine expression after transarterial chemoembolization in patients with hepatocellular carcinoma. Oncol. Lett. 2020, 19, 1175–1186. [Google Scholar] [CrossRef]
- Hebbring, S.J. The challenges, advantages and future of phenome-wide association studies. Immunology 2014, 141, 157–165. [Google Scholar] [CrossRef]
- Cronin, R.M.; Field, J.R.; Bradford, Y.; Shaffer, C.M.; Carroll, R.J.; Mosley, J.D.; Bastarache, L.; Edwards, T.L.; Hebbring, S.J.; Lin, S.; et al. Phenome-wide association studies demonstrating pleiotropy of genetic variants within FTO with and without adjustment for body mass index. Front. Genet. 2014, 5, 250. [Google Scholar] [CrossRef] [PubMed]
- Gruntenko, N.E.; Khlebodarova, T.M.; Vasenkova, I.A.; Sukhanova, M.J.; Wilson, T.G.; Rauschenbach, I.Y. Stress-reactivity of a Dro-sophila melanogaster strain with impaired juvenile hormone action. J. Insect Physiol. 2000, 46, 451–456. [Google Scholar] [CrossRef]
- Alvarez, M.B.; Johnson, H.D. Environmental Heat Exposure on Cattle Plasma Catecholamine and Glucocorticoids. J. Dairy Sci. 1973, 56, 189–194. [Google Scholar] [CrossRef] [PubMed]
- Lyte, J.M.; Lyte, M.; Daniels, K.M.; Oluwagbenga, E.M.; Fraley, G.S. Catecholamine concentrations in duck eggs are impacted by hen exposure to heat stress. Front. Physiol. 2023, 14, 1122414. [Google Scholar] [CrossRef]
- Hu, Y.; Converse, C.; Lyons, M.C.; Hsu, W.H. Neural control of sweat secretion: A review. Br. J. Dermatol. 2018, 178, 1246–1256. [Google Scholar] [CrossRef] [PubMed]
- Al-Hadramy, M.S.; Ali, F. Catecholamines in heat stroke. Mil. Med. 1989, 154, 263–264. [Google Scholar] [CrossRef] [PubMed]
- Aggarwal, A.; Upadhyay, R. Heat Stress and Hormones; Springer: Delhi, India, 2012; pp. 27–51. [Google Scholar]
- Christison, G.I.; Johnson, H.D. Cortisol turnover in heat-stressed cow. J. Anim. Sci. 1972, 35, 1005–1010. [Google Scholar] [CrossRef]
- Cunningham, J.G.; Klein, B.G. Veterinary Physiology, 4th ed.; Saunders: Philadelphia, PA, USA, 2007. [Google Scholar]
- Chan, T.C.; Wall, R.A.; Sutter, M.C. Chronic ethanol consumption, stress, and hypertension. Hypertension 1985, 7, 519–524. [Google Scholar] [CrossRef] [PubMed]
- Chowers, I.; Hammel, H.T.; Eisenman, J.; Abrams, R.M.; McCann, S.M. Comparison of effect of environmental and preoptic heating and pyrogen on plasma cortisol. Am. J. Physiol. 1966, 210, 606–610. [Google Scholar] [CrossRef] [PubMed]
- Lindner, H.R. Comparative aspects of cortisol transport: Lack of firm binding to plasma proteins in domestic ruminants. J. Endocrinol. 1964, 28, 301–320. [Google Scholar] [CrossRef] [PubMed]
- Kantidze, O.L.; Velichko, A.K.; Luzhin, A.V.; Razin, S.V. Heat Stress-Induced DNA Damage. Acta Nat. 2016, 8, 75–78. [Google Scholar] [CrossRef]
- Kaitsuka, T.; Tomizawa, K.; Matsushita, M. Transformation of eEF1Bδ into heat-shock response transcription factor by alternative splicing. EMBO Rep. 2011, 12, 673–681. [Google Scholar] [CrossRef] [PubMed]
- Zhou, J.; Wan, J.; Gao, X.; Zhang, X.; Jaffrey, S.R.; Qian, S. Dynamic m6A mRNA methylation directs translational control of heat shock response. Nature 2015, 526, 591–594. [Google Scholar] [CrossRef]
- Lebedeva, N.A.; Rechkunova, N.I.; Khodyreva, S.N.; Favre, A.; Lavrik, O.I. Photoaffinity labeling of proteins in bovine testis nuclear extract. Biochem. Biophys. Res. Commun. 2002, 297, 714–721. [Google Scholar] [CrossRef]
- Cistulli, C.; Lavrik, O.I.; Prasad, R.; Hou, E.; Wilson, S.H. AP endonuclease and poly(ADP-ribose) polymerase-1 interact with the same base excision repair intermediate. DNA Repair 2004, 3, 581–591. [Google Scholar] [CrossRef]
- Amé, J.C.; Rolli, V.; Schreiber, V.; Niedergang, C.; Apiou, F.; Decker, P.; Muller, S.; Höger, T.; Ménissier-de, M.J.; de Murcia, G. PARP-2, A novel mammalian DNA damage-dependent poly(ADP-ribose) polymerase. J. Biol. Chem. 1999, 274, 17860–17868. [Google Scholar] [CrossRef] [PubMed]
- Sukhanova, M.V.; Abrakhi, S.; Joshi, V.; Pastre, D.; Kutuzov, M.M.; Anarbaev, R.O.; Curmi, P.A.; Hamon, L.; Lavrik, O.I. Single molecule detection of PARP1 and PARP2 interaction with DNA strand breaks and their poly(ADP-ribosyl)ation using high-resolution AFM imaging. Nucleic Acids Res. 2016, 44, e60. [Google Scholar] [CrossRef] [PubMed]
- De Block, M.; Verduyn, C.; De Brouwer, D.; Cornelissen, M. Poly(ADP-ribose) polymerase in plants affects energy homeostasis, cell death and stress tolerance. Plant J. 2005, 41, 95–106. [Google Scholar] [CrossRef] [PubMed]
- Dewey, W.C.; Sapareto, S.A.; Betten, D.A. Hyperthermic radiosensitization of synchronous Chinese hamster cells: Relationship between lethality and chromosomal aberrations. Radiat. Res. 1978, 76, 48–59. [Google Scholar] [CrossRef]
- Iliakis, G.; Wu, W.; Wang, M. DNA double strand break repair inhibition as a cause of heat radiosensitization: Re-evaluation considering backup pathways of NHEJ. Int. J. Hyperth. 2008, 24, 17–29. [Google Scholar] [CrossRef]
- Raaphorst, G.P.; Feeley, M.M.; Chu, G.L.; Dewey, W.C. A comparison of the enhancement of radiation sensitivity and DNA polymerase inactivation by hyperthermia in human glioma cells. Radiat. Res. 1993, 134, 331–336. [Google Scholar] [CrossRef]
- Batuello, C.N.; Kelley, M.R.; Dynlacht, J.R. Role of Ape1 and base excision repair in the radioresponse and heat-radiosensitization of HeLa Cells. Anticancer Res. 2009, 29, 1319–1325. [Google Scholar]
- Fantini, D.; Moritz, E.; Auvré, F.; Amouroux, R.; Campalans, A.; Epe, B.; Bravard, A.; Radicella, J.P. Rapid inactivation and proteasome-mediated degradation of OGG1 contribute to the synergistic effect of hyperthermia on genotoxic treatments. DNA Repair 2013, 12, 227–237. [Google Scholar] [CrossRef]
- Hettinga, J.; Konings, A.; Kampinga, H.H. Reduction of cellular cisplatin resistance by hyperthermia—A review. Int. J. Hyperth. 1997, 13, 439–457. [Google Scholar] [CrossRef]
- Muenyi, C.S.; Masters, J.H.; Fan, T.W.; Helm, C.W. Sodium arsenite and hyperthermia modulate cisplatin-DNA damage responses and enhance platinum accumulation in murine metastatic ovarian cancer xenograft after hyperthermic intraperitoneal chemotherapy (HIPEC). J. Ovarian Res. 2011, 4, 9. [Google Scholar] [CrossRef]
- Cramer, T.; Rosenberg, T.; Kisliouk, T.; Meiri, N. PARP Inhibitor Affects Long-term Heat-stress Response via Changes in DNA Methylation. Neuroscience 2019, 399, 65–76. [Google Scholar] [CrossRef] [PubMed]
- Yu, J.; Li, Y.; Wang, T.; Zhong, X. Modification of N6-methyladenosine RNA methylation on heat shock protein expression. PLoS ONE 2018, 13, e198604. [Google Scholar] [CrossRef] [PubMed]
- Xiang, Y.; Laurent, B.; Hsu, C.H.; Nachtergaele, S.; Lu, Z.; Sheng, W.; Xu, C.; Chen, H.; Ouyang, J.; Wang, S.; et al. RNA m6A methylation regulates the ultraviolet-induced DNA damage response. Nature 2017, 543, 573–576. [Google Scholar] [CrossRef]
- Cui, Y.; Zhou, X.; Chen, L.; Tang, Z.; Mo, F.; Li, X.C.; Mao, H.; Wei, X.; Wang, C.; Wang, H. Crosstalk between Endoplasmic Reticulum Stress and Oxidative Stress in Heat Exposure-Induced Apoptosis Is Dependent on the ATF4-CHOP-CHAC1 Signal Pathway in IPEC-J2 Cells. J. Agric. Food Chem. 2021, 69, 15495–15511. [Google Scholar] [CrossRef]
- Deng, W.; Wei, X.; Xie, Z.; Zhang, R.; Dong, Z.; Zhang, J.; Luo, Y.; Cheng, Q.; Wang, R.; Li, H.; et al. Inhibition of PLK3 Attenuates Tubular Epithelial Cell Apoptosis after Renal Ischemia-Reperfusion Injury by Blocking the ATM/P53-Mediated DNA Damage Response. Oxidative Med. Cell. Longev. 2022, 2022, 4201287. [Google Scholar] [CrossRef] [PubMed]
- Horner, T.J.; Lai, W.S.; Stumpo, D.J.; Blackshear, P.J. Stimulation of polo-like kinase 3 mRNA decay by tristetraprolin. Mol. Cell. Biol. 2009, 29, 1999–2010. [Google Scholar] [CrossRef] [PubMed]
- Son, Y.; Kim, H.; Choi, W.; Chun, C.; Chun, J. RNA-binding protein ZFP36L1 regulates osteoarthritis by modulating members of the heat shock protein 70 family. Nat. Commun. 2019, 10, 77. [Google Scholar] [CrossRef]




Disclaimer/Publisher’s Note: The statements, opinions and data contained in all publications are solely those of the individual author(s) and contributor(s) and not of MDPI and/or the editor(s). MDPI and/or the editor(s) disclaim responsibility for any injury to people or property resulting from any ideas, methods, instructions or products referred to in the content. |
© 2023 by the authors. Licensee MDPI, Basel, Switzerland. This article is an open access article distributed under the terms and conditions of the Creative Commons Attribution (CC BY) license (https://creativecommons.org/licenses/by/4.0/).
Share and Cite
Zhang, F.; Dou, J.; Zhao, X.; Luo, H.; Ma, L.; Wang, L.; Wang, Y. Identification of Key Genes Associated with Heat Stress in Rats by Weighted Gene Co-Expression Network Analysis. Animals 2023, 13, 1618. https://doi.org/10.3390/ani13101618
Zhang F, Dou J, Zhao X, Luo H, Ma L, Wang L, Wang Y. Identification of Key Genes Associated with Heat Stress in Rats by Weighted Gene Co-Expression Network Analysis. Animals. 2023; 13(10):1618. https://doi.org/10.3390/ani13101618
Chicago/Turabian StyleZhang, Fan, Jinhuan Dou, Xiuxin Zhao, Hanpeng Luo, Longgang Ma, Lei Wang, and Yachun Wang. 2023. "Identification of Key Genes Associated with Heat Stress in Rats by Weighted Gene Co-Expression Network Analysis" Animals 13, no. 10: 1618. https://doi.org/10.3390/ani13101618
APA StyleZhang, F., Dou, J., Zhao, X., Luo, H., Ma, L., Wang, L., & Wang, Y. (2023). Identification of Key Genes Associated with Heat Stress in Rats by Weighted Gene Co-Expression Network Analysis. Animals, 13(10), 1618. https://doi.org/10.3390/ani13101618

