Vitrification of Pronuclear Zygotes Perturbs Porcine Zygotic Genome Activation
Abstract
Simple Summary
Abstract
1. Introduction
2. Materials and Methods
2.1. Experimental Design
2.1.1. The Effect of Vitrification on the Development of Parthenogenetic Activation (PA) and In Vitro Fertilization (IVF) Embryos
2.1.2. The Effect of RNA Polymerase II Inhibitor on the Development of Embryos
2.1.3. The Effect of Vitrification on the Transcription Activity and Gene Expression during ZGA
2.2. In Vitro Maturation of Oocytes
2.3. Parthenogenetic Activation
2.4. In Vitro Fertilization
2.5. Vitrification of Pronuclear Zygotes
2.6. Single Embryo Quantitative PCR
2.7. Immunofluorescence Staining (IF) for Blastocyst
2.8. EU Staining
2.9. Statistical Analysis
3. Results
3.1. Vitrification of Pronuclear Zygotes Reduced the Developmental Efficiency of Parthenogenetic Activation Embryos
3.2. Vitrification of Pronuclear Zygotes Blocked Early Development of In Vitro Fertilization Embryos
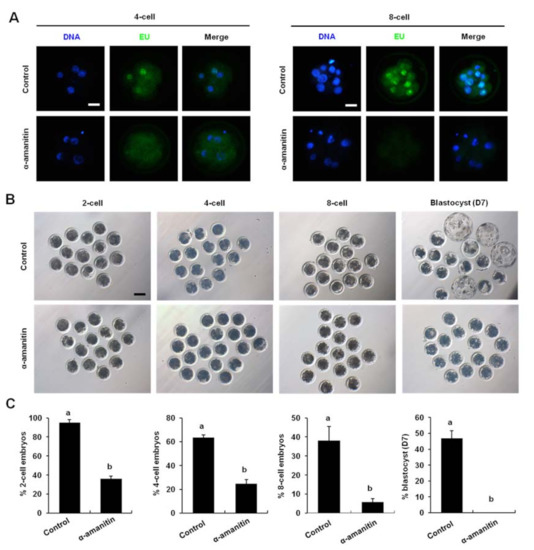
3.3. RNA Polymerase II Inhibitor Inhibited the Early Embryo Development
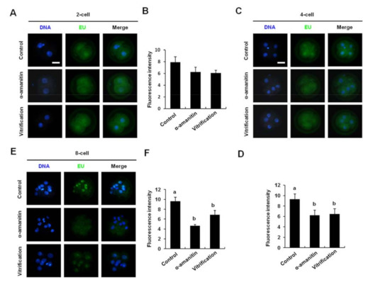
3.4. Vitrification of Pronuclear Zygotes Impaired Porcine Zygotic Genome Activation
3.5. Vitrification of Pronuclear Zygotes Perturbed Gene Expression during Zygotic Genome Activation
4. Discussion
5. Conclusions
Author Contributions
Funding
Institutional Review Board Statement
Informed Consent Statement
Data Availability Statement
Acknowledgments
Conflicts of Interest
References
- Mara, L.; Casu, S.; Carta, A.; Dattena, M. Cryobanking of farm animal gametes and embryos as a means of conserving livestock genetics. Anim. Reprod. Sci. 2013, 138, 25–38. [Google Scholar] [CrossRef] [PubMed]
- Mandawala, A.; Harvey, S.; Roy, T.; Fowler, K. Cryopreservation of animal oocytes and embryos: Current progress and future prospects. Theriogenology 2016, 86, 1637–1644. [Google Scholar] [CrossRef]
- Raju, G.A.R.; Prakash, G.J.; Krishna, K.M.; Madan, K. Vitrification of human early cavitating and deflated expanded blastocysts: Clinical outcome of 474 cycles. J. Assist. Reprod. Gen. 2009, 26, 523–529. [Google Scholar] [CrossRef] [PubMed][Green Version]
- Kader, A.A.; Choi, A.; Orief, Y.; Agarwal, A. Factors affecting the outcome of human blastocyst vitrification. Reprod. Biol. Endocrinol. 2009, 7, 99. [Google Scholar] [CrossRef] [PubMed]
- Yao, J.F.; Geng, L.X.; Huang, R.F.; Peng, W.L.; Chen, X.; Jiang, X.H.; Yu, M.; Li, M.; Huang, Y.; Yang, X. Effect of vitrification on in vitro development and imprinted gene Grb10 in mouse embryos. Reproduction 2017, 154, 197–205. [Google Scholar] [CrossRef]
- Paul, A.K.; Liang, Y.; Srirattana, K.; Nagai, T.; Parnpai, R. Vitrification of bovine matured oocytes and blastocysts in a paper container. Anim. Sci. J. 2018, 89, 307–315. [Google Scholar] [CrossRef]
- Dos Santos-Neto, P.C.; Cuadro, F.; Barrera, N.; Crispo, M.; Menchaca, A. Embryo survival and birth rate after minimum volume vitrification or slow freezing of in vivo and in vitro produced ovine embryos. Cryobiology 2017, 78, 8–14. [Google Scholar] [CrossRef]
- Somfai, T.; Ozawa, M.; Noguchi, J.; Kaneko, H.; Nakai, M.; Maedomari, N.; Ito, J.; Kashiwazaki, N.; Nagai, T.; Kikuchi, K.; et al. Live Piglets Derived from In Vitro-Produced Zygotes Vitrified at the Pronuclear Stage. Biol. Reprod. 2009, 80, 42–49. [Google Scholar] [CrossRef]
- Li, R.; Murphy, C.N.; Spate, L.; Wax, D.; Isom, C.; Rieke, A.; Walters, E.M.; Samuel, M.; Prather, R.S. Production of Piglets after Cryopreservation of Embryos Using a Centrifugation-Based Method for Delipation Without Micromanipulation1. Biol. Reprod. 2009, 80, 563–571. [Google Scholar] [CrossRef]
- Liu, R.-H.; Sun, Q.-Y.; Li, Y.-H.; Jiao, L.-H.; Wang, W.-H. Effects of cooling on meiotic spindle structure and chromosome alignment within in vitro matured porcine oocytes. Mol. Reprod. Dev. 2003, 65, 212–218. [Google Scholar] [CrossRef]
- Lei, T.; Guo, N.; Liu, J.-Q.; Tan, M.-H.; Li, Y.-F. Vitrification of in vitro matured oocytes: Effects on meiotic spindle configuration and mitochondrial function. Int. J. Clin. Exp. Pathol. 2014, 7, 1159–1165. [Google Scholar] [PubMed]
- Dai, J.; Wu, C.; Muneri, C.W.; Niu, Y.; Zhang, S.; Rui, R.; Zhang, D. Changes in mitochondrial function in porcine vitrified MII-stage oocytes and their impacts on apoptosis and developmental ability. Cryobiology 2015, 71, 291–298. [Google Scholar] [CrossRef]
- Hara, T.; Kin, A.; Aoki, S.; Nakamura, S.; Shirasuna, K.; Kuwayama, T.; Iwata, H. Resveratrol enhances the clearance of mitochondrial damage by vitrification and improves the development of vitrified-warmed bovine embryos. PLoS ONE 2018, 13, e0204571. [Google Scholar]
- De Paepe, C.; Aberkane, A.; Dewandre, D.; Essahib, W.; Sermon, K.; Geens, M.; Verheyen, G.; Tournaye, H.; Van de Velde, H. BMP4 plays a role in apoptosis during human preimplantation development. Mol. Reprod. Dev. 2019, 86, 53–62. [Google Scholar] [CrossRef] [PubMed]
- Chen, H.; Zhang, L.; Deng, T.; Zou, P.; Wang, Y.; Quan, F.; Zhang, Y. Effects of oocyte vitrification on epigenetic status in early bovine embryos. Theriogenology 2016, 86, 868–878. [Google Scholar] [CrossRef]
- Bartolac, L.K.; Lower, J.L.; Koustas, G.; Grupen, C.G.; Sjöblom, C. Vitrification, not cryoprotectant exposure, alters the expression of developmentally important genes in in vitro produced porcine blastocysts. Cryobiology 2018, 80, 70–76. [Google Scholar] [CrossRef]
- Frankenberg, S.R.; de Barros, F.R.O.; Rossant, J.; Renfree, M.B. The mammalian blastocyst. Wires Dev. Biol. 2016, 5, 210–232. [Google Scholar] [CrossRef]
- Maître, J.-L. Mechanics of blastocyst morphogenesis. Biol. Cell 2017, 109, 323–338. [Google Scholar] [CrossRef]
- Flach, G.J.M.; Braude, P.R.; Taylor, R.A.; Bolton, V.N. The transition from maternal to embryonic control in the 2-cell mouse embryo. EMBO J. 1982, 1, 681–686. [Google Scholar] [CrossRef]
- Zhou, W.; Niu, Y.J.; Nie, Z.W.; Kim, J.Y.; Xu, Y.N.; Yan, C.G.; Cui, X.S. Nuclear accumulation of pyruvate dehydrogenase alpha 1 promotes histone acetylation and is essential for zygotic genome activation in porcine embryos. Biochim. Biophys. Acta Mol. Cell Res. 2020, 1867, 118648. [Google Scholar] [CrossRef]
- Frei, R.E.S.G.; Church, R.B. Qualitative and quantitative changes in protein synthesis occur at the 8-16-cell stage of embryogenesis in the cow. J. Reprod. Fertil. 1989, 86, 637–641. [Google Scholar] [CrossRef]
- Crosby, I.M.; Gandolfi, F.; Moor, R.M. Control of protein synthesis during early cleavage of sheep embryos. J. Reprod. Fertil. 1988, 82, 769–775. [Google Scholar] [CrossRef] [PubMed]
- Braude, P.; Bolton, V.; Moore, S. Human gene expression first occurs between the four- and eight-cell stages of preimplantation development. Nature 1988, 332, 459–461. [Google Scholar] [CrossRef] [PubMed]
- Levey, I.L.; Troike, D.E.; Brinster, R.L. Effects of -amanitin on the development of mouse ova in culture. J. Reprod. Fertil. 1977, 50, 147–150. [Google Scholar] [CrossRef][Green Version]
- Warner, C.M.; Versteegh, L.R. In vivo and in vitro effect of alpha-amanitin on preimplantation mouse embryo RNA polymerase. Nature 1974, 248, 678–680. [Google Scholar] [CrossRef] [PubMed]
- Treen, N.; Heist, T.; Wang, W.; Levine, M. Depletion of Maternal Cyclin B3 Contributes to Zygotic Genome Activation in the Ciona Embryo. Curr. Biol. 2018, 28, 1330–1331. [Google Scholar] [CrossRef]
- Sha, Q.-Q.; Zhang, J.; Fan, H.-Y. A story of birth and death: mRNA translation and clearance at the onset of maternal-to-zygotic transition in mammals. Biol. Reprod. 2019, 101, 579–590. [Google Scholar] [CrossRef] [PubMed]
- Suzuki, S.; Minami, N. CHD1 Controls Cell Lineage Specification through Zygotic Genome Activation. Adv. Anat. Embryol. Cell Biol. 2018, 229, 15–30. [Google Scholar]
- Takahashi, K.; Sakurai, N.; Emura, N.; Hashizume, T.; Sawai, K. Effects of downregulating GLIS1 transcript on preimplantation development and gene expression of bovine embryos. J. Reprod. Dev. 2015, 61, 369–374. [Google Scholar] [CrossRef]
- Bultman, S.J.; Gebuhr, T.C.; Pan, H.; Svoboda, P.; Schultz, R.M.; Magnuson, T. Maternal BRG1 regulates zygotic genome activation in the mouse. Genes Dev. 2006, 20, 1744–1754. [Google Scholar] [CrossRef]
- De Iaco, A.P.E.; Coluccio, A.; Verp, S.; Duc, J.; Trono, D. DUX-family transcription factors regulate zygotic genome activation in placental mammals. Nat. Genet. 2017, 49, 941–945. [Google Scholar] [CrossRef] [PubMed]
- Eckersley-Maslin, M.; Alda-Catalinas, C.; Blotenburg, M.; Kreibich, E.; Krueger, C.; Reik, W. Dppa2 and Dppa4 directly regulate the Dux-driven zygotic transcriptional program. Genes Dev. 2019, 33, 194–208. [Google Scholar] [CrossRef]
- Yan, Y.L.; Zhang, C.; Hao, J.; Wang, X.L.; Ming, J.; Mi, L.; Na, J.; Hu, X.; Wang, Y. DPPA2/4 and SUMO E3 ligase PIAS4 opposingly regulate zygotic transcriptional program. PLoS Biol. 2019, 17, e3000324. [Google Scholar] [CrossRef] [PubMed]
- Chen, Y.-N.; Dai, J.-J.; Wu, C.-F.; Zhang, S.-S.; Sun, L.-W.; Zhang, D.-F. Apoptosis and developmental capacity of vitrified parthenogenetic pig blastocysts. Anim. Reprod. Sci. 2018, 198, 137–144. [Google Scholar] [CrossRef] [PubMed]
- Castillo-Martín, M.; Yeste, M.; Pericuesta, E.; Morato, R.; Gutierrez-Adan, A.; Bonet, S. Effects of vitrification on the expression of pluripotency, apoptotic and stress genes in in vitro-produced porcine blastocysts. Reprod. Fertil. Dev. 2015, 27, 1072–1081. [Google Scholar] [CrossRef]
- Dhali, A.; Anchamparuthy, V.; Butler, S.; Pearson, R.; Mullarky, I.; Gwazdauskas, F. Gene expression and development of mouse zygotes following droplet vitrification. Theriogenology 2007, 68, 1292–1298. [Google Scholar] [CrossRef] [PubMed]
- Park, S.Y.; Kim, E.Y.; Cui, X.S.; Tae, J.C.; Lee, W.D.; Kim, N.H.; Park, S.P.; Lim, J.H. Increase in DNA fragmentation and apoptosis-related gene expression in frozen-thawed bovine blastocysts. Zygote 2006, 14, 125–131. [Google Scholar] [CrossRef]
- Yoshioka, K.; Suzuki, C.; Tanaka, A.; Anas, I.M.K.; Iwamura, S. Birth of piglets derived from porcine zygotes cultured in a chemically defined medium. Biol. Reprod. 2002, 66, 112–119. [Google Scholar] [CrossRef]
- Poueymirou, W.T.; Schultz, R.M. Regulation of mouse preimplantation development: Inhibition of synthesis of proteins in the two-cell embryo that require transcription by inhibitors of cAMP-dependent protein kinase. Dev. Biol. 1989, 133, 588–599. [Google Scholar] [CrossRef]
- Chen, Z.; Zuo, X.; Li, H.; Hong, R.; Ding, B.; Liu, C.; Gao, D.; Shang, H.; Cao, Z.; Huang, W.; et al. Effects of melatonin on maturation, histone acetylation, autophagy of porcine oocytes and subsequent embryonic development. Anim. Sci. J. 2017, 88, 1298–1310. [Google Scholar] [CrossRef]
- Cao, Z.B.; Li, Y.S.; Chen, Z.; Wang, H.; Zhang, M.L.; Zhou, N.R.; Wu, R.; Ling, Y.; Fang, F.; Li, N.; et al. Genome-Wide Dynamic Profiling of Histone Methylation during Nuclear Transfer-Mediated Porcine Somatic Cell Reprogramming. PLoS ONE 2015, 10, e0144897. [Google Scholar] [CrossRef] [PubMed]
- Somfai, T.; Nguyen, H.T.; Nguyen, M.T.; Thanh, Q.D.N.; Kaneko, H.; Noguchi, J.; Kikuchi, K. Vitrification of porcine cumulus-oocyte complexes at the germinal vesicle stage does not trigger apoptosis in oocytes and early embryos, but activates anti-apoptotic Bcl-XL gene expression beyond the 4-cell stage. J. Reprod. Develop. 2020, 66, 115–123. [Google Scholar] [CrossRef] [PubMed]
- Ramos, S.B.; Stumpo, D.J.; Kennington, E.A.; Phillips, R.S.; Bock, C.B.; Ribeiro-Neto, F.; Blackshear, P.J. The CCCH tandem zinc-finger protein Zfp36l2 is crucial for female fertility and early embryonic development. Development 2004, 131, 4883–4893. [Google Scholar] [CrossRef] [PubMed]
- Dehghani-Mohammadabadi, M.; Salehi, M.; Farifteh, F.; Nematollahi, S.; Arefian, E.; Hajjarizadeh, A.; Parivar, K.; Nourmohammadi, Z. Melatonin modulates the expression of BCL-xl and improve the development of vitrified embryos obtained by IVF in mice. J. Assist. Reprod. Genet. 2014, 31, 453–461. [Google Scholar] [CrossRef]
- Huo, Y.Y.P.; Qin, Q.; Yan, Z.; Yan, L.; Liu, P.; Li, R.; Yan, J.; Qiao, J. Effects of vitrification and cryostorage duration on single-cell RNA-Seq profiling of vitrified-thawed human metaphase II oocytes. Front. Med. 2020, 15, 144–154. [Google Scholar] [CrossRef]
- Haffner-Krausz, R.; Gorivodsky, M.; Chen, Y.; Lonai, P. Expression of Fgfr2 in the early mouse embryo indicates its involvement in preimplantation development. Mech. Dev. 1999, 85, 167–172. [Google Scholar] [CrossRef]
- Kim, M.G.; Kim, D.H.; Lee, H.R.; Lee, J.S.; Jin, S.J.; Lee, H.T. Sirtuin inhibition leads to autophagy and apoptosis in porcine preimplantation blastocysts. Biochem. Biophys. Res. Commun. 2017, 488, 603–608. [Google Scholar] [CrossRef]
- Cao, Z.; Zhang, M.; Xu, T.; Chen, Z.; Tong, X.; Zhang, D.; Wang, Y.; Zhang, L.; Gao, D.; Luo, L.; et al. Vitrification of murine mature metaphase II oocytes perturbs DNA methylation reprogramming during preimplantation embryo development. Cryobiology 2019, 87, 91–98. [Google Scholar] [CrossRef]
- Bai, H.; Li, Y.; Gao, H.; Dong, Y.; Han, P.; Yu, H. Histone methyltransferase SMYD3 regulates the expression of transcriptional factors during bovine oocyte maturation and early embryonic development. Cytotechnology 2016, 68, 849–859. [Google Scholar] [CrossRef]
- Zhang, J.; Zhang, S.; Wang, Y.; Cheng, H.; Hao, L.; Zhai, Y.; Zhang, Z.; An, X.; Ma, X.; Zhang, X.; et al. Effect of TET inhibitor on bovine parthenogenetic embryo development. PLoS ONE 2017, 12, e0189542. [Google Scholar] [CrossRef]
- Perez, V.M.N.; Franco, D.V.; Hansen, P.J. Role of chemokine (C-C motif) ligand 24 in spatial arrangement of the inner cell mass of the bovine embryo. Biol. Reprod. 2017, 96, 948–959. [Google Scholar] [CrossRef] [PubMed]
- Bertocchini, F.; Stern, C.D. Gata2 provides an early anterior bias and uncovers a global positioning system for polarity in the amniote embryo. Development 2012, 139, 4232–4238. [Google Scholar] [CrossRef] [PubMed]
- Vallorani, C.; Spinaci, M.; Bucci, D.; Porcu, E.; Tamanini, C.; Galeati, G. Pig oocyte vitrification by Cryotop method and the activation of the apoptotic cascade. Anim. Reprod. Sci. 2012, 135, 68–74. [Google Scholar] [CrossRef] [PubMed]






Publisher’s Note: MDPI stays neutral with regard to jurisdictional claims in published maps and institutional affiliations. |
© 2022 by the authors. Licensee MDPI, Basel, Switzerland. This article is an open access article distributed under the terms and conditions of the Creative Commons Attribution (CC BY) license (https://creativecommons.org/licenses/by/4.0/).
Share and Cite
Xu, T.; Liu, C.; Zhang, M.; Wang, X.; Yan, Y.; Liu, Q.; Ma, Y.; Yu, T.; Sathanawongs, A.; Jiao, J.; et al. Vitrification of Pronuclear Zygotes Perturbs Porcine Zygotic Genome Activation. Animals 2022, 12, 610. https://doi.org/10.3390/ani12050610
Xu T, Liu C, Zhang M, Wang X, Yan Y, Liu Q, Ma Y, Yu T, Sathanawongs A, Jiao J, et al. Vitrification of Pronuclear Zygotes Perturbs Porcine Zygotic Genome Activation. Animals. 2022; 12(5):610. https://doi.org/10.3390/ani12050610
Chicago/Turabian StyleXu, Tengteng, Chengxue Liu, Mengya Zhang, Xin Wang, Yelian Yan, Qiuchen Liu, Yangyang Ma, Tong Yu, Anucha Sathanawongs, Jun Jiao, and et al. 2022. "Vitrification of Pronuclear Zygotes Perturbs Porcine Zygotic Genome Activation" Animals 12, no. 5: 610. https://doi.org/10.3390/ani12050610
APA StyleXu, T., Liu, C., Zhang, M., Wang, X., Yan, Y., Liu, Q., Ma, Y., Yu, T., Sathanawongs, A., Jiao, J., Cao, Z., & Zhang, Y. (2022). Vitrification of Pronuclear Zygotes Perturbs Porcine Zygotic Genome Activation. Animals, 12(5), 610. https://doi.org/10.3390/ani12050610

