Effects of the SLC38A2–mTOR Pathway Involved in Regulating the Different Compositions of Dietary Essential Amino Acids–Lysine and Methionine on Growth and Muscle Quality in Rabbits
Abstract
Simple Summary
Abstract
1. Introduction
2. Materials and Methods
2.1. Animal Housing and Diets
2.2. Detection of Nitrogen Metabolism and Feed Conversion Ratio
2.3. Quantitative Real–Time PCR (RT–qPCR)
2.4. SLC38A2 Knockout
2.5. Western Blotting
2.6. Supplementary Materials and Methods
2.7. Statistical Analysis
3. Results
3.1. Effects of Different Lys and Met Composition in Diets on the Growth and Body Metabolism of Rabbits
3.2. Effects of Diets with Different Lys and Met Composition on Muscle Traits and Gene Expression in Rabbits
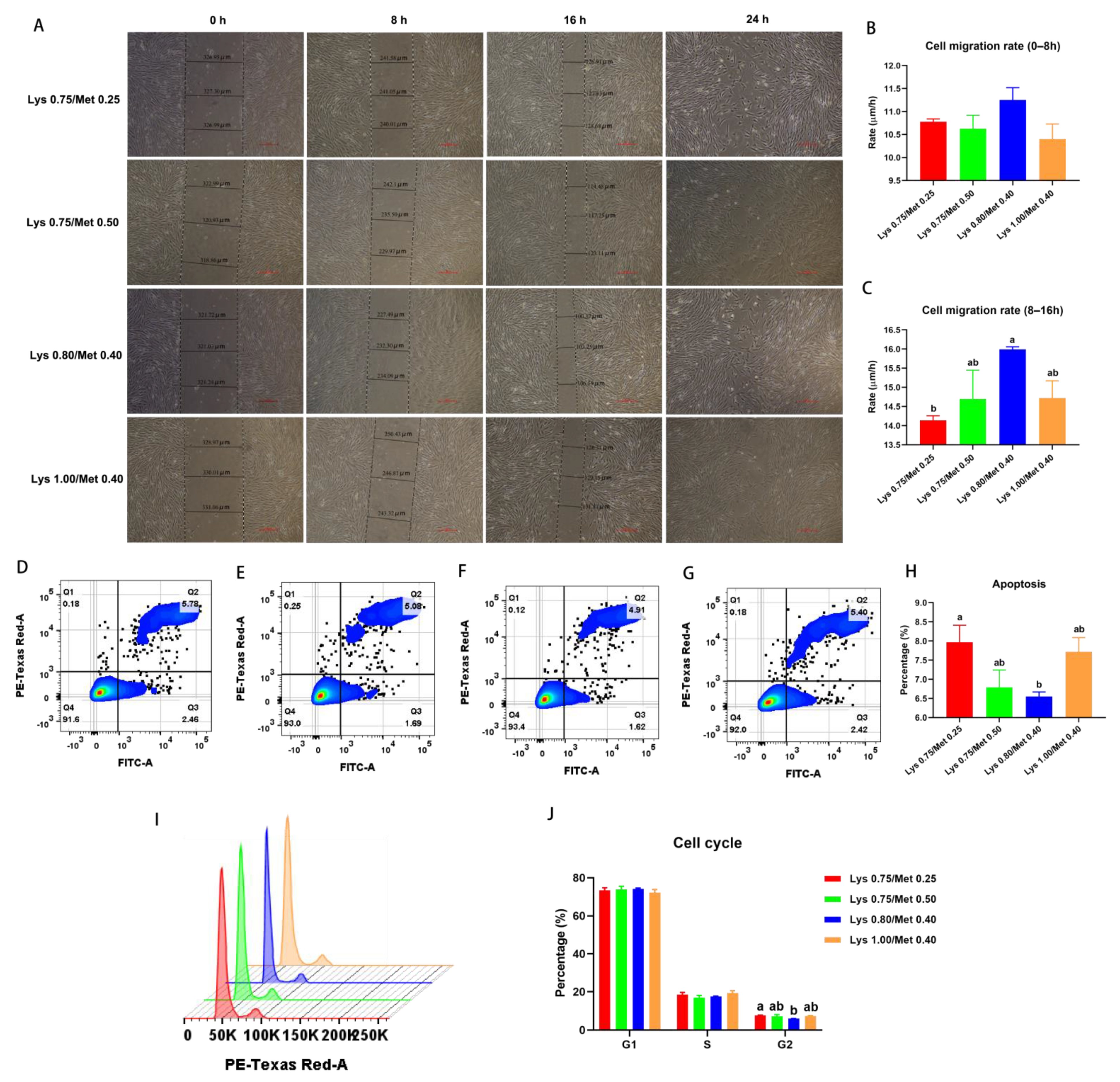
3.3. Effects of Different Lysine and Methionine Composition in Diets on the Growth of Rabbit SCs
3.4. Effects of Different Lys and Met Composition on the mTOR Signaling Pathway in Muscle Tissue and SCs
3.5. Effect of SLC38A on mTOR Signaling Pathway
4. Discussion
5. Conclusions
Supplementary Materials
Author Contributions
Funding
Institutional Review Board Statement
Data Availability Statement
Acknowledgments
Conflicts of Interest
References
- Wu, G. Amino acids: Metabolism, functions, and nutrition. Amino Acids 2009, 37, 1–17. [Google Scholar] [CrossRef] [PubMed]
- Wu, G.; Bazer, F.W.; Dai, Z.; Li, D.; Wang, J.; Wu, Z. Amino acid nutrition in animals: Protein synthesis and beyond. Annu. Rev. Anim. Biosci. 2014, 2, 387–417. [Google Scholar] [CrossRef] [PubMed]
- Hou, Y.; Yin, Y.; Wu, G. Dietary essentiality of “nutritionally non-essential amino acids” for animals and humans. Exp. Biol. Med. 2015, 240, 997–1007. [Google Scholar] [CrossRef]
- Wu, G. Functional amino acids in nutrition and health. Amino Acids 2013, 45, 407–411. [Google Scholar] [CrossRef] [PubMed]
- Manière, G.; Alves, G.; Berthelot–Grosjean, M.; Grosjean, Y. Growth regulation by amino acid transporters in Drosophila larvae. Cell. Mol. Life Sci. 2020, 77, 4289–4297. [Google Scholar] [CrossRef]
- Zeng, P.L.; Yan, H.C.; Wang, X.Q.; Zhang, C.M.; Zhu, C.; Shu, G.; Jiang, Q.Y. Effects of dietary lysine levels on apparent nutrient digestibility and serum amino acid absorption mode in growing pigs. Asian–Australas. J. Anim. Sci. 2013, 26, 1003. [Google Scholar] [CrossRef]
- Yin, J.; Li, Y.; Han, H.; Liu, Z.; Zeng, X.; Li, T.; Yin, Y. Long-term effects of lysine concentration on growth performance, intestinal microbiome, and metabolic profiles in a pig model. Food Funct. 2018, 9, 4153–4163. [Google Scholar] [CrossRef]
- Rodríguez–Sánchez, J.A.; Sanz, M.A.; Blanco, M.; Serrano, M.P.; Joy, M.; Latorre, M.A. The influence of dietary lysine restriction during the finishing period on growth performance and carcass, meat, and fat characteristics of barrows and gilts intended for dry-cured ham production. J. Anim. Sci. 2011, 89, 3651–3662. [Google Scholar] [CrossRef]
- Mastellar, S.L.; Coleman, R.J.; Urschel, K.L. Controlled trial of whole body protein synthesis and plasma amino acid concentrations in yearling horses fed graded amounts of lysine. Vet. J. 2016, 216, 93–100. [Google Scholar] [CrossRef]
- Roberti, A.; Fernández, A.F.; Fraga, M.F. Nicotinamide N–methyltransferase: At the crossroads between cellular metabolism and epigenetic regulation. Mol. Metab. 2021, 45, 101165. [Google Scholar] [CrossRef]
- Kaiser, P. Methionine dependence of cancer. Biomolecules 2020, 10, 568. [Google Scholar] [CrossRef]
- Prabu, D.L.; Ebeneezar, S.; Chandrasekar, S.; Tejpal, C.S.; Kavitha, M.; Sayooj, P.; Vijayagopal, P. Influence of graded level of dietary protein with equated level of limiting amino acids on growth, feed utilization, body indices and nutritive profile of snubnose pompano, Trachinotus blochii (Lacepede, 1801) reared in low saline water. Anim. Feed Sci. Technol. 2020, 269, 114685. [Google Scholar] [CrossRef]
- Zeitz, J.O.; Mohrmann, S.; Käding, S.C.; Devlikamov, M.; Niewalda, I.; Whelan, R.; Eder, K. Effects of methionine on muscle protein synthesis and degradation pathways in broilers. J. Anim. Physiol. Anim. Nutr. 2019, 103, 191–203. [Google Scholar] [CrossRef]
- Vary, T.C.; Lynch, C.J. Nutrient signaling components controlling protein synthesis in striated muscle. J. Nutr. 2007, 137, 1835–1843. [Google Scholar] [CrossRef]
- Sato, T.; Ito, Y.; Nedachi, T.; Nagasawa, T. Lysine suppresses protein degradation through autophagic–lysosomal system in C2C12 myotubes. Mol. Cell. Biochem. 2014, 391, 37–46. [Google Scholar] [CrossRef]
- Zhang, P.; Liang, X.; Shan, T.; Jiang, Q.; Deng, C.; Zheng, R.; Kuang, S. mTOR is necessary for proper satellite cell activity and skeletal muscle regeneration. Biochem. Biophys. Res. Commun. 2015, 463, 102–108. [Google Scholar] [CrossRef]
- Yin, H.; Price, F.; Rudnicki, M.A. Satellite cells and the muscle stem cell niche. Physiol. Rev. 2013, 93, 23–67. [Google Scholar] [CrossRef]
- Blas, C.D.; Wiseman, J. Nutrition of the Rabbit, 2nd ed.; CAB International: Wallingford, UK, 2010. [Google Scholar]
- Chen, X.; Yang, G.; Zhang, B.; Li, F.; Liu, L.; Li, F. Effects of manganese-supplemented diets on growth performance, blood biochemistry, nitrogen metabolism and skeletal development of rex rabbits. J. Trace. Elem. Med. Biol. 2020, 61, 126543. [Google Scholar] [CrossRef]
- Zhang, B.; Liu, H.; Liu, M.; Yue, Z.; Liu, L.; Li, F. Exogenous butyrate regulates lipid metabolism through GPR41–ERK–AMPK pathway in rabbits. Ital. J. Anim. Sci. 2022, 21, 473–487. [Google Scholar] [CrossRef]
- Herring, C.M.; Bazer, F.W.; Wu, G. Amino acid nutrition for optimum growth, development, reproduction, and health of zoo animals. In Amino Acids in Nutrition and Health; Springer: Cham, Switzerland, 2021; pp. 233–253. [Google Scholar] [CrossRef]
- Liao, S.F.; Wang, T.; Regmi, N. Lysine nutrition in swine and the related monogastric animals: Muscle protein biosynthesis and beyond. Springerplus 2015, 4, 1–12. [Google Scholar] [CrossRef]
- Owen, K.Q.; Goodband, R.D.; Nelssen, J.L.; Tokach, M.D.; Dritz, S.S. The effect of dietary methionine and its relationship to lysine on growth performance of the segregated early-weaned pig. J. Anim. Sci. 1995, 73, 3666–3672. [Google Scholar] [CrossRef] [PubMed]
- Zhai, W.; Peebles, E.D.; Wang, X.; Gerard, P.D.; Olanrewaju, H.A.; Mercier, Y. Effects of dietary lysine and methionine supplementation on Ross 708 male broilers from 21 to 42 d of age (III): Serum metabolites, hormones, and their relationship with growth performance. J. Appl. Poult. Res. 2016, 25, 223–231. [Google Scholar] [CrossRef]
- Casady, R.B.; Damon, R.A.; Suitor, A.E. Effect of supplementary lysine and methionine on enteritis mortality, growth and feed efficiency in young rabbits. J. Nutr. 1961, 74, 120–124. [Google Scholar] [CrossRef]
- Bröer, S.; Gauthier–Coles, G. Amino acid homeostasis in mammalian cells with a focus on amino acid transport. J. Nutr. 2022, 152, 16–28. [Google Scholar] [CrossRef] [PubMed]
- Fotiadis, D.; Kanai, Y.; Palacín, M. The SLC3 and SLC7 families of amino acid transporters. Mol. Aspects Med. 2013, 34, 139–158. [Google Scholar] [CrossRef]
- Menchini, R.J.; Chaudhry, F.A. Multifaceted regulation of the system A transporter Slc38a2 suggests nanoscale regulation of amino acid metabolism and cellular signaling. Neuropharmacology 2019, 161, 107789. [Google Scholar] [CrossRef]
- Ponnampalam, E.N.; Dixon, R.M.; Hosking, B.J.; Egan, A.R. Intake, growth and carcass characteristics of lambs consuming low digestible hay and cereal grain. Anim. Feed Sci. Technol. 2004, 114, 31–41. [Google Scholar] [CrossRef]
- Jiang, S.; Yang, W.; Liu, F. Study on Effects of Methionine Medicate into the Rumen on Apparent Digestibility of Amino Acid in the Small Intestine of the Steers. Acta Vet. Zootech. Sin. 2006, 37, 146. [Google Scholar]
- Socha, M.T.; Putnam, D.E.; Garthwaite, B.D.; Whitehouse, N.L.; Kierstead, N.A.; Schwab, C.G.; Robert, J.C. Improving intestinal amino acid supply of pre- and postpartum dairy cows with rumen-protected methionine and lysine. J. Dairy Sci. 2005, 88, 1113–1126. [Google Scholar] [CrossRef]
- Lee, C.; Hristov, A.N.; Cassidy, T.W.; Heyler, K.S.; Lapierre, H.; Varga, G.A.; Parys, C. Rumen-protected lysine, methionine, and histidine increase milk protein yield in dairy cows fed a metabolizable protein-deficient diet. J. Dairy Sci. 2012, 95, 6042–6056. [Google Scholar] [CrossRef]
- Dantzer, R.; Mormède, P. Stress in farm animals: A need for reevaluation. J. Anim. Sci. 1983, 57, 6–18. [Google Scholar] [CrossRef]
- Wen, C.; Jiang, X.Y.; Ding, L.R.; Wang, T.; Zhou, Y.M. Effects of dietary methionine on growth performance, meat quality and oxidative status of breast muscle in fast-and slow-growing broilers. Poult. Sci. 2017, 96, 1707–1714. [Google Scholar] [CrossRef]
- Zhai, W.; Schilling, M.W.; Jackson, V.; Peebles, E.D.; Mercier, Y. Effects of dietary lysine and methionine supplementation on Ross 708 male broilers from 21 to 42 days of age (II): Breast meat quality. J. Appl. Poult. Res. 2016, 25, 212–222. [Google Scholar] [CrossRef]
- Chen, X.; Liang, D.; Huang, Z.; Jia, G.; Zhao, H.; Liu, G. Quercetin regulates skeletal muscle fiber type switching via adiponectin signaling. Food Funct. 2021, 12, 2693–2702. [Google Scholar] [CrossRef]
- Choe, J. Overview of muscle metabolism, muscle fiber characteristics, and meat quality. Korean J. Agric. Sci. 2018, 45, 50–57. [Google Scholar]
- Zhang, M.; Liu, Y.L.; Fu, C.Y.; Wang, J.; Chen, S.Y.; Yao, J.; Lai, S.J. Expression of MyHC genes, composition of muscle fiber type and their association with intramuscular fat, tenderness in skeletal muscle of Simmental hybrids. Mol. Biol. Rep. 2014, 41, 833–840. [Google Scholar] [CrossRef]
- Chwastowska–Siwiecka, I.; Kondratowicz, J.; Gugolek, A.; Matusevicius, P. Changes in the physicochemical properties of deep-frozen rabbit meat as dependent on thawing method. Vet. Med. Zoot. 2013, 62, 68–72. [Google Scholar]
- Wang, J.; Su, Y.; Elzo, M.A.; Jia, X.; Chen, S.; Lai, S. Comparison of Carcass and Meat Quality Traits among Three Rabbit Breeds. Korean J. Food Sci. Anim. Resour. 2016, 36, 84–89. [Google Scholar] [CrossRef]
- Rehfeldt, C.; Fiedler, I.; Dietl, G.; Ender, K. Myogenesis and postnatal skeletal muscle cell growth as influenced by selection. Livest. Prod. Sci. 2000, 66, 177–188. [Google Scholar] [CrossRef]
- Pallafacchina, G.; Blaauw, B.; Schiaffino, S. Role of satellite cells in muscle growth and maintenance of muscle mass. Nutr. Metab. Cardiovasc. Dis. 2013, 1, S12–S18. [Google Scholar] [CrossRef]
- Cossu, G.; Biressi, S. Satellite cells, myoblasts and other occasional myogenic progenitors: Possible origin, phenotypic features and role in muscle regeneration. Semin. Cell Dev. Biol. 2005, 16, 623–631. [Google Scholar] [CrossRef] [PubMed]
- Choi, D.H.; Yang, J.; Kim, Y.S. Rapamycin suppresses postnatal muscle hypertrophy induced by myostatin–inhibition accompanied by transcriptional suppression of the Akt/mTOR pathway. Biochem. Biophys. Rep. 2019, 17, 182–190. [Google Scholar] [CrossRef] [PubMed]
- Zheng, L.; Zhang, W.; Zhou, Y.; Li, F.; Wei, H.; Peng, J. Recent Advances in Understanding Amino Acid Sensing Mechanisms that Regulate mTORC1. Int. J. Mol. Sci. 2016, 17, 1636. [Google Scholar] [CrossRef] [PubMed]





| Item | Lys 0.75/Met 0.25 | Lys 0.75/Met 0.50 | Lys 0.80/Met 0.40 | Lys 1.00/Met 0.40 | SEM | p-Values |
|---|---|---|---|---|---|---|
| ADFI (g) | 135.46 a | 123.84 b | 124.70 b | 117.32 c | 1.67 | <0.0001 |
| ADG (g) | 39.85 b | 41.47 ab | 43.90 a | 38.75 b | 0.94 | 0.0012 |
| Feed conversion ratio (%) | 29.42 c | 33.49 b | 35.20 a | 33.03 bc | 0.83 | <0.0001 |
| Liver weight/Live weight (%) | 2.58 | 2.65 | 2.69 | 2.68 | 0.12 | 0.9045 |
| Kidney weight/Live weight (%) | 0.55 b | 0.62 a | 0.60 ab | 0.59 ab | 0.02 | 0.0661 |
| Item | Lys 0.75/Met 0.25 | Lys 0.75/Met 0.50 | Lys 0.80/Met 0.40 | Lys 1.00/Met 0.40 | SEM | p-Values |
|---|---|---|---|---|---|---|
| Intake of nitrogen (g/d) | 4.78 | 4.74 | 4.63 | 4.69 | 0.09 | 0.6914 |
| Nitrogen in feces (g/d) | 1.47 a | 1.30 b | 1.18 b | 1.28 b | 0.05 | 0.0108 |
| Urinary nitrogen (g/d) | 1.63 a | 1.49 ab | 1.38 b | 1.64 a | 0.07 | 0.0215 |
| Digestible nitrogen (g/d) | 3.30 | 3.44 | 3.45 | 3.40 | 0.10 | 0.7258 |
| Retention nitrogen (g/d) | 1.67 | 1.95 | 2.08 | 1.76 | 0.13 | 0.1964 |
| NAD (%) | 69.10 b | 72.48 ab | 74.48 a | 72.62 ab | 1.22 | 0.0432 |
| NU (%) | 34.56 b | 40.92 ab | 44.66 a | 37.52 ab | 2.28 | 0.0457 |
| NBV (%) | 50.24 b | 56.25 ab | 59.82 a | 51.67 ab | 2.57 | 0.0736 |
| Item | Lys 0.75/Met 0.25 | Lys 0.75/Met 0.50 | Lys 0.80/Met 0.40 | Lys 1.00/Met 0.40 | SEM | p-Values |
|---|---|---|---|---|---|---|
| Albumin (g/L) | 33.78 | 34.02 | 33.12 | 34.75 | 1.03 | 0.7465 |
| Glucose (mmol/L) | 6.82 | 6.79 | 6.61 | 6.85 | 0.15 | 0.7009 |
| Total cholesterol (mmol/L) | 1.42 | 1.53 | 1.74 | 1.91 | 0.20 | 0.3588 |
| Triglyceride (mmol/L) | 1.01 | 1.12 | 1.02 | 1.30 | 0.21 | 0.7824 |
| Total protein (g/L) | 63.47 | 67.63 | 67.73 | 63.07 | 1.95 | 0.2360 |
| Uric acid (μmol/L) | 12.17 ab | 10.67 ab | 8.83 b | 16.17 a | 1.75 | 0.0608 |
| Urea (mmol/L) | 8.60 ab | 7.31 b | 7.27 b | 8.94 a | 0.44 | 0.0361 |
| Item | Lys 0.75/Met 0.25 | Lys 0.75/Met 0.50 | Lys 0.80/Met 0.40 | Lys 1.00/Met 0.40 | SEM | p-Values |
|---|---|---|---|---|---|---|
| Muscle shear force (N) | 14.80 a | 11.26 bc | 11.63 b | 10.16c | 0.61 | 0.0026 |
| Drip loss (%) | 11.25 ab | 11.75 a | 7.63 ab | 7.13 b | 1.30 | 0.0460 |
| Flesh color (a *) | 5.86 | 6.53 | 6.48 | 4.58 | 0.70 | 0.2215 |
| Flesh color (b *) | 7.39 | 7.1 | 7.15 | 6.94 | 0.36 | 0.8519 |
| Flesh color (L *) | 38.33 | 38.90 | 36.60 | 39.65 | 1.08 | 0.2740 |
| Muscle pH (45 min) | 6.32 a | 6.16 ab | 6.06 b | 6.11 ab | 0.08 | 0.0615 |
| Muscle pH (24 h) | 5.83 | 5.78 | 5.72 | 5.78 | 0.11 | 0.5062 |
Publisher’s Note: MDPI stays neutral with regard to jurisdictional claims in published maps and institutional affiliations. |
© 2022 by the authors. Licensee MDPI, Basel, Switzerland. This article is an open access article distributed under the terms and conditions of the Creative Commons Attribution (CC BY) license (https://creativecommons.org/licenses/by/4.0/).
Share and Cite
Zhang, B.; Ning, B.; Chen, X.; Li, C.; Liu, M.; Yue, Z.; Liu, L.; Li, F. Effects of the SLC38A2–mTOR Pathway Involved in Regulating the Different Compositions of Dietary Essential Amino Acids–Lysine and Methionine on Growth and Muscle Quality in Rabbits. Animals 2022, 12, 3406. https://doi.org/10.3390/ani12233406
Zhang B, Ning B, Chen X, Li C, Liu M, Yue Z, Liu L, Li F. Effects of the SLC38A2–mTOR Pathway Involved in Regulating the Different Compositions of Dietary Essential Amino Acids–Lysine and Methionine on Growth and Muscle Quality in Rabbits. Animals. 2022; 12(23):3406. https://doi.org/10.3390/ani12233406
Chicago/Turabian StyleZhang, Bin, Boyuan Ning, Xiaoyang Chen, Chenyang Li, Mengqi Liu, Zhengkai Yue, Lei Liu, and Fuchang Li. 2022. "Effects of the SLC38A2–mTOR Pathway Involved in Regulating the Different Compositions of Dietary Essential Amino Acids–Lysine and Methionine on Growth and Muscle Quality in Rabbits" Animals 12, no. 23: 3406. https://doi.org/10.3390/ani12233406
APA StyleZhang, B., Ning, B., Chen, X., Li, C., Liu, M., Yue, Z., Liu, L., & Li, F. (2022). Effects of the SLC38A2–mTOR Pathway Involved in Regulating the Different Compositions of Dietary Essential Amino Acids–Lysine and Methionine on Growth and Muscle Quality in Rabbits. Animals, 12(23), 3406. https://doi.org/10.3390/ani12233406

