Effect of miR-143-3p from Extracellular Vesicles of Porcine Uterine Luminal Fluid on Porcine Trophoblast Cells
Abstract
Simple Summary
Abstract
1. Introduction
2. Materials and Methods
2.1. Collection of Samples
2.2. Cell Culture and Transfection
2.3. EVs Isolation
2.4. Transmission Electron Microscope (TEM) Assay
2.5. Extracellular Vesicles Delivery Analysis and Confocal Microscopy
2.6. Protein Extraction and Western Blot
2.7. Real-Time Quantitative PCR (RT-qPCR)
2.8. Nanoparticle Tracking Analysis (NTA)
2.9. CCK-8 Assay
2.10. EdU Assay
2.11. Wound-Closure Assay
2.12. Dual-Luciferase Reporter Assay
2.13. Injection Test
2.14. Statistical Analysis
3. Results
3.1. Separation and Identification of EVs
3.2. Expression Profile of ssc-miR-143-3p
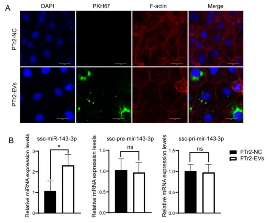
3.3. ssc-miR-143-3p Was Transported to PTr2 Cells by ULF-EVs
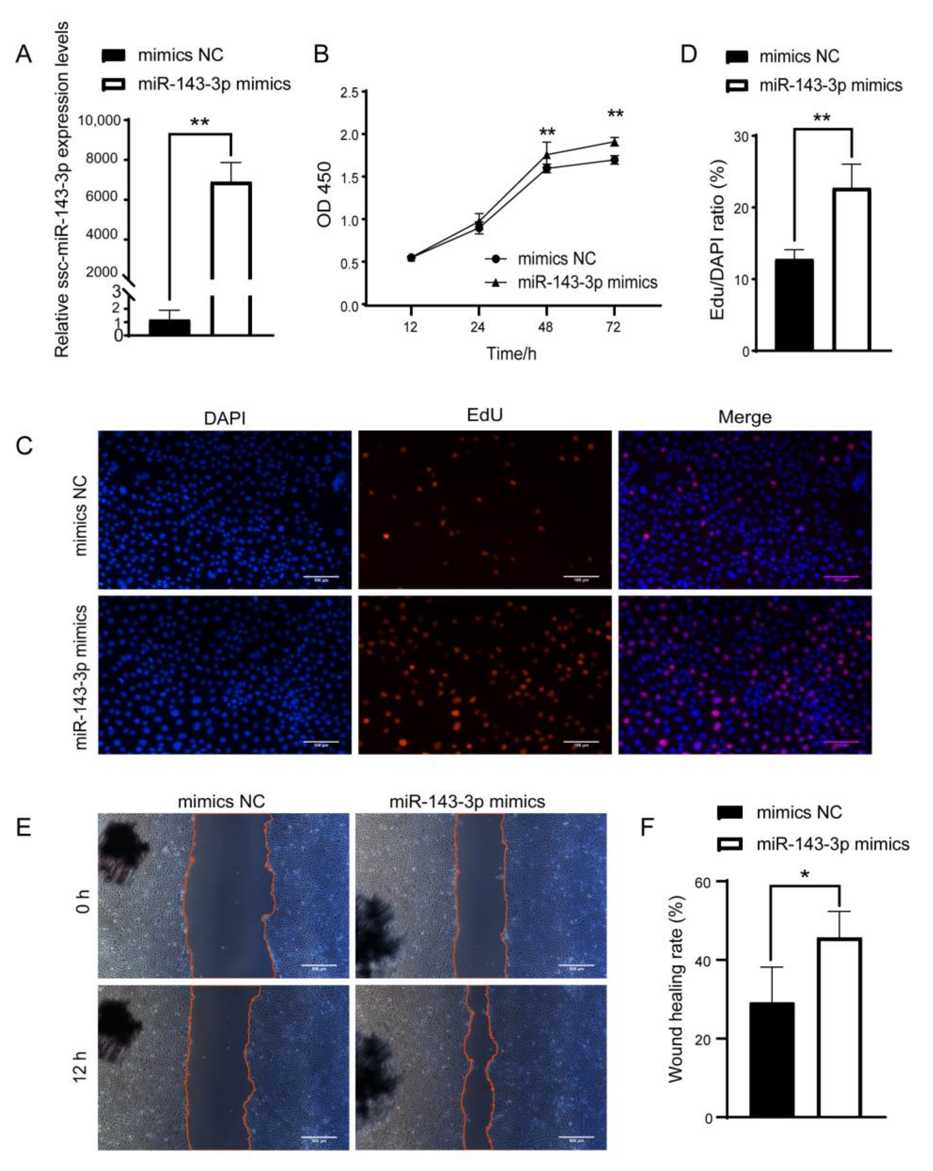
3.4. ssc-miR-143-3p Enhances the Function of PTr2 Cells
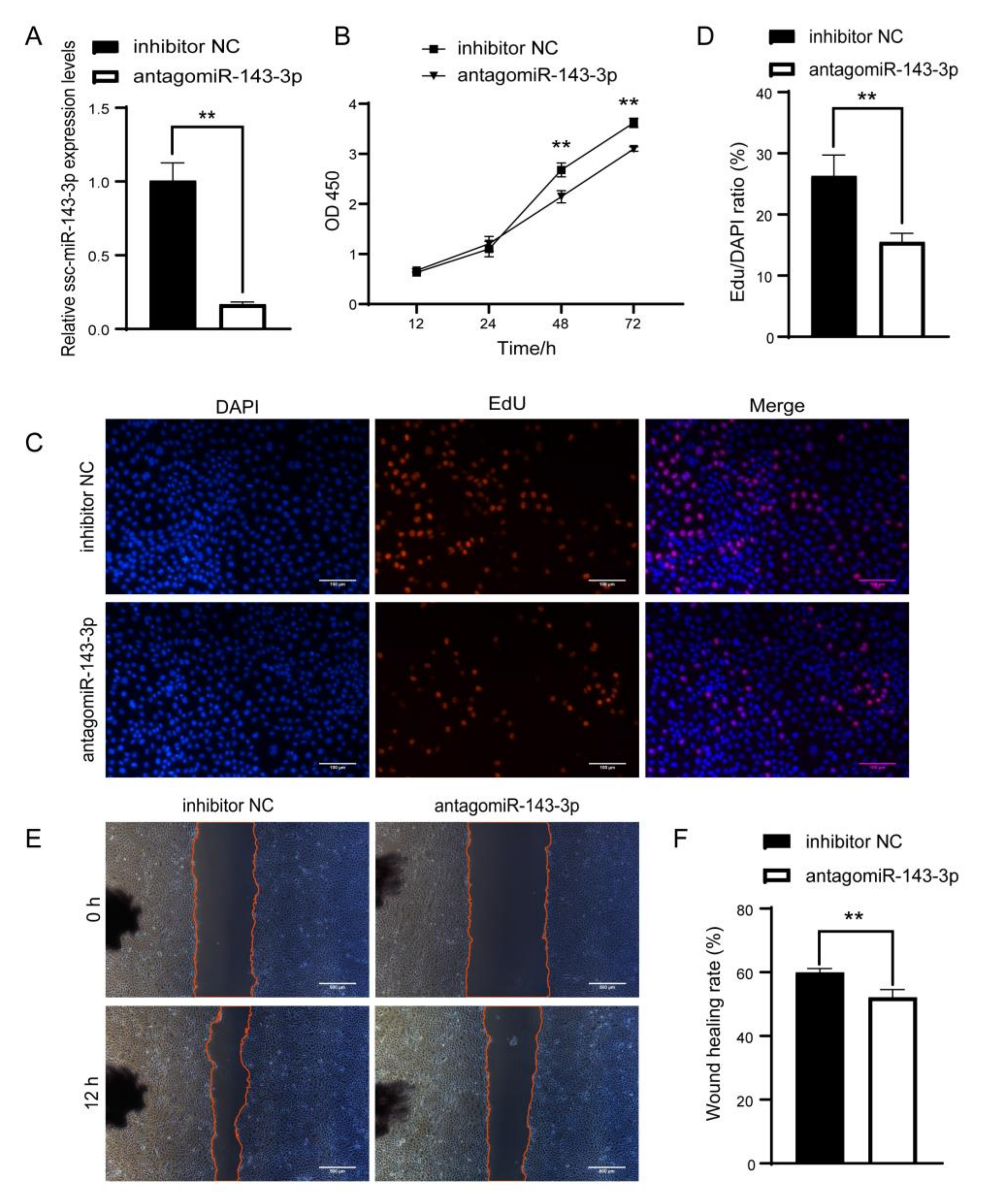
3.5. Inhibition of ssc-miR-143-3p Inhibited Proliferation and Migration of PTr2 Cells
3.6. miR-143-3p Targets Binding to 3′UTR of GPD2
3.7. Knockdown of miR-143-3p Led to Failure of Embryo Implantation in Mice
4. Discussion
5. Conclusions
Supplementary Materials
Author Contributions
Funding
Institutional Review Board Statement
Informed Consent Statement
Data Availability Statement
Conflicts of Interest
References
- Gentry, B.E.J.; Anderson, L.L.; Melampy, R.M. Exogenous progesterone and estradiol benzoate on early embryonic survival in the pig. J. Anim. Sci. 1973, 37, 722–727. [Google Scholar] [CrossRef] [PubMed]
- Zang, X.P.; Gu, T.; Wang, W.J.; Zhou, C.; Ding, Y.; Gu, S.C.; Xu, Z.Q.; Xie, Y.S.; Li, Z.C.; Cai, G.Y.; et al. Integrated Insight into the Molecular Mechanisms of Spontaneous Abortion during Early Pregnancy in Pigs. Int. J. Mol. Sci. 2021, 22, 6644. [Google Scholar] [CrossRef] [PubMed]
- Gu, S.; Zang, X.; Jiang, L.; Gu, T.; Meng, F.; Huang, S.; Cai, G.; Li, Z.; Wu, Z.; Hong, L. Differential MicroRNA Expression in Porcine Endometrium Related to Spontaneous Embryo Loss during Early Pregnancy. Int. J. Mol. Sci. 2022, 23, 8157. [Google Scholar] [CrossRef]
- Li, W.; Xi, Y.; Xue, S.; Wang, Y.; Wu, L.; Liu, H.; Lei, M. Sequence analysis of microRNAs during pre-implantation between Meishan and Yorkshire pigs. Gene 2018, 646, 20–27. [Google Scholar] [CrossRef] [PubMed]
- Youngs, C.R.; Ford, S.P.; McGinnis, L.K.; Anderson, L.H. Investigations into the control of litter size in swine: I. Comparative studies on in vitro development of Meishan and Yorkshire preimplantation embryos. J. Anim. Sci. 1993, 71, 1561–1565. [Google Scholar] [CrossRef] [PubMed]
- Haley, C.S.; Lee, G.J. Genetic basis of prolificacy in Meishan pigs. J. Reprod. Fertil. Suppl. 1993, 48, 247–259. [Google Scholar] [PubMed]
- Zeng, S.; Bick, J.; Ulbrich, S.E.; Bauersachs, S. Cell type-specific analysis of transcriptome changes in the porcine endometrium on Day 12 of pregnancy. BMC Genom. 2018, 19, 459. [Google Scholar] [CrossRef]
- Kaczynski, P.; Baryla, M.; Goryszewska, E.; Waclawik, A. Estradiol-17beta Regulates Expression of Luteal DNA Methyl-transferases and Genes Involved in the Porcine Corpus Luteum Function In Vivo. Int. J. Mol. Sci. 2021, 22, 3655. [Google Scholar] [CrossRef]
- Moza, J.B.; Likszo, P.; Skarzynski, D.J. Proteomic and network analysis of pregnancy-induced changes in the porcine endo-metrium on Day 12 of gestation. Mol. Reprod. Dev. 2016, 83, 827–841. [Google Scholar] [CrossRef]
- Choi, Y.; Jang, H.; Seo, H.; Yoo, I.; Han, J.; Kim, M.; Lee, S.; Ka, H. Changes in calcium levels in the endometrium throughout pregnancy and the role of calcium on endometrial gene expression at the time of conceptus implantation in pigs. Mol. Reprod. Dev. 2019, 86, 883–895. [Google Scholar] [CrossRef]
- Geisert, R.D.; Whyte, J.J.; Meyer, A.E.; Mathew, D.J.; Juárez, M.R.; Lucy, M.C.; Prather, R.S.; Spencer, T.E. Rapid conceptus elongation in the pig: An interleukin 1 beta 2 and estrogen-regulated phenomenon. Mol. Reprod. Dev. 2017, 84, 760–774. [Google Scholar] [CrossRef]
- Szuszkiewicz, J.; Myszczynski, K.; Reliszko, Z.P.; Heifetz, Y.; Kaczmarek, M.M. Early steps of embryo implantation are regu-lated by exchange of extracellular vesicles between the embryo and the endometrium. FASEB J. 2022, 36, e22450. [Google Scholar] [CrossRef] [PubMed]
- Hong, Y.; Wu, J.; Yu, S.; Hui, M.; Lin, S. Serum-Derived Exosomal microRNAs in Lipid Metabolism in Polycystic Ovary Syn-drome. Reprod. Sci. 2022, 29, 2625–2635. [Google Scholar] [CrossRef]
- Kumar, D.N.; Chaudhuri, A.; Dehari, D.; Shekher, A.; Gupta, S.C.; Majumdar, S.; Krishnamurthy, S.; Singh, S.; Kumar, D.; Agrawal, A.K. Combination Therapy Comprising Paclitaxel and 5-Fluorouracil by Using Folic Acid Functionalized Bovine Milk Exosomes Improves the Therapeutic Efficacy against Breast Cancer. Life 2022, 12, 1143. [Google Scholar] [CrossRef] [PubMed]
- Cao, Y.; Shi, Y.; Yang, Y.; Wu, Z.; Peng, N.; Xiao, J.; Dou, F.; Xu, J.; Pei, W.; Fu, C.; et al. Urinary exosomes derived circRNAs as biomarkers for chronic renal fibrosis. Ann. Med. 2022, 54, 1966–1976. [Google Scholar] [CrossRef] [PubMed]
- Zhou, Z.; Tu, Z.H.; Zhang, J.; Tan, C.; Shen, X.Y.; Wan, B.B.; Li, Y.J.; Wang, A.G.; Zhao, L.Q.; Hu, J.J.; et al. Follicular Flu-id-Derived Exosomal MicroRNA-18b-5p Regulates PTEN-Mediated PI3K/Akt/mTOR Signaling Pathway to Inhibit Polycystic Ovary Syndrome Development. Mol. Neurobiol. 2022, 59, 2520–2531. [Google Scholar] [CrossRef] [PubMed]
- Leahy, T.; Rickard, J.P.; Pini, T.; Gadella, B.M.; de Graaf, S.P. Quantitative Proteomic Analysis of Seminal Plasma, Sperm Membrane Proteins, and Seminal Extracellular Vesicles Suggests Vesicular Mechanisms Aid in the Removal and Addition of Proteins to the Ram Sperm Membrane. Proteomics 2020, 20, e1900289. [Google Scholar] [CrossRef]
- Skryabin, G.O.; Komelkov, A.V.; Zhordania, K.I.; Bagrov, D.V.; Vinokurova, S.V.; Galetsky, S.A.; Elkina, N.V.; Denisova, D.A.; Enikeev, A.D.; Tchevkina, E.M. Extracellular Vesicles from Uterine Aspirates Represent a Promising Source for Screening Markers of Gynecologic Cancers. Cells 2022, 11, 1064. [Google Scholar] [CrossRef]
- Hong, Y.; Truong, A.D.; Vu, T.H.; Lee, S.; Heo, J.; Kang, S.; Lillehoj, H.S.; Hong, Y.H. Profiling and analysis of exosomal miRNAs derived from highly pathogenic avian influenza virus H5N1-infected White Leghorn chickens. Poult. Sci. 2022, 101, 102123. [Google Scholar] [CrossRef]
- Geng, Z.; Chen, H.; Zou, G.; Yuan, L.; Liu, P.; Li, B.; Zhang, K.; Jing, F.; Nie, X.; Liu, T.; et al. Human Amniotic Fluid Mesen-chymal Stem Cell-Derived Exosomes Inhibit Apoptosis in Ovarian Granulosa Cell via miR-369-3p/YAF2/PDCD5/p53 Pathway. Oxid. Med. Cell. Longev. 2022, 2022, 3695848. [Google Scholar] [CrossRef]
- Correia De Sousa, M.; Gjorgjieva, M.; Dolicka, D.; Sobolewski, C.; Foti, M. Deciphering miRNAs’ Action through miRNA Editing. Int. J. Mol. Sci. 2019, 20, 6249. [Google Scholar] [CrossRef] [PubMed]
- Chen, F.; Tong, X.; Fang, B.; Wang, D.; Li, X.; Zhang, Z. The roles of microRNAs in spinal cord ischemia-reperfusion injury. Neural Regen. Res. 2022, 17, 2593. [Google Scholar] [CrossRef] [PubMed]
- Kaczmarek, M.M.; Najmula, J.; Guzewska, M.M.; Przygrodzka, E. MiRNAs in the Peri-Implantation Period: Contribution to Embryo–Maternal Communication in Pigs. Int. J. Mol. Sci. 2020, 21, 2229. [Google Scholar] [CrossRef] [PubMed]
- Hu, S.; Ren, G.; Liu, J.; Zhao, Z.; Yu, Y.; Su, R.; Ma, X.; Ni, H.; Lei, W.; Yang, Z. MicroRNA Expression and Regulation in Mouse Uterus during Embryo Implantation. J. Biol. Chem. 2008, 283, 23473–23484. [Google Scholar] [CrossRef] [PubMed]
- Xia, H.; Jin, X.; Cao, Z.; Hu, Y.; Ma, X. MicroRNA expression and regulation in the uterus during embryo implantation in rat. FEBS J. 2014, 281, 1872–1891. [Google Scholar] [CrossRef] [PubMed]
- Tian, S.; Su, X.; Qi, L.; Jin, X.; Hu, Y.; Wang, C.; Ma, X.; Xia, H. MiR-143 and rat embryo implantation. Biochim. Biophys. Acta BBA-Gen. Subj. 2015, 1850, 708–721. [Google Scholar] [CrossRef]
- Liu, L.; Fang, C.; Sun, Y.; Liu, W. Evaluation of key miRNAs during early pregnancy in Kazakh horse using RNA sequencing. PeerJ 2021, 9, e10796. [Google Scholar] [CrossRef]
- De Oliveira, R.Z.; de Oliveira Buono, F.; Cressoni, A.C.L.; Penariol, L.B.C.; Padovan, C.C.; Tozetti, P.A.; Poli-Neto, O.B.; Fer-riani, R.A.; Orellana, M.D.; Rosa-e-Silva, J.C.; et al. Overexpression of miR-200b-3p in Menstrual Blood-Derived Mesenchymal Stem Cells from Endometriosis Women. Reprod. Sci. 2022, 29, 734–742. [Google Scholar] [CrossRef]
- Shi, S.; Tan, Q.; Liang, J.; Cao, D.; Wang, S.; Liang, J.; Chen, K.; Wang, Z. Placental trophoblast cell-derived exosomal mi-croRNA-1290 promotes the interaction between endometrium and embryo by targeting LHX6. Mol. Ther. Nucleic Acids 2021, 26, 760–772. [Google Scholar] [CrossRef]
- Akbar, R.; Ullah, K.; Rahman, T.U.; Cheng, Y.; Pang, H.; Jin, L.; Wang, Q.; Huang, H.; Sheng, J. miR-183-5p regulates uterine receptivity and enhances embryo implantation. J. Mol. Endocrinol. 2020, 64, 43–52. [Google Scholar] [CrossRef]
- Hou, Y.; Feng, H.; Jiao, J.; Qian, L.; Sun, B.; Chen, P.; Li, Q.; Liang, Z. Mechanism of miR-143-3p inhibiting proliferation, mi-gration and invasion of osteosarcoma cells by targeting MAPK7. Artif. Cells Nanomed. Biotechnol. 2019, 47, 2065–2071. [Google Scholar] [CrossRef] [PubMed]
- Wang, S.; Li, W.; Yang, L.; Yuan, J.; Wang, L.; Li, N.; Zhao, H. CircPVT1 facilitates the progression of oral squamous cell car-cinoma by regulating miR-143-3p/SLC7A11 axis through MAPK signaling pathway. Funct. Integr. Genom. 2022, 22, 891–903. [Google Scholar] [CrossRef] [PubMed]
- Hua, R.; Liu, Q.; Lian, W.; Gao, D.; Huang, C.; Lei, M. Transcriptome regulation of extracellular vesicles derived from porcine uterine flushing fluids during peri-implantation on endometrial epithelial cells and embryonic trophoblast cells. Gene 2022, 822, 146337. [Google Scholar] [CrossRef] [PubMed]
- Tan, Q.; Shi, S.; Liang, J.; Cao, D.; Wang, S.; Wang, Z. Endometrial cell-derived small extracellular vesicle miR-100-5p promotes functions of trophoblast during embryo implantation. Mol. Ther. Nucleic Acids 2021, 23, 217–231. [Google Scholar] [CrossRef]
- Hua, R.; Zhang, X.; Li, W.; Lian, W.; Liu, Q.; Gao, D.; Wang, Y.; Lei, M. Ssc-miR-21-5p regulates endometrial epithelial cells proliferation, apoptosis and migration via the PDCD4/AKT pathway. J. Cell Sci. 2020, 133, s248898. [Google Scholar] [CrossRef]
- Zhao, Y.; Zhang, L.; Guo, M.; Yang, H. Taraxasterol suppresses cell proliferation and boosts cell apoptosis via inhibiting GPD2-mediated glycolysis in gastric cancer. Cytotechnology 2021, 73, 815–825. [Google Scholar] [CrossRef]
- Fu, Y.; Li, L.; Fang, X.; Li, B.; Zhao, W.; Zhou, L.; Ren, S. Investigation of Eph-ephrin A1 in the regulation of embryo implan-tation in sows. Reprod. Domest. Anim. 2018, 53, 1563–1574. [Google Scholar] [CrossRef]
- Tan, Q.; Shi, S.; Liang, J.; Zhang, X.; Cao, D.; Wang, Z. MicroRNAs in Small Extracellular Vesicles Indicate Successful Embryo Implantation during Early Pregnancy. Cells 2020, 9, 645. [Google Scholar] [CrossRef]
- Mishra, A.; Ashary, N.; Sharma, R.; Modi, D. Extracellular vesicles in embryo implantation and disorders of the endometrium. Am. J. Reprod. Immunol. 2021, 85, e13360. [Google Scholar] [CrossRef]
- Vu, L.T.; Peng, B.; Zhang, D.X.; Ma, V.; Mathey-Andrews, C.A.; Lam, C.K.; Kiomourtzis, T.; Jin, J.; McReynolds, L.; Huang, L.; et al. Tumor-secreted extracellular vesicles promote the activation of cancer-associated fibroblasts via the transfer of mi-croRNA-125b. J. Extracell. Vesicles 2019, 8, 1599680. [Google Scholar] [CrossRef]
- Zhou, Y.; Tian, T.; Zhu, Y.; Jaffar Ali, D.; Hu, F.; Qi, Y.; Sun, B.; Xiao, Z. Exosomes Transfer Among Different Species Cells and Mediating miRNAs Delivery. J. Cell. Biochem. 2017, 118, 4267–4274. [Google Scholar] [CrossRef] [PubMed]
- Liang, J.; Wang, S.; Wang, Z. Role of microRNAs in embryo implantation. Reprod. Biol. Endocrinol. 2017, 15, 90. [Google Scholar] [CrossRef] [PubMed]
- Ali, A.; Bouma, G.J.; Anthony, R.V.; Winger, Q.A. The Role of LIN28-let-7-ARID3B Pathway in Placental Development. Int. J. Mol. Sci. 2020, 21, 3637. [Google Scholar] [CrossRef] [PubMed]
- Wang, X.; Li, Q.; Xie, T.; Yuan, M.; Sheng, X.; Qi, X.; Xing, K.; Liu, F.; Guo, Y.; Xiao, L.; et al. Exosomes from bovine endometrial epithelial cells ensure trophoblast cell development by miR-218 targeting secreted frizzled related protein 2. J. Cell. Physiol. 2021, 236, 4565–4579. [Google Scholar] [CrossRef]
- Greening, D.W.; Nguyen, H.P.T.; Elgass, K.; Simpson, R.J.; Salamonsen, L.A. Human Endometrial Exosomes Contain Hor-mone-Specific Cargo Modulating Trophoblast Adhesive Capacity: Insights into Endometrial-Embryo Interactions1. Biol. Reprod. 2016, 94, 38. [Google Scholar] [CrossRef]
- Lu, J.; Xu, Z.; Duan, H.; Ji, H.; Zhen, Z.; Li, B.; Wang, H.; Tang, H.; Zhou, J.; Guo, T.; et al. Tumor-associated macrophage interleukin-β promotes glycerol-3-phosphate dehydrogenase activation, glycolysis and tumorigenesis in glioma cells. Cancer Sci. 2020, 111, 1979–1990. [Google Scholar] [CrossRef]







Publisher’s Note: MDPI stays neutral with regard to jurisdictional claims in published maps and institutional affiliations. |
© 2022 by the authors. Licensee MDPI, Basel, Switzerland. This article is an open access article distributed under the terms and conditions of the Creative Commons Attribution (CC BY) license (https://creativecommons.org/licenses/by/4.0/).
Share and Cite
Ding, Y.; Hu, Q.; Gan, J.; Zang, X.; Gu, T.; Wu, Z.; Cai, G.; Hong, L. Effect of miR-143-3p from Extracellular Vesicles of Porcine Uterine Luminal Fluid on Porcine Trophoblast Cells. Animals 2022, 12, 3402. https://doi.org/10.3390/ani12233402
Ding Y, Hu Q, Gan J, Zang X, Gu T, Wu Z, Cai G, Hong L. Effect of miR-143-3p from Extracellular Vesicles of Porcine Uterine Luminal Fluid on Porcine Trophoblast Cells. Animals. 2022; 12(23):3402. https://doi.org/10.3390/ani12233402
Chicago/Turabian StyleDing, Yue, Qun Hu, Jianyu Gan, Xupeng Zang, Ting Gu, Zhenfang Wu, Gengyuan Cai, and Linjun Hong. 2022. "Effect of miR-143-3p from Extracellular Vesicles of Porcine Uterine Luminal Fluid on Porcine Trophoblast Cells" Animals 12, no. 23: 3402. https://doi.org/10.3390/ani12233402
APA StyleDing, Y., Hu, Q., Gan, J., Zang, X., Gu, T., Wu, Z., Cai, G., & Hong, L. (2022). Effect of miR-143-3p from Extracellular Vesicles of Porcine Uterine Luminal Fluid on Porcine Trophoblast Cells. Animals, 12(23), 3402. https://doi.org/10.3390/ani12233402

