Gene-Set Enrichment Analysis for Identifying Genes and Biological Activities Associated with Growth Traits in Dromedaries
Abstract
Simple Summary
Abstract
1. Introduction
2. Materials and Methods
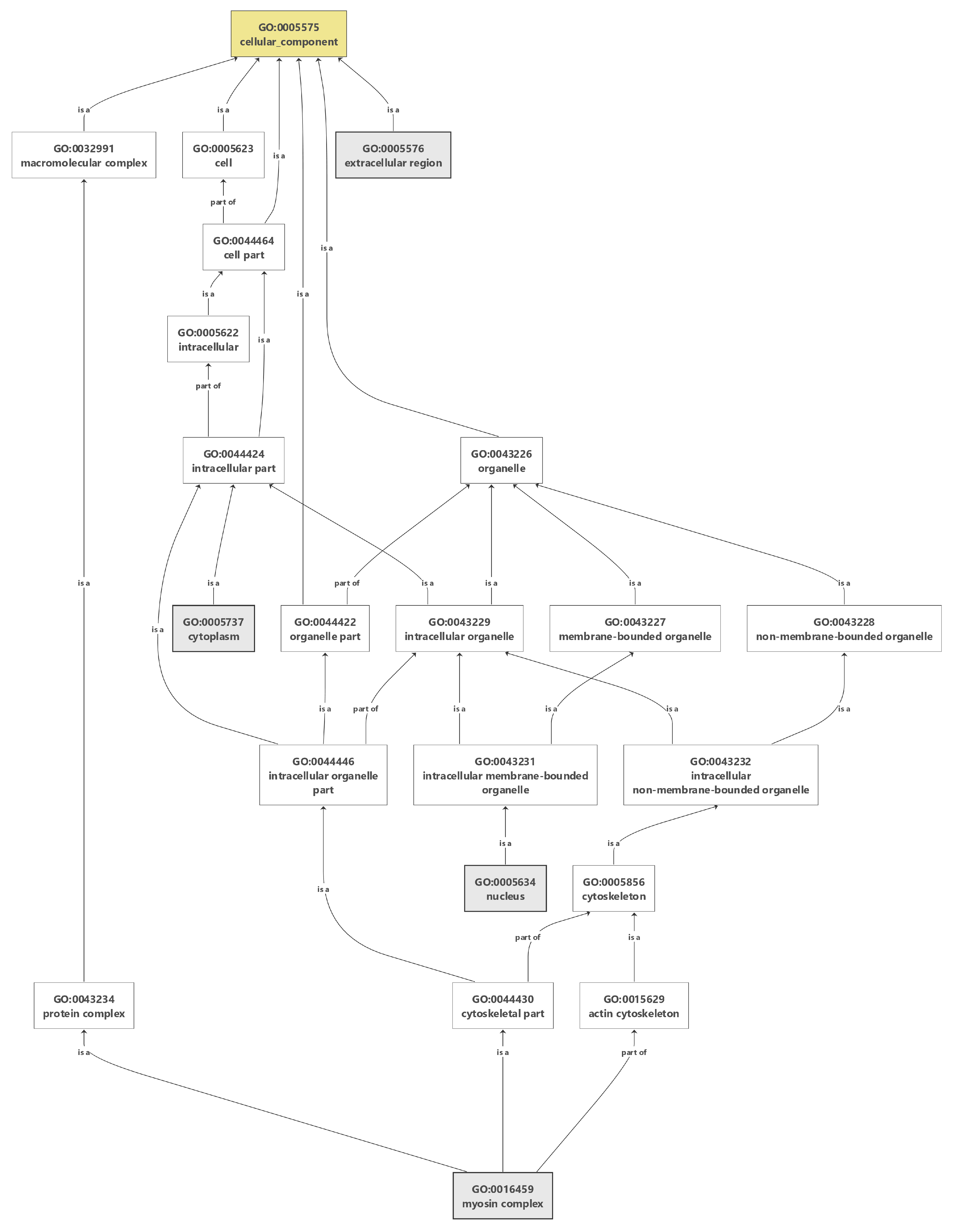
3. Results and Discussion
4. Conclusions
Author Contributions
Funding
Institutional Review Board Statement
Informed Consent Statement
Data Availability Statement
Conflicts of Interest
References
- Bitaraf Sani, M.; Zareh Harofte, J.; Banabazi, M.H.; Esmaeilkhanian, S.; Shafie Naderi, A.; Salim, N.; Teimoori, A.; Bitaraf, A.; Zadehrahmani, M.; Burger, P.A.; et al. Genomic prediction for growth using a low-density SNP panel in dromedary camels. Sci. Rep. 2021, 11, 7675. [Google Scholar] [CrossRef] [PubMed]
- Wei, C.H.; Liu, C.S. Encyclopedia of Modern Sheep Production Technology 70–77; China Agriculture Press: Beijing, China, 2014. [Google Scholar]
- Alemneh, T.; Getabalew, M. Factors influencing the growth and 440 development of meat animals. Int. J. Anim. Sci. 2019, 3, 1048. [Google Scholar]
- Ghiasi, H.; Abdollahi-Arpanahi, R. The candidate genes and pathways affecting litter size in sheep. Small Rumin. Res. 2021, 205, 106546. [Google Scholar] [CrossRef]
- Salehi, M.; Gharahdaghi, A.A. Camel Production Potential and Recent Research in Iran. 2013. Available online: http://agris.fao.org/agris-search (accessed on 10 January 2022).
- Khodai, S.A. The report on camel production systems and the socio-economics of camel herders in the Islamic Republic of Iran. Cardn/Acsad/Camel 2004, 107, 4–10. [Google Scholar]
- Conesa, A.; Götz, S.; García-Gómez, J.M.; Terol, J.; Talón, M.; Robles, M. Blast2GO: A universal tool for annotation, visualization and analysis in functional genomics research. Bioinformatics 2005, 21, 3674–3676. [Google Scholar] [CrossRef] [PubMed]
- Young, M.D.; Wakefield, M.J.; Smyth, G.K.; Oshlack, A. goseq: Gene Ontology testing for RNA-seq datasets. R Bioconduct. 2012, 30, 1–25. [Google Scholar]
- Chen, C.P.; Chen, X.; Qiao, Y.N.; Wang, P.; He, W.Q.; Zhang, C.H.; Zhao, W.; Gao, Y.Q.; Chen, C.; Tao, T.; et al. In vivo roles for myosin phosphatase targeting subunit-1 phosphorylation sites T694 and T852 in bladder smooth muscle contraction. J. Physiol. 2015, 3, 681–700. [Google Scholar] [CrossRef] [PubMed]
- Graff, M.; Scott, R.A.; Justice, A.E.; Young, K.L.; Feitosa, M.F.; Barata, L.; Winkler, T.W.; Chu, A.Y.; Mahajan, A.; Hadley, D.; et al. Genome-wide physical activity interactions in adiposity―A meta-analysis of 200,452 adults. PLoS Genet. 2017, 13, 1006528. [Google Scholar] [CrossRef] [PubMed]
- Cheung, C.L.; Sham, P.C.; Xiao, S.M.; Bow, C.H.; Kung, A.C. Meta-analysis of gene-based genome-wide association studies of bone mineral density in Chinese and European subjects. Osteoporos. Int. 2012, 23, 131–142. [Google Scholar] [CrossRef] [PubMed][Green Version]
- Møhlenberg, M.; Terczynska-Dyla, E.; Thomsen, K.L.; George, J.; Eslam, M.; Grønbæk, H.; Hartmann, R. The role of IFN in the development of NAFLD and NASH. Cytokine 2019, 124, 154519. [Google Scholar] [CrossRef] [PubMed]
- Welch, H.C.; Condliffe, A.M.; Milne, L.J.; Ferguson, G.J.; Hill, K.; Webb, L.M.; Okkenhaug, K.; Coadwell, W.J.; Andrews, S.R.; Thelen, M.; et al. P-Rex1 regulates neutrophil function. Curr. Biol. 2005, 15, 1867–1873. [Google Scholar] [CrossRef] [PubMed]
- Jaffe, A.B.; Hall, A. Rho GTPases: Biochemistry and biology. Annu. Rev. Cell Dev. Biol. 2005, 21, 247–269. [Google Scholar] [CrossRef] [PubMed]
- Singh, M.K.; Petry, M.; Haenig, B.; Lescher, B.; Leitges, M.; Kispert, A. The T-box transcription factor Tbx15 is required for skeletal development. Mech. Dev. 2005, 122, 131–144. [Google Scholar] [CrossRef] [PubMed]
- Papaioannou, V.E. T-box genes in development: From hydra to humans. Int. Rev. Cytol. 2001, 1, 1–70. [Google Scholar]
- Yamashiro, S.; Gokhin, D.S.; Kimura, S.; Nowak, R.B.; Fowler, V.M. Tropomodulins: Pointed-end capping proteins that regulate actin filament architecture in diverse cell types. Cytoskeleton 2012, 69, 337–370. [Google Scholar] [CrossRef] [PubMed]



| SNP List | Description/Gene Symbol | e-Value | sim mean | GO IDs | GO Names |
|---|---|---|---|---|---|
| Chr16:34483240 | EFCAB5 | 4.74 × 10−96 | 92.67 | F: GO:0005509 | F: calcium ion binding |
| Chr14:30865111 | endonuclease/reverse transcriptase | 5.76 × 10−56 | 61.08 | F: GO:0005515 | F: protein binding |
| Chr14:30865085 | endonuclease/reverse transcriptase | 6.36 × 10−56 | 61.1 | F: GO:0005515 | F: protein binding |
| Chr17:75949 | MTIF2 | 7.48 × 10−56 | 89.27 | ||
| Chr14:30865065 | endonuclease/reverse transcriptase | 1.52 × 10−53 | 61.53 | F: GO:0005515 | F: protein binding |
| Chr19:10237661 | IFNL3 | 2.93 × 10−42 | 92.11 | P: GO:0007259; P: GO:0050778; P: GO:0051607; F: GO:0005125; C: GO:0005576 | P: receptor signaling pathway via JAK-STAT; |
| P: positive regulation of immune response; | |||||
| P: defense response to virus; | |||||
| F: cytokine activity; | |||||
| C: extracellular region | |||||
| Chr9:22550930 | TBX15 | 1.13 × 10−40 | 97.45 | P: GO:0006355; F: GO:0003677; F: GO:0003700; C: GO:0005634 | P: regulation of transcription, DNA-templated; |
| F: DNA binding; | |||||
| F: DNA-binding transcription factor activity; | |||||
| C: nucleus | |||||
| Chr19:10237641 | IFNL1 | 4.46 × 10−38 | 93.51 | P: GO:0007259; P: GO:0050778; P: GO:0051607; F: GO:0005125; C: GO:0005576 | P: receptor signaling pathway via JAK-STAT; |
| P: positive regulation of immune response; | |||||
| P: defense response to virus; F: cytokine activity; | |||||
| C: extracellular region | |||||
| Chr19:9631630 | LORF2 | 1.19 × 10−31 | 61.66 | ||
| Chr6:14654249 | TMOD3 | 2.67 × 10−27 | 100 | P: GO:0048821; P: GO:0051694; F: GO:0005523 | P: erythrocyte development; |
| P: pointed-end actin filament capping; | |||||
| F: tropomyosin binding | |||||
| Chr35:9290500 | myo3a | 5.34 × 10−24 | 94.62 | P: GO:0006468; | P: protein phosphorylation; |
| P: visual perception; | |||||
| P: response to stimulus; | |||||
| F: motor activity; | |||||
| F: actin binding; | |||||
| F: protein kinase activity; | |||||
| F: ATP binding; | |||||
| C: cytoplasm; | |||||
| C: myosin complex | |||||
| Chr31:16977384 | NUTM2E | 5.71 × 10−22 | 100 | ||
| Chr19:11148798 | PREX1 | 1.29 × 10−21 | 88.94 | P: GO:0035556; F: GO:0005085 | P: intracellular signal transduction; |
| F: guanyl-nucleotide exchange factor activity | |||||
| ChrX:113249264 | LINE-1 retro transposable element ORF2 protein | 3.24 × 10−16 | 84.22 | ||
| Chr33:4467956 | hypothetical protein CB1_000568025 | 8.33 × 10−15 | 91.67 | ||
| ChrX:60452363 | hypothetical protein HJG63_011487 | 8.67 × 10−12 | 72.06 | ||
| Chr12:5711 | reverse transcriptase family protein | 3.45 × 10−8 | 70.44 | ||
| Chr18:29830420 | DUF1725 domain-containing protein | 9.72 × 10−7 | 67.49 | ||
| Chr11:72060113 | KCNK18 | 5.06 × 10−6 | 66.67 | ||
| Chr1:63040834 | POLR2A | 1.03 × 10−4 | 93.09 | ||
| Chr1:63040824 | POLR2A | 1.08 × 10−4 | 88.89 | ||
| Chr11:72356436 | hypothetical protein HJG59_007818 | 2.44 × 10−4 | 50 |
Publisher’s Note: MDPI stays neutral with regard to jurisdictional claims in published maps and institutional affiliations. |
© 2022 by the authors. Licensee MDPI, Basel, Switzerland. This article is an open access article distributed under the terms and conditions of the Creative Commons Attribution (CC BY) license (https://creativecommons.org/licenses/by/4.0/).
Share and Cite
Sani, M.B.; Roudbari, Z.; Karimi, O.; Banabazi, M.H.; Esmaeilkhanian, S.; Asadzadeh, N.; Zare Harofte, J.; Shafei Naderi, A.; Burger, P.A. Gene-Set Enrichment Analysis for Identifying Genes and Biological Activities Associated with Growth Traits in Dromedaries. Animals 2022, 12, 184. https://doi.org/10.3390/ani12020184
Sani MB, Roudbari Z, Karimi O, Banabazi MH, Esmaeilkhanian S, Asadzadeh N, Zare Harofte J, Shafei Naderi A, Burger PA. Gene-Set Enrichment Analysis for Identifying Genes and Biological Activities Associated with Growth Traits in Dromedaries. Animals. 2022; 12(2):184. https://doi.org/10.3390/ani12020184
Chicago/Turabian StyleSani, Morteza Bitaraf, Zahra Roudbari, Omid Karimi, Mohammad Hossein Banabazi, Saeid Esmaeilkhanian, Nader Asadzadeh, Javad Zare Harofte, Ali Shafei Naderi, and Pamela Anna Burger. 2022. "Gene-Set Enrichment Analysis for Identifying Genes and Biological Activities Associated with Growth Traits in Dromedaries" Animals 12, no. 2: 184. https://doi.org/10.3390/ani12020184
APA StyleSani, M. B., Roudbari, Z., Karimi, O., Banabazi, M. H., Esmaeilkhanian, S., Asadzadeh, N., Zare Harofte, J., Shafei Naderi, A., & Burger, P. A. (2022). Gene-Set Enrichment Analysis for Identifying Genes and Biological Activities Associated with Growth Traits in Dromedaries. Animals, 12(2), 184. https://doi.org/10.3390/ani12020184

