Spatial Genetic Structure and Demographic History of the Wild Boar in the Qinling Mountains, China
Abstract
Simple Summary
Abstract
1. Introduction
2. Materials and Methods
2.1. Sampling and DNA Extraction
2.2. DNA Sequencing and Microsatellite Genotyping
2.3. Genetic Diversity
2.4. Phylogenetic Analysis
2.5. Population Structure and Demographic History
3. Results
3.1. Genetic Diversity
3.2. Phylogeography and Population Genetic Structure
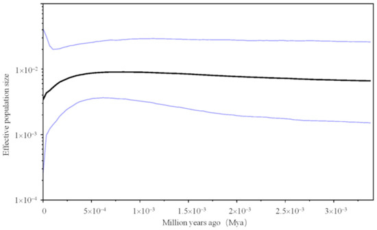
3.3. Historical Demography
4. Discussion
5. Conclusions
Supplementary Materials
Author Contributions
Funding
Institutional Review Board Statement
Informed Consent Statement
Data Availability Statement
Acknowledgments
Conflicts of Interest
References
- Zhang, F.; Cawood, P.A.; Dong, Y.; Wang, Y. Petrogenesis and tectonic implications of Early Cretaceous andesitic–dacitic rocks, western Qinling (Central China): Geochronological and geochemical constraints. Geosci. Front. 2019, 10, 1507–1520. [Google Scholar] [CrossRef]
- Rost, K.T. Pleistocene paleoenvironmental changes in the high mountain ranges of central China and adjacent regions. Quat. Int. 2000, 65, 147–160. [Google Scholar] [CrossRef]
- Huang, K.; Guo, S.; Cushman, S.A.; Dunn, D.W.; Qi, X.; Hou, R.; Zhang, J.; Li, Q.; Zhang, Q.; Shi, Z. Population structure of the golden snub-nosed monkey Rhinopithecus roxellana in the Qinling Mountains, central China. Integr. Zool. 2016, 11, 350–360. [Google Scholar] [CrossRef] [PubMed]
- Ma, T.; Hu, Y.; Russo, I.R.M.; Nie, Y.; Yang, T.; Xiong, L.; Ma, S.; Meng, T.; Han, H.; Zhang, X. Walking in a heterogeneous landscape: Dispersal, gene flow and conservation implications for the giant panda in the Qinling Mountains. Evol. Appl. 2018, 11, 1859–1872. [Google Scholar] [CrossRef] [PubMed]
- Yan, J.; Wang, Q.; Chang, Q.; Ji, X.; Zhou, K. The divergence of two independent lineages of an endemic Chinese gecko, Gekko swinhonis, launched by the Qinling orogenic belt. Mol. Ecol. 2010, 19, 2490–2500. [Google Scholar] [CrossRef]
- Zhao, C.; Wang, C.-B.; Ma, X.-G.; Liang, Q.-L.; He, X.-J. Phylogeographic analysis of a temperate-deciduous forest restricted plant (Bupleurum longiradiatum Turcz.) reveals two refuge areas in China with subsequent refugial isolation promoting speciation. Mol. Phylogenetics Evol. 2013, 68, 628–643. [Google Scholar] [CrossRef]
- Huang, Z.-S.; Yu, F.-L.; Gong, H.-S.; Song, Y.-L.; Zeng, Z.-G.; Zhang, Q. Phylogeographical structure and demographic expansion in the endemic alpine stream salamander (Hynobiidae: Batrachuperus) of the Qinling Mountains. Sci. Rep. 2017, 7, 1–13. [Google Scholar] [CrossRef]
- Feng, H.; Feng, C.; Wang, L.; Huang, Y. Genetic diversity of golden takin (Budorcas taxicolor bedfordi) population from Qinling Mountains in China revealed by sequence analysis of mitochondrial DNA control region. Biochem. Syst. Ecol. 2017, 70, 1–6. [Google Scholar] [CrossRef]
- Barrios-Garcia, M.N.; Ballari, S.A. Impact of wild boar (Sus scrofa) in its introduced and native range: A review. Biol. Invasions 2012, 14, 2283–2300. [Google Scholar] [CrossRef]
- Alexandri, P.; Megens, H.J.; Crooijmans, R.P.M.A.; Groenen, M.A.M.; Goedbloed, D.J.; Herrero-Medrano, J.M.; Rund, L.A.; Schook, L.B.; Chatzinikos, E.; Triantaphyllidis, C. Distinguishing migration events of different timing for wild boar in the Balkans. J. Biogeogr. 2017, 44, 259–270. [Google Scholar] [CrossRef]
- Kusza, S.; Podgórski, T.; Scandura, M.; Borowik, T.; Jávor, A.; Sidorovich, V.E.; Bunevich, A.N.; Kolesnikov, M.; Jędrzejewska, B. Contemporary genetic structure, phylogeography and past demographic processes of wild boar Sus scrofa population in central and Eastern Europe. PLoS ONE 2014, 9, e91401. [Google Scholar] [CrossRef] [PubMed]
- Scandura, M.; Iacolina, L.; Apollonio, M. Genetic diversity in the European wild boar Sus scrofa: Phylogeography, population structure and wild x domestic hybridization. Mammal Rev. 2011, 41, 125–137. [Google Scholar] [CrossRef]
- Scandura, M.; Iacolina, L.; Crestanello, B.; Pecchioli, E.; Benedetto, M.F.D.; Russo, V.; Davoli, R.; Apollonio, M.; Bertorelle, G. Ancient vs. recent processes as factors shaping the genetic variation of the European wild boar: Are the effects of the last glaciation still detectable? Mol. Ecol. 2008, 17, 1745–1762. [Google Scholar] [CrossRef] [PubMed]
- Goedbloed, D.J.; Megens, H.J.; Van Hooft, P.; Herrero-Medrano, J.M.; Lutz, W.; Alexandri, P.; Crooijmans, R.P.M.A.; Groenen, M.; Van Wieren, S.E.; Ydenberg, R.C. Genome-wide single nucleotide polymorphism analysis reveals recent genetic introgression from domestic pigs into Northwest European wild boar populations. Mol. Ecol. 2013, 22, 856–866. [Google Scholar] [CrossRef]
- Vilaça, S.T.; Biosa, D.; Zachos, F.; Iacolina, L.; Kirschning, J.; Alves, P.C.; Paule, L.; Gortazar, C.; Mamuris, Z.; Jędrzejewska, B. Mitochondrial phylogeography of the European wild boar: The effect of climate on genetic diversity and spatial lineage sorting across Europe. J. Biogeogr. 2014, 41, 987–998. [Google Scholar]
- Larson, G.; Liu, R.; Zhao, X.; Yuan, J.; Fuller, D.; Barton, L.; Dobney, K.; Fan, Q.; Gu, Z.; Liu, X.H. Patterns of East Asian pig domestication, migration, and turnover revealed by modern and ancient DNA. Proc. Natl. Acad. Sci. USA 2010, 107, 7686–7691. [Google Scholar] [CrossRef]
- Anderson, D.; Toma, R.; Negishi, Y.; Okuda, K.; Ishiniwa, H.; Hinton, T.G.; Nanba, K.; Tamate, H.B.; Kaneko, S. Mating of escaped domestic pigs with wild boar and possibility of their offspring migration after the Fukushima Daiichi Nuclear Power Plant accident. Sci. Rep. 2019, 9, 1–6. [Google Scholar]
- Choi, S.K.; Kim, K.S.; Ranyuk, M.; Babaev, E.; Voloshina, I.; Bayarlkhagva, D.; Chong, J.-R.; Ishiguro, N.; Yu, L.; Min, M.-S. Asia-wide phylogeography of wild boar (Sus scrofa) based on mitochondrial DNA and Y-chromosome: Revising the migration routes of wild boar in Asia. PLoS ONE 2020, 15, e0238049. [Google Scholar] [CrossRef]
- Hu, C.; Pan, T.; Wu, Y.; Zhang, C.; Chen, W.; Chang, Q. Spatial genetic structure and historical demography of East Asian wild boar. Anim. Genet. 2020, 51, 557–567. [Google Scholar] [CrossRef]
- Tadano, R.; Nagai, A.; Moribe, J. Local-scale genetic structure in the Japanese wild boar (Sus scrofa leucomystax): Insights from autosomal microsatellites. Conserv. Genet. 2016, 17, 1125–1135. [Google Scholar] [CrossRef]
- Choi, S.K.; Lee, J.E.; Kim, Y.J.; Min, M.S.; Voloshina, I.; Myslenkov, A.; Oh, J.G.; Kim, T.H.; Markov, N.; Seryodkin, I. Genetic structure of wild boar (Sus scrofa) populations from East Asia based on microsatellite loci analyses. BMC Genet. 2014, 15, 85. [Google Scholar] [CrossRef] [PubMed]
- Alves, E.; Ovilo CRodriguez, M.C.; Silio, L. Mitochondrial DNA sequence variation and phylogenetic relationships among Iberian pigs and other domestic and wild pig populations. Anim. Genet. 2003, 34, 319–324. [Google Scholar] [CrossRef] [PubMed]
- Sudhir, K.; Glen, S.; Michael, L.; Christina, K.; Koichiro, T. MEGA X: Molecular Evolutionary Genetics Analysis across computing platforms. Mol. Biol. Evol. 2018, 35, 1547–1549. [Google Scholar]
- FAO. Molecular Genetic Characterization of Animal Genetic Resources. In FAO Animal Production and Health Guidelines; No. 9; FAO: Rome, Italy, 2011; Available online: http://www.fao.org/docrep/014/i2413e/i2413e00.pdf (accessed on 5 May 2020).
- Rozas, J.; Ferrer-Mata, A.; Sánchez-DelBarrio, J.C.; Guirao-Rico, S.; Librado, P.; Ramos-Onsins, S.E.; Sánchez-Gracia, A. DnaSP 6: DNA sequence polymorphism analysis of large datasets. Mol. Biol. Evol. 2017, 3299–3302. [Google Scholar] [CrossRef]
- Oosterhout, C.V.; Hutchinson, W.F.; Wills, D.P.M.; Shipley, P. Micro-checker: Software for identifying and correcting genotyping errors in microsatellite data. Mol. Ecol. Resour. 2004, 4, 535–538. [Google Scholar] [CrossRef]
- Excoffier, L.; Lischer, H. Arlequin suite ver 3.5: A new series of programs to perform population genetics analyses under Linux and Windows. Mol. Ecol. Resour. 2010, 10, 564–567. [Google Scholar]
- Goudet, J. FSTAT (Version 1.2): A computer program to calculate F-statistics. J. Hered. 1995, 86, 485–486. [Google Scholar] [CrossRef]
- Nylander, J. Mrmodeltest v2. Program Distributed by the Author; Evolutionary Biology Centre, Uppsala University: Uppsala, Sweden, 2004; Available online: http://www.ebc.uu.se/systzoo/staff/nylander.html (accessed on 20 May 2020).
- Ronquist, F.; Teslenko, M.; Mark, P.V.D.; Ayres, D.L.; Darling, A.; Höhna, S.; Larget, B.; Liu, L.; Suchard, M.A.; Huelsenbeck, J.P. MrBayes 3.2: Efficient Bayesian phylogenetic inference and model choice across a large model space. Syst. Biol. 2012, 61, 539–542. [Google Scholar]
- Fu, Y.X. Statistical tests of neutrality of mutations against population growth, hitchhiking and background selection. Genetics 1997, 147, 915–925. [Google Scholar] [CrossRef]
- Tajima, F. Statistical method for testing the neutral mutation hypothesis by DNA polymorphism. Genetics 1989, 123, 585–595. [Google Scholar] [CrossRef]
- Drummond, A.J.; Suchard, M.A.; Xie, D.; Rambaut, A. Bayesian phylogenetics with BEAUti and the BEAST 1.7. Mol. Biol. Evol. 2012, 29, 1969–1973. [Google Scholar] [CrossRef] [PubMed]
- Vigilant, L.; Pennington, R.; Harpending, H.; Kocher, T.D.; Wilson, A.C. Mitochondrial DNA sequences in single hairs from a southern African population. Proc. Natl. Acad. Sci. USA 1989, 86, 9350–9354. [Google Scholar] [CrossRef] [PubMed]
- Pesole, G.; Gissi, C.; De, C.A.; Saccone, C. Nucleotide substitution rate of mammalian mitochondrial genomes. J. Mol. Evol. 1999, 48, 427–434. [Google Scholar] [CrossRef] [PubMed]
- Rambaut, A.; Drummond, A.J.; Xie, D.; Baele, G.; Suchard, M.A. Posterior summarization in Bayesian phylogenetics using Tracer 1.7. Syst. Biol. 2018, 67, 901–904. [Google Scholar] [CrossRef] [PubMed]
- Pritchard, J.; Stephens, M.; Donnelly, P. Inference of population structure using multilocus genotype data. Genetics 2000, 155, 945–959. [Google Scholar]
- Evanno, G.; Regnaut, S.; Goudet, J. Detecting the number of clusters of individuals using the software STRUCTURE: A simulation study. Mol. Ecol. 2005, 14, 2611–2620. [Google Scholar] [CrossRef]
- Wu, G.S.; Yao, Y.G.; Qu, K.X.; Ding, Z.L.; Li, H.; Palanichamy, M.G.; Duan, Z.Y.; Li, N.; Chen, Y.S.; Zhang, Y.P. Population phylogenomic analysis of mitochondrial DNA in wild boars and domestic pigs revealed multiple domestication events in East Asia. Genome Biol. 2007, 8, R245. [Google Scholar] [CrossRef]
- Weaver, A.J.; Eby, M.; Fanning, A.F.; Wiebe, E.C. Simulated influence of carbon dioxide, orbital forcing and ice sheets on the climate of the Last Glacial Maximum. Nature 1998, 394, 847–853. [Google Scholar]
- Zhang, W.; Liu, L.; Chen, Y.; Liu, B.; Harbor, J.M.; Cui, Z.; Liu, R.; Liu, X.; Zhao, X. Late glacial 10Be ages for glacial landforms in the upper region of the Taibai glaciation in the Qinling Mountain range, China. J. Asian Earth Sci. 2016, 115, 383–392. [Google Scholar] [CrossRef]
- Geisser, H.; Reyer, H.U. The influence of food and temperature on population density of wild boar Sus scrofa in the Thurgau (Switzerland). J. Zool. 2005, 267, 89–96. [Google Scholar] [CrossRef]
- Yamazaki, Y.; Adachi, F.; Sawamura, A. Multiple origins and admixture of recently expanding Japanese wild boar (Sus scrofa leucomystax) populations in Toyama Prefecture of Japan. Zool. Sci. 2016, 33, 38–43. [Google Scholar] [CrossRef] [PubMed]





| Pop. | Order | Locality (Abbr.) | n | Clade | Haplotype No. | Latitude | Longitude |
|---|---|---|---|---|---|---|---|
| EQL | 1 | Lantian, Shaanxi (SAXlt) | 1 | I | 1 | 34.103 | 109.388 |
| 2 | Weiziping, Shaanxi (SAXwzp) | 8 | I, II | 1, 3, 5, 7 | 33.963 | 109.388 | |
| 3 | Huxian, Shaanxi (SAXhx) | 3 | I | 9–10 | 33.991 | 108.845 | |
| 8 | Xiping, Henan (HNxp) | 9 | I, II | 1–4 | 33.498 | 108.586 | |
| MQL | 4 | Chenhe, Shaanxi (SAXch) | 1 | II | 3 | 33.970 | 111.170 |
| 7 | Foping, Shaanxi (SAXfp) | 7 | II | 3, 7 | 33.524 | 108.168 | |
| 10 | Shiquan, Shaanxi (SAXsq) | 2 | II | 3 | 33.067 | 107.998 | |
| WQL | 5 | Fengxian, Shaanxi (SAXfx) | 6 | I, II | 1, 7–8 | 33.880 | 108.304 |
| 6 | Liuba, Shaanxi (SAXlb) | 6 | I, II | 6–8 | 33.616 | 106.510 | |
| Micang | 9 | Nanzheng, Shaanxi (SAXnz) | 4 | I, II | 3, 11–12 | 32.971 | 106.884 |
| 11 | Zhenba, Shaanxi (SAXzb) | 10 | I, II | 1, 3–5 | 32.586 | 106.877 | |
| 12 | Nanjiang, Sichuan (SCnj) | 2 | II | 3, 7 | 32.579 | 107.956 | |
| Bashan | 13 | Chengkou, Chongqing (CQck) | 12 | I, II | 3–5, 11, 14,15 | 31.979 | 106.642 |
| 14 | Wuxi, Chongqing (CQwx) | 3 | II | 4, 13 | 31.466 | 108.659 | |
| 15 | Xingshan, Hubei (HBxs) | 3 | I, II | 4, 9, 16 | 31.361 | 109.544 | |
| - | 16 | danba, Sichuan (SCdb) | 1 | I | 17 | 30.365 | 110.723 |
| Pop. | n | N | h(SD) | π (SD) | Tajima’D | Fu’s Fs |
|---|---|---|---|---|---|---|
| EQL | 22 | 8 | 0.849 (0.047) | 0.0092 (0.0007) | 1.869 | 3.286 |
| MQL | 10 | 2 | 0.200 (0.154) | 0.0006 (0.0005) | –1.562 * | 1.225 |
| WQL | 12 | 4 | 0.742 (0.084) | 0.0073 (0.0022) | 0.649 | 4.930 |
| Micang | 16 | 7 | 0.792 (0.089) | 0.0076 (0.0017) | 0.338 | 2.137 |
| Bashan | 18 | 9 | 0.869 (0.061) | 0.0070 (0.0015) | 0.326 | 0.513 |
| SCdb | 1 | 1 | / | / | / | / |
| Total | 78 | 17 | 0.860 (0.026) | 0.0079 (0.0007) | 0.936 | 0.989 |
| Pop. | n | A ± SD | HO ± SD | HE ± SD |
|---|---|---|---|---|
| EQL | 22 | 11.36 ± 2.01 | 0.55 ± 0.11 | 0.67 ± 0.04 |
| MQL | 10 | 8.00 ± 2.32 | 0.39 ± 0.13 | 0.52 ± 0.04 |
| WQL | 13 | 10.00 ± 1.79 | 0.47 ± 0.14 | 0.66 ± 0.06 |
| Micang | 17 | 10.09 ± 2.17 | 0.57 ± 0.15 | 0.69 ± 0.04 |
| Bashan | 20 | 14.00 ± 2.72 | 0.55 ± 0.15 | 0.68 ± 0.03 |
| Total | 82 | 10.59 ± 2.16 | 0.53 ± 0.14 | 0.67 ± 0.05 |
| n | N | h (SD) | π (SD) | Tajima’s D | Fu’s Fs | SSD | Rag | |
|---|---|---|---|---|---|---|---|---|
| I | 22 | 9 | 0.836 (0.060) | 0.0050 (0.0004) | 0.514 | 0.040 | 0.083 *** | 0.171 * |
| II | 56 | 8 | 0.752 (0.042) | 0.0023 (0.0002) | 0.276 | 0.074 | 0.033 | 0.077 |
| total | 78 | 17 | 0.860 (0.026) | 0.0079 (0.0007) | 0.936 | 0.989 | 0.027 | 0.031 |
Publisher’s Note: MDPI stays neutral with regard to jurisdictional claims in published maps and institutional affiliations. |
© 2021 by the authors. Licensee MDPI, Basel, Switzerland. This article is an open access article distributed under the terms and conditions of the Creative Commons Attribution (CC BY) license (http://creativecommons.org/licenses/by/4.0/).
Share and Cite
Hu, C.; Yuan, S.; Sun, W.; Chen, W.; Liu, W.; Li, P.; Chang, Q. Spatial Genetic Structure and Demographic History of the Wild Boar in the Qinling Mountains, China. Animals 2021, 11, 346. https://doi.org/10.3390/ani11020346
Hu C, Yuan S, Sun W, Chen W, Liu W, Li P, Chang Q. Spatial Genetic Structure and Demographic History of the Wild Boar in the Qinling Mountains, China. Animals. 2021; 11(2):346. https://doi.org/10.3390/ani11020346
Chicago/Turabian StyleHu, Chaochao, Sijia Yuan, Wan Sun, Wan Chen, Wei Liu, Peng Li, and Qing Chang. 2021. "Spatial Genetic Structure and Demographic History of the Wild Boar in the Qinling Mountains, China" Animals 11, no. 2: 346. https://doi.org/10.3390/ani11020346
APA StyleHu, C., Yuan, S., Sun, W., Chen, W., Liu, W., Li, P., & Chang, Q. (2021). Spatial Genetic Structure and Demographic History of the Wild Boar in the Qinling Mountains, China. Animals, 11(2), 346. https://doi.org/10.3390/ani11020346

